精子形态分析及染色
- 格式:ppt
- 大小:1.84 MB
- 文档页数:41
精子形态学染色液(巴氏法)简介:细胞学常规染色普遍使用巴氏(Papanicolaou)法,Papanicolaou Stain 最初仅用于检测阴道上皮雌激素水平以及生殖道念珠菌、滴虫等病原体。
橘黄G6与EA36或EA50联合使用,可将胞浆染成颜色鲜明的绿色、蓝色和粉色。
目前大多数实验室采用成品染液,所以每种染液应注意其改良后的最佳条件。
最终胞浆染色应透明可见,核染色质应很容易辨别出来。
目前改良的巴氏染色液含有多种离子,具有多色性染色效能。
染色后胞质鲜艳、透明性好以及核膜、核仁、染色质结构清晰。
Leagene 精子形态学染色液(巴氏法) 因精子及细胞内不同等电点的蛋白质在相同的酸度下带不同的电荷,能选择性地结合相应的染料而着色。
胞核由酸性物质组成,它与碱性染料的亲和力较强;而胞浆则相反,它含有碱性物质和酸性染料的亲和力较大细胞质染色特别采用针对于精子染色的改良EA50染色液,细胞核染色采用Leagene 自主研发的无毒改良型苏木素染色液,特别适用于精子的染色,亦可用于胸水、腹水、痰液等细胞样本的染色。
组成:自备材料:1、 固定液(如95%乙醇-乙醚固定液)2、 系列乙醇3、 0.5%盐酸乙醇分化液操作步骤(仅供参考):1、 细胞涂片用等量95%乙醇-冰乙酸固定液固。
2、 80%的乙醇浸泡1min 。
3、 70%的乙醇浸泡1min 。
4、 50%的乙醇浸泡1min 。
编号 名称DA0191 4×20ml DA0191 4×100ml Storage 试剂(A): Lea 苏木素染色液 20ml 100ml RT 避光 试剂(B): 蓝化液20ml 100ml RT 试剂(C): 橘黄G6染色液 20ml100ml RT 避光使用说明书1份5、 蒸馏水或自来水浸泡或冲洗。
6、Lea 苏木素染色液染色。
7、自来水冲洗。
8、盐酸乙醇分化液分化或盐酸水溶液分化。
9、自来水冲洗。
10、蓝化液中蓝化4min 。
精液检验一、精液常规检验(一)肉眼观察1.英文或缩写:Visual Inspection of Sperm。
2.标本采集:留取一次射精的全部精液,立即送检。
3.正常参考值与临床意义:外观:正常标本质地均匀,呈灰白色。
如精子浓度太低,可显得清澈,有红细胞时呈棕色,若长时间未排精,则标本可呈淡黄色。
精液量:用刻度离心管检验精液全量。
正常参考值为2-6ml,<1.5ml 或>8.0ml 可认为异常。
前列腺和精囊腺的病变,特别是结核性病变可造成精液量减少,甚至无精液排出。
精液的变化:刚射出的精液呈稠厚胶冻状,5 分钟后逐渐液化,若室温下 60 分钟不液化视为异常。
粘稠度:将一根玻璃棒插入标本,然后观察提起玻棒时形成丝的长度,丝长度不应超过2cm。
若大于2cm,则为粘稠度增高。
酸碱度:将一滴精液均匀涂在精密 PH(5.5-9.0)试纸条上,与标准带比较。
读出 pH 值。
pH 值检验应在射精 1 小时内完成。
正常参考范围 7.2-8.0。
如 pH 小于 7.0少精症,可能是输精管、精囊腺或附睾发育不全。
4.注意事项:精液的采集是精液检验的一个主要步骤,必须为受检者说明如何收集和转送标本;标本采集最好在禁欲48 小时后,但不长于7天;须用手淫法采集精液,并射入一个洁净的广口容器内,容器须洁净,无毒性;标本采集后1小时内保温送检。
(二)显微镜检验1.英文或缩写:Microscope Examination of Sperm。
2.标本采集:留取一次射精的全部清液,立即送检。
3.正常参考值与临床意义:精子活力分级:精子活力即精子的运动能力,直接反映精子质量,可受时间、温度、精液的液化程度等影响。
WHO 把精子活力分四级,即:(1)快速前运动,活动良好。
(2)慢或呆滞的前向运动,活力一般。
(3)非前向运动,活力不良。
(4)不动。
精子活率:精子活率指精子总数中活精子所占比例。
取液化精液 1 滴,置于精子计数板平台上,盖上盖玻片,数 100 个精子活动精子的数目。
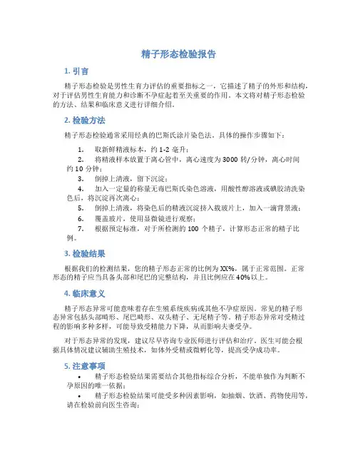
精子形态检验报告1. 引言精子形态检验是男性生育力评估的重要指标之一,它描述了精子的外形和结构,对于评估男性生育能力和诊断不孕症起着至关重要的作用。
本文将对精子形态检验的方法、结果和临床意义进行详细介绍。
2. 检验方法精子形态检验通常采用经典的巴斯氏涂片染色法。
具体的操作步骤如下:1.取新鲜精液标本,约1-2毫升;2.将精液样本放置于离心管中,离心速度为3000转/分钟,离心时间约10分钟;3.倒掉上清液,留下沉淀;4.加入一定量的称量无毒巴斯氏染色溶液,用酸性醇溶液或碘胶清洗染色后,将沉淀再次离心;5.倒掉上清液,将染色后的精液沉淀挤入载玻片上,加入一滴背景液;6.覆盖玻片,使用显微镜进行观察;7.根据预定标准,对于所检测的100个精子,计算形态正常的精子比例。
3. 检验结果根据我们的检测结果,您的精子形态正常的比例为XX%,属于正常范围。
正常形态的精子应当具备头部和尾巴的完整结构,并且比例应在40%以上。
4. 临床意义精子形态异常可能意味着存在生殖系统疾病或其他不孕症原因。
常见的精子形态异常包括头部畸形、尾巴畸形、双头精子、无尾精子等。
精子形态异常对受精过程的影响多种多样,可能导致受精能力下降,从而影响夫妻受孕。
对于形态异常的发现,建议尽早咨询专业医师进行评估和治疗。
医生可能会根据具体情况建议辅助生殖技术,如体外受精或微孵化等,提高受孕成功率。
5. 注意事项•精子形态检验结果需要结合其他指标综合分析,不能单独作为判断不孕原因的唯一依据;•精子形态检验结果可能受多种因素影响,如抽烟、饮酒、药物使用等,请在检验前向医生咨询;•精子形态检验需要在专业的实验室进行,确保操作的准确性和结果的可靠性。
6. 结论精子形态检验是男性生育力评估的重要指标之一,正常形态比例对于受孕能力具有重要意义。
通过精子形态检验,可以提供辅助诊断和治疗不孕症的依据,判断男性生育能力,并为临床医生选择合适的治疗方法提供参考。
请用户一定要密切配合医生的建议,定期进行生育力的评估和检查,以提高受孕成功的机会。
精液常规分析(世界卫生组织标准),男性生育力检查的金标准精液分析是评估男子生育力的重要方法,也是男科病诊断、疗效观察的实验依据,但精液分析的各参数也不是特异的,它并不能够确定达到受精位置的少数精子的受精能力,因此要正确评估男子生育能力还需要结合临床进行综合评估。
精液的分析结果易受射精频度,温度,实验室条件,检验人员的技术熟练程度,主观判断能力等诸多因素影响,其结果易发生偏差,因此精液采集与分析必须严格按照适宜的标准化程序进行,才能提供受检者临床状况的必要信息。
不育夫妇初诊时,男方至少要按标准程序做两次精液分析,两次分析如有明确差异,还要进行第三次分析。
精液标本可能含有致病菌和病毒(如HIV病毒,肝炎病毒,单纯疱疹病毒等),因此应视为生物危险品。
实验室技术人员应注意防护,要使用一次性手套和各种器皿。
用过的器皿要消毒处理。
精液培养,用于生物测定,宫腔内受精或体外受精,在处理过程中必须严格用无菌材料和无菌操作。
一,精液标本的采集和运送精液采集规范化是做好精液分析的前提条件,因此在精液采集前务必要详细告知受检者有关精液采集和运送的方法及注意事项。
1,标本采集前应禁欲至少48小时,但不超过7天。
为减少精液分析结果的波动,禁欲的天数应尽可能恒定。
每一份精液分析报告都应写明:病人姓名、禁欲时间、标本采集的日期和时间、标本采集是否完整以及标本从采集到分析的时间间隔等。
2,初检者应做两次精液分析,两次精液采集的间隔应大于7天,但不能超过3周。
如果两次的结果有明显的差异,应再取标本进行第三次分析。
3,标本的采集最好在实验室附近的取精室内单独进行。
否则,应在采集后1小时内送到实验室。
4,最好用手淫的方法取精液,收集精液要用对精子无毒性作用的广口玻璃或塑料容器中。
温度应保持在20~40℃,以避免降低精子活力。
如果要做微生物学方面的检查,病人应先排尿并洗净双手和阴茎,用无菌容器收集。
5,如手淫取精有困难,可用特制的避孕套进行精液采集。
根据1992年WHO所颁订的〝正常精液标准〞如下表:液化时间:室温下,60分钟以内颜色:均匀的灰白色精液量:2.0 ml 以上pH 值:7.2 ~ 8.0精子浓度:20 ×106 / ml 以上精子活率:75%以上是活的精子活动力:50%以上属于a与b级(按照精液质量的优劣依次为a.b,c,d)精子形态:30%以上为正常白血球:少于 1 × 106 / ml液化时间:刚取出的精液为凝胶状,但在室温下60分钟内即完全液化.液化不完全会影响精子活动性.颜色:正常精液颜色为均匀的灰乳色,颜色太清澈,可能精子浓度太低.精液量:一次射精的量正常为1.5 ~ 5.5 ml之间.精液过多常是因为精囊发炎;精液过少可能是前列腺或精囊慢性发炎的结果.精子浓度:利用精子计数器计算,正常的精子浓度每ml至少二千万只以上( 20 x 106 ml ).精子活动力:一般分为四级:a级:快速前进;b级:缓慢前进;c级:原地摆动;d 级:不动.正常的精子活动性至少50%为a与b级,或25%属于a级.精子型态:正常的精子型态,头部是卵圆形的,长4.0 ~ 5.5μm,宽1μm.顶体占整个头部的40 ~70%,且没有颈部,中段或尾部的异常.通常需经进一步的固定染色处理后才能正确分析.一, 常规检查:1, 液量的检查[正常参考值]2-5ml.[临床意义]1. 若数日未射精,且精液量少于1.5m1者为不正常,说明精囊或前列腺有病变;若精液量减至数滴,甚至排不出,称为无精液症,见于生殖系统的特异性感染,如结核,淋病和非特异性炎症等.2.若精液量过多(一次超过8m1),则精子被稀释而相应减少,有碍生育.2, 颜色检查[正常参考值] 灰白或乳白色,久未射精者可呈浅黄色.[临床意义]1.黄色或棕色脓样精液:见于精囊炎或前列腺炎等.2.鲜红或暗红色血性精液:见于生殖系统的炎症,结核和肿瘤等.3, 粘稠度和液化检查[正常参考值] 粘稠胶冻状,30分钟内自行液化.[临床意义]1.精液粘稠度低,似米汤样,可因精子量减少所致,见于生殖系统炎症.2.液化时间过长或不液化,可抑制精子活动而影响生育,常见于前列腺炎症等.4,精子活动率检测[正常参考值] 正常精子活力一般在Ⅲ级(活动较好,有中速运动,但波形运动的较多)以上,射精后1小时内有Ⅲ级以上活动能力的精于应>0.60.[临床意义] 如果0级(死精子,无活动能力,加温后仍不活动)和Ⅰ级(活动不良,精子原地旋转,摆动或抖动,运动迟缓)精子在0.40以上,常为男性不育症的重要原因之一.5,精子活动力检测[正常参考值]射精后30-60分钟活动力为Ⅲ级以上的精子>0.80;射精后120分钟内活动力为Ⅲ级以上的精子>0.60;射精120分钟后0.25-0.60的精子仍能活动.[临床意义] 活动不良或不活动的精子增多,是导致不育的重要原因之一.常见于精索静脉曲张,泌尿生殖系的非特异性感染如大肠杆菌感染,某些代谢药,抗疟药,雌激素,氧化氮芥等,也可使精子活动力下降.6,精子计数[正常参考值] (100-150)×109/L或一次排精总数为(4-6)×108.[临床意义]1.精子计数小于20×109/L或一次排精总数少于1×108为不正常,见于精索静脉曲张,铅金属等有害工业污染,大剂量放射线及某些药物影响.2.精液多次未查到精子为无精症,主要见于睾丸生精功能低下,先天性输精管,精囊缺陷或输精管阻塞.输精管结扎术2个月后精液中应无精子,否则说明手术失败.3.老年人从50岁开始精子数减少以至逐步消失.7,精子形态检查[正常参考值]畸形精子:<10%-15%;凝集精子:<10%;未成熟精细胞:<1%.[临床意义]1.精索静脉曲张病人的畸形精子增多,提示精子在不成熟时已进入精液,或静脉回流不畅造成阴囊内温度过高和睾丸组织缺氧,或血液带有毒性代谢产物从肾或肾上腺静脉逆流至睾丸,上述原因均有损于精子形态.2. 精液中凝集精子增多,提示生殖道感染或免疫功能异常.3. 睾丸曲细精管生精功能受到药物或其他因素影响或伤害时,精液中可出现较多病理性未成熟精细胞.8,精液细胞检查[正常参考值]白细胞(WBC):<5个/HP(高倍镜视野);红细胞(RBC):0-偶见/HP.[临床意义]1.精液中白细胞增多,常见于精囊炎,前列腺炎及结核等.2.精液中红细胞增多,常见于精囊结核,前列腺癌等.3. 精液中若查到癌细胞,对生殖系癌有诊断意义.9,精液酸碱度(pH)检查[正常参考值] 7.2-8.0.[临床意义]1.精液pH值<7.0,多见于少精或无精症,常反映输精管道阻塞,先天性精囊缺如或附睾病变等.2.精液pH值>8.0,常见于急性感染,如精囊炎,前列腺炎等.10,男性生育力指数测定[计算公式]I=M(N×V)/(A×106)式中I为男性生育力指数;M为活动精子百分率;N为每毫升的精子数;V为精子运动的速度;A为畸形精子的百分率.[正常参考值] 正常人生育力指数>l.[临床意义]1.生育指数为0,表明完全无生育能力.2.生育指数为0-1之间,表明有不同程度的生育障碍.二, 生化及免疫学检验:1,精浆果糖测定[正常参考值] 9.11-17.67mmol/L.[临床意义]1.精液果糖为0,可见于先天性两侧输精管及精囊腺缺如,两侧输精管完全阻塞或逆行射精.2.精液果糖降低,常见于精囊炎和雄激素分泌不足,果糖不足可导致精子运动能量缺乏,甚至不易受孕.2,精浆酸性磷酸酶测定[正常参考值]金氏法:>255nmol·s-1/L[临床意义]1.精浆酸性磷酸酶含量增高,常见于前列腺肥大或早期前列腺恶性肿瘤患者.2.精浆酸性磷酸酶含量降低,常见于前列腺炎患者.3.精浆酸性磷酸酶检测是法医鉴定有无精液最敏感的方法.3,精浆顶体酶活性测定[正常参考值] 36.72±21.43U/L.[临床意义] 精子顶体酶活力与精子密度及精子顶体完整率呈正相关,其活力不足,可导致男性不育.4,精浆乳酸脱氢酶-X同功酶(LDH-X)测定[正常参考值]LDH-X绝对活性:2620±1340U/L;LDH-X相对活性:≥0.426.[临床意义] LDH-X具有睾丸及精子的组织特异性,是精于运动获能的关键酶,该酶检测可作为诊断男性不育有价值的指标.睾丸萎缩患者LDH-X降低或消失,精子发生缺陷时无LDH-X 形成,少精或无精者可致LDH-X活性降低.服用棉酚也可抑制此酶活性.5,精浆肉碱测定空?6,抗精子抗体(AsAb)测定[正常参考值] 阴性.[临床意义] AsAb检测对不育原因检查有重要临床意义.存在于血清或生殖道分泌液中的AsAb,可抑制精子的活动,干扰精子的运行,阻碍精子穿透及精卵结合,使受精发生障碍.即使已经受精,也可能影响发育中的胚胎,造成免疫性流产.不育夫妇AsAb阳性者占25%-30%,当精子输出管道受阻,睾丸损伤,炎症,附睾等生殖系感染时,系精子外逸而产生的自身抗体。
精子形态学分析正常形态精子百分率是评价精子受精能力的重要指标之一。
目前,用于精子形态学分析的染色方法有:改良巴氏染色法、苏木精-伊红(HE)染色法、瑞氏染色法、瑞-吉氏染色法、Diff-Quik染色法和Shorr染色法。
1 涂片的制备一般用新鲜的液化精液或生理盐水洗涤过的精子悬液进行涂片,通常每份标本涂双份片子,以备染色或操作出问题。
载玻片应洁净,可用70%酒精洗涤并干燥后使用;涂片的厚薄应根据精子密度而定,精子密度高者涂片应薄些,而精子密度低者涂片应尽可能厚些。
涂片的方法有多种,WHO推荐的方法有拉薄技术和滴管法,拉薄技术即用另一张载玻片的边缘拖拉载玻片上的一滴精液;滴管法即水平持滴管使一滴精液沿载玻片的表面展开。
由于精液有一定粘稠度,这两种方法都很难涂成均匀的涂片。
可建议用以下方法涂片:用滴管将一滴精液置于载玻片上,然后从液滴中央向周围循环吸净多余的精液,注意滴管的头要平整,滴管与载玻片垂直,缓慢吸去多余的液体。
低密度、粘稠的、或充满碎屑的标本,建议先离心去除精浆,沉淀的精子团重新悬浮在适当体积中,以获得尽可能高的密度,但不应超过80×106/ml。
正常精子密度且液化良好的精液标本亦可以洗涤后用精子悬液进行涂片,但离心操作对精子形态分析有无影响,尚需要进一步验证。
精子涂片可进行空气干燥并固定。
固定程序取决于染色方法。
2 改良巴氏染色法这是WHO手册推荐的方法。
它可以使精子和其他细胞很好地染色,可使精子头部的顶体和顶体后区、胞浆小滴、中段和尾部着色。
染液中的俾士麦棕为盐基性染料,伊红、亮绿、橙黄等为酸性染料,能与细胞中具有相反电荷的蛋白质结合,而染成各种不同的颜色,从而能清楚地区分各种细胞成分。
以往用巴氏染色法进行染色时,操作步骤繁琐,目前已有改良的单一的巴氏染色液出售,操作非常简单,只需在自然干燥的精子涂片上滴加1~2滴巴氏染液,染15分钟即可。
流水冲洗后自然晾干,显微镜油镜下观察精子形态。
计算机辅助形态计量分析精子定位技术精子染色前后的3D观察Geoffrey 精子测量技术研究室徐元诚评估精子形态的意义正常形态精子百分率是评价精子受精能力的重要指标之一。
精子形态学分析可评价男性生育力、生殖毒性等。
研究显示,人工授精(IVF)和卵细胞内单精子注射(ICSI)的成功率与正常精子形态密切相关。
WHO 5版将精子形态分析列入常规•99WHO11980WHO21987WHO312WHO41999WHO52010中文翻译本精子形态学的参考低值•精子正常形态的正常值多次更改:•(1)一般标准(WHO标准,3版)精子正常形态值:30%•(2)严格标准(Tygerberg严格标准,4版)精子正常形态值:15%•(3)WHO5版标准:精子正常形态参考低值:4%精子形态的评判标准(巴氏)•头部:椭圆形,长3.7-4.7μm、宽2.5-3.2μm、长宽比1.3-1.8、顶体区40%-70%、不超过2个小空泡、空泡大小<20%、顶体后区不含任何空泡。
•中段:细长、规则,长度3.3-5.2μm,大约与头部长度相等,主轴与头部长轴成一直线,宽度0.5-0.7μm,残留胞质<头的1/3。
•尾部:比中段细,均一,长约45μm(约为头部长度的10倍),没有锐利折角,可以自身卷曲呈环状。
精子正常形态精子头部异常精子尾部异常多中心研究的精子来源1) 在12月内生育了孩子的男性的精子;2) 性交后自宫颈粘液中回收的精子;3)体外卵透明带上回收的精子;评估原则:临界即是异常在严格的精子评估中,要求头、颈/中段、尾部都正常的精子才能列入正常精子,临界类型精子应视为异常的精子才能列入正常精子,精子。
该原则与将临界类型精子归为正常精子的自由方法相对立。
在使用严格标准时,采用自由方法归为正常的大量精子现在视为异常,从而导致总的正常形态精子百分比下降。
在辅助生殖实验室中,大都采用严格标准,已有不少生殖中心采用了WHO5版4%的参考低值。
精子染色质结构分析董语可153******** 1980年,精子染色质结构分析(Sperm Chromatin Structure Assay,SCSA)首次在Science(240:1131)上提出,精子染色后呈现红色或绿色荧光的显微照片被用作这一期杂志封面。
这一项生物技术发展至今,已被广泛应用于检测精子亚临床损伤、评估男性生育力和预测体外受精胚胎移植的成功率。
一、技术原理精子染色质分析利用吖啶橙的异染性与专用软件计算机界面的流式细胞仪相结合,快速识别带有不正常染色质结构的精子。
[6]哺乳动物精子DNA是遗传信息的载体,对繁衍后代具有重要意义。
这一特殊使命要求精子的染色质具有特殊结构。
与其他细胞不同,精子的染色质形成经过了加倍浓缩与组装。
在精子发生过程中,与DNA结合的核蛋白发生了从组蛋白→过渡蛋白→精核蛋白的组型转换。
早期精子形成阶段,圆形精子细胞伸长,合成的过渡蛋白取代了染色质内的组蛋白;晚期精子形成阶段,过渡蛋白又被精核蛋白取代,精子头部凝缩,精子核外形形成。
精核蛋白的体积仅有组蛋白的一半。
精子双链DNA围绕这些体积较小的精核蛋白形成染色质基本结构,而后通过精核蛋白分子内外的二硫键交联进一步浓缩,从而使染色体更为稳定。
在前列腺液Zn+作用下,余下的精子染色体形成过程(图片来源:/virtue/woocommerce/mammalian-protamines/)Science封面:精子染色后的荧光显微照片(v.240,p.1131,1980)游离巯基间形成共价键,精子核成熟。
这样的成熟精子遇酸能维持双链结构的稳定。
而对于受到损伤的不成熟精子,其精核蛋白中不具备二硫键,形成松散结构的染色质,DNA 在酸的作用下则会变性成单链。
吖啶橙(Scridine Orange,AO)可与双链DN A 结合呈单体形式发出绿色荧光,与单链DNA 结合呈聚合物形式发出红色荧光。
红荧光在总荧光中所占的比例反映了精子染色质结构的缩合水平,可通过各计算机界面流式细胞仪来评价。