心脏肿瘤ct诊断与鉴别诊断_图文.
- 格式:ppt
- 大小:4.91 MB
- 文档页数:71
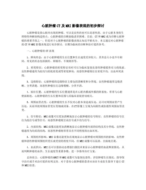
心脏粘液瘤、心脏肉瘤丨影像表现心脏粘液瘤Cardiac Myxoma概述:•最常见的原发性心脏肿瘤影像表现:•起源于卵圆窝附近房间隔的心腔内肿块•约85%位于左心房,其次为右心房CT:•典型的腔内低密度灶•右心房粘液瘤约50%可见钙化MRI:•不均质肿物,不均匀强化•在心动周期中可能改变位置•可见其蒂部;可能脱垂或阻塞房室瓣膜•SSFP电影图像可评价其活动性、瓣膜阻塞、流速增加等情况鉴别诊断:•心内血栓•心脏转移•心脏脂肪瘤•原发性心脏恶性肿瘤•心脏乳头状弹力纤维瘤临床相关•约60%的受累患者是女性•症状:瓣膜梗阻(40%),全身症状(30%)•手术切除治疗;3年生存率>95%(左) 胸部正侧位片显示类圆形右心房粘液瘤伴周围弧形钙化。
尽管左心房粘液瘤较常见,但右心房粘液瘤更易发生钙化。
(右) 左心房粘液瘤,轴位CECT显示一左心房低密度灶,边缘光滑,内见血管影,附着于卵圆窝附近的房间隔具有特征性。
(左) 示意图显示心脏粘液瘤的典型形态学特征,有一细短的蒂(弯箭)连接左心房不均质肿块与房间隔。
病变较大在收缩期可阻塞二尖瓣。
(右) 收缩期和舒张期的4腔SSFP电影图像显示左房粘液瘤,粘附于房间隔,在舒张期漏出并阻塞二尖瓣(弯箭),这不常见但具有特征性的。
心脏肉瘤Cardiac Sarcoma概述:•最常见的原发性心脏恶性肿瘤•仅限于心脏和心包影像表现:•最佳诊断线索:累及心壁或心腔的肿块•X线片可能正常或显示心脏增大CECT•累及心壁或心腔的低密度肿物•浸润/侵犯:心包、心肌、纵隔•肺转移MR•T1:不均质,坏死和出血•T2:不均质高信号•T1 +C:不均质强化鉴别诊断:•心脏转移瘤•淋巴瘤•心脏粘液瘤•血栓病理学:•血管肉瘤是最常见的组织学类型(37%)•转移性疾病:在就诊时占66-89%(左) 心脏肉瘤,轴位CECT显示起源于右心房的较低密度肿块,邻近心包的破坏和不规则提示局部受侵。
原发性心脏肉瘤可表现为散在的肿块或弥漫性心脏/心包浸润。
心脏肿瘤CT及MRI影像表现的初步探讨心脏肿瘤是一种罕见的心血管疾病,通常需要进行心脏肿瘤CT和MRI检查以明确诊断。
本文旨在探讨心脏肿瘤CT及MRI影像表现。
一、心脏肿瘤CT表现心脏肿瘤CT检查包括平扫CT、增强CT和多层螺旋CT。
一般采用增强CT检查,首先采用非对称增强扫描,然后进行动脉期扫描,静脉期扫描和延迟期扫描。
1. 平扫CT表现心脏肿瘤在平扫CT上表现为密度均匀或不均匀的占位性病变,与周围心肌密度相近。
肿瘤是否有钙化取决于肿瘤类型和个体差异。
增强CT是心脏肿瘤检查的首选方法,可以清晰显示肿瘤位置、大小、形态及其与周围组织的关系。
(1)心腔内肿瘤增强CT表现心腔内肿瘤通常为低密度灶,增强后可呈圆形或卵圆形等不规则形态,边缘清晰,密度欠均匀,表现为中度或高度强化。
此外,增强CT可以显示肿瘤与心内膜粘膜、瓣膜和心肌的关系,并可以观察到肿瘤对心腔容积和瓣膜功能的影响。
心包肿瘤增强CT表现为包膜内低密度块状或水样密度灶,增强后呈环状或片状强化,边缘清晰。
肿瘤与心包的粘连程度不同,可见心包突起、心包积液等表现。
心肌肿瘤表现为心肌内的占位性病变,密度欠均匀,增强后呈环状或实性强化。
肿瘤与心腔间无明显分界,与周围心肌交界处形状不规则。
心脏肿瘤MRI检查包括T1WI、T2WI和增强MRI等序列。
MRI检查具有成像清晰、无辐射等优点,是心脏肿瘤诊断和评估心功能的理想方法。
心脏肿瘤在T1WI上表现为低信号或等信号。
纤维脂肪瘤、粘液瘤等含脂肪或液体的肿瘤信号相对较高。
2. T2WI表现心脏肿瘤在T2WI上表现为高信号,不同类型的肿瘤信号强度有所不同。
心包肿瘤在T2WI上表现为高信号,亦可呈低信号,主要取决于病变组织成分和液体含量。
(3)心肌肿瘤T2WI表现心肌肿瘤在T2WI上表现为高信号,但由于心肌自身高信号,故难于区分。
3.增强MRI表现增强MRI可更清楚地显示肿瘤的形态、分布和与周围组织的关系。
肿瘤一般呈圆形或椭圆形、边缘清晰、强化明显,增强后肿瘤呈低信号或等信号。
心脏肿瘤CT及MRI影像表现的初步探讨心脏肿瘤是一种罕见但严重的疾病,其CT和MRI影像表现能够提供关于肿瘤的定位、形态、边界、大小和侵袭范围等信息,对于临床的诊断和治疗有重要的指导作用。
本文对心脏肿瘤的CT和MRI影像表现进行探讨,以便更好地理解和诊断该疾病。
心脏肿瘤可分为原发性和继发性两种,其中原发性心脏肿瘤较为罕见,而继发性心脏肿瘤较为常见,如转移瘤。
根据肿瘤的组织学类型可分为良性和恶性肿瘤,其中良性肿瘤较为常见,而恶性肿瘤较为罕见。
在CT影像中,心脏肿瘤通常呈现为软组织密度的肿块,但有时也可呈现为低密度或高密度的肿块。
肿瘤的形态可呈现规则或不规则,有时可见到坏死或囊变区域。
肿瘤的边界通常清晰,但在侵袭周围组织或器官时可模糊。
肿瘤的大小可从几毫米到数厘米不等。
在MRI影像中,心脏肿瘤通常呈现为低信号或等信号肿块。
T1加权影像上,肿瘤可呈现低信号或等信号,而T2加权影像上,良性肿瘤通常呈现高信号,而恶性肿瘤则呈现低信号。
动态增强MRI对于心脏肿瘤的血供情况具有更好的显示能力,可以评估肿瘤的血供动力学。
心脏肿瘤的侵袭范围通常包括心脏壁、心包和邻近的大血管等。
肿瘤侵袭心脏壁时,可导致心脏壁增厚、变薄或变形。
肿瘤侵袭心包时,可导致心包积液或心包增厚。
肿瘤侵袭邻近的大血管时,可导致血管受压变形或狭窄。
心脏肿瘤还可引起心脏功能不全、心律失常和栓塞等并发症。
心脏肿瘤内出血、坏死或囊变可导致血栓形成,并可脱落形成栓塞,最常见的栓塞部位是脑和肺。
心脏肿瘤还可通过压迫心脏壁或心脏电路系统,引起心脏功能不全或心律失常。
心脏肿瘤的CT和MRI影像表现具有多变性和特异性,但也存在一定的限制。
在临床工作中,医生应结合患者的临床表现、病史和实验室检查等进行综合分析,以作出正确的诊断和治疗决策。
未来的研究还需要进一步探讨和完善心脏肿瘤的影像诊断技术,以提高其准确性和可靠性。
心脏肿瘤CT及MRI影像表现的初步探讨心脏肿瘤是指心脏内出现的肿瘤,可以是良性的也可以是恶性的。
由于心脏本身的生理特性和解剖构造特点,心脏肿瘤的诊断面临诸多困难。
目前,CT和MRI成为诊断心脏肿瘤的重要手段之一,但是对于心脏肿瘤的影像表现认知还不够充分。
本文通过对心脏肿瘤的CT和MRI影像表现进行初步探讨,以期为临床的诊断和治疗提供参考。
一、心脏肿瘤的CT表现1、肿块形态:由于心脏肿瘤的生长位置和生长速度差异较大,其形态大小也不尽相同。
常见的形态包括圆形、卵圆形、不规则形等。
2、密度特征:心脏肿瘤的密度特征有时可以为临床鉴别良恶性肿瘤提供有力的线索。
良性肿瘤通常为较均匀的低密度或等密度肿块,而恶性肿瘤则往往密度不均、出血坏死表现。
3、边缘特征:心脏肿瘤的边缘特征主要包括清晰度和分界线。
良性肿瘤通常边缘清晰、分界清楚,而恶性肿瘤往往边缘模糊、分界不清。
4、病灶位置:心脏肿瘤的生长位置通常是在心脏内膜或外膜的附着处,常常与心脏壁面相连。
心脏肿瘤的生长位置和范围与其临床表现密切相关。
5、周围血管改变:心脏肿瘤的生长不仅对心脏本身造成压迫,还可对周围血管产生压迫,从而导致周围血管受压变细或闭塞。
在CT影像上呈现为局限性或弥漫性周围血管改变。
1、信号特征:MRI成像可以更加清晰地显示心脏肿瘤的信号特征。
良性肿瘤的信号往往为低信号或等信号,而恶性肿瘤则呈高信号或不均匀信号。
2、内部结构:MRI成像还能更加清晰地显示心脏肿瘤内部的结构及其分界线。
良性肿瘤通常为均质的结构,而恶性肿瘤则常常具有不同程度的出血坏死。
3、周围组织影响:MRI显像还能更加直观地显示心脏肿瘤对周围组织的影响。
良性肿瘤和恶性肿瘤周围组织受压或受侵的程度不同,但MRI成像可以高清、全面地呈现。
4、血流供应:MRI还可以借助动态增强扫描技术来显示心脏肿瘤的血流释放情况,从而判断肿瘤的血供、生长速度等重要参数,进一步指导治疗方案。
总体而言,心脏肿瘤的HRCT和MRI成像可为鉴别良恶性、评估肿瘤生长情况、指导保守治疗或手术治疗提供有利支持。