混合动力汽车实验部分资料
- 格式:ppt
- 大小:3.43 MB
- 文档页数:33
一种混动车辆动力转换试验方法
一种混动车辆动力转换试验方法可以通过以下步骤进行:
1. 准备工作:将混动车辆完全充电,并确保车辆处于正常工作状态。
2. 选择适当的道路条件:确保试验道路平坦且安全,并且无其他车辆或障碍物。
3. 测试项目选择:确定要测试的动力转换项目,如电动模式驾驶、混合驾驶或纯燃油驾驶。
4. 测试设备安装:安装数据采集设备、速度计和实时监测设备,以记录车辆的动力转换情况。
5. 开始试验:将混动车辆设置为所选择的动力转换模式,并记录车辆的行驶距离、车速、能源使用情况等数据。
6. 数据分析:分析试验数据,比较不同动力转换模式下的能源消耗、行驶性能等指标。
7. 结果总结:根据试验结果,总结混动车辆不同动力转换模式下的驾驶特点和性能优缺点。
此外,为了确保试验过程的准确性和可重复性,还需要注意以下事项:
- 试验前需要对车辆进行全面检查和保养,以确保车辆的可靠性和安全性。
- 在试验过程中,需要遵守交通法规和安全驾驶规范,确保试验的安全进行。
- 进行试验时,需要记录环境条件,如温度、湿度等,以便后续数据分析时可以考虑这些因素的影响。
- 重复试验多次,以获得更可靠的结果,并进行统计分析和平均化处理。
- 在试验结束后,需要对试验设备和车辆进行清理和维护,以确保设备和车辆的长期可靠性和使用寿命。
第1篇一、引言随着全球能源危机和环境污染问题的日益严重,新能源汽车逐渐成为汽车行业发展的趋势。
混合动力汽车(Hybrid Electric Vehicle,简称HEV)作为一种节能减排、降低污染的新能源汽车,近年来得到了广泛关注。
为了更好地了解和掌握混动汽车的技术原理和应用,我们进行了为期两周的混动汽车实训。
以下是实训报告的详细内容。
二、实训目的1. 了解混合动力汽车的基本原理和结构;2. 掌握混动汽车的驱动方式和工作流程;3. 学习混动汽车的控制系统和关键部件;4. 熟悉混动汽车的维修和保养方法;5. 提高对新能源汽车的认识和兴趣。
三、实训内容1. 混动汽车基本原理混动汽车结合了内燃机和电动机的优势,通过优化动力系统,实现节能减排和降低排放。
其主要原理如下:(1)内燃机:提供基本的动力需求,满足车辆高速行驶和长距离行驶。
(2)电动机:在车辆低速行驶或起步时提供辅助动力,提高燃油经济性和降低排放。
(3)电池:储存电能,为电动机提供动力,同时为车辆提供电力供应。
(4)能量管理系统:对动力系统进行优化,实现能量的高效利用。
2. 混动汽车结构混动汽车主要由以下部分组成:(1)发动机:内燃机或电动机。
(2)电池:镍氢电池或锂离子电池。
(3)电机控制器:控制电动机的运行。
(4)变速器:实现发动机和电动机的动力传递。
(5)能量管理系统:对动力系统进行优化。
(6)其他部件:如驱动轴、传动轴、制动系统等。
3. 混动汽车驱动方式混动汽车主要有以下三种驱动方式:(1)串联式:发动机和电动机分别驱动,通过串联电路实现动力传递。
(2)并联式:发动机和电动机同时驱动,通过并联电路实现动力传递。
(3)混联式:发动机和电动机既可独立驱动,也可同时驱动,实现动力传递。
4. 混动汽车控制系统混动汽车的控制系统主要包括以下部分:(1)发动机控制器:控制发动机的运行,实现燃油喷射和点火。
(2)电机控制器:控制电动机的运行,实现电能的转换和输出。
10.16638/ki.1671-7988.2021.010.021某电控液驱混合动力车辆多驱动模式试验研究田静1,何晓晖2,李峰1,朱晓基2*(1.陆军试验训练基地第四试验训练区作战支援试验大队,北京100071;2.陆军工程大学野战工程学院机电教研中心,江苏南京210007)摘要:某电控液驱混合动力车辆主要的驱动方式分为发动机单独驱动,蓄能器单独驱动和混合驱动,为研究其在不同驱动模式下的车辆特性,建立了1/4车辆试验台架,通过试验结果分析车辆的不同驱动模式下的车辆驱动性能。
结果表明:在发动机单独驱动的情况下,液压泵与液压马达能够保持较好的转速线性关系;蓄能器单独驱动模式下的液压马达的加速性能最好,但由于蓄能器容量限制,加速维持时间较短;混合驱动模式下的液压马达的转速峰值比达到稳定转速时的数值要大。
关键词:电控液驱混合动力车辆;驱动模式;试验台架;性能中图分类号:U467 文献标识码:A 文章编号:1671-7988(2021)10-73-04Research on Different Driving Modes of an Electronically Controlled HydraulicDrive Hybrid VehicleTian Jing1, He Xiaohui2, Li Feng1, Zhu Xiaoji2*(1.Army Experimental Training Base Fourth Experimental Training Area Combat Support Experimental Brigade,Beijing 100071; 2. Electromechanical Teaching and Research Center,College of Field Engineering, PLA Army Engineering University, Jiangsu Nanjing 210007)Abstract: The main driving methods of an electronically controlled hydraulic hybrid vehicle are divided into engine alone drive, accumulator alone drive and hybrid drive. In order to study the characteristics of the vehicle under different driving modes, a 1/4 vehicle test bench was established. The driving performance of the vehicle under different driving modes was analyzed through the test results. The results show that when the engine is driven alone, the hydraulic pump and the hydraulic motor can maintain a good linear speed relationship; the acceleration performance of the hydraulic motor in the accumulator alone drive mode is best, but due to the capacity of accumulator, the accelerated maintenance time is short;the peak speed of the hydraulic motor in the hybrid drive mode is greater than the value when the stable speed is reached.Keywords: Electronically controlled hydraulic drive hybrid vehicle; Drive mode; Test bench; PerformanceCLC NO.: U467 Document Code: A Article ID: 1671-7988(2021)10-73-04引言混合动力汽车以节能和环保为核心,是当前汽车行业发展的研究热点,对混合动力技术的研究推动了车辆工程的发展[1-4]。
混合动力汽车试验台架的研究与开发摘要:21世纪,环保和能源成为全球最为关注的问题,节能减排成为汽车开发的首要目标。
由于纯电动汽车储能技术尚未成熟,混合动力汽车应运而生。
混合动力系统比起传统内燃机动力系统具有更高的燃油经济性和更好的排放性。
然而,混合动力汽车结构比纯电动车和传统车更加复杂且难以控制,并且关键技术对混合动力汽车的发展制约严重。
因此,在考虑降低研发风险及成本的前提下,混合动力试验台架研究的必要性日益凸显。
基于此,本文主要对混合动力汽车试验台架的研究与开发进行分析探讨。
关键词:混合动力汽车;试验台架;研究;开发1、混合动力汽车试验台架功能为满足需要,混合动力汽车试验台架应具备以下功能:(1)能够为混合动力汽车各零部件提供与整车相同的试验调试环境,将各零部件放到真实的试验环境中进行相关的特性试验。
(2)能够进行动力总成系统性能试验及控制系统的调试和标定,验证控制策略和控制算法。
(3)能够进行整车台架试验,为动力总成参数匹配和控制策略的制定以及标杆车关键参数的采集提供依据。
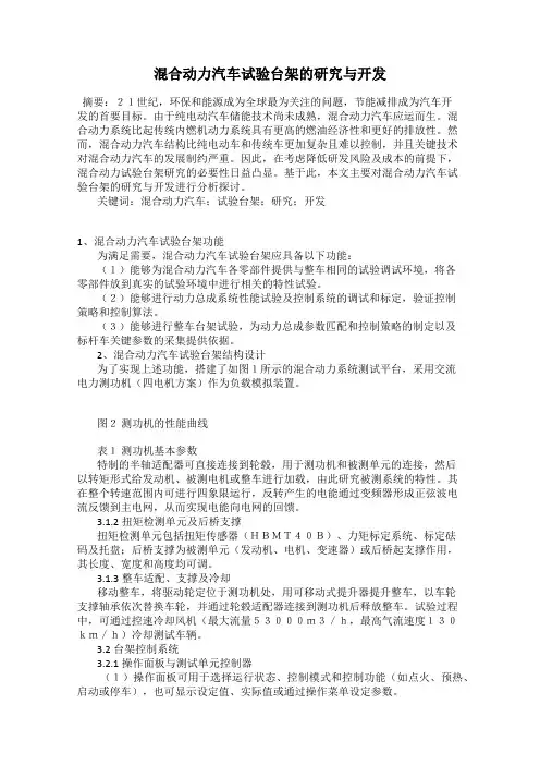
2、混合动力汽车试验台架结构设计为了实现上述功能,搭建了如图1所示的混合动力系统测试平台,采用交流电力测功机(四电机方案)作为负载模拟装置。
图2测功机的性能曲线表1测功机基本参数特制的半轴适配器可直接连接到轮毂,用于测功机和被测单元的连接,然后以转矩形式给发动机、被测电机或整车进行加载,由此研究被测系统的特性。
其在整个转速范围内可进行四象限运行,反转产生的电能通过变频器形成正弦波电流反馈到主电网,从而实现电能向电网的回馈。
3.1.2扭矩检测单元及后桥支撑扭矩检测单元包括扭矩传感器(HBMT40B)、力矩标定系统、标定砝码及托盘;后桥支撑为被测单元(发动机、电机、变速器)或后桥起支撑作用,其长度、宽度和高度均可调。
3.1.3整车适配、支撑及冷却移动整车,将驱动轮定位于测功机处,用可移动式提升器提升整车,以车轮支撑轴承依次替换车轮,并通过轮毂适配器连接到测功机后释放整车。
混合动力汽车(HEV)比传统汽车增加了由电池、电机等组成的电力驱动(或发电)系统,兼具传统汽车及电动汽车的一些特征,故油耗测试有所特别。
在测试传统车的转鼓试验台上补充一些装置,可进行HEV的油耗测试。
美国和日本的混合动力汽车及测试研究开展得较早,引领了HEV测试标准的发展。
轻型HEV油耗测试方面,SAE以CARB的经验为基础,于1999年3月推出了SAEJ1711正式版。
UNECE 也发展了HEV测试方法。
我国的轻型HEV能量消耗量试验方法[1]主要内容吸收了UNECE的测试方法,并补充了一致性方面的要求;此外,国家标准对电力测量仪器的精度等方面要求更为严格。
SAEJ1711[2]及UNECEWP29法规里把HEV分成外接充电型HEV和非外接充电型HEV车型,并分别设计了试验方法。
文中介绍了按照UNECE的测试方法对一款非外接充电型HEV进行油耗测试的测试系统、试验内容,并分析了试验结果。
二、测试系统及试验内容试验在轻型车排放转鼓试验台上进行,测试系统包括转鼓试验台、CVS、气体分析仪系统等,增加了电力计及配套电流传感器,用于计量车载电池的充放电量。
电力计配备两个电流传感器,分别测量动力电池两根主导线的电流值。
利用该车厂商提供的CAN总线信号读取记录软件CanMoniter,可读取HEV主电池的SOC等数据。
测试车辆A和B为2辆完全相同的HEV,进行NEDC1992(ECE EUDC)循环等循环工况试验共计30余次。
三、试验数据分析(一)试验结果规律分析1.NEDC1992循环工况下的油耗NEDC1992循环油耗试验采用1个电流传感器测量电池正极主导线上电流,电力计对电流进行时间积分得出充放电量净值Q。
图1为车辆3000km时进行NEDC1992试验的油耗及Q 数值。
数据点的分布显示出CVS测得的油耗与充放电量净值Q之间近似为线性关系。
采用最小二乘法进行线性拟合,得到拟合线。
此拟合线与纵轴的交点即经过修正后的燃油消耗量,NEDC1992循环的修正后燃油消耗量为4.2L/100km。
混合动力汽车发动机匹配的研究篇一混合动力汽车发动机匹配的研究一、引言随着全球环保意识的不断提高,混合动力汽车作为一种能够有效地提高燃油效率和减少环境污染的汽车类型,越来越受到人们的关注。
而发动机作为混合动力汽车的核心部件,其匹配的好坏直接影响到汽车的燃油消耗、排放性能以及驾驶性能。
因此,对混合动力汽车发动机的匹配进行研究,具有重要的理论和实践意义。
二、混合动力汽车发动机匹配的基本原则满足汽车行驶工况的需要混合动力汽车在行驶过程中,需要根据不同的行驶工况选择合适的发动机工作模式。
在城市道路行驶时,汽车频繁启停,发动机需要频繁地启动和停止。
而在高速公路行驶时,汽车速度相对稳定,发动机需要保持稳定的工作状态。
因此,在匹配混合动力汽车发动机时,需要考虑到这些不同的行驶工况,选择适合的发动机型号和参数。
保证发动机的经济性和排放性能在匹配混合动力汽车发动机时,需要考虑到发动机的经济性和排放性能。
经济性方面,需要选择能够提供高效能量转换的发动机,降低汽车的燃油消耗。
排放性能方面,需要选择能够减少废气排放的发动机,以降低对环境的污染。
考虑发动机的可靠性和耐久性在匹配混合动力汽车发动机时,需要考虑到发动机的可靠性和耐久性。
由于混合动力汽车在行驶过程中需要频繁地启动和停止,对发动机的可靠性要求较高。
此外,由于混合动力汽车的运行环境较为复杂,需要选择能够在不同环境下稳定工作的发动机,以保证汽车的耐久性。
三、混合动力汽车发动机匹配的关键技术发动机功率匹配技术在匹配混合动力汽车发动机时,需要根据汽车行驶所需的功率来选择合适的发动机功率。
在城市道路行驶时,由于频繁启停和加减速的需要,发动机需要提供较大的功率。
而在高速公路行驶时,由于速度相对稳定,发动机需要提供较小的功率。
因此,需要对发动机的功率进行合理匹配,以满足不同行驶工况的需求。
发动机转速匹配技术在匹配混合动力汽车发动机时,需要根据汽车行驶所需的转速来选择合适的发动机转速。
混动汽车基础知识考试题库资料(各题型)附答案一、选择题1. 混合动力汽车(HEV)是指哪种类型的汽车?A. 纯电动汽车B. 内燃机汽车C. 内燃机和电动机共同驱动的汽车D. 氢燃料电池汽车答案:C2. 以下哪种混合动力系统结构不属于混合动力汽车?A. 并联式混合动力系统B. 串联式混合动力系统C. 混联式混合动力系统D. 纯电动系统答案:D3. 混合动力汽车中,以下哪个部件负责将电能转换为机械能?A. 电动机B. 发动机C. 变速器D. 电池答案:A4. 混合动力汽车中,以下哪个部件负责将化学能转换为电能?A. 电动机B. 发动机C. 变速器D. 电池答案:D5. 混合动力汽车相较于传统内燃机汽车,以下哪个方面的性能有所提升?A. 燃油消耗B. 加速性能C. 排放性能D. 所有以上选项答案:D二、填空题6. 混合动力汽车根据混合动力系统的不同,可以分为______、______和______三种类型。
答案:并联式混合动力汽车、串联式混合动力汽车、混联式混合动力汽车7. 混合动力汽车中,电池的主要作用是______和______。
答案:储存电能、为电动机提供电能8. 混合动力汽车中,发动机的主要作用是______和______。
答案:提供动力、为电池充电9. 混合动力汽车相较于传统内燃机汽车,具有______、______和______等优势。
答案:低油耗、低排放、高动力性能三、判断题10. 混合动力汽车不需要外部充电,可以通过发动机为电池充电。
()答案:正确11. 混合动力汽车在纯电动模式下行驶时,发动机处于关闭状态。
()答案:正确12. 混合动力汽车在减速或制动时,可以通过回收能量为电池充电。
()答案:正确13. 混合动力汽车相较于传统内燃机汽车,动力性能更好,但燃油消耗更高。
()答案:错误四、简答题14. 简述混合动力汽车相较于传统内燃机汽车的优势。
答案:混合动力汽车相较于传统内燃机汽车,具有以下优势:(1)低油耗:混合动力汽车在纯电动模式下行驶时,可以节省燃油;(2)低排放:混合动力汽车采用电动机与发动机共同驱动,降低了排放;(3)高动力性能:混合动力汽车可以同时利用发动机和电动机的动力输出,提高动力性能;(4)较好的驾驶体验:混合动力汽车在起步、加速等环节表现更平顺。