湖南农业大学2017年专升本选拔考试试卷
- 格式:doc
- 大小:34.50 KB
- 文档页数:1
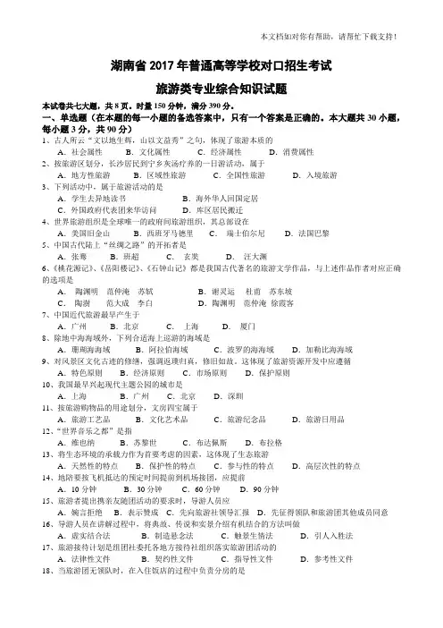
湖南省2017年普通高等学校对口招生考试旅游类专业综合知识试题本试卷共七大题,共8页。
时量150分钟,满分390分。
一、单选题(在本题的每一小题的备选答案中,只有一个答案是正确的。
本大题共30小题,每小题3分,共90分)1、古人所云“文以地生辉,山以文益秀”之句,体现了旅游本质的A.社会属性B.文化属性C.经济属性D.消费属性2、按旅游区划分,长沙居民到宁乡灰汤疗养的一日游活动,属于A.地方性旅游B.区域性旅游C.全国性旅游D.入境旅游3、下列活动中,属于旅游活动的是A.学生去异地读书B.海外华人回国定居C.外国政府代表团来华访问D.库区居民搬迁4、世界旅游组织是全球唯一的政府间旅游组织,其总部设在A.美国旧金山B.西班牙马德里C.瑞士伯尔尼D.法国巴黎5、中国古代陆上“丝绸之路”的开拓者是A.张骞B.班超C.玄奘D.汪大渊6、《桃花源记》、《岳阳楼记》、《石钟山记》都是我国古代著名的旅游文学作品,与上述作品作者对应正确的选项是A.陶渊明范仲淹苏轼B.谢灵运杜甫苏东坡C.陶澍范大成李白D.陶渊明范仲淹徐霞客7、中国近代旅游最早产生于A.广州B.北京C.上海D.厦门8、除地中海海域外,下列合适海上巡游的海域是A.珊瑚海海域B.阿拉伯海域C.波罗的海海域D.加勒比海海域9、对风景区文化古迹的修缮,强调返璞归真,修旧如故。
这体现了旅游资源开发中应遵循A.特色原则B.经济原则C.市场原则D.保护原则10、我国最早兴起现代主题公园的城市是A.上海B.广州C.北京D.深圳11、按旅游购物品的用途划分,文房四宝属于A.旅游工艺品B.文化艺术品C.旅游纪念品D.旅游日用品12、“世界音乐之都”是指A.维也纳B.苏黎世C.布达佩斯D.布拉格13、将生态环境的承载力作为首要考虑的因素,这体现了生态旅游A.天然性的特点B.保护性的特点C.参与性的特点D.高层次性的特点14、地陪要按飞机抵达的预定时间提前到机场接团,应提前A.10分钟B.30分钟C.60分钟D.90分钟15、旅游者提出携亲友随团活动的要求时,导游人员应A.婉言拒绝B.表示赞成C.先向旅游社领导汇报D.先征得领队和旅游团其他成员同意16、导游人员在讲解过程中,将典故、传说和实景介绍有机结合的方法叫做A.虚实结合法B.制造悬念法C.触景生情法D.引人入胜法17、旅游接待计划是组团社委托各地方接待社组织落实旅游团活动的A.法律性文件B.契约性文件C.指导性文件D.参考性文件18、当旅游团无领队时,在入住饭店的过程中负责分房的是A.地陪B.前台人员C.全陪D.游客19、既能保护客人免受超额预定的影响,又能保证饭店在预订客人不入住的情况下仍有客房收益的预定形式是A.临时性预定B.确认性预订C.保证性预订D.非正式性预定20、饭店前厅部的首要功能是A.协调对客服务B.推销客房C.提供信息D.建立宾客档案21、饭店的夜床服务通常开始于A.16:00 B.17:00 C.18:00 D.19:0022、“只听悦耳声,不见微笑容”形容的是饭店前厅部门的A.总台收银员B.总机服务员C.行李服务员D.前厅销售人员23、“我马上叫维修人员帮你修理”的正确翻译是A.I’ll call the mecchanic to repair it at once.B.I’ll bring it right away.C.I’ll call the security to handle it at once.D.I’ll do it for you now.24、在饭店标准间客房中,床和床头柜属于A.睡眠空间B.盥洗空间C.起居空间D.书写空间25、饭店已清扫整理并经检查可供出租的房间,被称为A.住客房B.走客房C.空房D.保留房26、就餐客人只有在购买并享用餐饮产品后,才能任凭其生理与心理满足程度来评估其优劣势。
专升本考试试题及答案专升本考试是指从专科升级到本科的一种学历提升方式。
对于想要进一步提升学历和职业发展的人来说,参加专升本考试是一个重要的选择。
本文将为大家提供一些常见的专升本考试试题及答案,帮助大家更好地准备考试。
一、语文试题及答案1.下面哪个词语的注音是正确的?A. 垃圾lājīB. 城市 chéngshíC. 奇怪 qíkùaiD. 地球 dìqiú答案:A. 垃圾lājī2.请根据下面的句子选择正确的标点符号:一位老师说:“我给你们5分钟的时间。
”A. 。
B. :C. ,D. ;答案:B. :二、数学试题及答案1.已知正整数 a = 3,b = 4,c = 5,d = 2。
求解 a * b + c / d 的值。
A. 14B. 16C. 18D. 20答案:A. 142.已知等差数列的首项为 a = 3,公差为 d = 2,求第 5 项的值。
A. 5B. 7C. 9D. 11答案:C. 9三、英语试题及答案1.下面哪个单词的拼写是正确的?A. AccessaryB. AcquaintanceC. AppilogizeD. Accommidate答案:B. Acquaintance2.下面哪个选项的词性和其他选项不同?A. ExcitingB. InterestingC. EntertainingD. Boring答案:D. Boring(形容词,其他选项为形容词的现在分词)四、综合试题及答案1.某超市的售价为固定的200元,由于要举办特价促销活动,决定对商品打9折出售。
请计算特价促销后商品的售价。
A. 180元B. 190元C. 200元D. 210元答案:B. 190元2.某校的学生数量在三年内分别增加了15%,10%,20%。
如果初始的学生数量为1000人,请计算三年后学生的总人数。
A. 1300人B. 1400人C. 1500人D. 1600人答案:C. 1500人以上是一些常见的专升本考试试题及答案。
2015年湖南农业大学硕士招生自命题科目试题科目名称及代码:植物生理学与生物化学827适用专业(领域):果树学、蔬菜学、茶学、药用植物资源工程、观赏园艺、植物病理学、农业昆虫与害虫防治、农药学、生物安全与检疫考生需带的工具:考生注意事项:①所有答案必须做在答题纸上,做在试题纸上一律无效;②按试题顺序答题,在答题纸上标明题目序号。
一、单项选择题:1~30小题,每小题1分,共30分。
下列每题给出的四个选项中,只有一个选项是符合题目要求的。
1、光合作用中释放的氧来源于()A H2OB H2O和CO2C CO2D 糖2、维持植物正常生长所需的最低日光强度是()A 等于光补偿点B 大于光补偿点C 小于光补偿点D 稍大于光补偿点3、在光合作用反应中,作用中心色素分子的作用是将()。
A 电能转变为化学能B 光能转变为电能C 光能转变为化学能D 化学能转变为电能4、植物根系吸收水分的部位主要是在()。
A 分生区B 根毛区C 伸长区D 老根5、在土壤水分充足,温度适宜,大气湿度大的条件下,常可见到谷类作物幼苗的叶尖有水珠溢出,这种现象称为()。
A 伤流B 吐水C 露水D 雨水6、双子叶植物的生理性落叶、落花、落果,其原因是离层细胞间层的()被分解。
A 果胶酸B 原果胶C 纤维素D 半纤维素7、经过抗旱锻炼的植物()A 束缚水含量升高B 束缚水含量降低C 生长速度加快D 可溶性糖含量降低8、短日植物北种南移选什么样生育期品种更易成功?()A 早熟的B 晚熟的C 中熟的D 与生育期无关9、由于秋旱而冬小麦不能适时播种,在不经低温处理下春季播种,那么后果怎样?( )A 照样抽穗,产量正常B 不能抽穗,产量绝收C 能抽穗,但生育期推迟D 能抽穗,但生育期提前10、在许多植物中,同化物运输的主要形式是什么?()A 葡萄糖B 果糖C 蔗糖D 有机酸11、和花粉育性有密切关系的物质是( )A 碳水化合物B 脯氨酸C 类胡萝卜素D 维生素12、植物体内有多种末端氧化酶系统,其中最重要的末端氧化酶系统是()。
湖南农业大学2017年《341农业知识综合三(农业信息化)》考研专业课真题试卷2017年湖南农业大学硕士招生自命题科目试题科目名称及代码:341 农业知识综合三适用领域:农业硕士农业信息化领域考生需带的工具:考生注意事项:①农业信息化领域考生做程序设计、数据库技术与应用、网络技术与应用3个部分,每个部分分值50分。
②所有答案必须做在答题纸上,做在试题纸上一律无效。
③按试题顺序答题,在答题纸上标明题目序号。
(一)程序设计(50分)一、单项选择题(共计24分,每小题2分)1、C语言程序通过编写函数组织程序,各个函数在源文件中的位置顺序为()。
A、第一个函数必须是主函数,其他函数任意B、任意C、必须完全按照执行的顺序排列D、其他函数可以任意,主函数必须在最后2、下列选项中,可以作为“字符常量”的是()。
A、XYZB、"XYZ"C、'xyz'D、'x'3、C语言中的变量名的第一个字符()。
A、必须为字母或下划线B、必须为下划线C、必须为字母D、可以是字母,数字或下划线中的任意一种4、能正确表达x和y同时为正或者同时为负的逻辑表达式是()。
A、(x>0 || y>0)&&(x<0 || y<0)B、x*y > 0C、(x>0 && y>0)&&(x<0 && y<0)D、(x+y > 0 && x+y <0)5、若运行时给变量x输入8,则以下程序的运行结果是()。
共8 页,第1 页。
湖南农业大学511风景园林规划设计(6小时快题设计)2017
年考研真题
2017年湖南农业大学硕士招生自命题科目试题
科目名称及代码:风景园林规划与设计(6小时) 511
适用专业(领域):风景园林硕士
考生需带的工具:彩色铅笔或马克笔,绘图工具,A2白纸(或硫酸纸)3张
考生注意事项:①所有答案必须做在答题纸上,做在试题纸上一律无效;
②按试题顺序答题,在答题纸上标明题目序号;
③姓名、考生编号等信息写在绘图纸左上角。
南方某公园内亲子活动场地景观设计
(总分150分)
一、基地现状
该地块位于中国南方某市一个综合性城市公园内,设计范围为一处占地面积约为3公顷左右的山顶地段,场地内外地形起伏多变。
公园主游路途经场地东侧,一栋可更改使用性质的保留建筑位于基地西侧。
具体情况详见基地地形图(附图1)。
二、设计内容与要求
(1)拟将此用地范围建设成一处以亲子活动为主,集休闲娱乐、文化展示、生态科普教育等功能于一体的公园特色景点。
(2)在不改变建筑结构的基础上,拟对西侧保留建筑进行生态化技术改造。
(3)对红线范围内所框出的方形区域进行详细设计,面积约为1200平方米(长约40米,宽约30m),要求绘制出该区域植物配置、铺装设计等详细设计总图。
该区域具体情况详见附图2
(4)设计中需深入考虑场地内的儿童、老人、残障人士等使用者在心理和行为活动上存在的特殊性。
图纸要求
(1)总体设计图1:500;
(2)全园鸟瞰图或透视效果图一张;(3)方框区域详细设计总图1:100;(4)分析图若干
(5)必要的经济技术指标及设计说明;(6)图纸表现方法不限;
共2页第1页。
2017年湖南农业大学硕士招生自命题科目试题
科目名称及代码:农村科技服务与管理 837
适用专业(领域):农业硕士农业科技组织与服务领域
考生需带的工具:
考生注意事项:①所有答案必须做在答题纸上,做在试题纸上一律无效;
②按试题顺序答题,在答题纸上标明题目序号。
一、名词解释(共计20分,每小题5分)
1、农业科技推广“丹麦模式”
2、农民学习行为KASA模式
3、农村科技成果转化与推广
4、农村科技人才业绩考核
二、简答题(共计60分.每小题15分)
1、改革开放以来,我国农村科技服务与管理职能创新表现出了哪些新的实现方式?
2、农村科技服务与管理工具有哪些特征?
3、简述我国农村科技资金筹措的渠道与方式。
4、简述农业科技知识产权的概念与特征。
三、论述题(共计70分.每小题35分)
1、2016年中央一号文件提出要健全适应现代农业发展要求的农业科技推广体系,对基层农技推广公益性与经营性服务机构提供精准支持,引导高等学校、科研院所开展农技服务。
试述湖南农业大学“双百科技富民工程”农业科技推广模式的主要内容及其对农业高校传统科技服务模式的突破,并根据自己的理解谈谈你对高校农业科技服务模式的看法。
2、试论我国农村战略性新兴产业的发展战略。
共1页第1页。
湖南省2017年普通高等学校对口招生考试科目: 英语类综合(试题卷)注意事项:1. 答题前,考生务必将自己的姓名、准考证号写在答题卡和本试题卷的封面上,并认真核对答题卡条形码上的姓名、准考证号和科目。
2. 选择题和非选择题均须在答题卡上作答,在本试题卷和草稿纸上作答无效。
考生在答题卡上按如下要求答题(1)选择题部分请用2B 铅笔将答案填涂在题号下选项所对应的方框内,修改时用橡皮擦干净不留痕迹。
(2)非选择题部分请按题号用0.5毫米黑色墨水签字笔书写, 否则作答无效。
(3)请勿折叠答题卡,并保持字体工整、笔迹清晰、卡面清洁。
3. 本试题卷共6 页,如缺页,考生请及时报告监考老师,否则后果自负。
4. 考试结束时,将本试题卷和答题卡一并交回。
姓名准考证号祝你考试顺利机密★启用前湖南省2017 年普通高等学校对口招生考试英语类专业综合知识试题本试题卷共七大题,共10页。
请在答题卡上作答。
时量150分钟,满分390分。
Ⅰ. 词汇与结构(本大题分选择题和词形填空两部分,共60分)(ⅰ)单项选择题(从A、B、C、D四个选项中选出一个最佳选项。
共10小题,每小题3 分,共30分)1. Nowadays pollution is rather serious, so every one of us has a role in makingthe earth a better place to live in.A. to be playingB. to have playedC. to be playedD. to play2. As I have an appointment with Mr. Black, fifteen minutes all that I can spare totalk with you.A. beB. isC. areD. was3. The boy students a basketball match now. Let's go and watch.A. are havingB. hasC. is havingD. have4. When the Johnsons returned home from the theatre that night, they found that a lotof valuable things .A. has been stolenB. had been stolenC. has stolenD. had stolen5. 0nly when you have made plenty of market research and obtained sufficient datacome to a sound conclusion.A. can youB. would youC. you canD. you would6. May I have a word with Mr. Copper is in charge of Marketing Departmentplease?A. whenB. whyC. whoD. which7. We had planted five thousand trees the end of April.A. atB. byC. withD. in8. China has a history of more than 4, 000 years.A. recordB. RecordingC. recordedD. be recorded9. —What are you going to do tonight?—I have to write a term-paper in English.A. 1,000 wordsB. 1, 000wordC. 1, 000-wordsD. 1, 000-word10. —How would you like the party yesterday evening?—Wonderful. If you had come with us, you a good time.A. had hadB. would hllvcC. would have hadD. had(ⅱ)词形填空(用所给词汇的适当形式填空。
2017年专升本现代汉语答案
把下面的句子翻译成现代汉语。
(1)夫惟弗居,是以不去。
(2017)
【答案】只有不居功自傲,因此才不会失掉功业。
【解析】本题出自《<老子>二章》,翻译的难点是“夫”“惟”以及倒装句式。
“夫(fú)”是句首语气助词,起提示作用,无实际意义。
“惟”同“唯”,只有的意思。
“是以不去”是“以是不去”的倒装,相当于“因此”。
(2)明足以察秋毫之末,而不见舆薪。
(2017)
【答案】视力可以看清鸟兽的毫毛,却看不到一车柴草。
【解析】本题出自《齐桓晋文之事》,翻译的难点在于“明”“秋毫”“舆”“薪”以及虚词“而”。
“明”在此处不是形容词,是名词,“视力”的意思。
“秋毫”是指秋天鸟兽新长出的细小绒毛,形容极为细微的东西。
“舆”指车。
“薪”是木柴。
“而”在此处表转折,“但是”“却”的意思。
(3)既至匈奴,置币遗单于。
(2017)
【答案】到了匈奴之后,就把准备好的金银丝帛等财物赠送给单于。
【解析】本题出自班固的《苏武传(节选)》,翻译的难点在于“币”和“遗(wèi)”。
“币”是古今异义字,今义:货币;古义:古人用作礼物的丝织品。
“遗”在此处不是遗留,而是赠送的意思。
不同,比喻可分为明喻、暗喻、三类。
三、名词解释(本大题共5小题,每小题4分,共计20分)1.音位:2.联绵词:3.语义场:4.双关:5.映衬:四、分析题(本大题共5小题,每小题8分,共计40分)1.指出下列形声字中形旁和声旁的部位(1)堆()(2)劲()(3)宇()(4)岱()(5)裹()(6)闻()(7)勇()(8)河()2.指出下列词语的结构类型(1)古今中外()(2)世外桃源()(3)墨守成规()(4)流芳百世()(5)衣冠楚楚()(6)天晓得()(7)挖墙脚()(8)夹生饭()3.他父亲去年给他三次钱。
(请用“层次分析法”分析)4.修改下列病句(1)小米含蛋白质、铁及维生素B1、B2丰富。
(2)领导干部的楷模孔繁森正在具备了一个共产主义战士的优秀共产党员的品质。
(3)夜深人静,想起今天一连串发生的事情,我怎么也睡不着。
(4)以农业为基础这个思想,经过社会主义建设的多年经验,无可争辩地证实了这个思想的正确。
5.我赞美白杨树,就因为它不但象征了北方的农民,尤其象征了今天我们民族解放斗争中所不可缺少的质朴,坚强,以及力求上进的精神。
(请用“框式图解法”分析)五、简答题(本大题共5小题,每小题8分,共计40分)1.简述按韵母开头的元音发音口形分类的“四呼”,举例说明。
2.简述同义词差别的表现,具体说明。
3.简述现代汉语词汇的发展变化,举例说明。
4.简述常见的兼语句的种类,举例说明。
5.简述疑问句根据提问的手段和语义情况的分类,举例说明。
山西省2017年专升本选拔考试(卷)大学数学本试卷分为选择题和非选择题两部分。
满分150分,考试时间120分钟。
选择题一、单项选择题(本大题共10小题,每小题3分,共计30分)1.下列函数中相同的是A.y=1x+1,y=xx(x+1)B.y=tan x,y=sin xcos xC.y=x2√,y=(x√)2D.y=ln x2,y=2ln x2.函数f(x)=sin x x+1x-1e1x的间断点个数是A.1B.0C.2D.33.下列极限中,能用洛必达法则的是2018/022018/02A.lim x →+∞x (π2-arctan x ) B.limx →0x 2sin 1x sin xC.lim x →+∞x-sin x x +sin xD.lim x →01+x 2√x4.函数f (x )=x 2sin 1x ,x ≠00,x =0⎧⎩⏐⏐⏐⏐⎨⏐⏐⏐⏐在x =0处A.不连续 B.无极限C.连续但不可导 D.可导5.若f (x )在点x 0处取得极大值,则必有A.f ″(x 0)<0B.f ′(x 0)=0C.f ′(x 0)=0,且f''(x 0)<0D.f ′(x 0)=0或f ′(x 0)不存在6.x a∫f ′(2t )dt =A.2f (x )-f (a )[] B.f (2x )-f (2a )C.2f (2x )-f (2a )[] D.12f (2x )-f (2a )[]7.点(4,0,3)在空间直角坐标系中的位置是在A.y 轴上B.xOy 面上C.xOz 面上D.第一卦限8.在下列级数中,收敛的是A.∞n =1∑2n-15nB.∞n =1∑sin 1n C.∞n =1∑1n√ D.∞n =1∑(53)n9.设函数z =xy √,则əzəx (1,1)=A.-1B.12C.1D.210.若F (x )=x a∫xf (t )dt 则F'(x )=A.x a∫f (t )dt +xf (x ) B.xf (x )C.(x-a )f (x )D.(x-a )f (x )-f (a )[]非选择题二、填空题(本大题共10小题,每空3分,共计30分)1.若函数f (x )=e x -1,x ≥1a sin (x -1)x -1⎧⎩⏐⏐⏐⏐⎨⏐⏐⏐⏐,x <1,在点x =1处连续,则a =.2.设f ′(x 0)存在,则lim Δx →0f (x 0-2Δx )-f (x 0)Δx=.3.lim n →∞n 23√sin n !n +1=.4.设f (x )连续,则d ∫xf (x 2)dx=.5.广义积分+∞2∫1x 2dx =.6.设由抛物线y =x 2与x 轴及直线x=a (a >0)所围图形的面积为9,则a =.7.极限limx →0+x 0∫t cos t 2dt x 2=.8.设f (x+y ,xy )=x 2+3xy+y 2+5,则f (x ,y )=.9.幂级数∞n =1∑2n x nn +2的收敛半径R =.10.交换二次积分顺序10∫dx x 2∫f (x ,y )dy+21∫dx2-x 0∫f (x ,y )dy=.三、解答题(本大题共9小题,共计90分)1.(8分)已知lim x →0ln (1+f (x )x )e 2x-1=5,求lim x →0f (x )x 2.2.(8分)求函数z=x y 的一阶偏导数əz əx ,əz əy.3.(8分)求定积分π-π∫(1+cos2x √+x sin x )d x .4.(8分)设y=f (x )是由方程y -xe y =1确定的隐函数,求y 'x=0.5.(10分)求过点P 0(2,1,3)且与直线l :=x +13=y -12=z -1垂直相交的直线的方程。
2017年湖南农业大学硕士招生自命题科目试题
科目名称及代码:营养与食品卫生学专业基础综合 620
适用专业:营养与食品卫生学
考生注意事项:①所有答案必须做在答题纸上,做在试题纸上一律无效;
②按试题顺序答题,在答题纸上标明题目序号
一、名词解释(共50分,每题5分)
1.酶制剂
2.膳食模式参考DASH膳食
3.PER
4.益生元
5.罐头食品
6.电泳
7.盐析
8.结构域
9.酶的活性中心
10.核酸杂交
二、单项选择题(共30分,每题3分)
1.WHO建议的每人每日钠盐摄入量水平低于()。
①6.0g ②12.0g ③10.g ④4.0g
2.尿氟是反映人体氟摄入水平的指标,一般情况下尿氟水平与当地水氟浓度相当约为()。
① 1mg/L ② 11.4mg/L ③ 1.6mg/L ④ 0.8mg/L
共 4 页 1
第 1 页。
专升本考试的试题及答案专升本考试试题及答案一、选择题(每题2分,共20分)1. 根据题目所给选项,选择最符合题意的答案。
A. 选项一B. 选项二C. 选项三D. 选项四答案:C2. 根据题目所给信息,判断下列哪个选项是正确的。
A. 选项一B. 选项二C. 选项三D. 选项四答案:B...(此处省略18题,每题格式相同)二、填空题(每空1分,共10分)1. 我国最大的淡水湖是________。
答案:鄱阳湖2. 光年是指光在一年内行进的距离,其单位是________。
答案:光年...(此处省略8空,每空格式相同)三、简答题(每题5分,共15分)1. 请简述牛顿第二定律的内容。
答案:牛顿第二定律指出,物体的加速度与作用力成正比,与物体的质量成反比。
2. 请解释什么是生态系统。
答案:生态系统是指在一定区域内生物群落与其生存环境相互作用形成的一个统一整体。
...(此处省略1题,格式相同)四、论述题(每题10分,共20分)1. 论述中国改革开放以来取得的成就及其对世界的影响。
答案:改革开放是中国在1978年实施的一项重大经济政策,它极大地促进了中国的经济发展,提高了人民的生活水平。
改革开放使中国成为世界第二大经济体,对全球经济产生了深远的影响。
2. 论述可持续发展的重要性及其实现途径。
答案:可持续发展是指在满足当代人需求的同时,不损害后代人满足其需求的能力。
实现可持续发展需要合理利用资源,保护环境,发展循环经济,提高科技水平等。
五、计算题(每题15分,共15分)1. 某工厂生产一种产品,其成本为每件50元,销售价格为每件100元。
若该工厂计划在一年内生产并销售5000件产品,求该工厂一年内的总利润。
答案:每件产品的利润为100 - 50 = 50元。
一年内生产并销售5000件产品,总利润为5000 * 50 = 250000元。
六、案例分析题(每题20分,共20分)1. 某公司在进行市场调研后,决定开发一款新的智能手机。
共 页 第1页
姓
名
:
准
考
证
号
:
装
订
线
内
不
要
答
题
,
装
订
线
外
不
要
写
姓
名
、
准
考
证
号
等
个
人
信
息
,
违
者
试
卷
作
0
分
处
理
湖南农业大学2017年“专升本”选拔考试试卷
考试科目名称(全称):
大题号 一 二 三 四 五 六 七 八 九 十 总分 合分人
题分
得分
注:一、大题号用一、二方式标示,括号内注明“本大题共 分,每小题 分”
等,如小题分值不均一,则小题后注明分值。在大题后设置
例:
得分 评卷人 复查人 一、名词解释(本大题共15分,每小题3分)
1.有限责任公司——
二、小题号用1、2方式标示。
三、采取题卷合一的方式排版,给答题留出适当的空间。尽量做到题目、答
题不跨页。
四、卷面100分。
五、字号字体:宋体小4号。
六、阅卷评分时,每小题给出得分(正分),小题得分合计为本大题得分,
大题得分合计为总分。
七、页底居中注明“共 页,第 页”。
八、版面规格为A4,上、下边距留3cm。