循环流化床锅炉旋风分离器的最新发展与高效运行 刘佳斌资料
- 格式:doc
- 大小:444.43 KB
- 文档页数:6
循环流化床锅炉旋风分离器内衬技术
何祥义;侯应黎;苏梦槐;翟福栋;张召孝;李国瑞;吕士锋
【期刊名称】《煤气与热力》
【年(卷),期】2003(023)001
【摘要】对130 t/h循环流化床锅炉旋风分离器的内衬技术进行了分析及试验,解决了旋风分离器金属件与耐磨内衬之间胀缩匹配以及安全可靠性的问题.
【总页数】3页(P55-57)
【作者】何祥义;侯应黎;苏梦槐;翟福栋;张召孝;李国瑞;吕士锋
【作者单位】开封汴和窑炉工程有限公司,河南,开封,475001;开封汴和窑炉工程有限公司,河南,开封,475001;济南锅炉集团有限公司,山东,济南,250023;济南锅炉集团有限公司,山东,济南,250023;宁阳华丰热电有限公司,山东,宁阳,271413;宁阳华丰热电有限公司,山东,宁阳,271413;宁阳华丰热电有限公司,山东,宁阳,271413
【正文语种】中文
【中图分类】TK229.6
【相关文献】
1.提升循环流化床锅炉旋风分离器性能的技术研究 [J], 陈良宽;杨亚平;赵通;刘俊龙;李龙;袁琦
2.130t/h循环流化床锅炉旋风分离器技术改造 [J], 李木俊
3.循环流化床锅炉高温绝热旋风分离器超温分析及技术改造浅谈 [J], 高贵君;王鹏
4.循环流化床锅炉旋风分离器安装技术研究 [J], 孙丰群
5.三级旋风分离器陶瓷内衬单管开发及工业应用通过技术鉴定 [J], 麦郁穗
因版权原因,仅展示原文概要,查看原文内容请购买。
流化床锅炉旋风分离器施工工法流化床锅炉旋风分离器施工工法一、前言流化床锅炉旋风分离器是流化床锅炉系统中的重要组成部分,其作用是对固体颗粒进行分离和回收,使流化床系统更加高效和稳定。
本文将详细介绍流化床锅炉旋风分离器的施工工法,包括工法特点、适应范围、工艺原理、施工工艺、劳动组织、机具设备、质量控制、安全措施、经济技术分析和工程实例。
二、工法特点流化床锅炉旋风分离器施工工法具有以下特点:1. 施工简便:采用模块化设计和现场拼装,减少了施工时间和人力成本;2. 适应性强:适用于不同规模和类型的流化床锅炉系统,可根据实际需要进行灵活调整;3. 施工质量高:采用先进的施工方法和技术手段,确保施工过程中的质量符合设计要求;4. 维护方便:施工完成后,维护和保养工作简便,可以减少设备停机时间和维修成本。
三、适应范围流化床锅炉旋风分离器施工工法适用于各种规模的流化床锅炉系统,包括火力发电厂、化工厂等工业领域。
不同规模和类型的锅炉系统需根据具体情况来确定施工方案。
四、工艺原理流化床锅炉旋风分离器的工艺原理是通过旋风分离的作用将流化床燃烧中产生的固体颗粒进行分离和回收。
在施工工法中,需要根据实际工程的要求和施工条件确定具体的技术措施和施工步骤。
例如,可以采用冷喷射或热喷射的方式对旋风分离器进行喷涂,以提高其耐磨性和防腐性。
五、施工工艺施工工艺包括预处理工序、分离器安装工序、连接管道工序等。
首先,需要进行现场勘察和土建准备工作,如制定施工方案、采购材料和设备等。
然后,根据施工图纸和设计要求,进行分离器的安装和连接管道的铺设。
最后,进行分离器的试运行和调试,以保证其正常工作。
六、劳动组织施工工法需要合理组织施工人员和设备,根据具体工地情况安排人员的工作任务和工作时间。
同时,需要建立施工管理团队,对施工过程进行监督和控制,确保施工质量和进度。
七、机具设备施工工法需要使用一些特定的机具设备,如起重机、焊接设备、喷涂设备等。
循环流化床锅炉几个关键技术探讨与研究摘要:针对赤峰热电厂440t/h循环流化保证机组安全经济运行。
关键词:循环流化床锅炉关键技术探讨与研究我厂两台循环床锅炉运行中存在床温高、旋风分离器入口、出口温度高和锅炉带大负荷困难等问题,对#1#2锅炉进行了试验和相关问题诊断, 通过试验掌握的技术数据,对设备运行状况及系统存在问题进行了综合全面的分析,加强运行调整,降低床温提升带负荷能力,从而提高锅炉的净效率。
前言赤峰热电厂两台135级火电机组系HG440/13.7-L.HM29型循环流化床锅炉。
锅炉采用2个内径为7.36米的高温绝热旋风分离器,布置在燃烧室出口与尾部对流烟道之间。
分离器采用入口烟道下倾、中心筒偏置、分离器入口烟道设置加速段、旋风筒呈圆形的结构,中心筒采用特殊结构,有利于气固分离,使旋风筒的分离效率提高、运行可靠。
高温绝热分离器回料腿下布置一个非机械型回料阀,回料为自平衡式,流化密封风用高压风机单独供给。
高温绝热分离器、回料腿、自平衡U型回料阀构成了循环物料的返料系统。
我厂#1#2锅炉运行中出现了返料量偏少、返料不畅等问题,下面就针对返料问题进行分析和研究。
一、分离器技术循环流化床锅炉问世以来,出现了多种炉型结构,其尾部烟道形式基本上是一致的,主要差别在于炉膛、分离器和返料器。
国内外对分离器的型式做了多种尝试,除了旋风分离器之外,其他的卧式旋风分离器、炉内多旋涡分离器、百叶窗分级分离器、平面流分离器、下排气旋风分离器、槽钢分离器等。
经过二十几年的运行检验,旋风分离器被证明是最成功、最可靠的炉型。
循环流化床锅炉上用的高温旋风分离器的分离效率一般均能达到99%,经优化设计之后可以提高到99.4%以上。
这与普通工业锅炉用的旋风除尘器(除尘效率一般为80—85%)有很大不同,因为普通工业锅炉用的旋风除尘器所处理的粒径范围一般为0—50u m,而循环流化床锅炉用的旋风分离器处理的粒径范围约为0—2mm;而且,循环流化床锅炉旋风分离器的进口物料浓度一般可达2—5kg/Nm3,而普通工业锅炉进口物料浓度一般为20—50/Nm3。
循环流化床锅炉的运用和发展
循环流化床锅炉是一种利用循环流化床技术的锅炉,在能源行业得到了广泛的应用。
随着环境保护意识的增强,循环流化床锅炉的运用和发展也日益受到关注。
循环流化床锅炉的基本原理是:将燃料和空气混合在一起进行燃烧,产生的高温燃气通过经过了一定装置的空气床,在空气床内产生的流化作用的作用下,使颗粒材料呈流化状态,与床内的气体进行了有效的混合和传递,并在空气床内完成热交换和物质交换。
循环流化床锅炉具有一系列的优点,其中最突出的是其火焰稳定性好、效率高、NOx 排放低、破碎损失少、适应性广等.锅炉适用于生物质、废弃物等颗粒燃料,不仅可以满足工
业生产的需求,也可以有效地解决城市垃圾的处理问题。
随着应用场合的不断扩大,循环流化床锅炉在运行过程中也存在着一些技术难题。
其中,粒径分布不均、燃料的水分含量变化、粒子形态和密度的变化等因素都会影响到锅炉的运行。
针对这些问题,研究人员们不断探索创新技术,采用新型的流化床床层材料、提高调节系统和控制系统的精度等手段,提高了循环流化床锅炉的运行性能和适应性。
在未来,预计循环流化床锅炉将不断得到进一步的发展和应用。
针对环保、高效、安全、低碳的需求,研究人员将不断完善该技术,采用新型材料和更高效的燃烧方式,使循环流化
床锅炉在节能减排、资源利用等方面发挥更加突出的作用。
同时,在市场的推动下,未来也将会有越来越多的企业和用户使用循环流化床锅炉。
总之,循环流化床锅炉作为一种新型的能源技术,正在发挥着不可替代的作用。
我们有理由相信,随着技术的完善和市场需求的不断变化,循环流化床锅炉将会在未来的能源发展和环保事业中发挥更加重要的作用。
循环流化床锅炉设备及运行1. 引言循环流化床锅炉是一种高效、节能的锅炉设备,广泛应用于燃煤、燃气、生物质等各种燃料的燃烧。
本文将介绍循环流化床锅炉的基本原理、设备构造以及运行方式等相关内容。
2. 基本原理循环流化床锅炉是通过将燃料与一定量的沙粒混合形成床层,通过空气或氧气的加入来实现床层的气化反应。
床层内形成的气体通过循环引风机循环流动,从而实现燃料的完全燃烧。
循环流化床锅炉具有以下几个特点: - 床层内气体速度较高,床层内的颗粒物保持悬浮状态,有利于气体与固体颗粒的充分接触,提高燃烧效率; - 床内的气体流动形态呈现出环流状态,有利于废气中的污染物被捕集和处理; - 床内的颗粒物可以起到吸热、保温的作用,提高燃烧效率。
3. 设备构造循环流化床锅炉主要由以下几个部分组成: - 炉膛:用于容纳床层和燃烧设备的主要空间; - 布风器:用于将空气或氧气均匀地注入炉膛,实现燃料的气化反应;- 蒸汽管束:用于传递热量,产生蒸汽;- 烟气处理系统:包括除尘器、脱硫装置、脱硝装置等,用于处理废气中的污染物。
循环流化床锅炉的设备构造可以根据不同的燃料和使用要求进行灵活调整和改进。
4. 运行方式循环流化床锅炉的运行可以分为以下几个步骤: 1. 填料:将一定量的沙粒或其他颗粒物填充到炉膛中,形成床层; 2. 加热:点火后,通过燃料的燃烧以及床层内的循环气流,床层逐渐升温; 3. 稳定运行:当床层升至一定温度后,减少燃料的供给,保持床层的稳定运行状态; 4. 调整:根据需要调节空气或氧气的供给量,以及床层内的循环速度,以达到理想的燃烧效果。
在循环流化床锅炉的运行过程中,需要对废气进行处理,以降低污染物的排放浓度。
常见的处理方法包括机械除尘、湿法脱硫和SCR脱硝等。
5. 应用与前景循环流化床锅炉作为一种高效、节能的锅炉设备,在能源领域具有广泛的应用前景。
它可以燃烧各类固体、液体和气体燃料,并能有效地控制污染物的排放。
目前,循环流化床锅炉已经应用于电力发电、化工、纺织、食品加工等多个行业。
第42卷中国井矿盐Vol.42CHINAWELLANDROCKSALT工程与设计循环流化床锅炉旋风分离器改造及应用效果刘建军(中盐皓龙盐化有限责任公司,河南平顶山467000)摘要:通过两台65t/h循环流化床锅炉旋风分离器磨损原因的分析,对设备进行了改造,在实际生产中取得了良好的效果。
关键词:循环流化床锅炉;旋风分离器;磨损;技术改造中图分类号:TS3文献标识码:A文章编号:1001-0335(2011)04-0029-03 OnModificationandApplicationEffectoftheCycloneofCirculating FluidizedBedBoilerLiuJianjun(CNSICHaoLongSaltChemicalCo.,Ltd.PingdingshanHenan467001)Abstract:Thispaperintroducesthewearpatternofthecyclonesofthetwo65t/hcirculatingfluid izedbedboilers.Theanalysisofthereasonsofwearandtearhasresultedinmodificationwithgoo deffectinactualproduction.Keywords:Circulatingfluidizedboiler,cyclone,wearandtear,technicalmodification结焦等问题,更利于锅炉安全、连续生产运行。
分离器结构简图见下图:62675051-分离器椎体2-分离器简体24782.53423-入口膨胀节4-中心筒5-出口膨胀节6-出口转向室1前言平顶山天源盐化有限公司的2台65t/h循环流化床锅炉自2005年7月投运以来,已累计运行40192h和39897h,各项指标均达到设计要求。
由于旋风分离器磨损严重的原因,先后更换1次中心筒和出口转向室,并对筒体耐磨可塑料进行4次修补,给正常的生产运行造成较大的不良影响,增加生产成本。
浅析循环流化床锅炉旋风分离器椎体组合就位技术摘要:旋风分离器是电厂循环流化床锅炉主要部件之一,旋风分离器由于因其体积大、质量重,为制造、运输方便,通常采用分片制造、供货的方式,旋风分离器运到现场后,通常采用组合和散掉相结合方式进行安装。
通过对旋风分离器锥体使用自制的组合胎具作地面组合、整体吊装的施工方案论述,进而确定了分离器锥体组合及整体吊装技术的可靠性。
关键词:循环流化床锅炉;旋风分离器;椎体组合;就位1前言循环流化床锅炉因为其燃料适用性广、负荷调节性强以及环保性能优良而得到了越来越多的重视。
在我国能源与环境的双重压力下,循环流化床锅炉在我国得到了快速发展。
大量循环流化床锅炉机组的装备对于优化我国电力结构、改善电力供应品质、提高我国整体资源利用效率以及降低污染物排放方面发挥出了积极的的作用。
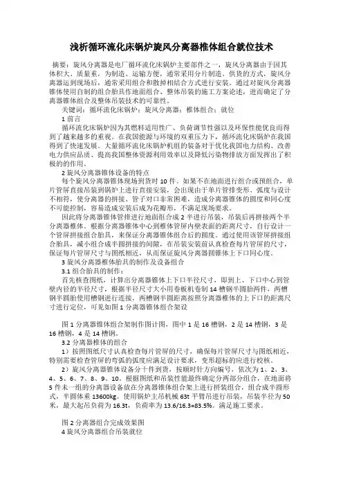
2 旋风分离器锥体设备的特点每个旋风分离器锥体现场到货时10件。
如果不在地面进行组合或预组合,单片管屏直接吊装到锅炉上进行直接安装,会出现由于单片管排变形、弧度与设计不相符,使分离器的拼接、管子对口非常困难,造成分离器锥体的圆度和同心度不可能控制,容易造成安装后成为花瓣形,不满足现场要求。
因此将分离器锥体管排进行地面组合成2半进行吊装,吊装后再拼接两个半分离器椎体。
根据分离器锥体中心到椎体管屏内壁表面的距离尺寸,自行设计一个管屏拼接组合胎具,来保证分离器锥体组合后的圆度。
通过使用该管屏拼接组合胎具,减小组合成半圆拼接的间隙,在吊装安装前认真检查每片管屏的尺寸,保证每片管屏尺寸与图纸相近,从而保证旋风分离器圆锥体上下口同心度。
3旋风分离器椎体胎具的制作及设备组合3.1组合胎具的制作:首先核查图纸,计算出分离器锥体上下口半径尺寸,即到上、下口中心到管壁内径的半径尺寸,根据半径尺寸大小用卷板机卷制14槽钢半圆胎两件,两槽钢半圆胎使用槽钢进行连接,两槽钢半圆距离按照分离器椎体的上下口的距离尺寸进行定位,可见如图1分离器锥体组合架设图1分离器锥体组合架制作图计图,图中1是16槽钢,2是14槽钢,3是16槽钢,4是14槽钢。
旋风分离器发展及工作原理摘要:综述了旋风分离器的发展概况,并从气体、粉尘运动的工作原理以及分类等方面介绍了。
一、旋风分离器的发展旋风分离器的应用已有近百年的历史,因其结构简单,造价低廉,没有活动部件,可用多种材料制造,操作条件范围宽广,分离效牢较高,所以至今仍是化工、采矿、冶金、机械、轻工等工业部门里最常用的一种除尘、分离设备。
随着工业发展的需要,为使旋风分离器达到高效低阻的目的,自1886年Morse的第一台圆锥形旋风分离器问世以来百余年里,由于分离器的结构、尺寸、流场特性的不同,出现了许多不同用途的旋风分离器,现从两个方面来进行概述。
1.气体、粉尘运动的研究旋风分离器内颗粒流体的流动属于稀浓度颗粒流体力学,故可先分析纯气体流场,再计及颗粒在其中的运动。
在1949年,TerLinden研究得出切向速度轴对称分布,在同一断面随其与轴心的距离减小而增大,达到最大值后又逐渐减小;径向速度在中心区方向朝外,在外围区方向朝内,形成源汇流;轴向速度在外部区域气流向下,在轴心区域气流向上;压力分布是壁面处大于中心处。
1962年,Lewellen把不可压缩流体的连续性方程和Navier-stokes方程在圆柱坐标系和轴对称定常流动下进行了简化,通过引入流函数和环量,得到了强旋转简化层流模型。
1975年Bloor、Ingham运用普朗特提出的混合长理论确定湍流表观粘度,并对水力旋流器流场进行了分析,建立了适合于工程应用的初级湍流模型。
1982年Boysan等人利用Rodi推得的关于雷诺应力的近似代数关系式,得到了高级湍流模型。
用这些模型计算得到的切向速度数值解与实验测定结果较吻合。
2.旋风分离器内气固流况的剖析通过对旋风分离器内气固流况的剖析,针对影响旋风分离器效率的顶部上涡流和下部的二次带尘,影响动力消耗的进口膨胀损失和出口旋转摩擦等因素,人们进行改进。
为了消除因上涡流而引起粉尘从出口管短路逃逸的现象,Cardiff 大学的Biffin等人研制的新型带集涡室的旋风分离器、德国西门子公司顶端带导向叶片的旋流分离器、日本专利多头切向进口的多管分离器,以及国内的倾斜螺旋形进口的CLT/A、CLG、DⅠ型等也都是为了削弱上涡流的带尘。
循环流化床锅炉设备及运行引言循环流化床锅炉(Circulating Fluidized Bed Boiler,简称CFB锅炉)是一种高效、环保的锅炉设备,广泛应用于发电厂、炼化厂等工业领域。
本文将介绍循环流化床锅炉的原理、结构以及运行过程。
1. 原理循环流化床锅炉采用了流化床燃烧技术,在燃烧过程中,固体颗粒床通过气流进行循环运动,实现了燃烧过程中的高效混合和燃烧效果。
其主要原理可概括为以下几点:•流化状态:通过将固体颗粒床与气流进行强烈的三角运动,使固体颗粒呈现出流体化的状态。
这种流化状态可以有效地提高传热传质效率,使燃料燃烧更加充分。
•固体循环:在循环流化床锅炉中,通过调节气流速度和固体颗粒的密度,使固体颗粒床能够形成循环流动的状态。
固体颗粒在燃烧过程中,通过循环运动,实现了燃烧产物的混合和排放。
•燃料灵活性:循环流化床锅炉具备较高的燃料灵活性,可以燃烧不同种类的固体燃料,如煤炭、生物质等。
这种灵活性使得循环流化床锅炉适用于各种不同的工业应用场景。
2. 结构循环流化床锅炉通常由以下几个主要部分组成:2.1 燃烧室燃烧室是循环流化床锅炉中的关键部分,也是燃烧过程的主要场所。
燃烧室内有一个固体颗粒床,用于支撑和燃烧燃料。
在燃料燃烧的同时,固体颗粒在床内循环流动,实现了燃烧产物的混合和排放。
2.2 循环系统循环系统由气力输送装置、循环器以及分离器组成。
气力输送装置通过提供足够的气流,将固体颗粒输送到循环器中。
循环器通过调节气流速度和固体颗粒的密度,使固体颗粒床能够形成循环流动的状态。
分离器用于将燃烧产物和固体颗粒进行分离,确保燃烧产物的排放符合环保要求。
2.3 蒸汽发生器蒸汽发生器是循环流化床锅炉中的核心部分,用于将固体燃料燃烧产生的热能转化为蒸汽能。
蒸汽发生器内设有多层加热面,蒸汽通过这些加热面进行换热,形成高温高压蒸汽。
2.4 辅助设备循环流化床锅炉的运行还需要一些辅助设备的支持,如给水系统、除尘系统、排污系统等。
(19)中华人民共和国国家知识产权局(12)实用新型专利(10)授权公告号 (45)授权公告日 (21)申请号 201721603625.2(22)申请日 2017.11.25(73)专利权人 黄陵矿业煤矸石发电有限公司地址 727307 陕西省延安市黄陵县店头镇(72)发明人 苏春岩 胡红军 雷怀斌 段瑞斌 刘涛 师琰杰 杨增增 刘彦军 王鹏 梅开洋 赵飞 (74)专利代理机构 西安创知专利事务所 61213代理人 谭文琰(51)Int.Cl.B04C 5/103(2006.01)B04C 9/00(2006.01)F23C 10/18(2006.01)(54)实用新型名称一种循环流化床锅炉旋风分离器中心筒(57)摘要本实用新型公开了一种循环流化床锅炉旋风分离器中心筒,包括筒体和吊挂机构,所述筒体包括由上至下依次连接的第一段筒体、第二段筒体、第三段筒体、第四段筒体和第五段筒体,所述第一段筒体、第二段筒体、第三段筒体、第四段筒体和第五段筒体均由多个筒片拼接,所述吊挂机构包括环形筋板和三角支架,所述环形筋板的底部与三角支架上侧面之间设置有硅酸铝棉岩层,所述第一段筒体外侧壁距三角支架之间设置有间隙,所述环形筋板外侧壁由内至外依次设置有耐火层和陶瓷纤维层,所述第二段筒体外侧壁上设置有密封圈。
本实用新型结构简单,筒体由多段多片拼接,且筒体吊装在旋风分离器内,方便更换维修,且避免中心筒变形脱落。
权利要求书1页 说明书4页 附图2页CN 207170034 U 2018.04.03C N 207170034U1.一种循环流化床锅炉旋风分离器中心筒,其特征在于:包括筒体和设置在所述筒体顶端与旋风分离器(7)之间的吊挂机构,所述筒体包括由上至下依次连接的第一段筒体(1)、第二段筒体(2)、第三段筒体(3)、第四段筒体(4)和第五段筒体(5),所述第一段筒体(1)、第二段筒体(2)、第三段筒体(3)、第四段筒体(4)和第五段筒体(5)均由多个筒片拼接,所述吊挂机构包括设置在第一段筒体(1)顶端外侧壁上的环形筋板(9)和多个沿旋风分离器(7)内壁圆周方向布设且供环形筋板(9)吊挂的三角支架(8),所述环形筋板(9)与第一段筒体(1)可拆卸连接,所述环形筋板(9)的底部与三角支架(8)上侧面之间设置有硅酸铝棉岩层(14),所述第一段筒体(1)外侧壁距三角支架(8)之间设置有间隙,所述环形筋板(9)外侧壁由内至外依次设置有耐火层(15)和陶瓷纤维层(16),所述硅酸铝棉岩层(14)和陶瓷纤维层(16)均延伸至旋风分离器(7)内侧壁,所述第二段筒体(2)外侧壁上设置有密封圈(11)。
循环流化床锅炉旋风分离器的最新发展与高效运行刘佳斌(山东大学 能源与动力工程学院 济南 250010)摘 要: 循环流化床的分离机构是循环流化床的关键部件之一,其主要作用是将大量高温固体物料从气流中分离出来,送回燃烧室,以维持燃烧室的快速流态化状态,保证燃料和脱硫剂多次循环、反复燃烧和反应。
这样,才有可能达到理想的燃烧效率和脱硫效率。
关键词: 旋风分离器、循环流化床锅炉、循环效率、发展。
图1 75t/h 循环流化床锅炉简图 1.循环流化床旋风分离器的工作原理如图2、3为普遍采用的高温旋风分离器结构。
此类分离器的体积庞大,占地面积与炉 膛基本相当,它是利用旋转的含尘气体所产生的离心力,将颗粒从气流中分离出的一种干式气 固分离装置。
含灰烟气在炉膛出口处分进入旋风分离器,旋风分离器的圆形筒体和气体的切向入口使气固混合物进入围绕旋风分离器的2个同心涡流,外部涡流向下,内部涡流向上。
由于固体密度比烟气密度大,在离心力作用下固体离开外部涡流移向壁面, 再沿旋风分离器的 循环流化床的分离机构是循环流化床的关键部件之一,其主要作用是将大量高温固体物料从气流中分离出来,送回燃烧室,以维持燃烧室的快速流态化状态,保证燃料和脱硫剂多次循环、反复燃烧和反应。
这样,才有可能达到理想的燃烧效率和脱硫效率。
因此,循环流化床分离机构的性能优劣,将直接影响整个循环流化床锅炉的出力、效率及运行寿命。
随着循环流化床锅炉大型化的发展,对分离器提出了更高的要求,它不但要能处理大容量的烟气,还要求能在恶劣的环境中可靠、稳定运行。
多年的商业运行经验表明,高温旋风分离器目前仍是最适合(大型)循环流化床锅炉的分离器之一。
图 3 高温旋风分离壁面滑落,经返料器返回炉膛循环再燃,相对干净的气体通过内部涡流向上移动,由旋风分离器顶部的中心筒出口排出。
烟气经过过热器、省煤器、空气预热器进入尾部烟道,随烟气排出的微细颗粒由锅炉后部的静电除尘器收集。
此类分离器在设计保留了传统的旋风分离器的设计特点,从目前的情况来看,运行情况良好,但由于分离器体积过大,且由于大量采用耐火,保温材料,机组具有热惯性大,易于磨损。
循环流化床锅炉旋风分离器的最新发展与高效运行刘佳斌(山东大学能源与动力工程学院济南250010)摘要:循环流化床的分离机构是循环流化床的关键部件之一,其主要作用是将大量高温固体物料从气流中分离出来,送回燃烧室,以维持燃烧室的快速流态化状态,保证燃料和脱硫剂多次循环、反复燃烧和反应。
这样,才有可能达到理想的燃烧效率和脱硫效率。
关键词: 旋风分离器、循环流化床锅炉、循环效率、发展。
图1 75t/h循环流化床锅炉简图1.循环流化床旋风分离器的工作原理如图2、3为普遍采用的高温旋风分离器结构。
此类分离器的体积庞大,占地面积与炉膛基本相当,它是利用旋转的含尘气体所产生的离心力,将颗粒从气流中分离出的一种干式气固分离装置。
含灰烟气在炉膛出口处分进入旋风分离器,旋风分离器的圆形筒体和气体的切向入口使气固混合物进入围绕旋风分离器的2个同心涡流,外部涡流向下,内部涡流向上。
由于固体密度比烟气密度大,在离心力作用下固体离开外部涡流移向壁面, 再沿旋风分离器的循环流化床的分离机构是循环流化床的关键部件之一,其主要作用是将大量高温固体物料从气流中分离出来,送回燃烧室,以维持燃烧室的快速流态化状态,保证燃料和脱硫剂多次循环、反复燃烧和反应。
这样,才有可能达到理想的燃烧效率和脱硫效率。
因此,循环流化床分离机构的性能优劣,将直接影响整个循环流化床锅炉的出力、效率及运行寿命。
随着循环流化床锅炉大型化的发展,对分离器提出了更高的要求,它不但要能处理大容量的烟气,还要求能在恶劣的环境中可靠、稳定运行。
多年的商业运行经验表明,高温旋风分离器目前仍是最适合(大型)循环流化床锅炉的分离器之一。
图 3 高温旋风分离壁面滑落,经返料器返回炉膛循环再燃,相对干净的气体通过内部涡流向上移动,由旋风分离器顶部的中心筒出口排出。
烟气经过过热器、省煤器、空气预热器进入尾部烟道,随烟气排出的微细颗粒由锅炉后部的静电除尘器收集。
此类分离器在设计保留了传统的旋风分离器的设计特点,从目前的情况来看,运行情况良好,但由于分离器体积过大,且由于大量采用耐火,保温材料,机组具有热惯性大,易于磨损。
等缺点2.旋风分离器的效率影响因素及优化2.1烟气温度对分离效率的影响2.2进口烟速对分离器效率的影响2.3灰粒性质对分离器分离效率的影响旋风分离器的分离效率和整个锅炉的燃烧,脱硫,循环倍率以及自身能耗等有孩子接关系,分离器的分离效率和是评价旋风分离器性能的主要指标。
提升分离器效率对控制耗能,稳定运行起着至关重要的作用。
分离效率是指某一粒径下的分离效率,取决于分离器的本身性能,由表1可以看出,在锅炉负荷为40%—100%满负荷内运行时,分离器的分离效率都超过了98% 烟气温度影响着烟气的粘度,随温度升高而升高,提高粘性阻力,使分离效率下降。
总体上烟气温度升高会减少分离效率,但影响并不十分显著,工程中可大致将;烟温控制在900摄氏度左右可获得较大的分离效率。
分离器的分离效率基本上随进口烟速的增大而增大,但当进口烟速过高时,由于紊流增加和尘粒反弹,造成二次扬尘增加,反而使效率降低,如图,将分离器进口烟速控制于16m/s 左右可达到较高的分离效率。
旋风分离器的运行对粉尘的粒径,浓度较为敏感,分离效率随着飞灰的浓度,粒径的增加而增大,如图可知,当飞灰浓度达到3/kg 0.3m 时候可以达到98%以上的分离效率。
表1.灰的平衡计算结果 图4.分离效率与烟气温度的关系 图5.分离效率与进口烟速的关系 图6.分离效率与进口飞灰浓度关系2 .4分离器结构对分离效率的影响综合考虑,通常,分离器进口宽度和进口形式,中心管插入长度和直径,筒体直径等对分离效率有较大影响。
通常,蜗壳进口可以使气固混合物平滑进入分离器,减少气固混合物对筒体内气流的撞击和干扰,分离效率较高。
同时,中心管插入深度直接影响旋风分离器性能,起初,分离效率随中心管长度增加而增加。
当中心管长度大约是入口管高度的0.4-0.5倍时,压力损失最小,此时分离效率最高,之后分离效率降低。
最后,筒体直径对分离效率也有较大影响,通常筒体直径越小,离心力越大,分离效率越高。
以山东山东恒通化工股份有限公司热电厂YG -75 /3. 82 -M1型75 t/h循环流化床锅炉旋风分离器改造设计方案为例,改造前锅炉的实际出力达不到设计的参数,很难满足用户的要求,主要原因是未改造前的分离器其实际分离效率与设计分离效率相差较大,循环灰量不能满足设计传热量,导致锅炉的出力达不到设计标准。
由于分离器的分离效率低,尾部受热面直接受到浓度较高的含尘气流的冲蚀。
又由于灰粒不能得到多次循环燃烧,必然会导致飞灰含碳量较高,锅炉效率低。
改造方案:主要是对器中心筒型式结构的改造,,以提高分离效率。
(1)中心筒直径与长度。
把旋风分离器中心筒直径由原来的1 500 mm改成1 200 mm,中心管长度1 925 mm改成1 835 mm。
在保证压降<2 kPa的前提下,缩小中心筒直径来提高分离效率,且De /Do=0. 375(在0. 3~0. 5范围内),在保证分离效率不降低的条件下,缩短了中心筒长度使压力损失减少。
(2)改造中心筒内部结构。
原中心筒内部有4块钢板十字支撑,以防止中心筒热变形,但对上升气流产生一定阻力。
改造后的中心筒是在筒外增加加强筋,防止中心筒热变形。
这样,中心筒的通流面积增大,阻力减少。
改进前结构型式图7.改进后结构型式如图7,改造完工后,锅炉于2004年2月底投入运行,经多次检验测试运行效果较好,整个锅炉参数均能达到设计要求,而且运行周期较长,带负荷容易,能稳定地带到满负荷,分离效率得到提高;由于分离效率的提高,有更多的细颗粒被分离送回炉膛参加循环,床料粒径变细,排出底灰粒径变细。
此外,分离效率提高后,有较多物料被送回炉内,炉内颗粒浓度增加,炉内热负荷增加,降低了运行费用。
可见改进合理的分离器结构,如中心管管径和筒体直径可有效地提升其的分离效率,改善循环流化床锅炉效能。
3. 旋风分离器最新发展现状在最原始的高温旋风分离器基础上,经过不断的完善和发展,锅炉设计机构已推出多种形式高温旋风分离器。
3.1 国内旋风分离器的发展概况我国在循环流化床锅炉的研究和开发上起步较晚,现如今,在借鉴,吸收国外先进技术的基础上,推出了较多具有自主知识产权的循环流化床锅炉,在75t/h-130t/h 级循环流化床锅炉市场占有较大份额,同时,旋风分离器的研究也在许多高校和研究室机构进行,并取得了一定的成就。
3.1.1下排气旋风分离器图8下排气旋风分离器3.1.2水冷异型旋风分离器 3.1.3 新型的双进口方形旋风分离器如右图8,下排气旋风分离器是华中科技大学的专利,这种分离器被布置在水平烟道与尾部竖井烟道之间的转向室,将水平烟道与尾部烟道融为一体,使锅炉布置更为紧凑合理,占地面积减小,并且保持了整台锅炉的“兀”型布置的结构特点。
下排气旋风分离器一般采用中温分离,由于中温分离不存在分离器内燃烧和结渣问题,加了锅炉运行的安全可靠性。
同时,中温分离不需要厚的绝热材料,大大缩短了启动时间。
而且中温分离的烟气温度较低,烟气粘度降低,需采用的筒体直径减小,提高了分离效率。
如右图9,清华大学发展的方形分离器的烟气入口段用水冷壁管弯成圆弧形的加速段,这是一种非方非圆的结构,故取名为“异型分离器”。
,该分离器布置在炉膛与竖井烟道之间,分离器的前墙及入口段共用炉膛后墙膜式壁,炉膛和分离器彻底成为一个整体,从结构上解决了分离器与炉膛的膨胀与密封问题。
在分离器内采用密排销钉加耐磨材料的防磨处理方式,解决了分离器的磨损问题。
2001年12月,装有清华大学的水冷异型旋风分离器循环流化床锅炉在威海热电厂顺利投运。
图9 75.t/h 水冷异型分离器循 环流化床锅炉总图3.2国外旋风分离器的进展 图10 双进口方形旋风分离器3.2.1水(汽)冷式旋风分离器 图11.汽冷式旋风分离器 3.2.2 圆柱形多进口旋风分离器C(YMIC)图12.CYMCI 型CFBB3.2.3传统高温旋风分离器的改进为提高分离效率,FW 公司开发了出采用窄长型入口、排气管延伸的高效旋风分离器;法国Stein 公司也对传统分离器进行了改进:在Zerna 电站B 号机组上相对同容量的原A 号机组进 如右图10,重庆大学锅炉燃烧研究室提出了一种新型的双进口旋风分离器布置的概念,其目的是为了解决常规圆筒形旋风分离器和方形炉膛布置不够紧凑以及循环流化床锅炉大型化过程中出现炉膛与分离器布置矛盾的问题。
该方案将分离器与炉膛组成一个模块化结构,通过多个模块的横向排列,以解决循环流化床锅炉的大型化要求。
采用双侧切向进风,和单入口旋风分离器相比,可望改善分离器的流场,提高分离效率并减少压损。
初步的冷态试验结果显示,循环流化床锅炉能够稳定地运行,而分离器也可以达到理想的分离效果。
3.2.1水(汽)冷旋风分离器如右图11,针对常规高温旋风分离器内残碳燃烧产生高温结焦以及热惯性大等缺点,美国FosetrWheeelr(FW)公司率先开发出水(汽)冷旋风分离器,分离器设置在水(汽)冷腔室内,整个分离器都采用膜式壁组成。
在分离器的膜式水冷壁表面上,衬以约60mm 厚的耐磨材料,而膜式水冷壁与金属外壳之间,则衬以50~一100mm 厚的隔热材料。
这样可以节省大量的耐火材料,大大地缩短机组的启停时间。
但这种旋风分离器的汽水管路结构复杂、制造困难、成本较高,这无疑对它的商业应用和发展会起一定的限制作用。
四川宜宾循环流化床锅炉发电有限责任公司首台国产1th ’`循环流化床锅炉就采用这种汽冷式旋风分离器。
如右图12,芬兰Tempella Power 公司从,1990年开始进行CYMIC 型循环流化床锅炉的开发工作,现在Kvaemer 公司已经拥有CYMCI 型循环流化床锅炉的专利和生产权。
CYMCI 的特色是分离器布置在炉膛内部,炉膛和分离器由膜式水冷壁制成,燃烧主要发生在分离器和膛之间的环形空间内,整个锅炉结构显得十分紧凑。
另外,由于分离器和炉膛处于同样的温度环境下,因此无须在分离器与炉膛之间布置膨胀节。
芬兰Ruama 的160MW 机组是第一台商业运行的大型CYMCI 型循环流化床锅炉。
行了一系列的改进(见图13),将高温旋风分离器的中心筒偏置布置,并通过延长分离器入口导管使得固体颗粒在进入分离器之前进行预加速,而分离器入口导管向下倾斜布置,另外,将传统旋风分离器的螺线型入口改成切线形入口,这些改进使得再循环灰平均粒径从180林m下降到80林m,从而降低石灰石耗量,提高了脱硫效率。
图13.Zerna电站A、B号机组的旋风分离器布置四.结语高温旋风分离器具有高分离效率、运行稳定性好、技术成熟可靠等优点,占已经运行和正在建设的循环流化床锅炉分离器的绝大部分,而且在将来一段时间CFBB设计中,高温旋风分离器的主流地位不会改变。