油酸-亚油酸和亚麻酸的区别
- 格式:docx
- 大小:12.64 KB
- 文档页数:5
α-亚油酸和γ-亚油酸都是亚麻酸的一种,它们在化学结构上略有差异,但都具有重要的生理功能。
α-亚油酸是DHA和EPA的前体,人体自身酶可将亚麻酸转化为DHA和EPA。
它是一种必需脂肪酸,人体不能自行合成,只能从食物中获取。
α-亚油酸有助于降低血脂、软化血管、降低血压、促进微循环。
γ-亚麻酸是α-亚麻酸的同分异构体,对血清甘油三酯的降脂作用较强,是目前报道的降低高血脂较佳和安全性最高的。
γ-亚麻酸也有助于降低血脂、软化血管、降低血压、促进微循环。
总之,α-亚油酸和γ-亚油酸都是人体健康所必需的脂肪酸,它们在人体内发挥着重要的生理功能。
气相色谱法测定油菜籽中的七种脂肪酸王昌伦[1]【期刊名称】《中国油脂》【年(卷),期】1983(000)003【摘要】本文介绍了油菜籽和菜油中棕榈酸、硬脂酸、油酸、亚油酸、亚麻酸、花生大稀酸、芥酸等七种脂肪酸的气相色谱分离测定方法。
着重对难分离物质对的分析条件进行了选择,确定了最佳工作参数:固定液配比为5%DEGS,柱温195℃,汽化室温度为250℃,载气流速为25ml/min。
方法简便、快速、精度高。
各种脂肪酸测定结果的变动系数分别为1.1%~13.4%,本法可为油菜籽选种、育种和加工利用提供可靠科学依据。
长期以来,菜油一直是我国人民的主要食用油之一,特别是南方各省,作为理想的食用油,从其脂肪酸成分而言,总是希望亚油酸含量要高,亚麻酸要尽可能低,而芥酸则越低越好,在国际上还规定了一定的含量指标。
亚油酸是人体必须的脂肪酸,它能起降低胆固醇和软化血管的作用。
亚麻酸是高度不饱和酸,很容易发生氧化分解而使油脂变质。
芥酸对动物生长有阻碍作用,对心脏亦有损害。
国外从五十年代起曾通过动物生理实验证实高芥酸菜油不宜食用。
但是,高芥酸菜油在工业上却有着重要的用途,在炼钢工业和纺织工业上可作润滑剂使用。
因此,研究油脂中各种脂肪酸的含量组成,对于了解油脂的营养价值和是否适用于工业,有着极其重要的作用。
六十年代初期,加拿大等国开始使用气相色谱法测定油菜油脂的脂肪酸组成。
后来,为适应大量杂种后代的筛选、瑞典法国、加拿大,都采用纸层析法。
为满足单项脂肪酸的选育需要,建立了纸带层析法,芥酸冷冻法等半定量速测法与全定量的气相色谱法配合使用。
我省是全国油菜主要产区之一,近儿年来油菜成倍增长。
为了解我省油菜品种资源,并为今后油菜选育、加工和利用提供科学依据,我们用日本日立1 63型气相色谱仪对油菜籽和菜油中的脂肪酸组成进行了测定,方法简便、快速、精度高,各种脂肪酸测定结果的变动系数分别1.1%~13.4%。
【总页数】6页(P56-61)【作者】王昌伦[1]【作者单位】[1]贵州省理化测试分析研究中心【正文语种】中文【中图分类】R28【相关文献】1.气相色谱法测定乳粉中的总脂肪、饱和脂肪酸、不饱和脂肪酸 [J], 胡凤杨2.油菜籽中脂肪酸含量的气相色谱分析 [J], 王宁惠3.气相色谱法测定乳粉中的总脂肪、饱和脂肪酸、不饱和脂肪酸 [J], 胡凤杨;4.浅析气相色谱法测定乳粉中的总脂肪、饱和脂肪酸、不饱和脂肪酸 [J], 陈炜萍5.气相色谱-质谱联用法测定婴幼儿奶粉中37种脂肪酸和12种反式脂肪酸 [J], 田春霞;王远远;吴苏妙;朱炳祺;金绍强因版权原因,仅展示原文概要,查看原文内容请购买。
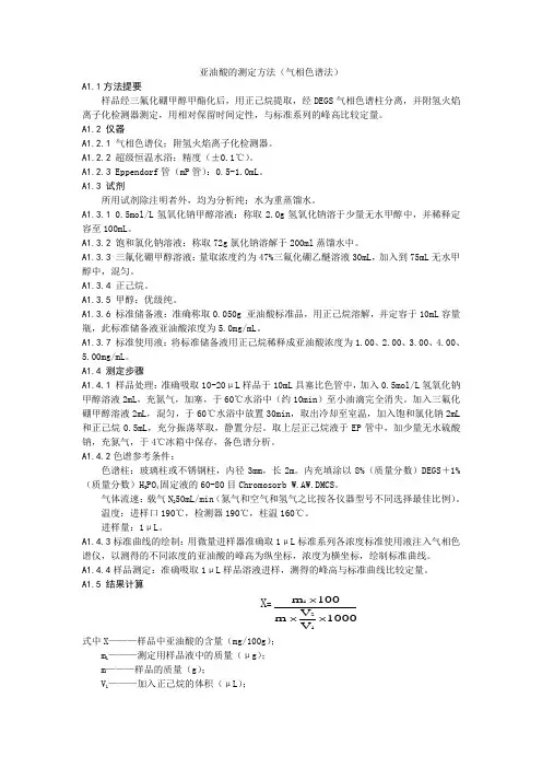
亚油酸的测定方法(气相色谱法)A1.1方法提要样品经三氟化硼甲醇甲酯化后,用正己烷提取,经DEGS 气相色谱柱分离,并附氢火焰离子化检测器测定,用相对保留时间定性,与标准系列的峰高比较定量。
A1.2 仪器A1.2.1 气相色谱仪;附氢火焰离子化检测器。
A1.2.2 超级恒温水浴:精度(±0.1℃)。
A1.2.3 Eppendorf 管(mP 管):0.5-1.0mL 。
A1.3 试剂所用试剂除注明者外,均为分析纯;水为重蒸馏水。
A1.3.1 0.5mol/L 氢氧化钠甲醇溶液:称取2.0g 氢氧化钠溶于少量无水甲醇中,并稀释定容至100mL 。
A1.3.2 饱和氯化钠溶液:称取72g 氯化钠溶解于200ml 蒸馏水中。
A1.3.3 三氟化硼甲醇溶液:量取浓度约为47%三氟化硼乙醚溶液30mL ,加入到75mL 无水甲醇中,混匀。
A1.3.4 正己烷。
A1.3.5 甲醇:优级纯。
A1.3.6 标准储备液:准确称取0.050g 亚油酸标准品,用正己烷溶解,并定容于10mL 容量瓶,此标准储备液亚油酸浓度为5.0mg/mL 。
A1.3.7 标准使用液:将标准储备液用正己烷稀释成亚油酸浓度为1.00、2.00、3.00、4.00、5.00mg/mL 。
A1.4 测定步骤A1.4.1 样品处理:准确吸取10-20μL 样品于10mL 具塞比色管中,加入0.5mol/L 氢氧化钠甲醇溶液2mL ,充氮气,加塞,于60℃水浴中(约10min )至小油滴完全消失。
加入三氟化硼甲醇溶液2mL ,混匀,于60℃水浴中放置30min ,取出冷却至室温,加入饱和氯化钠2mL 和正己烷0.5mL ,充分振荡萃取,静置分层。
取上层正己烷液于EP 管中,加少量无水硫酸钠,充氮气,于4℃冰箱中保存,备色谱分析。
A1.4.2色谱参考条件:色谱柱:玻璃柱或不锈钢柱,内径3mm ,长2m 。
内充填涂以8%(质量分数)DEGS +1%(质量分数)H 3PO 4固定液的60-80目Chromosorb W.AW.DMCS 。
油酸资料介绍有关油酸方面的研究探讨一、亚麻酸与亚油酸的概念1:亚麻酸:linolenic acid学名:9,12,15-十八碳三烯酸含有三个双键的不饱和脂肪酸,以甘油酯的形式存在于亚麻子油,紫苏子油和其他干性油中,无色液体,不溶于水,溶于多种溶剂。
氢化时,先变成油酸、亚油酸和其异构体,再变为硬脂酸。
加热即聚合,具有较快的干燥性能。
由亚麻油或紫苏子油经水解和分馏取得,用于医药和生物工程。
2:亚油酸:linoleic acid学名:顺式-9,12-十八碳二烯酸含有两个双键的不饱和脂肪酸,以甘油酯的形式存在于多种动植物油脂中,以亚麻子油中最多,无色及稻草色液体,不溶于水,溶于多种溶剂。
用硒在200度或氮的氧化物处理时转变为反亚油酸,氢化时先变为油酸和12-十八烯酸,再转变为硬脂酸,由亚麻子油等水解和分馏制得。
亚油酸分子结构式:工业上用于制肥皂、乳化剂、催化剂、医药上治疗血脂过高和动脉硬化等症。
也可用于油漆、聚酯、聚酰胺、不饱和脂肪醇、油墨。
二、油酸的概念1:油酸:英文名:oleic acid,学名:顺式-9-十八碳烯酸,又称:十八碳烯酸棕榈仁油是从油棕榈果核中提取的,为白色或淡黄色的油状液体,带有果仁芳香,它不溶于水、可溶于乙醚、氯仿和二硫化碳。
棕榈仁油性能近似椰子油,同属月桂酸类的油脂,但它的油酸和亚油酸的含量比椰子油高,其脂肪酸的碘价和凝固点都较椰子油高,它们在油脂配方中可互相替代,如精确一些,按辛酸、癸酸、月桂酸及肉豆蔻酸等的总量来替代,则100份的棕榈仁油相当于89.1份椰子油。
故棕榈仁油也是制皂的主要原料。
它可增加肥皂的泡沫及溶解度。
物理性质:1、油酸的纯品为无色透明液体,在空气中颜色逐渐变深。
工业品为黄色到红色油状液体2、有猪油气味。
熔点:α-型13.4℃;β-型16.3℃,沸点223℃(1.333kPa),286℃(13.3kPa),相对密度0.8905(20/4℃),折射率1.4582,闪点372℃。
亚油酸与亚麻酸的作用及最佳比例1. 亚油酸和亚麻酸的概述亚油酸和亚麻酸都是人体无法自行合成的必需脂肪酸。
它们是多不饱和脂肪酸的一种,对人体健康至关重要。
亚油酸和亚麻酸在人体内起到调节血脂、降低胆固醇、抗炎、保护心脑血管等多种作用。
2. 亚油酸和亚麻酸的区别亚油酸和亚麻酸在结构上有一些差异。
亚油酸属于ω-6系列多不饱和脂肪酸,而亚麻酸则属于ω-3系列多不饱和脂肪酸。
两者的区别在于它们的化学结构中双键的位置不同。
3. 亚油酸和亚麻酸的作用及生理功能3.1 亚油酸的作用亚油酸是人体合成其他必需脂肪酸的前体,它参与调节血脂、维持细胞膜的稳定性、促进神经系统的发育和功能等。
亚油酸还具有抗氧化、抗炎、抗血小板聚集等作用,有助于预防心脑血管疾病。
3.2 亚麻酸的作用亚麻酸在人体内被转化为EPA(二十碳五烯酸)和DHA(二十二碳六烯酸),这两种物质对心脑血管健康和神经系统发育至关重要。
亚麻酸还具有抗炎、抗过敏、抗肿瘤等作用,对保护心脑血管、调节免疫功能等方面有积极影响。
4. 最佳亚油酸和亚麻酸比例亚油酸和亚麻酸在人体内有相互竞争的代谢途径,它们的比例对于维持人体健康非常重要。
根据研究,亚油酸和亚麻酸的最佳比例为4:1至1:4。
4.1 最佳比例的理论基础亚油酸和亚麻酸在人体内都需要通过同一种酶来进行代谢,而这种酶对两者的亲和力不同。
亚油酸对该酶的亲和力较高,因此在亚油酸过多的情况下,亚麻酸的代谢会受到抑制。
相反,亚麻酸对该酶的亲和力较低,所以在亚麻酸过多的情况下,亚油酸的代谢会受到抑制。
因此,保持亚油酸和亚麻酸的适当比例对于维持人体健康非常重要。
4.2 最佳比例的实际应用根据最新的研究,亚油酸和亚麻酸的最佳比例为2:1。
这个比例能够充分利用亚油酸和亚麻酸的生理功能,同时避免它们之间的竞争代谢。
然而,最佳比例也存在个体差异,因此在实际应用中需要根据个体情况进行调整。
5. 摄入亚油酸和亚麻酸的途径5.1 亚油酸的摄入途径亚油酸主要存在于植物油中,如大豆油、花生油、葵花籽油等。
亚麻酸与亚油酸1.亚麻酸只存在于深绿色植物中,是构成人体组织细胞膜和生物酶的基础物质,紫苏籽油是目前所发现的所有天然植物油中α-亚麻酸含量最高的,高达50%-70%。
2.亚油酸在动物脂肪中的含量一般较低,如牛油为 1.8%,猪油为6%;在植物油中含量较高,如花生油为26%,豆油为57.5%,菜油为15.8%。
功能不一样:亚麻酸进入人体后,在酶的催化下,转化成 EPA、DHA、DPA和PG前列腺素等被人体吸收。
亚麻酸具有很强的抗血栓、降血压、降低血脂、降低胆固醇、增强智力、保护视力、延缓衰老、抗过敏、抑制癌症的发生和转移等广泛的生理、药理作用。
胆固醇必须与亚油酸结合后,才能在体内进行正常的运转和代谢。
如果缺乏亚油酸,胆固醇就会与一些饱和脂肪酸结合,发生代谢障碍,在血管壁上沉积下来,引发心脑血管疾病。
所以亚油酸能降低血液胆固醇,具有预防动脉粥样硬化的作用。
亚油酸的简介亚油酸CH3(CH2)4CH=CHCH2CH=CH(CH2)7COOH,不饱和脂肪酸的一种。
为以甘油酯形态构成的亚麻仁油、棉籽油之类的干性油、半干性油的主要成分。
若干种植物油中含量较高,占红花籽油的总脂肪酸的76%-83%,占核桃油,棉籽油、向日葵种子油、芝麻油的总脂肪酸的40—60%,占核桃油、花生油、橄榄油的总脂肪酸的25%左右,动物脂肪中亚油酸的含量一般较低,如牛油为1.8%,猪油为6%。
因为在空气中易氧化变硬,所以也称为干性酸,含干性酸多的油亦称为干性油。
用硒在200℃或以氮的氧化物处理时,转变为反式亚油酸。
氢化时先变成12-十八(碳)烯酸和油酸,进一步氢化变成硬脂酸。
亚油酸是人和动物营养中必需的脂肪酸。
亚油酸的钠盐或钾盐是肥皂的成分之一,并可用作乳化剂等表面活性剂。
在医药上可用于治疗血脂过高和动脉硬化等症。
其铝盐可用于制造油漆、涂料等。
亚麻酸的简介亚麻酸简称LNA,属ω-3系列多烯脂肪酸(简写PUFA),为全顺式9、12、15十八碳三烯酸,它以甘油酯的形式存在于深绿色植物中,是构成人体组织细胞的主要成分,在体内能合成、代谢,转化为机体必需的生命活性因子DHA和EPA。
单不饱和脂肪酸亚麻酸亚油酸单不饱和脂肪酸是一种重要的营养素,它们对人体健康有着重要的影响。
其中亚麻酸和亚油酸是两种常见的单不饱和脂肪酸。
亚麻酸是一种ω-3脂肪酸,它在人体内不能合成,必须从食物中获得。
亚麻酸是一种多重不饱和脂肪酸,它的化学结构包含18个碳和3个双键。
亚麻酸在人体内可以转化为EPA和DHA等更为活性的ω-3脂肪酸,这些脂肪酸对人体的健康具有重要的作用。
亚麻酸的主要来源包括亚麻籽油、亚麻籽、芝麻籽、南瓜籽、葵花籽等植物性食物。
亚麻籽油是富含亚麻酸的食物之一,每100克亚麻籽油中含有约58克的亚麻酸。
亚油酸是一种ω-6脂肪酸,它也是一种多重不饱和脂肪酸,其化学结构包含18个碳和2个双键。
亚油酸是人体内必需的脂肪酸之一,它对人体的健康也有着重要的作用。
亚油酸的主要来源包括植物油、坚果、种子等植物性食物。
比如,葵花籽油、豆油、玉米油等植物油中富含亚油酸。
亚麻酸和亚油酸在人体内的作用是相互协调的。
两者都可以转化为人体所需的其他ω-3和ω-6脂肪酸,同时也可以通过调节细胞膜的流动性和通透性、调节血脂、降低血压、预防心血管疾病、改善免疫功能等方面对人体健康产生积极影响。
虽然亚麻酸和亚油酸都是必需的脂肪酸,但是过量摄入也会对人体健康产生不良影响。
过多的ω-6脂肪酸摄入会导致炎症反应加剧,容易引发心血管疾病、糖尿病、肥胖等慢性疾病;而过多的ω-3脂肪酸摄入则可能导致出血倾向、免疫力下降等问题。
因此,合理摄入亚麻酸和亚油酸对人体健康至关重要。
建议每天摄入ω-3和ω-6脂肪酸的比例为1:4左右,即每天摄入15-30克亚油酸,同时摄入适量的亚麻酸。
在膳食中,应该优先选择富含这些脂肪酸的天然食物,如鱼类、坚果、种子、植物油等,避免过多摄入加工食品和热量过高的食物。
同时,人们也可以通过补充膳食营养素的方式来保证身体对亚麻酸和亚油酸的需求。
亚麻酸的作用及功效亚麻酸,又称亚油酸,是一种不饱和脂肪酸,是人体必需脂肪酸的一种。
它是一种Omega-3脂肪酸,与Omega-6脂肪酸(如亚麻油酸)一起对人体健康发挥重要作用。
1.保护心脏健康:亚麻酸具有抗炎和抗凝血的功效,有助于降低心脑血管疾病的发病风险。
它能减少血液中的胆固醇水平,降低血压和心脏病发作的风险。
2.提高脑功能:亚麻酸是脑组织的重要成分之一,可改善脑功能,促进神经递质的正常运作,从而提升学习能力、记忆力和注意力。
一些研究还表明,亚麻酸有助于预防和治疗神经系统疾病,如阿尔茨海默病和帕金森病。
3.减轻炎症反应:亚麻酸可以抑制炎症反应和免疫系统的活性,缓解慢性炎症疾病,如风湿性关节炎、溃疡性结肠炎和哮喘。
4.改善皮肤健康:亚麻酸具有抗氧化和抗炎作用,可以改善皮肤健康,减少炎症、瘙痒和过敏反应。
亚麻酸还有助于保持皮肤水分,防止皮肤干燥和皱纹的产生。
5.维持激素平衡:亚麻酸可以调节雌激素的产生和代谢,对女性的月经周期和更年期症状有一定的调节作用。
此外,亚麻酸对于男性的前列腺健康也十分重要。
6.改善消化系统功能:亚麻酸对胃肠道有益,可以减少炎症和改善胃肠道蠕动。
它还有助于预防和缓解消化系统炎症性疾病,如克罗恩病和溃疡性结肠炎。
7.增强免疫力:亚麻酸可以增强免疫系统的功能,提高机体对病原体的抵抗力,并加速伤口的愈合过程。
8.促进细胞再生:亚麻酸是细胞膜的重要组成部分,能够促进细胞的新陈代谢和再生。
它有助于保持细胞的健康状态,防止细胞老化和病变。
9.降低癌症风险:亚麻酸具有抗氧化和抗肿瘤的作用,可以降低患癌症的风险,并在一定程度上抑制肿瘤的生长和扩散。
总而言之,亚麻酸在人体内发挥着多种重要作用,对于心脑血管健康、脑功能、炎症调节、皮肤健康、激素平衡、消化系统、免疫力和细胞再生都有益处。
随着人们对健康的关注度越来越高,越来越多的研究都在证明亚麻酸的重要性。
为了获得足够的亚麻酸,我们可以通过摄入含有亚麻酸的食物,如亚麻籽、亚麻油、核桃、杏仁等,也可以通过膳食补充剂来补充。
【科普】亚麻酸、亚油酸、硒元素对人体的作用!我们的科普大讲堂开讲啦,每期一科普,大家有什么需要了解的营养元素,可直接在后台提问,我们每次会整理大家最想了解的三种营养元素作为我们科普的题材。
今天的科普大讲堂为大家普及一下亚麻酸、亚油酸、硒元素的作用——•亚麻酸•亚油酸•硒元素•亚麻酸的作用亚麻酸是构成人体组织细胞的主要成分,人体一旦缺乏,即会引导起机体脂质代谢紊乱,导致免疫力降低、健忘、疲劳、视力减退等症状的发生。
尤其是婴幼儿、青少年如果缺乏亚麻酸,就会严重影响其智力正常发育,许多科学家研究证明:人体饱和脂肪酸过剩是导致癌症等疾病的直接原因,增加摄入α-亚麻酸可以显著地改变这种状态。
α-亚麻酸基本功能主要表现为:增强智力,保护视力,降低血脂和血压,抑制出血性脑中风、血栓性疾病、癌症的发生和转移、人体衰老和过敏反应,预防心肌梗塞和脑梗塞,抗炎及预防过敏性疾病等。
α-亚麻酸有益于预防和治疗冠心病、糖尿病、类风湿病、皮炎症、癌症、抑郁症、精神分裂症、老年痴呆症、过敏、哮喘、肾病和慢性塞性肺炎等。
人体一旦缺乏α-亚麻酸,就会引起人体脂质代谢紊乱,导致免疫力降低、健忘、疲劳、视力减退、动脉粥样硬化等症状的发生。
尤其是婴幼儿、青少年,如果缺乏α-亚麻酸,就会严重影响其智力和视力的发育。
亚麻酸属ω3脂肪酸,经过多种去饱和、延长及氧化作用而形成DHA。
•亚油酸的作用亚油酸是公认的一种必需脂肪酸。
由于亚油酸能降低血液胆固醇,预防动脉粥样硬化而倍受重视。
研究发现,胆固醇必须与亚油酸结合后,才能在体内进行正常的运转和代谢。
如果缺乏亚油酸,胆固醇就会与一些饱和脂肪酸结合,发生代谢障碍,在血管壁上沉积下来,逐步形成动脉粥样硬化,引发心脑血管疾病。
葵花籽油、红花油、玉米油及大豆油中亚油酸含量特高,亚油酸属ω6脂肪酸,经过多种化学作用形成ARA。
婴儿缺乏亚油酸可出现湿疹。
•亚麻酸与亚油酸摄取比例人体的生理需要和食物营养供给之间建立的平衡关系就是营养平衡(或营养均衡)。
亚麻酸亚油酸稳定解释说明以及概述1. 引言1.1 概述亚麻酸和亚油酸都是属于多不饱和脂肪酸的类型。
它们在人体内起着重要的生理功能作用,并且被广泛应用于食品工业、医药领域以及保健品制造等方面。
本文将对亚麻酸和亚油酸进行全面而系统地解释和概述,以期提供读者对这两种脂肪酸有更清晰的了解。
1.2 文章结构本文将分为五个主要部分。
首先引言部分将介绍文章的目的、概述以及整体结构。
其次,在2和3部分中,我们会详细讨论亚麻酸和亚油酸的定义与特性,以及它们在不同食物中的来源。
接下来,在4部分中,重点探讨了亚麻酸和亚油酸的健康效益,并探究了相关研究背景、问题提出以及影响因素分析和解释。
最后,在5部分中,我们将总结文章的主要观点和结果,并对研究进行评价,并展望未来关于亚麻酸和亚油酸的研究方向。
1.3 目的本文的目的是对亚麻酸和亚油酸进行深入的解释说明,包括其定义、特性、食物来源以及健康效益等方面。
同时,通过对稳定性问题的探讨,我们希望能够提出相关的实践应用和未来发展前景,从而更好地了解这两种脂肪酸在人体中的作用及其重要性。
以上是1. 引言部分内容,请继续撰写接下来2. 亚麻酸部分的内容。
2. 亚麻酸:2.1 定义与特性:亚麻酸,也称为α-亚麻油酸(alpha-linolenic acid, ALA),是一种不饱和脂肪酸。
它属于Omega-3系列脂肪酸的一员,具有18个碳原子和三个双键。
亚麻酸在人体内不能自行合成,必须通过食物摄入。
它在体内可以转化为更长链的Omega-3脂肪酸,如二十碳五烯酸(EPA)和二十二碳六烯酸(DHA)。
2.2 食物来源:亚麻酸主要存在于植物油中,尤其是富含亚油酸的食物中。
一些常见的食物来源包括亚麻籽、芝士菜籽油、葵花籽油、菜籽油以及核桃等坚果类。
2.3 健康效益:亚麻酸对人体健康有着多种益处。
首先,它是人体必需的重要营养素之一,对维持正常生理功能至关重要。
其次,亚麻酸具有抗炎和抗氧化的作用,可以帮助降低慢性炎症程度,并减少自由基对细胞的损害。
油酸:含18个碳原子和1个双键的单不饱和脂肪酸,属ω-9.提供身体所需的能量.有降血糖、调节血脂,降低胆固醇的作用.亚油酸:含有18个碳原子和2个双键的多不饱和脂肪酸,属ω-6.医药上可降低血液胆固醇,预防动脉粥样硬化.亚麻酸:含有18个碳原子和3个双键的不饱和脂肪酸,属ω- 3,为人体营养所必需,在体内不能合成、代谢,必须从体外摄取.亚麻酸对婴幼儿儿脑部、视网膜、皮肤和肾功能的健全十分重要,也是成年人需要重点补充的重要营养成分.三者的关系:三者都是人体所需要的脂肪酸,其中亚油酸和亚麻酸是人体必需的但是不能自身合成,必须从膳食中摄取,亚油酸和亚麻酸的比例最好是4:1.油酸的作用:学名:油酸〔oleic acid〕,其它学名〔Z>-9-十八<碳>烯酸;顺-9-十八<碳>烯酸;十八<碳>烯酸;顺式-9-十八<碳>烯酸;顺式十八碳-9-烯酸.是一种脂肪酸.油酸与其他脂肪酸一起,以甘油酯的形式存在于一切动植物油脂中.在动物脂肪中,油酸在脂肪酸中约占40%~50%.在植物油中的变化较大,茶油中可高达83%,花生油中达54%,橄榄油中达55~83%,而椰子油中则只有5%~6%.主要用于制备塑料增塑剂环氧油酸丁酯或环氧油酸辛酯.毛纺工业用于制备抗静电剂和润滑柔软剂.木材工业用于制备抗水剂石蜡乳化液.经氧化制备壬二酸,是聚酰胺树脂<尼龙>的原料.也可用作农药乳化剂、印染助剂、工业溶剂、金属矿物浮选剂、脱模剂、油脂水解剂,用于制备复写纸、打字纸、圆珠笔油与各种油酸盐等.作为化学试剂、用作色谱对比样品与用于生化研究,核定钙、氨、铜,测定镁、硫等.纯的油酸钠具有良好的去污能力,可用作乳化剂等表面活性剂,并可用于治疗胆石症.油酸的其他金属盐也可用于防水织物、润滑剂、抛光剂等方面,其钡盐可作杀鼠剂.油酸的75%酒精溶液可以用作除锈剂.亚油酸作用:亚油酸是粮油成分中的一种,但是亚油酸对人体有哪些好处呢?不饱和脂肪酸是人体新陈代谢不可缺少的成分,而作为这种成分的代表亚油酸,是公认的必需脂肪酸,是构成人体细胞膜和皮肤的重要组成成分之一.它对于儿童大脑和神经发育,以与维持成年人的血脂平衡、降低胆固醇,都发挥着重要的作用.如果亚油酸缺乏,将会使人生长停滞、体量减轻、皮肤成鳞状并使肾脏受损,婴儿可能患湿疹.亚油酸能降低血液胆固醇,促进胆固醇分解为胆酸,能抑制人体对胆固醇的吸收,提高血管壁的弹性,预防动脉粥样硬化.亚油酸还能使血液中的血小板趋于抗凝状态,阻止血液的不正常凝固,软化血管、扩X 动脉,因而对高血压、冠心病等心血管疾病有较好的疗效.亚油酸还是合成前列腺素的前提物质.亚油酸缺乏,体内生成前列腺素能力减退.亚油酸可抵抗x射线引起的一些皮肤损害.粮油信息网还了解到,目前大量的动物实验和临床医学实践证明,亚油酸是有百益无一害的天赐佳品.亚麻酸的作用:人体必需脂肪酸,α一亚麻酸〔ala〕是n-3系列长链多不饱和脂肪酸,在体内去饱和酶和碳链延长酶的作用下,生成一系列代谢产物,其中最重要的为epa和dha.epa是体内三烯前列腺素的前体,dha是大脑、视网膜等神经系统膜磷脂的主要成份.ala是人体不可缺少但又不能自身合成或替代的人体必需脂肪酸.加拿大已于1990年对其推荐了摄入量,并规定在所有婴儿食品中,均必须添加ala.降血脂,清除血液垃圾,预防脑血栓和心肌梗塞;促进神经系统、脑和视网膜的发育,提高脑功能和学习记忆;降低血清胆固醇浓度,防治冠心病;改善记忆力,预防老年痴呆症和过敏症;抑制肿瘤;增强机体免疫力,预防疾病;预防痛风、减少通风发作;延缓衰老、美容、美白、光泽、柔嫩;改善睡眠,精力充沛;排毒通便、减肥;提高乙醇消失速度,促进乙醇代谢分解.不饱合脂肪酸的作用:1.调节血脂丹麦科学家通过研究,对比分析食物和血液成分间的关系,发现以鱼类为主要食品的爱斯基摩人其食物中含有大量的脂肪和极少量的蔬菜,但爱斯基摩人却很少患心血管类疾病,原因是他们食物中鱼油的含量极高.高血脂导致高血压、动脉硬化、心脏病、脑血栓、中风等疾病的主要原因,鱼油里的主要成分EPA和DHA,能降低血液中对人体有害的胆固醇和甘油三脂;能有效地控制人体血脂的浓度;并提高对人体有益的高密度脂蛋白地含量.维持低浓度血脂水平对保持身体健康,预防心血管疾病、改善内分泌都起着关键的作用.2.清理血栓随饮食补充的深海鱼油能够促进体内饱和脂肪酸的代谢,减轻和消除食物内动物脂肪〔主要来自肥肉、奶制品等〕对人体的危害,防止脂肪沉积在血管壁内,抑制动脉粥样硬化的形成和发展,增强血管的弹性和韧性.降低血液黏稠度,增进红细胞携氧的能力.鱼油中的EPA,还有防止血小板粘连、凝聚的功能,因此它可以有效防止血栓的形成,预防中风.3.免疫调节补充EPA、DHA.可以增强机体免疫力,提高自身免疫系统战胜癌细胞的能力.日本的研究发现鱼油中的DHA能诱导癌细胞"自杀〞.另据有关资料报道,鱼油对预防和抑制乳腺癌等作用十分显著.Omega-3系列不饱和脂肪酸可用以协调人体自身免疫系统,在英国、美国和一些发达国家中,深海鱼油还被用来辅助治疗糖尿病、牛皮癣、类风湿性关节炎与系统性红斑狼疮疾病.深海鱼油还对过敏性疾病、局限性肠胃炎和皮肤疾患有特殊疗效.4.维护视网膜提高视力DHA是视网膜的重要组成部分,约占40~50%.补充足够的DHA对活化衰落的视网膜细胞有帮助,对用眼过度引起的疲倦、老年性眼花、视力模糊、青光眼、白内障等疾病有治疗作用.DHA可提供视觉神经所需营养成分,并防止视力障碍.5.补脑健脑DHA是大脑细胞形成发育与运动不可缺少的物质基础.人有记忆力、思维功能都有赖于DHA来维持和提高.补充DHA可促进脑细胞充分发育,防止智力下降,健忘与老年痴呆等.6.改善关节炎症状减轻疼痛Omega-3系列不饱和脂肪酸可以辅助形成关节腔内润滑液,提高体内白细胞的消炎杀菌的能力,减轻关节炎症状,润滑关节,减轻疼痛. 山桐子油、红花籽油、核桃油,花生油,大豆油,阿甘油、橄榄油、茶油〔含有不饱和脂肪酸高达90%比称为液体黄金的橄榄油还高出7个百分点〕里都含有不饱和脂肪酸.。
中国食品报/2016年/10月/25日/第004版亚麻籽油产业人体必需的脂肪酸——亚麻酸亚油酸刘锦涛在营养学中,对人体必需脂肪酸是这样定义的:“人体自身需要,而人体自身又不能产生的脂肪酸,或人体自身产生的数量远远不能满足人体需要的脂肪酸,被称为人体必需脂肪酸。
”目前,被明确定义的人体必需脂肪酸有两类,一类是以α-亚麻酸为母体的ω-3系列多不饱和脂肪酸;另一类是以亚油酸为母体的ω-6系列不饱和脂肪酸。
那么这两种人体必需脂肪酸又有怎样的奥秘呢?通俗地讲,亚油酸、亚麻酸作为人体必需脂肪酸,只能通过食物摄取,是人体不能自行合成的。
它们是人体细胞的组成成分;是合成前列腺素的前体;它们参与脂肪代谢;和视力、脑发育和行为发育有关;它们在前列腺素合成的过程中消耗同一种酶,却产生作用完全相反的前列腺素。
因此它们在体内又是竞争和相互抑制的关系。
亚油酸代谢产物过多可引起炎症、过敏等;人为补充过量亚麻酸代谢产物(EPA/DHA)则引起免疫力低下,伤口不容易止血。
人体摄入了α-亚麻酸后,通过人体自身的机能可以代谢出二十碳五烯酸(EPA)和二十二碳六烯酸(DHA),而二十碳五烯酸(EPA)和二十二碳六烯酸(DHA)也属于ω-3系列的多不饱和脂肪酸。
因此,通常将α-亚麻酸称为ω-3系列多不饱和脂肪酸的母体。
鱼油中也含有一定量的EPA和DHA。
人体摄入了亚油酸后,通过人体自身的机能可以代谢出γ-亚麻酸(伽玛亚麻酸)及花生四烯酸。
而γ-亚麻酸、花生四烯酸也属于ω-6系列的不饱和脂肪酸。
因此,通常将亚油酸称为ω-6系列不饱和脂肪酸的母体。
肉类、花生中也含有一定量的花生四烯酸。
日常食用油中亚油酸、亚麻酸含量现状虽然α—亚麻酸和亚油酸同属于人体必需脂肪酸,但它们却有很大的不同。
在我们常用的许多食用油中(如花生油、菜子油、豆油、葵花子油、棉籽油、芝麻油)含有大量的亚油酸。
这些食用油中亚油酸的含量占其总量的15%至50%以上。
现在人们一般都可以足量使用食用油,所以一般人体内并不缺少亚油酸。
亚麻酸与亚油酸的区别这是一篇很枯燥的文章,之所以没有配图,是想保证这篇文章的枯燥性,但是枯燥的文章往往能更系统的讲述系统知识。
如果你认真阅读了这篇文章,便会对亚麻酸与亚油酸有一个很直接的认识。
在营养学教课书中,对人体必需脂肪酸是这样定义的:“人体自身需要,而人体自身又不能产生的脂肪酸,或人体自身产生的数量远远不能满足人体需要的脂肪酸,被称为人体必需脂肪酸。
”目前,被明确定义的人体必需脂肪酸只有两类,一类是以α—亚麻酸为母体的Ω—3系列多不饱和脂肪酸;另一类是以亚油酸为母体的Ω—6系列不饱和脂肪酸。
什么是必需脂肪酸?它有哪几种?必需脂肪酸是指人体生命活动所必不可少的几种多不饱和脂肪酸,它们在人体内不能合成,必需由食物来供给。
有亚油酸、亚麻酸及花生四烯酸三种。
各类脂肪所含脂肪酸种类很多,根据其分子中的饱和程度,可简单分为以下三类:1、饱和脂肪酸,如硬脂酸;2、含有一个不饱和的脂肪酸,简称为单不饱和脂肪酸,如油酸;3、含有两个或两个以上的不饱和的脂肪酸,简称为多不饱和脂肪酸,三种必需脂肪酸皆为此类。
必需脂肪酸对人体有什么生理意义?必需脂肪酸对人体的生理意义有如下几方面:1、是人体组织细胞的重要成分。
它在人体内参与磷脂的合成,并以磷脂的形式存在于线粒体及细胞膜中。
动物试验证明,当动物缺少必需脂肪酸时,生长迟缓,身体和尾部出现鳞状样的皮炎;婴儿缺乏必需脂肪酸时可出现皮肤干燥及磷状屑甚至出现湿疹,并且体重增长减缓。
2、与类脂代谢有关,尤其对胆固醇的转运及代谢起着重要作用,胆固醇必需与脂肪酸结合以后才能在体内转运并进行正常代谢。
当必需脂肪酸缺乏时,胆固醇的转运与代谢发生异常。
并在体内堆积以至含量增高,所以说必需脂肪酸可以降低血中的胆固醇的水平。
3、是合成前列腺素的原料,因而必需脂肪酸有降低血栓形成及血小板粘的作用。
4、可保护皮肤微血管的正常作通透性,并能保护皮肤免受X射线引起的损伤。
亚油酸又叫十八碳二烯酸,是公认的一种必需脂肪酸。
作者简介:郑满荣(1992—),女(汉),硕士研究生,研究方向:食品添加剂与功能配料。
*通信作者:吕晓玲(1960—),女(汉),教授,硕士,研究方向:食品添加剂与功能配料。
食品研究与开发F ood Research And Development圆园18年4月第39卷第8期DOI :10.3969/j.issn.1005-6521.2018.08.0053种沙棘油的主要成分及抗氧化能力比较郑满荣,吕晓玲*,王建新,王璐瑶,吴亚平,冯健峰(天津科技大学食品工程与生物技术学院,天津300457)摘要:比较3种沙棘油的脂肪酸组成、总酚含量以及体外抗氧化能力。
根据国标测定3种沙棘油的理化性质,采用气相色谱法测定3种沙棘油的主要脂肪酸及相对百分含量,紫外可见分光光度计法测定了总酚含量,以及DPPH 自由基清除能力、ABTS +自由基清除能力、还原能力和总抗氧化能力。
3种沙棘油主要含有棕榈酸、硬脂酸、油酸、亚油酸和亚麻酸这5种脂肪酸,含量各不相同,3种沙棘油脂肪酸含量的区别主要在于亚油酸和亚麻酸,沙棘籽油含量约为64.52%、沙棘果油含量约为58.02%、沙棘全果油含量约为60.46%,其中以沙棘果油的亚油酸含量最高,以沙棘籽油的亚麻酸含量最高。
DPPH 自由基清除率和总抗氧化能力方面,三者没有显著差异;在还原力方面,沙棘籽油>沙棘全果油>沙棘果油;在ABTS +自由基清除试验中,沙棘果油的效果略好于其他两者。
关键词:沙棘籽油;沙棘果油;沙棘全果油;脂肪酸组成;抗氧化Main Components and Antioxidant Activity of Three Kinds of Seabuckthorn Oil (Hippophae Rhamnoides L.)ZHENG Man-rong ,L ÜXiao-ling *,WANG Jian-xin ,WANG Lu-yao ,WU Ya-ping ,FENG Jian-feng(College of Food Engineering and Biotechnology ,Tianjin University of Science &Technology ,Tianjin 300457,China )Abstract :In this study ,the fatty acid composition ,total phenol content and the in vitro antioxidant capacity of three kinds of seabuckthorn oil were compared.The physicochemical properties of three kinds of seabuckthorn oil were determined according to GB ,and the main fatty acids and relative percentage composition of three seabuckthorn oil were determined by gas chromatography (GC ).The total phenol content ,DPPH free radical scavenging ability ,ABTS +free radical scavenging capacity ,reducing power and total antioxidant capacity were measured by UV -Vis spectrophotometer.These 3kinds of seabuckthorn oil mainly contain 5kinds of fatty acids ,palmitic acid ,stearic acid ,oleic acid ,linoleic acid and linolenic acid ,which are different in content.The differences between fatty acid content of these 3kinds of seabuckthorn are mainly linoleic acid and linolenicacid.The contents of fatty acids in seabuckthorn seed oil ,seabuckthorn fruit oil and seabuckthorn total fruit oil were about 64.52%,58.02%and 60.46%,respectively.Among them ,the linoleic acid content in seabuckthorn fruit oil was the highest ,and the linolenic acid content in seabuckthorn seed oil was the highest.In DPPH free radical scavenging rate and total antioxidant capacity ,there was no significant difference between the three kinds of seabuckthorn oil.In reducing power ,seabuckthorn seed oil >seabuckthorn total fruit oil >seabuckthornfruit oil.In the ABTS +free radical scavenging test ,the scavenging effect of seabuckthorn fruit oil was slightly better than that of the other two oils.Key words :seabuckthorn seed oil ;seabuckthorn fruit oil ;seabuckthorn total fruit oil ;fatty acid composition ;antioxidant引文格式:郑满荣,吕晓玲,王建新,等.3种沙棘油的主要成分及抗氧化能力比较[J].食品研究与开发,2018,39(8):24-29ZHENG Manrong ,L ÜXiaoling ,WANG Jianxin ,et al.Main Components and Antioxidant Activity of Three Kinds ofSeabuckthorn Oil (Hippophae Rhamnoides L.)[J].Food Research and Development ,2018,39(8):24-29基础研究24沙棘,又叫醋柳、酸刺、黑刺、沙枣,为胡颓子科沙棘属植物,是一种落叶性灌木。
C10酸癸酸C12酸月桂酸C14酸肉豆蔻酸C16酸棕榈酸C18酸硬脂酸C20酸花生酸C22酸山嵛酸C24酸木质素酸C26酸蜡酸C28酸褐煤酸C30酸蜜蜡酸ω-31970垃圾”ω-3脂肪酸是人体的必需脂肪酸,人体自身无法合成,只能依靠膳食补给,科学补充膳食脂肪酸对人体健康至为关键。
那么,日常生活中哪些食物富含ω-3脂肪酸?糖尿病患者该如何食用呢?坚果:坚果中富含ω-3脂肪酸量最高的一个品种是亚麻籽。
亚麻籽可以用来制作糕点或小吃;亚麻籽粉可以用来做面包、花卷、发糕、拌粥、拌面、拌酸奶、做煎饼、打豆浆等,亚麻籽粉容易氧化,应做到随做随吃。
紧随亚麻籽之后富含ω-3脂肪酸的坚果是核桃和松子。
糖尿病患者每天吃两个核桃,一小把松子对健康大有裨益。
油脂:坚果富含油脂,部分坚果可以用来榨油。
机榨亚麻籽油,其ω-3脂肪酸含量高达40%以上;核桃油含不饱和脂肪酸达90%以上,有10%左右的α-亚麻酸,属于ω-3脂肪海鱼类别是保留ω即富含脂肪的部位。
推荐糖尿病患者每周吃两次鱼肉,以清蒸为主,为机体补充ω-3脂肪酸。
鸡蛋:鸡蛋是ω-3脂肪酸好来源,烹制时以蒸、水煮最好,避免煎炸、炒等高温加热的方法,因为这样会增加与氧气的接触机会。
散养的鸡所产的鸡蛋含有ω-3脂肪酸比普通鸡蛋含量高。
糖尿病患者如果没有血脂异常等疾病,最好每天吃1个鸡蛋。
麦胚:麦胚中ω-3脂肪酸的含量也很高。
糖尿病患者可以用它来制作馒头等主食。
它还以甘油酯的形式存在于深绿色植物中。
脂肪酸单不饱和脂肪酸:硬脂酸 C18花生酸 C20山嵛酸 C22 (山葵酸)掬焦油酸 C23注:C12(月桂酸)以下为低级饱和脂肪酸。
亚油酸和亚麻酸的区别?_亚油酸和亚麻酸的区别?既亚油酸和亚麻酸被认为是脂肪酸。
亚麻酸是来自于植物油,而亚油酸来自亚麻子的有机化合物。
两者之间的最重要区别是它们的结构和维生素的使用。
亚麻酸是ω-3脂肪酸,亚油酸是一种ω-6脂肪酸。
为什么是亚油酸和亚麻酸重要?最后更新:2014年1月19日 |由Manuel阿塔尔德坚果都是亚油酸和亚麻酸的良好来源。
亚油酸,或ω-6脂肪酸,亚麻酸,或ω-3脂肪酸,是两种必需脂肪酸。
它们被称为必需的,因为人体不能合成它们,必须从饮食中获得它们。
缺乏任两个导致健康状况不佳和原因缺乏症状发展的。
亚麻酸的功能据报道,在“饮食实务手册”,亚麻酸是正常生长发育必不可少的。
在体内,亚麻酸是用来制造称为花生酸类物质,从而调节炎症。
亚麻酸也是细胞膜的部分,并转换成较长链的ω-3脂肪酸二十碳五烯酸,或EPA,和十二碳六烯酸,或DHA。
ω-3脂肪酸带来许多健康益处,根据膳食补充剂卫生厅全国学院。
EPA和DHA的特殊作用EPA和DHA,亚麻酸的长链衍生物,已与许多健康益处相关联。
例如,对于心脏健康,这些ω-3脂肪酸已被证明,以防止冠状动脉心脏疾病,心脏性猝死和心脏衰竭,可能通过抗心律失常,抗血栓形成,抗动脉粥样硬化和抗发炎机制,据报道在2009年的问题,“目前医药设计。
”其他利益的“牛津手册临床医学”属性,这些ω-3脂肪酸包括关节炎的条件和保护,防止神经退行性疾病控制炎症。
亚油酸的功能亚油酸是电池组件的一部分,并且被用于制造信号分子在体内。
然而,现在看来西方饮食含有亚油酸相对亚麻酸太酸。
2011年3月,四月号“NUTRICION Hospitalaria”的报告说,目前的饮食有一个ω-6:ω-3的比例约为20:1,而最佳比例或许应该更接近1.5:1。
建议你更专注于提高您的ω-3脂肪的摄入比你的ω-6的摄入量。
来源ω-6脂肪酸存在于许多植物油,包括棕榈油,葵花子油,亚麻籽油,玉米油和月见草油。
油酸:含18个碳原子和1个双键的单不饱和脂肪酸,属ω-9。
提供身体所需的能量。
有降血糖、调节血脂,降低胆固醇的作用。
亚油酸:含有18个碳原子和2个双键的多不饱和脂肪酸,属ω-6。
医药上可降低血液胆固醇,预防动脉粥样硬化。
亚麻酸:含有18个碳原子和3个双键的不饱和脂肪酸,属ω- 3,为人体营养所必需,在体内不能合成、代谢,必须从体外摄取。
亚麻酸对婴幼儿儿脑部、视网膜、皮肤和肾功能的健全十分重要,也是成年人需要重点补充的重要营养成分。
三者的关系:三者都是人体所需要的脂肪酸,其中亚油酸和亚麻酸是人体必需的但是不能自身合成,必须从膳食中摄取,亚油酸和亚麻酸的比例最好是4:1。
油酸的作用:
学名:油酸(oleic acid),其它学名(Z)-9-十八(碳)烯酸;顺-9-十八(碳)烯酸;十八(碳)烯酸;顺式-9-十八(碳)烯酸;顺式十八碳-9-烯酸。
是一种脂肪酸。
油酸与其他脂肪酸一起,以甘油酯的形式存在于一切动植物油脂中。
在动物脂肪中,油酸在脂肪酸中约占40%~50%。
在植物油中的变化较大,茶油中可高达83%,花生油中达54%,橄榄油中达55~83%,而椰子油中则只有5%~6%。
主要用于制备塑料增塑剂环氧油酸丁酯或环氧油酸辛酯。
毛纺工业用于制备抗静电剂和润滑柔软剂。
木材工业用于制备抗水剂石蜡乳化液。
经氧化制备壬二酸,是聚酰胺树脂(尼
龙)的原料。
也可用作农药乳化剂、印染助剂、工业溶剂、金属矿物浮选剂、脱模剂、油脂水解剂,用于制备复写纸、打字纸、圆珠笔油及各种油酸盐等。
作为化学试剂、用作色谱对比样品及用于生化研究,核定钙、氨、铜,测定镁、硫等。
纯的油酸钠具有良好的去污能力,可用作乳化剂等表面活性剂,并可用于治疗胆石症。
油酸的其他金属盐也可用于防水织物、润滑剂、抛光剂等方面,其钡盐可作杀鼠剂。
油酸的75%酒精溶液可以用作除锈剂。
亚油酸作用:
亚油酸是粮油成分中的一种,但是亚油酸对人体有哪些好处呢?不饱和脂肪酸是人体新陈代谢不可缺少的成分,而作为这种成分的代表亚油酸,是公认的必需脂肪酸,是构成人体细胞膜和皮肤的重要组成成分之一。
它对于儿童大脑和神经发育,以及维持成年人的血脂平衡、降低胆固醇,都发挥着重要的作用。
如果亚油酸缺乏,将会使人生长停滞、体量减轻、皮肤成鳞状并使肾脏受损,婴儿可能患湿疹。
亚油酸能降低血液胆固醇,促进胆固醇分解为胆酸,能抑制人体对胆固醇的吸收,提高血管壁的弹性,预防动脉粥样硬化。
亚油酸还能使血液中的血小板趋于抗凝状态,阻止血液的不正常凝固,软化血管、扩张动脉,因而对高血压、冠心病等心血管疾病有较好的疗效。
亚油酸还是合成前列腺素的前提物质。
亚油酸缺乏,体内生成前列腺素能力减退。
亚油酸可抵抗x射线引起的一些皮肤损害。
粮油信息网还了解到,目前大量的动物实验和临床医学实践证明,亚油酸是
有百益无一害的天赐佳品。
亚麻酸的作用:
人体必需脂肪酸,α一亚麻酸(ala)是n-3系列长链多不饱和脂肪酸,在体内去饱和酶和碳链延长酶的作用下,生成一系列代谢产物,其中最重要的为epa和dha。
epa是体内三烯前列腺素的前体,dha是大脑、视网膜等神经系统膜磷脂的主要成份。
ala是人体不可缺少但又不能自身合成或替代的人体必需脂肪酸。
加拿大已于1990年对其推荐了摄入量,并规定在所有婴儿食品中,均必须添加ala。
降血脂,清除血液垃圾,预防脑血栓和心肌梗塞;促进神经系统、脑和视网膜的发育,提高脑功能和学习记忆;降低血清胆固醇浓度,防治冠心病;改善记忆力,预防老年痴呆症和过敏症;抑制肿瘤;增强机体免疫力,预防疾病;预防痛风、减少通风发作;延缓衰老、美容、美白、光泽、柔嫩;改善睡眠,精力充沛;排毒通便、减肥;提高乙醇消失速度,促进乙醇代谢分解。
不饱合脂肪酸的作用:
1.调节血脂
丹麦科学家通过研究,对比分析食物和血液成分间的关系,发现以鱼类为主要食品的爱斯基摩人其食物中含有大量的脂肪和极少量的蔬菜,但爱斯基摩人却很少患心血管类疾病,原因是他们食物中鱼油的含量极高。
高血脂导致高血压、动脉硬化、心脏病、脑血栓、中风等疾病的主要原因,鱼油里的主要成分EPA和DHA,能降低血液中对人体
有害的胆固醇和甘油三脂;能有效地控制人体血脂的浓度;并提高对人体有益的高密度脂蛋白地含量。
维持低浓度血脂水平对保持身体健康,预防心血管疾病、改善内分泌都起着关键的作用。
2.清理血栓
随饮食补充的深海鱼油能够促进体内饱和脂肪酸的代谢,减轻和消除食物内动物脂肪(主要来自肥肉、奶制品等)对人体的危害,防止脂肪沉积在血管壁内,抑制动脉粥样硬化的形成和发展,增强血管的弹性和韧性。
降低血液黏稠度,增进红细胞携氧的能力。
鱼油中的EPA,还有防止血小板粘连、凝聚的功能,因此它可以有效防止血栓的形成,预防中风。
3.免疫调节
补充EPA、DHA。
可以增强机体免疫力,提高自身免疫系统战胜癌细胞的能力。
日本的研究发现鱼油中的DHA能诱导癌细胞“自杀”。
另据有关资料报道,鱼油对预防和抑制乳腺癌等作用十分显著。
Omega-3系列不饱和脂肪酸可用以协调人体自身免疫系统,在英国、美国和一些发达国家中,深海鱼油还被用来辅助治疗糖尿病、牛皮癣、类风湿性关节炎及系统性红斑狼疮疾病。
深海鱼油还对过敏性疾病、局限性肠胃炎和皮肤疾患有特殊疗效。
4.维护视网膜提高视力
DHA是视网膜的重要组成部分,约占40~50%。
补充足够的DHA对活化衰落的视网膜细胞有帮助,对用眼过度引起的疲倦、老年性眼花、视力模糊、青光眼、白内障等疾病有治疗作用。
DHA可提供视觉神经
所需营养成分,并防止视力障碍。
5.补脑健脑
DHA是大脑细胞形成发育及运动不可缺少的物质基础。
人有记忆力、思维功能都有赖于DHA来维持和提高。
补充DHA可促进脑细胞充分发育,防止智力下降,健忘及老年痴呆等。
6.改善关节炎症状减轻疼痛
Omega-3系列不饱和脂肪酸可以辅助形成关节腔内润滑液,提高体内白细胞的消炎杀菌的能力,减轻关节炎症状,润滑关节,减轻疼痛。
山桐子油、红花籽油、核桃油,花生油,大豆油,阿甘油、橄榄油、茶油(含有不饱和脂肪酸高达90%比称为液体黄金的橄榄油还高出7个百分点)里都含有不饱和脂肪酸。