热电阻校验规程
- 格式:doc
- 大小:127.50 KB
- 文档页数:5
配热电阻用动圈式温度指示仪表校验规程一、范围:本校验规程规定了分公司配热电阻用动圈式温度指示仪表的校验要求和控制指标,以此保证其正常校验。
本规程适用于分公司内部执行。
二、引用文件:产品说明书三、校验规程:1、校验项目和技术要求(1).外观检查:a.仪表不应引起测量错误或使内部零件易受损害的缺陷。
b.调零器应能使指针自始点分度线向左偏移不小于标尺全长的2%,向右偏移不小于10%。
(2).基本误差:仪表的基本误差以电阻值表示,不应超过仪表的允许基本误差。
ΔR允=±K(R终-R始)%式中:ΔR允—允许基本误差Ω;R终—标尺终点分度线上示值相应的电阻值Ω。
R始—标尺始点分度线上示值相应的电阻值Ω。
K—仪表的精度等级。
(3).来回变差:仪表的来回变差不应超过允许基本误差绝对值的一半。
(4).指针不回机械零位的误差:以弧长表示,不回机械零位的误差不应超过标尺弧长的0.3%2、校验设备(1).0.02级直流电阻箱。
(2).外线电阻:实际外线电阻值与仪表规定的公称外线电阻值偏差不大于±1/5ΔR允,可用符号技术要求的电阻箱替代。
(3).内附稳压电源的仪表,校验前应预热5分钟。
3、校验方法:(1).指针不回机械零位、基本误差、来回变差的校验:校验应在标尺的主分度线上进行,一般不少于五个分度线。
(2).校验接线图:(3).接通电源前,通过标准电阻箱使输入仪表的电阻值稍低于被校分度线的名义电阻值。
(4).调好指针机械零位,接通仪表电源,使指针缓慢上升至终点分度线后,再缓慢返回至起始分度线附近,切断仪表电源,在10秒钟内读取指针不回机械零位的数值。
应符合本规程不超过标尺弧长0.3%的要求。
指针在移动中应平稳、无卡针、摇晃、迟滞等现象。
(5).接通仪表电源增加标准电阻箱的阻值,使指针缓慢上移。
当对准一个被检分度线中心时,电阻箱的示值即为该被校验分度线的正向读数R正,按此方法自下而上依次校验其它被校分度线读取各正向读数。
数字温度指示调节仪校准程序1.目的此文件的目的是为数字温度指示调节仪而建立的标准程序。
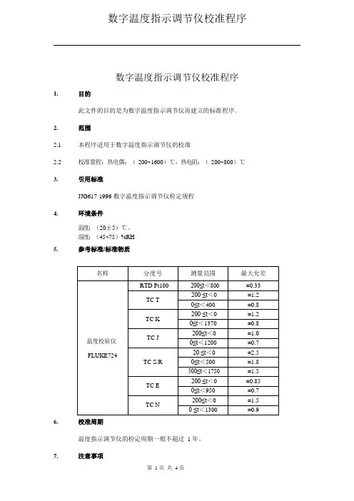
2.范围2.1本程序适用于数字温度指示调节仪的校准2.2校准量程:热电偶:(-200~1600)℃,热电阻:(-200~800)℃3.引用标准JJG617-1996 数字温度指示调节仪检定规程4.环境条件温度:(20±5)℃。
湿度:(45~75)%RH5.参考标准/标准物质6.校准周期温度指示调节仪的检定周期一般不超过 1 年。
7.注意事项7.1校准前温度校验仪和被校温度指示调节仪应放置在同一处等温。
7.2校准前确认被校温度指示调节仪的电源,并使用正确的电源。
7.3校准输入信号为热电偶的连接导线应采用对应分度号的温度补偿导线;校准输入信号为热电阻的连接导线应采用铜导线。
8校准程序8.1外观及功能性检查8.1.1仪表的外形结构应完好。
仪表的名称、型号、规格、测量范围、分度号、制造厂名或商标、出厂编号、制造年月等均应有明确的标记,并将所需的仪表信息记录于校准原始记录表内。
8.1.2仪表外露部件(端钮、面板、开关等)不应松动、破损;数字指示面板不应有影响读数的缺陷。
8.1.3仪表倾斜时内部不应有零件松动的响声。
各开关、旋钮在规定的状态时,应具有相应的功能和一定的调节范围。
8.1.4仪表显示值应清晰、无叠字、亮度应均匀,不应有不亮、缺笔画等现象。
8.2基本误差校准8.2.1热电偶仪表校准:1、把对应分度号的热电偶线(补偿导线)接到对应的热电偶小插头上,然后把小插头插到校准仪的“TC 输入/输出”插孔上,导线的另一端连接到被检仪表的输入端子(如图一所示)。
2、按“SOURCE/MEASURE”键选择输出(SOURCE)模式。
3、按“TC”键选择TC 显示屏幕,继续按这个键来选择需要的热电偶类型(K,J,T等)。
4、按“◄”或“►”选择不同的数位作修改,按“▲”或“▼” 选择所需要的温度。
5、校准点不应少于5 点,一般应选择包括上、下限在内的,原则上均匀的整十或整百摄氏度点。
热电阻校验规程1.0目的本作业指导书编制的目的是为了规范热电阻调试人员的工作过程,减小人为误差。
2.0范围适用于长度不小于600mm的新制造和使用中的热电阻在0~150℃范围内的检定。
3.0校验时所需标准仪器及设备序号设备名称量程、规格精度等级用途数量1 全自动温度校验系统ATC-650B0-650℃0.05热电阻12 二等标准铂电阻温度计一只0.05 13 计算机 14 交流稳压电源 1 4.0职责整个检定过程应配置有热电阻检定资格的检定员2-4人。
5.0校验方法5.1技术要求5.1.1 热电阻的名义成分应满足《表面铂热电阻检定规程》的规定。
5.1.2 不同等级热电阻在规定范围内,其允差应不超过其准确度等级的要求。
5.1.3 热电阻的外观应满足下列要求:1. 各部分装配应正确,可靠,无缺损,无折痕。
2. 不得断路或短路。
3. 引出线安装牢固不得松动。
4. 应有产品编号。
5.2检定条件5.2.1 标准器5.2.1.1 二等标准铂电阻温度计一支。
5.2.2 仪器设备5.2.2.1 全自动温度校验系统一套。
5.2.2.2 PC机一台,内装全自动温度校验软件。
5.2.2.3 交流稳压电源一台。
5.2.3 温控设备,应满足检定要求。
5.2.4 电测设备环境条件应符合使用要求。
5.3检定项目和检定方法5.3.1 外观检查用万用表检查表面铂热电阻有无断路或短路,其他装备用目力检查。
5.3.2 绝缘热电阻的测量表面铂热电阻的绝缘电阻值用兆欧表进行测量。
测量前将被测热电阻放在一金属板上,用硅橡胶或其它弹性材料压紧。
测量时将热电阻引出线短路接至兆欧表一个接线柱上,兆欧表另一接线端接至金属板上。
5.3.3 R0 ,R100的检定5.3.3.1 R0的检定在盛有冰水混合物的冰点器内放入冰点杯,将表面铂热电阻紧贴至杯面底部,注意接触良好,在热电阻和杯底间不应有空气层存在。
将热电阻引线牢固地接至自动温度校验系统。
启动电脑程序自动检定。
铂铜热电阻校验规程铂、铜热电阻校验规程1.0⽬的规范铂、铜热电阻校准的操作,确保铂、铜热电阻的校准结果真实、可靠。
2.0适⽤范围本规程适⽤于-200℃~+850℃整个或部分温度范围使⽤的⼯业铂、铜热电阻的校准和使⽤中检验。
3.0权责⼯程设备部:负责按本规程执⾏铂、铜热电阻的校准及校准记录的管理。
4.0定义4.1 热电阻:由⼀个或多个感温电阻元件组成的,带引线、保护管和接线端⼦的测温仪器。
4.2 标称电阻值R0:热电阻(或感温元件)在0℃时的期望电阻值。
其阻值通常有10Ω、50Ω、100Ω、500Ω、1000Ω,它由制造商申明并标于热电阻上。
感温元件常以其标称电阻值表征,例如⼀个Pt100的感温元件,其标称电阻值为100Ω;Cu50的感温元件,其标称电阻值为50Ω。
4.3 温度/电阻表(分度表):当R0为标称电阻值时,可根据函数关系制成相应的温度/电阻表(分度表)。
铂热电阻标称电阻值为100Ω的分度表见表2。
其他类型铂热电阻的分度表只要将该分度表中的电阻值乘以R0/100Ω即可(此处的R0为其他类型铂热电阻的标称电阻值)。
铜热电阻分度表亦是如此得到。
5.0内容5.1允差:允差等级是与有效温度范围相对应的。
在有效温度范围内,热电阻的电阻值通过分度表查算出的温度t与真实温度的最⼤偏差不得超过表1给定的允差值。
表1适⽤于任何标称电阻值的热电阻。
对于特定的热电阻,若其有效温度范围⼩于该表规定的范围,应给予说明。
表1 热电阻的允差等级和允差值5.2温度/电阻关系5.3外观5.3.1热电阻各部分装配正确、可靠、⽆缺件,外表涂层应牢固,保护管应完整⽆损,不得有凹痕、划痕和显著锈蚀。
5.3.2感温元件不得破裂,不得有明显的弯曲现象。
5.3.3根据测量电路的需要,热电阻可以有两、三或四线制的接线⽅式,其中A级的热电阻必须是三线制或四线制的接线⽅式。
5.3.4每⽀热电阻在其保护套管上或在其所附的标签上⾄少应有下列内容的标识:类型代号、标称电阻值R0、有效温度范围、感温元件数、允差等级、制造商名或商标、⽣产年⽉。
====Word行业资料分享--可编辑版本--双击可删====
热电阻校验规程
1.拧开接线盒查看内部腐蚀情况。
2.拆下接线,注意三线制热电阻接线要记录线号和主副线之分。
3.拆下接线端子的固定螺丝,抽出电阻芯查看外观有无断线等情况。
4.将热电阻芯装回并固定好螺丝。
5.将万用表档位拨到电阻档的200欧姆档用红黑表笔对接查看阻值Ω1并记录下来。
6.将红黑表笔分别接到热电阻的两接线端,看万用表显示值Ω并记录下来。
7.根据如下公式算出温度:
【(Ω-Ω1)-100】/0.385=℃
8.也可根据温度算出电阻值公式如下:
℃×0.385+100=Ω
9.根据公式算出的温度与标准温度对比可得出热电阻的校验值。
10.如果结果偏大或偏小说明热电阻芯有断路或短路的情况,需维修后重新校验。
11.如果校验值符合热电阻合格。
源-于-网-络-收-集。
热电阻(温度变送器)较准准规程1.范围本规程适用于本公司生产车间使用的全部类型热电阻(温度变送器)次校准,后续校准,使用中校准。
2.概述热电阻是中低温区最常用的一种温度检测器。
热电阻测温是基于金属导体的电阻值随温度的增加而增加这一特性来进行温度测量的。
它的主要特点是测量精度高,性能稳定。
3.计量性能要求在测量范围内,误差应不大于温度变送器热电阻本身规定的误差4.校准4.1校准室的环境校准的温度尽量保持在(20±5)℃,相对湿度不大于85%。
4.2校准的人员资质校准人员必须经过培训并取得资格证书4.3校准的设备经过检定合格的热电阻4.3.1外观检查a)热电阻外观完好,没有明显的损坏。
b)热电阻上的信息完整制造单位或商标;规格型号;准确度等级;出厂编号。
4.3.2校准步骤a)将标准热电阻和需要校准的热电阻(温度变送器)放入水浴中。
b)接通水浴电源,设定好需要校准的温度点,开始加热。
c)将水浴加热到设定好的温度,这时用万用表测量标准热电阻的电阻并通过查表得到所对应的温度。
同时记录需要校准的热电阻(温度变送器)的温度值。
d)取得一个温度校验点的读数并记录好数据,调整温控器,使水浴升高到第二个温度校准点,进行第二个读数;依次进行,一般设置3-5个校准点;e)根据记录的数据,通过计算得出误差值。
5.校准结果处理5.1校准合格的热电阻(温度变送器),将校准数据填写在计量器具校准表R-A6079-007。
并将校准合格标签贴热电阻(温度变送器)上。
5.2校准不合格的热电阻(温度变送器),进行调整修理后再进行校准,如果还不合格则进行报废处理并贴上不合格标签。
6.校准周期热电阻的校准周期一般不超过一年。
热电阻校验仿真仪操作规程一、 开机1、 按一下仪表面上标 字样的按键,此时显示器应显示出测量状态。
若电池欠电则自动断电,显示屏显示消失,此时应及时充电,在仪表尾部有一充电插孔,插上本仪表所配的充电器即可充电。
正常充电为红色,充满为绿色。
2、 校零:开机5分钟等仪表稳定后,根据下述相应的测量项目用表笔短路输入端,并按“ZERO ”(校零)键即可校正仪表零点,此后即可正常工作。
二、 温度及热电阻测量1、 开机2、 重复按RTD (型号)键,可选择Pt100、Pt10、BA1、BA2、Cu100、Cu50、G 中所需的热电阻型号。
3、 重复按线制键可选择二制、三线制、四线制测量方式。
4、 若选择二线制方式,则把热电阻接到COM 端及2W 两接线端子,则仪表显示所测的温度及相应的电阻值。
.5、 若选择三线制方式则把热电阻二引线端的两导线分别接到COM 及3W 端,热电阻的另一单独引线2W ,则仪表显示所测的温度及对应的电阻值。
若选择四线制方式,则把热电阻的其中一端的两引线接到2W 端及4W 端,则仪表显示所测的温度及对应的电阻值。
若输入电阻超过该热电阻型号对应的测阻范围,则显示超量标志“OVERRANGE !”.三、 输入电流测量1、 开机2、 按一次“mA ”键,使仪表处于电流测量状态。
3、 从“COM ”及“mA In"两接线输入需测电流,则仪表显示出所测电流以及该电流占4-20mA 量程的百分比,以方便温度、压力等变送器的换算。
四、 温度、电阻、电流同时测量1、 同上述(二)温度测量,并连接好热电阻。
2、 同上述(三)电流测量,并连接好电流输入。
3、 再次按“mA ”,则交替显示所需测量值。
五、 热电阻模拟及Ω输出1、 开机2、 按“RTD ”型号键选择所需的型号。
3、 短路“COM ”及“OHM RTD ”,按ZERO 键,以下两步为测量输出电阻。
4、 接线端“OHM OUT ”及“COM ”端作为精密可调电阻的输出端,电阻的一输出端“COM ”本身就是一输入测量端,故不用再连接。
热电阻维护检修规程1.1 概述热电阻是以铂丝或铜丝制成的测温元件,它是利用金属的电阻值随温度变化而变化的特性来测量温度的。
按国家规定,从1988年起,采用IEC标准分度,即用Pt100、Pt10、Cu50、Cu100等。
1.2 技术标准1.2.1 热电阻在0℃时的阻值(R0)与其在100℃时的阻值(R100)之比(W100 = R100/R0),如等几种。
1.2.5 绝缘电阻:电阻元件与保护管之间的绝缘电阻,铂电阻≮100ΜΩ(100V),铜电阻≮20ΜΩ(100V)。
1.3 检查校验1.3.1 检查1.3.1.1 外观检查:热电阻元件和引线应清洁、干燥、完整、无锈;金属电阻丝绕制整齐,无外露碰壳;骨架无破裂,无明显弯曲;电阻体的导热片应紧贴温度计的保护套管内壁。
1.3.1.2 接线盒各部件应完整,螺丝有弹簧垫圈,密封性能好;对装在室外或可能有水汽渗入的接线盒,外部须有防水罩。
1.3.1.3 对于正在使用中的热电阻应定期检查其热阻性能、绝缘电阻,检定周期一般为3-5年。
重要的和特殊使用的热电阻,按实际要求定期检查。
1.3.1.4 保护套管一般4-5年检查一次(对于安装在腐蚀及磨损严重地方的保护套管每次停工检修期间均应检查)。
保护套管应能承受1.25倍工作压力,无渗漏(当使用温度低于400℃,工作压力低于允许压力的1/3时可免试。
1.3.2 校验1.3.2.1 校验仪器与设备a.不低于0.05级的直流电位计1套b.Ⅱ级标准电 1套c.冰点槽(广口保温瓶) 1只d.水沸点槽。
1只e.分度为0.1℃的标准水银温度计。
1支f.标准直流电流表(0~10MA) 1只g.旋钮式电阻箱,双刀切换开关,电池各1个1.3.2.2 检验方法a.R0(冰点)值测定将热电阻放入内径合适的玻璃试管或其他绝缘薄壁的套管中,套管长度约250~300mm,管口用棉絮塞紧以免空气对流。
将试管插入到有冰水混合物的冰点槽中,插入深度不小于150mm,距槽底及周边距≥20mm,电阻周围的冰层厚度≥30mm。
标准文件Objective2、范围Scope:适用于本公司使用的热电阻校准。
3、职责Responsibilities:3.1 工程项目部负责制定本规程,工程项目部经理、QA负责监督本规程的实施,技术监督局、委托有相关资质单位或经培训合格的计量人员对本规程的实施负责。
4、定义Definition:4.1热电阻——由一个或多个感温电阻元件组成的,带引线、保护管和接线端子的测温仪器。
5、程序Procedures:5.1技术要求5.1.1外观5.1.1.1各部分装配正确、可靠、无缺件,外表涂层应牢固,保护管应完整无损,不得有凹痕、划痕及显著锈蚀;5.1.1.2 感温元件不得破裂,不得有显著的弯曲现象;5.1.1.3根据测量电路的需要,热电阻可以有两、三或四线制的接线方式,其中A级和AA 级的热电阻必须是三线制或四线制的接线元件。
5.1.1.4热电阻应有铭牌,铭牌上各标志(如:产品名称、型号、分度号、规格等)应完整、清晰。
5.1.2常温绝缘电阻热电阻处在温度15℃~35℃,相对湿度≤80%RH的环境时,绝缘电阻应不小于100MΩ。
5.1.3热电阻实际电阻值对分度号标称电阻值以温度表示的允差E i见表1。
表1注:表1中|t|是以摄氏度表示的温度的绝对值。
5.1.4电阻温度系数α与标称值的偏差应符合表2的Δα的规定。
表25.2 校准条件5.2.1校准设备5.2.1.1 二等标准铂热电阻温度计;5.2.1.2成套工作的0.02级测量电桥,电桥的最小量程应不大于1×10-4Ω;5.2.1.3油浴炉(油恒温槽);5.2.1.4 100V绝缘电阻表;5.2.1.5.万用表。
5.2.2 环境条件5.2.2.1 环境温度:15℃~35℃。
电测设备应符合相应的环境要求;5.2.2.2相对湿度:≤80%RH。
5.3 校准项目和校准方法5.3.1外观检查按5.1.1的要求用手动方法和目力观察。
5.3.2常温绝缘电阻的测量测量时应将热电阻的各接线端子短路,并接到绝缘电阻表的一个接线端,绝缘电阻表另一接线端应与热电阻的保护管连接,测量感温元件与保护管之间的绝缘电阻;有2个感温元件的热电阻,还应将两热电阻的各接线端分别短路,并接到绝缘电阻表的两个接线端,测量感温元件之间的绝缘电阻。
热电阻校验实验一、实验目的1、熟悉热电阻的种类及原理。
2、学会一种热电阻的校验方法。
二、实验原理物质的电阻率随温度变化而变化的现象称为热电阻效应,对金属材料来说,温度上升时,电阻值将增大,这样在一定温度范围内,我们可以通过测量电阻值的变化而得知温度的变化。
利用电阻值的这种转化原理,不但使热电阻可应用于温度的测量,而且还可应用于流量计,速度,浓度和密度等非电量的测量。
热电阻在投入使用之前需要进行校验,在使用之后也要定期进行校验,以检查和确定热电阻的准确度。
热电阻的校验一般在实验室中进行,除标准铂电阻温度计需要作三定点,(水三相点,水沸点和锌凝固点)校验外,实验室和工业用的铂或铜电阻温度计的校验方法有采用比较法两种校验方法。
比较法是将标准水银温度计或标准铂电阻温度计与被校电阻温度计一起插入恒温水浴中,在需要的或规定的几个稳定温度下读取标准温度计和被校验温度计的示值并进行比较,其偏差不超过最大允许偏差。
在校验时使用的恒温器有冰点槽,恒温水槽和恒温油槽,根据所校验的温度范围选取恒温器。
比较法虽然可用调整恒温器温度的方法对温度计刻度值逐个进行比较校验,但所用的恒温器规格多,一般实验室多不具备。
因此,工业电阻温度计可用两点法进行校验,即只校验Ro 与R 100/R o 两个参数。
这种校验方法只需要有冰点槽和水沸点槽,分别在这两个恒温槽中测得被校验电阻温度计的电阻R 0和R 100,然后检查R 0值和R 100/R 0的比值是否满足规定的技术数据指标,以确定温度计是否合格。
校验时可以先将热电阻放在沸点槽内,使之达到检验点温度并保持恒温,然后调节分压器使毫安表指示约为2~9mA (不超过9mA ),将切换开关倒向接标准电阻Rn 的一边,读出直流电压表的市值Un 和直流电流表的示值In ,用下式计算出热电阻的热值Rn :InUn Rn = 然后立即将切换开关倒向被测校验电阻Rt 一边,读出直流电压表的Ut ,用下式求出RtInUt Rt = 在同一校验点需反复测量几次,计算出几次测量的Rt 值(直同一校验点),取其平均值与分度表比较,看其误差是否大于允许误差。
热电阻温度元件检修规程1.范围本标准规定了热电阻温度元件检修工艺技术标准;本标准适用于全厂热电阻温度元件的运行维护及检修。
2.规范性引用文件《火力发电厂分散控制系统在线验收测试规程DL_T_659-1998》《热工检定规程》3.概述温度是度量物体冷热程度的物理量,温度信号是热力生产过程中重要的测量参数,热力循环的初始温度、各传热设备的传热温差,都直接反映热效率的高低。
如火电厂中的主蒸汽温度、锅炉给水温度、排烟温度等都是分析运行经济性的重要数据。
考虑到经济性低温介质常采用热电阻进行测温。
3.1原理工业用热电阻是利用金属的电阻值随温度变化而变化的特性制成感温元件测量温度的。
利用这一原理制成的温度测量元件称为热电阻。
3.2结构热电阻一般由电阻体、绝缘套管、内引线、保护管、接线座(或接线柱、接线盒)等组成。
2.3常用热电阻的种类常用的热电阻测温元件有Pt100、Cu50、Cu53三种类型。
4.检修内容与质量标准4.1拆卸4.1.1清除灰尘及污渍。
4.1.2热阻体检查a)热电阻的外观应满足下列要求:热电阻的电阻体应平直、无裂纹,使用中的热电阻不应有严重的腐蚀或明显缩径等缺陷。
b)各部分装配应正确,可靠,无缺件。
c)元件引出线无断路或短路现象。
d)热电阻的骨架不得有显著的弯曲现象(不可拆卸的热电阻不作此项检查)。
e)用万用表检查热电阻元件有无断路现象。
f)绝缘检查,当环境温度为15-35℃,相对湿度不大于80%时,珀热电阻的感温元件与保护管之间以及多支感温元件之间的绝缘电阻应不小于100MQ;铜热电阻应不小于50MQ。
4.2检定4.2.1热电阻元件的检定条件a)本身不具备恒温条件的电测设备和标准电阻的工作环境温度应为20℃±2℃。
b)对保护管可以拆卸的热电阻,在检定前,应将热电阻从内衬管和保护管中取出,并放在玻璃试管中。
试管内径应与感温元件直径或宽度相适应。
为了消除试管内外空气对流,在热电阻插入试管后,需用脱脂棉或耐高温材料塞紧试管口。
(2.3)热电阻检验规程
1主题内容与使用范围
本规程规定了热电阻在投入现场使用前,所进行的一系列技术确认工作.本规程适用于按合同采购的热电阻及借用、调拨等其它方式入厂的热电阻。
2检验的依据
2.1 采购合同的技术附件(技术要求)。
2.2 制造厂或其代理商提供的热电阻技术规格书及安装、使用、维护说明书。
2.3 制造厂出厂前的检验报告。
3检验内容及方法
3.1 技术文件
检查如下技术资料是否齐全、准确:
(1)安装、使用、维护说明书
(2)出厂检定合格证
3.2规格型号
检查规格型号是否符合订货要求。
3.3数量
(1)仪表数量是否符合订货要求
(2)附件是否提供齐全
3.4外观
(1)铭牌清晰无误
(2)保护套管应无泄漏;测量端焊接要牢固,表面应光滑,无气孔、无夹灰,呈近似球状;电极直径应均匀、平直、无裂纹
3.5校准
应进行基本误差校准,校准后仪表的基本误差应达到:①A级:±(0.15+0.002t)℃
B级:±(0.30+0.005t)℃
②绝缘电阻:≥20MΩ。
宝丰能源催化有限公司热电阻校验方法(自编校验方法)目录1技术要求 (1)1.1 外观 (1)1.2 热电阻外观 (1)1.3感温元件 (1)1.4 外保护套管 ................................ 错误!未定义书签。
2、校验条件 (1)2.1 校验环境 (1)3、校验项目和校验方法 (1)3.1 校验项目 (1)3.2外观检查 (2)3.3绝缘电阻测量 ............................. 错误!未定义书签。
4 校验结果处理和校验周期 (2)本规程适用于-189.3342℃~660.323℃工作基准的热电阻的检定。
1技术要求1.1 外观:温度计及感温原件的支撑骨架应完整无裂痕,保护管内不应有任何碎片,各部件之间固定牢固。
热电阻外观应干净,无又无或其他附着物。
1.2 热电阻外观:使用在600℃以上的温度计其外保护套管的长度为510mm±10mm.使用在600℃以下的温度计其外保护管的长度为470mm±10mm,其外径均小于6mm~7.5mm。
管的外壁需进行抑制热辐射的处理。
感温元件应位于保护套管顶端60mm范围内。
1.3感温元件:热电阻感温元件应采用无应力结构,温度变化时感温原件的热阻丝应能自由的膨胀和收缩。
1.4外保护套管。
热电阻的外套管应密封,管内应充含有氧气的干燥空气,外保护套管不得有破损、划痕。
2、校验条件2.1校验环境温度:环境温度(20±5)℃,相对湿度15%~80%。
室内要有冷却水通道及接地电阻小于0.5Ω的屏蔽地线。
3、校验项目和校验方法3.1 校验项目:3.2外观检查:按本规程第1条中的要求用目力观察检查3.3绝缘电阻测量:环境温度在15℃~30℃之间,相对湿度不应超过80%时,有兆欧表热电阻金属外壳和引线之间的电阻,其值不应小于700MΩ.4校验结果处理和校验周期:4.1校验应有原始记录,校验结果原始记录必须按项填写,存入技术档案。
热电阻检定规程1.概述:工业铂、铜热电阻是一种利用金属的阻值随温度变化而变化的特性来测量温度的。
其结构一般如图1所示。
图12.技术要求2.1热电阻的装配质量和外观应符合下列要求:2.1.1各部分装配应正确、可靠、无缺件。
2.1.2不得断路或短路。
2.1.3热电阻的骨架不得破裂,不得有显著的弯曲现象(不可拆卸的热电阻不作此项检查)。
2.1.4保护管应完整无损,不得有凹痕、划痕和显著锈蚀。
2.1.5外表涂层应牢固。
2.1.6热电阻应有铭牌。
铭牌应具有以下标志、制造厂名或厂标,热电阻瑾、分度号、允许偏差等级、适用温度范围、出厂日期及出厂编号。
2.2当环境温度为15-35℃,相对湿度不大于80%时,铂热电阻的感温元件与保护管之间以及多支感温元件之间的绝缘电阻应不小于100MΩ,铜热电阻应不小于20MΩ。
见表1 2.3热电阻实际电阻值对分度表标称电阻值以温度表示的允许Et 表1(℃)热电阻名称分度号0℃的标称电阻值Rˊ(Ω) Et铂热电阻A级Pt10 10 ±(0.15+0.002+|t|)Pt100 100注:2.3.1表1中|t|是以摄氏度表示的温度的绝对值;2.3.2A级允许偏差不适用于采用二线制的铂热电阻;=100.00Ω的铂热电阻,A级允许偏差不适用于t>650℃的温度2.3.3对R范围;2.3.4二线制热电阻偏差的检定,包括内引线的电阻值。
对具有多支感温元件的二线制热电阻,如要求只对感温元件进行偏差检定,则制造厂必须提供内引线的电阻值。
2.4 热电阻在100℃和0℃的电阻比W100,对标称电阻比Wˊ100的允许偏差ΔW100见表2表2为46或100Ω,允注:按原专业标准ZBY028-81生产的铂热电阻,其Rˊ,Wˊ100为1.3910,允许偏差为±0.0010。
许偏差为±0.1% Rˊ2.5新制的铂热电阻应充稳定,在上、下限温度各经受250h后,其0℃电阻值的变化量换算成温度不得超过表3的规定。
jjg 229-2010,工业铂,铜热电阻检定规程[s] 解释说明1. 引言1.1 概述本文将详细解释和讨论JJG 229-2010工业铂、铜热电阻检定规程[s]的内容。
通过深入剖析该规程,我们可以更好地理解工业铂、铜热电阻检定的流程、方法与要点。
同时,文章还会介绍工业铂、铜热电阻的基本概念和背景知识,为后续内容提供必要的前提了解。
1.2 文章结构文章从引言开始,共分为五个主要部分进行阐述。
首先是引言部分,对整篇文章进行简要介绍,并概述了每个章节的主要内容。
其次是JJG 229-2010简介,该部分将对规范进行概述,并明确其适用范围和目的与意义。
第三章探讨了工业铂热电阻检定规程,包括简介、检定流程以及相关方法与要点。
接下来是本文重点讨论的铜热电阻检定规程[s]解释说明,在该章节中将详细说明铜热电阻的基本情况、检定流程以及相关方法与要点。
1.3 目的本文旨在提供读者对于JJG 229-2010工业铂、铜热电阻检定规程[s]的全面理解,并为工业铂、铜热电阻的检定提供准确的解释和说明。
通过阅读本文,读者将能够了解工业铂、铜热电阻检定所遵循的规范和流程,掌握相应的方法与要点,从而保证在实际工作中能够正确、可靠地进行铂、铜热电阻的检定工作。
同时,本文也为进一步讨论和发展方向提供了思路和参考。
在文章末尾,我们将总结主要观点,并给出进一步讨论和发展方向的建议。
通过本文的阅读,希望能够为相关领域的专业人士提供实用且有价值的信息。
2. jjg 229-2010简介:2.1 规范概述:jjg 229-2010是国家质量监督检验检疫总局发布的工业铂、铜热电阻检定规程,该规程旨在提供准确和可靠的工业铂和铜热电阻的检定方法和要求,以确保其测量结果的准确性和可追溯性。
2.2 规范适用范围:jjg 229-2010适用于各类工业生产和测试过程中使用的铂、铜热电阻的检定。
这些热电阻广泛应用于温度测量领域,包括但不限于化工、冶金、能源、电力等行业。
热电阻校验规程
1.0目的
本作业指导书编制的目的是为了规范热电阻调试人员的工作过程,减小人为误差。
2.0范围
适用于长度不小于600mm的新制造和使用中的热电阻在0~150℃范围内的检定。
3.0校验时所需标准仪器及设备
序号设备名称量程、规格精度等级用途数量
1 全自动温度校验系统ATC-650B
0-650℃
0.05
热电阻
1
2 二等标准铂电阻温度计一
只
0.05 1
3 计算机 1
4 交流稳压电源 1 4.0职责
整个检定过程应配置有热电阻检定资格的检定员2-4人。
5.0校验方法
5.1技术要求
5.1.1 热电阻的名义成分应满足《表面铂热电阻检定规程》的规定。
5.1.2 不同等级热电阻在规定范围内,其允差应不超过其准确度等级的要求。
5.1.3 热电阻的外观应满足下列要求:
1. 各部分装配应正确,可靠,无缺损,无折痕。
2. 不得断路或短路。
3. 引出线安装牢固不得松动。
4. 应有产品编号。
5.2检定条件
5.2.1 标准器
5.2.1.1 二等标准铂电阻温度计一支。
5.2.2 仪器设备
5.2.2.1 全自动温度校验系统一套。
5.2.2.2 PC机一台,内装全自动温度校验软件。
5.2.2.3 交流稳压电源一台。
5.2.3 温控设备,应满足检定要求。
5.2.4 电测设备环境条件应符合使用要求。
5.3检定项目和检定方法
5.3.1 外观检查
用万用表检查表面铂热电阻有无断路或短路,其他装备用目力检查。
5.3.2 绝缘热电阻的测量
表面铂热电阻的绝缘电阻值用兆欧表进行测量。
测量前将被测热电阻放在一金属板上,用硅橡胶或其它弹性材料压紧。
测量时将热电阻引出线短路接至兆欧表一个接线柱上,兆欧表另一接线端接至金属板上。
5.3.3 R0 ,R100的检定
5.3.3.1 R0的检定
在盛有冰水混合物的冰点器内放入冰点杯,将表面铂热电阻紧贴至杯
面底部,注意接触良好,在热电阻和杯底间不应有空气层存在。
将热电阻引线牢固地接至自动温度校验系统。
启动电脑程序自动检定。
5.3.3.2 R100的检定
将表面铂热电阻装入恒温炉内,启动电脑程序自动检定。
5.4质量要求及控制标准
5.4.1 经检定合格的热电阻应出具检定报告。
经检定不合格的热电偶应出具检定结果通知书,并标明不合格项目,退回物资公司或制造厂家;在检修中发现不合格,应贴上不合格标识,进入不合格品控制程序。
5.4.2 检定报告标准参照附表,并应妥善保存,以备检查。
热电阻的检定周期不超过1年。
5.5安全、环境措施
5.5.1热电阻检定完后,应关扫描开关、停恒温炉电源,再卸下热电阻。
防止伤人和损坏设备。
5.5.2检定时应注意程序执行情况,不得误操作,以防对校验系统造成损坏。
5.5.3检定室的温度为20±5℃,;相对湿度为45%-75%.
5.6校验周期为12个月。
6.0参考文件
JJG684-1990表面铂热电阻检定规程。
SDJ279-90火电施工及验收技术规范。
JJF1071国家计量校准规范编写规则
JJF1001通用计量术语及定义
GBT/T8170数值修约规则与极限数值的表示和判定
7.0记录表格
热电阻检定完后,温度校验软件自动生成检定记录
热电阻检定记录表
检定单位 室温/℃ 湿度%RH 测量仪器 型号 编号 标准仪器
型号 编号 型号 编号 被检热电阻
检 阻 制 式
被检热电阻编号
型号 分度号 引线电阻
精度等级
生产厂家 送检单位 安装位置
测 项(mV ) 标准铂电阻
标准电阻 被 检 热 电 阻
检定温度 实际温度 读 数
1 (℃)
(℃)
2
3
4
5
6
平均值(mV )
实际值(Ω) 与检定点之差(Ω)
允许误差 ℃误差/℃
检定温度 实际温度 读 数
1 (℃)
(℃)
2
3
4
5
6
平均值(mV )
实际值(Ω 与检定点之差(Ω)
允许误差 ℃误差/℃
检定温度 实际温度
读
数
1 (℃)
(℃) 2
3。