浅谈渎职犯罪中对“重大损失”认定 的若干问题
- 格式:pdf
- 大小:268.13 KB
- 文档页数:10
渎职罪损害后果认定问题研究作者:朱益平来源:《法制博览》2013年第12期【摘要】近年来,我国政府着重整顿我国机关工作人员的作风问题,重新塑造我国政府在老百姓眼中的形象。
玩忽职守是我国整顿政府机构内部成员不良作风的一个重点,然而目前在渎职罪损害后果认定的问题上,还存在比较难认定的情况。
【关键词】渎职罪;后果认定;问题研究渎职罪对于某些人来说,还是比较陌生的,很多时候需要分清楚什么才是渎职罪,以及渎职罪的后果和后果的认定,这三个部分是比较难以弄懂的问题,也容易在司法机关办相关案件时出现各种错误,目前渎职案件较多,对我国人民产生深远的危害。
一、我国法律定义的渎职罪(一)我国的渎职罪定义我国法律对渎职罪有明确的定义:“渎职罪是指国家机关工作人员利用职务上的便利或者徇私舞弊、滥用职权、玩忽职守,妨害国家机关的正常活动,损害公众对国家机关工作人员职务活动客观公正性的信赖,致使国家与人民利益遭受重大损失的行为”在我国相关法律定义当中,把渎职罪定义为损害了我国政府机构人员在老百姓面前的形象和信任,损害了国家的利益的行为。
(二)我国渎职罪认定对象不是所有损害我国政府在人民群众的形象、损害国家利益都是渎职罪,我国法律与1979年的刑罚明确设定了渎职罪的对象是我国国家工作人员,然后,后来再次规定渎职罪的对象为我国国家机关工作人员。
也就是说,必须是我国国家机关工作人员才能被宣判渎职罪,外国人或者我国市民没有渎职罪。
如果是我国公民(非政府机构工作人员)的行为损害了我国利益或者影响了我国党和政府在人民群众中的良好形象,不能算是渎职罪。
我国法学界对渎职罪以及其损害后果的认定等,有很大的争议,甚至包括渎职罪认定对象的问题上,不少人坚持把认定对象的范围扩大。
近几年来,法律对我国渎职罪的定义有所改善,很明确地规定了渎职罪的对象、行为等重要内容。
二、渎职罪产生的后果渎职罪的后果决定量刑,清楚渎职罪的严重后果,也警示国家机关工作人员平时工作要认真负责,避免危害到他人的同时影响到自己的未来。
滥用职权罪中“重大损失”的判断作者:佘军来源:《中国检察官·经典案例版》2012年第06期据《刑法》第397条的规定,滥用职权罪的客观方面表现为国家机关工作人员滥用职权,致使公共财产、国家和人民利益遭受重大损失的行为。
一般认为,滥用职权是结果犯,而危害结果是说明犯罪客观方面的事实情况,是犯罪客观方面的选择要件。
“重大损失”是滥用职权罪的客观要件之一,也是区分滥用职权罪与非罪的重要标准,而如何认定刑法意义上的重大损失也成为办理渎职犯罪的关键问题所在。
[案例一] 某监狱管教民警邓某,利用职务之便,在2005 -2009年期间,使用9张银行卡多次违法帮助服刑犯人传递违禁品(现金)进监,累计涉案金额达648000余元,违禁进监的现金绝大部分被犯人用于赌博、买码(香港六合彩)等违禁活动,邓某直接或变相收受相关犯人好处费11000余元。
本案中邓某身为监狱管教民警,其主体身份适格,客观上违法执行了公务,违反了司法部“司法通(2006)47号”以及邓某所在监狱关于打击违禁品进监的相关规定,在对该案中邓某的行为进行认定时,其存在滥用职权行为没有争议,但在是否造成损失上存在争议:第一种意见认为邓某造成了重大损失,理由是所谓损失就是损毁丧失,没有办法补偿,重大损失就是一个量的积累,以高检院立案标准为限达到即为重大,反之则不成立。
邓某累计违法为罪犯传递现金达600余次,服务对象多达58人,携带现金648000余元,可以说是多人、多次、数额巨大,而且案发时这648000余元已挥霍一空,对罪犯本人和其家庭来讲都是重大损失;第二种意见是认为没有造成损失,理由是本案中58名罪犯证明钱确系邓某带进监,并且钱也确实给犯人了,钱也确实是犯人本人用了,自己享受了所以不能认定为损失了;第三种意见是认为部分造成损失,理由是本案中58名罪犯的648000元中用于赌博,买码(六合彩)等违法犯罪行为的数额应认定为“损失”,数额达到十万即为重大损失,其他用于生活等正当用途的不宜认定为“损失”。
关于渎职犯罪经济损失认定时间界点问题的思考作者:吴传伟张德旺来源:《中国检察官·经典案例版》2014年第10期本文案例启示:两高渎职司法解释第8条第1款存在不合逻辑、违反刑法基本原理、与中央精神和刑事政策相悖等问题。
对此,在司法解释未修改之前,反渎工作应注重初查的秘密性并转换观念,积极推行“以事立案”作为应对。
一、问题的提出司法实践中渎职犯罪经济损失认定时间界点问题对区分罪与非罪具有非常重要的意义,同时也是一个相当棘手且多年来一直困扰反渎工作发展的疑难问题。
两高《关于办理渎职刑事案件适用法律若干问题的解释(一)》第8条第1款虽然较之以往有一定进步,明确了渎职犯罪损失认定时间界点,并将时间界点从渎职犯罪立案时提前至渎职犯罪或者与渎职犯罪相关联的犯罪立案时,在一定程度上方便了实际操作。
但笔者认为该规定不论是在逻辑上还是在法理上均有值得商榷之处,未能从根本上解决司法实践中出现的问题,存在着诸多弊端。
下面笔者就结合相关法律规定和近几年的工作实践,试对该问题作一研究和探讨。
[案例一]被告人刘某在担任某县住房公积金管理分中心资金归集科科长期间,利用其对住房公积金的提取负责审核、审批的职务便利,采取伪造个人信息资料虚报冒领、私开转账支票等方式,侵吞他人住房公积金计五十四万余元。
被告人刘某某(系被告人刘某之父)在担任该住房公积金管理分中心主任期间,违反党政领导干部任职规定,任命刘某为该中心资金归集科科长,且刘某某违反财务用章规定,将自己保管的主任名章、财务专用章盖在用于提取住房公积金的空白转账支票上,同时将本应由自己行使的提取签批权,授予其子审批,为其子贪污公款提供了便利。
案发后,该县公安局先以刘某涉嫌职务侵占罪立案侦查,在此期间,刘某退回赃款五十四万元。
后因该案系职务犯罪,移送检察院处理。
从案件事实来看,刘某构成贪污罪是确定的,但其父刘某某是否构成玩忽职守罪存在疑问,主要问题就是在检察机关立案前,刘某已全额退回了赃款,刘某某虽有玩忽职守的行为,但如何认定渎职的损害结果,也就是本案中经济损失是否仍然存在,办案人员存在着不同意见。
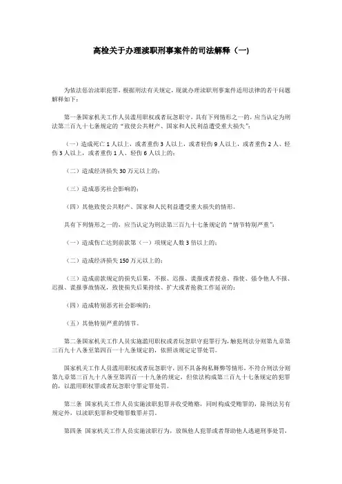
高检关于办理渎职刑事案件的司法解释(一)为依法惩治渎职犯罪,根据刑法有关规定,现就办理渎职刑事案件适用法律的若干问题解释如下:第一条国家机关工作人员滥用职权或者玩忽职守,具有下列情形之一的,应当认定为刑法第三百九十七条规定的“致使公共财产、国家和人民利益遭受重大损失”:(一)造成死亡1人以上,或者重伤3人以上,或者轻伤9人以上,或者重伤2人、轻伤3人以上,或者重伤1人、轻伤6人以上的;(二)造成经济损失30万元以上的;(三)造成恶劣社会影响的;(四)其他致使公共财产、国家和人民利益遭受重大损失的情形。
具有下列情形之一的,应当认定为刑法第三百九十七条规定的“情节特别严重”:(一)造成伤亡达到前款第(一)项规定人数3倍以上的;(二)造成经济损失150万元以上的;(三)造成前款规定的损失后果,不报、迟报、谎报或者授意、指使、强令他人不报、迟报、谎报事故情况,致使损失后果持续、扩大或者抢救工作延误的;(四)造成特别恶劣社会影响的;(五)其他特别严重的情节。
第二条国家机关工作人员实施滥用职权或者玩忽职守犯罪行为,触犯刑法分则第九章第三百九十八条至第四百一十九条规定的,依照该规定定罪处罚。
国家机关工作人员滥用职权或者玩忽职守,因不具备徇私舞弊等情形,不符合刑法分则第九章第三百九十八条至第四百一十九条的规定,但依法构成第三百九十七条规定的犯罪的,以滥用职权罪或者玩忽职守罪定罪处罚。
第三条国家机关工作人员实施渎职犯罪并收受贿赂,同时构成受贿罪的,除刑法另有规定外,以渎职犯罪和受贿罪数罪并罚。
第四条国家机关工作人员实施渎职行为,放纵他人犯罪或者帮助他人逃避刑事处罚,构成犯罪的,依照渎职罪的规定定罪处罚。
国家机关工作人员与他人共谋,利用其职务行为帮助他人实施其他犯罪行为,同时构成渎职犯罪和共谋实施的其他犯罪共犯的,依照处罚较重的规定定罪处罚。
国家机关工作人员与他人共谋,既利用其职务行为帮助他人实施其他犯罪,又以非职务行为与他人共同实施该其他犯罪行为,同时构成渎职犯罪和其他犯罪的共犯的,依照数罪并罚的规定定罪处罚。
渎职罪若干问题探讨[摘要]渎职罪是指国家机关工作人员,滥用职权、玩忽职守、徇私舞弊,妨害国家机关的正常活动,致使国家和人民利益遭受重大损失的行为,属于职务犯罪的一种。
从渎职罪的立法过程来看,我国79年《刑法》只有9个罪名,而“97新刑法”作了重大的修改和补充,具体罪名增加至35个,且将犯罪主体从“国家工作人员”修改为“国家机关工作人员”。
最高人民检察院也于2005年制定《关于渎职侵权犯罪案件立案标准的规定》,界定罪名和具体立案标准,对进一步遏制呈高发态势的渎职犯罪起到了积极作用。
但是随着司法实践的具体运用和理论研究的深入,对于渎职罪中的一些基本问题,仍然困扰司法实践界。
本课题研究的基本思路既是针对渎职罪在司法实践过程中出现的新问题,提出立法、司法建议,以期裨益于刑事司法实践。
[关键词]渎职罪;主体;前提案渎职罪是职务犯罪的一种,俗称“不入腰包的腐败” ①犯罪,长期以来,相对于贪污、受贿、挪用公款等职务犯罪,无论是从犯罪证明还是实体认定上,理论与实务界对其研究都较为薄弱。
虽然“97新刑法”②以及随后的立法、司法解释都对渎职犯罪作了一定的修改和补充,对进一步打击、遏制、减少该罪起到了积极的作用,但对其中的一些基本问题没有充分界定,给司法实践以及理论界造成了很大的困扰,如渎职罪主体(共犯)认定、前提罪的认定以及“重大损失”的标准等问题。
文章拟对上述几个问题进行深入探讨,希望在理论争鸣中寻求正确答案,以期裨益于刑事司法实践。
一、渎职罪主体(共犯)的认定问题根据我国刑法理论,渎职罪属于纯正身份犯的范畴,其主体不仅要求必须具有“国家机关工作人员”③的身份,而且还要利用其职务之便,否则不能构成此类犯罪。
值得研究的是“国家机关工作人员”的具体界定以及“非国家机关工作人员”能否成为共犯问题,在理论和司法实践上均存在较大争议。
例如,宿州市埇桥区人民检察院承办的一起“不起诉”案件④可见一斑:周某、周某某、王某分别系某村支书、会计、村民,2007年因涉嫌“贪污罪”被埇桥区人民检察院批准并执行逮捕,2008年移送宿州市公安局侦查,2009年宿州市公安局以涉嫌“职务侵占罪”移送审查起诉,而埇桥区人民检察院以三人“情节轻微”决定不起诉。
2011年10月刊改革与开放论渎职罪认定中的若干问题邵晏生(四川省委党校法学教研部)摘要:渎职罪是一种特殊类型的犯罪,具有常见性、复杂性等特点。
《刑法》用专章对其加以规定,足以说明了该类犯罪的重要性。
近年来,有关渎职罪的研究文章鲜见于篇,在渎职罪的认定和处罚上都还存在着诸多未见深入的地方。
本文仅从渎职罪的认定入手,对渎职罪认定过程中存在的若干问题谈谈自己的认识,以求教于学界同仁。
Abstract:the crime of dereliction of duty is a special type of crime,is a common,complex."Criminal law"special for its provisions,illustrates the importance of this kind of crime.In recent years,the crime of dereliction of duty in research articles are rarely seen in discourse,in the crime of dereliction of duty cognizance and punishment are still exist many no depth.This paper only from dereliction of duty crime of malfeasance crime proceed with,some problems in the process to talk about their own understanding,in order to ask for advice from others.关键词:概念界定认定标准若干问题Key words:definition of standard problems【中图分类号】D914【文献识别码】E【文章编号】1004-7069(2011)-10-0008-03一、关于渎职罪的概念界定渎职罪是刑法规定的十大类犯罪之一。
《关于办理渎职刑事案件具体应用法律若干问题的解释(一)》的理解与适用文章属性•【公布机关】最高人民法院•【公布日期】2014•【分类】其他正文《关于办理渎职刑事案件具体应用法律若干问题的解释(一)》的理解与适用最高人民法院、最高人民检察院于2012年12月7日联合发布了《关于办理渎职刑事案件具体应用法律若干问题的解释(一)》(法释〔2012〕18号,以下简称《解释》)。
为便于实践中正确理解和适用,现结合《解释》施行一年多以来的执行情况,对《解释》的制定背景和主要内容说明如下。
一、制定《解释》的背景和意义中办、国办于2010年12月21日联合转发了中央纪委、中央政法委等九部门《关于加大惩治和预防渎职侵权违法犯罪工作力度的若干意见》(以下简称《意见》)。
根据《意见》要求,“两高”加大了对渎职犯罪的查处和审判工作力度,近年来渎职犯罪案件数量持续上升,一大批渎职犯罪分子受到了法律严惩。
随着渎职犯罪案件的不断增多,相关法律适用问题也日益凸显,集中体现在两个方面:一是定罪量刑标准不明确。
渎职犯罪多为情节犯、结果犯,刑法规定中的情节严重、情节特别严重、重大损失、特别重大损失等具体认定,除个别罪名之外,大多数罪名还没有明确的司法解释规定。
二是法律适用争议问题多。
实践中对于渎职犯罪的诸多法律适用问题存在不同看法。
比如,如何区分领导人员和执行人员的责任,对于上级决定或者以集体研究形式实施的渎职犯罪,能否追究违法决定人员的刑事责任;国家机关工作人员放纵或者帮助他人实施其他犯罪,能否构成其他犯罪的共犯,在何种情况下构成其他犯罪的共犯,构成共犯的情况下如何适用罪名;实施渎职行为并收受贿赂,同时构成渎职犯罪和受贿罪的,择一重罪处罚还是实行数罪并罚等。
这些问题不解决,不仅不利于法律适用的统一性和严肃性,还影响到了对渎职犯罪的打击效果。
为此,“两高”在深入调研的基础上制定了本《解释》。
《解释》的出台,对于进一步提高全社会对渎职犯罪严重危害性的认识,促进依法、勤勉履职,规范渎职案件的法律适用,加大对渎职犯罪的惩治力度,将发挥重要作用。
最高人民法院、最高人民检察院关于办理渎职刑事案最高人民法院、最高人民检察院关于办理渎职刑事案件适用法律若干问题的解释(一)《最高人民法院、最高人民检察院关于办理渎职刑事案件适用法律若干问题的解释(一)》于2012年7月9日由最高人民法院审判委员会第1552次会议、2012年9月12日由最高人民检察院第十一届检察委员会第79次会议通过,自2013年1月9日起施行。
为依法惩治渎职犯罪,根据刑法有关规定,现就办理渎职刑事案件适用法律的若干问题解释如下:第一条国家机关工作人员滥用职权或者玩忽职守,具有下列情形之一的,应当认定为刑法第三百九十七条规定的“致使公共财产、国家和人民利益遭受重大损失”:(一)造成死亡1人以上,或者重伤3人以上,或者轻伤9人以上,或者重伤2人、轻伤3人以上,或者重伤1人、轻伤6人以上的;(二)造成经济损失30万元以上的;(三)造成恶劣社会影响的;(四)其他致使公共财产、国家和人民利益遭受重大损失的情形。
具有下列情形之一的,应当认定为刑法第三百九十七条规定的“情节特别严重”:(一)造成伤亡达到前款第(一)项规定人数3倍以上的;(二)造成经济损失150万元以上的;(三)造成前款规定的损失后果,不报、迟报、谎报或者授意、指使、强令他人不报、迟报、谎报事故情况,致使损失后果持续、扩大或者抢救工作延误的;(四)造成特别恶劣社会影响的;(五)其他特别严重的情节。
第二条国家机关工作人员实施滥用职权或者玩忽职守犯罪行为,触犯刑法分则第九章第三百九十八条至第四百一十九条规定的,依照该规定定罪处罚。
国家机关工作人员滥用职权或者玩忽职守,因不具备徇私舞弊等情形,不符合刑法分则第九章第三百九十八条至第四百一十九条的规定,但依法构成第三百九十七条规定的犯罪的,以滥用职权罪或者玩忽职守罪定罪处罚。
第三条国家机关工作人员实施渎职犯罪并收受贿赂,同时构成受贿罪的,除刑法另有规定外,以渎职犯罪和受贿罪数罪并罚。
第四条国家机关工作人员实施渎职行为,放纵他人犯罪或者帮助他人逃避刑事处罚,构成犯罪的,依照渎职罪的规定定罪处罚。
2011年10月刊改革与开放论渎职罪认定中的若干问题邵晏生(四川省委党校法学教研部)摘要:渎职罪是一种特殊类型的犯罪,具有常见性、复杂性等特点。
《刑法》用专章对其加以规定,足以说明了该类犯罪的重要性。
近年来,有关渎职罪的研究文章鲜见于篇,在渎职罪的认定和处罚上都还存在着诸多未见深入的地方。
本文仅从渎职罪的认定入手,对渎职罪认定过程中存在的若干问题谈谈自己的认识,以求教于学界同仁。
Abstract:the crime of dereliction of duty is a special type of crime,is a common,complex."Criminal law"special for its provisions,illustrates the importance of this kind of crime.In recent years,the crime of dereliction of duty in research articles are rarely seen in discourse,in the crime of dereliction of duty cognizance and punishment are still exist many no depth.This paper only from dereliction of duty crime of malfeasance crime proceed with,some problems in the process to talk about their own understanding,in order to ask for advice from others.关键词:概念界定认定标准若干问题Key words:definition of standard problems【中图分类号】D914【文献识别码】E【文章编号】1004-7069(2011)-10-0008-03一、关于渎职罪的概念界定渎职罪是刑法规定的十大类犯罪之一。
结果要素渎职犯罪立案前挽回损失的认定作者:李京桑森来源:《中国检察官·经典案例》2015年第04期内容摘要:渎职行为发生并导致重大损失,符合规定结果要素渎职犯罪构成要件,且能排除阻却犯罪事由,渎职犯罪即成立。
立案前挽回的损失,应当认定为渎职犯罪实际造成的损失。
在国家机关公权力介入后挽回损失的,可在量刑时加以考量。
关键词:结果要素渎职罪立案[基本案情]C矿属于国家出资探明矿产,由当地企业B公司取得采矿权证并进行经营。
A 公司与B公司就C矿的转让达成一致,向某国土资源局申请转让。
在转让审批过程中,国土资源局局长马某明知国家出资探明矿产转让应当缴纳采矿权价款,而在C矿未缴纳的情况下,审批同意C矿的转让,造成C矿采矿权价款4000万元在法定期限内未收缴。
2013年3月,该问题被审计机关发现后,马某要求A公司补缴采矿权价款,A公司遂向国土资源局缴纳了2000万元,并书面承诺3个月内缴纳余款。
2013年5月,在A公司缴清余款之前,检察机关先对采矿权价款未缴纳给国家造成严重损失一事“以事立案”,其后通过调查确定犯罪嫌疑人,对马某以涉嫌滥用职权罪立案。
2013年6月,A公司缴清采矿权价款余款。
一、司法实务分歧本案中,检察机关立案前挽回的损失如何认定是问题的焦点。
最高人民法院、最高人民检察院《关于渎职刑事犯罪适用法律若干问题的解释(一)》(以下简称《解释一》)规定,经济损失是指渎职犯罪或者与渎职犯罪相关联的犯罪立案时已经实际造成的财产损失,包括为挽回渎职犯罪所造成损失而支付的各种开支、费用等。
那么渎职犯罪或者关联犯罪立案前,有关单位或个人挽回的损失,是否应当认定为渎职行为造成的损失呢?对此,实践中有不同的观点。
有人认为,立案前挽回损失了,公共财产、国家和人民利益没有遭受重大损失,没有达到渎职犯罪法定的立案标准,马某的行为不能认定为犯罪。
还有人认为,立案前挽回损失,要看是什么原因促成,如果是渎职行为人自行发现存在的问题并积极挽回,不应当认定为犯罪;如果是检察机关、审计机关、纪检监察机关等公权力介入后,有关部门根据前述机关在办案中发现的问题,被动地挽回的损失,仍应认定为是马某渎职行为造成的损失。
浅谈渎职犯罪中对“重大损失”认定的若干问题摘 要:根据最高人民检察院《关于渎职侵权犯罪案件立案标准的规定(高检发释字[2006]2 号)》规定,渎职行为中的“重大损失”包含的外延十分广泛。
在实践工作中能否对“重大损失”进行准确认定,关系到渎职案件罪与非罪的问题。
本文主要围绕“重大损失”的立法表述、分类以及是否可以累计等方面进行论述。
关键词:重大损失 渎职罪 累计一 、渎职罪中“重大损失”的立法表述我国《刑法》规定的渎职罪包含35个具体罪名,其中以“重大损失”为犯罪构成要件的罪名有12个,分别是滥用职权罪,玩忽职守罪,执行判决、裁定滥用职权罪,滥用管理公司、证券职权罪,徇私舞弊不征、少征税款罪,徇私舞弊发售发票、抵扣税款、出口退税罪,违法提供出口退税凭证罪,执行判决、裁定失职罪,国家机关工作人员签订、履行合同失职被骗罪,环境监管失职罪,商检失职罪,动植物检疫失职罪等。
如第三百九十七条第一款规定:“国家机关工作人员滥用职权或者玩忽职守,致使公共财产、国家和人民利益遭受重大损失的,处三年以下有期徒刑或者拘役;情节特别严重的,处三年以上七年以下有期徒刑。
本法另有规定的,依照规定。
”立法规定表明 ,就渎职犯罪的基本状态而言 ,“重大损失”是其中某些具体罪名犯罪成立的必备要件。
由于刑法在渎职罪的基本构成条件中采取了“重大损失”这样的表述,因而使“情节特别严重的,处3年以上7年以下有期徒刑”的表达,呈现出“情节加重”的样态,从而又形成了尚未造成“重大损失”但“情节特别严重”的渎职行为如何成立犯罪的问题。
①最高人民检察院《关于渎职侵权犯罪案件立案标准的规定(高检发释字[2006]2 号)》(以下简称《立案标准》)就具体个罪的立案条件,包括各罪的“损失”,作出了比较明确的规定。
这其中就包括了以“重大损失”为犯罪构成要件的12个罪名。
以滥用职权罪为例,《立案标准》以“列举+概括”式的规定对滥用职权罪中的“重大损失”作出了界定,即规定“涉嫌下列情形之一的,应予立案:1、造成死亡1人以上,或者重伤2人以上,或者重伤1人、轻伤3人以上,或者轻伤5人以上的;2、导致10人以上严重中毒的;3、造成个人财产直接经济损失10万元以上,或者直接经济损失不满10万元,但间接经济损失50万元以上的;4、造成公共财产或者法人、其他组织财产直接经济损失20万元以上,或者直接经济损失不满20万元,但间接经济损失100万元以上的;5、虽未达到3、4两项数额标准,但3、4两项合计直接经济损失20万元以上,或者合计直接经济损失不满20万元,但合计间接经济损失100万元以上的;6、造成公司、企业等单位停业、停产6个月以上,或者破产的;7、弄虚作假,不报、缓报、谎报或者授意、指使、强令他人不报、缓报、谎报情况,导致重特大事故危害结果继续、扩大,或者致使抢救、调查、处理工作延误的;8、严重损害国家声誉,或者造成恶劣社会影响的;9、其他致使公共财产、国家和人民利益遭受重大损失的情形。
”二、重大损失的分类(一)以损失能否量化为标准,渎职犯罪“重大损失”可以分为物质性损失结果和非物质性损失结果两大类。
物质性损失表现为财与物的损毁与消失、人的伤亡等有形的、可量化的损失,包括直接经济损失和间接经济损失。
根据《立案标准》附则的规定“直接经济损失”是指与行为有直接因果关系而造成的财产损毁、减少的实际价值;“间接经济损失”,是指由直接经济损失引起和牵连的其他损失,包括失去的在正常情况下可以获得的利益和为恢复正常的管理活动或者挽回所造成的损失所支付的各种开支、费用等。
(二)也有学者提出“重大损失”分为三大类,即“三元标准说”。
②分别是表现为有形的财物损害,还有严重的人身伤亡,以及那些与渎职行为的危害本质相联系的重大的非物质性利益损害。
三、“重大损失”作为犯罪构成的问题“重大损失”是上述12个渎职罪成立必要的构成要件,它具有决定罪与非罪的作用。
能否准确认定“重大损失”,在处理渎职罪中无疑至关重要。
由于刑法在渎职罪的基本构成条件中采取了“重大损失”这样的典型结果犯式的表述,许多人将上述12种犯罪称为结果犯。
笔者认为这种看法是错误的。
因为刑法理论上将犯罪分为结果犯和行为犯,是为了区分不同犯罪的既遂形态成立的标志——结果犯以某种法定危害结果的出现作为既遂的标志,而行为犯以行为的完成作为既遂的标志。
但是,也有人认为刑法学中的“结果犯”,同时表征着两方面的不同含义。
在逻辑学中该现象被称为“同一语词表达不同的概念(不同的内涵及外延)”。
在犯罪构成基本要件的阐述中使用“结果犯”,是基于定罪的目的,指不符合该结果要件标准则行为不构成犯罪,如过失犯罪的成立一般均以实害结果的出现为必备条件。
因此,对该意义的结果犯可称其为“构成结果犯”。
而在犯罪形态的讨论中使用“结果犯”,则应表述为“形态结果犯”。
③四、“重大损失”以“立案时”作为时间界限的合理性问题渎职罪中“重大损失”往往是多方面的,实践中对于行为造成他人死亡、重伤、轻伤以及严重损害国家声誉,或者造成恶劣社会影响等损失较好认定,因为这类损失往往存在不可逆的性质,无法通过其他任何手段进行弥补或者复原。
但对于经济损失的认定则显得十分困难,因为实践中经济损失的可逆性,犯罪嫌疑人及其亲友可以自行挽回经济损失。
然而减少经济损失又存在一个过程,那么,应当以何时作为“重大损失”的时间界限呢?在《立案标准》发布前,理论界与实践中以何时的损失为最后确定的损失有不同的说法: 第一种观点认为,“重大损失”的计算界限应是案发后、侦查机关立案侦查前④;第二种观点认为,“重大损失”的计算界限应以检察机关依法立案时为准⑤;第三种观点认为,“重大损失”的计算界限应截止于案件起诉后、一审法院开庭审理案件前;第四种观点认为,“犯罪损失数额”宜做“成罪损失数额”和“量刑损失数额”的区分,前者的认定,应统一于侦查机关的立案标准,以侦查机关立案时为时间界限,而后者的认定,应以人民法院审判时为时间界限。
⑥按照上述第一种观点,“重大损失”的计算应在“立案侦查前”,行为人在侦查机关立案侦查前无法挽回其行为所造成的损失,该损失就是渎职犯罪所造成的损失。
但是,“立案侦查前”是一个时间段,是在线索受理阶段,还是在初查阶段?以哪个时间点来计算“重大损失”将是第一种观点无法解决的难题。
第二种观点是目前学术界的通说,但是,该观点将“重大损失”的计算时间固定在立案侦查时也有其不合理之处,原因在于国家机关工作人员的渎职行为造成的损失有时并不因侦查机关的立案而必然终止,甚至还会增加或减少,形成一个持续过程。
依照这种观点计算出来的“重大损失”无疑会遗漏部分损失,不能准确反映出渎职犯罪的危害后果,不利于打击渎职犯罪。
第三种观点将“重大损失”的计算时点延后到案件起诉后、法院开庭审理前。
这就会出现下面这种情况:如果在有关机关或者犯罪嫌疑人的努力或者共同努力之下,在法院开庭审理前将损失得以挽回,该损失就不是“损失”,渎职行为也就不能认定为渎职犯罪,也就意味着有关机关的立案查处是办了一个错案;为了避免出现这种努力办错案的尴尬,有的地方在办案中,对于可以挽回的损失不去挽回,其结果是追究了犯罪,国家和人民遭受损失,执法的法律效果和社会效果、经济效果难以统一。
⑦这就导致出现治吏不严的漏洞和刑罚过度的弹性。
第四种观点中的“定罪损失数额”和“量刑损失数额”两个概念无疑都是案件审判阶段中才会有的,并且同样会产生第三种观点出现的窘境,一定程度上放任了犯罪分子的犯罪行为。
后来,《立案标准》的出台,在附则(四)中规定:直接经济损失和间接经济损失,是指立案时确已造成的经济损失。
移送审查起诉前,犯罪嫌疑人及其亲友自行挽回的经济损失,以及由司法机关或者犯罪嫌疑人所在单位及其上级主管部门挽回的经济损失,不予扣减,但可作为对犯罪嫌疑人从轻处理的情节考虑。
并规定有下列情形之一的,虽然有债权存在,但已无法实现债权的,可以认定为已经造成了经济损失:(1)债务人已经法定程序被宣告破产,且无法清偿债务;(2)债务人潜逃,去向不明;(3)因行为人责任,致使超过诉讼时效;(4)有证据证明债权无法实现的其他情况。
分析该项规定:第一,该项规定的主要目的是明确“经济损失”的认定问题。
第二,经济损失是指立案时确已造成的经济损失。
这为及时查处渎职犯罪提供了法律依据、赋予了侦查机关查办渎职犯罪的主动权,也就是说,只要存在事实上的经济损失,侦查机关就可以立案侦查;第三,落实“宽严相济”政策促进社会和谐,鼓励挽回损失,追求诉讼的经济效益。
该规定意味着在立案前,只要全部挽回了经济损失的,视为没有损失而不立案,部分挽回的损失,应从成罪数额中扣减;立案后到起诉前,全部或部分挽回损失的,作为法定从轻情节考虑。
五、“重大损失”是否可以累计的问题刑法第一百五十三条第三款规定“对多次走私未经处理的,按照累计走私货物、物品的偷逃应缴税额处罚。
”刑法第二百零一条第三款规定“对多次犯有前两款行为(偷税——引者注) 未经处理的,按照累计数额计算。
”刑法第三百四十七条第七款规定:“对多次走私、贩卖、运输、制造毒品,未经处理的,毒品数量累计计算。
”刑法第三百八十三条第二款规定:“对多次贪污未经处理的,按照累计贪污数额处罚。
”最高人民法院《关于审理盗窃案件具体应用法律若干问题的解释》第5条也规定:“多次盗窃构成犯罪,依法应当追诉的,或者最后一次盗窃构成犯罪,前次盗窃行为在一年以内的,应当累计其盗窃数额。
”这些条文说明一个问题,就是行为人行为的社会危害性可以通过一段时间内数个行为社会危害性的总和加以衡量。
那么以滥用职权罪或者玩忽职守罪为例,对于行为人在一段时间内多次实施滥用职权或者玩忽职守的行为,而每次所造成的损失达不到构成犯罪的标准,不过累计多次的损失则达到甚至超过了构成犯罪的标准。
在这种情形下,能否以累计数额定罪量刑呢?例如,国家机关工作人员张某第—次滥用职权的行为造成了4人轻伤,第二次滥用职权的行为又造成了3人轻伤,两次总计造成7人轻伤,两次总和造成的损失达到了构罪的要求,但每次行为单独所造成的损失不符合《立案标准》所确定的滥用职权罪的构成所要求的造成轻伤5人以上的标准,对此类案件的行为人张某究竟能否按滥用职权罪定罪处罚。
笔者认为,对于这种单次渎职行为所造成的损失没有达到构罪标准,但多次渎职行为所造成的损失总计达到了构罪标准的,不能将损失累计计算。
原因有以下几点: 第一,法无明文规定不为罪。
虽然在刑法中规定了走私犯罪、毒品犯罪、贪污犯罪等类型的犯罪的数额可以累计计算,但是在针对滥用职权或者玩忽职守犯罪时确没有明确规定。
当某些罪名因现实需要,确实需要对其行为数额进行累计时,最高人民法院也会以司法解释的形式将其合法化。
但是到目前为止并没有存在关于渎职犯罪中的损失能否累计的司法解释,所以渎职犯罪中的损失不能累计认定。