新能源汽车电气技术教案 29-30-新能源电源系统检修
- 格式:docx
- 大小:511.97 KB
- 文档页数:4
《新能源汽车电子电气系统检修》课程授课教案第一章:新能源汽车概述1.1 新能源汽车的定义与发展历程1.2 新能源汽车的主要类型及其工作原理1.3 新能源汽车的优势与挑战1.4 新能源汽车产业政策与前景第二章:新能源汽车电子电气系统组成2.1 新能源汽车电子电气系统的结构与功能2.2 电源管理系统及其工作原理2.3 电机控制器及其工作原理2.4 电池管理系统及其工作原理第三章:新能源汽车高压安全操作3.1 高压安全操作注意事项3.2 高压系统部件检查与维护3.3 充电设备的使用与维护3.4 故障处理与紧急救援第四章:新能源汽车电子电气系统故障诊断与维修4.1 故障诊断方法与工具4.2 电源管理系统故障诊断与维修4.3 电机控制器故障诊断与维修4.4 电池管理系统故障诊断与维修第五章:新能源汽车电子电气系统检修案例分析5.1 电源管理系统检修案例5.2 电机控制器检修案例5.3 电池管理系统检修案例5.4 综合故障检修案例第六章:新能源汽车电源管理系统检修6.1 电源管理系统的组成与功能6.2 电源管理系统的主要部件及其检修方法6.3 电源管理系统常见故障诊断与排除6.4 电源管理系统检修案例分析第七章:新能源汽车电机控制器检修7.1 电机控制器的作用与结构7.2 电机控制器的检修方法与步骤7.3 电机控制器常见故障诊断与排除7.4 电机控制器检修案例分析第八章:新能源汽车电池管理系统检修8.1 电池管理系统的基本组成与功能8.2 电池管理系统的检修方法与步骤8.3 电池管理系统常见故障诊断与排除8.4 电池管理系统检修案例分析第九章:新能源汽车电子电气系统检修实操技巧9.1 检修工具与设备的使用方法9.2 电子电气系统检修的基本步骤与注意事项9.3 实操练习:电源管理系统检修9.4 实操练习:电机控制器检修9.5 实操练习:电池管理系统检修第十章:新能源汽车电子电气系统检修行业发展趋势10.1 新能源汽车产业的发展现状与趋势10.2 电子电气系统检修技术的发展趋势10.3 行业标准与法规的完善10.4 职业素养与技能提升重点和难点解析一、新能源汽车的定义与发展历程:理解新能源汽车的分类及其发展历程,掌握新能源汽车与传统汽车的区别。
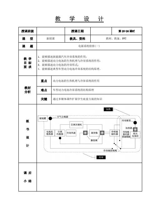
教学设计组织教学 (师生问候)清点人数,填写教学薄;介绍成绩评价、课程内容导入新课你的客户询问纯电动汽车需要加冷却液吗?动力电池会像手机电池一样,长时间充电会发烫吗?作为新能源汽车的售后服务人员,你能否回答这些问题?如果冷却系统出现故障,你能进行检修吗?新授知识需要特别说明的是,目前国内常见的绝大多数新能源汽车的电机及控制器都采用冷却系统,但动力电池的冷却系统除了少数车型(如荣威汽车)以外,基本上都没有专门的冷却系统,这是因为:一方面由于冷却系统增加了电池组的体积,或会消耗了电池的一部分能量;另一方面是国内车型对动力电池的材料进行改进,以及利用控制程序进行修正,对电池工作环境要求不高。
当然,这会以损耗电池寿命为代价的。
3.动力电池的冷却形式目前应用在动力电池上的冷却方式有水冷和风冷两种。
1)水冷动力电池冷却系统水冷动力电池冷却系统结构如图1-3-3所示,主要部件包括散热器、膨胀壶、电子水泵、VCU(或HPCM2,混动车型)、冷却液控制阀、加热器和冷却管路等。
水冷动力电池冷却系统优点是:电池平均能量效率高,电池模块结构紧凑;冷却效果优异;能集成电池加热组件,解决了在环境温度很低的情况下,加热电池的问题。
缺点是:系统复杂,多了很多部件,如水泵、阀、低温水箱,成本增加。
课堂小结串行通风结构。
风冷电池模块采用如图1-3-6的串行通风结构。
在该散热模式下,冷空气从左侧吹入从右侧吹出。
空气在流动过程中不断地被加热,所以右侧的冷却效果比左侧要差,电池箱内电池组温度从左到右依次升高。
目前该技术应用在第一代丰田Prius等车型布置作业1.填空题(1)新能源汽车的动力电池、电机、电机控制器等部件在工作中会产生大量的______ ,部件的过热会严重影响其______ 。
(2)在低温的环境下需要对动力电池组进行______ ,保持合适的工作温度。
(3)水冷动力电池冷却系统部件包括散热器、膨胀壶、 ______ 、VCU(或HPCM2,混动车型)、冷却液控制阀、加热器和______等。
《新能源汽车电子电气系统检修》课程标准一、课程基本信息二、课程性质《新能源汽车电子电气系统检修》是新能源汽车技术专业的一门专业必修课程。
本课程以维修生产中典型案例为基础,通过任务驱动教学活动,强调学生“做中学”,使学生通过本门课程的学习具备新能源汽车电气维修的基本知识和基本技能,并培养学生的电路图识读能力、逻辑思维能力、分析问题和解决问题的能力,使学生建立较强的工作意识,并逐步养成严谨的工作作风。
三、课程教学目标(一)知识目标:1、掌握汽车电气系统的特点、组成及功能;2、掌握汽车电路图的识读方法;3、掌握铅蓄电池的基本结构、工作原理及检修方法;4、掌握 DC/DC 变换器的基本结构、工作原理及检修方法;5、掌握充电系统的基本结构、工作原理及检修方法6、掌握整车控制网络系统的基本结构、工作原理及检修方法7、掌握照明系统的基本结构、工作原理及检修方法;8、掌握信号系统的基本结构、工作原理及检修方法;9、掌握仪表与报警系统的基本结构、工作原理及检修方法;10、掌握辅助电气系统的基本结构、工作原理及检修方法;11、掌握空调系统的基本结构、工作原理及检修方法;(二)能力目标:1、学会通过查询车辆的技术档案(手册),初步确定车辆的故障;2、遵循车辆维护工作安全规范,制定维护工作计划,能正确选择检测设备和工具对车辆进行故障检测与排除;3、能正确使用新能源汽车维护所需的常用工具、专用工具和检测仪;4、能正确描述新能源汽车电子电气系统的结构和工作原理;5、能借助仪器仪表和维修手册检测新能源汽车电子电气系统的故障;6、能够排除新能源汽车电子电气系统的相关故障;7、能遵守相关法律、技术规定,正确规范进行操作,保证维修质量;8、能检查维修质量,并在移交过程中向客户介绍已完成的工作;9、具备维修车辆信息整理与归档能力。
(三)素质目标:1、培养学生善于观察、发现、解决问题的能力;2、具有团队协作精神,能够与他人合作完成维修任务;3、具有良好的心理素质和克服困难的能力;4、树立安全意识、质量意识和环保意识;5、能自主学习新能源汽车电子电气系统相关的新知识、新技术;6、能通过各种媒体资源查找所需维修车辆信息;7、能独立制定维修工作计划并进行实施,具有维修决策能力;四、课程内容五、教学建议(一)教材编写和选用:优先选择符合本课程标准要求的教育部职业教育国家规划教材,鼓励自编校本教材。
(23 min)换器的方法在检修低压电源系统时,应从它的主要构成入手,通常应先检修辅助蓄电池,再检修DC/DC转换器。
2.2.1 检修辅助蓄电池辅助蓄电池的主要故障包括极板硫化、自放电、极板活性物质脱落、电池容量不足等。
1.极板硫化极板硫化是指极板上产生了坚硬不易溶解的粗晶体硫酸铅,如下图所示。
这种形态的硫酸铅在正常充电时不易被还原,导致辅助蓄电池无法工作。
极板硫化是辅助蓄电池最常见的故障,它能使电池内阻增大,电池容量和启动性能下降。
在充放电时,极板硫化的表现为:放电时端电压下降较快,充电时端电压上升快,温度升高也快,过早地出现“沸腾”现象,电解液的密度上升较慢且达不到规定的值等。
1)极板硫化的原因(1)辅助蓄电池长时间处于亏电状态,极板上的硫酸铅未能及时还原为活性物质。
当温度由高向低变化时,电解液中的硫酸铅就会过饱和而析出,形成难溶的粗晶体,导致极板硫化。
(2)电解液的液面过低,极板外露氧化。
当新能源汽车在行驶中颠簸时,电解液会不时地与极板上部已被氧化了的部分接触而再结晶,导致极板硫化。
(3)深度放电。
深度放电是指小电流长时间过放电,这会使极板深层的活性物质转变为硫酸铅,而DC/DC转换器在为辅助蓄电池充电时,不能使这部分硫酸铅复原,从而导致不可逆损伤。
(4)电解液密度过高、不纯、外部温度变化剧烈等也会导致极板硫化。
2)极板硫化的处理措施轻微的极板硫化可通过去硫化充电的方法去除,具体流程如下。
(1)倾出辅助蓄电池电解液,并用蒸馏水冲洗两次,加注足量蒸馏水。
片展示、课堂互动等教学方法,让学生了解辅助蓄电池相关部件产生故障的原因及处理措施,DC/DC转换器故障可能的原因及排除方法II目录(2)接通电源,按额定容量值的1/30电流进行充电。
当密度上升至1.15 g/cm2时,再次倾出电解液,加注蒸馏水,再进行充电,如此反复,直至密度不再上升为止。
(3)以额定容量值的1/10电流进行放电。
当电池单体电压下降到1.7 V时,停止放电,然后以额定容量值的1/10电流进行充电,接着再放电、再充电,直到容量达到额定容量的80%为止。
《新能源汽车电子电气系统检修》课程授课教案汽车用的保险装置主要是熔断器。
熔断器根据外形的不同可分为插片式熔断器和管状熔断器,其中插片式熔断器在轿车上使用最广泛。
2.继电器继电器可以实现自动接通或切断一对或多对触点,用小电流控制大电流,可以减小控制开关的电流负荷,保护电路中的控制开关。
常见的主要有常开式继电器、常闭式继电器和混合式继电器三种。
3.开关4.导线导线的作用是连接电源和电气设备并传递电流。
三、汽车电气检测常用的工具和仪器1.试灯2.万用表万用表有指针式和数字式两种。
四、开关的检测五、继电器的检测六、熔断器的检查列举实例观看视频案例教学讲解检查评价30 min师生互动,针对课程教学内容,提出问题,请学生回答。
并对学生回答情况进行评价。
师生共同进行评价总结15 min 本次课的主要内容师生共同进行总结课后反思《新能源汽车电子电气系统检修》课程授课教案课题识读汽车电路图课次3-4上课地点学时 4 授课班级教学目标能力目标知识目标素质目标1.能够识读常用汽车电路元件符号;2.能够识读汽车电路图。
1.掌握常用整车电路的图形符号;2.掌握读图方法与要领。
1、培养学生的创新精神与实践能力;2、培养学生的团队合作意识和效率意识;3、培养学生分析和解决问题的能力;4、培养学生的主动学习态度与习惯。
教学重点与难点教学重点:汽车电路图的识读教学难点:根据电路图分析工作原理,指导故障诊断参考资料《新能源汽车电气技术》、《新能源汽车维修手册》、网络在线资源等教学条件多媒体教室、智慧职教等教学平台教学过程与时间分配min 主要教学内容教学方法与手段导入15 min 展示北汽 EV200 的电路图让同学们研究。
讲授法举例法教师讲授120 min 一、汽车电路元件符号常用图形符号类型(1)限定符号(2)导线、端子和导线的连接符号(3)触点与开关符号(4)电器元件符号(5)仪表符号(6)传感器符号(7)电器设备符号举例说明《新能源汽车电子电气系统检修》课程授课教案一、蓄电池的作用1)发动机起动时,向起动机和点火系统供电。
《新能源汽车电气技术》教案教学过程DC/DC变换器为蓄电池充电示意图[课堂讨论]请同学们分组讨论新能源汽车电源系统与传统内燃机汽车电源系统有什么相同点和不同点?[知识学习]共同点:无论是传统汽车、混合动力汽车,还是纯电动汽车,都离不开的蓄电池。
蓄电池是将化学能直接转化成电能的一种装置,并且可以通过可逆的化学反应实现再充电。
蓄电池已有100多年的历史,广泛用作内燃机汽车的起动动力电源。
蓄电池也是成熟的电动汽车动力电源,它可靠性好、原材料易得、价格便宜;比功率也基本上能满足电动汽车的动力性要求。
不同点:1.用于发动机的起动正极与其他用电器的供电正极分开了。
2.蓄电池内部具有智能控制模块(BMS),用于对蓄电池进行智能控制。
例如蓄电池电压低时,关闭多媒体系统的电源。
那么新能源汽车对动力蓄电池有什么要求呢?接下来一起来了解:电动汽车对动力蓄电池的性能要求1.高比能量存储相同的电量,比能量高的电池,其重量和体积就会越小,对电动汽车的发展越有利。
2.高比功率比功率是指单位质量或体积的电池存储或放引导小组活动分析总结性能要求理论讲解小组讨论、汇报结果听讲,思考听讲、思考比较思考新能源汽车电源系统和传统内燃机汽车电源系统各自的特点;锻炼学生的团队协作能力和表达能力理解新能源汽车电源系统与传统内燃机汽车电源系统的共性和特性理解电动汽车对动力蓄电池的性能要求相同质量的电池组,电动汽车可以携带数量更多的锂离子蓄电池,使其拥有更高的容量,行驶更远的里程。
但是锂离子蓄电池也存在一定的缺陷,其生产成本高,材料的稳定性较差,使用时需要合理管理,以防危险事故的发生。
电动汽车动力蓄电池系统组成电动汽车动力蓄电池系统主要由动力蓄电池模组、蓄电池管理系统、动力蓄电池箱及辅助元器件等四部分组成,如图所示。
电动汽车动力蓄电池系统组成图[课堂讨论]请同学们以小组为单位搜集相关信息,了解“铅酸蓄电池”、“锂离子蓄电池”和“镍金属电池”的相同点和不同点?动力蓄电池模组的组成及工作原理动力蓄电池模组由多个单体电芯或电池模块串联组成的一个组合体。
《新能源汽车电子电气系统检修》课程授课教案一、课程简介1.1 课程背景随着全球能源危机和环境问题日益严重,新能源汽车作为替代传统燃油车的重要选择,其发展势头迅猛。
新能源汽车的电子电气系统是其核心组成部分,对其进行检修和维护是保证新能源汽车正常运行的关键。
1.2 课程目标通过本课程的学习,使学生掌握新能源汽车电子电气系统的基本原理、检修方法和操作技能,培养学生具备新能源汽车电子电气系统检修的能力。
1.3 适用对象本课程适用于新能源汽车维修技术人员、汽车检测技术人员、汽车相关专业学生等。
二、教学内容2.1 新能源汽车电子电气系统概述介绍新能源汽车电子电气系统的基本组成、工作原理和特点。
2.2 新能源汽车高压电源检修讲解新能源汽车高压电源的基本原理、检修方法和操作技能。
2.3 新能源汽车动力电池检修介绍新能源汽车动力电池的基本原理、检修方法和操作技能。
2.4 新能源汽车电机控制器检修讲解新能源汽车电机控制器的基本原理、检修方法和操作技能。
2.5 新能源汽车电子控制单元检修介绍新能源汽车电子控制单元的基本原理、检修方法和操作技能。
三、教学方法3.1 理论教学通过PPT、视频等辅助工具,讲解新能源汽车电子电气系统的基本原理、检修方法和操作技能。
3.2 实践教学安排实训课程,让学生在实际操作中掌握新能源汽车电子电气系统的检修技能。
3.3 互动教学鼓励学生提问、发表见解,增强课堂互动,提高学生学习兴趣。
四、教学评价4.1 课堂表现评价学生在课堂上的出勤、发言、提问等参与程度。
4.2 实训报告评价学生在实训课程中的操作技能和检修能力。
4.3 课程考试设置课程考试,检验学生对新能源汽车电子电气系统检修知识的掌握程度。
五、教学资源5.1 教材推荐使用《新能源汽车电子电气系统检修》等相关教材。
5.2 课件制作新能源汽车电子电气系统检修相关课件,辅助教学。
5.3 实训设备准备新能源汽车电子电气系统检修所需的实训设备,如高压电源、动力电池、电机控制器等。
项目2:新能源汽车的充电技术项目描述:本项目共 2 个学习任务,分别是:任务 1:充电的类型和操作使用任务 2:充电组件的技术要求与检修通过 2 个任务的学习,熟悉动力电池组的充电种类;独立完成三种方式的充电并能对各种充电状态指示灯做出判断;熟悉不同充电插头的标准和技术要求;会进行充电组件的检测与维修。
任务1:充电的类型和操作使用无论是插电式混合动力汽车,还是纯电动汽车均需要进行补充充电。
充电就需要用到充电设备,因此通过本任务的学习,学生能够熟悉动力电池组的几种充电类型;能够说出我们国家常用了哪几种充电方法,会通过充电桩或家用 220V 交流电插座对实训车辆插电式混合动力与纯电动汽车进行充电,并能根据不同的充电指示灯判断出各种充电状态。
知识要求:•掌握新能源汽车充电系统的结构组成和作用。
•熟悉国内外新能源汽车充电类型。
技能要求:•能够在实训车辆和台架上找出充电组件。
•会对实训车辆进行充电插头的区分并选择正确的插头充电。
•能够对新能源汽车各种充电状态进行识别。
职业素养要求:•严格执行汽车检修规范,养成严谨科学的工作态度。
•尊重他人劳动,不窃取他人成果。
•养成总结训练过程和结果的习惯,为下次训练总结经验。
•养成团结协作精神。
•严格执行 5S 现场管理。
1.充电系统基本术语1.1简介目前国内插电式混合动力与纯电动汽车对使用的动力电池组采用补充充电或更换电池两种方式,其服务网络如图5-1-1所示。
图5-1-1 电动汽车充换电服务网络对于小型轿车一般采用直流充电和交流充电,对于乘用车和商用车采用换电池的方式,如图5-1-2所示。
图5-1-2 不同类型的插电式混合动力与纯电动汽车充换方式充电时既需要车内组件,也需要车外组件。
在插电式混合动力与纯电动汽车上需要一个充电接口和一个车载充电器用于转换电压。
在车辆外部,除交流电压网络和一跟充电电缆外,还需要一个执行保护和控制功能的设备。
图5-1-3展示了插电式混合动力与纯电动汽车内部和外部的动力电池组充电组件,并将其与传统车辆加油所需组件进行比较。
新能源汽车电气技术教案设计教案标题:新能源汽车电气技术教案设计教学目标:1. 了解新能源汽车的基本原理和电气技术;2. 掌握新能源汽车电气系统的组成和工作原理;3. 学习新能源汽车电气系统的故障诊断和维修方法;4. 培养学生对新能源汽车电气技术的兴趣和创新能力。
教学内容:1. 新能源汽车的基本原理和分类;2. 新能源汽车电气系统的组成和工作原理;3. 新能源汽车电池管理系统的原理和优化方法;4. 新能源汽车电机控制系统的原理和调试方法;5. 新能源汽车充电系统的原理和安全措施;6. 新能源汽车电气系统故障诊断和维修方法。
教学步骤:引入活动:1. 引导学生思考并讨论新能源汽车的优势和发展前景。
知识讲解:2. 介绍新能源汽车的基本原理和分类,引导学生了解新能源汽车的概念和发展历程。
3. 详细讲解新能源汽车电气系统的组成和工作原理,包括电池管理系统、电机控制系统和充电系统。
案例分析:4. 分析并讨论新能源汽车电池管理系统的原理和优化方法,引导学生思考如何提高电池的使用寿命和性能。
5. 分析并讨论新能源汽车电机控制系统的原理和调试方法,引导学生了解电机的控制策略和参数调整。
6. 分析并讨论新能源汽车充电系统的原理和安全措施,引导学生了解充电设备的选择和使用注意事项。
实践操作:7. 进行新能源汽车电气系统故障诊断和维修方法的实践操作,引导学生掌握故障排除的基本步骤和技巧。
总结反思:8. 综合讲解和实践操作的内容,进行课堂总结和学生反思,激发学生对新能源汽车电气技术的兴趣和创新能力。
教学评估:9. 设计小组或个人项目,要求学生运用所学知识设计一个新能源汽车电气系统,并进行展示和评估。
教学资源:1. PPT演示文稿;2. 新能源汽车电气系统实验装置;3. 相关教材和参考书籍。
教学方法:1. 讲授与实践相结合,通过案例分析和实践操作提高学生的实际应用能力;2. 小组讨论和展示,培养学生的合作能力和表达能力;3. 个人项目设计和评估,激发学生的创新能力和自主学习能力。
教案(首页)说明:本页用于一门课程实施方案的整体设计。
新能源汽车电气技术课程教案说明:本页用于某一章节或某一课教学实施方案的设计,该表可根据内容加页。
注:1、本样式供教师制作教案时填写,供教学管理部门检查用,一式两份,开学初提交一份给各学院教务室,自己留一份;2、如教师提供的是教案详案,本页不够写,可另附内页,详案格式可自行设计。
说明:本页用于某一章节或某一课教学实施方案的设计,该表可根据内容加页。
注:1、本样式供教师制作教案时填写,供教学管理部门检查用,一式两份,开学初提交一份给各学院教务室,自己留一份;2、如教师提供的是教案详案,本页不够写,可另附内页,详案格式可自行设计说明:本页用于某一章节或某一课教学实施方案的设计,该表可根据内容加页。
注:1、本样式供教师制作教案时填写,供教学管理部门检查用,一式两份,开学初提交一份给各学院教务室,自己留一份;2、如教师提供的是教案详案,本页不够写,可另附内页,详案格式可自行设计。
授课题目项目三新能源汽车照明与信号系统的检修任务1 自动变光系统检修授课方式(请打√)理论课(√ )讨论课()实验课()习题课( )讨论、参观()其他()授课时数2教学目的与要求1.掌握自动变光系统的结构、原理2.掌握自动变光系统的检修教学重点与难点重点:自动变光系统的结构、原理难点:自动变光系统的检修教学内容及时间安排教学方法及手段新课导入一辆帝豪EV450轿车用户反映:汽车近光灯不工作。
经过维修技师检测:初步认为汽车近光灯线路故障,需要选择正确工具对近光灯系统进。
一、前照灯自动变光系统的结构与工作原理汽车自动变光系统的单眼摄像机传感器安装在内后视镜上,该传感器可自动评估车辆前方的情况(前方车辆、对面来车、街灯等),通过在远光和近光之间自动切换,提高远光的使用频率。
这不仅改善了夜间驾驶时驾驶人的视野,也可使可视范围尽可能远,从而提高安全性。
二、前照灯自动变光系统控制电路讲授法案例法提问法讨论法视频多媒体课件新能源汽车网站说明:本页用于某一章节或某一课教学实施方案的设计,该表可根据内容加页。
可编辑修改精选全文完整版《新能源汽车电气技术》教案教学过程图2-1交流充电桩2.直流充电(DCcharging)指通过直流电对带充电系统的新能源汽车的动力蓄电池组充电。
进行直流充电时,直流电被输送到动力蓄电池组,由充电站来调整动力蓄电池组的充电电压。
如图2-2所示图2-2直流充电桩3.充电器(Charger)指将电气设备或其他电能供应设备输出的交流电,转变成直流充电电流的设备。
车载充电器安装在车辆上,而非车载充电器则是EVSE的一部分。
如图2-3所示图2-3充电器4.充电插头(Chargeconnector)充电插头即充电枪,插入汽车充电端口对动力蓄电池组充电。
在北美地区,一级和二级充电插头遵循SAE标准J1772,该标准规定了充电插头的形状、电路和通信协议。
如图2-4所示图2-4充电插头5.充电口或充电插口(Chargingport或Chargeinlet)指安装在电动汽车及插电式混合动力汽车上的电气插座,通常位于保护盖后面。
充电端口或充电插口的技术标准必须与插入车辆的充电插头一致,才能进行充电。
如图2-5所示图2-5充电口6.充电电缆(Chargingcable)一级交流充电的便携式充电装置,其一端插入车辆,另一端插入220V墙壁插座。
如图2-6所示图2-6充电电缆7.充电桩(Chargingstation)一种用来将电能输送到插电式混合动力汽车或纯电动汽车的固定设备(通常安装在家庭车库、工作地点、停车装置或公共区域)。
充电站可能如220V电气插座那样简单,也可能是适合多种车型、多种充电标准的复杂充电装置。
一些公共充电站可免费使用,而有些则需缴费,并由专人操作。
如图2-7所示图2-7充电桩四、常用充电方法在日常人们使用电动汽车时一般采用的有恒流充电方式或恒压充电方式,在实际生产应用实践中,经过大量的实践后人们一步步对其进行改进,研究开发了许多不同的充电方式。
接下来介绍目前常采纳的一些充电方法,在如下的充电电路图中,用虚线表示充电电流的大小,用实线表示充电电压的大小。
教学设计
①冷却液泵。
动力电池冷却液泵通过安装支架,并由2个螺栓固定在车身底盘上,经由其运转来循环动力电池冷却系统。
提示:
整个冷却系统有2个电子冷却液泵,分别是PEB/驱动电机冷却液泵和动力电池冷却液泵。
②冷却液软管。
橡胶冷却液软管在各组件间传送冷却液,弹簧卡箍将软管固定到各组件上。
动力电池冷却系统(ESS)软管布置在前舱内和后地板总成下。
③膨胀水箱。
动力电池冷却系统(ESS)配有卸压阀的注塑冷却液膨胀水箱,膨胀水箱安装在PEB托盘上,溢流管连接到电池冷却器出液管上,出液管连接到冷却水管三通上。
膨胀水箱外部带有“MAX”和“MIN”刻度标示,便于用户观察冷却液液位。
课堂小结
冷却风扇控制。
双模式混合动力电池装备有一个冷却风扇和电池冷却通风导管,电池控制模块使用4个传感器探测电池温度,还有2个传感器探测空气温度,根据温度信号以及风扇转速信号,控制模块通过PWM信号来调节风扇转速,电池组工作温度超出正常范围时,系统启动电池冷却风扇
布置作业
2.判断题
(1)动力电池温度越低越好。
()
(2)纯电动汽车没有内燃机。
不需要采用冷却系统。
()。
《新能源汽车电子电气系统检修》课程授课教案第一章:新能源汽车概述1.1 新能源汽车的定义与发展历程1.2 新能源汽车类型及其工作原理1.3 新能源汽车产业政策及发展趋势1.4 新能源汽车环保优势与挑战第二章:新能源汽车电子电气系统组成2.1 新能源汽车电子电气系统简介2.2 电源管理系统2.3 电机控制器2.4 充电设施及接口第三章:新能源汽车电池系统检修3.1 电池系统结构与工作原理3.2 电池管理系统检修方法3.3 电池包维护与故障诊断3.4 电池回收与循环利用第四章:新能源汽车电机及驱动系统检修4.1 电机结构与工作原理4.2 驱动系统组成及其工作原理4.3 电机检修方法与技巧4.4 驱动系统故障诊断与维修第五章:新能源汽车电力电子设备检修5.1 电力电子设备概述5.2 变频器检修方法5.3 逆变器检修与故障诊断5.4 电力电子设备维修案例分析第六章:新能源汽车充电设施检修6.1 充电桩类型及工作原理6.2 充电设施检修与维护6.3 充电故障诊断与处理6.4 充电设施安全操作规程第七章:新能源汽车控制系统检修7.1 控制系统组成与功能7.2 控制器检修方法与技巧7.3 控制策略及其优化7.4 控制系统故障诊断与维修第八章:新能源汽车网络通信系统检修8.1 网络通信系统概述8.2 车载网络通信协议8.3 网络通信故障诊断与处理8.4 网络通信系统检修案例分析第九章:新能源汽车车辆检测与诊断9.1 车辆检测方法与设备9.2 故障诊断流程与技巧9.3 常见故障类型及其原因9.4 故障诊断软件与应用第十章:新能源汽车维修案例分析10.1 维修案例概述10.2 维修方案制定与实施10.3 维修过程记录与分析重点和难点解析一、新能源汽车概述难点解析:新能源汽车的定义与发展历程需要理解不同类型的新能源汽车以及其工作原理,要关注新能源汽车产业政策及发展趋势,了解新能源汽车的环保优势与挑战。
二、新能源汽车电子电气系统组成难点解析:新能源汽车电子电气系统简介需要理解系统的组成,电源管理系统需要理解其功能和检修方法,电机控制器需要理解其工作原理和检修方法,充电设施及接口需要理解其功能和检修方法。
《新能源汽车电子电气系统检修》课程授课教案一、教案基本信息1. 课程名称:新能源汽车电子电气系统检修2. 授课对象:新能源汽车维修技术人员3. 授课时间:90分钟4. 授课地点:新能源汽车维修实训室5. 教学目标:使学员掌握新能源汽车电子电气系统的组成、工作原理及检修方法。
二、教学内容1. 新能源汽车电子电气系统概述1.1 电子电气系统的组成1.2 电子电气系统的工作原理2. 新能源汽车高压安全知识2.1 高压电的危险性2.2 高压电的安全操作规程3. 新能源汽车动力电池系统检修3.1 动力电池组的结构与原理3.2 动力电池组的检修方法4. 新能源汽车电机及控制系统检修4.1 电机的结构与原理4.2 电机控制系统的工作原理4.3 电机及控制系统的检修方法5. 新能源汽车充电系统检修5.1 充电系统的组成与原理5.2 充电设备的检修方法三、教学方法1. 讲授:讲解新能源汽车电子电气系统的相关知识,使学员了解系统组成、工作原理及检修方法。
2. 实操演示:在实训室内进行电机及控制系统、动力电池组和充电系统的检修操作演示,使学员掌握实际操作步骤。
3. 问题讨论:设置相关问题,引导学员进行分析讨论,巩固所学知识。
4. 案例分析:分析实际案例,使学员学会运用所学知识解决实际问题。
四、教学评估1. 课堂问答:评估学员对新能源汽车电子电气系统基本知识的掌握情况。
2. 实操考核:评估学员对新能汽车电机及控制系统、动力电池组和充电系统的检修操作能力。
3. 课后作业:布置相关作业,使学员巩固所学知识。
五、教学资源1. 教材:新能源汽车电子电气系统检修相关教材。
2. 实训设备:新能源汽车电机及控制系统、动力电池组、充电系统等实训设备。
3. 课件:制作精美的课件,辅助教学。
4. 视频资料:新能源汽车电子电气系统检修操作视频,便于学员直观学习。
六、教学活动设计6.1 导入:通过展示新能源汽车与传统汽车在电子电气系统方面的差异,引发学员对新能源汽车电子电气系统的兴趣。
教学设计
①冷却液泵。
动力电池冷却液泵通过安装支架,并由2个螺栓固定在车身底盘上,经由其运转来循环动力电池冷却系统。
提示:
整个冷却系统有2个电子冷却液泵,分别是PEB/驱动电机冷却液泵和动力电池冷却液泵。
②冷却液软管。
橡胶冷却液软管在各组件间传送冷却液,弹簧卡箍将软管固定到各组件上。
动力电池冷却系统(ESS)软管布置在前舱内和后地板总成下。
③膨胀水箱。
动力电池冷却系统(ESS)配有卸压阀的注塑冷却液膨胀水箱,膨胀水箱安装在PEB托盘上,溢流管连接到电池冷却器出液管上,出液管连接到冷却水管三通上。
膨胀水箱外部带有“MAX”和“MIN”刻度标示,便于用户观察冷却液液位。
课堂小结
冷却风扇控制。
双模式混合动力电池装备有一个冷却风扇和电池冷却通风导管,电池控制模块使用4个传感器探测电池温度,还有2个传感器探测空气温度,根据温度信号以及风扇转速信号,控制模块通过PWM信号来调节风扇转速,电池组工作温度超出正常范围时,系统启动电池冷却风扇
布置作业
2.判断题
(1)动力电池温度越低越好。
()
(2)纯电动汽车没有内燃机。
不需要采用冷却系统。
()。