石油库设计规范
- 格式:doc
- 大小:575.50 KB
- 文档页数:54
石油库设计规范GB50074一2023石油库是储存和管理石油产品的重要设施,对于保障国家能源安全和经济发展至关重要。
为了确保石油库的设计、建设和使用符合标准,中国国家标准化管理委员会发布了石油库设计规范GB50074一2023。
一、引言石油库设计规范GB50074一2023是为了规范石油库的设计和施工,保证其安全、可靠地运行,以及满足国家能源需求而制定的。
二、术语和定义在石油库设计规范中,定义了一些关键术语,如石油库、储罐、泄漏、防火等,用以确保标准的准确理解和适用。
三、设计基本原则石油库的设计应基于以下原则:1. 安全可靠性:确保石油库在正常运营和意外情况下都能安全可靠地工作。
2. 环保可持续性:采取适当的技术措施,减少对环境的污染。
3. 经济合理性:在满足要求的前提下,设计具有经济效益。
四、场地选址在选址阶段,需要考虑以下因素:1. 地质条件:地质稳定性、地下水情况等。
2. 地形地貌:确保场地平整,方便施工和操作。
3. 环境影响:离居民区、水源、交通道路等敏感区域的距离。
五、储罐设计石油库的核心组成部分之一是储罐,储罐的设计需要满足以下要求:1. 承压性能:储罐应承受极端工况下的内部压力,避免泄漏和破裂。
2. 防腐保温:采用适当材料和技术手段,延长储罐的使用寿命。
3. 安全防护:储罐应设有防火、防爆、泄漏探测等安全设施。
六、安全管理为了保证石油库的安全运营,需要建立完善的安全管理制度,包括但不限于以下方面:1. 库区安全:防火、防爆、泄漏探测等设施的规划和设置。
2. 作业人员安全培训:对石油库作业人员进行安全培训,提高其安全意识和应急能力。
3. 库区巡检和维护:定期巡检储罐和设备,及时发现和处理潜在的安全隐患。
七、验收和监督检查石油库的设计、建设和使用需要经过相关部门的验收和监督检查,主要包括:1. 设计审查:对石油库的设计文件进行审查,确保其符合规范要求。
2. 施工监督:对石油库的施工过程进行监督,确保施工质量和安全。
石油库设计规范GB50074-2022一、总则1.1 本规范的编制依据本规范是根据原建设部《关于印发<2022年工程建设标准制订、修订计划(第二批)>的通知》(建标[2022]126号)的要求,对原国家标准《石油库设计规范》GB50074-2002进行修订而成。
本规范在修订过程中,规范编制组进行了广泛的调查研究,总结了我国石油库几十年来的设计、建设、管理经验,借鉴了发达工业国家的相关标准,广泛征求了有关设计、施工、科研、管理等方面的意见,对其中主要问题进行了多次论证、反复修改,最后经审查定稿。
1.2 本规范的适合范围本规范适合于新建、扩建和改建石油库和液体化工品库的设计。
其中液体化工品包括:汽油、柴油、煤油、航空煤油、液化石油气、乙炔溶剂油、甲醇、乙醇、丙酮、苯类、醚类等易燃液体和硫酸、盐酸、氨水等可燃液体。
(1)储存温度低于-50℃或者高于300℃的液体储罐区;(2)储存压力大于0.1MPa的液体储罐区;(3)储存毒性强或者腐蚀性强的液体储罐区。
1.3 本规范与现行相关标准的关系本规范与现行相关标准共同构成为了我国石油库和液体化工品库设计的技术规范体系。
在本规范未尽事宜时,应参照下列相关标准执行:(1)GB50016-2022《建造设计防火规范》;(2)GB50028-2022《城镇燃气设计规范》;(3)GB50033-2022《城市供水系统设计规范》;(4)GB50034-2022《城市排水系统设计规范》;(5)GB50035-2022《城市供电系统设计规范》;(6)GB50037-2022《城市通信系统设计规范》;(7)GB50045-1995《高层民用建造防雷设计规范》;(8)GB50046-2022《防腐蚀设计规范》;(9)GB50053-2022《电气装置安装工程电缆桥架及电缆槽安装技术标准》;(10)GB50054-2022《低压配电装置安装工程技术标准》;(11)GB50055-2022《高压配电装置安装工程技术标准》;(12)GB50057-2022《建造物抗震设防分类标准》;(13)GB50108-2022《地基基础技术规范》;(14)GB50111-2022《建造抗震设计规范》;(15)GB50116-2022《建造给水排水设计规范》;(16)GB50118-2022《建造供暖通风与空气调节设计规范》;(17)GB50119-2022《建造电气设计规范》;(18)GB50121-2005《建造施工安全检查标准》;(19)GB50122-2022《建造防水设计规范》;(20)GB50123-2022《建造隔声设计规范》;(21)GB50124-2022《建造结构荷载规范》;(22)GB50125-2022《建造结构检测评估标准》;(23)GB50126-2022《建造结构抗火设计规范》;(24)GB50128-2005《建造施工质量验收统一标准》;(25)GB50129-2005《建造施工安全生产管理规定》;(26)GB50130-2022《建造电气装置安装工程技术标准》;(27)GB50131-2022《建造供水排水及采暖工程施工及验收规范》;(28)GB50132-2022《建造供暖通风与空气调节工程施工及验收规范》;(29)GB50133-2022《建造电气装置安装工程施工及验收规范》;(30)GB50134-2022《建造智能化系统工程施工及验收规范》;(31)GB50135-2022《城市燃气工程施工及验收规范》;(32)GB50136-2022《防腐蚀工程施工及验收规范》;(33)GB50137-2022《地基基础施工及验收规范》;(34)GB50138-2005《城市供水系统施工及验收规范》;(35)GB50139-2005《城市排水系统施工及验收规范》;(36)GB50140-2005《城市供电系统施工及验收规范》;(37)GB50141-2022《城市通信系统施工及验收规范》;(38)GB50202-2002《钢结构工程施工质量验收标准》;(39)GB50203-2022《砌体结构工程施工质量验收标准》;(40)GB50204-2022《混凝土结构工程施工质量验收标准》;(41)GB50205-2001《木结构工程施工质量验收标准》;(42)GB50206-2022《屋面防水工程施工质量验收标准》;(43)GB50207-2022《地下防水工程施工质量验收标准》;(44)GB50208-2022《防雷装置安装技术标准》;(45)GB50209-2022《消防设施工程施工质量验收标准》。
石油库设计规范GB50074-2022一、总则1.1 本规范的编制依据、适合范围和基本原则1.1.1本规范是根据国家有关法律、法规和标准的要求,结合我国石油库几十年来的设计、建设、管理经验,借鉴了发达工业国家的相关标准,编制而成的。
1.1.2本规范适合于新建、扩建、改建石油库的设计、施工和验收。
本规范也适合于液体化工品库的设计、施工和验收,但应根据液体化工品的特性和危(wei)险性,参照有关标准和规范进行调整。
1.1.3石油库设计应遵循安全、经济、合理、先进、环保的原则,满足生产和使用的需要,符合国家有关法律、法规和标准的规定。
1.2 术语和定义本规范中使用的术语和定义见附录A。
1.3 编制依据GB 50016-2022 建造设计防火规范GB 50028-2022 城市燃气设计规范GB 50033-2022 建造给水排水设计规范GB 50034-2022 建造电气设计规范GB 50041-2022 锅炉房设计规范GB 50045-1995 高层民用建造设计防火规范GB 50053-2022 建造电气装置过电压保护设计规范GB 50054-2022 低压配电设计规范GB 50055-2022 高压配电设计规范GB 50057-2022 建造抗雷设计规范GB 50058-2022建造电气装置安装工程电缆桥架及线槽安装技术标准GB 50160-2022 火灾自动报警系统设计规范GB 50187-2022 工业企业厂区总平面布置设计规范GB 50191-2022 钢结构工程施工质量验收标准GB 50202-2002 建造给水排水及采暖工程施工质量验收统一标准GB 50203-2022 砌体结构工程施工质量验收统一标准...十六、采暖通风16.1 设计原则16.1.1石油库采暖通风系统应满足生产和使用的需要,保证人员的健康和安全,节约能源,防止污染。
16.1.2石油库采暖通风系统应符合国家有关法律、法规和标准的要求,参照G BJ19《工业企业设计卫生标准》等相关标准进行设计。
石油库设计规范油库设计要求遵循《石油库设计规范》,基于品质和环境的安全、健康、高效的原则,采用科学的设计、施工管理、营运管理措施,以确保设计、施工、运行达到合格水平。
一、基本确定(一)确定油品贮储容量及使用期限,结合当地政治、经济、社会水平,确定油库的建筑形式、大小,尤其对油库的有效自然荷载(例如地震、风荷载、雪荷载等)力学要求应根据技术文件进行设计、施工,以达到地形结构、施工工艺、质量标准要求。
(二)应考虑油库库容与油罐容之间的关系,避免出现油罐容不足、油罐放置空间不足或过大、油库库容过小或过大等问题。
(三)确定油库外墙和顶层材质及有效厚度,支撑结构体系采用隔热、防水及抗静电的新材料,确定油罐的容积及高度,以保证贮储安全、货物安全、效率高。
(四)确定油库油罐组和罐组间的水平、垂直位移和地势,防止液体滞留和雨水积水,采用坡度不大于1:400或技术规定值并保证污水排出,有效保护地下水安全。
二、油库位置及形状(一)根据油品特性及油库设置的使用情况,以满足以下要求确定油库位置:符合地形要求,避免流水冲击,容易保护、排水、排污等;油库有充分的空间,以保证操作安全、设备管理及消防设施的布置;地质概况稳定,既不会发生地面下沉,也不易受地震、霜、流域水淹等灾害;空气、水系及地下水污染比较轻,满足安全要求。
(二)油库形状:油库形状部署应做到整体布局完整,周边空间高度收敛,以及便于有效的油品运输及装卸,操作要方便。
三、设计原则(一)油库容量及位置应经省级以上油品储存通用设施设计审批主管部门批准;(二)油库室内和室外设计要考虑使用范围性能要求,保证建筑物外观竣工后达到设计标准要求;(三)油库建筑及安装设施设计要方便安全、运行管理及油池旁距设计;(四)油库内建筑及安装设施设计要求符合能量建筑以及比较有利的能量变化状况,考虑结构灵活性;(五)油库供暖设计要符合能源消耗状况,能量变换效率高;(六)油库库室密闭室结构设计要求符合安全要求,考虑到气态污染物的含量;(七)油库安防设施设计要求,必须考虑与防火,消火栓,火灾监测,灭火器,消防自动报警,安全出口设计等应相应保障。
石油库设计规范GB50074-2022一、总则1.0.1 本规范适合于石油、液体化工品库的设计。
1.0.2石油库应按照国家有关法律、法规和标准进行设计、建设和管理,保证安全、经济、合理和环保。
1.0.3石油库的设计应根据储存品种、数量、质量、供需关系、运输方式、地区特点等因素,综合考虑库址选择、库区布置、储罐类型、工艺流程、装卸方式、消防安全等方面,进行技术经济分析和优化选择。
1.0.4石油库的设计应符合国家有关节能减排的要求,采用节能环保的技术和设备,合理利用资源,减少能耗和污染物排放。
1.0.5石油库的设计应遵循预防为主、防治结合的原则,采取有效的安全防护措施,防止火灾、爆炸、泄漏等事故的发生,保护人员和设备的安全。
1.0.6石油库的设计应考虑自然灾害和人为破坏的影响,采取必要的抗震、防洪、防雷等措施,提高石油库的抗灾能力。
二、术语2.0.1 石油库指用于储存石油及其制品或者液体化工品的场所,包括储罐区、装卸区、泵站区、管道区等设施。
2.0.2 储罐指用于储存石油及其制品或者液体化工品的容器,包括固定顶储罐、浮顶储罐、球形储罐等类型。
2.0.3 易燃液体指在标准大气压下闪点低于60℃的液体,如汽油、溶剂油等。
2.0.4 可燃液体指在标准大气压下闪点不低于60℃且不高于93℃的液体,如柴油、煤油等。
2.0.5 液体化工品指具有腐蚀性、毒性或者其他危害性的液态化学品,如硫酸、氨水等。
2.0.6 装卸指将石油及其制品或者液体化工品从运输工具(如轮船、火车车皮、汽车罐车等)装入或者卸出储罐的过程。
2.0.7 泵站指用于输送石油及其制品或者液体化工品的泵及其附属设备所在的场所。
2.0.8 库区指按照功能或者地理位置划分的石油库内部的区域,如储罐区、装卸区、泵站区等。
三、基本规定(1)安全第一,防患于未然;(2)节能环保,合理利用资源;(3)科学规划,优化布局;(4)先进适合,经济合理。
3.0.2 石油库的设计应符合本规范及下列标准的规定:(1)GB 50160-2022《火灾危(wei)险性分类及火灾分区规范》;(2)GB 50183-2022《石油化工企业设计防火规范》;(3)GB 50187-2022《建造电气设计防火规范》;(4)GB 50222-1995《建造防雷设计规范》;(5)GB 50223-2022《建造给水排水设计规范》;(6)GB 50226-1995《建造供暖通风与空气调节设计规范》;(7)GB 50231-2022《工业管道工程施工及验收规范》;(8)GB 50235-1997《钢制压力容器设计规范》;(9)GB 50236-2022《场焊钢质管道施工及验收规范》;(10)GB 50242-2002《建造消防设施工程质量验收统一标准》;(11)GB 50243-2002《建造电气工程施工质量验收统一标准》;(12)GB 50254-2022《低压配电装置安装工程施工及验收规范》;(13)GB 50255-2022《高压配电装置安装工程施工及验收规范》;(14)GB 50256-2022《电力电缆路线施工及验收规范》;(15)GB 50257-2022《电力电缆桥架施工及验收规范》;(16)GB 50303-2022《建造节能设计标准》;(17)GB 50333-2022《城市轨道交通环境振动与噪声控制标准》;(18)GB 50343-2022《建造给水排水系统节能设计标准》;(19)GB 50367-2022《石油化工企业环境保护设计通则》;(20)其他有关的法律、法规和标准。
石油库设计规范GB50074一2022随着石油储存需求的增加,石油库的设计规范至关重要。
《石油库设计规范GB50074一2022》的出台,标志着我国石油库设计行业进入了一个新阶段。
本文将就该设计规范的主要内容进行介绍和分析,以期为相关设计从业人员提供参考。
一、设计规范概述该设计规范总共分为8章,主要包括:总则、术语和定义、基本要求、建筑设计、设备设计、电气设计、工程建设和施工管理,以及验收和监督等。
其中,基本要求章节着重规定了石油库设计和施工过程中要满足的基本条件,包括设计人员资质要求、建设单位责任、施工方案及验收标准等。
二、石油库设计石油库的设计包括建筑设计和设备设计两个方面。
在建筑设计中,该规范明确了库区建筑的总体布局、建筑物的结构设计要求、防火防爆设计等内容。
在设备设计方面,规范规定了库区内主要设备的选型、布置要求以及安全、可靠性要求等。
三、电气设计电气设计是石油库建设中不可忽视的重要环节。
该规范对库区内的电气设备的选择、布置、维护等提出了具体要求,确保了库区电气系统的安全运行。
四、工程建设和施工管理石油库的工程建设和施工管理关系到库区的质量和安全。
规范中对工程施工管理的各个环节进行了规定,包括工程施工组织设计、施工方案编制和实施、防腐层施工及质量验收等。
五、验收和监督为确保石油库的建设质量和安全运行,该规范对石油库验收和监督进行了相关规定。
包括验收程序、验收内容、验收评定标准等,以及石油库的日常监督管理要求。
六、规范意义及应用《石油库设计规范GB50074一2022》的出台,对于我国石油库设计行业的规范化发展具有重要意义。
它将提升石油库设计的技术水平和施工质量,促进行业健康发展。
同时,该规范的应用也将有助于提高石油库的安全性和可靠性,保障国家能源供应的稳定。
总结:《石油库设计规范GB50074一2022》在石油库设计中具有指导和规范作用。
对于石油库设计从业人员而言,了解并遵守该规范的相关内容是提高工作质量和效率的重要保障。
注: 表中总容量系指石油库储油罐旳公称容量和桶装油品设计寄存量之总和。
第二章库址选择第条石油库旳库址,应选在交通以便旳地方。
以铁路运送为主旳石油库,应靠近有条件接轨旳地方;以水运为主旳石油库,应靠近有条件建没装卸油品码头旳地方。
第条储存原油、汽油、煤油、柴油等大宗油品旳石油库旳库址选择,应考虑产、运、销旳关系和国家有关部门制定旳油品运送流向。
第条为城镇服务旳商业石油库旳库址,在符合城镇环境保护与防火安全规定旳条件下,应靠近城镇。
第条企业附属石油库旳库址选择,应结合该企业主体工程统一考虑,并应符合城镇或工业区规划、环境保护与防火安全旳规定。
第条石油库旳库址应具有良好旳地质条件,不得选在有土崩、断层、滑坡、沼泽、流沙及泥石流旳地区和地下矿藏开采后有也许塌陷旳地区。
人工洞石油库旳库址,应选在地质构造简朴、岩性均一、石质坚硬与不易风化旳地区,并宜避开断层和密集旳破碎带。
第条一、二级石油库旳库址,不得选在地震基本烈度九度及以上旳地区。
第条当库址选定在靠近江河、湖泊或水库旳滨水地段时,库区场地旳最低设计标高,应高于计算最高洪水位0.5米。
当有防止石油库受淹旳可靠措施,且技术经济合理时库址亦可选在低于计算最高洪水位旳地段。
计算最高洪水位采用旳洪水频率,应符合下列规定:一. 一、二级石油库不应低于1/50(即五十年一遇);二. 二、四级石油库不应低于1/25(即二十五年一遇)。
第条石油库旳库址,应具有满足生产、消防、生活所需旳水源和电源旳条件,还应具有排水旳条件。
第条石油库与周围居住区、工矿企业、交通线等旳安全距离,不得不不不大于表旳规定。
第条石油库与飞机场旳距离,应符合各级机场对净空旳规定。
表石油库与周围居住区、工矿企业、交通线等旳安全距离(米)注①序号1─7旳距离,应从石油库旳油罐区或装卸区算起,有防火堤旳油罐区应从防火堤中心线算起,无防火堤旳地下油罐应从油罐壁算起。
装卸区应从建筑物或构筑物算起。
序号8旳距离应从石油库围墙算起。
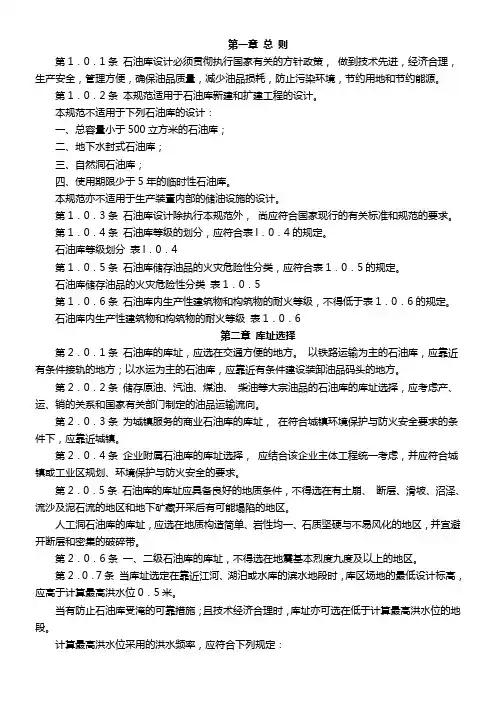
第一章总则第1.0.1条石油库设计必须贯彻执行国家有关的方针政策,做到技术先进,经济合理,生产安全,管理方便,确保油品质量,减少油品损耗,防止污染环境,节约用地和节约能源。
第1.0.2条本规范适用于石油库新建和扩建工程的设计。
本规范不适用于下列石油库的设计:一、总容量小于500立方米的石油库;二、地下水封式石油库;三、自然洞石油库;四、使用期限少于5年的临时性石油库。
本规范亦不适用于生产装置内部的储油设施的设计。
第1.0.3条石油库设计除执行本规范外,尚应符合国家现行的有关标准和规范的要求。
第1.0.4条石油库等级的划分,应符合表l.0.4的规定。
石油库等级划分表l.0.4第1.0.5条石油库储存油品的火灾危险性分类,应符合表1.0.5的规定。
石油库储存油品的火灾危险性分类表1.0.5第1.0.6条石油库内生产性建筑物和构筑物的耐火等级,不得低于表1.0.6的规定。
石油库内生产性建筑物和构筑物的耐火等级表1.0.6第二章库址选择第2.0.1条石油库的库址,应选在交通方便的地方。
以铁路运输为主的石油库,应靠近有条件接轨的地方;以水运为主的石油库,应靠近有条件建设装卸油品码头的地方。
第2.0.2条储存原油、汽油、煤油、柴油等大宗油品的石油库的库址选择,应考虑产、运、销的关系和国家有关部门制定的油品运输流向。
第2.0.3条为城镇服务的商业石油库的库址,在符合城镇环境保护与防火安全要求的条件下,应靠近城镇。
第2.0.4条企业附属石油库的库址选择,应结合该企业主体工程统一考虑,并应符合城镇或工业区规划、环境保护与防火安全的要求。
第2.0.5条石油库的库址应具备良好的地质条件,不得选在有土崩、断层、滑坡、沼泽、流沙及泥石流的地区和地下矿藏开采后有可能塌陷的地区。
人工洞石油库的库址,应选在地质构造简单、岩性均一、石质坚硬与不易风化的地区,并宜避开断层和密集的破碎带。
第2.0.6条一、二级石油库的库址,不得选在地震基本烈度九度及以上的地区。
石油库设计规范范文石油库是储存石油和石油产品的场所,承载着重要的安全和环境保护责任。
合理的设计规范对于保障储油安全和环境保护至关重要。
以下是一些常见的石油库设计规范:1.库区选址:选择位于远离居民区和重要水源保护区的适宜地点,距离容易燃烧、易燃气体和高温源的距离要符合规范要求。
土壤必须符合贮存石油要求。
选址必须考虑到道路交通、供水、供电等基础设施的建设条件。
2.安全间距:各种储罐、设备、管道等应按照安全间距规定布置,以防止因火灾、事故等导致安全事故的扩散。
3.储罐设计:储罐应符合国家相关法规和技术规范,采用质量可靠的材料和适当的厚度。
罐体应有防腐蚀措施,以延长使用寿命。
另外,要考虑避雷装置和防静电措施等。
4.安全通道:在库区内应设置宽度符合规范要求的安全通道,以便人员疏散和紧急救援。
5.灭火系统:库区应配备完善的灭火系统,包括消防栓和灭火器,并配备消防泵房和消防水池。
灭火系统应定期检查和维护,确保其可靠性和有效性。
6.库区围护设施:库区的围护设施包括防护墙、栏杆和防护网等,以防止无关人员进入库区。
7.库区排污系统:库区应设计合理的排污系统,包括油雾净化装置、油水分离器和污水处理设备等,以确保库区污染物排放达到法定标准。
8.环境保护:设计时要考虑库区的环境影响问题,例如防止溢油、泄漏和污染。
9.库区管理:制定库区管理规范,明确库区工作人员的职责和权限,制定安全操作规程和紧急预案。
10.安全标识:库区内应设置符合标准的安全标识,包括安全出口标识、禁烟标识、消防器材标识等,以提醒人员注意安全。
总之,合理的石油库设计规范有助于提高石油库的安全性和环境保护能力,减少事故发生的风险。
设计人员应严格按照相关法规和技术规范进行设计,确保石油库的可靠运行和工作人员的安全。
石油库设计规范
石油库设计规范是为了确保石油库的安全和高效运营而制定的规范。
下面是一些常见的石油库设计规范:
1. 建筑设计要满足消防安全要求:石油库的建筑材料、结构和布局应该符合消防安全规范,以防止火灾发生和蔓延。
2. 容量计算:根据石油库的使用需求和储存要求,应合理计算石油库的容量,确保能够满足预期的储存量。
3. 雨水收集和处理:石油库的设计应考虑雨水的收集和处理系统,以防止雨水渗入库内,同时也要净化和处理雨水,以防止对环境造成污染。
4. 排水系统:石油库的排水系统应能够及时排除库内的水分,保持库内的干燥,并防止积水引起的腐蚀或损坏。
5. 防火设施:石油库应配备相应的防火设施,包括灭火器、自动喷水系统、报警系统等等,以确保在火灾发生时能够迅速控制火势。
6. 地面结构设计:石油库的地面应使用耐油、耐腐蚀的材料,并进行合理的排水设计,以确保地面能够承受库内的重量和防止地下水被污染。
7. 环境保护:石油库的设计应符合环境保护要求,包括使用低污染材料、防止溢漏、净化废气等等。
同时还应考虑周边环境
的影响,例如远离住宅区和水源。
8. 安全设施:石油库应配备安全设施,如围墙、监控系统、防护装置等等,以确保石油库不受外部干扰和未授权人员的侵入。
9. 防雷设施:石油库应配备防雷设施,包括接闪器、避雷针等等,以保护石油库免受雷击和电磁干扰。
10. 库容检测和监测系统:石油库应配备库容检测和监测系统,以实时监测石油库内的储油量,以便做出合理的调度和储存计划。
总之,石油库的设计规范要求全面考虑安全性、环境保护和高效运营,以确保石油库的可靠性和可持续发展。
4库址选择4.0.1石油库的库址选择应根据建设规模、地域环境、油库各区的功能及作业性质、重要程度,以及可能与邻近建(构)筑物、设施之间的相互影响等,综合考虑库址的具体位置,并应符合城镇规划、环境保护、防火安全和职业卫生的要求,且交通运输应方便。
4.0.2企业附属石油库的库址,应结合该企业主体建(构)筑物及设备、设施统一考虑,并应符合城镇或工业区规划、环境保护和防火安全的要求。
4.0.3石油库的库址应具备良好的地质条件,不得选择在有土崩、断层、滑坡、沼泽、流沙及泥石流的地区和地下矿藏开采后有可能塌陷的地区。
4.0.4一、二、三级石油库的选址,不得选在抗震设防烈度为9度及以上的地区。
4.0.5一级石油库不宜建在抗震设防烈度为8度的Ⅳ类场地地区。
4.0.6覆土立式储罐区宜在山区或建成后能与周围地形环境相协调的地带选址。
4.0.7石油库应选在不受洪水、潮水或内涝威胁的地带;当不可避免时,应采取可靠地防洪、排涝措施。
4.0.8一级石油库防洪标准应按重现期不小于100年设计;二、三级石油库防洪标准应按重现期不小于50年设计;四、五级石油库防洪标准应按重现期不小于25年设计。
4.0.9石油库的库址应具备满足生产、消防、生活所需的水源和电源的条件,还应具备污水排放的条件。
5库区布置5.1总平面布置5.1.1石油库的总平面布置,宜按储罐区、易燃和可燃液体装卸区、辅助作业区和行政管理区分区布置。
石油库各区内的主要建(构)筑物或设施,宜按表5.1.1的规定布置。
5.1.4储罐应集中布置。
当储罐区地面高于邻近居民点、工业企业或铁路线时,应加强防止事故状态下库区易燃和可燃液体外流的安全防护措施。
5.1.5石油库的储罐应地上露天设置。
山区和丘陵地区或有特殊要求的可采用覆土等非露天方式设置,但储存甲B类和乙类液体的卧式储罐不得采用罐式方式设置。
地上储罐、覆土储罐应分别设置储罐区。
5.1.9同一储罐区内,火灾危险性类别相同或相近的储罐宜相对集中布置。
石油库设计规范(修订本)中华人民共和国国家标准GBJ74一84主编部门:中国石油化工总公司中华人民共和国石油工业部批准部门:中华人民共和国国家打算委员会施行日期:1995年10月1日第一章总则第1.0.1条石油库设计必须贯彻执行国家有关的方针政策,做到技术先进,经济合理,生产安全,治理方便,确保油品质量,减少油品损耗,防止污染环境,节约用地和节约能源。
第1.0.2条本规范适用于石油库新建和扩建工程的设计。
本规范不适用于下列石油库的设计:一、总容量小于500立方米的石油库;二、地下水封式石油库;三、自然洞石油库;四、使用期限少于5年的临时性石油库。
本规范亦不适用于生产装置内部的储油设施的设计。
第1.0.3条石油库设计除执行本规范外,尚应符合国家现行的有关标准和规范的要求。
第1.0.4条石油库等级的划分,应符合表l.0.4的规定。
石油库等级划分表l.0.4第1.0.5条石油库储存油品的火灾危险性分类,应符合表1.0.5的规定。
石油库储存油品的火灾危险性分类表1.0.5第1.0.6条石油库内生产性建筑物和构筑物的耐火等级,不得低于表1.0.6的规定。
石油库内生产性建筑物和构筑物的耐火等级表1.0.6第二章库址选择第2.0.1条石油库的库址,应选在交通方便的地点。
以铁路运输为主的石油库,应靠近有条件接轨的地点;以水运为主的石油库,应靠近有条件建设装卸油品码头的地点。
第2.0.2条储存原油、汽油、煤油、柴油等大宗油品的石油库的库址选择,应考虑产、运、销的关系和国家有关部门制定的油品运输流向。
第2.0.3条为城镇服务的商业石油库的库址,在符合城镇环境爱护与防火安全要求的条件下,应靠近城镇。
第2.0.4条企业附属石油库的库址选择,应结合该企业主体工程统一考虑,并应符合城镇或工业区规划、环境爱护与防火安全的要求。
第2.0.5条石油库的库址应具备良好的地质条件,不得选在有土崩、断层、滑坡、沼泽、流沙及泥石流的地区和地下矿藏开采后有可能塌陷的地区。
石油库设计规范本规范是根据建设部建标[1998]244号文《一九九八年工程建设国家标准制修订计划(第二批)》的要求,对原国家标准《石油库设计规范》GBJ 74—84进行修订而成。
本规范共分15章和2个附录。
主要内容包括石油库设计所涉及的库址选择、平面布置、储运工艺、安全消防、给水排水、环境保护、供电配电、采暖通风等方面的必要规定。
由于石油库储存的是易燃和可燃液体,属爆炸和火灾危险场所,所以,本着“安全可靠”的原则,着重对有关安全、消防问题作出详细规定。
本次修订,将原国家标准《小型石油库及汽车加油站设计规范》GB 50156—92中的小型石油库设计方面的内容纳入了《石油库设计规范》。
1984年版《石油库设计规范》共有条文211条(包括1995年局部修订条文),本次修订保留了91条,修改了100条,取消了20条,增加了73条。
与原规范相比,新规范主要有以下三个变化:1.增大了各级石油库油罐总容量;2.提高了安全防火标准;3.内容更为全面、合理。
在修订过程中,规范编制组进行了广泛的调查研究,总结了我国石油库几十年来的设计、建设、管理经验,借鉴了发达工业国家的相关标准,广泛征求了有关设计、施工、科研、管理等方面的意见,对其中主要问题进行了多次讨论、协调,最后经审查定稿。
根据建设部建标[2000]87号文《关于印发<工程建设标准制强制性条文>管理工作的暂行规定》的要求,正文中用黑体字注明了本规范的强制性条款。
经中华人民共和国建设部授权,本规范由中国石油化工集团公司负责管理,由中国石化工程建设公司(原中国石化北京设计院)负责具体解释工作。
解释单位地址:北京市西城区安德路甲67号,邮编:100011。
本规范在实施过程中,如发现需要修改补充之处,请将意见和有关资料提供给中国石化工程建设公司,以便在今后修订时参考。
本规范的主编单位、参编单位和主要起草人:主编单位:中国石化工程建设公司(原中国石化北京设计院)参编单位:解放军总后勤部建筑设计研究院铁道部第三勘察设计院解放军总装备部工程设计研究总院机械部设计研究院国家电力公司西北电力设计院主要起草人:陆万林韩钧周家祥欧清礼张顺德计鸿谨吴文革张建民王道庆许文忠张东明杨进峰周东兴李著萱肖院花余鹏飞1 总则1.0.1 为在石油库设计中贯彻执行国家有关方针政策,统一技术要求,做到安全可靠、技术先进、经济合理,制定本规范。
1.0.2 本规范适用于新建、扩建和改建石油库的设计。
本规范不适用于石油化工厂厂区内、长距离输油管道和油气田的油品储运设施的设计。
亦不适用于地下水封式石油库、自然洞石油库。
1.0.3 石油库设计除应执行本规范外,尚应符合国家现行有关强制性标准的规定。
2 术语2.0.1 石油库oil depot收发和储存原油、汽油、煤油、柴油、喷气燃料、溶剂油、润滑油和重油等整装、散装油品的独立或企业附属的仓库或设施。
2.0.2 人工洞石油库man-made cave oil depot油罐等主要设备设置在人工开挖洞内的石油库。
2.0.3 覆土油罐buried tank置于被土覆盖的罐室中的油罐,且罐室顶部和周围的覆土厚度不小于0.5m。
2.0.4 浮顶油罐floating roof tank顶盖漂浮在油面上的油罐。
2.0.5 内浮顶油罐internal floating roof tank在油罐内设有浮盘的固定顶油罐。
2.0.6 浅盘式内浮顶油罐internal floating roof tank with shallow plate钢制浮盘不设浮仓且边缘板高度不大于0.5m的内浮顶油罐。
2.0.7 埋地卧式油罐underground horizontal tank采用直接覆土或罐池充沙(细土)方式埋设在地下,且罐内最高液面低于罐外4m范围内地面的最低标高0.2m的卧式油罐。
2.0.8 油罐组a group of tanks用一组闭合连接的防火堤围起来的一组油罐。
2.0.9 油罐区tank farm由一个或若干个油罐组构成的区域。
2.0.10 储油区oil storage area由一个或若干个油罐区和为其服务的油泵站、变配电间以及必要的消防设施构成的区域。
2.0.11 油罐容量nominal volume of tank经计算并圆整后的油罐公称容量。
2.0.12 油罐操作间operating room for tank人工洞石油库油罐阀组的操作间。
2.0.13 易燃油品inflammable oil闪点低于或等于45℃的油品。
2.0.14 可燃油品combustible oil闪点高于45℃的油品。
2.0.15 企业附属石油库oil depot attached to a enterprise专供本企业用于生产而在厂区内设置的石油库。
2.0.16 安全距离safe distance满足防火、环保等要求的距离。
2.0.17 铁路油品装卸线railway for oil loading and unloading石油库内用于油品装卸作业的铁路线段。
2.0.18 液化石油气liquefied petroleum gas在常温常压下为气态,经压缩或冷却后为液态的C3、C4及其混合物。
3 一般规定3.0.1 石油库储存液化石油气时,液化石油气罐的总容量不应大于油罐总容量的10%,且不应大于1300m3。
3.0.2 石油库内液化石油气设施的设计,可按现行国家标准《石油化工企业设计防火规范》GB 50160的有关规定执行。
4 库址选择4.0.1 石油库库址选择应符合城镇规划、环境保护和防火安全要求,且交通方便。
4.0.2 企业附属石油库的库址,应结合该企业主体工程统一考虑,并应符合城镇或工业区规划、环境保护和防火安全的要求。
4.0.3 石油库的库址应具备良好的地质条件,不得选择在有土崩、断层、滑坡、沼泽、流沙及泥石流的地区和地下矿藏开采后有可能塌陷的地区。
人工洞石油库的库址,应选在地质构造简单、岩性均一、石质坚硬与不易风化的地区,并宜避开断层和密集的破碎带。
4.0.4 一、二、三级石油库的库址,不得选在地震基本烈度为9度及以上的地区。
4.0.5 石油库场地设计标高,应符合下列规定:1 当库址选定在靠近江河、湖泊等地段时,库区场地的最低设计标高,应高于计算洪水位0.5m及以上。
2 计算洪水位采用的防洪水标准,应符合下列规定:1)一、二、三级石油库洪水重现期应为50年;2)四、五级石油库洪水重现期应为25年。
3 当库址选定在海岛、沿海地段或潮汐作用明显的河口段时,库区场地的最低设计标高,应高于计算水位1m及以上。
在无掩护海岸,还应考虑波浪超高。
计算水位应采用高潮累积频率10%的潮位。
4 当有防止石油库受淹的可靠措施,且技术经济合理时,库址亦可选在低于计算水位的地段。
4.0.6 石油库的库址,应具备满足生产、消防、生活所需的水源和电源的条件,还应具备排水的条件。
4.0.7 石油库与周围居住区、工矿企业、交通线等的安全距离,不得小于表4.0.7的规定。
4.0.8 石油库与飞机场的距离,应符合国家现行有关标准和规范的规定。
5 总平面布置5.0.1 石油库内的设施宜分区布置。
石油库的分区及各区内的主要建筑物和构筑物,宜按表5.0.1的规定布置。
5.0.2 石油库内使用性质相近的建筑物或构筑物,在符合生产使用和安全防火的要求下,宜合并建造。
5.0.3 石油库内建筑物、构筑物之间的防火距离(油罐与油罐之间的距离除外),不应小于表5.0.3的规定。
5.0.4 油罐应集中布置。
当地形条件允许时,油罐宜布置在比卸油地点低、比灌油地点高的位置,但当油罐区地面标高高于邻近居民点、工业企业或铁路线时,必须采取加固防火堤等防止库内油品外流的安全防护措施。
5.0.5 人工洞石油库储油区的布置,应符合下列规定:1 油罐室的布置,应最大限度地利用岩石覆盖层的厚度。
油罐室岩石覆盖层的厚度,应满足防护要求。
2 变配电间、空气压缩机间、发电间等,不应与油罐室布置在同一主巷道内。
当布置在单独洞室内或洞外时,其洞口或建筑物、构筑物至油罐室主巷道洞口、油罐室的排风管或油罐的通气管管口的距离,不应小于15m。
3 油泵间、通风机室与油罐室布置在同一主巷道内时,与油罐室的距离不应小于15m。
4 每条主巷道的出入口,不宜少于两处(尽头式巷道除外),洞口宜选择在岩石较完整的陡坡上。
5.0.6 铁路装卸区,宜布置在石油库的边缘地带。
石油库的专用铁路线,不宜与石油库出入口的道路相交叉。
5.0.7 公路装卸区,应布置在石油库面向公路的一侧,宜设围墙与其他各区隔开,并应设单独出入口。
5.0.8 行政管理区宜设围墙(栅)与其他各区隔开,并应设单独对外的出入口。
5.0.9 石油库内道路的设计,应符合下列规定:1 石油库油罐区应设环行消防道路。
四、五级石油库、山区或丘陵地带的石油库油罐区亦可设有回车场的尽头式消防道路。
2 油罐中心与最近的消防道路之间的距离,不应大于80m;相邻油罐组防火堤外堤脚线之间应留有宽度不小于7m的消防通道。
3 消防道路与防火堤外堤脚线之间的距离,不宜小于3m。
4 铁路装卸区应设消防道路。
5 铁路装卸区的消防道路宜与库内道路构成环行道,也可设有回车场的尽头式道路。
6 汽车油罐车装卸设施和油桶灌装设施,必须设置能保证消防车辆顺利接近火灾场地的消防道路。
7 一级石油库的油罐区和装卸区消防道路的路面宽度不应小于6m,其他级别石油库的油罐区和装卸区消防道路的路面宽度不应小于4m。
8 一级石油库的油罐区和装卸区消防道路的转弯半径不宜小于12m。
5.0.10 石油库通向公路的车辆出入口(公路装卸区的单独出入口除外),一、二、三级石油库不宜少于2处,四、五级石油库可设1处。
5.0.11 石油库应设高度不低于2.5m的非燃烧材料的实体围墙。
山区或丘陵地带的石油库,可设置镀锌铁丝网围墙,企业附属石油库与本企业毗邻一侧的围墙高度不宜低于1.8m。
5.0.12 石油库内应进行绿化,除行政管理区外不应栽植油性大的树种。
防火堤内严禁植树,但在气温适宜地区可铺设高度不超过0.15m的四季常绿草皮。
消防道路与防火堤之间,不宜种树。
石油库内绿化,不应妨碍消防操作。
6 油罐区6.0.1 石油库的油罐设置应采用地上式,有特殊要求时可采用覆土式、人工洞式或埋地式。
6.0.2 石油库的油罐应采用钢制油罐。
油罐的设计应符合国家现行油罐设计规范的要求。
选用油罐类型应符合下列规定:1 储存甲类和乙A类油品的地上立式油罐,应选用浮顶油罐或内浮顶油罐,浮顶油罐应采用二次密封装置。
2 储存甲类油品的覆土油罐和人工洞油罐,以及储存其他油品的油罐,宜选用固定顶油罐。
3 容量小于或等于100m3的地上油罐,可选用卧式油罐。