第3课区域经济和重心的南移练习(带答案和解释)
- 格式:doc
- 大小:21.41 KB
- 文档页数:5
3 区域经济和重心的南移练习一、选择题1.“骏马秋风塞北,杏花春雨江南。
”两汉时期,塞北(龙门碣石以北)和江南地区都是我国重要的经济区。
在当时四大经济区中,长期居于全国经济重心的是()。
A.山西、江南B.山东、江南C.龙门碣石以北、江南D.山东、山西2.秦汉时期,我国北方地区以长城为界分成农耕文化区和游牧文化区,造成这一状况的根本原因是()。
A.生产力发展水平的差异B.民族生活习惯的差异C.自然条件的差异D.统治政策的差异3.《宋书·志序》载:“自戎狄内侮,有晋东迁,中土遗氓,播徙江外。
……百郡千城,流寓比室。
人伫鸿雁之歌,士蓄怀本之念,莫不各树邦邑,思复旧井。
”这主要是说()。
A.五胡乱华,少数民族内迁B.北方战乱,北方人民南迁C.北方战乱,北方人民北迁D.江南开发,经济逐步发展4.东晋南朝时期,江南经济迅速发展,乃至有“江南之为国盛矣”的赞叹。
该时期江南开发的主要因素不包括()。
A.北方人口大量南迁B.民族融合进一步加强C.统治者推行劝课农桑等政策D.农产品商品化程度高5.隋唐时期我国城市的发展明显具有从西向东,由北向南的趋势,东南地区的城市越来越进步,这反映了()。
A.经济重心南移速度加快B.南方手工业大大发展C.南方交通发展超越北方D.南方成为经济重心6.从三国到南宋时期我国南北方经济格局的变化中可以得出的主要结论是()。
A.安定的社会环境是经济发展的先决条件B.民族迁移对经济发展有着重大影响C.统治者的重视对经济发展至关重要D.生产工具的改进对经济发展起着决定作用7.新的经济重心的形成必须具备三个基本特征:经济中心、政治中心和时间长久。
按照这个标准来判断中国古代经济重心的南移完成可能是在()。
A.魏晋南北朝时期B.隋唐时期C.北宋时期D.南宋时期8.据葛剑雄所著《简明中国移民史》的研究,靖康之乱后出现第三次人口南迁高潮,估计在绍兴和议签订前(即1141年前)大约有500万北方移民迁入并定居南方。
第3课区域经济和重心的南移基础夯实1.秦汉时期,我国北方地区出现了以长城为界的农耕文化区和游牧文化区,出现这一状况的根本原因是( )A.生产力发展水平的差异B.民族生活习惯的差异C.自然条件的差异D.统治政策的差异解析在古代生产力低下的情况下,各大经济区出现差异的根本原因是自然条件的差异。
答案C2.司马迁在《史记》中将全国划分为四大经济区,从战国到东汉我国经济区域的总体特征是( )A.山东、山西是传统的农业区,长期居于全国经济重心的地位B.江南地区与山东、山西相比,经济实力差距大C.龙门碣石以北在西汉一度被辟为农业区,但经济实力十分有限D.全国经济区域呈现出多样性和经济实力发展不平衡的特点解析A、B、C三项是具体经济区域的表现,其总体特征是多样性和发展不平衡。
故选D项。
答案D3.人口迁徙是一种常见的历史现象,我国古代人口流动也比较频繁。
纵观中国古代人口流动,其主流趋势是( )A.由内地流向边疆B.由边疆流向内地C.由北方流向南方D.由南方流向北方答案C4.“北来在此安家,远行从此启程,八闽百越赣州推本……”这是对闽粤赣边区客家文化的概述,具有人口迁移特色的客家文化的奠定时期应为( )A.两晋之际B.秦汉时期C.中唐以后D.两宋之际解析从材料信息可以看出,客家文化与人口迁移关系密切,因此,这一特色的形成应开始于第一次人口迁移时期,中国历史上中原人口南迁的第一次高潮出现在两晋之际。
答案A5.《宋书》记载:“(江南)地广野丰,民勤本业,一岁或稔,则数郡忘饥。
”出现这一现象的主要原因是( )A.由少数民族内迁带来的北方人民南迁B.宋政府重视发展农业生产C.睦邻民族政策带来的较长和平局面D.租佃关系提高了农民生产的积极性解析根据题干中的“《宋书》”,可知材料所指是南北朝时期的南方刘宋政权统治时期的情况,结合当时的时代特征,可知此时南方农业发展的主要原因是北民南迁,故A项正确。
答案A6.《宋书》载:“自戎狄内侮,有晋东迁,中土遗氓,播徙江外。
第3课区域经济和重心的南移练习(带答案和解释)5第一单元中国古代的农耕经济第3 区域经济和重心的南移1.“骏马秋风塞北,杏花春雨江南。
”两汉时期,塞北(龙门碣石以北)和江南地区都是我国重要的经济区。
在当时四大经济区中,长期居于全国经济重心地位的是( )A.西、江南 B.东、江南c.龙门碣石以北、江南D.东、西解析两汉时期,东被称为中原,是汉代经济最发达的地区,而西以关中平原、成都平原为主,也是当时的主要经济区。
东、西都是传统的农业区,长期居于全国经济重心的地位。
答案D2.《无家别》中写道“我里百余家,世乱各东西。
存者无消息,死者为尘泥。
”社会动乱是中原人口南迁的主要原因之一,下列对应错误的一项是( )A.七国之乱—第一次高潮—西汉B.永嘉之乱—第一次高潮—两晋之际c.安史之乱—第二次高潮—唐朝D.靖康之变—第三次高潮—两宋之际解析本题考查学生的识记能力。
中国历史上人口南迁的三次高潮分别是第一次是两晋之际,第二次是唐安史之乱后,第三次是两宋之际。
答案A3.据统计若以秦岭淮河为界,西汉元始二年(元2年)北方人口户数占全部人口户数的775%,南方占225%;按北宋元丰三年(1080年)之户数,北方占373%,而南方占627%。
造成以上人口地域分布变化的主要原因是( )A.北方战乱,南方政局相对稳定B.经济重心南移完成c.交通的发展与进步D.南方统治者实施仁政解析本题考查学生调动和运用知识的能力。
题干材料反映了西汉时期北方人口在全国所占比重大大超过南方,而宋代则相反。
造成这种变化的主要原因是北方战乱,南方政局相对稳定。
答案A4.《宋书》记载“(江南)地广野丰,民勤本业,一岁或稔,则数郡忘饥。
”出现这一现象的最主要原因是( )A.由少数民族内迁带的北方人民南迁B.政府重视发展农业生产c.睦邻民族政策带较长时期的和平局面D.租佃关系提高了农民生产的积极性解析由题干“《宋书》”可知材料说的是南北朝时期南朝刘宋政权统治时期江南的情况,结合当时的时代特征可知,这个时期南方农业之所以发展主要是因为北民南迁,故A项正确;B项虽然也是原因之一,但不是最主要的,故B项错误;c、D两项表述不符合史实,故排除。
第3课区域经济和重心的南移同步练习(08岳麓版必修2)一.单选1.下列有关我国古代四大经济区的说法,不正确的是A.四大经济区是指山东、山西、江南和龙门碣石以北B.司马迁根据汉代经济发展划分而成C.各经济区呈现出多样性和经济实力发展不平衡的特点D.山东、山西经济区始终是全国的经济重心所在2.从战国到东汉,我国经济发展最明显的特点是A.多样性和不平衡性B.南方经济开始赶上北方C.形成南稻北粟的格局D.南方农业为主和北方畜牧业为主的格局3.中国古代某一经济区,战国时属于秦地,大体以关中为主,后又扩展到河西巴蜀等地。
这一经济区属于A.山东B.山西C.江南D.龙门碣石以北4. 汉代经济重心的分布,最主要的特点是A.长江流域东西延伸B.沿黄河流域东西延伸C.沿长城两侧东西延伸D.沿运河由北向南延伸5.两汉时期江南经济落后于北方的原因是①地势复杂不利于开发②统治残酷阻碍经济发展③人口稠密资源贫乏④生产工具和技术落后A.①②③B.①④C.①③④D.①②③④6.秦汉时期,我国北方地区以长城为界区的农耕文化区和游牧文化区,造成这一状况的根本原因是A.生产力发展水平的差异B.民族生活习惯的差异C.自然条件的差异D.统治政策的差异7.黄河流域早期居于我国经济重心地位最主要的原因是A.气候干旱而炎热B.自然条件优越,开发较早C.人口众多,劳动力丰富D.森林茂密,沼泽密布8.中国历史上三次人口南迁高潮出现的相同原因是A.自然灾害B.战乱频繁C.逃避兵役徭役D.逃避债务9.“北人避胡多在南,南人至今能晋语。
”对唐朝张籍的这句诗理解最准确的是A.北方人大多害怕胡人B.南方人与北方人有不同的特点C.北方人为躲避战乱大量南迁D.南北的语言融合比较好10.纵观古代中原人口三次南迁高潮,造成人口流动的最主要原因是A.自然条件B.社会环境C.封建统治D.民族关系11.唐宋时期,导致人口迁移的主要原因是①阶级矛盾②统治阶级内部矛盾③民族矛盾④人地矛盾A.①②B.②③C.③④D.①④12.我国人口流动的主流趋势是A.由内地流向边疆B.由边疆流向内地C.由北方流向南方D.由南方流向北方13.我国古代中原人口三次南迁高潮,造成人口流动主要原因是A.南方自然条件优越B.战争频繁C.南方统治相对宽松D.民族融合要求14.中国历史上中原人口三次南迁高潮出现的共同原因主要是A.中原地区自然灾害严重B.中原地区大规模的社会动荡C.中原地区人口增长太快D.中原地区逐渐丧失经济重心地位15.中原人口南迁产生的最主要的影响A.南方人口增加,逐步超过北方B. 对南方过度开发,破坏了生态环境C.江南经济开发加快,经济重心南移D.南北风俗融合,文化重心南移16.东晋南朝时期江南农业迅速发展,其主要原因是A.商品经济水平较高,起到推动作用B.北方人口南迁并带去先进生产技术C.江南越人开始从事农耕生产D.江南的气候、土壤对农业发展有利17.下列材料中,表明中国古代经济重心南移完成的是A.“江南……地广野丰,民勤本业,一岁或稔,则数郡忘饥。
必修2第一单元第3课区域经济和重心的南移(测试)(满分60分,30分钟完成)班级姓名总分一、选择题(32分,每题2分)1.黄仁宇在《大历史不会萎缩》一书中说:“在中国地图上可以画出一条15英寸等雨线……凡线之以南以东,平均侮年至少有15英寸Z雨量,可堪耕作,线Z以北以西,则低于此最少的雨量。
而这等雨线也是胡汉之分划和少数民族及多数民族几千年长期交兵之处,而尤以气候干旱和人口过剩时为然”。
对上述材料理解错误的是A.古代时期,气候条件对人们的生产方式具有重要影响B.中国古代,北方少数民族为了改善自身的生存条件会发动对中原地区的战争C.15英寸等雨线是导致少数民族和多数民族战争的决定性因素D.15英寸等雨线以南以东地区农业文明比较发达【答案】C【解析】试题分析:本题主要考查学生运用所学知识解决问题的能力。
结合所学,•古代时期,由于生产力落后,气候条件对人们的生产方式几乎具有决定性影响;中国古代,北方少数民族为了改善自身的生存条件会发动对屮原地区的战争,也符合史实;结合所学可知,15英寸等雨线以南以东地区农业文明较发达。
随着社会生产力的发展,农耕经济可以突破15英寸等雨线。
故选D。
考点:中国古代的经济•中国古代的农业经济•中国古代的农业经济的影响因素2.秦汉时代,南方的郡面积都比北方的大得多。
例如,秦朝北方的河东、上党、太原等五郡才相当于今山西省,而南方的长沙郡就相当于今半个湖南省。
这一现象出现的主要原因是秦汉时期A.南方地区的经济地位更重要B.南方驰道等交通设施更完善C.北方地区开发的程度更高D.北方地区实行郡国并存制度【答案】c【解析】试题分析:汉初实行的郡国并存制度是在全国范围内,并非仅北方地区,D项错误;秦代“驰道" 主要北方地区,南方更多的是“五尺道”、“栈道”等,B项错误;若南方地区经济地位更重要,那必须是唐中期(经济重心南移开始)及以后,A项错误;在经济重心南移之前,古代中国的经济重心在北方(主要是黄河屮下游一带),北方地区开发程度更高,故郡、县的设置更多、更密,即选C项。
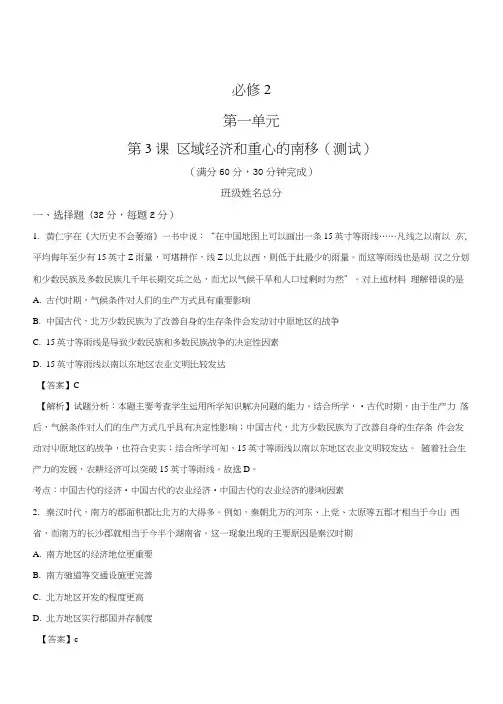
第3课区域经济和重心的南移1.下图是依据《隋书•食货志》等制作的南北朝时期各地区货币使用情况示意图。
该图反映出A.长江流域经济水平总体上高于黄河流域B.河西走廊与岭南地区经济发展速度最快C.黄河流域的丝织业迅速发展D.长江流域经济发展相对稳定【答案】D【解析】根据地图信息可知,黄河流域主要使用绢、帛作为货币,这说明南北朝时期该地战争频繁,人们由于对国家的货币不信任而使用实物货币;长江流域主要使用铜币即国家发行的货币,这说明人们对国家比较信任,反映了当时该地区社会稳定。
隋朝时期,经济重心尚在北方,还没有完成向南方的转移,A项不正确;B项与图中信息无关;C项在图中没有体现。
故选择D项。
2.“本地人开酒馆也往往仿效汴京的旧俗,在门前张挂驴子灯;开茶馆则学北方张挂名人画像。
更有趣的是,北人在吃笼饼、蒸饼的时候习惯于先撕掉皮,原本是因为北地风尘比较大,但南方人也跟着学,去了皮才吃”。
材料表明宋朝时期北方人南迁①带来先进生产技术②带来新的风俗习惯③导致经济重心南移④促进南北文化融合A.②③B.①②④C.③④D.②④【答案】D【解析】材料主要反映了南方人在生活习俗上受到北方人的影响,而非生产技术;材料所述是经济重心南移的表现,而非导致经济重心南移的原因,故排除①③;②④表述符合材料主旨。
3.明清时期,长江流域和南方各省的移民趋向,主要是从人口稠密的大河下游三角洲地区向大河中游和上游山地逐渐推进。
促进移民具有这一趋向的主要原因是A.外来农作物的传入和推广B.人口的地区分布严重不均衡C.政府对开发西南的有效推进D.初步出现区域经济分工【答案】A【解析】本题主要考查明清人口移动的原因。
明代由国外引进的高产农作物玉米和番薯,在明清两代不断推广种植,加之稳定的社会环境,人口迅速膨胀,人地矛盾突出,且玉米和番薯能够在土壤相对贫瘠的大河中游和上游山地种植,故引起了移民现象。
故本题选A。
B说法错在“严重不均衡”,故不选;政府对开发西南主要通过改土归流来推进,故不选C;区域经济分工在春秋战国时已出现,故不选D。
第3课区域经济和重心的南移一、选择题(本题共12小题,每小题4分,共48分)1.西汉时,长安附近的三辅一带,人口都特别稠密,共有240多万。
到东汉时,原本富饶的关中,人口锐减至50余万。
北方诸州中,人口都出现了锐减,而南方诸州人口都有不同程度的增长。
据此可推演出的公式是( )A.自然环境+人口=经济发展B.地理位置+人口=经济发展C.商业政策+人口=社会稳定D.社会稳定+人口=经济发展2.《晋书·食货志》记载:“(中原)大疾疫,兼以饥馑,百姓又为寇贼所杀,流尸满河,白骨蔽野。
”据此材料并结合所学知识可知,中国历史上中原人口南迁第一次高潮的原因有( )①中原地区社会动乱②在中原地区出现饥荒和瘟疫③少数民族内迁④统治阶级内乱A.①②③④ B.①②③C.①③④ D.①②④3.读《战国城市分布图》,从中可获得的信息不包括( )A.黄河中下游分布着许多城市B.河运与城市发展密切相关C.城市大都是某一区域的重要中心D.有的城市出现称作“市井”的商业区4.从隋朝大运河到元代大运河的路线变化说明( )A.西部地区日渐落后B.经济重心逐步东移南移C.北方地区不断衰落D.东部南部成为政治中心5.“骏马秋风塞北,杏花春雨江南。
”两汉时期,塞北(龙门碣石以北)和江南地区都是我国重要的经济区。
在当时四大经济区中,长期居于全国经济重心的是( ) A.山西、江南B.山东、江南C.龙门碣石以北、江南D.山东、山西6.胡人多衣皮,而中原地区的人多衣布。
出现上述现象的根本原因是( )A.风俗习惯的差异B.经济形态的差异C.统治政策的差异D.传统审美观念的差异7.秦汉时代,南方的郡面积都比北方的大得多。
例如,秦朝北方的河东、上党、太原等五郡才相当于今山西省,而南方的长沙郡就相当于今半个湖南省。
这一现象出现的主要原因是秦汉时期( )A.北方地区开发的程度更高B.南方地区的经济地位更重要C.南方驰道等交通设施更完善D.北方地区实行郡国并存制度8.关中地区曾是我国古代政治和经济中心。
第3课区域经济和重心的南移编者选题表一、选择题1.有学者把《史记》《汉书》中列出的著名大都会按照今天的行政区划,整理分列如下:河南省七,陕西、河北、山东、山西、安徽各二,江苏、湖北、广东、四川各一,其他各省尚无所闻。
结合所学,指出下列选项中对此解读不正确的是( )A.经济发展区域极不平衡B.河南地区开发较早,经济更发达C.城市的经济职能增强D.当时的北方是中国政治经济中心解析:C 材料中“河南省七,陕西、河北、山东、山西、安徽各二,江苏、湖北、广东、四川各一”等信息说明各地经济发展不平衡,故A项正确,不符合题意;材料中“河南省七”说明当时的河南经济较发达,故B项正确,不符合题意;材料中论及的是古代著名大都会的分布,体现不出城市经济职能的增强,故C项错误,符合题意;材料中大都会明显是北方远远超过南方,说明当时北方是政治经济中心,故D项正确,不符合题意。
2.“骏马秋风塞北,杏花春雨江南。
”两汉时期,塞北(龙门碣石以北)和江南地区都是我国重要的经济区。
在当时四大经济区中,长期居于全国经济重心的是( )A.山西、江南B.山东、江南C.龙门碣石以北、江南D.山东、山西解析:D 四大经济区中,属于黄河流域的山东、山西地区是传统的农业区。
那里自然条件优越,开发较早,人烟稠密,因而经济实力强,长期居于全国经济重心的地位,D项正确。
当时的江南地区人口稀少,生产技术落后,排除A、B、C三项。
3.(2017·山东德州期末)右图为吴松弟所著《中国移民》书影,该书详细论述北方人口南迁的具体背景、迁移过程、分布状况和造成的影响。
这一南迁现象产生的最主要的影响是( )A.南方人口增加,逐步超过北方B.对南方过度开发,破坏了生态环境C.江南经济开发加快,经济重心南移D.南北风俗融合,文化重心南移解析:C 中原人口的南迁,不但为南方地区补充了大量劳动力,而且也带来了较为先进的生产工具和技术,从而促进了南方的经济发展,使中国古代的经济重心逐渐由北方黄河流域移至南方长江中下游地区,C项正确。
第3课区域经济和重心的南移知识点一四大经济区的形成1.划分依据司马迁根据汉代经济分布的特点,将全国划分为四大经济区:山东、山西、江南和龙门碣石以北。
2.四大区域3.区域特点:从战国到东汉,全国的经济区域已呈现出多样性和经济实力发展不平衡的特点。
知识点二中原人口的大量外迁1.第一次高潮(1)时间:两晋之际。
(2)原因:汉族统治阶级内乱和少数民族内迁。
(3)影响:中原人口纷纷向南迁徙,黄河流域的农业生态环境迅速恶化。
2.第二次高潮安史之乱使黄河流域又一次遭到严重破坏,大批北方人口再度南迁,南方经济实力大为提高。
3.第三次高潮两宋之际,金灭北宋的靖康之变引起北方人口的第三次南迁高潮。
知识点三中国古代经济重心的南移1.原因(1)中原人口的南迁,不但为南方地区提供了大量劳动力,也带来了较为先进的生产工具和技术。
(2)南方社会环境相对稳定。
(3)南方自然条件优越,本来就蕴涵着发展农耕经济的巨大潜力。
2.过程(1)初步开发:①时间:孙吴、东晋、南朝时期。
②表现:初步形成稻麦兼种、水陆互补的作物体系,南方的耕地面积和产量大幅度提高。
(2)加速发展:①时间:中唐以后。
②表现:南方继续加速发展,逐渐超过了北方。
(3)南移完成:①时间:南宋时期。
②表现:经济上南强于北的局面完全确立,南方正式成为中国古代经济重心。
3.影响(1)经济重心的南移带来了文化重心的南移。
自南宋起,江浙地区已成为人才密布区。
(2)区域经济发展的多样性日益突出;凸显了区域经济发展的不平衡和互补的需求,成为中国古代农耕经济的一大特点。
[知识拓展] 黄河流域长期处于全国经济中心地位的主要原因(1)自然条件优越,开发较早,人烟稠密,劳动力相对密集。
(2)春秋战国以来铁农具和牛耕使用较为普遍。
(3)春秋战国至两汉时期,黄河流域和巴蜀地区兴建了一系列的水利工程,促进了农业生产的发展。
[图示巧记] 中原人口南迁的三次高潮[知识拓展] 我国古代北方人口三次南迁的共同点(1)三次高潮都发生在政权交替之际,统治阶级内乱之后,政局混乱之时。
高中历史地区经济和重心的南移课文练习答案岳麓版必修2_6737地区经济和重心的南移课文练习答案一、阅读与思虑方法点拨分析:此题旨在经过古今人口迁徙的比较,指引我们思虑二者的区比较是认识和剖析历史别,进而认识今日人口迁徙的主动性和计划性,以及对经济发展的促进问题的常用方法。
比较题要找作用,培育联系与比较能力和以古鉴今、因古识今的历史思想。
准题目要求的比较内容范围参照答案:古代人口迁徙多是因为北方战乱频仍,农业发展的条件(比什么)、比较方向(怎么被损坏,人民没法生计而被迫进行;现在天的人口迁徙主假如因为城市比)和比较的目的(什么结化的发展需要和领土的有计划开发。
论)。
二、自我测评1. 分析:此题考察我们对汉代经济地区多样性的认识和对历史事物归纳历史事物的特色要特色的归纳归纳能力。
归纳时要注意最能说明经济地区特色的自然条件、注意抓住历史观点的基本要农业发展状况、经济地位等要素不行缺失。
素,即最能反应事物实质特色参照答案:山东、山西地域自然条件优胜,农业技术发达,长久以的方面。
来是我国经济的重心;江南地域物产十分丰富,但是天气酷高湿润,开发较晚,经济实力与北方差距较大;龙门碣石以北土地贫乏,天气严寒,属于畜牧业或半农半牧区,经济实力有限。
2. 分析:此题要求归纳三次人口南迁高潮在发生时间上的共性,隐经济决定政治,政治对经含着对三次高潮的比较剖析。
三次高潮与三次战乱关系亲密,说明政局济又有反作用,这是历史唯物的动乱影响了人口的散布,而人口的迁徙又促进经济重心发生变化,可主义的基来源理。
见又影响了经济的发展,由此总结经济与政治的关系。
参照答案:三次高潮都发生在政权交替之际,统治阶级内争以后,政局杂乱之时;经济决定政治,政治对经济发展又有反作用,经济的发展能够加强国家实力,进而稳固统治,保证政治的稳固;而政局的动乱又会损坏经济发展所需的条件。
三、活动建议分析:此题旨在经过我们的实践检查活动,认识现代生活中的人口检查法一定保证检查范迁徙现象,认识人口迁徙对资源合理配置和经济发展的作用,培育收集围的广度,才能得出广泛性和整理信息和剖析信息得出结论的能力。
必修2 第一单元第3课区域经济和重心的南移(练)一、选择题1.“水旱从人,不知饥馑,时无荒年,谓之天府.”这是对哪项水利工程的评价()A.隋唐时期的大运河B.西汉的白渠C.战国时期的都江堰D.战国时期的郑国渠【答案】C【解析】试题分析:都江堰位于四川省成都市都江堰市城西,坐落在成都平原西部的岷江上,是蜀郡太守李冰父子在前人鳖灵开凿的基础上组织修建的大型水利工程,两千多年来一直发挥着防洪灌溉的作用,使成都平原成为水旱从人、沃野千里的“天府之国”。
2.明代江南封建经济继续发展,对下表解读最正确的是弘治、嘉靖年间江西的人口户数及朝廷在江西的征税统计表566)余余余余A。
明弘治、嘉靖年间农业税收方式未反映出商品经济发展的客观需求B。
明弘治、嘉靖年间人口减少与税收减少成正比C。
明弘治、嘉靖年间社会经济凋敝,农业衰退D。
明弘治、嘉靖年间江西成为朝廷重要的税收来源地【答案】A【解析】试题分析:弘治、嘉靖年间江西的经济数据变化非常小,所以,B。
明弘治、嘉靖年间江西人口减少政府税收也相应大幅削减和C。
明弘治、嘉靖年间社会经济凋敝,农业衰退,说法都是错误的。
数据只说了江西的数据,不是全国的。
D. 明弘治、嘉靖年间江西成为朝廷重要的税收来源地,说法不对。
所以答案选A。
3.对下表的解读,正确的有()①农业耕作技术的革命性发展推动了这时期农业的进步②重农抑商政策是这时期促进农业发展的主要因素之一③资本主义萌芽促进了这时期农业的发展④人口的增幅快于耕地面积的增幅推动了农业的精耕细作A.①②B.②③C.①③D.②④【答案】D【解析】试题分析:尊重材料是做对历史题目的唯一秘籍.而通过仔细阅读材料并结合所学知识不难发现,农业耕作技术的革命性发展是在春秋战国时期并不是在1400——1820年,重农抑商政策是贯穿中国古代的政策,所以重农抑商政策的确是这时期促进农业发展的主要因素之一,资本主义萌芽不是促进了这时期农业的发展而是促进了商业手工业的发展,1400——1820年人口的增加的确推动了农业的精耕细作,综上所述本题答案只能是D。
历史ⅱ岳麓版第3课区域经济和重心的南移练习(时间:25分钟分值:30分)A组(基础题)1、黄河流域早期居于我国经济重心地位的最主要原因是()。
A、气候干旱而炎热B、自然条件优越,开发较早C、人口众多,劳动力丰富D、森林茂密,沼泽密布答案B2、右图是中国古代某一著名的水利工程,具有“水旱从人,不知饥馑,时无荒年……”的作用,它应该处于四大经济区中的哪一经济区()。
A、山东经济区B、山西经济区C、江南经济区D、龙门碣石经济区解析材料反映的是都江堰,因此应位于江南经济区。
答案C3、唐朝张籍诗云“北人避胡多在南,南人至今能晋语。
”关于这句诗的理解不正确的选项是()。
A、描述的事件应该发生在两晋之际B、“南人”指的是现在的岭南以南人C、北方人为躲避战乱大量南迁D、这句诗说明了中国民族融合的情形解析材料描述的是两晋时期“五胡乱华”的情景,北方人口大量南迁,客观上带来了民族的融合,A、C、D三项正确。
当时南迁的位置是江南而不是岭南,应选B项。
答案B4、东晋南朝时期江南农业迅速发展,其主要原因是()。
A、商品经济水平较高起推动作用B、江南的气候、土壤对农业发展有利C、南方人民开始从事农耕生产D、北方人口南迁并带去先进生产技术解析商品经济水平较高,是农业发展的结果,所以A项错误;南方人开始从事农耕不能成为主要原因;B项自然条件只能是经济发展的基本条件,不能作为主要原因。
答案D5、人口迁移是普遍的社会现象。
古代中国中原人口南迁产生的最主要影响是()。
A、南方人口数量逐渐超过北方B、导致南方人地矛盾突出,破坏了生态平衡C、江南开发进程加快,经济重心逐渐南移D、南北风俗融合,文化重心南移解析古代中国人口大量南迁,带去了先进的生产工具和技术,并且为南方的发展提供了大量的劳动力,有利于江南开发进程的加快和经济重心南移。
答案C6、“入宋以后……不论是政治上的风云人物还是文坛领军人物,大多是南方的面孔了。
在科举考试中,南方人的优势明显,北宋后期不得不采取南北分卷的制度,特许南北方分别考试,单独录取,以维持南北地区间取士人数之大体均衡。
第3课区域经济和重心的南移1. 在汉代, 江南地区与黄河流域相比经济发展程度相差较大, 根本原因是()A. 自然条件的差异B. 统治政策的差异C. 生产力水平的差异D. 民族生活习惯的差异答案 C解析在汉代, 黄河流域普遍采用铁犁牛耕技术, 而江南仍处在刀耕火种阶段, 生产力水平的差异导致了南北经济发展程度的差异。
2.汉代经济重心的分布, 最主要的特点是()A. 长江流域东西延伸B. 沿黄河流域东西延伸C. 沿长城两侧东西延伸D. 沿运河由北向南延伸答案 B解析汉代经济重心是山东和山西, 这两部分地区主要沿黄河流域东西分布。
3.秦汉时期, 我国北方地区形成以长城为界的农耕文化区和游牧文化区, 造成这一状况的根本原因是()A. 生产力发展水平的差异B. 民族生活习惯的差异C. 自然条件的差异D. 统治政策的差异答案 C解析决定各大经济区差异的主要原因是自然条件的差异。
4. 唐人张籍在《永嘉行》中写道: “北人避胡多在南, 南人至今能晋语。
”这表明()①北民南迁是由天灾所致②北民南迁是为了躲避北方少数民族的骚扰③北民南迁有利于民族融合④北民南迁推广了先进技术A. ①②B. ②③C. ①③D. ②④答案 B5. 从三国到南宋时期我国南北方经济格局的变化中可以得出的主要结论是()A. 安定的社会环境是经济发展的先决条件B. 民族迁移对经济发展有着重大影响C. 统治者的重视对经济发展至关重要D. 生产工具的改进对经济发展起着决定作用答案 D解析从三国到南宋时期我国南北方经济格局的变化, 可知当时我国的经济重心不断南移, 其决定性因素在于南方的发展, 而南方发展的原因在于北民南迁带去了先进的生产技术, 这说明生产工具的改进对经济发展起着决定作用。
6.有的朝代出现经济重心与政治中心分离的现象, 王夫之在《读通鉴论》中谈到某个朝代的后期时指出: “立国于西北, 而植根于东南。
”这个朝代可能是()A. 西汉B. 唐代C. 北宋D. 明代答案 B解析“立国于西北, 而植根于东南”说明该朝代的政治中心在西北, 但经济中心在南方, 唐朝的都城在长安, 此时经济重心开始南移, 故B项符合题意。
岳麓版高中历史必修二第3课.区域经济和重心的南移复习与练习1.()根据()的特点,将全国分为()经济区。
2.从战国到(),全国的经济区域以呈现出()和经济实力发展()的特点3.人口南迁表现第一次高潮是两晋之际的()之乱,第二次高潮是唐中期以后的()之乱,第三次高潮是两宋之际的()之变。
(1)4.人口南迁为南方地区补充了大量(),为南方()的经济发展提供了前提。
5.南方在()逐渐超过了北方,()以后南强于北的局面完全确立。
重点知识解析1、黄河流域长期处于全国的经济中心地位的主要原因:一是自然条件优越,开发较早,人口稠密,劳动力相对密集;二是春秋战国以来铁农具和牛耕使用较为普遍;三是春秋战国至两汉时期,黄河流域和巴蜀地区兴建了一系列的水利工程,促使了农业生产的发展。
2、关于中原人口大量外迁⑴主要原因:一是战乱频繁;二是自然灾害。
⑵外迁的主要方向:由北向南。
⑶南迁人口的构成:并非都是平民百姓,其中还有不少是豪门大族。
⑷南迁的三次高潮:第一次高潮:两晋之际,由于汉族统治阶级内乱和少数民族内迁,山东、山西成为主要战场黄河流域的农业生态环境迅速恶化,中原人口纷纷向南迁徙,永嘉之乱后的人口流动,是中国历史上中原人大量南迁的第一次高潮。
第一次高潮,推动了六朝时期江南的开发,南方经济逐渐赶上北方;第二次高潮:中原人口南迁的第二次高潮,发生在唐安史之乱以后,安史之乱后,黄河流域又一次遭到严重破坏,大批北方人口再度南迁,大量涌人长江流域及其以南地区,使得中唐以后南方的人口迅速增加,经济实力大为提高,逐渐超过北方。
第三次高潮:两宋之际,靖康之乱引起北方人口的第三次南迁高潮。
导致经济上南强于北的局面完全确立,南方正式成为我国古代经济重心。
⑸南迁人口对江南经济发展的影响:第一、为江南补充了大量劳动力;第二、带来了生产工具和技术,为江南的发展做出了贡献。
另外、中原人口的南迁也促进了民族融合。
3.经济重心南移的原因、过程和影响⑴经济重心南移的原因:中原人口的南迁;南方社会环境的相对稳定;南方地区本身蕴涵着发展农耕经济的巨大潜力。
我夯基我达标1.汉朝时期,下列经济区按发达程度从高到低排列,正确的顺序应是()A.山东→山西→龙门碣石以北→江南B.山西→山东→龙门碣石以北→江南C.山东→山西→江南→龙门碣石以北D.江南→山西→山东→龙门碣石以北思路解析:山东是当时经济最发达的地区,由此可以排除B、D两项。
江南经济强于龙门碣石以北,所以A项也不正确。
答案:C2.从战国到东汉,全国的经济区域呈现出多样性和经济实力发展不平衡的特点。
主要原因包括()①自然条件②人口密度③开发早晚④生产技术A.①②③B.②③④C.①③④D.①②③④思路解析:经济发展是受多方面因素影响的。
经济区域形成的原因包括自然条件和社会条件两大方面,是多种因素综合作用的结果。
答案:D3.我国古代人口流动的主流趋势是()A.由内地流向边疆B.由边疆流向内地C.由北方流向南方D.由南方流向北方思路解析:古代北方战乱不息,多次出现北方人大量南迁的情况。
答案:C4.对南宋时期江南经济发展起到促进作用的因素包括()①中原人口南迁②政治重心南移③南方政局比较稳定④自然条件较好A.①②③B.②③④C.①③④D.①②③④思路解析:宋朝初期定都开封,后迁都杭州,统治中心的南移对南方经济发展起到了推动作用。
而政局稳定、人口增加、自然条件优越等都是发展农业的有利因素。
因此,题干列出的四项内容都属于对江南经济发展起促进作用的因素。
答案:D5.南宋时期,经济上南强于北的局面完全确立。
主要表现在下列哪些方面()①农业②手工业③商业④都会A.①②③B.②③④C.①③④D.①②③④思路解析:中唐以后,南方无论是农业、手工业,还是商业、都会,都在继续加速发展,逐渐超过北方。
南宋时期,南方经济全面超过北方。
答案:D我综合我发展6.南北朝时期,江南经济发展速度超过北方的主要原因是()A.南方生产技术先进B.自然环境优越C.政治重心南移D.中原人口大量南迁思路解析:A项不符合史实;相对于黄河流域,当时南方自然环境谈不上“优越”,故B 项不正确;当时,南北方存在着并立的政权,“政治重心南移”这一说法也欠妥当,故C项也不正确;古代农业经济发展取决于劳动力的数量和生产工具、生产技术的高低。
第3课区域经济和重心的南移练习(带答案和解释)第一单元中国古代的农耕经济第3课区域经济和重心的南移1.“骏马秋风塞北,杏花春雨江南。
”两汉时期,塞北(龙门碣石以北)和江南地区都是我国重要的经济区。
在当时四大经济区中,长期居于全国经济重心地位的是( ) A.山西、江南 B.山东、江南 C.龙门碣石以北、江南 D.山东、山西解析:两汉时期,山东被称为中原,是汉代经济最发达的地区,而山西以关中平原、成都平原为主,也是当时的主要经济区。
山东、山西都是传统的农业区,长期居于全国经济重心的地位。
答案:D 2.《无家别》中写道:“我里百余家,世乱各东西。
存者无消息,死者为尘泥。
”社会动乱是中原人口南迁的主要原因之一,下列对应错误的一项是( ) A.七国之乱―第一次高潮―西汉 B.永嘉之乱―第一次高潮―两晋之际 C.安史之乱―第二次高潮―唐朝 D.靖康之变―第三次高潮―两宋之际解析:本题考查学生的识记能力。
中国历史上人口南迁的三次高潮分别是:第一次是两晋之际,第二次是唐安史之乱后,第三次是两宋之际。
答案:A 3.据统计:若以秦岭淮河为界,西汉元始二年(公元2年)北方人口户数占全部人口户数的77.5%,南方占22.5%;按北宋元丰三年(1080年)之户数,北方占37.3%,而南方占62.7%。
造成以上人口地域分布变化的主要原因是( ) A.北方战乱,南方政局相对稳定B.经济重心南移完成 C.交通的发展与进步 D.南方统治者实施仁政解析:本题考查学生调动和运用知识的能力。
题干材料反映了西汉时期北方人口在全国所占比重大大超过南方,而宋代则相反。
造成这种变化的主要原因是北方战乱,南方政局相对稳定。
答案:A 4.《宋书》记载:“(江南)地广野丰,民勤本业,一岁或稔,则数郡忘饥。
”出现这一现象的最主要原因是( ) A.由少数民族内迁带来的北方人民南迁 B.政府重视发展农业生产 C.睦邻民族政策带来较长时期的和平局面 D.租佃关系提高了农民生产的积极性解析:由题干“《宋书》”可知材料说的是南北朝时期南朝刘宋政权统治时期江南的情况,结合当时的时代特征可知,这个时期南方农业之所以发展主要是因为北民南迁,故A项正确;B项虽然也是原因之一,但不是最主要的,故B项错误;C、D两项表述不符合史实,故排除。
答案:A 5.下面示意图显示了我国经济重心的南移经历了一个漫长的过程,与图中的①相对应的时期应该是( ) A.东汉 B.南朝 C.隋朝D.南宋解析:本题考查学生的知识迁移能力。
西汉时期,经济重心在北方;魏晋南北朝时期,南北方经济趋于平衡;南宋时期,经济重心南移完成,故①对应的是南宋。
答案:D 6.阅读“汉唐时期人口分布表”,结合所学知识,回答问题。
汉唐时期人口分布表单位:千人朝代黄河中下游江淮地区西南地区两广及福建西汉 38 256 7 871 4 364 698 唐朝 28 898 12 137 8 081 2 484 (1)西汉时期,人口主要集中在哪一地区?原因是什么? (2)唐朝时期人口的分布与西汉时期相比,发生了怎样的明显变化? (3)导致人口地理分布变化的主要原因之一是人口迁移。
三国两晋南北朝时期以及唐朝中后期人口大量南迁,造成这一情况的主要原因是什么? (4)简要分析人口迁移对我国经济格局的影响。
答案:(1)西汉时,人口主要集中在黄河流域。
主要是因为黄河流域开发早,经济发展较快。
(2)黄河流域人口减少,江淮地区、西南地区、两广及福建地区人口增长很快。
(3)战乱频繁,政局动荡。
(4)人口大量南迁,为南方经济的发展补充了劳动力,也带去了先进的生产技术,加快了南方经济发展的进程,推动了经济重心的南移。
基础巩固 1.在汉代,江南地区与黄河流域相比经济发展程度相差较大,根本原因是( ) A.自然条件的差异B.统治政策的差异 C.生产力水平的差异 D.民族生活习惯的差异解析:由于汉代江南地区人口稀少,生产技术落后,所以与黄河流域相比,经济实力差距较大。
答案:C 2.按古代四大经济区划分看,素有“天府”之誉的巴蜀属于( ) A.山东区 B.山西区 C.江南区D.龙门碣石以北区解析:山西在战国时属于秦地,大体上是以关中为主,后又扩展到河西和巴蜀等地。
答案:B 3.司马迁在《史记》中将全国划分为四大经济区,从战国到东汉我国经济区域的总体特征是( ) A.山东、山西是传统的农业区,长期居于全国经济重心的地位 B.江南地区与山东、山西相比,经济实力差距大 C.龙门碣石以北在西汉一度被辟为农业区,但经济实力十分有限 D.全国经济区域呈现出多样性和经济实力发展不平衡的特点解析:A、B、C三项是具体经济区域的表现,经济区域的总体特征是多样性和发展不平衡。
所以正确答案为D。
答案:D 能力提升 4.中国历史上三次人口南迁高潮出现的相同原因是( ) A.自然灾害 B.战乱频繁 C.逃避兵役徭役 D.逃避债务解析:东汉末年和三国时期,中原地区战乱不断;西晋时期的八王之乱持续时间长,破坏严重,引发了第一次南迁高潮;唐朝安史之乱后,北方割据混战,社会动荡,北方人口大量南迁,形成第二次高潮;两宋之际,靖康之变引起北方人口的第三次南迁高潮。
答案:B 5.读“东汉后期和唐朝前期黄河流域、长江流域县城数量表(单位:座)”。
该表反映了( )项目东汉后期唐朝前期黄河流域 765 669 长江流域 342 611 A.南方经济超过北方经济 B.北方经济遭到严重破坏 C.经济重心南移的趋势 D.封建自然经济衰落解析:黄河流域县城数量不断减少,而长江流域县城数量不断增加,说明经济重心南移的趋势,故C项正确;唐后期黄河流域县城数量仍超过长江流域,故A、B项错误;唐朝前期封建自然经济在不断增长,故D项错误。
答案:C 6.南北朝人士颜之推所著《颜氏家训》非常有名,内有名句:“昔在江南,不信有千人毡帐;及来河北,不信有二万斛船。
”从中我们可以得知( ) A.毡帐是黄河流域居民的主要居住场所 B.南方的手工业部门中造船技术最发达 C.南北朝时南方经济已经得到很大发展 D.南北朝时南北之间处于相互隔绝状态解析:毡帐是北方少数民族的主要居住场所,故A项错误。
把材料名句进一步理解则为“北方有千人毡帐,南方有二万斛船”。
材料虽然提到了二万斛船,但不能据此得出南方手工业部门中造船技术最发达这一结论,故B项错误。
南方有二万斛船,说明南方造船技术有很大进步,证明南方经济有很大的发展,故C项正确。
“昔在江南……及来河北”说明南北方有交往,故D项错误。
答案:C 7.导致经济重心南移的最具有决定性意义的因素是( ) A.社会环境稳定 B.自然条件改善 C.政治重心南移D.生产力大为改观解析:生产力的发展,即南方地区劳动力的补充以及先进生产工具和技术的引进,是江南经济发展的决定性因素。
用选项参照互证法。
答案:D 8.“苏湖熟,天下足”表明全国的经济重心发生了转移,其方向是( ) A.从黄河流域转移到长江流域B.从长江流域转移到黄河流域 C.从长江流域转移到珠江流域 D.从珠江流域转移到长江流域解析:“苏湖熟,天下足”表明全国的经济重心发生了转移,其方向是从黄河流域转移到长江流域,故选A项。
答案:A 9.唐宋两代来自北方的状元共68名,占全国总额的61%,元明清三代来自北方的仅26名,占全国总额的13.4%。
以上数字说明了( ) A.经济重心南移带来了文化重心的南移 B.中原人口南迁,带走了北方的文化 C.南方地区地大物博,人口众多 D.少数民族建立的王朝实行对汉族的文化歧视解析:根据所学知识,南宋时期经济重心的南移,导致了人才教育的相应变化,其中最为明显的就是状元主要来源地的变化。
所以答案选A项。
答案:A 10.自南宋起,江浙地区已成为人才密布区,有“财赋之地,人文渊薮”的说法,反映了( ) A.经济重心南移带来政治重心南移 B.政治重心南移带来经济重心南移 C.经济重心南移带来文化重心南移 D.政治重心南移带来文化重心南移解析:“财赋之地”反映了经济重心地位,“人文渊薮”反映了文化重心地位,故C项符合题意。
答案:C 11.阅读材料,回答问题。
材料一楚越之地,地广人稀,饭稻羹鱼,或火耕而水耨……不待贾(买卖)而足……无积聚而多贫。
是故江淮以南,无冻饿之人,亦无千金之家。
――《史记•货殖列传》材料二自晋氏迁流,迄于太元之世,百许年中,无风尘之警,区域之内晏如也……地广野丰,民勤本业,一岁或稔(丰收之年),则数郡忘饥。
会土(会稽郡)带海傍湖,良畴亦数十万顷,膏腴上地,亩直一金……荆城(荆州)跨南楚之富,扬部(扬州)有全吴之沃,鱼盐杞梓之利,充仞八方,丝绵布帛之饶,覆衣天下。
――《宋书》卷五十四材料三朝廷在故都(东京)时,实仰东南财赋,而吴中(江苏)又为东南根柢。
语曰:“苏湖熟,天下足。
” ――《陆游集》材料四朝代南方北方人口/户占全国人口数比例人口/户占全国人口数比例西汉 2 470 685 19.8% 9 985 785 80.2% 唐代 3 920 415 43.2% 5 148 529 56.8% 北宋 11 224 760 62.9% 6 624 296 37.1% ――杨远《西汉至北宋中国经济文化向南发展》 (1)材料一反映出南方经济状况如何?材料二、三、四反映了南方经济有哪些发展? (2)上述材料反映出我国古代经济发展出现了什么重大变化? (3)南方经济发展的原因是什么?解析:本题的解题关键是找到组织材料的中心和规律,实际上学生在带着问题读材料时,应注意到题目所提问题已提示了组织材料的中心,即南方经济发展,然后再根据材料出处,确定每个材料反映的历史时期,结合教材可知材料一是西汉之前,南方虽开始开发,但仍很落后,材料二、三、四反映东晋南北朝至唐宋时期,江南经济逐步赶上并超过北方,从以上规律中再概括第(2)问。
对第(3)问要结合教材,从政治环境、劳动力、技术、政策等方面分析南方经济开发的原因。
答案:(1)西汉南方地广人稀,耕作方式落后,商品交换不发达。
东晋南方地广野丰,农业产量提高,工商业发展起来;唐代南方户口增加,数量接近北方;宋代南方户口大大超过北方,农业迅速发展,国家赋税仰仗南方。
(2)随着南方经济的发展,我国古代经济重心从北方转移到南方(或南方的经济发展超过了北方)。
(3)南方社会相对安定;人口增长,增加了劳动力,特别是北方农民南迁,带来较先进的生产工具和技术;政府注意农业生产,重视兴修水利。