高速公路气象监测预警系统设计方案
- 格式:doc
- 大小:67.50 KB
- 文档页数:10
高速公路智能安全监控与预警系统设计与实现随着社会的发展以及经济的不断繁荣,交通运输业也得到了极大的发展。
在这其中,高速公路的建设和发展不仅极大地促进了区域经济的发展,也为人们的出行提供了更加便捷的条件。
然而,在高速公路的建设和使用中,安全问题也同样需要高度重视。
为了保障高速公路的安全,我们需要建立起一套完整的智能安全监控与预警系统。
这个系统不仅需要对高速公路的各个环节进行监控,还需要实现对预警信息的传输和处理。
接下来,我们将从技术、系统架构以及细节实现等方面进行分析与探讨。
一、技术架构设计目前,针对高速公路的智能安全监控与预警系统,已经有了一些成熟的技术方案。
其中,包括卫星定位、移动通信、无线传感器等技术手段。
下面,我们将结合这些技术手段进行一些探讨。
1.卫星定位高速公路通常会经过一些山区、林区、沙漠等地形复杂以及环境条件恶劣的地区,同时高速公路分布区域也很广,卫星定位就是解决这种情况下的最佳选择。
卫星定位保证了监控点之间距离的准确测量,同时在应急情况下,可以及时发现异常情况,进行后续处理。
2.移动通信在高速公路上,车辆通行速度较快且大量行驶,保证移动通信网络的连续性是一个较大的难点。
不过现在的一些新型通信技术(如TD-LTE)已经取得了一定的发展,可以在高速公路上实现稳定的移动通信,给监控点的信息传输提供了更好的保证。
3.无线传感器为了对高速公路上的各个区域进行更加细致的监控和检测,我们还需要借助无线传感器等设备。
同时这些设备还可以对高速公路上运行的车辆进行实时检测和信息传输,减少了交通管理的难度。
二、系统架构设计在上文我们已经阐述了监控高速公路的技术手段。
而在实际的系统中,这些技术手段还需要根据不同的需求和情景进行系统合理的架构设计。
在高速公路的智能安全监控与预警系统中,常见的架构设计有“整体式”和“分布式”两种。
整体式架构将所有的监控和预警控制点统一集中在中心处理节点进行管理;而分布式架构则将不同的部分分离出来,各自独立工作。
高速公路安全预警系统的设计与实现一、绪论现代交通网络的发展让高速公路逐渐成为人们生活中不可缺少的一部分。
然而,在快速发展的同时,高速公路交通安全问题也对人们的生命和财产安全带来了巨大的威胁。
为了提高高速公路交通安全,高速公路安全预警系统应运而生。
本文将从系统设计、技术支持和实现方面介绍高速公路安全预警系统。
二、系统设计高速公路安全预警系统是一种集合了智能算法、图像识别、数据分析、预测算法和实时监控技术等技术手段的综合性系统。
其主要任务是实时监测交通情况和提供相关预警信息。
针对不同的交通场景,可以采用不同的技术手段,实现定向监测和预测预警的目的。
1.监测设备针对高速公路安全预警系统的定向监测需求,需要选取多种监测设备进行集成使用,包括视频监控设备、雷达检测设备、车道检测器、气象站和声学信号检测设备等。
通过设备间的信息共享,可以让预警系统实现在更高通行效率的情况下,对车辆行驶的动态情况、道路状况、交通拥堵程度等多个方面进行实时监测。
2.智能算法监测设备采集到的数据需要通过智能算法进行处理,进行数据的提取、清洗、归纳和分析。
同时,智能算法还可以通过实时信息处理,绘制实时交通道路图,并根据交通状态变化进行预警。
基于大数据、人工智能等技术,通过网络数据处理的方式,可以建立高效的分析预警系统服务。
3.网络技术高速公路安全预警系统的各个设备之间需要进行联网实时数据交互。
而大量实时信息的传输不仅对网络带宽的要求较高,而且对信息的实时传输和复杂精准性的处理挑战也较大。
因此,高速公路安全预警系统的设计需要选择可扩展、高可靠、低时延的物联网技术和云计算技术支持。
三、技术支持1.传感器技术测量、侦测和监控是安全预警系统的本质任务。
为了实现高速公路安全预警系统对于传感器的要求,需要选用高精度、高速度、多功能的传感器。
同时,传感器的可靠性和耐用性也是应考虑的关键问题。
2.图像处理技术对于视频监控设备采集到的数据,需要进行图像处理技术的应用。
高速公路气象监测预警系统设计方案第一篇:高速公路气象监测预警系统设计方案高速公路气象监测预警系统设计方案一、项目总体概述及系统构架1.应用背景近年来,我国高速公路建设的发展非常迅速,自1988年建成我国第一条高速公路以来,到2007年底,我国高速公路通车里程接近4.5万公里,继续保持世界第二位,仅次于美国。
根据《国家高速公路网规划》,我国将用30年时间建设“七射九纵十八横”的高速公路网,总里程将达到8.5万公里,形成“首都连接省会、省会彼此相通、连接主要地市、覆盖重要县市”的高速公路网络,连通全国所有重要的交通枢纽城市,包括铁路枢纽67个、水路枢纽50个和公路枢纽140多个,将覆盖10多亿人口,直接服务区域的GDP占全国总量的85%以上高速公路的发展对国民经济产生了越来越重要的影响。
但天气条件的变化,特别是极端恶劣天气条件,给高速公路的车辆行驶带来了巨大的风险,不仅严重影响交通运输,而且还造成国家财产和人民生命财产的严重损失。
所以道路天气条件监测是高速公路科学运营的一个重要依据,雨、雪、雾、积雪、结冰等情况对高速公路的运营都有直接的影响。
气象条件对交通的影响表现在很多方面。
主要表现在改变路面的物理性质、观察视线、车辆自身安全等方面。
主要灾害及影响有:A、雾雾主要通过降低能见度而引发交通事故。
在我国大部分地区引起的恶性交通事故的天气现象中,雾的影响最大。
大雾特别是<50米的超低能见度的灾害性浓雾是引起重大交通事故的重要原因,往往引起数辆甚至数十辆汽车的连续追尾。
大雾常常造成重大车辆损失和人员伤亡,导致高速公路限速或关闭,延误行车时间,造成巨大经济损失。
B、降雨降雨也是影响高速公路交通安全最常见的气象要素,它使路面附着系数降低,导致汽车制动距离增加,易发生车辆侧滑和控制失灵从而危及行车安全。
同时降雨使能见度降低,司机视线模糊不清,导致驾驶失误。
此外,降雨过后,路面如有积水或干湿不一,路面摩擦系数不均,车辆制动性变差,从而引起交通事故。
高速公路气象预警系统的设计与优化随着交通工具的发展和普及,人们出行的效率已经得到了空前的提高,而高速公路之所以能够承载如此大的流量,除了运营方的努力之外,还与气象预警系统的逐步完善有很大关系。
毫无疑问,对于交通运输来说,天气状况是至关重要的因素之一。
因此,高速公路的气象预警系统越来越得到人们的关注和重视。
首先,气象预警系统的设计不仅需要精细的技术和标准化的管理,还需要更多的创新思维和科技支撑。
在技术方面,气象站的电磁和无线通讯、数字拾取和处理技术,对于精确地记录和判断天气状况的变化具有不可替代的意义。
这种新兴的技术可以更快地将气象数据传输到气象中心,也更容易做出快速准确发布预警的判断。
而在管理层面,高速公路的运营商需要制定明确的管理规定、培养专业团队和计划定期的检修和更新。
如此一来,即使出现了非常规的天气情况,也可以及时处理,避免交通拥堵和安全事故的发生。
其次,针对高速公路的特殊性质,优化气象预警系统应该充分考虑到特定地理环境、季节气候和道路车况等方面。
高速公路的路面和路基状况比其他道路复杂,因此,气象计算要考虑到更加复合的因素。
例如,路面温度计算中,可以采用地下水位温度及井盖下方路面温度等全局气象因素结合交通量影响等交通数据;而在考虑交通通行因素时,可以根据通行速度大小,将气象参数按照不同的等级进行分类,便于合理安排人员和车辆的流动。
此外,对于节假日和雨雪等情况,也有必要采取相应的措施,如加强监管、设立更多的服务区和加大巡逻力度等,以应对不同的条件下的交通需求。
最后,高速公路气象预警系统需要同时考虑到交通与车辆的感受,让天气信息更加易于理解和阅读。
在设计与优化气象预警系统时,应当特别考虑终端用户的需求。
目前,大部分地区的气象预警信息都是以文字形式发布,只适合专业人士和普通用户。
在高速公路上,尤其是长途旅行的情况下,车主很难注意到所有的气象信息,因此要设计出直观、可读性强的气象预警系统,或是增加语言播报天气信息等功能,便于车辆及时采取相应的安全措施。
高速公路交通气象监测与预警系统设计与应用随着交通工具的发展和城市化进程的加快,高速公路交通已经成为人们出行的重要方式。
然而,当前的交通拥堵状况和交通事故频发问题仍然制约着高速公路发展的进程。
其中一个重要的原因就是气象状况的变化,而针对这个问题,高速公路交通气象监测与预警系统应运而生。
为了实现高速公路交通气象监测与预警系统,需要设计相应的技术装置和系统架构。
首先,系统需要布置一系列气象监测设备,如气象雷达、气象卫星以及高速公路上的气象传感器等,这些设备可以采集到各种气象数据,包括温度、湿度、风速、降雨量等。
然后,需要建立一个数据传输网络,将采集到的气象数据实时传输到交通管理中心的服务器中。
最后,交通管理中心的服务器需要通过算法处理这些数据,并与现有的交通管理系统进行对接,从而实时预警交通安全风险。
在设计这个系统时,需要充分考虑系统的稳定性和数据的准确性。
首先,设备的选用要具备抗干扰能力,避免因为环境干扰导致数据的误差。
其次,数据的传输网络要保证稳定,避免因为网络故障导致数据的延迟或丢失。
最后,算法的设计要科学合理,能够准确地根据气象条件预测交通安全风险。
在系统搭建完成后,系统的应用需要考虑到实际的交通管理需求。
首先,系统可以提供实时的气象信息和路况信息给驾驶员,帮助他们更好地规划行驶路线,从而避免交通拥堵。
其次,系统可以通过智能化交通信号控制,根据气象条件调整交通信号灯的时间,从而提高交通的通行效率。
最后,系统可以与交通管理部门的指挥中心对接,提供实时的气象预警信息,帮助他们及时采取措施,避免交通事故的发生。
此外,高速公路交通气象监测与预警系统还可以结合其他技术手段来进行应用。
例如,可以与智能交通管控系统相结合,通过人工智能算法优化交通流量,提高道路通行能力。
同时,也可以与车辆自动驾驶技术相结合,实现自动驾驶车辆对气象条件变化的快速响应,进一步提高交通的安全性和效率。
总的来说,高速公路交通气象监测与预警系统的设计与应用是一个系统工程,需要技术、设备以及机构之间的配合与协调。
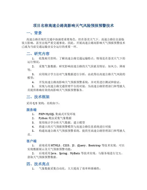
项目名称高速公路高影响天气风险预报预警技术一、背景高速公路在现代交通中扮演着重要角色,但在恶劣天气下,高速公路往往面临很大影响,甚至出现严重交通事故。
因此,开展高速公路高影响天气预报预警技术已成为当前交通运输业安全运行的重要一环。
二、研究内容1.收集相关资料,了解高速公路交通运输特点,特别是在恶劣天气下的运行情况;2.采集气象数据,研究影响高速公路的天气因素及特征,如风力、降雨等;3.应用统计学方法对气象数据进行分析,由此得出高速公路天气风险的模型;4.开发高速公路高影响天气预报预警系统,并对其进行测试和验证;5.实现与高速公路交通管理平台的对接,为高速公路管理部门和驾驶人员提供准确有效的高影响天气预报预警服务。
三、技术框架采用C/S架构,结构如下:服务端1.PHP+MySQL集成式开发环境2.Python爬虫采集气象数据3.使用统计学分析天气数据,建立模型4.将建立的天气预报预警模型与高速公路信息系统进行对接5.构建高速公路天气预报预警系统,提供至高速公路管理部门和驾驶人员。
客户端1.前端采用HTML5、CSS3、JS、jQuery、Bootstrap等技术实现,可以实现数据展示及天气预报预警功能;2.后端采用Java、Spring、MyBatis等技术实现,与服务端进行交互,获取天气预报预警数据。
四、技术亮点1.气象数据采集自动化,大大提高了效率和准确性;2.采用统计学方法分析气象数据,实现了高速公路天气风险的可预测性;3.友好的用户界面,提供数据可视化和高影响天气预报预警服务;4.与高速公路管理信息系统对接,实现了数据互通和信息共享。
五、应用前景本技术方案可广泛应用于全国各地的高速公路管理部门、交通运输管理部门、铁路运输部门等,也可应用于其他领域的天气预报预警服务。
预计能为保障公路交通安全、增强公路行车舒适度、完善社会公共服务体系,做出积极的贡献。
六、高速公路高影响天气预报预警技术是提高公路交通安全的必要手段。
高速公路气象监测预警系统建设要点摘要:结合高速公路恶劣气象条件监测预警系统建设现状,进行系统现有薄弱环节分析,结合政府相关文件要求,提出系统优化完善建设方案。
关键词:高速公路恶劣气象条件监测预警11、概述2010年初,安徽省政府将高速公路监测预警系统建设列为省政府年度专项重点工作,并且印发《安徽省高速公路恶劣气象条件监测预警系统建设实施方案》,明确了“政府主导、统一规划、部门合作、气象承建”的建设模式。
截止到2019年10月31日,在全省已建成高速公路上,按平均间距15公里及团雾多发、隧道、桥梁等特殊地段平均间距3公里建设了753套气象监测站,基本实现对全省境内各条高速公路气象状况进行实时监测和预警。
从恶劣气象条件监测预警工作实践看,仍然还存在薄弱环节和一些比较突出的短板。
一是高速公路团雾监测仍然存在盲区,部分监测站探测环境恶化,部分设备需升级改造;二是大雾预报预警精准度,尤其是团雾预警能力与保障交通安全的要求仍然存在较大差距;三是交通气象监测预警平台及手机客户端智能化水平仍需提升;四是应用拓展和培训工作还需进一步强化。
为全面贯彻省政府有关决策部署,按照“布点再加密、传输再提速、前端再提档、应用再拓展”的要求,安徽交控集团启动了安徽省高速公路恶劣气象条件监测预警系统优化完善建设工程项目,建设目标是六要素气象监测站点平均间距由30公里加密到10公里,对于已排查的团雾多发路段实现单能见度监测3公里间距全覆盖;区域性大雾提前6-12小时预报、提前1-2小时预警,局地大雾提前0-30分钟预警;面向全省各级高速公路交警、路政和运营企业等用户,监测预警信息实现全天候服务;利用全省高速公路情报板面向司乘人员实时发布恶劣天气监测预警信息。
2、优化完善建设方案2.1团雾地段站点加密依据省交警总队最新梳理的297处团雾多发路段,按平均间距3公里,结合各市交警支队需求和大雾预报服务需要,新增加密站347个(其中6要素209个,单能见度138个)。
高速公路路况监测与预警系统设计高速公路是现代交通运输中最重要、最快捷的一种方式。
然而,高速公路上的交通事故频繁发生,给行车安全带来了巨大的隐患。
为了及时掌握高速公路的路况,并提前预警可能出现的危险情况,设计一个高效可靠的高速公路路况监测与预警系统显得尤为重要。
一、系统的组成与功能1.传感器网络为了实时监测高速公路的路况情况,系统首先应该建立一套完善的传感器网络系统。
通过在不同位置安装各种传感器,如摄像头、载重传感器、温度传感器等,收集关于道路状况、车流量、天气状况等数据。
这些传感器将实时监测路面的情况,并将信息传输给中央控制中心。
2.数据分析与处理中央控制中心负责接收传感器传输的数据,并对这些数据进行分析和处理。
通过数据分析,可以准确判断出道路是否存在问题,如高速公路路面损坏、交通拥堵等。
同时,还可以结合车流量数据和天气数据,对高速公路的通行能力进行预测和评估。
3.预警系统当系统判断出高速公路存在安全隐患时,应该及时进行预警,以避免事故的发生。
预警系统可以通过各种方式进行,如在电子路牌上显示交通状况、通过手机APP发送通知给驾驶员等。
这样,驾驶员可以根据预警信息做出相应的决策,选择更安全的行车路线或采取其他措施。
二、应用技术与创新1.人工智能技术在高速公路路况监测与预警系统中,人工智能技术可以起到关键作用。
通过机器学习算法,可以对传感器数据进行自动分析和处理,准确判断出道路的状况。
同时,还可以通过对历史数据的分析,建立预测模型,提前预警可能出现的危险情况。
2.云计算技术高速公路路况监测与预警系统需要处理大量的数据,在传统的计算方式下可能会面临处理速度慢、存储空间不足等问题。
而云计算技术可以解决这些问题,实现数据的快速处理和存储。
通过在云端建立存储和计算平台,可以使系统更加高效和稳定。
三、系统的优势与挑战1.优势高速公路路况监测与预警系统能够及时发现路况问题,并提前预警,从而减少交通事故的发生。
它可以为驾驶员提供准确的路况信息,使驾驶更加安全和高效。
高速铁路智能气象监测与预警系统设计随着高速铁路的蓬勃发展,保障列车运行安全成为一项重要任务。
气象因素是影响列车运行的重要因素之一,不良气象条件会导致轨道滑道、能见度降低等问题,从而增加事故发生的风险。
因此,设计一套高效的智能气象监测与预警系统对于高速铁路安全运行至关重要。
一、系统目标与功能需求高速铁路智能气象监测与预警系统的目标是及时监测并预警不良气象条件,确保铁路运行的安全性和可靠性。
系统的功能需求主要包括以下几个方面:1.气象监测:该系统需要能够对重要的气象信息进行实时监测和收集,包括温度、湿度、风速、降水量等气象要素。
监测装置应能覆盖整个铁路线路,并能提供准确可靠的气象数据。
2.数据分析与预警:系统需要通过对已收集的气象数据进行分析和处理,判断出可能影响高速铁路运行安全的不良气象条件。
当预警条件达到时,及时发出警报信号,以通知相关人员采取相应的应对措施。
3.信息传输与共享:系统需要具备可靠的信息传输能力,将气象监测和预警信息及时传递给相关人员。
同时,还需要能够与其他相关系统进行数据共享,以实现更高效的信息交流和决策。
4.智能化辅助决策:系统可以根据实时的气象数据和预警信息,为相关人员提供智能化的辅助决策。
例如,根据气象预报和列车运行计划,系统可以给出是否需要调整列车行驶速度或临时停运的建议。
二、系统设计与技术方案为了实现高速铁路智能气象监测与预警系统的目标和功能需求,可以采用以下技术方案进行系统设计:1.气象监测装置:利用现代气象仪器和传感器技术,设计并部署一套覆盖整个高速铁路线路的气象监测装置。
可采用气象站、风速风向传感器等设备,实现对气象要素的实时监测和采集。
2.数据处理与分析:采集到的气象数据通过网络传输至数据处理中心,利用大数据分析和机器学习算法进行处理和分析。
通过建立气象变量的模型和预测算法,能够及时准确地判断出可能带来安全隐患的不良气象条件。
3.预警系统与应急响应:根据气象数据分析的结果,系统能够发出相应的预警信号,通知工作人员采取相应的应急措施。
高速气象监测方案一、页高速气象监测方案二、目录1.页2.目录3.摘要4.背景和现状分析4.1高速公路气象条件对交通安全的影响4.2当前高速气象监测的现状与挑战4.3高速气象监测技术的发展趋势5.项目目标5.1提高高速公路运营安全性5.2实现气象数据的高效采集与处理5.3提升气象灾害预警能力6.三、摘要本方案旨在提出一套针对高速公路气象监测的综合方案,以提高高速公路运营的安全性、效率和舒适性。
通过深入分析当前高速公路气象监测的背景和现状,明确项目目标,本方案将着重于利用现代科技手段,实现对高速公路气象条件的实时监测、数据分析和预警,从而为高速公路的安全运营提供有力支持。
四、背景和现状分析4.1高速公路气象条件对交通安全的影响1.1恶劣气象条件(如大雾、暴雨、冰雪等)是导致高速公路交通事故频发的主要原因之一。
1.2高速公路的特殊环境使得气象条件对车辆行驶的影响更为显著,对驾驶员的视线和车辆的控制性能产生极大挑战。
1.3现有研究表明,气象条件的实时监测和预警可以有效降低高速公路交通事故的发生率。
4.2当前高速气象监测的现状与挑战2.1目前的高速气象监测主要依赖于人工观测和有限的自动监测设备,数据采集和处理效率低下。
2.2现有的气象监测设备在恶劣天气条件下的稳定性和可靠性有待提高。
2.3高速公路气象监测数据的实时性和准确性不足,难以满足高速公路运营管理的需要。
4.3高速气象监测技术的发展趋势3.1随着物联网、大数据和等技术的发展,高速气象监测技术正朝着自动化、智能化和精准化的方向发展。
3.2利用先进的传感器和通信技术,实现对高速公路气象条件的实时监测和远程传输,提高数据采集的效率和准确性。
3.3通过大数据分析和算法,对气象数据进行深度挖掘和智能处理,提升气象灾害预警的准确性和时效性。
五、项目目标5.1提高高速公路运营安全性1.1通过实时监测和预警高速公路气象条件,减少因恶劣天气导致的交通事故,保障人民群众的生命财产安全。
道路交通气象智能监测预警系统一、系统功能概述和用途《道路交通气象智能监测预警系统》是针对交通管理行业部门的应用需求,结合现代尖端计算机应用技术手段而研制成功的高性能的自动化监测设备,可自动实时监测大雾、低能见度、路面结冰、路面高温、大风、强降雨、降雪、冰雹等多种异常道路交通状况,可通过多种有线和无线通信网络及时向指挥中心报警,同时系统还可以将现场实时视频图像信息通过网络发送到指挥中心,使得交通管理部门可以直观地观察现场实际状况,为交通管理部门提供可靠的辅助决策依据。
二、技术水平本系统采用的设备和技术原理在国内外均处于领先水平。
三、产品性能1、系统组成本系统由监测系统、处理系统和应用系统三个系统组成。
①监测系统:由高速公路沿线的各个交通气象监测站组成,主要作用是对各种气象要素进行实时监测,获取系统的原始数据;②处理系统:由数据处理中心和交通气象管理部门的数据处理中心组成,主要作用是收集处理交通气象监测站的数据,管理各个应用子系统,是系统的处理核心;③应用系统:由灾害天气应急处理部门、Internet浏览、用户短信、报警、大屏显示组成,主要作用是提供给各级用户良好接口。
2、交通气象监测站模块组成中央处理模块数据采集模块传感器部分电源管理模块数据存储模块网络通信模块雷电防护模块3、交通气象站基本结构本系统采用美国HAZE系列胶体电池,性能稳定可靠,充放电转换效率高。
电池在太阳能方面的应用经常受到不良天气状况的影响,因而系统对电池的充电能力受到很大的限制, 基于此原因,充电电压的设定应该最充分考虑到可利用的充电时间长短等条件, 在条件许可的情况下, 尽可能采用大电流充电, 对确保电池充足电是非常有帮助的。
充电电流的设置范围变化较大, 可以是从0.01至5 I10, 但是, 充电电压必须严格限制在2.3-2.4VPC每单格的范围。
每天的放电容量在0.2C100以下的, 充电电压的设置为: 2.30-2.35VPC每单格。
高速公路安全预警系统的设计与实现在当今社会,高速公路已成为人们生活中不可或缺的一部分,然而,高速公路事故频发也引起了人们的关注。
为了保障高速公路的安全,高速公路安全预警系统逐渐的被应用于实际生活中。
高速公路安全预警系统的设计是一项十分重要的工作,它的建设需要考虑多方面因素,包括系统的稳定性、安全性、不间断性以及实用性等等。
在这篇文章中,我们将讨论高速公路安全预警系统的设计与实现。
一、系统架构高速公路安全预警系统的架构是十分关键的,它直接影响着系统的稳定性和安全性。
在设计系统架构时,需要遵循以下原则:1. 可伸缩性:系统应该能够应对日益增长的数据量,保证系统可扩展性。
2. 高可用性:系统需要保证在任何情况下都能够正常运行,保证系统的稳定性。
3. 安全性:高速公路安全预警系统可能需要处理一些敏感性的数据,因此系统需要保证数据的安全性。
4. 费用效益:系统需要优化设计,保证系统的费用效益。
根据上述原则,我们可以设计出以下系统架构图:高速公路安全预警系统的架构图二、系统要素高速公路安全预警系统包括以下几个要素:1. 数据源:原始数据的来源,包括交通监控设备、传感器和人工采集等。
2. 数据传输:将采集到的数据通过网络传输到数据处理中心。
3. 数据处理:对采集到的数据进行处理和分析,提炼出有价值的信息。
4. 数据存储:将处理好的数据存储到数据库中,保证数据的可追溯性和数据安全。
5. 预警系统:预警系统会根据预设的规则和算法分析数据,并发出预警。
6. 数据可视化:将数据呈现给监管机构和公众,以便更好地掌握交通状况和安全情况。
三、系统功能高速公路安全预警系统的功能包括以下几个方面:1. 道路通行时间预测:通过数据分析预测车流量,预测道路通行时间,为乘客提供更好的出行体验。
2. 交通拥堵监测和预警:通过实时监测车流量和交通情况,对可能出现的交通拥堵进行预警。
3. 事故预测和预警:通过分析历史事故数据,对未来可能出现的事故进行预测,并及时发出预警。
高速公路气象站RTU设计一、概述高速公路自动气象站,对高速公路沿线的能见度、风向、风速、气温、湿度、雨量、路面状况(表面温度、干湿状况、结冰)等进行自动监测,并能将监测信息及时传送到监控中心,供交通管制系统参考,在恶劣或极端气象条件下能及时发出警示信息,以多种方式告知管理人员和驾驶员,以提高高速公路的安全行车水平。
二、主要技术指标1. 气温(℃):测量范围-40~+60 分辨率:0.12. 相对湿度(%RH):测量范围0~+100 分辨率:13. 气压(hPa):测量范围500~1100 分辨率:0.14. 水平风向():测量范围0~360 分辨率:35. 水平风速(m/s):测量范围0~60 分辨率:0.16. 能见度(m):测量范围10~10000m三、RTU主要功能1.气象站具有标准通讯接口RS232,RS485 可与微机连接实现数据下载,即可用微机实时监测数据,又可独立运行显示、存储气象要素值。
2. 具有无线网络通讯功能,配无线通讯器通过GSM网/GPRS网可实现远距离布网监测或异地遥测数据。
不受距离限制,每个气象监测网点配备的无线通讯端口,由气象中心监测站的主控微机对网点内所有气象站的数据进行统一监控。
3.气象站有多种供电方式,交直流两用电源系统,可选配太阳能电池供电。
4.可以选配套多种室内、室外气象信息显示屏。
四、设计主要工作内容查阅资料,,全面了高速公路气象站的工作原理技术要求,并要求做如下工作:(1)了解气象站的相关技术要求;(2)基于ARM7进行硬件设计以及各种器件选型和设计,包括键盘、显示元件的选择和设计、传感器的选择和接口电路设计、电源模块的选型和设计;(3)绘制硬件原理图:protel99 绘制。
(4)基于嵌入式操作系统μμC/OS-II软件总体设计以及各主要子程序如数据采集、滤波处理程序的设计;(5)绘制软件流程图:用Visio 绘制。
(6)程序:用C 语言或汇编语言编程。
高速公路交通气象智能化监测预警系统研究摘要:高速公路交通是现代交通运输的重要组成部分,而气象条件是高速公路安全运行的重要因素之一、为了提高高速公路交通的安全性和效率,研究了高速公路交通气象智能化监测预警系统。
首先,通过对高速公路交通气象影响因素的分析,确定了温度、湿度、风速和降水等气象要素。
然后,利用传感器和气象数据采集设备对这些气象要素进行监测和采集。
接下来,通过数据分析和处理,建立了气象预警模型和决策支持系统,并应用于高速公路交通管理中。
最后,通过实地试验和数据分析,验证了该系统的有效性和可行性。
一、引言高速公路交通是连接城市和地区的重要通道,对经济发展和人们生活起着重要作用。
然而,气象条件的变化往往会对高速公路交通产生重要影响,甚至引发交通事故。
因此,研究高速公路交通气象智能化监测预警系统具有重要意义。
二、高速公路交通气象影响因素分析温度、湿度、风速和降水等气象要素是高速公路交通安全运行的重要影响因素。
在高温天气,路面温度较高,易导致车辆胎压增高,减小车辆的抓地力,增加刹车距离。
在低温天气,路面会结冰,增加车辆的打滑风险。
此外,强风和大雨等极端气象条件也会对高速公路交通造成严重影响。
三、高速公路交通气象监测方法高速公路交通气象监测可以使用传感器和气象数据采集设备进行。
传感器可以便捷地获取温度、湿度、风速和降水等气象要素数据,并将其传输到气象数据采集设备中进行存储和管理。
同时,气象数据采集设备也可以通过卫星传输数据,实现远程监测与管理。
四、高速公路交通气象预警模型和决策支持系统的建立在高速公路交通气象监测数据的基础上,可以利用数据分析和处理技术建立气象预警模型和决策支持系统。
气象预警模型通过分析气象要素数据的变化趋势,预测未来的气象变化,并提前向交通管理部门发出预警信号。
决策支持系统则根据实时的气象监测数据,结合交通数据和路况信息,为交通管理部门提供决策参考,协助其采取措施应对不利的气象条件。
高速公路气象监测预警系统设计方案
一、项目总体概述及系统构架
1.应用背景
近年来,我国高速公路建设的发展非常迅速,自1988年建成我国第一条高速公路以来,到2007年底,我国高速公路通车里程接近4.5万公里,继续保持世界第二位,仅次于美国。
根据《国家高速公路网规划》,我国将用30年时间建设“七射九纵十八横”的高速公路网,总里程将达到8.5万公里,形成“首都连接省会、省会彼此相通、连接主要地市、覆盖重要县市”的高速公路网络,连通全国所有重要的交通枢纽城市,包括铁路枢纽67个、水路枢纽50个和公路枢纽140多个,将覆盖10多亿人口,直接服务区域的GDP 占全国总量的85%以上高速公路的发展对国民经济产生了越来越重要的影响。
但天气条件的变化,特别是极端恶劣天气条件,给高速公路的车辆行驶带来了巨大的风险,不仅严重影响交通运输,而且还造成国家财产和人民生命财产的严重损失。
所以道路天气条件监测是高速公路科学运营的一个重要依据,雨、雪、雾、积雪、结冰等
情况对高速公路的运营都有直接的影响。
气象条件对交通的影响表现在很多方面。
主要表现在改变路面的物理性质、观察视线、车辆自身安全等方面。
主要灾害及影响有:
A、雾雾主要通过降低能见度而引发交通事故。
在我国大部分地区引起的恶性交通事故的天气现象中,雾的影响最大。
大雾特别是<50米的超低能见度的灾害性浓雾是引起重大交通事故的重要原因,往往引起数辆甚至数十辆汽车的连续追尾。
大雾常常造成重大车辆损失和人员伤亡,导致高速公路限速或关闭,延误行车时间,造成巨大经济损失。
B、降雨降雨也是影响高速公路交通安全最常见的气象要素,它使路面附着系数降低,导致汽车制动距离增加,易发生车辆侧滑和控制失灵从而危及行车安全。
同时降雨使能见度降低,司机视线模糊不清,导致驾驶失误。
此外,降雨过后,路面如有积水或干湿不一,路面摩擦系数不均,车辆制动性变差,从而引起交通事故。
在山区,暴雨还常常引发山洪、山体塌方或泥石流,从而导致车辆被冲,桥梁垮塌,道路被毁;在平原和盆地,暴雨常常引发洪涝,导致道路被淹,交通受阻。
C、冰雪冰雪与降雨一样,漫天飞舞的大雪使能见度降低,而且一旦路面积雪被压或是白天在阳光照射下融化,夜面路面降温结
冰,造成里面路面摩擦系数显著降低,严重影响车辆的操作和制动性能,使控制失灵,车辆发生空转、打滑或侧滑,从而危及行车安全。
D、大风大风对于车辆行驶阻力、能耗、抗侧向倾翻及抗滑移性能都有很大影响,特别是侧向大风对高箱、双箱汽车的行驶影响尤甚。
大风会引起沙尘暴、扬沙、吹雪、浮尘等天气,影响高速公路能见度。
大风易使路边树木、杆线类等折断阻塞交通,易使塑料类、干草类、丝状物类等漂移到路面上引起车辆打滑、失控;易使灰尘、扬沙、尘卷影响视线造成交通事故。
E、霜冻公路路面有霜时,路面摩擦系数接近于雪面,雨后结冰同雪面结冰的物理性质一样,从而引发交通事故。
F、高温高温天气同时受吸热、摩擦及汽车尾气等的影响,高速公路路面温度比气温高得多,有时高达六七十摄氏度以上,汽车轮胎因此受热,使胎内气压升高,长途高速行驶,极易引起"爆胎"。
高温直接影响司机的生理、心理和精神状态,无空调车更易疲劳,注意力不集中甚至中署。
2005年7月,中国气象局与交通部在北京签署了《共同开展公路交通气象预报工作备忘录》,双方将开展合作,建立科学高效的公路交通气象信息预测、发布机制,向社会公众提供准确、全面的公路气象信息,避免公路交通延误,减少恶劣天气诱发交通事故。
中国华云技术开发公司作为中国气象局探测设备龙头企业,针对高速公路气象环境监测的发展方向,开发研制出了一套适合我国高速公路气象环境监测的实时监测系统??高速公路气象监测及预警系统(HMWS)。
目前已经成功在山东、河北、贵州等省的高速公路路段上建成,并成功投入使用。
2、高速公路气象监测及预警系统(HMWS)系统功能及构成
2.1 系统功能
高速公路气象监测及预警系统(HMWS)是充分利用现代科学技术,是专为交通气象监测服务而特别设计的一套应用解决方案。
它以能见度(雾)及道面状况(路面温度、积液深度、冰百分比等)监测为核心,并同时测量相关的基本气象参数(温度、湿度、降水量、风向、风速、气压等)。
主要用于及时发现各路段及关键点的各种异常交通环境因素变化和气象状况,将数据信息及时传送到高速公路气象灾害预警中心站,为气象监测服务和交管部门提供实时的决策科学依据,并将实时气象条件及气象预警信息发送至路面信息显示屏,为高速公路上行驶的车辆提供实时气象信息和服务。
实践证明,通过在高速公路道路监测工作中应用该系统,不仅可以提高气象监测部门监测数据的专业性和监测要素的多样性,而
且可以极大提高交通管理部门应对突发天气状况(如大雾,大雪,暴雨等)决策的准确性并且提供预先实施交通疏导方案的数据依据,是气象监测服务和交管部门工作的有力保障,有利于道路交通的安全性的进一步提高。
2.2高速公路气象监测及预警系统(HMWS)组成
华云公司针对我国高速公路沿线气象环境监测预警需求而开发的道路气象环境灾害预警系统,主要包括高速公路气象与环境监测系统(HMS),高速公路气象灾害预警发布系统(HMI)及高速公路气象环境灾害预警中心站(HMC)三部分构成。
其中高速公路气象环境监测系统主要包括各种气类型象要素监测自动站、高速公路沿线外部气象站网数据及天气预报信息输入等部分构成,高速公路气象灾害预警发布系统主要包括道路电子警示牌及公众媒体发布渠道构成;高速公路气象环境灾害预警中心站为整个系统的数据接收及发布控制中心。
3.高速公路气象监测及预警系统(HMWS)系统设计原则
在我国,交通部门与气象部门联手展开了“公路气象灾害预报预警体系”的专项研究,形成了广泛共识。
综合考虑我国国情和高
速公路的发展趋势,我国高速公路气象环境监测在设计上侧重考虑以下几个方面:
A、气象与交通行业信息共享平台的建立
气象行业背景场形势与高速公路沿线气象与环境要素的监测实况应该在一个统一的信息平台下加以利用,以形成优势互补。
两行业在网络上构筑信息通道,以便实时导入国家基础气象台站的实况资料和天气预报信息,这两部分信息将构成本系统的基础信息之一。
B、灵活高效的公路沿线监测子站的布设
应在沿线相对均匀地布设一定数量的气象环境综合监测站
作为数据基准参考站,所谓气象环境综合监测站就是要素相对比较全;所谓基准参考站就是要求该站的数据完整性、准确性相对比较高,以便今后对其进行沿线气象环境特征的分析和研究。
应在雾多发地段加密布设能见度监测子站;在阴面容易结冰、低洼容易积水等地段加密布设路面状况监测子站。
此外,还应该布设一定的气温、地温监测子站以便监测高温。
应适当布设常规自动气象站以强化沿线的气象背景场信息。
高速公路沿线的摄像装置、通信装置是本系统的重要的、有益补充手段,能在许多特殊时刻发挥重要作用。
C、及时的灾害实况及预警发布系统
应建立适合交通部门的短时预警模式,以气象背景场和沿线
实况为输入,实时运算出交通气象灾害爆发几率,并及时通过沿线电子警示牌和各种公众媒体发布公路气象灾害情况和预警等级。
D、系统性与规范化
为了确保系统的有效性,实现基础气象信息的导入,必须遵守已形成的行业标准并签订共同遵守的规范,使系统能结合气象部门和交通部门两方面的优势,共同为社会提供优质的交通气象保障和服务。
基础数据库要求采用统一的数据结构规范模式,保证数据的统一性、完整性和有效性,做到数据采集制度化、信息形式标准化、信息内容系统化、信息储存档案化。
以达到信息横向、纵向贯通一致、数据共享的目的。
二、高速公路气象信息监测站(HMS)
1. 高速公路气象信息监测站整体介绍
高速公路气象信息监测站能够精确、及时地监测道路环境状况,并且能够与高管部门的其它监控子系统相结合,实现智能化的交通保障网络系统,为高速公路管理部门针对公路的开放、封闭、维修保障等决策提供了重要依据。
该系统可对能见度、路面状况、风向、风速、温度、湿度、雨量等要素进行自动监测。
高速公路气象信息监测站功能特点:
全自动数据采集、传输及监控,可长期无人职守。
能够在各种恶劣的环境下长期稳定运行。
监测项目全,能够对雾、路面结冰、积雪等高速公路所需的各种监测要素进行实时监测。
采集处理核心单元采用具有国际先进水平的实时多任务嵌入式系统,能实现国外目前成熟产品的各种功能并可以根据用户的要求进行系统定制。
该系统采集精度高,可靠性好,具有高度的智能化和灵活性。
其性能价格比远远高于国外同类产品。
应用选配方式:
观测要素:
能见度、路面等环境参数可任意增减组合,温、湿、风、雨等气象参数可根据需要选配。
传感器接入方式:
供电选配:
提供交流、直流等多种供电方式。
通信选配:
可选配当前各种类型的通信接入设备,对有线、无线、短信等通信手段提供良好的接口,支持TCP/IP等协议。
可配接显示屏
系统基本指标:
工作环境
数据存储
温度:-50℃~+50℃
湿度:0~100%
整点数据可存约100天
时钟精度
供电
<0.03秒/天 25℃
(支持上位机自动校时)
交流220V 50HZ
防雷性能
可靠性
雷击感应电压小于5KV
雷击感应电流小于1700A
响应时间小于10-12秒
平均无故障时间>5000小时检定日或标校周期1~<>。