球与多面体的组合体问题
- 格式:doc
- 大小:533.00 KB
- 文档页数:9
第5讲 竞赛和“三一”专题资料——立体几何中与球有关问题 编写林国夫班级___________姓名____________学号__________一.多面体与球的问题(1)多面体内接于球:若球O 是多面体 的外接球,则球O 的球心O 在多面体 的各个表面上的射影为该表面多边形的外心.根据这个性质我们可以确定球心的位置,结合截面法求解相应的量.(2)多面体的内切球:若球O 内切多面体 ,则球O 的球心到多面体 各个表面的距离均为球半径.根据这个性质,结合等体积法求解内切球的半径.(3)球O 被平面 相截,所得的截面为圆截面,设截面圆的圆心为1O ,则1OO 平面 . (4)若多面体是通过长方体或正方体切割所得,则求其外接球的半径可以等价转化为求长方体或正方体的外接球半径.例1(1)如图,一个四面体棱长分别为6,6,6,6,6,9, 则其外接球的半径为______________.(2)如图,已知空间一球,SC 为其直径且||4,,SC A B =为球上两点,满足:||30AB ASC BSC ︒=∠=∠=,则四面体S ABC -的体积为___________.AP(3)在四面体ABCD 中,1AD DB AC CB ====,则四面体ABCD 体积最大时,它的外接球半径R =.(4)(2018·浙江预赛)在四面体PABC 中,PA BC PB AC PC AB ======,则该四面体外接球的半径为_________.B例2 (有关几何体中球的内切问题)(1)四棱锥P ABCD -中,底面ABCD 是正方形,边长为,,a PD a PA PC ===,在这个四棱锥中放入一个球,则球的最大半径为(2)在边长为1的正方体C 内作一个内切大球1O ,再在C 内作一个小球2O ,使它与大球1O 外切,同时与正方体的三个面都相切,则球2O 的表面积为___________.(3)在正三棱锥P ABC 中,有一半球,其底面与正三棱锥的底面重合,正三棱锥的三个侧面都和半球相切. 如果半球的半径等于1,则正三棱锥的体积最小时,正三棱锥的高等于 _______________.(4)设倒圆锥形容器的轴截面为一个等边三角形,在此容器内注入水,并放入半径为r 的一个实心球,此时球与容器壁及水面恰好都相切,则取出球后水面高为_______________二.有关球与球的组合体(抓住球心构建的多面体)例3(1)若4个半径为1的球两两外切,则这4个球的外切正四面体的棱长为__________(2)桌面上有3个半径为2017的球两两相切,在其上方空隙里放入一个球,使其顶点(最高点)与3个球的顶点(最高点)在同一平面内,则该球的半径是___________.(3)若半径为R 的球的内部装有4个相同半径为r 的小球,则小球半径r 的最大可能值是________.(4)将3个半径为1的球和一个半径为1-的球叠为两层放在桌面上,上层只放一个较小的球,四个球两两相切,那么上层小球的最高点到桌面的距离是___________.O2第5讲 竞赛和“三一”专题资料——立体几何中与球有关问题(练习) 编写林国夫班级___________姓名____________学号__________一.多面体与球的问题相关练习1.外接球的半径为1的正四面体的棱长为________________2.直三棱柱111ABC A B C -的各顶点都在同一球面上,若12AB AC AA ===,120BAC ∠=︒,则此球的表面积等于 .3.在四面体ABCD 中,AB BCD ⊥平面,BCD △是边长为3的等边三角形。
多面体的外接球和内切球一、结论1、球与多面体的接、切定义1;若一个多面体的各顶点都在一个球面上,则称这个多面体是这个球的内接多面体,这个球是多面体的外接球。
定义2;若一个多面体的各面都与一个球的球面相切,则称这个多面体是这个球的外切多面体,这个球是多面体的内切球。
球的内切问题(等体积法)例如:在四棱锥P -ABCD 中,内切球为球O ,求球半径r .方法如下:V P -ABCD =V O -ABCD +V O -PBC +V O -PCD +V O -PAD +V O -PAB即:V P -ABCD =13S ABCD ⋅r +13S PBC ⋅r +13S PCD ⋅r +13S PAD ⋅r +13S PAB ⋅r ,可求出r .球的外接问题1.公式法正方体或长方体的外接球的球心为其体对角线的中点2.补形法(补长方体或正方体)①墙角模型(三条线两个垂直)题设:三条棱两两垂直(重点考察三视图)②对棱相等模型(补形为长方体)题设:三棱锥(即四面体)中,已知三组对棱分别相等,求外接球半径(AB =CD ,AD =BC ,AC =BD )3.单面定球心法(定+算)步骤:①定一个面外接圆圆心:选中一个面如图:在三棱锥P-ABC中,选中底面ΔABC,确定其外接圆圆心O1(正三角形外心就是中心,直角三角形外心在斜边中点上,普通三角形用正弦定理定外心2r=asin A);②过外心O1做(找)底面ΔABC的垂线,如图中PO1⊥面ABC,则球心一定在直线(注意不一定在线段PO1上)PO1上;③计算求半径R:在直线PO1上任取一点O如图:则OP=OA=R,利用公式OA2=O1A2+OO12可计算出球半径R.4.双面定球心法(两次单面定球心)如图:在三棱锥P-ABC中:①选定底面ΔABC,定ΔABC外接圆圆心O1②选定面ΔPAB,定ΔPAB外接圆圆心O2③分别过O1做面ABC的垂线,和O2做面PAB的垂线,两垂线交点即为外接球球心O.二、典型例题1(2023春·湖南湘潭·高二统考期末)棱长为1的正方体的外接球的表面积为()A.3π4B.3πC.12πD.16π【答案】B【详解】解:易知,正方体的体对角线是其外接球的直径,设外接球的半径为R,则2R=12+12+12=3,故R=3 2.所以S=4πR2=4π×322=3π.故选:B.【反思】本例属于正方体外接球问题,其外接球半径公式可直接记忆.2(2023春·湖南长沙·高三长沙一中校考阶段练习)在四面体PABC中,PA⊥AB,PA⊥AC,∠BAC= 120°,AB=AC=AP=2,则该四面体的外接球的表面积为()A.12πB.16πC.18πD.20π【答案】D【详解】因为PA⊥AB,PA⊥AC,AB∩AC=A,AB,AC⊂平面ABC,所以PA⊥平面ABC.设底面△ABC的外心为G,外接球的球心为O,则OG⊥平面ABC,所以PA⎳OG.设D为PA的中点,因为OP=OA,所以DO⊥PA.因为PA⊥平面ABC,AG⊂平面ABC,所以PA⊥AG,所以OD⎳AG.因此四边形ODAG为平行四边形,所以OG=AD=12PA=1.因为∠BAC=120°,AB=AC=2,所以BC=AB2+AC2-2AB⋅AC cos∠BAC=4+4-2×2×2×-1 2=23,由正弦定理,得2AG=2332=4⇒AG=2.所以该外接球的半径R满足R2=OG2+AG2=5,故该外接球的表面积为S=4πR2=20π.故选:D.【反思】本例属于单面定球心问题①用正弦定理求出ΔABC外心G;②过G做平面ABC的垂线,则外接球球心O在此垂线上;③通过计算算出半径.3(2023秋·湖南娄底·高三校联考期末)《九章算术》是我国古代数学名著,它在几何学中的研究比西方早1000多年.在《九章算术》中,将底面为矩形且一侧棱垂直于底面的四棱锥称为阳马.如图P-ABCD 是阳马,PA⊥平面ABCD,PA=5,AB=3,BC=4.则该阳马的外接球的表面积为()A.1252π3B.50π C.100π D.500π3【答案】B【详解】因PA⊥平面ABCD,AB⊂平面ABCD,AD⊂平面ABCD,则PA⊥AB,PA⊥AD,又因四边形ABCD为矩形,则AB⊥AD.则阳马的外接球与以PA,AB,AD为长宽高的长方体的外接球相同.又PA=5,AB=3,AD=BC=4.则外接球的直径为长方体体对角线,故外接球半径为:R=PA 2+AB 2+AD 22=32+42+522=522,则外接球的表面积为:S =4πR 2=4π⋅504=50π.故选:B【反思】本例属于墙角型模型,通过补形,将原图形补成长方体模型,借助长方体模型求外接球半径.4(2023·全国·高三专题练习)已知菱形ABCD 的各边长为2,∠D =60°.如图所示,将ΔACD 沿AC 折起,使得点D 到达点S 的位置,连接SB ,得到三棱锥S -ABC ,此时SB =3.E 是线段SA 的中点,点F 在三棱锥S -ABC 的外接球上运动,且始终保持EF ⊥AC ,则点F 的轨迹的周长为()A.233π B.433π C.533π D.2213π【答案】C【详解】取AC 中点M ,则AC ⊥BM ,AC ⊥SM ,BM ∩SM =M ,∴AC ⊥平面SMB ,SM =MB =3,又SB =3,∴∠SBM =∠MSB =30°,作EH ⊥AC 于H ,设点F 轨迹所在平面为α,则平面α经过点H 且AC ⊥α,设三棱锥S -ABC 外接球的球心为O ,△SAC ,△BAC 的中心分别为O 1,O 2,易知OO 1⊥平面SAC ,OO 2⊥平面BAC ,且O ,O 1,O 2,M 四点共面,由题可得∠OMO 1=12∠O 1MO 2=60°,O 1M =13SM =33,解Rt △OO 1M ,得OO 1=3O 1M =1,又O 1S =23SM =233,则三棱锥S -ABC 外接球半径r =OO 21+O 1S 2=73,易知O 到平面α的距离d =MH =12,故平面α截外接球所得截面圆的半径为r 1=r 2-d 2=73-14=536,∴截面圆的周长为l =2πr 1=533π,即点F 轨迹的周长为533π.故选:C 【反思】此题典型的双面定球心。
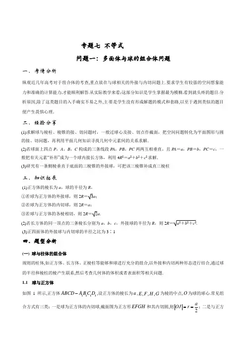
专题七 不等式问题一:多面体与球的组合体问题一、考情分析纵观近几年高考对于组合体的考查,重点放在与球相关的外接与内切问题上.要求学生有较强的空间想象能力和准确的计算能力,才能顺利解答.从实际教学来看,这部分知识是学生掌握最为模糊,看到就头疼的题目.分析原因,除了这类题目的入手确实不易之外,主要是学生没有形成解题的模式和套路,以至于遇到类似的题目便产生畏惧心理.二、经验分享(1)求解球与棱柱、棱锥的接、切问题时,一般过球心及接、切点作截面,把空间问题转化为平面图形与圆的接、切问题,再利用平面几何知识寻找几何中元素间的关系求解.(2)若球面上四点P ,A ,B ,C 构成的三条线段P A ,PB ,PC 两两互相垂直,且P A =a ,PB =b ,PC =c ,一般把有关元素“补形”成为一个球内接长方体,利用4R 2=a 2+b 2+c 2求解. (3)研究有一条侧棱垂直于底面的三棱锥的外接球,可把该三棱锥补成直三棱柱三、知识拓展(1)正方体的棱长为a ,球的半径为R , ①若球为正方体的外接球,则2R =3a ; ②若球为正方体的内切球,则2R =a ; ③若球与正方体的各棱相切,则2R =2a .(2)若长方体的同一顶点的三条棱长分别为a ,b ,c ,外接球的半径为R ,则2R =a 2+b 2+c 2. (3)正四面体的外接球与内切球的半径之比为3∶1四、题型分析(一) 球与柱体的组合体规则的柱体,如正方体、长方体、正棱柱等能够和球进行充分的组合,以外接和内切两种形态进行结合,通过球的半径和棱柱的棱产生联系,然后考查几何体的体积或者表面积等相关问题. 1.1 球与正方体如图1所示,正方体1111ABCD A B C D -,设正方体的棱长为a ,,,,E F H G 为棱的中点,O 为球的球心.常见组合方式有三类:一是球为正方体的内切球,截面图为正方形EFGH 和其内切圆,则2aOJ r ==;二是与正方体各棱相切的球,截面图为正方形EFGH 和其外接圆,则22GO R a ==;三是球为正方体的外接球,截面图为长方形11ACA C 和其外接圆,则132AO R a '==.通过这三种类型可以发现,解决正方体与球的组合问题,常用工具是截面图,即根据组合的形式找到两个几何体的轴截面,通过两个截面图的位置关系,确定好正方体的棱与球的半径的关系,进而将空间问题转化为平面问题.【例1】 棱长为1的正方体1111ABCD A B C D -的8个顶点都在球O 的表面上,E F ,分别是棱1AA ,1DD 的中点,则直线EF 被球O 截得的线段长为( ) A .22B .1C .212+D .2【分析】本题求解关键是得出直线EF 被球O 截得的线段为球的截面圆的直径 【解析】由题意可知,球为正方体的外接球.平面11AA DD 截面所得圆面的半径12,22AD R ==11EF AA DD ⊂面,∴直线EF 被球O 截得的线段为球的截面圆的直径22R =.【小试牛刀】【2017届广东省深圳市高三下学期第一次调研】已知棱长为2的正方体,球与该正方体的各个面相切,则平面截此球所得的截面的面积为( )A. B. C. D.1.2 球与长方体长方体各顶点可在一个球面上,故长方体存在外切球.但是不一定存在内切球.设长方体的棱长为,,,a b c 其体对角线为l .当球为长方体的外接球时,截面图为长方体的对角面和其外接圆,和正方体的外接球的道理是一样的,故球的半径222.22l a b c R ++==【例2】在长、宽、高分别为2,2,4的长方体内有一个半径为1的球,任意摆动此长方体,则球经过的空间部分的体积为( ) A.10π3B.4πC.8π3D.7π3【分析】转化为求正方体的内切球【解析】利用运动的观点分析在小球移动的过程中,进过部分的几何体.因半径为1的小球恰好为棱长为2的正方体的内切球,故小球经过空间由上往下看为:半个小球、高为2的圆柱和半个小球,三部分的体积为:3241101212=.323πππ⨯⨯⨯+⨯⨯ 【小试牛刀】已知正四棱柱的底边和侧棱长均为32,则该正四棱锥的外接球的表面积为 . 1.3 球与直棱柱球与一般的直棱柱的组合体,常以外接形态居多.下面以正三棱柱为例,介绍本类题目的解法构造直角三角形法.设正三棱柱111ABC A B C -的高为,h 底面边长为a ,如图2所示,D 和1D 分别为上下底面的中心.根据几何体的特点,球心必落在高1DD 的中点O ,3,,,23h OD AO R AD a ===借助直角三角形AOD 的勾股定理,可求223()()23h R a =+.【例3】已知直三棱柱ABC -A 1B 1C 1的6个顶点都在球O 的球面上,若AB =3,AC =4,AB ⊥AC ,AA 1=12,则球O 的半径为( )A.3172 B .210 C.132D .310【分析】先确定球心位置,再利用222R r d =+确定球的半径 【解析】如图所示,由球心作平面ABC 的垂线,则垂足为BC 的中点M .又AM =12BC =52,OM =12AA 1=6,所以球O 的半径R =OA =522+62=132. 【点评】直棱柱的外接球的球心是上下底面外接圆圆心连线的中点.【小试牛刀】直三棱柱111ABC A B C -的六个顶点都在球O 的球面上,若1AB BC ==,0120ABC ∠=,123AA =,则球O 的表面积为( )A .4πB .8πC .16πD .24π (二) 球与锥体的组合体规则的锥体,如正四面体、正棱锥、特殊的一些棱锥等能够和球进行充分的组合,以外接和内切两种形态进行结合,通过球的半径和棱锥的棱和高产生联系,然后考查几何体的体积或者表面积等相关问题. 2.1 球与正四面体正四面体作为一个规则的几何体,它既存在外接球,也存在内切球,并且两心合一,利用这点可顺利解决球的半径与正四面体的棱长的关系.如图4,设正四面体S ABC -的棱长为a ,内切球半径为r ,外接球的半径为R ,取AB 的中点为D ,E 为S 在底面的射影,连接,,CD SD SE 为正四面体的高.在截面三角形SDC ,作一个与边SD 和DC 相切,圆心在高SE 上的圆,即为内切球的截面.因为正四面体本身的对称性可知,外接球和内切球的球心同为O .此时,,CO OS R OE r ===,23,,33SE a CE ==则有2222233a R r a R r CE +=-=,=,解得:66,.412R r ==这个解法是通过利用两心合一的思路,建立含有两个球的半径的等量关系进行求解.同时我们可以发现,球心O 为正四面体高的四等分点.如果我们牢记这些数量关系,可为解题带来极大的方便.【例4】将半径都为1的四个钢球完全装入形状为正四面体的容器里,这个正四面体的高的最小值为 ( ) A.3263+ B. 2+263 C. 4+263 D. 43263+【小试牛刀】【2017届云南曲靖一中高三上学期月考】正四面体的棱长为a ,其内接球与外接球的体积比为 .2.2 球与三条侧棱互相垂直的三棱锥球与三条侧棱互相垂直的三棱锥组合问题,主要是体现在球为三棱锥的外接球.解决的基本方法是补形法,即把三棱锥补形成正方体或者长方体.常见两种形式:一是三棱锥的三条侧棱互相垂直并且相等,则可以补形为一个正方体,它的外接球的球心就是三棱锥的外接球的球心.如图5,三棱锥111A AB D -的外接球的球心和正方体1111ABCD A B C D -的外接球的球心重合.设1AA a =,则32R =.二是如果三棱锥的三条侧棱互相垂直并且不相等,则可以补形为一个长方体,它的外接球的球心就是三棱锥的外接球的球心.2222244a b c l R ++==(l 为长方体的体对角线长).【例5】在正三棱锥S ABC -中,M N 、分别是棱SC BC 、的中点,且AM MN ⊥,若侧棱23SA =,则正三棱锥S ABC -外接球的表面积是 .【解析】如图6,正三棱锥对棱相互垂直,即,AC SB ⊥又,,,.SB MN MN AC MN AM MN SAC ∴⊥⊥∴⊥∥又平面于是,,,SB SAC SB SA SB SC ⊥∴⊥⊥平面从而.SA SC ⊥此时正三棱锥S ABC -的三条侧棱互相垂直并且相等,故将正三棱锥补形为正方体.球的半径23,3,436.2R SA R S R ππ=∴=∴==【小试牛刀】一个几何体的三视图如图所示,其中主视图和左视图是腰长为1的两个全等的等腰直角三角形,则该几何体的外接球的表面积为( )A .12πB .43πC .3πD .123π 2.3 球与正棱锥球与正棱锥的组合,常见的有两类,一是球为三棱锥的外接球,此时三棱锥的各个顶点在球面上,根据截面图的特点,可以构造直角三角形进行求解.二是球为正棱锥的内切球,例如正三棱锥的内切球,球与正三棱锥四个面相切,球心到四个面的距离相等,都为球半径R .这样求球的半径可转化为球球心到三棱锥面的距离,故可采用等体积法解决,即四个小三棱锥的体积和为正三棱锥的体积.【例6】在三棱锥P -ABC 中,PA =PB=PC=3,侧棱PA 与底面ABC 所成的角为60°,则该三棱锥外接球的体积为( ) A .π B.3πC. 4πD.43π【解析】如图7所示,过P 点作底面ABC 的垂线,垂足为O ,设H 为外接球的球心,连接,,AH AO 因60,3,PAO PA ∠==故32AO =,32PO =,又△AHO 为直角三角形,222,,AH PH r AH AO OH ==∴=+22233344()(),1,1.2233r r r V ππ∴=+-∴=∴=⨯=【小试牛刀】【河北省邯郸市2018届高三第一次模拟】设正三棱锥P ABC -的高为H ,且此棱锥的内切球的半径为R ,若二面角P AB C --35,则HR=( ) A. 5 B. 6 C. 7 D. 8 2.4 球与特殊的棱锥球与一些特殊的棱锥进行组合,一定要抓住棱锥的几何性质,可综合利用截面法、补形法等进行求解.例如,四个面都是直角三角形的三棱锥,可利用直角三角形斜边中点几何特征,巧定球心位置.如图8,三棱锥S ABC -,满足,,SA ABC AB BC ⊥⊥面取SC 的中点为O ,由直角三角形的性质可得:,OA OS OB OC ===所以O 点为三棱锥S ABC -的外接球的球心,则2SCR =.【例7】矩形ABCD 中,4,3,AB BC ==沿AC 将矩形ABCD 折成一个直二面角B AC D --,则四面体ABCD 的外接球的体积是( )A.π12125 B.π9125 C.π6125 D.π3125【解析】由题意分析可知,四面体ABCD 的外接球的球心落在AC 的中点,此时满足,OA OD OB OC ===522AC R ∴==,343V R π=1256π=. 【小试牛刀】【2017届山西省临汾一中、忻州一中、长治二中等五校高三上学期联考】已知三棱锥内接与球,且,若三棱锥体积的最大值为,则球的表面积为( )A.B.C.D.(三) 球与球的组合体对个多个小球结合在一起,组合成复杂的几何体问题,要求有丰富的空间想象能力,解决本类问题需掌握恰当的处理手段,如准确确定各个小球的球心的位置关系,或者巧借截面图等方法,将空间问题转化平面问题求解. 【例8】 在半径为R 的球内放入大小相等的4个小球,则小球半径r 的最大值为( ) A. (2-1)R B . (6-2)R C. 14R D.1 3R 【解析】要使得小球的半径最大,需使得4个小球的球心为一个正四面体的四个顶点,如图9所示,此时正四面体A BCD -的外接球的球心为O ,即为半径为R 的球的球心,则,AO R r =-又因O 为1AO 的四分点,故14(),3AO R r =-在1Rt ABO ∆中,22212422,3,[()](2)(3),333(62).AB r BO r R r r r r R ==∴-⨯=-∴=-【小试牛刀】如图,在一个正方体内放入两个半径不相等的球O 1,O 2,这两个球外切,且球O 1与正方体共顶点A 的三个面相切,球O 2与正方体共顶点B 1的三个面相切,则两球在正方体的面AA 1C 1C 上的正投影是( )(四) 球与几何体的各条棱相切球与几何体的各条棱相切问题,关键要抓住棱与球相切的几何性质,达到明确球心的位置为目的,然后通过构造直角三角形进行转换和求解.如与正四面体各棱都相切的球的半径为相对棱的一半:24r '=.【例9】把一个皮球放入如图10所示的由8根长均为20 cm 的铁丝接成的四棱锥形骨架内,使皮球的表面与8根铁丝都有接触点,则皮球的半径为( )A .l03cmB .10 cmC .102cmD .30cm【解析】如图11所示,由题意球心在AP 上,球心为O,过O 作BP 的垂线ON 垂足为N,ON=R,OM=R,因为各个棱都为20,所以AM=10,BP=20,BM=10,AB=102,设BPA α∠=,在Rt ∆BPM 中,222BP BM PM =+,所以103PM =.在Rt ∆PAM 中, 222PM AM AP =+,所以102PA =.在Rt ∆ABP 中, 1022sin 202AB BP α===,在Rt ∆ONP 中, sin ON ROP OPα==,所以22R OP =,所以2OP R =.在Rt ∆OAM 中, 222OM AO AM =+,所以,22(1022)100R R =-+,解得,10R =或30(舍),所以,10,R cm =故选B.(五) 与三视图相结合的组合体问题本类问题一般首先给出三视图,然后考查其直观图的相关的组合体问题.解答的一般思路是根据三视图还 原几何体,根据几何体的特征选择以上介绍的方法进行求解.【例10】【湖南G10教育联盟2018年4月高三联考】一个几何体的三视图如图所示,其中正视图和侧视图是腰长为1的两个全等的等腰直角三角形,若该几何体的所有顶点在同一球面上,则该球的表面积是( )A.32π B. 34π C. 3π D. 3π【小试牛刀】【2017届河北省正定中学高三上学期期中)】如图,网格纸上小正方形的边长为1,粗实线及粗虚线画出的是某多面体的三视图,则该多面体外接球的表面积为( )A.B.C.D.综合上面的五种类型,解决与球的外切问题主要是指球外切多面体与旋转体,解答时首先要找准切点,通过作截面来解决.如果外切的是多面体,则作截面时主要抓住多面体过球心的对角面来作;把一个多面体的几个顶点放在球面上即为球的内接问题.解决这类问题的关键是抓住内接的特点,即球心到多面体的顶点的距离等于球的半径.发挥好空间想象力,借助于数形结合进行转化,问题即可得解.如果是一些特殊的几何体,如正方体、正四面体等可以借助结论直接求解,此时结论的记忆必须准确.五、迁移运用1.【河南省六市2018届高三一模】在三棱锥S ABC -中, SB BC ⊥, SA AC ⊥, SB BC =, SA AC =,12AB SC =,且三棱锥S ABC -932,则该三棱锥的外接球半径是( )A. 1B. 2C. 3D. 4 【答案】C【解析】取SC 中点O ,则OA=OB=OC=OS,即O 为三棱锥的外接球球心,设半径为r,则2139323,342r r r ⨯⨯=∴=选C. 2.【贵州省凯里市第一中学2018届高三下学期模拟】图是棱长为2的正八面体(八个面都是全等的等边三角形),球O 是该正八面体的内切球,则球O 的表面积为( )A.83π B. 43πC. 8627πD. 4627π【答案】A【解析】如图所示,设已知的正八面体为SABCDI ,可知SI ⊥平面ABCD 于球心O ,且点O 为正方形ABCD 的中心,设球O 与正四棱锥S ABCD -的侧面SBC 相切于点F ,连接SF 并延长,交BC 于点E ,可知E 为BC 的中点,连接,OE OF ,则1,3OE SE == 2SO =,由1122SOE S SE OF SO OE ∆=⨯⨯=⨯⨯,得63OF =,即正八面体内切球的半径为63,所以内切球的表面积为268433O S ππ⎛⎫=⨯⨯= ⎪ ⎪⎝⎭,故选A. 3.【宁夏吴忠市2018届高三下学期高考模拟】半径为R 的球O 中有一内接圆柱.当圆柱的侧面积最大时,球的表面积与该圆柱的侧面积之差是( ) A. 22R π B. 252R π C. 23R π D. 272R π 【答案】A【解析】设圆柱的上底面半径为r ,球的半径与上底面夹角为α,则cos r R α=圆柱的高为2sin R α,圆柱的侧面积为22sin 2R πα,当且仅当4πα=时, sin 21α=,圆柱的侧面积最大,圆柱的侧面积为22R π球的表面积为24R π,球的表面积与该圆柱的侧面积之差为22R π,故选A4.【河南省中原名校(即豫南九校)2018届高三第六次质量考评】已知,,,A B C D 是球O 表面上四点,点E 为BC 的中点,若,,120AE BC DE BC AED ⊥⊥∠=︒, 3,2AE DE BC ===,则球O 的表面积为( ) A.73π B.283πC. 4πD. 16π 【答案】B5.【四川省德阳市2018届高三二诊】如图所示的三视图表示的几何体的体积为323,则该几何体的外接球的表面积为( )A. 12πB. 24πC. 36πD. 48π 【答案】C6.【四川省雅安中学2018届高三下学期第一次月考】已知三棱锥A BCD -中, ,,AB AC AB AC =⊥BD DC ⊥, 6DBC π∠=,若三棱锥A BCD -的最大体积为32,则三棱锥外接球的表面积为A. 43πB. 8πC. 12πD. 123π 【答案】C【解析】取BC 的中点O ,连接AO , DO ,作DE BC ⊥于点E ,设AB AC x ==. ∵,AB AC ⊥ BD DC ⊥∴AO OB OC OD ===,即O 三棱锥A BCD -外接球的球心. ∵,AB AC AB AC =⊥,∴22AO OB OC OD x ====∵6DBC π∠=,∴22CD x =,∴64DE = ∵三棱锥A BCD -的最大体积为32∴当DE 为三棱锥A BCD -的高时,三棱锥A BCD -的体积最大,即211633242x x ⨯=. ∴6x =,则三棱锥A BCD -2632=.∴三棱锥A BCD -的外接球的表面积为()24312ππ⨯=.故选C.7.【四川省成都市龙泉驿区第一中学校2018届高三3月“二诊”】如图,在四棱锥C -ABOD 中,CO⊥平面ABOD ,AB∥OD,OB⊥OD,且AB =2OD =12,AD =62,异面直线CD 与AB 所成角为30°,点O ,B ,C ,D 都在同一个球面上,则该球的表面积为 A. 72π B. 84π C. 128π D. 168π【答案】B8.【2017届河北省石家庄市高三第二次质量检测】四棱锥的底面是边长为6的正方形,且,若一个半径为1的球与此四棱锥所有面都相切,则该四棱锥的高是( )A. 6B. 5C.D.【答案】D【解析】由题知,四棱锥是正四棱锥,球的球心在四棱锥的高上,过正四棱锥的高作组合体的轴截面如图:其中是斜高,为球面与侧面的切点.设,易知,所以,即,解得,故选D .9.【2017届辽宁省沈阳市郊联体高三上学期期末】如图,有一个水平放置的透明无盖的正方体容器,容器高8,将一个球放在容器口,再向容器注水,当球面恰好接触水面时测得水深为6,如不计容器的厚度,则球的表面积为()A. B. C. D.【答案】A【解析】设正方体上底面所在平面截球得小圆,则圆心为正方体上底面正方形的中心. 如图,设球的半径为,根据题意得球心到上底面的距离等于,而圆的半径为,由球的截面圆性质,得,解得.球的表面积为,故选A.10.【2017届云南省云南师范大学附属中学高三高考适应性月考】四面体的四个顶点都在球的球面上,,且平面平面,则球的表面积为()A. B. C. D.【答案】B【解析】如图,分别为的中点,易知球心点在线段上,因为,则.又∵平面平面,平面平面=BC,∴平面ABC,∴,∴.因为点是的中点,∴,且.设球心的半径为,,则,在中,有,在中,有,解得,所以,故选B.11.【2017届湖南省衡阳市高三上学期期末考试】一个四面体的三视图如图所示,则该四面体的外接球的表面积为()A. B. C. D.【答案】B【解析】由题意可知,几何体为三棱锥,底面等腰直角三角形的底边长为2,底面三角形的高为1,棱锥的一条侧棱垂直底面的三角形的一个顶点,棱锥的高为1,其外接球的球心是底面斜边的中点,故外接球的半径,故外接球的表面积为,故选B.12.【2017学年湖北省黄冈市黄冈中学上学期期末】在矩形中,,现将沿对角线折起,使点到达点的位置,得到三棱锥,则三棱锥的外接球的表面积为( )A. B. C. D. 大小与点的位置有关【答案】C【解析】由题意,的中点为三棱锥的外接球的球心, ∵, ∴球的半径为, ∴三棱锥的外接球的表面积为.故选C.13.【湖北省部分重点中学2017届高三上学期第二次联考】一个几何体的三视图如图所示,则该几何体的外接球的表面积为()A. B. C. D.【答案】B14.【2017届甘肃省高台县第一中学高三上学期期末】已知三棱锥,在底面中,,,面,,则此三棱锥的外接球的体积为()A. B. C. D.【答案】A【解析】依题意,利用正弦定理有,其中为三角形的外接圆半径.设球的半径为,则,故球的体积为.15.【2017届甘肃天水一中高三12月月考】如图,直三棱柱111ABC A B C -的六个顶点都在半径为1的半球面上,AB AC =,侧面11BCC B 是半球底面圆的内接正方形,则侧面11ABB A 的面积为 .【答案】1【解析】由图可得⇒==21,21AB AA 111112ABB A S AA AB =⨯=. 16.【2017届河北武邑中学高三上学期调研四】已知某棱锥的三视图如图(最左侧是正视图)所示,俯视图为正方形及一条对角线,根据图中所给的数据,该棱锥外接球的体积是_____.【答案】823π 【解析】由该棱锥的三视图可知,该棱锥是以边长为2的正方形为底面,高为2的四棱锥,做出其直观图所示,则2222PA AC PC ===,, ,PA ⊥面ABCD ,所以PC 即为该棱锥的外接球的直径,则2R =,即该棱锥外接球的体积3(2)482•33V ππ==,故答案为823π.17.【2016届陕西省渭南市白水中学高三上第三次月考】一个空间几何体的三视图如图所示,且这个空间几何体的所有顶点都在同一个球面上,则这个球的表面积是 .【答案】16π-, 18.【2016届黑龙江省哈尔滨师大附中高三12月考】利用一个球体毛坯切削后得到一个四棱锥P ABCDPA=,且PA⊥平面ABCD,则球体毛坯体积的最小值应为.其中底面四边形是边长为1的正方形,132.【解析】如图,将四棱锥CD 补全为一个正方体,则:当正方体为球的内接正方体时球的体积最小,此时正方体的体对角线为球的直径,长为222321113,2R R =++==∴球的体积为:3344333322V R πππ⎛⎫==⨯= ⎪ ⎪⎝⎭;故答案应填:32.19.【2016届河北省邯郸市一中高三一轮收官考试】如图,在四面体CD AB 中,AB ⊥平面CD B ,CD ∆B 是边长为6的等边三角形.若4AB =,则四面体CD AB 外接球的表面积为 .【答案】64π【解析】该四面体的外接球与下面的正三棱柱的外接球是同一个球,因为底面是正三角形,边长为6,所以26sin 60233AE =⨯⨯︒=,122OE AB ==,所以22216R OE AE =+=,表面积2464S r ππ==. OD'C'B C AE。
高考复习28 :组合体的“切”“接”综合问题知识储备汇总1.知识储备汇总: 1.1球的性质球被平面截得的图形是圆,球心与截面圆圆心的连线与截面圆垂直,球的半径R ,截面圆的半径r ,球心到截面圆的距离为d ,则222d r R +=.1.2长方体性质:长方体的一条对角线的平方等于一个顶点上三条棱长的平方和. 1.3几个与球有关的切、接常用结论 (1)正方体的棱长为a ,球的半径为R , ①正方体的外接球,则23R a =; ②正方体的内切球,则2R a =; ③球与正方体的各棱相切,则22R a =.(2)长方体的同一顶点的三条棱长分别为,,a b c ,外接球的半径为R ,则2222R a b c =++. (3)正四面体的外接球与内切球的半径之比为3∶1.1.4与球有关的组合体问题,一种是内切,一种是外接.解题时要认真分析图形,明确切点和接点的位置,确定有关元素间的数量关系,并作出合适的截面图,如球内切于正方体,切点为正方体各个面的中心,正方体的棱长等于球的直径;球外接于正方体,正方体的顶点均在球面上,正方体的体对角线长等于球的直径.球与旋转体的组合,通常作它们的轴截面进行解题,球与多面体的组合,通过多面体的一条侧棱和球心,或“切点”、“接点”作出截面图. 1.5.解决与球有关的切、接问题的方法:(1)一般要过球心及多面体中的特殊点或过线作截面将空间问题转化为平面问题,从而寻找几何体各素之间的关系.(2)若球面上四点,,,P A B C 中,,PA PB PC 两两垂直或三棱锥的三条侧棱两两垂直,可构造长方体或正方体确定直径解决外接问题.1.6.求解球与多面体的组合问题时,其关键是确定球心的位置,可以根据空间几何体的对称性判断球心的位置,然后通过作出辅助线或辅助平面确定球的半径和多面体中各个几何元素的关系,达到求解解题需要的几何量的目的.题型与相关高考题解读1.棱柱的外接球问题 1.1考题展示与解读例1 长方体的长、宽、高分别为3,2,1,其顶点都在球O 的球面上,则球O 的表面积为 ________.【命题意图探究】本题主要考查长方体的对角线性质、球的表面积公式,是容易题.【解题能力要求】空间想象能力、运算求解能力【方法技巧归纳】对球内接直棱柱问题,利用球心到棱柱底面所在的截面圆的距离就是棱柱高的一半,棱柱底面所在的截面圆的半径利用正弦定理计算,再利用球的截面性质即可求出球的半径,再利用球的表面积或体积公式计算球的表面积或体积.1.2【典型考题变式】【变式1:改编条件】若一个正三棱柱的正视图如图所示,其顶点都在一个球面上,则该球的表面积为()A. 163πB.193πC.1912πD.43π【变式2:改编结论】底面边长为1,侧棱长为263的正三棱柱的各顶点均在同一个球面上,则该球的体积为()A. 32π3B. 4πC. 2πD.4π3【变式3:改编问法】已知某几何体的外接球的半径为,其三视图如图所示,图中均为正方形,则该几何体的体积为()A. 16B.C.D. 82.球与圆柱或圆锥的切接问题2.1考题展示与解读例2已知圆柱的高为1,它的两个底面的圆周在直径为2的同一个球的球面上,则该圆柱的体积为________.A.πB.3π4C.π2D.π4【命题意图探究】本题主要考查球内接圆柱的体积问题,是基础题.【解题能力要求】空间想象能力、运算求解能力【方法技巧归纳】对球内接圆柱问题,利用球的截面性质沟通球的半径与圆柱底面半径高之间的关系.2.2【典型考题变式】【变式1:改编条件】已知圆柱的高为2,它的两个底面的圆周在直径为4的同一个球的球面上,则该圆柱的体积是( )A. πB. 34πC.2πD. 6π【变式2:改编结论】已知圆锥的底面半径为4,高为8,则该圆锥的外接球的表面积为()A. 10πB. 64πC. 100πD. 500 3π【变式3:改编问法】某几何体的三视图如图所示,其正视图和侧视图都是边长为23的正三角形,该几何体的外接球的表面积为()A. 9πB. 16πC. 24πD. 36π3.棱锥的外接球问题3.1考题展示与解读例3已知三棱锥S-ABC的所有顶点都在球O的球面上,SC是球O的直径.若平面SCA⊥平面SCB,SA=AC,SB=BC,三棱锥S-ABC的体积为9,则球O的表面积为________.【命题意图探究】本题主要考查球内接棱柱问题及球的表面积,是中档题.【解题能力要求】空间想象能力、逻辑推理能力、运算求解能力【方法技巧归纳】球内接棱锥问题,若有同一顶点上三条垂直的棱,可将三棱锥补成球内接长方体,利用长方体的对角线的平方等于同于同一顶点三棱长的平方和、长方体的对角线等于球的直径沟通球与棱锥量之间的关系.3.2【典型考题变式】【变式1:改编条件】某多面体的三视图如图所示,每一小格单位长度为l,则该多面体的外接球的表面积是A. 27πB.π C. 9π D.π 【变式2:改编结论】在正三棱锥中,,,则该三棱锥外接球的直径为( )A. 7B. 8C. 9D. 10【变式3:改编问法】已知四棱锥E-ABCD 的都在球心为,半径为的球面上,四边形ABC D 为矩形,,且,则四棱锥E-ABCD 的体积的最大值为( )A.324B. 372,C. 38D. 348 4.多面体内切球问题 4.1考题展示与解读例4在封闭的直三棱柱111ABC A B C -内有一个体积为V 的球,若AB BC ⊥,6AB =,8BC =,13AA =,则V 的最大值是( )(A )4π (B )92π(C )6π (D )323π【命题意图探究】本题主要考查直棱柱内的球的最大体积问题,是中档题. 【解题能力要求】空间想象能力、运算求解能力【方法技巧归纳】立体几何最值问题通常有三种思考方向:(1)根据几何体的结构特征,变动态为静态,直观判断在什么情况下取得最值;(2)将几何体平面化,如利用展开图,在平面几何图中直观求解;(3)建立函数,通过求函数的最值来求解. 4.2【典型考题变式】【变式1:改编条件】在《九章算术》中,将四个面都为直角三角形的三棱锥称之为鳖臑(bie nao ).已知在鳖臑中,平面,,则该鳖臑的外接球与内切球的表面积之和为_______.【变式2:改编结论】在正方体1111ABCD A B C D -中,若1D AC ∆内切圆的半径为263,则该正方体内切球的表面积为 ( )A. 2πB. 8πC. 12πD. 16π【变式3:改编问法】已知一个直三棱柱,其底面是正三角形,一个体积为43π的球体与棱柱的所有面均相切,那么这个三棱柱的表面积是A. 243B. 183C. 123D. 3典例高考试题演练1.若正四棱锥P ABCD -内接于球O ,且底面ABCD 过球心O ,设正四棱锥P ABCD -的高为1,则球O的体积为( ) A.43π B. 23π C. 4π D. 22π 2.如图为某几何体的三视图,则该几何体的外接球的表面积为( )A .B .27πC .27πD .3.网络用语“车珠子”,通常是指将一块原料木头通过加工打磨,变成球状珠子的过程,某同学有一圆锥状的木块,想把它“车成珠子”,经测量,该圆锥状木块的底面直径为12cm ,体积为96πcm 3,假设条件理想,他能成功,则该珠子的体积最大值是( ) A .36πcm 3 B .12πcm 3C .9πcm 3D .72πcm 34.半径为2的球O 中有一内接正四棱柱(底面是正方形,侧棱垂直底面),当该正四棱柱的侧面积最大时,球的表面积与该正四棱柱的侧面积之差是( ) A .16()B .16() C .8(2)D .8(2)5.已知一个四棱锥三视图如图所示,若此四棱锥的五个顶点在某个球面上,则该球的表面积为( )A. 48πB. 52πC.1723π D. 1963π6.将半径为4的半圆围成一个圆锥,则该圆锥的内切球的表面积为( ) A.83π B. 163π C. 43π D. 43 7.若一个正四面体的表面积为1S ,其内切球的表面积为2S ,则12S S =( )A.6π B. 2π C. 16πD. 63π8.已知球O 与棱长为4的正四面体的各棱相切,则球O 的体积为( ) A.823π B. 833π C. 863π D. 1623π 9.某三棱锥的三视图如图所示,其中俯视图是一个等腰直角三角形,则该三棱锥的外接球的表面积为( )A.B.C.D.556π10.已知三棱锥的四个顶点都在同一个球面上,底面满足,若该三棱锥体积最大值为3,则其外接球的表面积为( ) A.B.C.D .11.三棱锥A BCD -的一条长为a ,其余棱长均为1,当三棱锥A BCD -的体积最大时,它的外接球的表面积为( ) A.53π B. 54π C. 56π D. 58π 12.如图,在圆柱O 1O 2内有一个球O ,该球与圆柱的上、下底面及母线均相切,记圆柱O 1O 2的体积为V 1,球O 的体积为V 2,则的值是13.已知三棱锥的三条棱所在的直线两两垂直且长度分别为3,2,1,顶点都在球的表面上,则球的表面积为__________.14.已知四棱锥 P ﹣ABCD 的底面ABCD 是正方形,侧棱PA 与底面垂直,且PA=AB ,若该四棱锥的侧面积为16 __.15.已知正六棱柱的顶点都在同一个球面上,且该六棱柱的体积为2,当球的体积最小时,正六棱柱底面边长为_________.。
多面体与球的组合体问题的求解策略如果一个多面体的各个顶点都在同一个球面上,那么称这个多面体是球的内接多面体,这个球称为多面体的外接球.有关多面体外接球的问题,是立体几何的一个重点,也是高考考查的一个热点.研究多面体的外接球问题,既要运用多面体的知识,又要运用球的知识,并且还要特别注意多面体的有关几何元素与球的半径之间的关系,而多面体外接球半径的求法在解题中往往会起到至关重要的作用. 策略一:公式法例1 一个六棱柱的底面是正六边形,其侧棱垂直于底面,已知该六棱柱的顶点都在同一个球面上,且该六棱柱的体积为98,底面周长为3,则这个球的体积为_________. 【解析】设正六棱柱的底面边长为x ,高为h ,则有263,936,84x x h =⎧⎪⎨=⨯⎪⎩∴1,23x h ⎧=⎪⎨⎪=⎩. ∴正六棱柱的底面圆的半径12r =,球心到底面的距离32d =.∴外接球的半径221R r d =+=,43V π∴=球 【小结】本题是运用公式222R r d =+求球的半径的,该公式是求球的半径的常用公式策略二:多面体几何性质法例2 已知各顶点都在同一个球面上的正四棱柱的高为4,体积为16,则这个球的表面积是A .16πB .20πC .24πD .32π【解析】设正四棱柱的底面边长为x ,外接球的半径为R ,则有2416x =,解得2x =. ∴222222426,6R R =++=∴= .∴这个球的表面积是2424R ππ=.选C .【小结】本题是运用“正四棱柱的体对角线的长等于其外接球的直径”这一性质来求解的. 策略三:补形法例3 若三棱锥的三个侧面两两垂直,且侧棱长均为3,则其外接球的表面积是_________.【解析】据题意可知,该三棱锥的三条侧棱两两垂直,∴把这个三棱锥可以补成一个棱长为3的正方体,于是正方体的外接球就是三棱锥的外接球.设其外接球的半径为R ,则有()()()()222223339R =++=.∴294R =. 故其外接球的表面积249S R ππ==.【小结】一般地,若一个三棱锥的三条侧棱两两垂直,且其长度分别为a b c 、、,则就可以将这个三棱锥补成一个长方体,于是长方体的体对角线的长就是该三棱锥的外接球的直径.设其外接球的半径为R ,则有2222R a b c =++.策略四:寻求轴截面圆半径法例4 正四棱锥S ABCD -的底面边长和各侧棱长都为2,点S A B C D 、、、、都在同一球面上,则此球的体积为_________.CDA B SO 1图3【解析】设正四棱锥的底面中心为1O ,外接球的球心为O ,如图1所示.∴由球的截面的性质,可得1OO ABCD ⊥平面.又1SO ABCD ⊥平面,∴球心O 必在1SO 所在的直线上.∴ASC ∆的外接圆就是外接球的一个轴截面圆,外接圆的半径就是外接球的半径.在ASC ∆中,由22SA SC AC ===,,得222SA SC AC +=.∴ASC AC ∆∆是以为斜边的Rt .∴12AC =是外接圆的半径,也是外接球的半径.故43V π=球. 【小结】根据题意,我们可以选择最佳角度找出含有正棱锥特征元素的外接球的一个轴截面圆,于是该圆的半径就是所求的外接球的半径.本题提供的这种思路是探求正棱锥外接球半径的通解通法,该方法的实质就是通过寻找外接球的一个轴截面圆,从而把立体几何问题转化为平面几何问题来研究.这种等价转化的数学思想方法值得我们学习.CA O DB 图4策略五:确定球心位置法例5 在矩形ABCD 中,4,3AB BC ==,沿AC 将矩形ABCD 折成一个直二面角B ACD --,则四面体ABCD 的外接球的体积为( )A .12512πB .1259πC .1256πD .1253π 【解析】设矩形对角线的交点为O ,则由矩形对角线互相平分,可知OA OB OC OD ===.∴点O 到四面体的四个顶点A B C D 、、、的距离相等,即点O 为四面体的外接球的球心,如图2所示,∴外接球的半径52R OA ==.故3412536V R ππ==球,故选C .。
专题8.2 空间几何体的表面积和体积(知识点讲解)【知识框架】 【核心素养】1.通过考查几何体体积和表面积的计算,主要考查棱柱、棱锥或不规则几何体的特征及体积与表面积的计算,凸显数学运算、直观想象的核心素养.2.结合三视图、直观图、展开图、轴截面等,考查球的切、接问题,主要考查几何体与球的组合体的识辨,球的体积、表面积的计算,凸显数学运算、直观想象的核心素养.【知识点展示】(一)几何体的表面积圆柱的侧面积圆柱的表面积圆锥的侧面积圆锥的表面积圆台的侧面积圆台的表面积球体的表面积 柱体、锥体、台体的侧面积,就是各个侧面面积之和;表面积是各个面的面积之和,即侧面积与底面积之和.把柱体、锥体、台体的面展开成一个平面图形,称为它的展开图,圆柱、圆锥、圆台的侧面展开图分别是矩形、扇形、扇环形它的表面积就是展开图的面积.(二)几何体的体积圆柱的体积rl S π2=)(2l r r S +=πrl S π=)(l r r S +=πl r r S )(+'=π)(22rl l r r r S +'++'=π24R S π=h r V 2π=圆锥的体积 圆台的体积 球体的体积 正方体的体积正方体的体积(三)常用结论多面体的内切球与外接球常用的结论(1)设正方体的棱长为a ,则它的内切球半径r =2a ,外接球半径R=2a . (2)设长方体的长、宽、高分别为a ,b ,c ,则它的外接球半径R=2. (3)设正四面体的棱长为a ,则它的高为H=3a ,内切球半径r =14H=12a ,外接球半径R =34H=4a . 【常考题型剖析】题型一:空间几何体的表面积例1.(2021·全国·高考真题)北斗三号全球卫星导航系统是我国航天事业的重要成果.在卫星导航系统中,地球静止同步卫星的轨道位于地球赤道所在平面,轨道高度为36000km (轨道高度是指卫星到地球表面的距离).将地球看作是一个球心为O ,半径r 为6400km 的球,其上点A 的纬度是指OA 与赤道平面所成角的度数.地球表面上能直接观测到一颗地球静止同步轨道卫星点的纬度最大值为α,记卫星信号覆盖地球表面的表面积为22(1cos )S r πα=-(单位:2km ),则S 占地球表面积的百分比约为( )A .26%B .34%C .42%D .50%例2.(2020·全国·高考真题(理))已知,,A B C 为球O 的球面上的三个点,⊙1O 为ABC 的外接圆,若⊙1O 的面积为4π,1AB BC AC OO ===,则球O 的表面积为( )A .64πB .48πC .36πD .32π例3.(2022·青海·海东市第一中学模拟预测(文))已知某圆台的母线长为2,母线与轴所在直线的夹角是60︒,且上、下底面的面积之比为1∶4,则该圆台外接球的表面积为( )A .56πB .64πC .112πD .128πh r V 231π=)(3122r r r r h V '++'=π334R V π=3a V =abc V =几类空间几何体表面积的求法(1)多面体:其表面积是各个面的面积之和.(2)旋转体:其表面积等于侧面面积与底面面积的和.(3)简单组合体:应搞清各构成部分,并注意重合部分的删、补.(4)若以三视图形式给出,解题的关键是根据三视图,想象出原几何体及几何体中各元素间的位置关系及数量关系.题型二:空间几何体的体积例4. (2023·河南·洛宁县第一高级中学一模(文))若圆锥的母线与底面所成的角为π6,则该圆锥的体积为( )A .π2B .πC .2πD .3π例5.(2022·全国·高考真题)南水北调工程缓解了北方一些地区水资源短缺问题,其中一部分水蓄入某水库.已知该水库水位为海拔1485m .时,相应水面的面积为21400km .;水位为海拔1575m .时,相应水面的面积为21800km .,将该水库在这两个水位间的形状看作一个棱台,则该水库水位从海拔1485m .上升到1575m .时,2.65)( )A .931.010m ⨯B .931.210m ⨯C .931.410m ⨯D .931.610m ⨯例6.(2022·全国·高考真题(理))甲、乙两个圆锥的母线长相等,侧面展开图的圆心角之和为2π,侧面积分别为S 甲和S 乙,体积分别为V 甲和V 乙.若=2S S 甲乙,则=V V 甲乙( )AB .CD 例7.(2022·湖北·黄石市有色第一中学模拟预测)阿基米德多面体也称为半正多面体,是以边数不全相同的正多边形为面围成的多面体.如图,已知阿基米德多面体的所有顶点均是一个棱长为2的正方体各条棱的中点,则该阿基米德多面体的体积为______;若M ,N 是该阿基米德多面体表面上任意两点,则M ,N 两点间距离的最大值为______.1.处理体积问题的思路(1)“转”:指的是转换底面与高,将原来不易求面积的底面转换为易求面积的底面,或将原来不易看出的高转换为易看出并易求解长度的高,即等体积法;(2)“拆”:指的是将一个不规则的几何体拆成几个简单的几何体,便于计算,即分割法;(3)“拼”:指的是将小几何体嵌入一个大几何体中,如将一个三棱锥复原成一个三棱柱,将一个三棱柱复原成一个四棱柱,这些都是拼补的方法,即补形法.2.求体积的两种方法:①割补法:求一些不规则几何体的体积时,常用割补法转化成已知体积公式的几何体进行解决.②等积法:等积法包括等面积法和等体积法.等体积法的前提是几何图形(或几何体)的面积(或体积)通过已知条件可以得到,利用等积法可以用来求解几何图形的高或几何体的高,特别是在求三角形的高和三棱锥的高时,这一方法回避了通过具体作图得到三角形(或三棱锥)的高,而通过直接计算得到高的数值.题型三:三视图与几何体的面积、体积例8.(2020·全国·高考真题(文))下图为某几何体的三视图,则该几何体的表面积是()A.6+42B.4+42C.6+23D.4+23例9. (2020·浙江·高考真题)某几何体的三视图(单位:cm)如图所示,则该几何体的体积(单位:cm3)是()A.73B.143C.3D.6例10.(2022·浙江省春晖中学模拟预测)某几何体的三视图如图,其中正视图是腰长为2的等腰三角形,侧视图是半径为1的半圆,则该几何体的表面积是___________,体积是___________.【总结提升】求空间几何体体积的常见类型及思路(1)规则几何体:若所给定的几何体是柱体、锥体或台体等规则几何体,则可直接利用公式进行求解.其中,求三棱锥的体积常用等体积转换法(2)不规则几何体:若所给定的几何体是不规则几何体,则将不规则的几何体通过分割或补形转化为规则几何体,再利用公式求解.题型四:简单几何体的外接球与内切球问题例11.(2021·天津·高考真题)两个圆锥的底面是一个球的同一截面,顶点均在球面上,若球的体积为323π,两个圆锥的高之比为1:3,则这两个圆锥的体积之和为( )A .3πB .4πC .9πD .12π例12.(2020·全国高考真题(理))已知△ABC O 的球面上.若球O 的表面积为16π,则O 到平面ABC 的距离为( )A B .32 C .1 D例13.(2020·全国·高考真题(理))已知△ABC O 的球面上.若球O 的表面积为16π,则O 到平面ABC 的距离为( )AB .32C .1D 例14.(2019·全国·高考真题(理))已知三棱锥P -ABC 的四个顶点在球O 的球面上,P A =PB =PC ,△ABC 是边长为2的正三角形,E ,F 分别是P A ,AB 的中点,∠CEF =90°,则球O 的体积为( )A. B. C. D例15.(2017·全国卷Ⅲ)已知圆柱的高为1,它的两个底面的圆周在直径为2的同一个球的球面上,则该圆柱的体积为( )A .πB .34πC .2πD .4π 例16.(2016·全国卷Ⅲ)在封闭的直三棱柱ABC A 1B 1C 1内有一个体积为V 的球.若AB ⊥BC ,AB =6,BC =8,AA 1=3,则V 的最大值是( )A .4πB .9π2C .6πD .32π3例17.(2021·福建·厦门大学附属科技中学高三阶段练习)某同学在参加魔方实践课时,制作了一个工艺品,如图所示,该工艺品可以看成是一个球被一个棱长为(球心与正方体的中心重合),若其中一个截面圆的周长为6π,则该球的表面积是______.例18. (2019年高考天津卷理)的正方形,侧棱长均若圆柱的一个底面的圆周经过四棱锥四条侧棱的中点,另一个底面的圆心为四棱锥底面的中心,则该圆柱的体积为_____________.例19.(2020·全国·高考真题(文))已知圆锥的底面半径为1,母线长为3,则该圆锥内半径最大的球的体积为_________.【总结提升】1.常见类型:(1)利用长方体的体对角线探索外接球半径;(2)利用长方体的面对角线探索外接球半径;(3)利用底面三角形与侧面三角形的外心探索球心;(4)利用直棱柱上下底面外接圆圆心的连线确定球心;(5)锥体的内切球问题;(6)柱体的内切球问题2.与球有关的组合体问题,一种是内切,一种是外接.球与旋转体的组合通常是作它们的轴截面解题,球与多面体的组合,通过多面体的一条侧棱和球心,或“切点”、“接点”作出截面图,把空间问题化归为平面问题.3.若球面上四点P ,A ,B ,C 中PA ,PB ,PC 两两垂直或三棱锥的三条侧棱两两垂直,可构造长方体或正方25体确定直径解决外接问题.专题8.2 空间几何体的表面积和体积(知识点讲解)【知识框架】 【核心素养】1.通过考查几何体体积和表面积的计算,主要考查棱柱、棱锥或不规则几何体的特征及体积与表面积的计算,凸显数学运算、直观想象的核心素养.2.结合三视图、直观图、展开图、轴截面等,考查球的切、接问题,主要考查几何体与球的组合体的识辨,球的体积、表面积的计算,凸显数学运算、直观想象的核心素养.【知识点展示】(一)几何体的表面积圆柱的侧面积圆柱的表面积圆锥的侧面积圆锥的表面积圆台的侧面积圆台的表面积球体的表面积 柱体、锥体、台体的侧面积,就是各个侧面面积之和;表面积是各个面的面积之和,即侧面积与底面积之和.把柱体、锥体、台体的面展开成一个平面图形,称为它的展开图,圆柱、圆锥、圆台的侧面展开图分别是矩形、扇形、扇环形它的表面积就是展开图的面积.(二)几何体的体积圆柱的体积rl S π2=)(2l r r S +=πrl S π=)(l r r S +=πl r r S )(+'=π)(22rl l r r r S +'++'=π24R S π=h r V 2π=圆锥的体积 圆台的体积 球体的体积 正方体的体积正方体的体积(三)常用结论多面体的内切球与外接球常用的结论(1)设正方体的棱长为a ,则它的内切球半径r =2a ,外接球半径R=2a . (2)设长方体的长、宽、高分别为a ,b ,c ,则它的外接球半径R. (3)设正四面体的棱长为a ,则它的高为H=3a ,内切球半径r =14H=12a ,外接球半径R =34H=4a . 【常考题型剖析】题型一:空间几何体的表面积例1.(2021·全国·高考真题)北斗三号全球卫星导航系统是我国航天事业的重要成果.在卫星导航系统中,地球静止同步卫星的轨道位于地球赤道所在平面,轨道高度为36000km (轨道高度是指卫星到地球表面的距离).将地球看作是一个球心为O ,半径r 为6400km 的球,其上点A 的纬度是指OA 与赤道平面所成角的度数.地球表面上能直接观测到一颗地球静止同步轨道卫星点的纬度最大值为α,记卫星信号覆盖地球表面的表面积为22(1cos )S r πα=-(单位:2km ),则S 占地球表面积的百分比约为( )A .26%B .34%C .42%D .50%【答案】C【解析】【分析】由题意结合所给的表面积公式和球的表面积公式整理计算即可求得最终结果.【详解】由题意可得,S 占地球表面积的百分比约为: 226400164003600002(1.cos )1cos 44242%22r r πααπ---+==≈=.h r V 231π=)(3122r r r r h V '++'=π334R V π=3a V =abc V =故选:C.例2.(2020·全国·高考真题(理))已知,,A B C 为球O 的球面上的三个点,⊙1O 为ABC 的外接圆,若⊙1O 的面积为4π,1AB BC AC OO ===,则球O 的表面积为( )A .64πB .48πC .36πD .32π 【答案】A【解析】【分析】由已知可得等边ABC 的外接圆半径,进而求出其边长,得出1OO 的值,根据球的截面性质,求出球的半径,即可得出结论.【详解】设圆1O 半径为r ,球的半径为R ,依题意,得24,2r r ππ=∴=,ABC 为等边三角形,由正弦定理可得2sin 60AB r =︒=,1OO AB ∴==1OO ⊥平面ABC ,11,4OO O A R OA ∴⊥====,∴球O 的表面积2464S R ππ==.故选:A例3.(2022·青海·海东市第一中学模拟预测(文))已知某圆台的母线长为2,母线与轴所在直线的夹角是60︒,且上、下底面的面积之比为1⊙4,则该圆台外接球的表面积为( ) A .56πB .64πC .112πD .128π 【答案】C【解析】【分析】作出圆台的轴截面等腰梯形,其外接圆是圆台外接球的大圆,在这个轴截面中进行计算可得.【详解】如图等腰梯形ABCD 是圆台的轴截面,EF 是圆台的对称轴,圆台上、下底面的面积之比为1:4,则半径比为1:2,设圆台上、下底面半径分别为r ,2r ,因母线与轴的夹角是60︒,母线长为2,可得圆台的高为1,r =R ,球心到下底面(大圆面)的距离为x ,若球心在圆台两底面之间,如图点M 位置,则222R x =+且222(1)R x =-+,无解;若圆台两底面在球心同侧,如图点O 位置,则222R x =+且222(1)R x =++,解得4x =,则228R =, 则该圆台外接球的表面积为2112R 4π=π.故选:C .【总结提升】几类空间几何体表面积的求法(1)多面体:其表面积是各个面的面积之和.(2)旋转体:其表面积等于侧面面积与底面面积的和.(3)简单组合体:应搞清各构成部分,并注意重合部分的删、补.(4)若以三视图形式给出,解题的关键是根据三视图,想象出原几何体及几何体中各元素间的位置关系及数量关系.题型二:空间几何体的体积例4. (2023·河南·洛宁县第一高级中学一模(文))若圆锥的母线与底面所成的角为π6,则该圆锥的体积为( )A .π2B .πC .2πD .3π【答案】B【解析】【分析】设圆锥的高为h ,利用母线与底面所成角求出高即可得解.【详解】设圆锥的高为h , 因为母线与底面所成的角为π6,所以πtan 61h =.圆锥的体积2π1π3=⨯⨯=V . 故选:B例5.(2022·全国·高考真题)南水北调工程缓解了北方一些地区水资源短缺问题,其中一部分水蓄入某水库.已知该水库水位为海拔1485m .时,相应水面的面积为21400km .;水位为海拔1575m .时,相应水面的面积为21800km .,将该水库在这两个水位间的形状看作一个棱台,则该水库水位从海拔1485m .上升到1575m .时,2.65)( )A .931.010m ⨯B .931.210m ⨯C .931.410m ⨯D .931.610m ⨯ 【答案】C【解析】【分析】根据题意只要求出棱台的高,即可利用棱台的体积公式求出.【详解】依题意可知棱台的高为157.5148.59MN =-=(m),所以增加的水量即为棱台的体积V .棱台上底面积262140.014010S ==⨯km m ,下底面积262180.018010S '==⨯km m ,∴((66119140101801033V h S S =+=⨯⨯⨯+⨯' ()()679933320607109618 2.6510 1.43710 1.410(m )=⨯+⨯≈+⨯⨯=⨯≈⨯.故选:C .例6.(2022·全国·高考真题(理))甲、乙两个圆锥的母线长相等,侧面展开图的圆心角之和为2π,侧面积分别为S 甲和S 乙,体积分别为V 甲和V 乙.若=2S S 甲乙,则=V V 甲乙( ) AB.CD【答案】C【解析】【分析】 设母线长为l ,甲圆锥底面半径为1r ,乙圆锥底面圆半径为2r ,根据圆锥的侧面积公式可得122r r =,再结合圆心角之和可将12,r r 分别用l 表示,再利用勾股定理分别求出两圆锥的高,再根据圆锥的体积公式即可得解.【详解】解:设母线长为l ,甲圆锥底面半径为1r ,乙圆锥底面圆半径为2r , 则11222S rl r S r l r ππ===甲乙, 所以122r r =, 又12222r r l lπππ+=, 则121r r l +=, 所以1221,33r l r l ==,所以甲圆锥的高1h ==,乙圆锥的高2h ==,所以221122214313r h l V V r h ππ==甲乙 故选:C.例7.(2022·湖北·黄石市有色第一中学模拟预测)阿基米德多面体也称为半正多面体,是以边数不全相同的正多边形为面围成的多面体.如图,已知阿基米德多面体的所有顶点均是一个棱长为2的正方体各条棱的中点,则该阿基米德多面体的体积为______;若M ,N 是该阿基米德多面体表面上任意两点,则M ,N 两点间距离的最大值为______.【答案】 203##263 22##322 【解析】【分析】第一空,将该多面体置于正方体中,由此可知该阿基米德多面体是由正方体切掉8个全等的三棱锥形成,由此可求得其体积;第二空,结合阿基米德多面体的外接球刚好是补形后正方体的棱切球,再求M ,N 两点间距离的最大值即可.【详解】依题意,可将该多面体补成一个棱长为2的正方体,如图,所以该阿基米德多面体是由正方体切掉8个全等的三棱锥形成,其体积112088111323V =-⨯⨯⨯⨯⨯=; 该阿基米德多面体的外接球刚好是正方体的棱切球,即与正方体的各条棱相切于棱的中点的球,该球直径为M ,N 两点间距离的最大值为外接球的直径,则max MN =故答案为:203; 【总结提升】1.处理体积问题的思路(1)“转”:指的是转换底面与高,将原来不易求面积的底面转换为易求面积的底面,或将原来不易看出的高转换为易看出并易求解长度的高,即等体积法;(2)“拆”:指的是将一个不规则的几何体拆成几个简单的几何体,便于计算,即分割法;(3)“拼”:指的是将小几何体嵌入一个大几何体中,如将一个三棱锥复原成一个三棱柱,将一个三棱柱复原成一个四棱柱,这些都是拼补的方法,即补形法.2.求体积的两种方法:①割补法:求一些不规则几何体的体积时,常用割补法转化成已知体积公式的几何体进行解决.②等积法:等积法包括等面积法和等体积法.等体积法的前提是几何图形(或几何体)的面积(或体积)通过已知条件可以得到,利用等积法可以用来求解几何图形的高或几何体的高,特别是在求三角形的高和三棱锥的高时,这一方法回避了通过具体作图得到三角形(或三棱锥)的高,而通过直接计算得到高的数值.题型三:三视图与几何体的面积、体积例8.(2020·全国·高考真题(文))下图为某几何体的三视图,则该几何体的表面积是()A.6+42B.4+42C.6+23D.4+23【答案】C【解析】【分析】根据三视图特征,在正方体中截取出符合题意的立体图形,求出每个面的面积,即可求得其表面积.【详解】根据三视图特征,在正方体中截取出符合题意的立体图形根据立体图形可得:12222ABC ADC CDBS S S===⨯⨯=△△△根据勾股定理可得:AB AD DB===∴ADB△是边长为根据三角形面积公式可得:211sin 6022ADB S AB AD =⋅⋅︒==△该几何体的表面积是:632⨯++ 故选:C.例9. (2020·浙江·高考真题)某几何体的三视图(单位:cm )如图所示,则该几何体的体积(单位:cm 3)是( )A .73B .143C .3D .6【答案】A【解析】【分析】根据三视图还原原图,然后根据柱体和锥体体积计算公式,计算出几何体的体积.【详解】由三视图可知,该几何体是上半部分是三棱锥,下半部分是三棱柱,且三棱锥的一个侧面垂直于底面,且棱锥的高为1,棱柱的底面为等腰直角三角形,棱柱的高为2,所以几何体的体积为:11117211212232233⎛⎫⎛⎫⨯⨯⨯⨯+⨯⨯⨯=+= ⎪ ⎪⎝⎭⎝⎭. 故选:A例10.(2022·浙江省春晖中学模拟预测)某几何体的三视图如图,其中正视图是腰长为2的等腰三角形,侧视图是半径为1的半圆,则该几何体的表面积是___________,体积是___________.【答案】232π+33π##3π3【解析】【分析】先画出直观图,再求出圆锥的高,求出两个半圆锥的侧面积之和,从而求出此几何体的表面积和体积.【详解】该几何体为两个底面半径为1,母线长为2的半圆锥拼接而成,设圆锥的高为h,由勾股定理得:413h=-=,则两个半圆锥的侧面积之和为12π22π2⨯⨯=,如图,AB =2CD =,且AB CD ⊥,所以四边形ADBC 的面积为22÷=, 该几何体的表面积为232π+,该几何体的体积为21π13⨯=故答案为:2π 【总结提升】 求空间几何体体积的常见类型及思路(1)规则几何体:若所给定的几何体是柱体、锥体或台体等规则几何体,则可直接利用公式进行求解.其中,求三棱锥的体积常用等体积转换法(2)不规则几何体:若所给定的几何体是不规则几何体,则将不规则的几何体通过分割或补形转化为规则几何体,再利用公式求解.题型四:简单几何体的外接球与内切球问题例11.(2021·天津·高考真题)两个圆锥的底面是一个球的同一截面,顶点均在球面上,若球的体积为323π,两个圆锥的高之比为1:3,则这两个圆锥的体积之和为( )A .3πB .4πC .9πD .12π 【答案】B【解析】作出图形,计算球体的半径,可计算得出两圆锥的高,利用三角形相似计算出圆锥的底面圆半径,再利用锥体体积公式可求得结果.【详解】如下图所示,设两个圆锥的底面圆圆心为点D ,设圆锥AD 和圆锥BD 的高之比为3:1,即3AD BD =,设球的半径为R ,则343233R ππ=,可得2R =,所以,44AB AD BD BD =+==, 所以,1BD =,3AD =,CD AB ⊥,则90CAD ACD BCD ACD ∠+∠=∠+∠=,所以,CAD BCD ∠=∠,又因为ADC BDC ∠=∠,所以,ACD CBD △∽△,所以,AD CD CD BD=,CD ∴= 因此,这两个圆锥的体积之和为()21134433CD AD BD πππ⨯⋅+=⨯⨯=. 故选:B.例12.(2020·全国高考真题(理))已知△ABC O 的球面上.若球O 的表面积为16π,则O 到平面ABC 的距离为( )A B .32 C .1 D .2【答案】C【解析】 设球O 的半径为R ,则2416R ππ=,解得:2R =.设ABC 外接圆半径为r ,边长为a ,ABC21224a ∴⨯=,解得:3a =,2233r ∴===,∴球心O 到平面ABC 的距离1d ===.故选:C.例13.(2020·全国·高考真题(理))已知△ABC O 的球面上.若球O 的表面积为16π,则O 到平面ABC 的距离为( )AB .32C .1D 【答案】C【解析】【分析】根据球O 的表面积和ABC 的面积可求得球O 的半径R 和ABC 外接圆半径r ,由球的性质可知所求距离d = 【详解】设球O 的半径为R ,则2416R ππ=,解得:2R =.设ABC 外接圆半径为r ,边长为a ,ABC212a ∴=3a =,2233r ∴==∴球心O 到平面ABC 的距离1d .故选:C.【点睛】本题考查球的相关问题的求解,涉及到球的表面积公式和三角形面积公式的应用;解题关键是明确球的性质,即球心和三角形外接圆圆心的连线必垂直于三角形所在平面.例14.(2019·全国·高考真题(理))已知三棱锥P -ABC 的四个顶点在球O 的球面上,P A =PB =PC ,△ABC 是边长为2的正三角形,E ,F 分别是P A ,AB 的中点,∠CEF =90°,则球O 的体积为( )A .B .C . D【答案】D【解析】【分析】先证得PB ⊥平面PAC ,再求得PA PB PC ===P ABC -为正方体一部分,进而知正方体的体对角线即为球直径,从而得解.【详解】解法一:,PA PB PC ABC ==∆为边长为2的等边三角形,P ABC ∴-为正三棱锥,PB AC ∴⊥,又E ,F 分别为PA 、AB 中点,//EF PB ∴,EF AC ∴⊥,又EF CE ⊥,,CE AC C EF =∴⊥平面PAC ,PB ⊥平面PAC ,APB PA PB PC ∴∠=90︒,∴===,P ABC ∴-为正方体一部分,2R ==34433R V R =∴=π==π,故选D . 解法二:设2PA PB PC x ===,,E F 分别为,PA AB 中点,//EF PB ∴,且12EF PB x ==,ABC ∆为边长为2的等边三角形,CF ∴=90CEF ∠=︒1,2CE AE PA x ∴=== AEC ∆中余弦定理()2243cos 22x x EAC x +--∠=⨯⨯,作PD AC ⊥于D ,PA PC =, D 为AC 中点,1cos 2AD EAC PA x ∠==,2243142x x x x+-+∴=,2212122x x x ∴+=∴==PA PB PC ∴=====2AB BC AC ,,,PA PB PC ∴两两垂直,2R ∴R ∴=,34433V R ∴=π==,故选D. 例15.(2017·全国卷Ⅲ)已知圆柱的高为1,它的两个底面的圆周在直径为2的同一个球的球面上,则该圆柱的体积为( )A .π B .34π C .2π D .4π 【答案】B 【解析】设圆柱的底面半径为r ,球的半径为R ,且R =1,由圆柱两个底面的圆周在同一个球的球面上可知,r ,R 及圆柱的高的一半构成直角三角形.∴2r ==. ∴圆柱的体积为V =πr 2h =34π×1=34π. 故选B .例16.(2016·全国卷Ⅲ)在封闭的直三棱柱ABC A 1B 1C 1内有一个体积为V 的球.若AB ⊥BC ,AB =6,BC =8,AA 1=3,则V 的最大值是( )A .4πB .9π2C .6πD .32π3【答案】B【解析】由题意得要使球的体积最大,则球与直三棱柱的若干面相切.设球的半径为R ,∵△ABC 的内切圆半径为68102+-=2,∴R ≤2. 又2R ≤3,∴R ≤32,∴V ma x =3439()322ππ=.故选B . 点睛:解答本题的关键是当V 取得最大值时,球与上下底面还是与侧面相切的问题.例17.(2021·福建·厦门大学附属科技中学高三阶段练习)某同学在参加魔方实践课时,制作了一个工艺品,如图所示,该工艺品可以看成是一个球被一个棱长为(球心与正方体的中心重合),若其中一个截面圆的周长为6π,则该球的表面积是______.【答案】144π【解析】【分析】设球心为O ,作出过球心的截面图如图所示,然后根据已知条件结合球的性质求解即可.【详解】 设球心为O,作出过球心的截面图如图所示,则OA =由截面圆的周长为6π,得26AB ππ⨯=,∴3AB =,6.所以该球的表面积为246=144ππ⨯.故答案为:144π.例18. (2019年高考天津卷理)的正方形,侧棱长若圆柱的一个底面的圆周经过四棱锥四条侧棱的中点,另一个底面的圆心为四棱锥底面的中心,则该圆柱的体积为_____________.【答案】,借助勾股定理,可知四棱锥的高.若圆柱的一个底面的圆周经过四棱锥四条侧棱的中点,一个底面的圆心为四棱锥底面的中心,故圆柱的高为,圆柱的底面半径为, 故圆柱的体积为. 例19.(2020·全国·高考真题(文))已知圆锥的底面半径为1,母线长为3,则该圆锥内半径最大的球的体积为_________.【解析】【分析】将原问题转化为求解圆锥内切球的问题,然后结合截面确定其半径即可确定体积的值.【详解】 25π42=11221ππ124⎛⎫⨯⨯= ⎪⎝⎭易知半径最大球为圆锥的内切球,球与圆锥内切时的轴截面如图所示,其中2,3BC AB AC ===,且点M 为BC 边上的中点,设内切圆的圆心为O , 由于223122AM =-=,故1222222S =⨯⨯=△ABC , 设内切圆半径为r ,则:ABC AOB BOC AOC S S S S =++△△△△111222AB r BC r AC r =⨯⨯+⨯⨯+⨯⨯()13322r =⨯++⨯=解得:22r,其体积:343V r π==.. 【总结提升】1.常见类型:(1)利用长方体的体对角线探索外接球半径;(2)利用长方体的面对角线探索外接球半径;(3)利用底面三角形与侧面三角形的外心探索球心;(4)利用直棱柱上下底面外接圆圆心的连线确定球心;(5)锥体的内切球问题;(6)柱体的内切球问题2.与球有关的组合体问题,一种是内切,一种是外接.球与旋转体的组合通常是作它们的轴截面解题,球与多面体的组合,通过多面体的一条侧棱和球心,或“切点”、“接点”作出截面图,把空间问题化归为平面问题.3.若球面上四点P ,A ,B ,C 中PA ,PB ,PC 两两垂直或三棱锥的三条侧棱两两垂直,可构造长方体或正方体确定直径解决外接问题.。
球的组合问题表面积与体积的探求球与多面体组合的问题来探求表面积与体积在近几年的高考选择题与填空题中常有体现,在解这类题型中主要出现了两个方面的问题,一是球内切于多面体,其次就是多面体内接于球的问题。
在解决这类问题主要是通过多面体与球在空间中的关系,弄清楚球的半径与几何体棱长,对角线之间的关系,来达到解这类问题的目的。
一种是球内切于多面体,一种是多面体内接于球。
首先要注意:球内切于多面体的实质是切点到球心的距离等于其半径,而多面体内接于球的实质是球心到多面体的顶点的距离等于球的半径。
解题时要认真分析“接”、“切”的位置,通常过多面体的一条侧棱和球心,或“接点”、“切点”作截面结合定义来解决,以下举例说明。
类型一:球内切于多面体的组合问题例1、已知正三棱锥底面边长为a ,高为h ,求它的内切球半径.分析与求解:因为内切球与棱锥的切点在棱锥的底面和斜高上,因此应作过侧棱与斜高的截面如图1,将截面分离出来如图21SDO θ∠=, 1OO r =, 1tan 2r DO θ=•11336DO CD a ==,222213()6SD DO h a h =+=+, sin h SD θ=,1cos DO SD θ=,1cos tan 2sin θθθ-==1SD DO h-, ,221(12)tan 212a h a a r DO h θ+-=•= 点评:通过截面明确了接切关系,从而将空间图形问题转化为平面图形问题。
变式: 正四面体ABCD 的棱长为a ,球O 是内切球,球O 1是与正四面体的三个面和球O 都相切的一个小球,求球O 1的体积.分析:正四面体的内切球与各面的切点是面的中心,球心到各面的距离相等. 解:如图,设球O 半径为R ,球O 1的半径为r ,E 为CD 中点,球O 与平面ACD 、BCD 切于点F 、G ,球O 1与平面ACD 切于点H .由题设a GE AE AG 3622=-=.∵ △AOF ∽△AEGA C1C A1∴ a R a a R 233663-=,得a R 126=. ∵ △AO 1H ∽△AOF ∴ R r R a r R a =---36236, 得a r 246=.∴ 3331728624634341a a r V O =⎪⎪⎭⎫ ⎝⎛==ππ球. 点评:本题关键是先搞清楚球内切正四面体时,球的半径与三棱锥棱的关系,根据题意之间的关系,由于球与正四面体都有对称性,所以球O 的球心与正四面体ABCD 的中心重合,其次,我们很容易作出判断球1O 与球O 相切分别于H 和F ,它们与AHFE 四点共线,易得到△AO 1H ∽△AOF 从而达到求球1O 半径的作用。
第2节空间几何体的表面积和体积最新考纲了解球、棱柱、棱锥、台的表面积和体积的计算公式.知识梳理1.多面体的表(侧)面积多面体的各个面都是平面,则多面体的侧面积就是所有侧面的面积之和,表面积是侧面积与底面面积之和.2.圆柱、圆锥、圆台的侧面展开图及侧面积公式圆柱圆锥圆台侧面展开图侧面积公式S圆柱侧=2πrl S圆锥侧=πrl S圆台侧=π(r1+r2)l3.空间几何体的表面积与体积公式名称几何体表面积体积柱体(棱柱和圆柱)S表面积=S侧+2S底V=S底h锥体(棱锥和圆锥)S表面积=S侧+S底V=13S底h台体(棱台和圆台)S表面积=S侧+S上+S下V=13(S上+S下+S上S下)h球S=4πR2V=43πR3[微点提醒]1.正方体与球的切、接常用结论正方体的棱长为a,球的半径为R,(1)若球为正方体的外接球,则2R=3a;(2)若球为正方体的内切球,则2R=a;(3)若球与正方体的各棱相切,则2R=2a.2.长方体的共顶点的三条棱长分别为a,b,c,外接球的半径为R,则2R=a2+b2+c2.3.正四面体的外接球与内切球的半径之比为3∶1.基础自测1.判断下列结论正误(在括号内打“√”或“×”)(1)锥体的体积等于底面面积与高之积.()(2)两个球的体积之比等于它们的半径比的平方.()(3)台体的体积可转化为两个锥体的体积之差.()(4)已知球O的半径为R,其内接正方体的边长为a,则R=32a.()解析(1)锥体的体积等于底面面积与高之积的三分之一,故不正确.(2)球的体积之比等于半径比的立方,故不正确.答案(1)×(2)×(3)√(4)√2.(必修2P27练习1改编)已知圆锥的表面积等于12π cm2,其侧面展开图是一个半圆,则底面圆的半径为()A.1 cmB.2 cmC.3 cmD.32cm解析由题意,得S表=πr2+πrl=πr2+πr·2r=3πr2=12π,解得r2=4,所以r=2(cm).答案 B3.(必修2P27例4改编)圆柱的底面直径与高都等于球的直径,则球的体积与圆柱的体积比V球∶V柱为()A.1∶2B.2∶3C.3∶4D.1∶3解析设球的半径为R,则V球V柱=43πR3πR2×2R=23.答案B4.(2016·全国Ⅱ卷)体积为8的正方体的顶点都在同一球面上,则该球的表面积为()A.12πB.323π C.8π D.4π解析设正方体的棱长为a,则a3=8,解得a=2.设球的半径为R,则2R=3 a,即R= 3.所以球的表面积S=4πR2=12π.答案 A5.(2017·全国Ⅲ卷)已知圆柱的高为1,它的两个底面的圆周在直径为2的同一个球的球面上,则该圆柱的体积为()A.πB.3π4 C.π2 D.π4解析如图画出圆柱的轴截面ABCD,O为球心.球半径R=OA=1,球心到底面圆的距离为OM=1 2.∴底面圆半径r=OA2-OM2=32,故圆柱体积V=π·r2·h=π·⎝⎛⎭⎪⎫322×1=3π4.答案 B6.(2018·浙江卷改编)某几何体的三视图如图所示(单位:cm),则该几何体的体积(单位:cm3)为________.解析 由三视图可知,该几何体是一个底面为直角梯形的直四棱柱,所以该几何体的体积V =12×(1+2)×2×2=6. 答案 6考点一 空间几何体的表面积【例1】 (1)(2019·南昌模拟)一个四棱锥的侧棱长都相等,底面是正方形,其正视图如图所示,则该四棱锥的侧面积是( )A.4 3B.4 5C.4(5+1)D.8(2)(2018·洛阳模拟)某几何体的三视图如图所示,则其表面积为( )A.17π2B.9πC.19π2D.10π解析 (1)因为四棱锥的侧棱长都相等,底面是正方形,所以该四棱锥为正四棱锥,如图.由题意知底面正方形的边长为2,正四棱锥的高为2,则正四棱锥的斜高PE=22+12= 5.所以该四棱锥的侧面积S=4×12×2×5=4 5.故选B.(2)由三视图可知该几何体由一个圆柱与四分之一个球组合而成. 圆柱的底面半径为1,高为3,球的半径为1,所以几何体的表面积为π×12+2π×1×3+4π×12×14+12π×12+12π×12=9π.故选B.答案(1)B(2)B规律方法 1.由几何体的三视图求其表面积:(1)关键是分析三视图确定几何体中各元素之间的位置关系及度量大小.(2)还原几何体的直观图,套用相应的面积公式.2.(1)多面体的表面积是各个面的面积之和;组合体的表面积注意衔接部分的处理.(2)旋转体的表面积问题注意其侧面展开图的应用.【训练1】(1)(2019·西安模拟)如图,网格纸上正方形小格的边长为1,粗实线画出的是某几何体的三视图,则该几何体的表面积为()A.20πB.24πC.28πD.32π(2)(2018·烟台二模)某几何体的三视图如图所示,其中俯视图右侧曲线为半圆弧,则几何体的表面积为( )A.3π+42-2B.3π+22-2C.3π2+22-2D.3π2+22+2解析 (1)由三视图知,该几何体由一圆锥和一个圆柱构成的组合体, ∵S 圆锥侧=π×3×32+42=15π,S 圆柱侧=2π×1×2=4π,S 圆锥底=π×32=9π.故几何体的表面积S =15π+4π+9π=28π.(2)由三视图,该几何体是一个半圆柱挖去一直三棱柱,由对称性,几何体的底面面积S 底=π×12-(2)2=π-2.∴几何体表面积S =2(2×2)+12(2π×1×2)+S 底 =42+2π+π-2=3π+42-2. 答案 (1)C (2)A考点二 空间几何体的体积多维探究角度1 以三视图为背景的几何体的体积【例2-1】 (2019·河北衡水中学调研)某几何体的三视图如图所示,则该几何体的体积为( )A.6B.4C.223D.203解析 由三视图知该几何体是边长为2的正方体挖去一个三棱柱(如图),且挖去的三棱柱的高为1,底面是等腰直角三角形,等腰直角三角形的直角边长为2.故几何体体积V =23-12×2×2×1=6.答案 A角度2 简单几何体的体积【例2-2】 (2018·天津卷)已知正方体ABCD -A 1B 1C 1D 1的棱长为1,除面ABCD 外,该正方体其余各面的中心分别为点E ,F ,G ,H ,M (如图),则四棱锥M -EFGH 的体积为________.解析 连接AD 1,CD 1,B 1A ,B 1C ,AC ,因为E ,H 分别为AD 1,CD 1的中点,所以EH ∥AC ,EH =12AC .因为F ,G 分别为B 1A ,B 1C 的中点,所以FG ∥AC ,FG =12AC .所以EH ∥FG ,EH =FG ,所以四边形EHGF 为平行四边形,又EG =HF ,EH =HG ,所以四边形EHGF 为正方形.又点M 到平面EHGF 的距离为12,所以四棱锥M -EFGH 的体积为13×⎝ ⎛⎭⎪⎫222×12=112.答案 112角度3 不规则几何体的体积【例2-3】 如图,在多面体ABCDEF 中,已知ABCD 是边长为1的正方形,且△ADE ,△BCF 均为正三角形,EF ∥AB ,EF =2,则该多面体的体积为( )A.23B.33C.43D.32解析 如图,分别过点A ,B 作EF 的垂线,垂足分别为G ,H ,连接DG ,CH ,容易求得EG =HF =12, AG =GD =BH =HC =32,取AD 的中点O ,连接GO ,易得GO =22, ∴S △AGD =S △BHC =12×22×1=24,∴多面体的体积V =V 三棱锥E -ADG +V 三棱锥F -BCH +V 三棱柱AGD -BHC =2V 三棱锥E -ADG +V 三棱柱AGD -BHC =13×24×12×2+24×1=23.故选A. 答案 A规律方法 1.(直接法)规则几何体:对于规则几何体,直接利用公式计算即可.若已知三视图求体积,应注意三视图中的垂直关系在几何体中的位置,确定几何体中的线面垂直等关系,进而利用公式求解.2.(割补法)不规则几何体:当一个几何体的形状不规则时,常通过分割或者补形的手段将此几何体变为一个或几个规则的、体积易求的几何体,然后再计算.经常考虑将三棱锥还原为三棱柱或长方体,将三棱柱还原为平行六面体,将台体还原为锥体.3.(等积法)三棱锥:利用三棱锥的“等积性”可以把任一个面作为三棱锥的底面.(1)求体积时,可选择“容易计算”的方式来计算;(2)利用“等积性”可求“点到面的距离”,关键是在面中选取三个点,与已知点构成三棱锥.【训练2】 (1)如图所示,正三棱柱ABC -A 1B 1C 1的底面边长为2,侧棱长为3,D 为BC 中点,则三棱锥A -B 1DC 1的体积为( )A.3B.32C.1D.32(2)某几何体的三视图如图所示,则该几何体的体积为( )A.8π-163B.4π-163C.8π-4D.4π+83解析(1)如题图,在正△ABC中,D为BC中点,则有AD=32AB=3,又∵平面BB1C1C⊥平面ABC,平面BB1C1∩平面ABC=BC,AD⊥BC,AD⊂平面ABC,由面面垂直的性质定理可得AD⊥平面BB1C1C,即AD为三棱锥A-B1DC1的底面B1DC1上的高,∴V A-B1DC1=13S△B1DC1·AD=13×12×2×3×3=1.(2)该几何体为一个半圆柱中间挖去一个四面体,∴体积V=12π×22×4-13×12×2×4×4=8π-163.答案(1)C(2)A考点三多面体与球的切、接问题典例迁移【例3】(经典母题)(2016·全国Ⅲ卷)在封闭的直三棱柱ABC-A1B1C1内有一个体积为V的球.若AB⊥BC,AB=6,BC=8,AA1=3,则V的最大值是()A.4πB.9π2 C.6π D.32π3解析由AB⊥BC,AB=6,BC=8,得AC=10.要使球的体积V最大,则球与直三棱柱的部分面相切,若球与三个侧面相切,设底面△ABC的内切圆的半径为r.则12×6×8=12×(6+8+10)·r,所以r=2.2r=4>3,不合题意.球与三棱柱的上、下底面相切时,球的半径R最大.由2R=3,即R=3 2.故球的最大体积V=43πR3=92π.答案 B【迁移探究1】 若本例中的条件变为“直三棱柱ABC -A 1B 1C 1的6个顶点都在球O 的球面上”,若AB =3,AC =4,AB ⊥AC ,AA 1=12,求球O 的表面积. 解 将直三棱柱补形为长方体ABEC -A 1B 1E 1C 1,则球O 是长方体ABEC -A 1B 1E 1C 1的外接球.∴体对角线BC 1的长为球O 的直径.因此2R =32+42+122=13.故S 球=4πR 2=169π.【迁移探究2】 若将题目的条件变为“如图所示是一个几何体的三视图”,试求该几何体外接球的表面积.解 设外接球的半径为R ,由三视图可知该几何体是两个正四棱锥的组合体(底面重合),上、下两顶点之间的距离为2R ,正四棱锥的底面是边长为2R 的正方形,由R 2+⎝ ⎛⎭⎪⎫22R 2=32解得R 2=6,故该球的表面积S =4πR 2=24π. 规律方法 1.与球有关的组合体问题,一种是内切,一种是外接.球与旋转体的组合通常是作它们的轴截面解题,球与多面体的组合,通过多面体的一条侧棱和球心,或“切点”、“接点”作出截面图,把空间问题化归为平面问题.2.若球面上四点P ,A ,B ,C 中PA ,PB ,PC 两两垂直或三棱锥的三条侧棱两两垂直,可构造长方体或正方体确定直径解决外接问题.【训练3】 (2019·广州模拟)三棱锥P -ABC 中,平面PAC ⊥平面ABC ,AB ⊥AC ,PA =PC =AC =2,AB =4,则三棱锥P -ABC 的外接球的表面积为( )A.23πB.234πC.64πD.643π解析如图,设O′为正△PAC的中心,D为Rt△ABC斜边的中点,H为AC中点.由平面PAC⊥平面ABC.则O′H⊥平面ABC.作O′O∥HD,OD∥O′H,则交点O为三棱锥外接球的球心,连接OP,又O′P=23PH=23×32×2=233,OO′=DH=12AB=2.∴R2=OP2=O′P2+O′O2=43+4=163.故几何体外接球的表面积S=4πR2=64 3π.答案 D[思维升华]1.转化与化归思想:计算旋转体的侧面积时,一般采用转化的方法来进行,即将侧面展开化为平面图形,“化曲为直”来解决,因此要熟悉常见旋转体的侧面展开图的形状及平面图形面积的求法.2.求体积的两种方法:(1)割补法:求一些不规则几何体的体积时,常用割补法转化成已知体积公式的几何体进行解决.(2)等积法:等积法包括等面积法和等体积法.等体积法的前提是几何图形(或几何体)的面积(或体积)通过已知条件可以得到,利用等积法可以用来求解几何图形的高或几何体的高.[易错防范]1.求组合体的表面积时:组合体的衔接部分的面积问题易出错.2.由三视图计算几何体的表面积与体积时,由于几何体的还原不准确及几何体的结构特征认识不准易导致失误.3.底面是梯形的四棱柱侧放时,容易和四棱台混淆,在识别时要紧扣定义,以防出错.直观想象——简单几何体的外接球与内切球问题1.直观想象主要表现为利用几何图形描述问题,借助几何直观理解问题,运用空间想象认识事物,解决与球有关的问题对该素养有较高的要求.2.简单几何体外接球问题是立体几何中的难点和重要的考点,此类问题实质是解决球的半径长或确定球心O的位置问题,其中球心的确定是关键.类型1外接球的问题1.必备知识:(1)简单多面体外接球的球心的结论.结论1:正方体或长方体的外接球的球心是其体对角线的中点.结论2:正棱柱的外接球的球心是上下底面中心的连线的中点.结论3:直三棱柱的外接球的球心是上下底面三角形外心的连线的中点.(2)构造正方体或长方体确定球心.(3)利用球心O与截面圆圆心O1的连线垂直于截面圆及球心O与弦中点的连线垂直于弦的性质,确定球心.2.方法技巧:几何体补成正方体或长方体.【例1-1】某几何体的三视图如图所示,则该几何体的外接球的表面积为()A.25πB.26πC.32πD.36π解析由三视图可知,该几何体是以俯视图的图形为底面,一条侧棱与底面垂直的三棱锥.如图,三棱锥A-BCD即为该几何体,且AB=BD=4,CD=2,BC=23,则BD2=BC2+CD2,即∠BCD=90°,故底面外接圆的直径2r=BD=4.易知AD 为三棱锥A -BCD 的外接球的直径.设球的半径为R ,则由勾股定理得4R 2=AB 2+4r 2=32,故该几何体的外接球的表面积为4πR 2=32π.答案 C【例1-2】 (2019·东北三省四市模拟)已知边长为2的等边三角形ABC ,D 为BC的中点,沿AD 进行折叠,使折叠后的∠BDC =π2,则过A ,B ,C ,D 四点的球的表面积为( )A.3πB.4πC.5πD.6π解析 连接BC ,由题知几何体ABCD 为三棱锥,BD =CD =1,AD =3,BD ⊥AD ,CD ⊥AD ,BD ⊥CD ,将折叠后的图形补成一个长、宽、高分别是3,1,1的长方体,其体对角线长为1+1+3=5,故该三棱锥外接球的半径是52,其表面积为5π.答案 C【例1-3】 (2019·广州二测)体积为3的三棱锥P -ABC 的顶点都在球O 的球面上,PA ⊥平面ABC ,PA =2,∠ABC =120°,则球O 的体积的最小值为( ) A.773πB.2873πC.19193π D.76193π 解析 设AB =c ,BC =a ,AC =b ,由题可得3=13×S △ABC ×2,解得S △ABC =332.因为∠ABC =120°,S △ABC =332=12ac sin 120°,所以ac =6,由余弦定理可得b 2=a 2+c 2-2ac cos 120°=a 2+c 2+ac ≥2ac +ac =3ac =18,当且仅当a =c 时取等号,此时b min=3 2.设△ABC外接圆的半径为r,则bsin 120°=2r(b最小,则外接圆半径最小),故3232=2r min,所以r min= 6.如图,设O1为△ABC外接圆的圆心,D为PA的中点,R为球的半径,连接O1A,O1O,OA,OD,PO,易得OO1=1,R2=r2+OO21=r2+1,当r min=6时,R2min=6+1=7,R min=7,故球O体积的最小值为43πR3min=43π×(7)3=287π3.答案 B类型2内切球问题1.必备知识:(1)内切球球心到多面体各面的距离均相等,外接球球心到多面体各顶点的距离均相等.(2)正多面体的内切球和外接球的球心重合.(3)正棱锥的内切球和外接球球心都在高线上,但不一定重合.2.方法技巧:体积分割是求内切球半径的通用做法.【例2】体积为4π3的球与正三棱柱的所有面均相切,则该棱柱的体积为________. 解析设球的半径为R,由4π3R3=4π3,得R=1,所以正三棱柱的高h=2.设底面边长为a,则13×32a=1,所以a=2 3.所以V=34×(23)2×2=6 3.答案6 3基础巩固题组(建议用时:40分钟)一、选择题1.一个球的表面积是16π,那么这个球的体积为( )A.163πB.323πC.16πD.24π解析 设球的半径为R ,则S =4πR 2=16π,解得R =2,则球的体积V =43πR 3=323π.答案 B2.(2015·全国Ⅰ卷)《九章算术》是我国古代内容极为丰富的数学名著,书中有如下问题:“今有委米依垣内角,下周八尺,高五尺.问:积及为米几何?”其意思为:“在屋内墙角处堆放米(如图,米堆为一个圆锥的四分之一),米堆底部的弧长为8尺,米堆的高为5尺,问米堆的体积和堆放的米各为多少?”已知1斛米的体积约为1.62立方尺,圆周率约为3,估算出堆放的米约有( )A.14斛B.22斛C.36斛D.66斛解析 设米堆的底面半径为r 尺,则π2r =8,所以r =16π.所以米堆的体积为V =14×13π·r 2·5=π12·⎝ ⎛⎭⎪⎫16π2·5≈3209(立方尺). 故堆放的米约有3209÷1.62≈22(斛).答案 B3.(2018·茂名模拟)一个几何体的三视图如图所示,则该几何体的体积是( )A.7B.152C.233D.476解析 由三视图可知,该几何体是正方体去掉一个三棱锥,正方体的棱长为2,三棱锥的三个侧棱长为1,则该几何体的体积V =23-13×12×1×1×1=8-16=476.答案 D4.(2019·安徽皖南八校二联)榫卯是我国古代工匠极为精巧的发明,它是在两个构件上采用凹凸部位相结合的一种连接方式.我国的北京紫禁城、山西悬空寺、福建宁德的廊桥等建筑都用到了榫卯结构.图中网格纸上小正方形的边长为1,粗实线画出的是一种榫卯构件中榫的三视图,则其体积与表面积分别为( )A.24+52π,34+52πB.24+52π,36+54πC.24+54π,36+54πD.24+54π,34+52π解析 由三视图可知,这榫卯构件中的榫由一个长方体和一个圆柱拼接而成,故其体积V =4×2×3+π×32×6=24+54π,表面积S =2×π×32+2×π×3×6+4×3×2+2×2×3=54π+36.答案 C5.(2019·商丘模拟)一块硬质材料的三视图如图所示,正视图和俯视图都是边长为10 cm的正方形,将该材料切削、打磨,加工成球,则能得到的最大球的半径最接近()A.3 cmB.4 cmC.5 cmD.6 cm解析由题意,知该硬质材料为三棱柱(底面为等腰直角三角形),所以最大球的半径等于侧视图直角三角形内切圆的半径,设为r cm,则10-r+10-r=10 2. ∴r=10-52≈3(cm).答案 A二、填空题6.现有橡皮泥制作的底面半径为5、高为4的圆锥和底面半径为2、高为8的圆柱各一个.若将它们重新制作成总体积与高均保持不变,但底面半径相同的新的圆锥和圆柱各一个,则新的底面半径为________.解析设新的底面半径为r,由题意得13πr2·4+πr2·8=13π×52×4+π×22×8,解得r=7.答案77.如图,三棱柱ABC-A1B1C1的体积为1,P为侧棱B1B上的一点,则四棱锥P-ACC1A1的体积为________.解析 设点P 到平面ABC 、平面A 1B 1C 1的距离分别为h 1,h 2,则棱柱的高为h =h 1+h 2,又记S =S △ABC =S △A 1B 1C 1,则三棱柱的体积为V =Sh =1.而从三棱柱中去掉四棱锥P -ACC 1A 1的剩余体积为V ′=V P -ABC +VP -A 1B 1C 1=13Sh 1+13Sh 2=13S (h 1+h 2)=13,从而VP -ACC 1A 1=V -V ′=1-13=23.答案 238.(2018·广州调研)如图是一个几何体的三视图,其中正视图和侧视图均是高为2,底边长为22的等腰三角形,俯视图是边长为2的正方形,则该几何体的外接球的体积是________.解析 如图所示,由三视图可得该几何体是三棱锥A -BCD ,其中点A ,B ,C ,D 均是该三棱锥所在长方体的棱的中点,AB =CD =22,长方体的高为2,易得该三棱锥的外接球的半径R =12+(2)2=3,因此该三棱锥的外接球的体积为4πR 33=43π.答案 43π三、解答题9.现需要设计一个仓库,它由上下两部分组成,上部的形状是正四棱锥P -A 1B 1C 1D 1,下部的形状是正四棱柱ABCD -A 1B 1C 1D 1(如图所示),并要求正四棱柱的高O 1O 是正四棱锥的高PO 1的4倍,若AB =6 m ,PO 1=2 m ,则仓库的容积是多少?解 由PO 1=2 m ,知O 1O =4PO 1=8 m.因为A 1B 1=AB =6 m ,所以正四棱锥P -A 1B 1C 1D 1的体积V 锥=13·A 1B 21·PO 1=13×62×2=24(m 3); 正四棱柱ABCD -A 1B 1C 1D 1的体积V 柱=AB 2·O 1O =62×8=288(m 3),所以仓库的容积V =V 锥+V 柱=24+288=312(m 3).故仓库的容积是312 m 3.10.如图,长方体ABCD -A 1B 1C 1D 1中,AB =16,BC =10,AA 1=8,点E ,F 分别在A 1B 1,D 1C 1上,A 1E =D 1F =4.过点E ,F 的平面α与此长方体的面相交,交线围成一个正方形.(1)在图中画出这个正方形(不必说明画法和理由);(2)求平面α把该长方体分成的两部分体积的比值.解 (1)交线围成的正方形EHGF 如图所示.(2)如图,作EM ⊥AB ,垂足为M ,则AM =A 1E =4,EB 1=12,EM =AA 1=8. 因为四边形EHGF 为正方形,所以EH =EF =BC =10.于是MH =EH 2-EM 2=6,AH =10,HB =6.故S 四边形A 1EHA =12×(4+10)×8=56,S 四边形EB 1BH =12×(12+6)×8=72.因为长方体被平面α分成两个高为10的直棱柱,所以其体积的比值为97⎝ ⎛⎭⎪⎫79也正确. 能力提升题组(建议用时:20分钟)11.(2018·德阳模拟)已知一个简单几何体的三视图如图所示,则该几何体的体积为( )A.3π+6B.6π+6C.3π+12D.12解析 由三视图还原几何体如图,该几何体为组合体,左半部分是四分之一圆锥,右半部分是三棱锥,则其体积V =14×13×π×32×4+13×12×3×3×4=3π+6.故选A.答案 A12.用长度分别为2,3,5,6,9(单位:cm)的五根木棒连接(只允许连接,不允许折断),组成共顶点的长方体的三条棱,则能够得到的长方体的最大表面积为()A.258 cm2B.414 cm2C.416 cm2D.418 cm2解析设长方体从同一顶点出发的三条棱的长分别为a,b,c,则长方体的表面积S=2(ab+bc+ac)≤12[(a+b)2+(b+c)2+(a+c)2],当且仅当a=b=c时上式“=”成立.由题意可知,a,b,c,不可能相等,故当a,b,c的大小最接近时,长方体的表面积最大,此时从同一顶点出发的三条棱的长为8,8,9,用长度为2,6的木棒连接,长度为3,5的木棒连接各为一条棱,长度为9的木棒为第三条棱,组成长方体,此时能够得到的长方体的最大表面积为2×(8×8+8×9+8×9)=416(cm2).答案 C13.(2019·合肥一检)如图,已知平面四边形ABCD满足AB=AD=2,∠A=60°,∠C=90°,将△ABD沿对角线BD翻折,使平面ABD⊥平面CBD,则四面体ABCD外接球的体积为________.解析在四面体ABCD中,∵AB=AD=2,∠A=60°,∴△ABD为正三角形.设BD的中点为M,连接AM,则AM⊥BD,又平面ABD⊥平面CBD,平面ABD∩平面CBD=BD,∴AM⊥平面CBD.∵△CBD为直角三角形,∴其外接圆的圆心是斜边BD的中点M,由球的性质知,四面体ABCD外接球的球心必在线段AM上.又△ABD为正三角形,∴球心是△ABD的中心,则外接球的半径为23×32×2=233,∴四面体ABCD外接球的体积为43×π×⎝⎛⎭⎪⎫2333=323π27.答案323π2714.(2018·沈阳质检)在三棱柱ABC-A1B1C1中,侧面AA1C1C⊥底面ABC,AA1=A1C=AC=AB=BC=2,且点O为AC中点.(1)证明:A1O⊥平面ABC;(2)求三棱锥C1-ABC的体积.(1)证明因为AA1=A1C,且O为AC的中点,所以A1O⊥AC,又平面AA1C1C⊥平面ABC,平面AA1C1C∩平面ABC=AC,且A1O⊂平面AA1C1C,∴A1O⊥平面ABC.(2)解∵A1C1∥AC,A1C1⊄平面ABC,AC⊂平面ABC,∴A1C1∥平面ABC,即C1到平面ABC的距离等于A1到平面ABC的距离.由(1)知A1O⊥平面ABC且A1O=AA21-AO2=3,∴V C1-ABC =V A1-ABC=13S△ABC·A1O=13×12×2×3×3=1.。
球的组合体研究(球中的截面问题 及 球与其它几何体的切接问题)王宪良[学习目标]1.学习球与其它几何体切接的直观图的画法。
2.掌握球的截面的性质;3.理解掌握球的切接题目的类型和解法;4.培养空间想象能力,能根据题意正确画出组合体的直观图。
一、基础知识与概念: 1.有关定义(1)球:以半圆的直径所在直线为旋转轴,半圆面旋转一周形成的旋转体叫做球体,简称球.空间中到定点的距离等于定长的点的集合(轨迹)叫球面,(2)外接球:若一个多面体的各个顶点都在一个球的球面上, 则称这个多面体是这个球的内接多面体,这个球是这个多面体的外接球. 如图(3)内切球:若一个多面体的各面都与一个球的球面相切, 则称这个多面体是这个球的外切多面体,这个球是这个多面体的内切球.如图(4)大圆:过球心的平面截球面所得圆是大圆,大圆的半径与球的半径相等(它是截面圆中最大的圆); (5)小圆:不过球心的截面所截得的圆叫小圆. 2.外接球的有关知识与方法 (1)性质:性质1:球的截面:用一个平面去截球,截面是圆面;用一个平面去截球面,截面是圆. 性质2:经过小圆的直径与且小圆面垂直的平面必过球心,该平面截球所得圆是大圆; 性质3:球心和截面圆心的连线垂直于截面(类比:圆的垂径定理);性质4:在同一球中,过两不平行截面圆的圆心且垂直于相应的圆面的直线相交,交点是球心(类比:在同圆中,两相交弦的中垂线交点是圆心);性质5:球心到截面的距离d 与球半径R 及截面圆半径r 的关系:222R d r =+. (2)结论:结论1:长方体的外接球的球心在体对角线的交点处,即长方体的体对角线的中点是球心;结论2:若由长方体截得的多面体的所有顶点是原长方体的顶点,则所得多面体与原长方体的外接球相同;结论3:长方体的外接球直径就是面对角线及与此面垂直的棱构成的直角三角形的外接圆圆心,换言之,就是:底面的一条对角线与一条高(棱)构成的直角三角形的外接圆是大圆;ca b初图2初图1NOO 1PEFOO 1D 1C 1B 1DCA 1O 2ABM结论4:圆柱体的外接球球心在上下两底面圆的圆心连线段中点处;结论5:圆柱体轴截面矩形的外接圆是大圆,该矩形的对角线(外接圆直径)是球的直径; 结论6:直棱柱与该棱柱的外接圆柱体有相同的外接球; 结论7:圆锥体的外接球球心在圆锥的高所在的直线上;结论8:圆锥体轴截面等腰三角形的外接圆是大圆,该三角形的外接圆直径是球的直径; 结论9:侧棱相等的棱锥与该棱锥的外接圆锥有相同的外接球.(3)终极利器:勾股定理、正弦定理及余弦定理(解三角形求线段长度); 3.内切球的有关知识与方法(1)若球与平面相切,则切点与球心连线与切面垂直.(与直线切圆的结论有一致性).(2)内切球球心到多面体各面的距离均相等,外接球球心到多面体各顶点的距离均相等(类比:与多边形的内切圆、外接圆) (3)正多面体的内切球和外接球的球心重合.(4)正棱锥的内切球和外接球球心都在高线上,但不一定重合. 4.基本方法:(1)构造三角形利用相似比和勾股定理;(2)体积分割是求内切球半径的通用做法(等体积法). 二、理清位置,学会画图 先画一个大圆与一个或两个小圆。
球的内接多面体问题一.填空题(共50小题)1.表面积为12π的球的内接正方体的体积为.2.一个正方体的顶点都在球面上,它的棱长为2,则球的表面积是.3.已知长方体的长、宽、高分别为2cm,cm,cm,则该长方体的外接球的半径是cm.4.空间四个点P、A、B、C在同一球面上,PA、PB、PC两两垂直,且PA=PB=PC=a,那么这个球面的面积是.5.矩形ABCD中,AB=4,BC=3,沿AC将矩形ABCD折成一个30°二面角B﹣AC﹣D,则四面体ABCD的外接球的体积为.6.四棱锥P﹣ABCD的五个顶点都在一个球面上,且底面ABCD是边长为1的正方形,PA ⊥ABCD,,则该球的体积为.7.平面α截半径为2的球O所得的截面圆的面积为π,则球心O到平面α的距离为.8.已知三棱柱ABC﹣A1B1C1的侧棱垂直于底面,且其6个顶点都在球O的球面上,若AB=3,AC=4,AB⊥AC,AA1=12,则球O的半径为.9.半径为1的球内最大圆柱的体积为.10.已知正方体的体积为64,则与该正方体各面均相同的球的表面积为.11.设长方体的长、宽、高分别为2a、a、a,其顶点都在一个球面上,则该球的表面积为.12.正方体的全面积是24cm2,它的顶点都在一个球面上,则这个球的表面积是cm2.13.已知正三棱柱底面边长是2,外接球的表面积是16π,则该三棱柱的侧棱长.14.棱长为的正四面体的外接球半径为.15.已知△ABC的三个顶点在同一球面上,若∠BAC=90°,AB=AC=2,球心O到平面ABC 的距离为1,则该球的半径为.16.棱长为1的正方体的八个顶点都在同一个球面上,则此球的表面积为.17.有一个正四面体的棱长为3,现用一张圆形的包装纸将其完全包住(不能裁剪纸,但可以折叠),那么包装纸的最小半径为.18.将一个长宽分别是a,b(0<b<a)的铁皮的四角切去相同的正方形,然后折成一个无盖的长方体的盒子,若这个长方体的外接球的体积存在最小值,则的取值范围是.19.有一个正四面体,它的棱长为a,现用一张圆形的包装纸将其完全包住(不能裁剪纸,但可以折叠),那么包装纸的最小半径为.20.自半径为R的球面上一点P引球的两两垂直的弦PA、PB、PC,则PA2+PB2+PC2=.21.棱长为1的正方体的外接球的表面积为.22.棱长为4的正方体的各顶点都在球面上,则该球的表面积为.23.设P,A,B,C是球O表面上的四个点,PA,PB,PC两两垂直,且PA=1,PB=2,PC=3,则该球的表面积为.24.在一个球内有一个内接长方体(长方体的各顶点均在球面上),该长方体的长、宽、高分别为4、、,则这个球的表面积为.25.已知正三棱锥P﹣ABC,点P,A,B,C都在半径为的球面上,若PA,PB,PC两两垂直,则球心到截面ABC的距离为.26.如图,在等腰梯形ABCD中,AB=2DC=2,∠DAB=60°,E为AB的中点,将△ADE 与△BEC分别沿ED、EC向上折起,使A、B重合于点P,则三棱锥P﹣DCE的外接球的体积为.27.已知正三棱锥P﹣ABC,点P,A,B,C都在半径为的球面上,若PA,PB,PC两两相互垂直,则三棱锥P﹣ABC的体积为.28.正方体ABCD﹣A1B1C1D1的棱长为,则四面体A﹣B1CD1的外接球的体积为.29.长方体的长、宽、高分别为3、2、1,若该长方体的各顶点都在球O的表面上,则球O 的表面积为.30.如图,半径为R的球O中有一内接圆柱.当圆柱的侧面积最大时,球的表面积与该圆柱的侧面积之差是.31.已知正方体ABCD﹣A'B'C'D',则该正方体的体积、四棱锥C'﹣ABCD的体积以及该正方体的外接球的体积之比为.32.已知正四棱柱的底面边长为2,高为3,则该正四棱柱的外接球的表面积为.33.一个正方体的全面积为a2,它的顶点全都在一个球面上,则这个球的表面积为.34.长方体的长、宽、高分别为3cm、2cm、1cm,若该长方体的各顶点都在球O的表面上,则球O的体积为.35.正方体的体积是a3,它的顶点都在球面上,这个球的表面积是.36.已知一正六棱柱的顶点都在同一个球面上,且该正六棱柱的体积为,底面周长为3,那么这个球的体积为.37.直角△ABC的三个顶点在半径为13的球面上,球心为O,直角△ABC两直角边的长分别为6和8,则三棱锥O﹣ABC的体积为.38.在正三棱锥S﹣ABC中,M为棱SC上异于端点的点,且SB⊥AM,若侧棱SA=,则正三棱锥S﹣ABC的外接球的表面积是.39.已知一个长方体的长、宽、高分别为5米、4米、3米,则其外接球的表面积为米2.40.一个正四棱柱的各个顶点在一个直径为6cm的球面上.如果正四棱柱的底面边长为2cm,那么该棱柱的体积为cm3.41.一个正方体的顶点都在球面上,它的棱长是4cm,则这个球的体积等于cm3 42.若三棱锥的四个顶点都在同一个球面上,三条恻棱两两互相垂直,且侧棱长均为,则球的体积为.43.直三棱柱ABC﹣A1B1C1的各顶点都在同一球面上,若AB=AC=AA1=2,∠BAC=120°,则此球的表面积等于.44.棱长为2的正四面体的四个顶点都在同一个球面上,若过该球球心的一个截面如图,则图中三角形(正四面体的截面)的面积是.45.正四棱锥形S﹣ABCD的5个顶点都在球O的表面上,过球心O的一个截面如图,棱锥的底面边长为1,则球O的表面积为.46.一个正方体的顶点都在球面上,它的棱长为2cm,则球的半径是.47.一个长方体的各顶点均在同一个球的球面上,且过同一个顶点的三条棱的长分别为1,2,3,则此球的表面积是.48.棱长为1的正方体ABCD﹣A1B1C1D1的8个顶点都在球O的表面上,E,F分别是棱AA1,DD1的中点,则直线EF被球O截得的线段长为.49.已知正四棱柱ABCD﹣A1B1C1D1的底面ABCD边长为1,高AA1=,它的八个顶点都在同一球面上,那么球的半径是;A,B两点的球面距离为.50.在正三棱锥S﹣ABC中,侧棱SC⊥侧面SAB,侧棱SC=,则此正三棱锥的外接球的表面积为.球的内接多面体问题参考答案与试题解析一.填空题(共50小题)1.(2016春•南京期末)表面积为12π的球的内接正方体的体积为8.【分析】求出球的半径,正方体的对角线是外接球的直径,然后求出想正方体的棱长,即可求出正方体的体积.【解答】解:表面积为12π的球的半径为:4πr2=12π,r=,正方体的对角线为:2;正方体的棱长为:2,正方体的体积为:23=8.故答案为:8.【点评】本题是基础题,考查球的内接正方体的体积的求法,正方体的对角线就是外接球的直径,是解题的关键,考查计算能力.2.(2016秋•广水市月考)一个正方体的顶点都在球面上,它的棱长为2,则球的表面积是12π.【分析】由正方体的棱长,求出正方体的体对角线的长,就是球的直径,求出球的表面积即可.【解答】解:正方体的棱长为:2,正方体的体对角线的长为:2,就是球的直径,∴球的表面积为:S=4π()2=12π.故答案为:12π.【点评】题考查球的体积表面积,正方体的外接球的知识,仔细分析,找出二者之间的关系:正方体的对角线就是球的直径,是解题关键,本题考查转化思想,是中档题.3.(2016秋•睢宁县校级月考)已知长方体的长、宽、高分别为2cm,cm,cm,则该长方体的外接球的半径是cm.【分析】长方体的对角线就是外接球的直径,求出长方体的对角线长,即可求出球的半径.【解答】解:由题意长方体的对角线就是球的直径,所以长方体的对角线长为:=3,所以球的直径为:3;半径为:,故答案为:.【点评】本题是基础题,考查长方体的外接球的半径的求法,考查计算能力,是得分题目.4.(2015秋•毕节市校级期末)空间四个点P、A、B、C在同一球面上,PA、PB、PC两两垂直,且PA=PB=PC=a,那么这个球面的面积是3πa2.【分析】PA、PB、PC可看作是正方体的一个顶点发出的三条棱,所以过空间四个点P、A、B、C的球面即为棱长为a的正方体的外接球,球的直径即是正方体的对角线,求出对角线长,即可求出球的表面积.【解答】解:空间四个点P、A、B、C在同一球面上,PA、PB、PC两两垂直,且PA=PB=PC=a,则PA、PB、PC可看作是正方体的一个顶点发出的三条棱,所以过空间四个点P、A、B、C 的球面即为棱长为a的正方体的外接球,球的直径即是正方体的对角线,长为,所以这个球面的面积.故答案为:3πa2【点评】本题是基础题,考查球的内接体知识,球的表面积的求法,考查空间想象能力,计算能力,分析出,正方体的对角线就是球的直径是解好本题的关键所在.5.(2015•甘肃校级模拟)矩形ABCD中,AB=4,BC=3,沿AC将矩形ABCD折成一个30°二面角B﹣AC﹣D,则四面体ABCD的外接球的体积为.【分析】先确定球心的位置,然后求出球的半径,再解出外接球的体积.【解答】解:由题意知,球心到四个顶点的距离相等,所以球心在对角线AC上,且其半径为AC长度的一半,则V球=π×()3=.故答案为:【点评】本题考查球的内接多面体,球的体积,考查学生发现问题解决问题的能力,是基础题.6.(2015•哈尔滨校级模拟)四棱锥P﹣ABCD的五个顶点都在一个球面上,且底面ABCD是边长为1的正方形,PA⊥ABCD,,则该球的体积为.【分析】由题意四棱锥P﹣ABCD,扩展为长方体,长方体的对角线的长就是外接球的直径,求出对角线长顶点球的直径,求出球的体积.【解答】解:四棱锥P﹣ABCD,扩展为长方体,长方体的对角线的长就是外接球的直径,所以R==1,所以球的体积为:.故答案为:.【点评】本题是基础题,考查棱锥的外接球,几何体的扩展,确定四棱锥与扩展的长方体的外接球是同一个,以及正方体的体对角线就是球的直径是解好本题的前提.7.(2015•青浦区一模)平面α截半径为2的球O所得的截面圆的面积为π,则球心O到平面α的距离为.【分析】先求截面圆的半径,然后求出球心到截面的距离.【解答】解:∵截面圆的面积为π,∴截面圆的半径是1,∵球O半径为2,∴球心到截面的距离为.故答案为:.【点评】本题考查球的体积,点到平面的距离,是基础题.8.(2015•高邮市校级模拟)已知三棱柱ABC﹣A1B1C1的侧棱垂直于底面,且其6个顶点都在球O的球面上,若AB=3,AC=4,AB⊥AC,AA1=12,则球O的半径为.【分析】通过球的内接体,说明几何体的侧面对角线是球的直径,求出球的半径.【解答】解:因为三棱柱ABC﹣A1B1C1的6个顶点都在球O的球面上,若AB=3,AC=4,AB⊥AC,AA1=12,所以三棱柱的底面是直角三角形,侧棱与底面垂直,侧面B1BCC1,经过球的球心,球的直径是其对角线的长,因为AB=3,AC=4,BC=5,BC1==13.所以球的半径为:.故答案为:.【点评】本题考查球的内接体与球的关系,球的半径的求解,考查计算能力.9.(2015•江苏四模)半径为1的球内最大圆柱的体积为.【分析】由题意设圆柱的底面半径为x,高为y,则(2x)2+y2=4,(0<y<2);V=πx2y=πy=(4﹣y2)y,利用导数求最值.【解答】解:设圆柱的底面半径为x,高为y,则(2x)2+y2=4,(0<y<2);V=πx2y=π•y=(4﹣y2)y=(4y﹣y3),则V′=(4﹣3y2),故4﹣3y2=0,即y=时,有最大值,V max=(4﹣)=.故答案为:.【点评】本题考查了学生的空间想象力与导数的综合运用,属于中档题.10.(2015秋•徐州期末)已知正方体的体积为64,则与该正方体各面均相同的球的表面积为16π.【分析】由已知求出正方体的棱长为4,所以正方体的内切球的半径为2,由球的表面积公式得到所求.【解答】解:因为正方体的体积为64,所以棱长为4,所以正方体的内切球的半径为2,所以该正方体的内切球的表面积为4π•22=16π.故答案为:16π.【点评】本题考查了正方体的内切球表面积的求法,关键是求出内切球的半径.11.(2014•西湖区校级学业考试)设长方体的长、宽、高分别为2a、a、a,其顶点都在一个球面上,则该球的表面积为6a2π.【分析】考查几何体的特征,说明长方体的对角线就是外接球的直径,求出半径,即可求出球的表面积.【解答】解:长方体的长、宽、高分别为2a、a、a,其顶点都在一个球面上,长方体的对角线的长就是外接球的直径,所以球的直径为:,所以球的半径为:,所以球的表面积是:=6a2π故答案为:6a2π【点评】本题是基础题,考查长方体的外接球的知识,考查球的表面积的计算,常考题型.12.(2014•天津学业考试)正方体的全面积是24cm2,它的顶点都在一个球面上,则这个球的表面积是12πcm2.【分析】设球的半径为R,则正方体的对角线长为2R,正方体的棱长为a,利用正方体的表面积求出与球的半径的等式,然后求出球的表面积.【解答】解:设球的半径为R,则正方体的对角线长为2R,依题意知4R2=3a2=12即R2=3,∴S球=4πR2=4π•3=12π(cm2).故答案为:12π.【点评】本题考查球的表面积,球的内接体问题,考查计算能力,是基础题.13.(2014•江苏一模)已知正三棱柱底面边长是2,外接球的表面积是16π,则该三棱柱的侧棱长.【分析】根据三棱柱外接球的表面积是16π,求出该球的半径R=2,根据正三棱柱底面边长是2,可得底面三角形的外接圆半径,从而可求三棱柱的侧棱长.【解答】解:∵该三棱柱外接球的表面积是16π,∴4πR2=16π,∴该球的半径R=2,又正三棱柱底面边长是2,∴底面三角形的外接圆半径,∴该三棱柱的侧棱长是.故答案为:.【点评】本题主要考查空间几何体中位置关系、球和正棱柱的性质以及相应的运算能力和空间形象能力.14.(2014•淮安模拟)棱长为的正四面体的外接球半径为.【分析】正四面体扩展为正方体,它们的外接球是同一个球,正方体的对角线长就是球的直径,求出直径即可求出外接球半径.【解答】解:正四面体扩展为正方体,它们的外接球是同一个球,正方体的对角线长就是球的直径,正方体的棱长为:1;对角线长为:,∴棱长为的正四面体的外接球半径为.故答案为:.【点评】本题是基础题,考查正四面体的外接球的半径的求法,本题的突破口在正四面体转化为正方体,外接球是同一个球,考查计算能力,空间想象能力.15.(2014•芙蓉区校级模拟)已知△ABC的三个顶点在同一球面上,若∠BAC=90°,AB=AC=2,球心O到平面ABC的距离为1,则该球的半径为.【分析】由“∠BAC=90°,AB=AC=2,”得到BC即为A、B、C三点所在圆的直径,取BC 的中点M,连接OM,则OM即为球心到平面ABC的距离,在Rt△OMB中,OM=1,MB=,则OA可求.【解答】解:如图所示:取BC的中点M,则球面上A、B、C三点所在的圆即为⊙M,连接OM,则OM即为球心到平面ABC的距离,在Rt△OMB中,OM=1,MB=,∴OA=,即球球的半径为.故答案为:.【点评】本题考查球的有关计算问题,点到平面的距离,是基础题.16.(2013秋•仪征市期末)棱长为1的正方体的八个顶点都在同一个球面上,则此球的表面积为3π.【分析】棱长为1的正方体的八个顶点都在同一个球面上,球的直径是正方体的对角线,知道棱长为1的正方体的对角线是,做出半径,利用圆的表面积公式得到结果.【解答】解:∵棱长为1的正方体的八个顶点都在同一个球面上,∴球的直径是正方体的对角线,∴球的半径是r=,∴球的表面积是4×=3π故答案为:3π【点评】本题考查球内接多面体,注意在立体几何中,球与正方体的关系有三种,这是其中一种,还有球和正方体的面相切,球和正方体的棱相切,注意把三个题目进行比较.17.(2013•徐州模拟)有一个正四面体的棱长为3,现用一张圆形的包装纸将其完全包住(不能裁剪纸,但可以折叠),那么包装纸的最小半径为2.【分析】本题转化为四面体的侧面展开问题.在解答时,首先要将四面体的三个侧面沿底面展开,观察展开的图形易知包装纸的对角线处在什么位置时,包装纸面积最小,进而获得问题的解答.【解答】解:由题意,将正四面体沿底面将侧面都展开,如图所示:设底面正三角形的中心为O,不难得到当以SO为圆的半径时,所需包装纸的半径最小,此时SO=+×=2,故答案为:2【点评】本题考查的是棱锥的结构特征、四面体的侧面展开问题.在解答的过程当中充分体现了侧面展开的处理问题方法、图形的观察和分析能力以及问题转化的思想.值得同学们体会反思.18.(2013•江苏模拟)将一个长宽分别是a,b(0<b<a)的铁皮的四角切去相同的正方形,然后折成一个无盖的长方体的盒子,若这个长方体的外接球的体积存在最小值,则的取值范围是(1,).【分析】设出减去的正方形边长为x,表示出外接球的直径,对直径的平方的表示式求导,使得导函数等于0,得到最小值,根据自变量的范围求出结论.【解答】解:设减去的正方形边长为x,其外接球直径的平方R2=(a﹣2x)2+(b﹣2x)2+x2求导得(R2)'=18x﹣4(a+b)=0∴x=(a+b)因为b<a,∴x∈(0,),所以0<(a+b)<,∴1<<.故答案为:(1,).【点评】本题考查函数的模型的选择与应用,本题解题的关键是写出直径的平方的表示式,并且对解析式求导做出直径的最小值.19.(2013•徐州模拟)有一个正四面体,它的棱长为a,现用一张圆形的包装纸将其完全包住(不能裁剪纸,但可以折叠),那么包装纸的最小半径为.【分析】本题转化为四面体的侧面展开问题.在解答时,首先要将四面体的三个侧面沿底面展开,观察展开的图形易知包装纸的对角线处在什么位置时,包装纸面积最小,进而获得问题的解答.【解答】解:由题意,将正四面体沿底面将侧面都展开,如图所示:设底面正三角形的中心为O,不难得到当以SO为圆的半径时,所需包装纸的半径最小,此时SO==,故答案为:.【点评】本题考查的是棱锥的结构特征、四面体的侧面展开问题.在解答的过程当中充分体现了侧面展开的处理问题方法、图形的观察和分析能力以及问题转化的思想.值得同学们体会反思.20.(2013•越秀区校级模拟)自半径为R的球面上一点P引球的两两垂直的弦PA、PB、PC,则PA2+PB2+PC2=4R2.【分析】自半径为R的球面上一点P引球的两两垂直的弦PA、PB、PC,以PA、PB、PC 为棱的长方体是球的内接长方体,成方体的对角线是球的直径,得到结果..【解答】解:自半径为R的球面上一点P引球的两两垂直的弦PA、PB、PC,∴以PA、PB、PC为棱的长方体是球的内接长方体,成方体的对角线是球的直径,∴PA2+PB2+PC2=4R2,故答案为:4R2【点评】本题考查球内接多面体,本题解题的关键是能够看出形成的成方体与球的直径之间的关系,本题是一个基础题.21.(2013春•温州校级期末)棱长为1的正方体的外接球的表面积为3π.【分析】本题考查一个常识,即:由正方体的体对角线的长就是外接球的直径的大小,因此可得到外接球的直径,进而求得R,再代入球的表面积公式可得球的表面积.【解答】解:设正方体的棱长为a,正方体外接球的半径为R,则由正方体的体对角线的长就是外接球的直径的大小可知:2R=,即R===;所以外接球的表面积为:S球=4πR2=3π.故答案为:3π【点评】本题考查正方体与球的知识,正方体的外接球的概念以及正方体棱长与其外接球的直径之间的数量关系,球的表面积的计算.22.(2013秋•上城区校级期中)棱长为4的正方体的各顶点都在球面上,则该球的表面积为48π.【分析】根据正方体的外接球的性质得球的直径等于正方体的对角线长,利用题中的数据算出正方体的对角线长为4,可得球半径R=2,再利用球的表面积公式加以计算,可得该球的表面积.【解答】解:∵正方体的棱长为4,∴正方体的对角线长为=4.又∵正方体的各顶点都在球面上,∴正方体的对角线是球的一条直径,可得2R=4,得R=2.因此,该球的表面积为S=4πR2=4π•(2)2=48π.故答案为:48π【点评】本题给出正方体的棱长,求它的外接球的表面积.着重考查了正方体的外接球的性质和球的表面积公式等知识,属于基础题.23.(2013秋•南长区校级期中)设P,A,B,C是球O表面上的四个点,PA,PB,PC两两垂直,且PA=1,PB=2,PC=3,则该球的表面积为14π.【分析】由题意可知三棱锥P﹣ABC是长方体的一个角,该长方体的对角线的长就是经过P、A、B、C四点的球的直径,利用长方体对角线长公式算出球的直径,从而得到球的半径,再由球的表面积公式加以计算,可得答案.【解答】解:根据题意,可知三棱锥P﹣ABC是长方体的一个角,该长方体的外接球就是经过P,A,B,C四点的球∵PA=1,PB=2,PC=3,∴长方体的对角线的长为=,即外接球的直径2R=,可得R=因此,外接球的表面积为S=4πR2=4π×()2=14π故答案为:14π【点评】本题给出三条侧棱两两垂直的三棱锥,求它的外接球的表面积.着重考查了长方体对角线公式、球内接多面体和球的表面积公式等知识,属于基础题.24.(2013春•洪泽县校级月考)在一个球内有一个内接长方体(长方体的各顶点均在球面上),该长方体的长、宽、高分别为4、、,则这个球的表面积为36π.【分析】长方体的对角线的长度,就是外接球的直径,求出直径即可求出表面积.【解答】解:长方体的对角线的长度,就是外接球的直径,所以2r==6,所以这个球的表面积:4πr2=36π.故答案为:36π【点评】本题是基础题,考查长方体的外接球的应用,球的表面积的求法,考查计算能力.25.(2012•辽宁)已知正三棱锥P﹣ABC,点P,A,B,C都在半径为的球面上,若PA,PB,PC两两垂直,则球心到截面ABC的距离为.【分析】先利用正三棱锥的特点,将球的内接三棱锥问题转化为球的内接正方体问题,从而将所求距离转化为正方体中,中心到截面的距离问题,利用等体积法可实现此计算【解答】解:∵正三棱锥P﹣ABC,PA,PB,PC两两垂直,∴此正三棱锥的外接球即以PA,PB,PC为三边的正方体的外接圆O,∵圆O的半径为,∴正方体的边长为2,即PA=PB=PC=2球心到截面ABC的距离即正方体中心到截面ABC的距离设P到截面ABC的距离为h,则正三棱锥P﹣ABC的体积V=S△ABC×h=S△PAB×PC=××2×2×2=△ABC为边长为2的正三角形,S△ABC=×∴h==∴正方体中心O到截面ABC的距离为﹣=故答案为【点评】本题主要考球的内接三棱锥和内接正方体间的关系及其相互转化,棱柱的几何特征,球的几何特征,点到面的距离问题的解决技巧,有一定难度,属中档题26.(2012秋•涟水县校级期末)如图,在等腰梯形ABCD中,AB=2DC=2,∠DAB=60°,E为AB的中点,将△ADE与△BEC分别沿ED、EC向上折起,使A、B重合于点P,则三棱锥P﹣DCE的外接球的体积为.【分析】判定三棱锥的形状,确定外接球的球心位置,找出半径并求解,然后求出球的体积.【解答】解:∵∠DAB=60°∴三棱锥P﹣DCE各边长度均为1∴三棱锥P﹣DCE为正三棱锥P点在底面DCE的投影为等边△DCE的中心,设中心为O ∴OD=OE=OC=在直角△POD中:OP2=PD2﹣OD2=OP=∵外接球的球心必在OP上,设球心位置为O',则O'P=O'D 设O'P=O'D=R则在直角△OO'D中:OO'2+OD2=O'D2(OP﹣O'P)2+OD2=O'D2(﹣R)2+()2=R2R=∴体积为πR3=故答案为:【点评】本题考查三棱锥的外接球的体积,考查学生空间想象能力,是中档题.27.(2012秋•苏州期末)已知正三棱锥P﹣ABC,点P,A,B,C都在半径为的球面上,若PA,PB,PC两两相互垂直,则三棱锥P﹣ABC的体积为.【分析】由题意三棱锥是正方体的一个角,它的外接球就是三棱锥扩展为正方体的外接球,正方体的体对角线就是外接球的直径,通过直径求出PA的距离,然后求解三棱锥的体积.【解答】解:三棱锥是正方体的一个角,它的外接球就是三棱锥扩展为正方体的外接球,正方体的体对角线就是外接球的直径,所以正方体的体对角线长为:,球的半径为:;所以正方体的棱长为:a=2.三棱锥P﹣ABC的体积为:=.故答案为:.【点评】本题是基础题,考查三棱锥的外接球,几何体的扩展,确定三棱锥与扩展的正方体的外接球是同一个,以及正方体的体对角线就是球的直径是解好本题的前提.28.(2012秋•南京期中)正方体ABCD﹣A1B1C1D1的棱长为,则四面体A﹣B1CD1的外接球的体积为36π.【分析】四面体A﹣B1CD1的外接球即为正方体的外接球,球的直径就是正方体的对角线的长,求出半径即可求出球的体积.【解答】解:四面体A﹣B1CD1的外接球即为正方体的外接球,所以2r=.∴r=3,V球=πr3=π×27=36π.故答案为:36π【点评】本题是基础题,考查正方体的外接球的体积,注意四面体A﹣B1CD1的外接球即为正方体的外接球,是解题的关键,考查计算能力.29.(2012秋•江阴市校级期中)长方体的长、宽、高分别为3、2、1,若该长方体的各顶点都在球O的表面上,则球O的表面积为14π.【分析】通过长方体的各顶点都在球O的表面上,求出长方体的对角线的长度就是外接球的直径,求出直径,即可求解球O的表面积.【解答】解:因为长方体的各顶点都在球O的表面上,长方体的对角线的长度就是外接球的直径,。
多面体与球的切接问题一.方法综述多面体与球接、切问题的求解方法:(1)涉及球与棱柱、棱锥的相切、接问题时,一般先过球心及多面体中的特殊点(如接、切点或线)作截面,把空间问题转化为平面问题,再利用平面几何知识寻找几何体中元素间的关系,或画内切、外接的几何体的直观图,确定球心的位置,弄清球的半径(直径)与该几何体已知量的关系,列方程组求解.(2)若球面上四点,,,P A B C 构成的三条线段,,PA PB PC 两两互相垂直,且,,,PA a PB b PC c ===一般把有关元素“补形”成为一个球内接长方体,根据22224R a b c =++求解.下面通过例题说明应对这类问题的方法与技巧.二.解题策略类型一 球与柱体的切接问题【例1】【2020·河南濮阳期末】已知长方体1111ABCD A B C D −的表面积为208,118AB BC AA ++=,则该长方体的外接球的表面积为( ) A .116π B .106πC .56πD .53π【答案】A【解析】依题意,118AB BC AA ++=,11104AB BC BC AA AB AA ⋅+⋅+⋅=,所以()()222211112AB BC AA AB BC AA AB BC BC AA AB AA ++=++−⋅+⋅+⋅=116,故外接球半径r ==24116S r ππ==,故选A.【例2】【2020·全国高三专题练习】已知正四棱柱1111ABCD A B C D −的每个顶点都在球O 的球面上,若球O 的表面积为12π,则该四棱柱的侧面积的最大值为________.【答案】【解析】设球O 的半径为R ,则2412R ππ=,解得R =,设正四棱柱的底面边长a ,高为h ,则正四棱柱的体对角线为球O 2R ==22212a h +=,由基本不等式可得22212a h +=≥ah ≤222a h =,即h ==. 故该正四棱柱的侧面积为4ah ,其最大值为324122⨯=. 【例3】【河南省2018年高考一模】已知三棱柱的底面是正三角形,侧棱底面ABC ,若有一半径为2的球与三棱柱的各条棱均相切,则的长度为______.【答案】【解析】由题意,的外接圆即为球的大圆 设底面外接圆圆心,从而正三角形边长为设圆心,由题意在球面上,为中点,则在中,,,则则 故答案为【指点迷津】1.如图1所示,正方体1111D C B A ABCD −,设正方体的棱长为a ,G H F E ,,,为棱的中点,O 为球的球心. 常见组合方式有三类:一是球为正方体的内切球,截面图为正方形EFHG 和其内切圆,则2ar OJ ==; 二是与正方体各棱相切的球,截面图为正方形EFHG 和其外接圆,则a R OG 22==; 三是球为正方体的外接球,截面图为长方形11A ACC 和其外接圆,则23'1a R O A ==.通过这三种类型可以发现,解决正方体与球的组合问题,常用工具是截面图,即根据组合的形式找到两个几何体的轴截面,通过两个截面图的位置关系,确定好正方体的棱与球的半径的关系,进而将空间问题转化为平面问题 .2.长方体各顶点可在一个球面上,故长方体存在外切球.但是不一定存在内切球.设长方体的棱长为,,,a b c 其体对角线为l .当球为长方体的外接球时,截面图为长方体的对角面和其外接圆,和正方体的外接球的道理是一样的,故球的半径222.22l a b c R ++==3.球与一般的正棱柱的组合体,常以外接形态居多.下面以正三棱柱为例,介绍本类题目的解法——构造直角三角形法.设正三棱柱111C B A ABC −的高为h ,底面边长为a ,如图2所示,D 和1D 分别为上下底面的中心.根据几何体的特点,球心必落在高1DD 的中点O ,a AD R AO h OD 33,,2===,借助直角三角形AOD 的勾股定理,可求22332⎪⎪⎭⎫ ⎝⎛+⎪⎭⎫ ⎝⎛=a h R .【举一反三】1.【2020湖北省荆州市荆州中学模拟】在直三棱柱中,,,,,则其外接球与内切球的表面积之比为A .B .C .D .【答案】A【解析】将直三棱柱扩充为长方体,其体对角线长为,外接球的半径为,内切球的半径为,则其外接球与内切球的表面积之比为,故选2.【2020·陕西省铜川期末】已知正四棱柱1111ABCD A B C D −的每个顶点都在球的O 球面上,若球O 的表面积为12π,则该四棱柱的侧面积的最大值为( ) A .122 B .182C .16D .18【答案】A【解析】设球O 的半径为R ,则2412R ππ=,得3R =,设正四棱柱的底面边长为x ,高为h ,则正四棱柱的体对角线即为球O 222223x h R +==22212x h +=,由基本不等式可得2212222x h xh =+≥,32xh ∴≤2h x =时,等号成立,因此,该四棱柱的侧面积为4432122xh ≤⨯=,故选A. 类型二 球与锥体的切接问题【例4】【2020·四川绵阳期末】已知三棱锥P-ABC 中,PA=4,3BC=6,PA ⊥面ABC ,则此三棱锥的外接球的表面积为( ) A .16π B .32πC .64πD .128π【答案】C【解析】∵底面ABC 中,2AB AC ==,6BC =,∴1cos 2BAC ∠=−,∴3sin 2BAC ∠=,∴ABC 的外接圆半径1 323r ==PA ⊥面ABC ,∴三棱锥外接球的半径(22222232162PA R r ⎛⎫=+=+= ⎪⎝⎭,所以三棱锥P ABC −外接球的表面积2464S R ππ==,故选C . 【例5】【2020·江西九江一中月考】已知三棱锥A BCD −中,5AB CD ==,2==AC BD ,3AD BC ==,若该三棱锥的四个顶点在同一个球面上,则此球的体积为( )A .32π B .24πC .6πD .6π【答案】C【解析】作出三棱锥A BCD −的外接长方体AEBF GDHC −,如下图所示,设DG x =,DH y =,DE z =,则2223AD x z =+=,2224DB y z =+=,2225DC x y =+=,上述三个等式相加得()222222234512AD BD CD x y z ++=++=++=,所以该长方体的体对角线长为2226x y z ++=,则其外接球的半径为62R =,因此此球的体积为346632ππ⎛⎫⨯= ⎪ ⎪⎝⎭,故选C.【例6】【2020云南师大附中月考】四边形ABDC 是菱形,60BAC ∠=,3AB =,沿对角线BC 翻折后,二面角A BC D −−的余弦值为13−,则三棱锥D ABC −的外接球的体积为( ) A .5π B .6πC .7πD .22π【答案】B【解析】如下图所示,取BC 的中点为M ,设球心O 在平面ABC 内的射影为1O ,在平面BCD 内的射影为2O ,则二面角A BC D −−的平面角为AMD ∠,3AB =,所以32DM =,2213DO DM ==,212O M =,设2AMD θ∠=,则21cos 22cos 13θθ=−=−,21cos 3θ∴=,则22sin 3θ=,2tan 2θ∴=,tan 2θ∴=,222tan 2OO O M θ∴=⋅=,球O 的半径222262R DO OO =+=,所求外接球的体积为246632V ππ⎛⎫=⋅= ⎪ ⎪⎝⎭,故选B. 【指点迷津】 1.球与正四面体正四面体作为一个规则的几何体,它既存在外接球,也存在内切球,并且两心合一,利用这点可顺利解决球的半径与正四面体的棱长关系.如图4,设正四面体ABC S −的棱长为a ,内切球半径为r ,外接球的半径为R ,取AB 的中点为D ,E 为S 在底面的射影,连接SE SD CD ,,为正四面体的高.在截面三角形SDC ,作一个与边SD 和DC 相切,圆心在高SE 上的圆,即为内切球的截面.因为正四面体本身的对称性可知,外接球和内切球的球心同为O .此时,,33,32,,a CE a SE r OE R OS CO =====则有2222233a R r a R r CE +=−=,=,解得:66,.412R a r a ==这个解法是通过利用两心合一的思路,建立含有两个球的半径的等量关系进行求解.同时我们可以发现,球心O 为正四面体高的四等分点.如果我们牢记这些数量关系,可为解题带来极大的方便.2 .球与三条侧棱互相垂直的三棱锥球与三条侧棱互相垂直的三棱锥组合问题,主要是体现在球为三棱锥的外接球.解决的基本方法是补形法,即把三棱柱补形成正方体或者长方体.常见两种形式:一是三棱锥的三条棱互相垂直且相等,则可以补形为一个正方体,它的外接球的球心就是三棱锥的外接球的球心.如图5,三棱锥111D AB A −的外接球的球心和正方体1111D C B A ABCD −的外接球的球心重合,设a AA =1,则a R 23=. 二是如果三棱锥的三条侧棱互相垂直且不相等,则可以补形为一个长方体,它的外接球的球心就是三棱锥的外接球的球心,4422222l c b a R =++=(l 为长方体的体对角线长).3 .球与正棱锥球与正棱锥的组合,常见的有两类,一是球为三棱锥的外接球,此时三棱锥的各个顶点在球面上,根据截面图的特点,可以构造直角三角形进行求解.二是球为正棱锥的内切球,例如正三棱锥的内切球,球与正三棱锥四个面相切,球心到四个面的距离相等,都为球半径R .这样求球的半径可转化为球球心到三棱锥面的距离,故可采用等体积法解决,即四个小三棱锥的体积和为正三棱锥的体积. 4.球与特殊的棱锥球与一些特殊的棱锥进行组合,一定要抓住棱锥的几何性质,可综合利用截面法、补形法、等进行求解. 【举一反三】1.已知正四面体A -BCD 的棱长为12,则其内切球的表面积为( ) A .12π B .16π C .20π D .24π【答案】D【解析】法一:如图,作BF ⊥CD 于F ,AE ⊥BF 于E ,由A -BCD 为正四面体可知AE ⊥平面BCD ,设O 为正四面体A -BCD 的内切球的球心,则OE 为内切球的半径,连接OB .因为正四面体的棱长为12,所以BF =AF =63,BE =43, 所以AE =122-(43)2=4 6.又OB 2-OE 2=BE 2,即(46-OE )2-OE 2=(43)2, 所以OE =6,则其内切球的半径是 6. 所以内切球的表面积为4π×(6)2=24π.法二:因为正四面体的棱长为12,其内切球半径为正四面体高的14,所以r =14×63×12=6,故其内切球的表面积为24π.2.【2020·天津中学月考】在三棱锥P ABC −中,PA ⊥平面ABC ,且ABC ∆为等边三角形,2AP AB ==,则三棱锥P ABC −的外接球的表面积为( ) A .272π B .283π C .263π D .252π 【答案】B【解析】ABC ∆的外接圆半径为232sin3AB r π==PA ⊥底面ABC ,所以,三棱锥P ABC −的外接球半径为222223211233PA R r ⎛⎫⎛⎫=+=+= ⎪ ⎪ ⎪⎝⎭⎝⎭,因此三棱锥P ABC −的外接球的表面积为2221284433R πππ⎛⎫=⨯= ⎪ ⎪⎝⎭,故选B. 3.【2020·安徽省六安一中月考】已知四棱锥P ABCD −中,底面四边形ABCD 为等腰梯形,且//AB CD ,12AB CD =,PA PB AD ==,43PA AD CD +==若平面PAB ⊥平面ABCD ,则四棱锥P ABCD −外接球的表面积为_____________.【答案】52π【解析】因为四边形ABCD 为等腰梯形,//AB CD ,故AD BC =;因为PA PB =,12AB CD =, PA PB AD ==,43PA AD CD +==,23PA PB AB AD BC =====,故3ADC π∠=,取CD 的中点G ,则G是等腰梯形ABCD 外接圆圆心,设四棱锥P ABCD −外接球的球心为O ,所以O 在平面ABCD 的射影为G ,作PF AB ⊥于F ,则F 为AB 中点,3PF =,因为平面PAB ⊥平面ABCD ,平面PAB ⋂平面ABCD AB =,所以PF ⊥平面ABCD ,而FG ⊂平面ABCD ,所以PF FG ⊥,由PF OG ,可得在平面PAGF 中,作OE PF ⊥,则OG EF d ==,3OE FG ==,由22OP OC =,可得2222OE PE OG GC +=+,即()()2229323d d +−=+,解得1d =,所以9413R =+=,所以四棱锥P ABCD −外接球的表面积为()241352ππ⨯=.三.强化训练1.【2020·黑龙江哈尔滨三中月考】已知三棱锥O ABC −中,A ,B ,C 三点在以O 为球心的球面上,若2AB BC ==,120ABC ∠=︒,且三棱锥O ABC −3O 的表面积为( )A .323πB .16πC .52πD .64π【答案】C【解析】由题意2AB BC ==,ABC 1120=||||sin 32ABC S AB BC ABC ∆∠=︒∠=,1333O ABC ABC V S h h −∆==∴=,又ABC ∆的外接圆的半径222sin 2sin 30oAB r C ===,因此球O 的半径222313R =+=,球的表面积:2452S R ππ==,故选C2.【2020·河北邯郸一中月考】圆锥SD (其中S 为顶点,D 为底面圆心)的侧面积与底面积的比是2:1,则圆锥SD 与它外接球(即顶点在球面上且底面圆周也在球面上)的体积比为( ) A .9:32 B .8:27C .9:22D .9:28【答案】A【解析】设圆锥底面圆的半径为r,圆锥母线长为l ,则侧面积为πrl ,侧面积与底面积的比为2πrl 2lr rπ==,则母线l=2r,圆锥的高为h=223l r r −=,则圆锥的体积为2313πh 33r r π=,设外接球的球心为O,半径为R,截面图如图,则OB=OS=R,OD=h-R=3r R −,BD=r ,在直角三角形BOD 中,由勾股定理得222OB OD BD =+,即()2223R r r R=+−,展开整理得R=2,3r 所以外接球的体积为33344832333393r R r πππ=⨯=,故所求体积比为33393323293rr ππ=,故选A3.【2020·四川泸县四中月考】三棱锥D ABC −的四个顶点都在球O 的球面上,ABC ∆是边长为3的正三角形.若球O 的表面积为16π,则三棱锥D ABC −体积的最大值为( ) A 93B 33C .23D .33【答案】A【解析】由题意得ABC ∆的面积为19333234sin π⨯⨯⨯=,又设ABC ∆的外心为1O , 则1233332AO =⨯=,由2416R ππ=,得2R =,∵1OO ⊥面ABC ,∴11OO =. ∴球心O 在棱锥内部时,棱锥的体积最大,此时三棱锥D ABC −高的最大值为123+=,∴三棱锥D ABC −体积最大值为193933344⨯⨯=,故选A.4.【2020·广东深圳中学期末】在三棱锥P ABC −中, 25PA PB PC === 23AB AC BC ===,则三棱锥P ABC −外接球的体积是( ) A .36π B .125π6C .32π3D .50π【答案】B【解析】由题意,易知三棱锥P ABC −是正三棱锥,取O '为ABC 外接圆的圆心,连结PO ',则PO '⊥平面ABC ,设O 为三棱锥P ABC −外接球的球心.因为23AB AC BC ===,所以31223O A '==,因为25PA PB PC ===224PO PA O A ''=−=,设三棱锥P ABC −外接球的半径为R ,则()2244R R −+=,解得52R =,故三棱锥P ABC −外接球的体积是34125ππ36R =,故选B.5.【2020·甘肃省甘南期末】已知圆柱的上底面圆周经过正三棱锥P ABC −的三条侧棱的中点,下底面圆心为此三棱锥底面中心O .若三棱锥P ABC −的高为该圆柱外接球半径的2倍,则该三棱锥的外接球与圆柱外接球的半径之比为( ) A .7:4 B .2:1C .3:1D .5:3【答案】A【解析】正三棱锥P ABC −的底面边长为2a ,高为h ,如图所示,则圆柱的高为2h,底面圆半径为332sin3a aπ=,设圆柱的外接球半径为R ,则22163h a R =+,222242216343h a h a h R ==+=+,解得43h a =,此时,23R a =,设正三棱锥P ABC −的外接球的半径为r ,则球心到底面距离为h r −,22332sin 3aOA a π==,由勾股定理得()222233r h r a ⎛⎫=−+ ⎪ ⎪⎝⎭,解得76r a =,故74r R =,故选A.6.【2020·全国高三专题练习】在正方体1111ABCD A B C D −中,E 为棱11A B 上一点,且2AB =,若二面角11B BC E −−为45︒,则四面体11BB C E 的外接球的表面积为( )A .172π B .12π C .9πD .10π【答案】D【解析】连接11B C 交1BC 于O ,则11B O BC ⊥,易知111A B BC ⊥,则1BC ⊥平面1B OE ,所以1BC EO ⊥,从而1B OE ∠为二面角11B BC E −−的平面角,则145B OE ︒∠=.因为2AB =,所以112B E B O ==,故四面体11BB C E 的外接球的表面积为22444102ππ⎛⎫++= ⎪ ⎪⎝⎭,故选D .7.【2020·湖南株洲一中月考】SC 是球O 的直径,A 、B 是该球面上两点,3AB =30ASC BSC ∠=∠=,棱锥S ABC −3O 的表面积为( )A .4πB .8πC .16πD .32π【答案】C【解析】如下图所示,由于SC 为球O 的直径,所以903,0SAC SBC ASC BSC ︒︒∠=∠=∠=∠=,所以12CB CA SC ==,设球O 的半径为R ,连接,OA OB 则OA OB OC AC CB R =====,取AB 的中点D ,连接,OD CD ,又3AB =则234OD CD R ==−S ABC −的高为2h ,又三棱锥O ABC −的高为△ODC 的边DC 上的高,所以三棱锥O ABC −的高为h ,故13S ABC V −=×12 ×3 ×234R − 23h ⨯=2334h R −= ,在△ODC 中有12 234h R − = 2133244R R ⨯− ,故32 =12 R ·23344R −解得2R =,故球O 的表面积为2416R ππ=,故选C.8.【2020·河南南阳中学月考】平行四边形ABCD 中,△ABD 是腰长为2的等腰直角三角形,90ABD ∠=︒,现将△ABD 沿BD 折起,使二面角A BD C −−大小为23π,若,,,A B C D 四点在同一球面上,则该球的表面积为_____. 【答案】20π【解析】由题意,取AD,BC 的中点分别为12,O O ,过1O 作面ABD 的垂线与过2O 作面BCD 的垂线,两垂线交点O 即为所求外接球的球心,取BD 中点E ,连结12,O E O E ,则12O EO ∠即为二面角A BD C −−的平面角,又由121O E O E ==,连接OE ,在Rt △1O OE 中,则13O O =,在Rt △1O OA 中,12O A =,得5OA =,即球半径为5R OA ==,所以球面积为24S R =π= 20π.9.【2020河北石家庄一中月考】一个圆锥的母线长为2,圆锥的母线与底面的夹角为4π,则圆锥的内切球的表面积为 【答案】24(22)π【解析】作出圆锥截面图如图,母线长为2,圆锥的母线与底面的夹角为4π,∴2设内切球的半径为r ,则利用轴截面,根据等面积可得11222(2222)22r ⨯=⨯++,22r ∴=,∴该圆锥内切球的表面积为224(22)4(22)ππ⨯−=.10.【2020关系北海一中期中】已知正方形ABCD 的边长为22,将ABC ∆沿对角线AC 折起,使平面ABC ⊥平面ACD ,得到如图所示的三棱锥B ACD −,若O 为AC 边的中点,M ,N 分别为DC ,BO 上的动点(不包括端点),且BN CM =,设BN x =,则三棱锥N AMC −的体积取得最大值时,三棱锥N ADC −的内切球的半径为 .【答案】262 【解析】因为正方形ABCD 的边长为24AC =,又平面ABC ⊥平面ACD ,O 为AC 边的中点 BO AC ∴⊥,所以BO ⊥平面ACD ,∴三棱锥N AMC −的体积111()sin 332AMC y f x S NO AC CM ACM NO∆===⨯∠211224(2)2)3223x x x x =⨯⨯⨯−=−+ 2221)x =−+ 即为开口向下,对称轴为1的抛物线.1BN ∴=时,三棱锥N AMC −的体积取得最大值.此时,22215AN DN CN ===+ 122362ADN CDN S S ∆∆==⨯=. 11()33N ADC ADC ADC AND NDC ANC V S NO S S S S r −∆∆∆∆∆=⨯⨯=+++,解得2263r =−。
球与组合体的答题技巧一、知识要点 1.区别几组概念:区别几组概念:(1)球面与球体)球面与球体 ;(2)球大圆与球小圆;(3)球的内接多面体与外接多面体。
)球的内接多面体与外接多面体。
2.理解球的性质:理解球的性质:(1)球心与截面圆心的连线垂直于截面,反之亦然;)球心与截面圆心的连线垂直于截面,反之亦然; (2)222d r R +=。
3.熟记相关公式:熟记相关公式:(1)24R S p =球面; (2)334R V p =球体 ; (3)R S V ×=多面体表面球的外切多面体31二、典型问题解析1.与球截面相关的问题:通常利用勾股定理解直角三角形。
【例题1】一个棱长为1的无上盖的正方体盒子,上面放着一个半径为2的钢球,则球心到盒底的距离为盒底的距离为 ( )215.A 1215.+B 213.C 1213.+D2.点共球面时,球心的寻找:过不平行的两截面圆圆心且垂直于截面的直线的交点即为球心。
【例题2】等腰直角三角形中ABC ,1==BC AB ,D 为AC 的中点,沿BD 把它折成二面角,若折后A 与C 的距离为1,且四点D C B A ,,,在同一球面上,求此球的表面积。
在同一球面上,求此球的表面积。
3.球的内接多面体:利用球的截面性质或构造相关图形。
【例题4】已知D C B A ,,,为半径等于2的球面上的四点,且,0,0=×=×AD AB AC AB0=×AD AC ,求三棱锥BCD A -的侧面积的最大值。
的侧面积的最大值。
【例题5】棱长为1的正方体1111D C B A ABCD -的8个顶点都在球O 的表面上,F E ,分别为棱1AA ,1DD 的中点,则直线EF 被球O 截得的线段长为截得的线段长为 ( ) 22.A 1.B 122.+C 2.D【对应练习二】(1)正三棱柱111C B A ABC -内接于半径为2的球,若B A ,两点的球面距离为p ,则此正三棱柱的体积为,则此正三棱柱的体积为 。
问题一:多面体与球的组合体问题 纵观近几年高考对于组合体的考查,重点放在与球相关的外接与内切问题上.要求学生有较强的空间想象能力和准确的计算能力,才能顺利解答.从实际教学来看,这部分知识是学生掌握最为模糊,看到就头疼的题目.分析原因,除了这类题目的入手确实不易之外,主要是学生没有形成解题的模式和套路,以至于遇到类似的题目便产生畏惧心理.本文就高中阶段出现这类问题加以类型的总结和方法的探讨.一、球与柱体的组合体规则的柱体,如正方体、长方体、正棱柱等能够和球进行充分的组合,以外接和内切两种形态进行结合,通过球的半径和棱柱的棱产生联系,然后考查几何体的体积或者表面积等相关问题. 1.1 球与正方体如图1所示,正方体1111ABCD A B C D -,设正方体的棱长为a ,,,,E F H G 为棱的中点,O 为球的球心.常见组合方式有三类:一是球为正方体的内切球,截面图为正方形EFGH 和其内切圆,则2a OJ r ==; 二是与正方体各棱相切的球,截面图为正方形EFGH 和其外接圆,则22GO R a ==; 三是球为正方体的外接球,截面图为长方形11ACA C 和其外接圆,则13A O R '==. 通过这三种类型可以发现,解决正方体与球的组合问题,常用工具是截面图,即根据组合的形式找到两个几何体的轴截面,通过两个截面图的位置关系,确定好正方体的棱与球的半径的关系,进而将空间问题转化为平面问题.例1棱长为1的正方体1111ABCD A B C D -的8个顶点都在球O 的表面上,E F ,分别是棱1AA ,1DD 的中点,则直线EF 被球O 截得的线段长为() A .22 B .1 C .212+ D .2【牛刀小试】将棱长为2的正方体木块削成一个体积最大的球,则这个球的表面积为()A .2πB .4πC .8πD .16π1.2 球与长方体长方体各顶点可在一个球面上,故长方体存在外切球.但是不一定存在内切球.设长方体的棱长为,,,a b c 其体对角线为l .当球为长方体的外接球时,截面图为长方体的对角面和其外接圆,和正方体的外接球的道理是一样的,故球的半径222.22l a b c R ++==例2在长、宽、高分别为2,2,4的长方体内有一个半径为1的球,任意摆动此长方体,则球经过的空间部分的体积为()A. B.4π C. D.【牛刀小试】已知正四棱柱的底边和侧棱长均为32,则该正四棱锥的外接球的表面积为.1.3 球与正棱柱球与一般的正棱柱的组合体,常以外接形态居多.下面以正三棱柱为例,介绍本类题目的解法构造直角三角形法.设正三棱柱111ABC A B C -的高为,h 底面边长为a ,如图2所示,D 和1D 分别为上下底面的中心.根据几何体的特点,球心必落在高1DD 的中点O ,3,,,23h OD AO R AD a ===借助直角三角形AOD 的勾股定理,可求223()()23h R a =+. 例3正四棱柱1111ABCD A B C D -的各顶点都在半径为R 的球面上,则正四棱柱的侧面积有最值,为.【牛刀小试】直三棱柱111ABC A B C -的六个顶点都在球O 的球面上,若1AB BC ==,0120ABC ∠=,123AA =,则球O 的表面积为()A .4πB .8πC .16πD .24π二、球与锥体的组合体规则的锥体,如正四面体、正棱锥、特殊的一些棱锥等能够和球进行充分的组合,以外接和内切两种形态进行结合,通过球的半径和棱锥的棱和高产生联系,然后考查几何体的体积或者表面积等相关问题.2.1球与正四面体正四面体作为一个规则的几何体,它既存在外接球,也存在内切球,并且两心合一,利用这点可顺利解决球的半径与正四面体的棱长的关系.如图4,设正四面体S ABC -的棱长为a ,内切球半径为r ,外接球的半径为R ,取AB 的中点为D ,E 为S 在底面的射影,连接,,CD SD SE 为正四面体的高.在截面三角形SDC ,作一个与边SD 和DC 相切,圆心在高SE 上的圆,即为内切球的截面.因为正四面体本身的对称性可知,外接球和内切球的球心同为O .此时,,CO OS R OE r ===,23,,3SE a CE ==则有2222233a R r a R r CE +=-=,=,解得:66,.R r a ==这个解法是通过利用两心合一的思路,建立含有两个球的半径的等量关系进行求解.同时我们可以发现,球心O为正四面体高的四等分点.如果我们牢记这些数量关系,可为解题带来极大的方便.例4将半径都为1的四个钢球完全装入形状为正四面体的容器里,这个正四面体的高的最小值为()【牛刀小试】一个几何体的三视图如图所示,其中主视图和左视图是腰长为1的两个全等的等腰直角三角形,则该几何体的外接球的表面积为()A.12πB.C.3πD.2.3球与正棱锥球与正棱锥的组合,常见的有两类,一是球为三棱锥的外接球,此时三棱锥的各个顶点在球面上,根据截面图的特点,可以构造直角三角形进行求解.二是球为正棱锥的内切球,例如正三棱锥的内切球,球与正三棱锥四个面相切,球心到四个面的距离相等,都为球半径R .这样求球的半径可转化为球球心到三棱锥面的距离,故可采用等体积法解决,即四个小三棱锥的体积和例7矩形ABCD 中,4,3,AB BC ==沿AC 将矩形ABCD 折成一个直二面角B AC D --,则四面体ABCD 的外接球的体积是()A.π12125B.π9125C.π6125D.π3125例8三棱锥A BCD -中,AB CD ====AC AD BD BC ==A BCD -的外接球的半径是.三、球与球的组合体对个多个小球结合在一起,组合成复杂的几何体问题,要求有丰富的空间想象能力,解决本类问题需掌握恰当的处理手段,如准确确定各个小球的球心的位置关系,或者巧借截面图等方法,将空间问题转化平面问题求解.例9在半径为R的球内放入大小相等的4个小球,则小球半径r的最大值为()A.(-1)RB.(-2)RC.RD.R四、球与几何体的各条棱相切球与几何体的各条棱相切问题,关键要抓住棱与球相切的几何性质,达到明确球心的位置为目的,然后通过构造直角三角形进行转换和求解.如与正四面体各棱都相切的球的半径为相对棱的一半:24r a '=.例10把一个皮球放入如图10所示的由8根长均为20cm的铁丝接成的四棱锥形骨架内,使皮球的表面与8根铁丝都有接触点,则皮球的半径为()A.l03cm B.10cmC.102cm D.30cm五、与三视图相结合的组合体问题本类问题一般首先给出三视图,然后考查其直观图的相关的组合体问题.解答的一般思路是根据三视图还原几何体,根据几何体的特征选择以上介绍的方法进行求解.例11【河北省唐山市2014-2015学年度高三年级摸底考试】某几何体的三视图如图所示,则该几何体的外接球的球面面积为()A .5πB .12πC .20πD .8π 【牛刀小试】若一个底面是正三角形的三棱柱的正视图如图所示,其顶点都在一个球面上,则该球的表面积为( )A.πB.πC.πD.π综合上面的五种类型,解决与球的外切问题主要是指球外切多面体与旋转体,解答时首先要找准切点,通过作截面来解决.如果外切的是多面体,则作截面时主要抓住多面体过球心的对角面来作;把一个多面体的几个顶点放在球面上即为球的内接问题.解决这类问题的关键是抓住内接的特点,即球心到多面体的顶点的距离等于球的半径.发挥好空间想象力,借助于数形结合进行转化,问题即可得解.如果是一些特殊的几何体,如正方体、正四面体等可以借助结论直接求解,此时结论的记忆必须准确.【针对训练】1.【2016届云南省玉溪市一中高三第四次月考】直三棱柱111ABC A B C -的各顶点都在同一球面上,若12AB AC AA ===,120BAC ∠=︒则此球的表面积等于()A .952πB .π20C .π8D .352π 2.【2016届河北省衡水二中高三上学期期中】已知四面体P -ABC 的外接球的球心O 在AB 上,且PO ⊥平面ABC,23AC =,若四面体P -ABC 的体积为32,则该球的体积为() A .3πB .433C .83πD .8333.【2016届河北省衡水二中高三上学期期中考试】某几何体的三视图如右图,若该几何体的所有顶点都在一个球面上,则该球面的表面积为()A .4πB .283πC .443πD .20π4.【2016届福建省三明一中高三上第二次月考】如图,直三棱柱111ABC A B C -的六个顶点都在半径为1的半球面上,AB AC =,侧面11BCC B 是半球底面圆的内接正方形,则侧面11ABB A 的面积为()A .2B .22C .2D .1 5.如图,一个几何体的三视图(正视图、侧视图和俯视图)为两个等腰直角三角形和一个边长为1的正方形,则其外接球的表面积为()(A )π(B )2π(C )3π(D )4π6.【河北省“五个一名校联盟”2015届高三教学质量监测(一)】一个几何体的三视图及尺寸如图所示,则该几何体的外接球半径为( )A. B. C. D.7.【2016届贵州省贵阳市六中高三元月月考】表面积为π60的球面上有四点C B A S 、、、且ABC ∆是等边三角形,球心O 到平面ABC 的距离为3,若ABC SAB 面⊥,则棱锥ABC S -体积的最大值为.8.【2016届陕西省渭南市白水中学高三上第三次月考】一个空间几何体的三视图如图所示,且这个空间几何体的所有顶点都在同一个球面上,则这个球的表面积是.9.【2016届重庆市巴蜀中学高三上学期一诊模拟】已知S A B C ,,,都是球O 表面上的点,SA ⊥平面ABC ,AB BC ⊥,2SA =,3AB =,4BC =,则球O 的表面积等于______.10.【2016届黑龙江省哈尔滨师大附中高三12月考】利用一个球体毛坯切削后得到一个四棱锥P ABCD -,其中底面四边形是边长为1的正方形,1PA =,且PA ⊥平面ABCD ,则球体毛坯体积的最小值应为.11.【2016届河北省邯郸市一中高三一轮收官考试】如图,在四面体CD AB 中,AB ⊥平面CD B ,CD ∆B 是边长为6的等边三角形.若4AB =,则四面体CD AB 外接球的表面积为.12.正四面体ABCD 的棱长为4,E 为棱BC 的中点,过E 作其外接球的截面,则截面面积的最小值为.13.已知正三棱锥P -ABC ,点P ,A ,B ,C 都在半径为3的球面上,若P A,PB,PC 两两互相垂直,则球心到截面ABC 的距离为____________.14.一个球与一个正三棱柱的三个侧面和两个底面都相切,已知这个球的体积是?,则这个三棱柱的体积为.15.若圆锥的内切球与外接球的球心重合,且内切球的半径为1,则圆锥的体积为.。