2020年新人教版小学五年级数学上册易错题及答案
- 格式:doc
- 大小:86.00 KB
- 文档页数:20
2020小学五年级上册数学易错题汇总人教版小学五年级上册数学易错题总结一、填空题1、1.25×0.8表示()2、去掉0.25的小数点,就是把这个数扩大();把50.4的小数点向左移动两位,就是把它缩小到原来的()3、两个因数相乘,一个因数扩大10倍,另一个因数扩大3倍,积会()。
4.一个不为的数乘以0.8,它的积比这个数()。
一个自然数乘以0.01,就是把这个自然数()。
5、把“2.58×0.03”中的0.03扩大为3而使积不变,另一个因数2.58的小数点应(),积保留两位小数是()。
6、56÷11的商用循环小数表示是()精确到百分位是()。
7、3÷11的商用循环小数的简便写法记作()商保留一位小数是()。
8、9.97÷4.21的商保留两位小数是()保留整数是()。
10、两个因数的积是3.4,如果把两个因数同时扩大10倍,积是()11、三个2.5连乘得积是()。
12、3x=6.9的解是()。
13、水果店运来香蕉x千克,运来的桃子是香蕉的2.5倍,香蕉和桃子一共运来()公斤。
如果x=5,桃子比香蕉多()千14、35dm2=()cm27.4m2=()dm27.5m2=()cm2350m2=()公顷500平方米=()公顷3平方米70平方分米=()平方米3小时15分=()小时1.8时=()时()分2.15小时=()分钟7.6米=()米()厘米15、把一个平行四边形木框拉成一个长方形,周长(),它的高和面积都会()16、把一个形长方木框拉成一个平行四边形,周长(),它的高和面积都会()。
17、把一个平行四边形沿高剪开,重新拼成一个长方形,它的高和面积(),周长()。
18、一张边长是20厘米的正方形纸,从相邻两边的中点连一条线段(如右图),沿这条线段剪去一个角,剩下的面积是()。
19、一个三角形和一个平行四边形底相等面积也相等。
平行四边形的高是10cm,三角形的高是()。
五年级上册数学试题-期末复习易错题⼈教版(含答案)⼈教版数学五年级上册易错题⼀、填空。
1.计算0.45×31时,先计算( )×( )的积,再从积的( )边起数出( )位点上⼩数点。
2.张阿姨家离单位有3.5km,每天中午下班后她要回家给5个⽉⼤的宝宝哺乳,然后再返回单位。
这样⼀来,她每周(按5天计算)上下班⼀共要⾛( )km。
3.有⼀根长15m的绳⼦,蒋⽼师准备把它剪成0.55m长的⼩短绳,4根这样长的绳⼦最多可以剪成( )根⼩短绳。
(绳⼦不拼接)4.甲数除以⼄数等于2.2,( )是( )的2.2倍。
5.68÷32=2……( ),6.8÷3.2=2……( )。
6.爷爷⾛m km⽤了P⼩时,爷爷平均⾛1km花了( )⼩时,爷爷平均每⼩时⾛了( )km。
7.岚岚和亮亮在教室的位置分别⽤数对(2,3)和(4,5)表⽰,(2,3)中的3表⽰第3排,2表⽰( );(4,5)表⽰亮亮坐在第5( )第4( )。
8.爸爸把钱包⾥⾯值为1元、5元、10元和100元的纸币共8张放在⼀个不透明的盒⼦⾥,⼩兰随意从中取出⼀张,如果取到5元纸币的可能性最⼤,取到1元纸币的可能性最⼩,取到10元和100元纸币的可能性相等,那么爸爸有( )张10元的纸币。
9.⼀个等边三⾓形的周长是12.6dm,某条底上的⾼是3.64dm,这个等边三⾓形的⾯积是( ),与它等底等⾼的平⾏四边形的⾯积是( )。
10.聪聪在练习⼝算,他做完前40道题花了2.4分钟,当他做完100道题时,⼀共花了6.6分钟,后⾯的60道题平均做每道题花了( )分钟。
11.学校的⼀条公共通道长144m,为了迎接教师节,学校打算在通道两边每隔3m摆⼀盆鲜花,且在通道两边的⾸尾各放⼀盆⼤型绿⾊植物,那么⼀共要准备( )盆鲜花。
⼆、判断。
1.⼩刚购买的电影票上的座位⽤数对表⽰是(12,6),那么⼩刚的正前⽅有12个观众。
( )2.两个数相乘,若将其中⼀个因数扩⼤到原来的10倍,另⼀个因数也扩⼤到相同的倍数,那么积就扩⼤到原来的20倍。
全优卷2020年人教版数学五年级上册易错题一、填空。
1.计算0.45×31时,先计算( )×( )的积,再从积的( )边起数出( )位点上小数点。
2.张阿姨家离单位有3.5km,每天中午下班后她要回家给5个月大的宝宝哺乳,然后再返回单位。
这样一来,她每周(按5天计算)上下班一共要走( )km。
3.有一根长15m的绳子,蒋老师准备把它剪成0.55m长的小短绳,4根这样长的绳子最多可以剪成( )根小短绳。
(绳子不拼接)4.甲数除以乙数等于2.2,( )是( )的2.2倍。
5.68÷32=2……( ),6.8÷3.2=2……( )。
6.爷爷走mkm用了P小时,爷爷平均走1km花了( )小时,爷爷平均每小时走了( )km。
7.岚岚和亮亮在教室的位置分别用数对(2,3)和(4,5)表示,(2,3)中的3表示第3排,2表示( );(4,5)表示亮亮坐在第5( )第4( )。
8.爸爸把钱包里面值为1元、5元、10元和100元的纸币共8张放在一个不透明的盒子里,小兰随意从中取出一张,如果取到5元纸币的可能性最大,取到1元纸币的可能性最小,取到10元和100元纸币的可能性相等,那么爸爸有( )张10元的纸币。
9.一个等边三角形的周长是12.6dm,某条底上的高是3.64dm,这个等边三角形的面积是( ),与它等底等高的平行四边形的面积是( )。
10.聪聪在练习口算,他做完前40道题花了2.4分钟,当他做完100道题时,一共花了6.6分钟,后面的60道题平均做每道题花了( )分钟。
11.学校的一条公共通道长144m,为了迎接教师节,学校打算在通道两边每隔3m摆一盆鲜花,且在通道两边的首尾各放一盆大型绿色植物,那么一共要准备( )盆鲜花。
二、判断。
1.小刚购买的电影票上的座位用数对表示是(12,6),那么小刚的正前方有12个观众。
( ) 2.两个数相乘,若将其中一个因数扩大到原来的10倍,另一个因数也扩大到相同的倍数,那么积就扩大到原来的20倍。
精选教育类全册教案文档,希望能帮助到您!2020最新部编人教版小学五年级数学上册全册知识点易错题(含答案)小数乘法1、小数乘整数:意义——求几个相同加数的和的简便运算。
如:1.5×3表示1.5的3倍是多少或3个1.5是多少。
计算方法:先把小数扩大成整数;按整数乘法的法则算出积;再看因数中一共有几位小数,就从积的右边起数出几位点上小数点。
2、小数乘小数:意义——就是求这个数的几分之几是多少。
如:1.5×0.8(整数部分是0)就是求1.5的十分之八是多少。
1.5×1.8(整数部分不是0)就是求1.5的1.8倍是多少。
计算方法:先把小数扩大成整数;按整数乘法的法则算出积;再看因数中一共有几位小数,就从积的右边起数出几位点上小数点。
注意:计算结果中,小数部分末尾的0要去掉,把小数化简;小数部分位数不够时,要用0占位。
3、规律:一个数(0除外)乘大于1的数,积比原来的数大;一个数(0除外)乘小于1的数,积比原来的数小。
4、求近似数的方法一般有三种:⑴四舍五入法;⑵进一法;⑶去尾法5、计算钱数,保留两位小数,表示计算到分。
保留一位小数,表示计算到角。
6、小数四则运算顺序跟整数是一样的。
7、运算定律和性质:加法:加法交换律:a+b=b+a加法结合律:(a+b)+c=a+(b+c)乘法:乘法交换律:a×b=b×a乘法结合律:(a×b)×c=a×(b×c)见2.5找4或0.4,见1.25找8或0.8乘法分配律:(a+b)×c=a×c+b×c或a×c+b×c=(a+b)×c(b=1时,省略b)变式: (a-b)×c=a×c-b×c或a×c-b×c=(a-b)×c减法:减法性质:a-b-c=a-(b+c)除法:除法性质:a÷b÷c=a÷(b×c)位置8、确定物体的位置,要用到数对(先列:即竖,后行即横排)。
人教版五年级数学上册易错题集锦一、填空题。
1、1.25×0.8表示()。
2、去掉0.25的小数点,就是把这个数扩大();把50.4的小数点向左移动两位,就是把它缩小到原来的()。
3、两个因数相乘,一个因数扩大10倍,另一个因数扩大3倍,积会()。
4.一个不为0的数乘以0.8,它的积比这个数()。
一个自然数乘以0.01,就是把这个自然数()。
5、把“2.58×0.03”中的0.03扩大为3而使积不变,另一个因数2.58的小数点应(),积保留两位小数是()。
6、56÷11的商用循环小数表示是()精确到百分位是()。
7、3÷11的商用循环小数的简便写法记作()商保留一位小数是()。
8、9.97÷4.21的商保留两位小数是()保留整数是()。
9、在“”中,最小的是(),最大的是()。
10、两个因数的积是3.4,如果把两个因数同时扩大10倍,积是()11、三个2.5连乘得积是()。
12、3x=6.9的解是()。
13、水果店运来香蕉x千克,运来的桃子是香蕉的2.5倍,香蕉和桃子一共运来()千克。
如果x=5,桃子比香蕉多()千克。
14、35dm2=()cm2;7.4m2=()dm2;7.5m2=()cm;2350m2=()公顷;500平方米=()公顷;3平方米70平方分米=()平方米;3小时15分=()小时;1.8时=()时()分;2.15小时=()分钟;7.6米=()米()厘米。
15、把一个平行四边形木框拉成一个长方形,周长(),它的高和面积都会()16、把一个长方形木框拉成一个平行四边形,周长(),它的高和面积都会()。
17、把一个平行四边形沿高剪开,重新拼成一个长方形,它的高和面积(),周长()。
18、一张边长是20厘米的正方形纸,从相邻两边的中点连一条线段(如下图),沿这条线段剪去一个角,剩下的(阴影部分)面积是()cm2。
19、一个三角形和一个平行四边形底相等面积也相等。
人教版五年级上册数学易错题集锦(附答案)01填空题。
9、在“”中,最小的是(),最大的是()。
02判断题。
1、小数乘法的意义和整数乘法的意义完全相同。
()2、一个数乘0.8,积比原来的数小。
()3、近似数7.0和7的大小相等,但精确度不一样。
()4、8.4×0.5就是求8.4的一半是多少。
()5、一个数除以一个小数,商可能是小数。
()6、小数除以小数,商一定是小数。
()7、在除法里:商一定小于被除数。
()8、一个非0的数除以一个比1小的小数,所得的商一定比被除数大。
()9、如果除数小于1,那么商就比被除数(0除外)大。
()10、(0.1-0.1×0.1)÷0.1=0.9。
()11、x2不可能等于2x。
()12、a2>2a。
()13、未知数的值叫做方程的解。
()14、小数分有限小数、无限小数和循环小数。
()15、一组数据的中位数和平均数可能相等。
()16、循环小数不一定是无限小数。
()17、方程左右两边同时乘一个相同的数,左右两边仍然相等。
()18、把平行四边形木框拉成长方形,周长和面积都变大了。
()19、如果两个图形能拼成平行四边形,那么它们一定完全一样。
()20、边长是4分米的正方形,它的周长和面积相等。
()21、两个都比1小的数(0除外)相乘,积一定小于其中的每一个因数。
()22、方程5+2x=16.2的解是5.6。
()23、6x+6=6(x+1)。
()24、把一个梯形的上底、下底和高都扩大2倍,它的面积就扩大2倍。
()03选择题。
1、a与它的2.5倍相差()。
A、a-2.5B、2.5-aC、1.5a2、下面两个式子相等的是()。
A、a+a和2aB、a×2和a2C、a+a和a23、与3.75÷12.5结果相同的算式是()。
A、3750÷12.5B、37.5÷125C、3750÷1254、可以运用()对4.7×99+4.7进行简便运算。
五年级上学期数学易错题1、1.25×0.8=( 1 )2、去掉0.25的小数点,就是把这个数扩大( 到原数的100倍),把50.4的小数点向左移动两位,就是把它缩小到原来的( 1/100)。
3、两个因数相乘,一个因数扩大10倍,另一个因数扩大3倍,积会(扩大30倍)。
4、一个不为0的数乘以0.8,它的积比这个数(大)一个自然数乘以0.01,就是把这个自然数(缩小到原数的1/100 )。
5、把“2.58×0.03”中的0.03扩大为3而使积不变,另一个因数2.58的小数点应(向左移动两位),积保留两位小数是(0.08 )。
6、56÷11的商用循环小数表示是( 5.090909..... ),精确到百分位是( 50.9 )。
7、3÷11的商用循环小数的简便写法记作( 0.272727...... ),商保留一位小数是( 0.3 )。
8、9.97÷4.21的商保留两位小数是( 2.37 ),保留整数是( 2 )。
9、如果5头牛3小时耕地0.75公顷,那么8头牛3小时耕地(1.2 )公顷。
10、两个因数的积是3.4,如果把两个因数同时扩大10倍,积是( 340 )。
11、三个2.5连乘的积是(15.625 )。
12、3x=6.9的解是( 2.3 )13、水果店运来香蕉x千克,运来的桃子是香蕉的2.5倍,香蕉和桃子一共运来( 3.5x )千克。
如果x=5,桃子比香蕉多( 7.5 )千克。
14、35dm2=( 3500 )cm27.4m2=(740 )dm27.5m2=(75000 )cm22350m2=( 0.235 )公顷500平方米=( 0.05 )公顷3平方米70平方分米=( 3.7 )平方米3小时15分=( 3.25 )小时 1.8时=( 1 )时( 48 )分2.15小时=( 129 )分钟7.6米=( 7 )米( 60)厘米。
15、把一个平行四边形木框拉成一个长方形,周长(不变),它的高和面积都会(变大)。
人教版五年级数学上册4.易错题一、仔细审题,填一填。
(每小题2分,共20分)1.水果超市1千克橘子8.98元,买4.2千克橘子需要付给营业员()元。
2.一辆汽车a小时行238千米,平均行1千米需要()小时。
3.爸爸的钱包里有1元、5元、10元的人民币共8张,如果从中取1张要使1元人民币可能性最大,5元人民币可能性最小,那么10元人民币有()张。
4.在6.74,6.74·,6.74·0·,6.7·40·中,最大的数是(),最小的数是()。
5.芳芳在教室里的座位用数对表示是(5,4),坐在她左边且与她相邻的同学的座位用数对表示是(,)。
6.如果两个数相乘的积是一个三位小数,保留两位小数后是9.98,这个三位小数最小是(),最大是()。
7.在正方形的操场四周栽树,每隔10米栽一棵(四个角都栽树),如果操场的周长是520米,那么一共能栽()棵树。
8.一块梯形的麦田面积是2010 m2,上底是56 m,高是30 m,下底是()m。
9.有一根长15 m的绳子,李老师把它剪成0.55 m长的小短绳,4根这样长的绳子最多可以剪()根小短绳。
(绳不拼接)10.在一个上底是8 cm,下底是10.5 cm,高是6 cm的梯形中,剪下一个最大的三角形,该三角形的面积是()cm2。
二、火眼金睛,判对错。
(对的在括号里画“√”,错的画“×”)(每小题1分,共5分)1.小数乘小数、小数除以小数的结果一定是小数。
() 2.今天是2月28日,明天一定是2月29日。
() 3.4.8×0.5÷4.8×0.5=1。
() 4.x=1.1是方程2x+3.4=5.6的解。
() 5.两个面积相等的图形一定能拼成一个平行四边形。
()三、仔细推敲,选一选。
(将正确答案的序号填在括号里)(每小题2分,共16分)1.a,b都是小于1的数,下列算式中,()的得数一定比1小。
人教版五年级数学上册典型易错题及详细答案解析一.选择题1.3.25×6.28的积是()位小数。
A.二B.三C.四D. 六2.0.69×0.75的积有()小数。
A.一位B.二位C.三位D.四位3.下列各数中,乘积最小的是()。
A.320×0.024B.2.4×0.32C.0.24×0.32 D.2.4×3.24.将0.305×0.98的积保留两位小数,正确结果是()。
A.0.29B.0.99C.0.20D.0.305.计算83.3×1.2保留一位小数的得数是()。
A.100B.100.0C.99.9D.99.966.两个因数相乘,所得的积()其中一个因数。
A.一定大于B.一定小于C.可能大于、小于或等于 D. 无法判断二.填空题7.1.37×0.5的积是位小数,积保留两位小数约是。
8.1.1×3.6的积,保留一位小数约是.9.6.09×0.87的积是位小数,保留两位小数约是.10.3.5×0.8的积是一个位小数,12.61×0.39的积是一个位小数.11.两个整数部分都是4的一位小数相乘,乘积用四舍五入法保留一位小数的近似值是18.1.这两个数乘积的准确值是.三.判断题12.1千米的40%就是40%千米(判断对错)。
13.2.8÷2=2.8×0.5 .(判断对错)。
14.a×1.25一定大于a×0.95.(判断对错)。
15.两位小数和三位小数相乘,积一定是五位小数.(判断对错)。
四.计算题16.给下面各题的积点上小数点。
0.14×0.3=420.19×0.26=4940.08×0.12=960.53×0.017=90117.用竖式计算。
8×0.12=(验算)1.9×3.5=(验算)0.401×0.3=0.45×0.96=0.17×0.71=五.解答题18.今年“五一”节假日九寨沟首日接待游客大约有9.6万人,照这样计算,为期6天的风答节,一共大约接待游客多少人?19.计算下面各题,并且验算:(1)0.32×0.25;(2)2.6×1.08;(3)7.8×1.05;(4)0.062×2.2.20.一箱广泽牛奶的价钱是28.5元,买5箱应付多少元?21.妈妈每月节约用电12.6千瓦时,妈妈一年节约电多少千瓦时?22.请直接写出得数.0.07×0.8= 1.7×0.03=0.16×0.5= 5.79+2.63+4.21=23.快乐比较(1)一幢大楼有21层,每层高2.8米,这幢大楼约高多少米?(得数保留整数)(2)一幢大楼有21层,乘电梯每上升一层需3.3秒,从底层到最高层需要多少时间?24.小明用计算器计算一道算式3.14×28的结果时,忘了按小数点,算得的结果是8792,这道算式的正确答案应该是多少?25.一辆汽车的油箱可以装60升汽油,如果汽油价格是每升8.32元,那么若把这辆汽车的空油箱加满,要付多少油钱?详细答案解析一.选择题1.3.25×6.28的积是()位小数。
第一单元小数乘法一基础易错盘点易错点1 小数乘整数,将积的小数点点错了位置链接“小数乘整数”【错例】2.07×12=248.4。
【错因】没有数清楚因数的小数位数,误以为从积的右边起数出一位,点上小数点。
【改正】2.07×12=24.84。
【反思】计算小数乘整数时,看因数有几位小数,就从积的右边起数出几位,点上小数点。
易错点2 小数乘整数的积的末尾有0时,将在积中点上小数点和去掉积末尾的0的顺序弄反了链接“小数乘整数”【错例】32.5×6=19.5【错因】此题错在没有先确定积的小数点的位置,而是先去掉了整数积的末尾的0。
【改正】32.5×6=195【反思】计算小数乘整数时,若积的末尾有0,则一定要先点积的小数点,再根据小数的性质去掉积的小数部分末尾的0。
易错点3 计算出结果后,点错小数点链接“小数乘小数”【错例】4.05×28.8的积是(1166.40)。
【错因】没有数清楚两个因数中共有几位小数,导致点错小数点。
【改正】4.05×28.8的积是(116.64)。
【反思】先将小数乘小数转化成整数乘整数,再算出积,最后看两个因数的小数位数一共是几位,就从积的右边起数出几位,点上小数点。
易错点4列竖式计算小数乘小数时,误把小数点对齐了链接“小数乘小数”【错例】1.27×0.8=0.96【错因】误认为列竖式计算小数乘小数时,要对齐小数点,在计算时,忘记了“8×7”。
【改正】1.27×0.8=1.016【反思】列竖式计算小数乘小数时,将两个小数的末位对齐,无须对齐小数点。
易错点5积的小数位数不够时,没有用0补位链接“小数乘小数”【错例】0.13×0.5=0.65【错因】在算出结果后,点小数点时,位数不够,忘记在65的前面添0补位。
【改正】0.13×0.5=0.065【反思】计算小数乘小数时,一定先按整数乘法的计算方法进行计算,再看两个因数中一共有几位小数,就从积的右边起数出几位,点上小数点,位数不够的,要用0补足。
五年级数学上册易错题一、填空1、口-8.6 X 100=26.9 ,口=〔〕2、把一个三位小数用“四舍五入法〞取近似值是8.50,这个三位小数最大可能是〔〕,最小可能是〔〕。
3、:1 + 7=0.142857,那么这个循环小数的小数点后面第170位上的数字是〔〕。
4、0.7的百分之七是〔〕。
5、学校买足球每个a元,每个篮球比足球少5元。
a-5 表示〔〕,2a-5 表示〔〕。
6、两个b相乘的积加上a用式子表示是〔〕。
7、36分=〔丨小时& 一本书160页,小红第一天看了m页,第二天从〔〕页看起。
9、兰兰读一本242页的故事书,前5天读了m页,余下的6天读完,平均每天读〔丨页。
10、学校男老师人数是女老师的 3.5倍男老师比女老师的3倍多4人,男老师有〔丨人。
11、8.25时=〔〕时〔丨分12、7200平方米=〔丨公顷13、一个平行四边形的底是7分米,高是4分米,如果底和和高都扩大10倍,它的面积扩大〔丨倍,是〔丨平方分米。
14、一袋大米千克,用载重丫吨的卡车,一次能运〔丨袋。
二、判断1、小数除以整数,商一定是小数。
〔〕三、选择1、请你先选择适宜的条件,在〔〕里画“,再列式计算出答案。
甲乙两个修路队同时合修一条公路,,求甲队平均每天修多少米?〔〕〔1〕一条公路长3750米〔〕〔2〕乙队平均每天修85米〔〕〔3〕完工时,甲队比乙队少修500米〔〕〔4〕两队合修25天完成2、在0.5和0.6之间的两位小数有〔丨个。
A 9 B、10 C 、无数3、两个数的商是15,余数是2,如果被除数和除数都扩大100倍,新的商和余数为〔A、15……2 B四、简便计算32X 1.25 X 2.5、1520 C 、15 200 D 、1500 (200)0.8 X 16.5 X 12.5 0.125 X 32+5.280.32X 9.9 17.5 X 12.5-1.75 X 45+0.175 X 2000.85X 0.5+0.25X 0.3 8.9X 1 . 1 + 1 5.7X8.9+6.8X1.15.4-:0.27X4〕3.875X 25.7+3.875 X74.2+6.125 X99.9五、列式计算1 、把一个小数的小数点向右移动一位,比原数大19.8,原的小数是多少?2、把一个小数的小数点向左移动一位,比原数减少了 3.96。
人教版五年级数学上册易错题集锦一、填空题。
1、1.25×0.8表示()。
2、去掉0.25的小数点,就是把这个数扩大();把50.4的小数点向左移动两位,就是把它缩小到原来的()。
3、两个因数相乘,一个因数扩大10倍,另一个因数扩大3倍,积会()。
4.一个不为0的数乘以0.8,它的积比这个数()。
一个自然数乘以0.01,就是把这个自然数()。
5、把“2.58×0.03”中的0.03扩大为3而使积不变,另一个因数2.58的小数点应(),积保留两位小数是()。
6、56÷11的商用循环小数表示是()精确到百分位是()。
7、3÷11的商用循环小数的简便写法记作()商保留一位小数是()。
8、9.97÷4.21的商保留两位小数是()保留整数是()。
9、在“”中,最小的是(),最大的是()。
10、两个因数的积是3.4,如果把两个因数同时扩大10倍,积是()11、三个2.5连乘得积是()。
12、3x=6.9的解是()。
13、水果店运来香蕉x千克,运来的桃子是香蕉的2.5倍,香蕉和桃子一共运来()千克。
如果x=5,桃子比香蕉多()千克。
14、35dm2=()cm2;7.4m2=()dm2;7.5m2=()cm;2350m2=()公顷;500平方米=()公顷;3平方米70平方分米=()平方米;3小时15分=()小时;1.8时=()时()分;2.15小时=()分钟;7.6米=()米()厘米。
15、把一个平行四边形木框拉成一个长方形,周长(),它的高和面积都会()16、把一个长方形木框拉成一个平行四边形,周长(),它的高和面积都会()。
17、把一个平行四边形沿高剪开,重新拼成一个长方形,它的高和面积(),周长()。
18、一张边长是20厘米的正方形纸,从相邻两边的中点连一条线段(如下图),沿这条线段剪去一个角,剩下的(阴影部分)面积是()cm2。
19、一个三角形和一个平行四边形底相等面积也相等。
人教版五年级数学上册易错题汇总(附答案)1、1.25×0.8表示()。
2、去掉0.25的小数点,就是把这个数扩大();把50.4的小数点向左移动两位,就是把它缩小到原来的()。
3、两个因数相乘,一个因数扩大10倍,另一个因数扩大3倍,积会()。
4.一个不为0的数乘以0.8,它的积比这个数()。
一个自然数乘以0.01,就是把这个自然数()。
5、把“2.58×0.03”中的0.03扩大为3而使积不变,另一个因数2.58的小数点应(),积保留两位小数是()。
6、56÷11的商用循环小数表示是()精确到百分位是()。
7、3÷11的商用循环小数的简便写法记作()商保留一位小数是()。
8、9.97÷4.21的商保留两位小数是()保留整数是()。
9、在“”中,最小的是(),最大的是()。
10、两个因数的积是3.4,如果把两个因数同时扩大10倍,积是()11、三个2.5连乘得积是()。
12、3x=6.9的解是()。
13、水果店运来香蕉x千克,运来的桃子是香蕉的2.5倍,香蕉和桃子一共运来()千克。
如果x=5,桃子比香蕉多()千克。
14、35dm2=()cm2;7.4m2=()dm2;7.5m2=()cm;2350m2=()公顷;500平方米=()公顷;3平方米70平方分米=()平方米;3小时15分=()小时;1.8时=()时()分;2.15小时=()分钟;7.6米=()米()厘米。
15、把一个平行四边形木框拉成一个长方形,周长(),它的高和面积都会()16、把一个长方形木框拉成一个平行四边形,周长(),它的高和面积都会()。
17、把一个平行四边形沿高剪开,重新拼成一个长方形,它的高和面积(),周长()。
18、一张边长是20厘米的正方形纸,从相邻两边的中点连一条线段(如下图),沿这条线段剪去一个角,剩下的(阴影部分)面积是()cm2。
19、一个三角形和一个平行四边形底相等面积也相等。
【期末复习】人教版五年级数学上册易错题(附答案)01填空题。
(分)1、1.25×0.8表示()。
2、去掉0.25的小数点,就是把这个数扩大();把50.4的小数点向左移动两位,就是把它缩小到原来的()。
3、两个因数相乘,一个因数扩大10倍,另一个因数扩大3倍,积会()。
4.一个不为0的数乘以0.8,它的积比这个数()。
一个自然数乘以0.01,就是把这个自然数()。
5、把“2.58×0.03”中的0.03扩大为3而使积不变,另一个因数 2.58的小数点应(),积保留两位小数是()。
6、56÷11的商用循环小数表示是()精确到百分位是()。
7、3÷11的商用循环小数的简便写法记作()商保留一位小数是()。
8、9.97÷4.21的商保留两位小数是()保留整数是()。
9、在“”中,最小的是(),最大的是()。
10、两个因数的积是 3.4,如果把两个因数同时扩大10倍,积是()11、三个 2.5连乘得积是()。
12、3x=6.9的解是()。
13、水果店运来香蕉x千克,运来的桃子是香蕉的 2.5倍,香蕉和桃子一共运来()千克。
如果x=5,桃子比香蕉多()千克。
14、35dm2=()cm2;7.4m2=()dm2;7.5m2=()cm;2350m2=()公顷;500平方米=()公顷;3平方米70平方分米=()平方米;3小时15分=()小时; 1.8时=()时()分; 2.15小时=()分钟;7.6米=()米()厘米。
15、把一个平行四边形木框拉成一个长方形,周长(),它的高和面积都会()16、把一个长方形木框拉成一个平行四边形,周长(),它的高和面积都会()。
17、把一个平行四边形沿高剪开,重新拼成一个长方形,它的高和面积(),周长()。
18、一张边长是20厘米的正方形纸,从相邻两边的中点连一条线段(如下图),沿这条线段剪去一个角,剩下的(阴影部分)面积是()cm2。
五年级数学上册易错题
一、填空
1、□-8.6×100=26.9 ,□=( )
2、把一个三位小数用“四舍五入法”取近似值是8.50,这个三位小数最大可能是( ),最小可能是( )。
3、已知:1÷7=0.142857,那么这个循环小数的小数点后面第170位上的数字是( )。
4、0.7的百分之七是( )。
5、学校买足球每个a元,每个篮球比足球少5元。
a-5表示( ),2a-5表示( )。
6、两个b相乘的积加上a用式子表示是( )。
7、36分=( )小时
8、一本书160页,小红第一天看了m页,第二天从( )页看起。
9、兰兰读一本242页的故事书,前5天读了m页,余下的6天读完,平均每天读( )页。
10、学校男老师人数是女老师的3.5倍男老师比女老师的3倍多4人,男老师有( )人。
11、8.25时=( )时( )分
12、72020方米=( )公顷
13、一个平行四边形的底是7分米,高是4分米,如果底和和高都扩大10倍,它的面积扩大( )倍,是( )平方分米。
14、一袋大米X千克,用载重Y吨的卡车,一次能运( )袋。
二、判断
1、小数除以整数,商一定是小数。
( )
三、选择
1、请你先选择合适的条件,在( )里画“√”,再列式计算出答案。
甲乙两个修路队同时合修一条公路,,求甲队平均每天修多少米?
( )(1)一条公路长3750米
( )(2)乙队平均每天修85米
( )(3)完工时,甲队比乙队少修500米
( )(4)两队合修25天完成
2、在0.5和0.6之间的两位小数有( )个。
A、9
B、10
C、无数
3、两个数的商是15,余数是2,如果被除数和除数都扩大100倍,新的商和余数为( )。
A、15……2
B、15……2020
C、15……2020
D、1500……2020四、简便计算
32×1.25×2.5 0.8×16.5×12.5 0.125×32+5.28
0.32×9.9 17.5×12.5-1.75×45+0.175×2020
0.85×0.5+0.25×0.3 8.9×1.1+15.7×8.9+6.8×1.1
5.4÷(0.27×4) 3.875×25.7+3.875×74.2+
6.125×99.9
五、列式计算
1、把一个小数的小数点向右移动一位,比原数大19.8,原来的小数是多少?
2、把一个小数的小数点向左移动一位,比原数减少了3.96。
原来的小数是多少?
六、解决问题
1、一种花布每米4.16元,买2.4米应付多少元?
2、小刚和爸爸、妈妈去长城,(单程票价每人25.5元,儿童半价)往返的交通费要多少元?
3、因数的积保留到两位小数是5.40,请你写出它的准确值可能是哪些数?(限三位小数)
4、小明4次测试的平均成绩是78.5分,他想在下一次测试后,将平均成绩提高到80分,那么,在第5次测试中,他要得多少分?
5、龟兔赛跑,全程2020米,乌龟每分钟爬2020兔子每分钟跑300米。
兔子自以为跑得快,在途中睡了一觉,结果乌龟到终点时,兔子离终点还有2020兔子睡了多少分钟?
6、光明小学五、六年级学生共308人去博物馆参观,排成两路纵队,前后两名学生相距0.5米,队伍每分钟行走65米。
现在要经过一座898.5米长的桥,从队首上桥到队尾离桥,共需要多少分钟?
7、一辆汽车从甲地开往乙地,3小时行了2020米,剩下的路程按原速度又行了2.5小时,甲、乙两地的路程是多少千米?
七、拓展训练
1、10÷7的小数点后面第100位的数字是几?第101位呢?
2、一筐苹果,如果按每千克1.6元卖,就会亏9元;如果按每千克2.1元卖,就会赚6元。
如果不赚也不亏,每千克应卖多少元?
方程单元
一、填空
1、甲数是30,比乙数少b,乙数是( )。
2、甲堆沙子x吨,是乙堆沙子的7倍,乙堆沙子有( )吨。
3、如果36= a + a + a = b + b = c + c + c + c ,那么a + b + c =( )
4、比较x和y的大小。
(1)x+1.5=y + 4.5,则x( )y。
(2)x -4.5=y -1.5,则x( )y。
5、根据所给的等式计算a、b的值。
3.5a = 17.5 b,其中a与b是两个不为0的自然数,a、b最小各是多少?
6、一辆汽车每小时行S千米,4小时后还剩a千米,这辆汽车原来一共要行千米。
7、比较大小 1.22()1.1×2 0.52 ()1
8、五(一)班有男生25人,比女生人数的2倍少15人,女生有()人。
解:设女生有x人,列方程为:
A、2x-15=25
B、2x+12=25
C、2x-25=15
9、11、判断下列各式是不是方程,是的在括号内画“√”。
25+35=60 ( ) 5X-5=0( ) X=9( )
10、一袋大米X千克,用载重Y吨的卡车,一次能运( )袋。
二、解决问题。
1、解方程。
(88-x)÷3=16.8 5.6-4x=2.4
2、小红原有12020片,送给小丽22张,小红仍比小丽多5张,小丽原有多少张画片?(用方程解答)
3、在循环小数0.abc中,小数部分前60位上的数字和是12020个循环小数的循环节最大是多少?最小是多少?(abc是三个不同的自然数)
4、李老师到商场买了25根跳绳,付了140元,找回5元,每根跳绳多少元?
5、现有数量相同的长颈鹿和小鸡共居一笼,已知小鸡的腿比长颈鹿的腿少2020问小鸡、长颈鹿各有多少只?
6、三个连续自然数的和是54,用方程求出这三个数分别是
多边形单元
一、填空
1、0.6m2=( )dm 4m225dm2=( )m2
2、72020方米=( )公顷
3、一个平行四边形的底是7分米,高是4分米,如果底和和高都扩大10倍,它的面积扩大( )倍,是( )平方分米。
4、一个平行四边形的面积是40平方厘米,与它等底等高的三角形面积是( )平方厘米。
5、一个三角形的高是9分米,底是10分米,和它等底等高的平
行四边形的面积是( )平方分米。
6、三角形的一条边长是9分米,这条边上的高8.6分米;另一条边长是12分米,这条边上的高是( )分米。
7、一个三角形的面积是12.6平方米,高是30分米,底边长是( )米。
8、一个直角三角形斜边长25厘米,两个直角边的长分别是15厘米和2020,这个三角形的面积是( )平方厘米,斜边上的高是( )厘米。
9、一个三角形与一个平行四边形等底,平行四边形的高是三角形的3倍,则平行四边形的面积是三角形的( )倍。
10、如果三角形的底扩大2倍,高不变,它的面积( )。
11、三角形的面积和高都扩大4倍,它的面积扩大( )倍。
12、一个平行四边形,底不变,高扩大5倍,它的面积( )。
二、判断。
1、等底等高的两个三角形面积一定相同。
( )
2、等底等高的两个三角形形状一定相同。
( )
3、两个面积相等的三角形一定能拼成一个平行四边形。
( )
三、计算
1、用四根木条钉成一个底是15cm,高6cm的平行四边形。
如果把它钉成一个长方形后,面积增加了60cm2,求底的邻边长多少cm?
2、如下图,正方形ABCD的边长是5CM,三角形CEF的面积比三角形ADF面积大5CM2,求CE得长?
3、长方形ABCD被分成六个正方形,其中最小的正方形的面积等于1,长方形ABCD的面积是多少?
D
C
4、求阴影部分的面积。
5、一块正方形草坪,边长6CM ,如果改成一个长方形,把长增加2CM ,要使面积不变,宽应该减少多少米?
6、如下图所示,平行四边形ABCD 的面积是32cm 2
,点E 是底边BC 的中点,求梯形AECD 的面积。
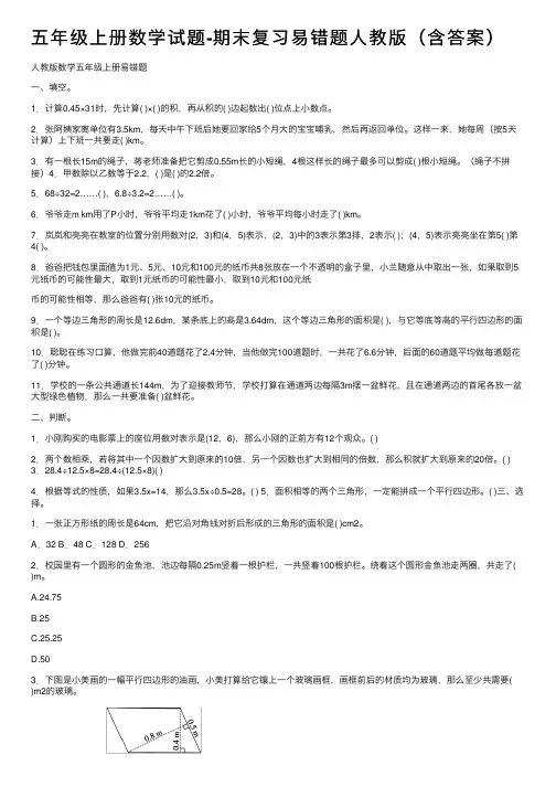
3dm
5dm。