生产成本审计案例分析
- 格式:doc
- 大小:29.00 KB
- 文档页数:4
生产成本审计案例分析关键信息项:1、审计对象:____________________2、审计时间范围:____________________3、审计目的:____________________4、审计方法:____________________5、生产成本构成要素:____________________6、审计发现的主要问题:____________________7、问题产生的原因:____________________8、改进建议:____________________9、责任追究:____________________1、引言11 本次生产成本审计的背景和重要性。
12 阐述审计的目标和期望达到的效果。
2、审计范围与方法21 明确审计所涵盖的时间范围和业务范围。
22 详细描述所采用的审计方法,包括数据采集、分析技术、抽样策略等。
3、生产成本构成要素分析31 直接材料成本311 原材料采购价格的合理性评估。
312 材料损耗率的分析。
32 直接人工成本321 工时记录的准确性审查。
322 人工工资率的合理性判断。
33 制造费用331 设备折旧计提方法的合规性。
332 水电费、租赁费等分摊方式的合理性。
4、审计发现的主要问题41 成本核算不准确411 部分原材料入账价格与实际采购价格存在差异。
412 人工工时统计存在错误,导致人工成本虚高或虚低。
42 成本控制薄弱421 生产过程中的浪费现象严重,材料利用率低。
422 设备维护不当,增加了维修成本。
43 成本管理流程不完善431 成本预算编制不科学,与实际偏差较大。
432 成本分析报告未能及时提供有效的决策支持。
5、问题产生的原因51 内部管理制度缺失511 缺乏明确的成本核算制度和流程规范。
512 成本控制责任不明确,员工缺乏成本意识。
52 信息系统不完善521 数据采集和处理存在漏洞,导致成本数据不准确。
522 缺乏有效的成本管理信息系统,无法及时监控成本动态。
某公司审计管理案例分析(doc 46页)生产与费用循环审计案例主要知识点:存货的审计——监盘法与调节法、生产成本审计、主营业务成本(产品销售成本)审计——“生产成本与销售成本倒轧表”生产与费用循环是产品制造企业特有的环节。
本循环安排了2个案例,重点研究存货审计和生产成本审计。
另外,补充一个案例介绍主营业务成本(销售成本)的审计。
案例一康泰股份有限公司存货审计案例存货是企业在生产经营过程中为了消耗或耗用而持有的各种有形资产,包括各种原材料、辅助材料、包装物、低值易耗品、委托加工材料、在产品、产成品和商品等。
由于存货在企业的流动资产项目中占有较大的比重,故存货项目的真实性、正确性直接影响到资产负债表中存货项目的公允性。
因此,加强存货审计对于促进企业健全内部控制制度,提高存货管理水平起着重要的作用。
一、本案例的特点和学习重点1.本案例的特点(1)本案例不涉及存货购进审计的内容,仅从成本和费用的角度进行研究。
审计委员会和审计部在业务上是指导与被指导关系。
注册会计师的审计工作得到了该公司内部审计的协助。
4.审计时间和内容审计组于2002年2月15至3月6日对该公司2001年度的会计报表进行了审计。
本案例主要反映存货的审计过程及相关问题。
5.审计方法和过程(1)通过了解、调查、描述、测试与评价对被审计单位进行了控制测试。
课后练习思考题:3、注册会计师林琳在对A公司存货项目的相关内控制度进行研究评价后,发现A公司存在下述可能导致错误的情况:(1)存货盘点欠缺认真;(2)由红特公司代管的甲材料可能并不存在;(3)通过销售与收款循环审计发现已销产成品可能未进行相关会计处理;(4)A公司将明光公司存放在仓库中的乙材料计入贵公司存货项目中。
要求:针对上述情况,注册会计师林琳应当采用什么实质性程序进行审查?答:针对情况(1),注册会计师林琳应要求该公司对期末存货进行重盘,审计人员适当抽点;针对情况(2),注册会计师林琳应向红特公司函证代管的甲材料;针对情况(3),注册会计师林琳应对期末存货进行截止测试;针对情况(4),注册会计师林琳应采取询问管理当局、函证、进行截止测试等程序。
万福生科审计案例分析【摘要】本文主要通过对万福生科IPO财务舞弊案例进行分析,结合其舞弊手段深刻剖析会计师事务所审计失败的原因,并有针对性地提出相应建议,以期提高我国会计师事务所审计质量。
【关键词】万福生科;财务造假;审计失败一、案例引入万福生科(湖南)农业开发股份有限公司(简称万福生科)于2011年9月15日在深圳证券交易所首次公开发行1,700万股并于2011年9月27日在深圳证券交易所创业板挂牌上市.中磊会计师事务所有限责任公司已对万福生科2011年度财务报告进行全面审计并出具了标准无保留意见的审计报告对2012年度财务报告出具了保留意见的审计报告。
2013年8月21日万福生科接到湖南省公安机关告知函,公司控股股东、董事长兼总经理龚永福因涉嫌欺诈发行股票、违规披露重要信息和伪造金融票证犯罪,于2013年8月21日依法对其刑事拘留。
万福生科原审计机构中磊会计师事务所受到中国证监会行政处罚被撒销其证券服务业务许可。
中国证监会认定的违法事实主要内容如下.1。
招股书财务数据存在虚假记载。
万福生科《首次公开发行股票并在创业板上市招股说明书》披露的2008年至2010年财务数据存在虚假记载,公司不符合公开发行股票的条件。
万福生科公告的《首次公开发行股票并在创业板上市招股说明书》披露2008年、2009年、2010年的营业收入分别为22,824万元、32,765万元、43,359万元,营业利润分别为3,265万元、4,200万元、5,343万元净利润分别为2,566万元、3,956万元、5,555万元。
经查,万福生科为达到公开发行股票并上市条件,由董事长兼总经理决策,并经财务总监覃学军安排人员执行,2008年至2010年分别虚增销售收入12,262万元、14,966万元、19,074万元,虚增营业利润2,851万元、3,857万元、4,590万元。
扣除上述虚增营业利润后,万福生科2008年至2010年扣除非经常性损益的净利润分别为—332万元、—71万元、383万元。
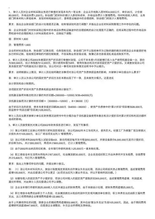
1、审计⼈员对企业材料采购业务进⾏审查时发现本年内⼀笔业务:企业从外地购⼊原材料4,000公⽄,单价20元,计价款80,000元,外地运杂费1,200元。
财会部门把材料价款计⼊原材料成本,外地运杂费计⼊管理费⽤。
待材料验收⼊库后,业务部门转来材料⼊库验收单,发现材料短缺20公⽄,查明是运输途中的合理损耗,财会部门将其计⼊管理费⽤。
要求:指出企业财会部门的会计处理是否正确,如有错误如何进⾏调整?并指出企业在材料采购管理⼯作中存在的问题。
答:企业财会部门对材料采购过程中的外地运杂费和运输途中的合理损耗的会计处理是不正确的,应将采购过程中的外地运杂费和途中的合理损耗计⼊材料采购成本中,应做如下调整:借:原材料 1,600贷:管理费⽤ 1,600企业的材料采购业务,财会部门记账在前,仓库验收在后,财会部门并不以验收单作为记账依据的做法说明该企业未能很好地执⾏材料记账、验收相互牵制的内部控制制度,不但采购业务容易出错,账簿记录也容易混乱或造成账实不符。
2、审计⼈员对某公司2003年度固定资产折旧进⾏审查时发现,公司于本年度1⽉初新增已投⼊⽣产使⽤机器设备⼀台,原价为300,000元,估计净残值为12,000元,预计使⽤年限为8年,使⽤年数总和法对该项固定资产计提折旧。
⼜调查发现该公司其余固定资产均⽤直线法计提折旧。
该公司对这⼀事项未在财务情况说明书中予以揭⽰。
要求:说明根据以上情况,审计⼈员应如何确定该事项对该公司资产负债表损益表的影响,对被审计单位提出什么要求?答:审计⼈员认为该公司的固定资产折旧⽅法在本期出现了不⼀致,且未做充分揭⽰。
这是违反会计原则和会计制度的。
该项固定资产折旧对资产负债表和损益表的影响计算如下:该机器设备⽤年数总和法计算的年折旧额=(300000—12000)´8/36=64000(元)该机器设备⽤法计算的年折旧额=(300000—12000)、8=36000(元)由于折旧⽅法的改变,使本年度多提折旧额28,000元(64000—36000),使资产负债表中的“累计折旧”项⽬增加28,000元,损益表中“利润总额”项⽬减少28,000元。
审计案例分析报告范文_审计学案例分析报告审计案例是从大量的实际审计资料中,将具有代表性的审计事项,按审计全过程编写成具有典型的审计实例。
以下是店铺为大家整理的关于审计案例分析报告,给大家作为参考,欢迎阅读!审计案例分析报告篇11公司及案例简介吉林紫鑫药业股份有限公司于1998年5月成立,是一家集科研、开发、生产、销售、药用动植物种养殖为一体的高科技股份制企业。
紫鑫药业主要从事中成药的研发、生产、销售和中药材种植业务,以治疗心脑血管、消化系统疾病和骨伤类中成药为主导品种。
2007年3月2日在深圳证券交易所上市。
由于产品规模不大,同时产品缺乏特色,紫鑫药业一直业绩平平,在资本市场也不为投资者所注意。
但从2010年下半年开始,由于人参贸易和人参深加工概念炒作,公司业绩开始一飞冲天,实现营业收入6.4亿,同比增长151%,净利润1.73亿,同比增长184%。
2011年上半年实现营收3.7亿元,净利1.11亿元,分别同比增长226%和325%。
紫鑫药业凭借其惊人业绩为众多券商推荐,股价一路飙升。
但好景不长,由于公司战绩太过辉煌,引来了不少媒体的怀疑,最终《上海证券报》的调查结论揭露了这神话般业绩的真实面孔——关联交易,自买自卖。
一时间,紫鑫药业成为了投资市场惹人非议的焦点,被质疑是“第二个银广夏”,而关于它财务造假和审计失败的一系列问题也逐渐浮出水面。
2011年10月19日,紫鑫药业因涉嫌关联交易等违法违规行为,最终被证监会立案稽查。
2造假手段分析2.1关联交易紫鑫药业拥有一整套完整的内部交易链条。
人参交易的上、中、下各个环节均被董事长郭春生家族及其关联方所牢牢把控,上市公司以及大股东可以自由调节紫鑫药业的营收规模以及利润分成情况。
因此,支撑其业绩高增长的背后是巨大的自买自卖和虚假交易。
图1(1)虚构下游客户据紫鑫药业2010年年报,公司营业收入前五名客户分别为四川平大生物制品有限责任公司、亳州千草药业饮品厂、吉林正德药业有限公司、通化立发人参贸易有限公司、通化文博人参贸易有限公司。
《审计学原理》案例分析【案例1】某企业采用月末一次加权平均法计算结转耗用材料成本,本月甲材料月初结存数量5 200公斤,金额为7 800元,本月购入甲材料数量7 300公斤,金额为14 600元。
本月基本生产车间耗料5 000公斤,结转材料成本10 000元。
要求:说明审计方法;指出存在的问题并提出处理意见。
【案例2】东润会计师事务所注册会计师李立在对大华公司2008年度会计报表审计时,决定于2009年大华公司的债务人乐凯公司截止2008年12月31日所欠23000元进行函证。
经初步审计,大华公司应收账款相关的内部控制是有效的,应收账款预计差错率也较低。
要求:(1)根据上述情况,请指出李立应选择何种函证方式?(2)根据上述情况,请代替李立起草一份对乐凯公司的函证信。
2008年6月18日上午8时,审计人员李某、刘某参加了对大华公司库存现金的清点工作,其结果如下:(1)实点库存现金(人民币)情况为:100元币10张;50元币5张;10元币10张;5元币48张;2元币60张、1元币80张、5角币70张、2角币35张、1角币40张、5分币25枚、2分币17枚、1分币56枚。
(2)查明现金日记账截止当年6月15日的账面余额为2516.20元。
(3)查出当年6月14日已经办理收款手续尚未入账的收款凭证金额为350元。
(4)查出当年6月14日已经付款,但付款手续尚未入账的付款凭证金额为212元。
(5)查出当年6月11日出纳员以白条借给某职工250元。
(6)银行核定该公司库存现金限额1000元。
要求:①根据清点结果编制库存现金盘点表;②指出清点现金中所发现的问题,并提出改进意见。
审计人员于2009年2月5日下午5时对某企业的库存现金进行审查,当天的现金日记账已登记完毕,结出现金余额6832元,经盘点现金,取得以下资料:(1)现金盘点实有数5232元(2)下列凭证已付款,尚未制证入账:①职工朱敏1月25日借差旅费1000元,已经领导批准;②职工王林1月10日借款600元,未经批准,也未说明用途(3)2009年1月1日至2月5日,该企业库存现金收入189630元,支出192310元(4)库存现金限额5000元要求:(1)计算出2008年末的库存现金的余额(2)指出该企业在现金业务中存在的问题,并提出相应的处理意见【案例5】某企业2008年12月31日原材料中40#角钢账面结存1600千克,2008年1月20日盘点实物为2100千克。
12级审计实训第二套案例案例(一)资料:ABC会计师事务所接受委托,审计Y公司2008年度的会计报表。
A注册会计师了解和测试了与应收账款相关的内部控制,并将控制风险评估为高水平。
A注册会计师取得了2008年12月31日的应收账款明细表,并于2009年1月15日采取积极式函数方式对所有要求:针对上述异常情况,指出A注册会计师应分别实施的重要审计程序。
解答:对于情况1,因甲客户已于被审计年度12月25日用支票支付,A注册会计师应检查12月份与次年1月份Y公司所有开户银行对账单,核实该笔款项是否收到。
若对账单表明Y公司已于12月份收到款项,应提请Y公司借记银行存款,贷记应收账款;若于次年1月收到款项,注册会计师可以合理确信被审计单位的相关记录;若1月份仍未收到,则应提醒Y公司进行必要查询。
对于情况2,A注册会计师应检查Y公司2009年1月的入库单及存货明细账,证实所退产品是否收到。
若已收到退货,A会计师应提请被审计单位对此期后事项调整2008年会计报表;若未收到退货,请要求Y公司进行必要查询。
对于情况3,按会计制度规定,委托丙公司代销的产品应于实现销售并收到丙公司的代销清单后确认主营业务收入和应收账款,Y公司在代销产品尚未销售前就确认应收账款,违反了会计制度规定。
对此,A注册会计师应在检查Y公司与丙公司往来函件的基础上提请Y公司调整会计报表。
对于情况4,A注册会计师应核实函证地址与被审计单位应收账款明细账户记录的地址是否一致,如一致,说明账户记录中地址有误,无法再按照此地址函证,应转而检查与销售相关的文件,如销售合同,销售发票副本及货运文件等,以证实产品确已发出;如不一致,有可能是地址出错,A注册会计师可在确认地址正确后再次发函。
案例(二)资料:注册会计师在对甲公司进行审计时,考虑对下表所列应收账款进行函证,在不考虑样解答:注册会计师应选择A,B,D,E公司进行函证。
A公司的账款属于金额巨大的应收账款;B公司的账款属于有纠纷的应收账款;D公司的账款属于关联方的应收账款;E公司的账款属于账龄较长的应收账款。
内部审计案例分析在企业管理中,内部审计是非常重要的一环,其作用是对企业内部的各项经营活动进行全面的审查和评估,以发现问题、改进管理,保障企业的正常运转和发展。
下面我们就来分析一个内部审计的案例,看看内部审计在实际操作中是如何发挥作用的。
案例背景:某公司是一家制造业企业,主要生产家具产品。
在市场竞争激烈的情况下,公司面临着诸多挑战,例如成本控制、产品质量、供应链管理等方面存在一些问题。
为了解决这些问题,公司决定进行内部审计,找出问题所在并提出改进建议。
审计内容:1. 成本控制,审计团队对公司的各项成本进行了全面的分析,发现在原材料采购、生产过程中存在大量的浪费现象,导致成本居高不下。
审计团队提出了优化供应链、精简生产流程等改进建议,以降低成本提高利润。
2. 产品质量,通过对产品质量进行抽样检查和生产流程的追溯,审计团队发现在某些环节存在质量控制不严的情况,导致产品质量不稳定。
审计团队建议加强对生产过程的监控,提高产品质量稳定性。
3. 供应链管理,审计团队对公司的供应链进行了全面的分析,发现在供应商选择和管理方面存在一定的问题,导致供应链不稳定。
审计团队建议加强对供应商的评估和管理,确保供应链的稳定性和可靠性。
审计结果:通过内部审计,公司发现了许多存在的问题,并及时提出了改进建议。
在公司的领导班子的重视下,这些改进建议得到了有效的落实,公司的经营状况得到了明显的改善。
成本得到了控制,产品质量稳定,供应链管理得到了优化,公司的竞争力得到了提升。
结论:通过这个案例的分析,我们可以看到内部审计在企业管理中的重要作用。
通过对企业内部各项经营活动的全面审查和评估,可以及时发现问题并提出改进建议,为企业的发展提供有力的支持。
因此,企业应该高度重视内部审计工作,不断完善内部审计机制,提高审计水平,为企业的可持续发展提供有力保障。
【国开《审计案例分析》完整版参考答案】审计案例第二版答案无论是首次接受委托还是持续接受委托,会计师事务所对被审计单位的前期调查内容是相同的。
---- 会计师事务所无法胜任或不能按时完成某项业务时,如能从其他会计师事务所临时聘请到相关专业人员,即可接受该项业务的委托。
---- 为保证审计的连续性和审计结果的可比性,注册会计师在对同一客户所进行的多次年度财务报表审计应使用同样的重要性水平。
---- 如果被审计单位首次接受审计,审计人员需要对固定资产期初余额进行审计,仔细审查各次固定资产的盘点记录是最佳的审计方法。
---- 会计事务所对任何一个审计委托项目,不论其业务繁简程度和规模大小,都应制定审计计划。
---- 注册会计师审计小规模企业,应当运用专业判断,合理确定审计重要性和审计风险水平,并可根据实际情况适当简化审计计划。
---- 注册会计师在审计计划阶段必须执行分析程序,目的是帮助确定其他审计程序的性质、时间和范围,从而使审计更具效率和效果。
---- 在主营业务审计中,测试真实性目标时,起点应是发货凭证;测试完整性目标时,起点应是相关明细账。
---- 如何以恰当的实质性程序来发现不真实的销货,取决于审计人员认为可能在何处发生错误。
对“完整性”这一目标而言,审计人员通常只在内部控制有弱点时,才实施实质性程序。
因此,测试的性质取决于潜在的控制弱点的性质。
---- 对主营业务收入项目实施截止测试,其目的主要在于确定被审计单位主营业务收入的会计记录归属期是否正确;应计入本期或下期的主营业务收入是否被推迟到下期或提前至本期。
---- 如果应收账款函证结果表明无审计差异,则审计人员可以合理地推论,全部应收账款总体是合理的。
---- 审计人员判定客户所提坏账准备是否恰当的关键是要分析,判断有多少应收账款属于无法收回的。
---- 案例一属于首次接受委托审计的情况,在前期调查中,注册会计师应解决的主要问题有哪些?---- 根据案例二的内容,分析下述审计计划的步骤是否正确,如果不正确,说明应当如何改正。
审计工作底稿编制实务案例-生产成本一、会计记录概况H公司系有限责任公司,公司拟以2003年6月30日为基准日进行股份制改制,审计人员对该公司基准日的资产进行确认。
截至2003年6月30日,H公司的在产品为27,786.20万元,占全部存货的52%,公司主要产品P产品的在产品为23,666.17万元,占全部在产品的85%,占全部存货的45%。
可见,在产品P的认定,对整个存货的认定至关重要。
资产负债表(部分项目期末数)单位:人民币万元项目期末数存货53,027.20其中:在产品27,786.20其中:在产品P 23,666.17 该公司的在产品所占比重较大,审计人员在对在产品进行确认时不免产生疑惑:P产品的在产品价值果真有那么大吗?留存那么大的在产品有必要吗?用什么方法确认这些在产品的实际存在及其价值?二、审计目标在实务中,由于在产品通常处于动态的生产过程中,成本计算的方法又可以是多种多样的,因而增加了对其期末余额确认的难度,需要根据企业的具体情况,实施必要的程序和方法确认。
在产品成本的测试是存货审计的重要程序。
具体的审计目标如下:(一)确定在产品是否存在;(二)确定在产品核算的正确性;(三)确定在产品的期末价值是否正确;(四)确定在产品的披露是否恰当。
三、审计工作底稿编制介绍及相关提示(一)了解生产过程、在产品的内部控制和会计核算(二)对P产品的投入产出情况进行分析复核(三)在内部控制制度可信赖的情况下盘点期后在产品数量问题一:H公司的生产过程如何?在产品的内部控制和会计核算如何?审计人员首先收集相关技术资料并深入生产车间,向生产技术人员、财务人员、管理人员了解P产品的生产流程和内控制度。
H公司所生产的P产品特征为数量大,体积小。
P产品原材料一次投入,而生产工序有33道,生产周期78天,其中有近40多天是反复烘的过程。
P产品生产出来后,需经过多道严格检验,尤其对一级品的质量要求很高,经检验淘汰后,一级品合格率68%左右。
1.2.白条,金额为5000元,经过盘点证明白条所列现金5000元确实不在库,注册会计师认定出纳挪用库存现金5000元,该出纳也承认了这一事实。
请指出该审计事项中,审计证据有哪些?各属何种证据?1.白条------------------------书面证据―――检查记录或文件现金5000元不在库―――-----实物证据―――检查有形资产出纳员亦承认挪用库存现金――口头证据―--―询问3.M 公司的会计政策规定,入库产成品按实际生产成本入账,发出产成品按先进先出法核算。
2006 年12 月31 日,M 公司甲产品期末结存数量为1200 件,期末余额为5210 万元,M 公司2006 年度甲产品的相关明细资料见下列表格(数量单位为件,金额单位为人民币万元,假定期初余额和所有的数量、入库单价均无误)。
确定甲产品的期末余额和结转主营业务成本是否正确。
4.恒丰有限责任公司财务处的三名会计人员要完成以下几项任务:(1)记录并保管总账;(2)记录并保管应付账款明细账;(3)记录并保管应收账款明细账;(4)保管、开具支票,以便主管人员签章;(5)开具销售退回及折让的贷项通知单,以便主管人员签章;(6)编制银行存款余额调节表;(7)保管并送存所收入的现金;(8)记录并保管现金、银行存款日记账。
这三名会计人员均具有相应的业务能力,除了编制银行存款余额调节表、开具销售退回及折让的贷项通知单工作量较小外,其他几项会计工作量基本相当。
讨论:如何将上述几项工作分配给这三名会计人员,使其符合内部控制的要求,并使三人的工作量均衡。
方案一A:(1)(5)(6)B:(2)(3)(4)C:(7)(8)方案二A:(1)(4)(5)B:(2)(3)(6)C:(7)(8)方案三A:(1)(4)(6)B:(2)(3)(5)C:(7)(8)5.ABC公司出纳员采用下列手段进行贪污:(1)出纳员江三从公司收发室截取了客户**寄给公司的5890元支票,存入了由他负责的公司零用金存款账户中,然后再以支付劳务费为由,开具了一张以自己为收款人的5890元的现金支票,签章后从银行兑现。
《审计学》案例分析 2011.12【一】1.阿兰机械厂生产甲产品,材料一次投入,逐步消耗,每投入100千克A材料可生产甲产品100千克。
2.2002年12月31日,该企业对在产品和产成品进行了盘点,盘点结果:在产品结存2 100千克,加工程度50%;产成品结存4 800千克。
期末在产品和产成品账面记录与盘点数一致。
3.2003年2月2日,审计人员委托对该企业进行财务审计。
当日,对在产品和产成品进行了盘点,盘点结果:在产品盘存2 000千克,加工程度50%;产成品盘存5000千克。
4.其他有关资料如下:20X3年1月1日至2月2日,领料单记录生产领用A材料5 000千克:产成品交库单记录甲产品入库数4 000千克;产品发货单记录甲产品出库数4 500千克。
[要求]运用调节法验证20X2年12月31日有关会计资料的准确性。
【二】(一)昌运锅炉厂有以下一些工作:(1)批准物资采购的工作;(2)执行物资采购的工作;(3)对采购的物资进行验收的工作;(4)物资保管和发放的工作;(5)物资保管账的记录工作;(6)物资明细账的记录工作;(7)物资总分类账的记录工作;(8)物资的定期清查工作;(9)物资的账实核对工作;(10)物资明细账和总账的核对工作[要求]分析该厂上述工作中,哪些是不相容职务,并说明理由。
(二)东方贸易公司请你就下列问题提供咨询服务,该公司有三位员工必须分担下列工作:(1)记录并保管总账;(2)记录并保管应付账款明细账;(3)记录并保管应收账款明细账;(4)记录货币资金日记账;(5)保管,填写支票;(6)发出销货退回及折让的贷项通知单;(7)调节银行存款日记账与银行存款对账单;(8)保管并送存现金收入。
上述工作中,除6,7两项工作量较小外,其余各项工作量大体相当。
[要求]假如这三位职工的能力都不成问题,而且只需要他们做上面列出的工作。
请根据上述资料,说明应如何将这八项工作分配给三位职工,才能达到内部控制制度的要求。
审计报告案例范文审计报告案例已经为大家整理好了,请看下面的案例,大家一起学习吧!审计调查报告案例【1】报告一:(发现问题部分)1、财务核算与控制方面的问题(1)根据物业公司11月份会计报表显示,20XX年1月至11月份亏损******元,但从财务核算上根本看不出各个项目的盈亏情况。
这种把各项目捏拢在一起核算的财务管理体系,等于物业公司各个部门、各个小区在吃大锅饭,看不出哪些项目盈利,哪些项目亏损。
例如**项目,调查初期公司认为该项目是亏损的,而后期财务提供数据显示,截止20XX年12月20日,该项目累计收入****元,其中:项目承包费****元,零星土建工程费用****元;累计各项费用支出****元,其中:维修材料支出****元,办公费及人员工资****元,其他费用*****元;收支相抵盈利****元。
(2)根据我们的调查了解,****、****、****三个物管部近三年来的未收款****元(见表3,略),而财务部却没有掌握准确的数字,也没有有效的控制措施;财务部对维修部仓库材料的采购、领用、库存管理缺乏必要的财务监督与控制,仓库自建流水账,而财务没有设置相应科目对仓库材料进行核算;财务部对各小区收费员缺乏必要的业务培训与指导和有效的考核约束,如***收费员在登记收支台账时存在明显的汇总加计错误,***收费员至本次现场调查结束日为止,尚未建立起收支台账。
2、在****项目调查走访过程中,我们通过对保安、保洁、维修跟班跟岗,发现基层人员岗位职责履行情况存在诸多问题:如****项目物管部保安人员存在串岗、脱岗现象,对人员进出组团把关不严;组团入口处有时看不到值班保安;在小区内很难看到保安巡逻队员;与****、****物管部保安人员工作状态相比,该项目部部分保安人员精神面貌不佳,业主投诉较多;保洁工作存在部分单元楼道打扫不及时,楼梯扶手灰尘不抹的现象;维修人员分工不合理,有些人员工作状态饱和,而有些人员却闲着,聚在一起烤火、看电视。
第1篇一、案例背景甲公司成立于2000年,主要从事房地产开发业务。
经过多年的发展,甲公司已成为我国房地产行业的领军企业之一。
近年来,随着房地产行业的快速发展,甲公司业务规模不断扩大,业务范围也日益广泛。
为了规范公司财务管理和内部控制,甲公司聘请了乙会计师事务所对其2018年度财务报表进行审计。
乙会计师事务所接受委托后,按照审计准则的要求,对甲公司2018年度财务报表进行了审计。
审计过程中,乙会计师事务所发现甲公司存在以下问题:1. 甲公司营业收入存在虚增现象,虚增金额为1000万元。
2. 甲公司固定资产存在虚减现象,虚减金额为500万元。
3. 甲公司应付账款存在隐瞒现象,隐瞒金额为300万元。
4. 甲公司营业收入确认存在提前现象,提前确认金额为200万元。
二、案例分析(一)营业收入虚增问题1. 审计准则要求根据《中国注册会计师审计准则》第一百二十四条规定,审计师应当对营业收入的真实性、完整性进行审计。
2. 案例分析甲公司营业收入存在虚增现象,虚增金额为1000万元。
这可能存在以下原因:(1)销售虚构:甲公司可能虚构销售业务,将未发生的销售收入计入营业收入。
(2)关联方交易:甲公司可能与关联方进行虚假交易,将关联方收入计入营业收入。
(3)内部控制缺陷:甲公司内部控制存在缺陷,导致营业收入虚增。
3. 审计建议(1)乙会计师事务所应进一步调查甲公司营业收入虚增的原因,核实是否存在虚构销售、关联方交易等问题。
(2)乙会计师事务所应关注甲公司内部控制制度,提出改进建议,以防止类似问题的再次发生。
(二)固定资产虚减问题1. 审计准则要求根据《中国注册会计师审计准则》第一百二十六条规定,审计师应当对固定资产的真实性、完整性进行审计。
2. 案例分析甲公司固定资产存在虚减现象,虚减金额为500万元。
这可能存在以下原因:(1)资产减值:甲公司可能低估了固定资产的减值准备,导致固定资产虚减。
(2)会计政策变更:甲公司可能未按照会计准则的要求进行会计政策变更,导致固定资产虚减。
St股份有限公司生产成本审计案例一、背景(一)飞翔股份有限公司飞翔股份有限公司属于轻工业类纺织品制造企业,主要经营中高档布料的生产。
在市场上具有一定的名牌声誉和形象。
公司产品均可以达到国家质检安全的规格,在制作材料方面也均以环保材料为主,在经济和环境平衡上起到了模范的作用。
飞翔股份有限公司聘请了天翼会计师事务所在2008年2月15日至3月6日对该公司2007年度的汇集报表进行了审计。
(二)上海天翼会计师事务所创建于2005年,原挂靠上海杨浦区国家税务局。
2006年依法改制为注册会计师出资的有限责任公司。
本会计师事务所是由一批来自中国税务系统的资深税务师和对国有大中型企业、外商投资企业有着丰富财税工作经验的注册会计师并吸收优秀高校毕业生组成。
会计师事务所目前有19名工作人员,其中执业注册会计师8名,多数具有注册会计师、注册税务师双重资格,所有执业注册会计师均具有中级以上职称。
本所目前为700多家外商投资企业、外国企业代表处和200多家国有企业、民营企业提供会计报表审计和咨询服务。
天翼会计师事务所是一所独立的、不受政府部门或国内外其他实体控制和影响的全部由本所注册会计师出资经营的会计师事务所,然而其仍然与国内各级政府机关和其他业务部门保持着良好的工作联系,也与境内外的同行和其他中介组织保持着密切的业务合作关系和交往联络。
天翼会计师事务所一贯坚持“以义取利、以诚树信、以理育人、以法治所”的办所方针,坚持公正、客观、实事求是的原则,重视职业道德和执业质量,竭诚为国内、外客户提供优质服务。
二、案例内容与过程审计人员对于损益形成分别进行了控制测试和实质性测试。
(一)对损益形成进行控制测试通过调查表、流程图对内部控制有了全面,测评与评价对被审计单位进行了控制性测试,以文字描述形式对检查结果。
在控制测试过程中,审计人员对有关损益形成内部控制的调查情况进行了综合分析。
根据测试结果,他们认为关于损益形成的内部控制有的方面是健全有效的,有的方面还存在着缺陷。
St股份有限公司生产成本审计案例一、背景(一)飞翔股份有限公司飞翔股份有限公司属于轻工业类纺织品制造企业,主要经营中高档布料的生产。
在市场上具有一定的名牌声誉和形象。
公司产品均可以达到国家质检安全的规格,在制作材料方面也均以环保材料为主,在经济和环境平衡上起到了模范的作用。
飞翔股份有限公司聘请了天翼会计师事务所在2008年2月15日至3月6日对该公司2007年度的汇集报表进行了审计。
(二)上海天翼会计师事务所创建于2005年,原挂靠上海杨浦区国家税务局。
2006年依法改制为注册会计师出资的有限责任公司。
本会计师事务所是由一批来自中国税务系统的资深税务师和对国有大中型企业、外商投资企业有着丰富财税工作经验的注册会计师并吸收优秀高校毕业生组成。
会计师事务所目前有19名工作人员,其中执业注册会计师8名,多数具有注册会计师、注册税务师双重资格,所有执业注册会计师均具有中级以上职称。
本所目前为700多家外商投资企业、外国企业代表处和200多家国有企业、民营企业提供会计报表审计和咨询服务。
天翼会计师事务所是一所独立的、不受政府部门或国内外其他实体控制和影响的全部由本所注册会计师出资经营的会计师事务所,然而其仍然与国内各级政府机关和其他业务部门保持着良好的工作联系,也与境内外的同行和其他中介组织保持着密切的业务合作关系和交往联络。
天翼会计师事务所一贯坚持“以义取利、以诚树信、以理育人、以法治所”的办所方针,坚持公正、客观、实事求是的原则,重视职业道德和执业质量,竭诚为国内、外客户提供优质服务。
二、案例内容与过程审计人员对于损益形成分别进行了控制测试和实质性测试。
(一) 对损益形成进行控制测试通过调查表、流程图对内部控制有了全面,测评与评价对被审计单位进行了控制性测试,以文字描述形式对检查结果。
在控制测试过程中,审计人员对有关损益形成内部控制的调查情况进行了综合分析。
根据测试结果,他们认为关于损益形成的内部控制有的方面是健全有效的,有的方面还存在着缺陷。
概括其结果如下:1.审计人员在对被审计单位的存货进行了内部控制的审计:该企业在每次定期盘点原材料的时候都会发生一定数量的缺损,在对管理人员进行盘问后,得知除去一部分正常损失之外,有1/3的原材料属于非正常损失,其中主要是员工的监守自盗行为。
在仓储环节的内部控制显得非常薄弱,导致了原材料的浪费,生产成本的增加,而被审计单位多年来一直没有很好的进行管理,所以材料的领用和运用没有严格的制度。
需告诫监管部门进行整治。
2. 该公司直接材料的会计核算采用非定额单耗制度,审计人员获取“材料费用分配汇总表”、“成本计算单”、“领料单”以及“材料明细账”,对“成本计算单”中直接材料成本与“材料费用分配汇总表”中该产品负担的直接材料费用进行核对,无误。
3. 审计人员对直接人工成本进行测试,被审单位是采用计时工资制的企业,审计人员获取了若干“实际工时统计记录”、“职员分类表”和“职员工资手册(工资率)”、“人工费用分配汇总表”及“成本计算单”,将“成本计算单”中直接人工成本与“人工费用分配汇总表”中该样本的直接人工费用进行了核对,无误;审计人员又将样本的“实际工时统计记录”与“人工费用分配汇总表”中该样本的实际工时进行了核对,无误;审计人员还抽取了生产部门若干天的“工时台账”与“实际工时统计记录”进行了核对,无误。
审计人员对从不同方面收回的生产成本内部控制调查表进行了综合分析,根据测试结果认为生产成本内部控制有的方面是健全有效的,而有的方面还存在着缺陷。
概括讲,其结果是:1.生产成本内部控制比较健全的方面有:领料单的签发经过了适当授权批准,材料发出汇总表经过适当的人员复核;成本计算单中直接人工成本与人工费用分配汇总表中该样本的直接人工费用经核对相符;样本的实际工时统计记录与人工费用分配汇总表中该样本的实际工时经核对相符;制造费用分配汇总表中,样本分担的制造费用与成本计算单中的制造费用经核对相符;制造费用分配汇总表中的合计数与样本所属成本报告期的制造费用明细账总计数经核对相符。
2.生产成本内部控制存在的问题主要是:在审计中我们发现,被审单位生产领用材料虽有适当的授权批准手续,但材料的发出缺乏定额控制,容易造成材料领用环节的浪费,由于材料的发出缺乏定额控制,生产环节总会有一些领而未用的材料,被审单位没有建立“假退料”制度,这势必会影响生产成本的正确核算;审计人员还发现材料单位成本年度内某些月份出现异常波动,究竟是什么原因导致的,审计人员决定在实质性测试环节进一步关注,审计人员需要在实质性测试程序中重点予以关注。
根据上述情况,审计人员决定在实质性测试时对生产成本应重点进行分析性复核和计价测试。
并对差异较大部分进行扩大凭证抽查数量。
在对被审计单位内部控制进行调查和测试的基础上,审计人员实施下一步实质性测试。
(二)对存货进行实质性测试1. 在对存货进行正确的盘点手续时,审计师发现该企业2007年12月31日资产负债表甲材料余额2万元,根据存货明细表知道,甲材料2000公斤,单价10元,金额2万元。
注册会计师监盘甲存货的结果:2200公斤,单价10元,金额2.2万元,对甲材料明细账2007.1.1-2007.2.15的收发记录进行测试后,确认:共收400公斤,0.4万元,共发150公斤,0.15万元。
调节:2.2万-0.4万+0.15万=1.95万(被查日存量=盘点日存量+被查日至盘点日发出量—被查日至盘点日收入量)。
进一步对甲材料进行调查研究,询问被查单位的有关工作人员,相关工作人员沈某表示甲材料是极其难存储、携带的易耗原材料,由于难以携带,所以不存在内部工作人员偷窃行为,应属于正常损耗。
审计人员表示对其的解释存在疑问,在询问相关专家后得出损失是在合理的损耗范围内。
2.审计人员重点抽查了11月份的有关成本方面的凭证,发现了一笔凭证需要进行调整:公司管理人员顾某出国出差的费用30000全部记入在A产品的成本开支里,经过与有关人员询问,确认无误。
审计人员经审查确定该产品年末无在产品,并且该批产品属于订单生产,产品完工已经在审计年度内完全销售。
借:管理费用-----顾某30000贷:主营业务成本-----A 300003. 审计人员进一步检查了车间在产品盘存资料,与成本核算资料核对,发现被审单位生产环节确实存在领而未用材料的情况,也没有建立“假退料”制度,这势必会影响生产成本的正确核算。
审计人员在车间盘点材料时发现了一批材料闲置在角落中,经询问确认是一批为生产B产品领而未用的材料乙,需要做假退料处理,而被审单位没有恰当处理,经核算该批材料价值720 0元,应相应调整原材料、生产成本和单位成本。
借:原材料——材料乙7200贷:主营业务成本——B 72004.注册会计师对该公司的主营业务成本进行审计,通过审查该公司的主营业务成本明细表,并与有关明细账、总账核对,发现帐表之间数字完全符合。
有关数字如下:材料期初余额:80000本期购进材料:150000材料期末余额:60000本期销售材料:10000直接人工成本:15000制造费用:42000在产品期初余额:23000在产品期末余额:30000产成品期初余额:40000产成品期末余额:50000注册会计师通过对有关记账凭证和原始凭证的审计,发现以下问题:1.本期已入库,但尚未收到结算凭证的材料5000 元未做暂估处理;2.已领未用的材料1000元,未做退料处理;3.为在建工程发生的工人工资错记入生产成本2000元;4.本期发生的大修理费用6000 元全部记入当期制造费用(按规定应分为三期分摊);5.经对期末在产品的盘点发现,产品的实际金额为38000 元,根据以上资料填写“生产成本及销售成本倒扎表”,计算结果得出审计结论。
生产成本及销售成本倒扎表被审计单位St股份有限公司审计项目:产品销售成本(主营业务成本)会计期间:2007 项目未审数调整或重分类分录(借)审定数原材料期初余额加:本期购进减:原材料期末余额其他发出额直接材料成本加:直接人工成本制造费用生产成本加:在产品期初余额减:在产品期末余额80000150000600001000016000015000420002170002300030000借5000(未做暂估处理)借1000(未做退料处理)借4000(5000-1000)贷2000(误记入的工程人工成本)贷4000(本期多摊的4000元费用)贷2000 (4000-2000-4000)借8000(期末实地盘点金额为38000元,所以应调增期末余额8000元)800001550006100010000164000130003800021500038000产品销售成本210000 贷10000 200000 审计结论:由于多计产品生产成本10000元,导致多计产品销售成本10000元,将影响产品销售成本10000元,将影响产品销售利润少计10000元。
三、案例分析(一) 审计人员在对被审计单位存货进行了审计,主要发现了原材料的仓储管理较弱,发生丢失和盗窃的情况。
这一环节被审计单位应该加强制度上面的严格性,从一定程度上改善仓储环节的管理混乱的状况,从而减少生产费用。
(二) 审计人员在对存货进行实地监盘和抽点,由于盘点在会计期末以后的时间进行的,必须编制从盘点日到期末的存货余额调节表。
在发现存货余额调节表与实地盘点有误时,积极与管理人员交换意见,并且采取替代审计程序对管理人员的理由作出确定。
(三) 审计人员在审计生产成本内部控制调查表时发现被审计单位存在优点与缺点:优点是第一,领料单的签发经过了适当授权批准,材料发出汇总表经过适当的人员复核;第二,成本计算单中直接人工成本与人工费用分配汇总表中该样本的直接人工费用经核对相符;样本的实际工时统计记录与人工费用分配汇总表中该样本的实际工时经核对相符;第三,制造费用分配汇总表中,样本分担的制造费用与成本计算单中的制造费用经核对相符;制造费用分配汇总表中的合计数与样本所属成本报告期的制造费用明细账总计数经核对相符。
于此同时也存在着一些问题,比如说没有建立“假退料”制度,这势必会影响生产成本的正确核算。
(四) 由于在审计生产费用时存货的品种、数量很多,收入支出频繁,存货金额在流动资产中占较大比重,另外,若管理不善存货环节很容易出现舞弊情况,会导致被审单位财产流失;再者,若存货计价不正确,将既影响资产负债表的存货金额,又将影响利润表中的主营业务成本,进而影响利润的正确披露。
第八组:演讲:郭燕资料收集及分析:衣然,顾怡静PPT制作:於晨华,陆俊峰。