广东海洋大学思修考试习题及答案
- 格式:doc
- 大小:23.00 KB
- 文档页数:10
====Word 行业资料分享--可编辑版本--双击可删====广东海洋大学2013—2014学年《马克思主义基本原理概论》课程试题 课程号: 27111101试卷卷查 卷 卷试卷一 主观题部分 一、简答题(每小题8分,共16分) 1. 简述矛盾的普遍性和特殊性及其相互关系。
2. 简述推动人类社会发展的动力主要有哪些。
班级:姓名:学号:试题共页加白纸张密封线 GDOU-B-11-302二、论述题(共14分)谈谈你对经济全球化的看法。
试卷二客观题部分三、判断题(第1—30题。
每小题1分,共30分。
判断为正确的选项用A表示,判断为错误的选项用B表示,并在答题卡相应处填涂,不选、不填涂均不得分。
)1.马克思主义产生于19世纪40年代的欧洲,是欧洲思想发展史上的偶然事件。
(A B )2.马克思主义的立场、观点和方法,是马克思主义科学思想体系的精髓。
(A B )3.马克思主义的基本立场,就是始终坚持唯物主义和辩证法的立场。
(A B )4.在马克思主义科学体系中,处于核心地位的是马克思主义哲学理论。
(A B )5.1847年《哲学的贫困》和1848年2月《共产党宣言》的发表,标志着马克思主义的基本形成。
(A B )6.所有的唯物主义观点都是正确的,所有的唯心主义观点都是错误的。
(A B )7.辩证法坚持用联系的、发展的、全面的观点看世界,认为发展的根本原因在于事物的内部矛盾。
形而上学则主张用孤立的、静止的、片面的观点看问题,否认事物内部矛盾的存在和作用。
(A B )8.运动是无条件的、绝对的,静止是有条件的、相对的。
(A B)9.实践是人所独有的活动。
只有在实践基础上,人类的本质力量才能得到充分的体现和确证。
(A B)10.矛盾是推动事物发展的重要力量,因此矛盾越多对事物的发展就越有利,为了事物的发展的需要还可以人为的制造各种矛盾。
(A B)11.质是一事物成为它自身并区别于其他事物的内在规定性,一个事物往往有多方面的质。
单选题1.两大哲学基本派别是( A ) A.唯物主义和唯心主义2.物质的唯一特性是 ( B ) B. 客观现实性3. 实践的最基本形式是( B ) B.改造自然的生产活动4.在客观规律面前,人的主观能动性表现在( C )C.人可以认识和利用规律5.唯物辩证法的总特征是(D) D.联系和发展的观点6. 马克思主义认识论首要的和基本的观点是( B ) B.实践的观点7. 矛盾问题的精髓是指( C ) C.矛盾的普遍性和特殊性的关系8.在生产关系中具有决定意义的是( A ) A.生产资料所有制关系9.马克思说:“人们自己创造自己的历史,但是他们并不是随心所欲地创造,并不是在他们自己选定的条件下创造,而是在直接碰到的、既定的、从过去承接下来的条件下创造。
”这说明( D ) D.人民群众创造历史的条件和作用受到社会历史条件的制约10. 国家就其起源来说,它是( D ) D.阶级矛盾不可调和的产物11. 社会资本简单再生产的基本实现条件是 ( B ) B.I(v+m)=ⅡC12. 劳动生产率变化与商品价值量变化的关系是 ( D ) D.与单位商品的价值量成反比13.资本积累的源泉是( D ) D.剩余价值14.私人垄断同资产阶级国家政权相结合即是( C ) C.国家垄断资本15.公孙龙“白马非马”论的错误在于割裂了( D )。
D.矛盾普遍性和特殊性的关系16.在实际工作中要注意掌握分寸,防止“过”或“不及”,其关键在于(B.把握事物的度多选题:1.下列属于马克思主义科学体系的主要组成部分的有 ( ABD )A.马克思主义哲学 B.马克思主义政治经济学C.马克思主义政治学 D.科学社会主义2. 剩余价值 ( ACD )A.是工人在剩余劳动时间内创造的价值B.资本家全部预付资本所带来的收益C.是资本主义生产的根本目的D.体现了资本家对工人的剥削关系3.垄断和竞争的关系是( ABCD )A.垄断是在竞争的基础上产生的 B.垄断没有也不可能消除竞争C.垄断使竞争更加剧烈和复杂 D.垄断与竞争并存4.实践是人类能动地改造和探索世界的客观物质性活动。
《思想道德修养与法律基础》试题及参考答案测试题(一)一、填空题(每小题2分,共20分)1、在发展社会主义市场经济的条件下,在全面建设小康社会的进程中,依据我国经济生活和人们思想道德状况的实际,可将社会主义集体主义的道德要求具体分为三个层次:一是(无私奉献、一心为公),二是(先公后私、先人后己),三是(公私兼顾、不损人利己)。
2、道德的功能,是指道德作为社会意识的特殊形式对于社会发展所具有的功效与能力。
在道德的功能系统中,主要的功能是(认识功能)和(调节功能)。
3、当代社会公共生活的特征主要表现在:(活动范围的广泛性)、(交往对象的复杂性)、(活动方式的多样性)。
(活动内容的公开性)4、我国的《游行示威法》的基本原则主要有:一是(政府依法保障原则)二是(权利义务一致原则),三是(和平进行原则)5、职业生活中最主要的法律有(《劳动法》)和(《公务员法》)。
6、民事诉讼时效分为普通诉讼实效和特殊诉讼时效两类。
普通诉讼时效适用于一般民事法律关系,,分为两类:一般诉讼实效期间为( 2 )年;短期诉讼时效为(1)年。
7、我国国防安全法律制度主要有《国防法》、《反国家分裂法》、《兵役法》、《军事设施保护法》、《出境入境边防检查条例》等法律法规构成。
8、处理离婚时必须遵循以下两个原则:一是(保障离婚自由)。
二是(反对轻率离婚)。
9、《劳动法》规定的劳动者义务有:完成劳动任务;提高职业技能;(执行劳动安全卫生规程)、(遵守劳动纪律和职业道德)。
10、《治安管理处罚法》规定的治安管理处罚种类有警告、(罚款)、(行政拘留)、吊销公安机关发放的许可证、限期出境或者驱逐出境(对违反《治安管理处罚法》规定的外国人适用)等。
二、名词解释(12分)1、社会公德2、行政复议3、民事主体4、故意犯罪形态三、简答题(每小体6分,共30分)1、根据我国《公务员法》,处理人事争议的途径有哪些?2、社会公德的主要内容有哪些?3、中华民族优良道德传统的主要内容有哪些?4、大学生树立正确的择业观与创业观的基本要求有哪些?5、宪法的基本原则有哪些?四、论述题(22分)试论大学生怎样树立社会主义法治观念。
思修期末考试题和答案一、单项选择题(每题1分,共20分)1. 社会主义核心价值观中,属于个人层面的价值准则是()。
A. 富强、民主、文明、和谐B. 自由、平等、公正、法治C. 爱国、敬业、诚信、友善D. 公正、法治、诚信、友善答案:C2. 社会主义核心价值体系的主题是()。
A. 社会主义荣辱观B. 马克思主义指导思想C. 中国特色社会主义共同理想D. 以爱国主义为核心的民族精神和以改革创新为核心的时代精神答案:B3. 社会主义核心价值体系的精髓是()。
A. 社会主义荣辱观B. 马克思主义指导思想C. 中国特色社会主义共同理想D. 以爱国主义为核心的民族精神和以改革创新为核心的时代精神答案:D4. 社会主义核心价值体系的基础是()。
A. 社会主义荣辱观B. 马克思主义指导思想C. 中国特色社会主义共同理想D. 以爱国主义为核心的民族精神和以改革创新为核心的时代精神答案:A5. 社会主义核心价值体系的灵魂是()。
A. 社会主义荣辱观B. 马克思主义指导思想C. 中国特色社会主义共同理想D. 以爱国主义为核心的民族精神和以改革创新为核心的时代精神答案:C6. 社会主义荣辱观中,以“八荣八耻”为主要内容,其中“八荣”之首是()。
A. 以热爱祖国为荣B. 以服务人民为荣C. 以崇尚科学为荣D. 以团结互助为荣答案:A7. 社会主义荣辱观中,以“八荣八耻”为主要内容,其中“八耻”之首是()。
A. 以危害祖国为耻B. 以背离人民为耻C. 以愚昧无知为耻D. 以好逸恶劳为耻答案:A8. 社会主义荣辱观强调,要“以服务人民为荣”,这是因为()。
A. 人民是历史的创造者B. 人民是国家的主人C. 人民是社会进步的动力D. 人民是国家的领导者答案:A9. 社会主义荣辱观强调,要“以崇尚科学为荣”,这是因为()。
A. 科学是第一生产力B. 科学是社会发展的动力C. 科学是文化的核心D. 科学是社会进步的基石答案:A10. 社会主义荣辱观强调,要“以团结互助为荣”,这是因为()。
广东海洋大学思修习题第一篇:广东海洋大学思修习题《思想道德修养和法律基础》期末考查试题七及答案一、单项选择题(每题1分,共15分。
每题只有一个正确选项,把正确答案的代号填在括号内)1、能够直接引起法律关系产生、变更和消灭的条件或情况是(D)A、法律权利B、法律义务C、法律后果D、法律事实2、中华民族精神的核心是(B)A、团结统一B、爱国主义C、勤劳勇敢D、自强不息3、依照《民法通则》的规定,公民的民事权利能力始于(A)A、出生B、14周岁C、16周岁D、18周岁4、职业道德的最基本要求是(A)A、爱岗敬业B、诚实守信C、服务群众D、奉献社会5、世界上第一部成文宪法是(B)A、英国宪法B、美国联邦宪法C、苏俄宪法D、德国宪法6、实现理想的根本途径是(B)A、正确认识理想与现实的关系B、勇于实践,艰苦奋斗C、确立正确的理想和信念D、正确对待实现理想中的顺境与逆境7、下列有关代理行为的法律特征的叙述中,错误的是(A)A、代理人必须是以自己的名义进行活动B、代理人必须是以被代理人的名义进行活动C、代理行为产生的法律后果直接由被代理人承受D、代理人在被代理人授权范围内独立作出意思表示8、17周岁的公民刘某在一家个人独资企业打工,所得收入足以维持个人的日常生活。
按照《民法通则》的规定,刘某应(D)A、为无民事行为能力人B、为完全民事行为能力人C、为限制民事行为能力人D、视为完全民事行为能力人9、最终决定道德的是(D)A、社会舆论导向B、社会阶级力量对比C、上层建筑D、经济基础10、共同犯罪是指两人以上(A)A、共同故意犯罪B、共同意外犯罪C、共同过失犯罪D、同时犯罪11、合同订立的方式是(C)A、邀请和答应B、口头和书面C、要约和承诺D、电话和邮件12、下列关于正当防卫的叙述中错误的是(D)A、正当防卫不能明显超过必要限度B、正当防卫必须是针对不法侵害行为者本人实行防卫C、正当防卫必须是对正在进行的不法侵害行为实行防卫D、正当防卫只能是为了保护本人的人身、财产和其他合法权利而实行防卫13、甲贪污了所在单位的30万元现金,后来甲到检察机关自首,退还了赃款并揭发了同案犯乙的贪污犯罪事实。
2022年广东海洋大学公共课《马克思主义基本原理概论》期末试卷B(有答案)一、单项选择题1、在第一次世界大战中成为东西方矛盾焦点和帝国主义政治体系最薄弱环节的国家是()A.德国B.奥地利C.中国D.俄国2、“社会上一旦有技术上的需要,则这种需要会比十所大学更能把科学推向前进。
”这说明()A.实践是认识的来源B.技术推动了科学的发展C.实践是认识发展的动力D.科学进步是实践的目的3、真理与谬误之间的相互关系是()A.在任何情况下都是绝对对立的B.没有相互转化的可能性C.在一定条件下可以互相转化D.两者之间没有原则区别4、从解决哲学基本问题的角度看,物质的惟一特性是()A. 运动性B.客观实在性C.不可分性D.时空性5、有的哲学家认为,因果联系是由于人们多次看到两组现象前后相随而形成的心理习惯。
这种观点属于()A. 唯物主义决定论B. 唯心主义非决定论C.形而上学的机械决定论D.相对主义诡辩论6、社会主义和共产主义都存在的经济关系是()A.实行生产资料的社会公有制B.实行按劳分配原则C.实行按需分配原则D.实行商品经济.市场经济体制7、实行“各尽所能,按需分配”分配方式是()A.原始社会B.阶级社会C.社会主义社会D.共产主义社会8、列宁提出社会主义可能在一国或数国首先取得胜利观点的依据是()A.无产阶级是最先进.最革命的阶级的原理B.帝国主义时代资本主义政治经济发展不平衡的规律C.资本主义国家无产阶级与资产阶级斗争的规律D.资本主义必然灭亡.社会主义必然胜利的规律9、科学社会主义创立的理论基础是()A.英国古典政治经济学B.德国古典哲学C.唯物史观和剩余价值学说D.空想社会主义学说10、地理环境对社会发展的作用主要通过()A.对人的心理素质的影响才能实现B.对人的生理结构的影响才能实现C.对民族气质的影响才能实现D.对生产过程的影响才能实现11、正确评价历史人物的方法是()A.古为今用方针B.历史分析方法C.彻底批判的革命精神D.全盘否定的分析方法12、资本主义经济危机呈现出周期性的原因在于()A.资本主义基本矛盾B.资本主义基本矛盾运动的特点C.资本主义的基本矛盾周期性D.资本主义再生产的周期性13、商品的本质因素是()A.使用价值B.价值C.交换价值D.价格14、金融寡头实现经济上统治的“参与制”是指金融寡头()A.直接参与工业企业的生产经营和管理B.直接参与银行的经营和管理C.通过购买一定数量的股票层层控制许多大企业和大银行的经济统治方式D.通过购买所属公司全部股票直接掌握许多大企业和大银行的经济统治方式15、经济全球化的实质决定了它的发展必然是()A.有利于所有国家B.有利于发达资本主义国家C.有利于发展中国家D.有利于社会主义国家二、多项选择题16、“君子和而不同,小人同而不和”,和而不同所蕴涵的深刻哲理是( )A.“不同”是指物质世界的多样性和差异性B.“和”是指不同事物相辅相成共生共长C.“和而不同”的实质是强调矛盾的统一和均衡D.不同事物可以达到调和17、资本积累规模的大小取决于()A.对工人的剥削程度B.预付资本量的大小C.所用资本和所费资本之间的差额D.劳动生产率的高低18、下列选项中,否认世界统一于物质的观点有()A.物是感觉的复合B.存在就是被感知C.世界是绝对精神的产物D.意识是物质长期发展的产物19、第二次世界大战后,垄断发展的新现象有()A.垄断资本跨部门发展B.大型企业间的联合与兼并加剧C.私人垄断加速向国家垄断转变D.跨国公司成为垄断组织的主要形式20、作为一个完整的科学体系,马克思主义理论体系的三个主要组成部分是()A.作为马克思主义政治学B.马克思主义政治经济学C.科学社会主义D.马克思主义哲学三、辨析题21、实现共产主义是合规律性与合目的性的统一。
《思想道德修养与法律基础》习题及参考答案绪论习题及答案1、构成社会主义核心价值体系的基本内容是什么?答:构成社会主义核心价值体系的基本内容有:坚持马克思主义指导思想;确立中国特色社会主义共同理想;弘扬以爱国主义为核心的民族精神和以改革创新为核心的时代精神;树立社会主义荣辱观。
2、大学生怎样尽快适应大学生活?答:(1)要认识大学生活的特点。
与中学生活相比,大学生活有了很大的变化:学习的变化、社会环境的变化和社会生活的变化。
(2)努力提高自己的独立生活能力。
大学生适应新的学习、生活环境,很重要的就是培养和提高独立生活能力。
首先,要确立独立生活意识;其次,要虚心求教、细心体察;最后要大胆实践、不断积累生活经验。
(3)树立新的学习理念。
进入大学,学习的内容、形式和要求都发生了很变化,所以大学生要尽快适应大学生活,还要树立新的学习理念。
首先要树立自主学习的理念;其次,要树立全面学习的理念;再次,要树立创新学习的理念;最后,要树立终身学习的理念。
第一章习题及参考答案1、大学生为什么要追求远大理想,树立崇高信念?答:因为能给我们方向、目标,给我们前进的力量。
具体:(1)远大理想、崇高信念信念能为我们指引人生的奋斗目标。
为大学生成长成才提供人生导向。
(2)远大理想、崇高信念信念能为我们提供人生的前进动力。
为大学生成长成才提供精神动力。
(3)远大理想、崇高信念信念能为我们提高人生的精神境界。
有利于大学生成长成才过程中的人格完善。
2、大学生应该有怎么样的理想?答:确立马克思主义的科学信仰,自觉树立中国特色社会主义的共同理想,把个人理想与社会共同理想统一起来,使个人理想适应社会发展的需要,积极投身社会实践,把理想化为现实。
3、结合自己的人生经历,谈谈应该怎么样对待并处理在追求理想过程中遇到的困难和障碍?答:可根据每个人的实际情况具体论答。
但是人生理想的追求中,无非就是如何面对逆境和顺境的问题。
逆境和顺境,本不是绝对的,同一境况,既可以是逆境,也可以是顺境,关键在于身处其中的人。
广东海洋大学2006—2007学年第1学期《思想道德修养与法律基础》课程答案一、单项选择题(每小题1分,共20分)二、多项选择题(每小题1.5分,共30分)三、判断题(每小题1分,共15分)四、简答题(3小题,共15分)1、如何塑造当代大学生的崭新形象?(5分)答案要点:(1)理想远大,热爱祖国。
(1分)(2)追求真理、善于创新。
(1分)(3)德才兼备、全面发展。
(1分)(4)视野开阔、胸怀宽广。
(1分)(5)知行统一、脚踏实地。
(1分)2、什么是人生目的?人生目的在人生实践中具有何重要作用?(5分)答案要点:人生目的是指生活在一定历史条件下的人,对“人为什么活着”这一人生根本问题的认识和回答,是人在人生实践中关于自身行为的根本指向和人生追求。
(2分)(1)人生目的决定走什么样的人生道路。
(1分)(2)人生目的决定持什么样的人生态度。
(1分)(3)人生目的决定采取什么样的人生价值标准。
(1分)3、什么是国防观念?大学生增强国防观念有何重要意义?(5分)答案要点:国防观念是指一个国家和民族对国防建设的目的、内容、途径和重要性等问题的认识,它主要包括国防忧患意识、国防目标意识、国防价值意识、国防责任意识、国防法制意识和国防献身意识等。
(2分)(1)增强国防观念,是大学生报效祖国、弘扬爱国主义精神的重要体现。
(1分)(2)增强国防观念,是大学生履行国防义务,关心支持国防和军队建设的必然要求。
(1分)(3)增强国防观念,是大学生提高综合素质,促进自身全面发展的迫切需要。
(1分)五、论述题:(20分)答案要点:1、原因:(8分)(1)现实社会不良风气( 弄虚作假、诚信危机) 的影响。
(2)市场经济条件下人才竞争激烈,就业压力大,造成部分出现不正当竞争。
(3)一些用人单位出现盲目重学历、重文凭、轻能力现象。
(4)大学生自身诚信意识淡薄。
2、评价:(12分)(1)不应该。
该行为不符合大学生的道德行为规范。
(2分)(2)包装是必要的,包装并非造假。
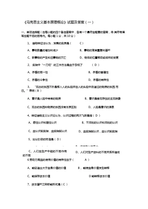
《马克思主义基本原理概论》试题及答案(一)一、单项选择题(在每小题的四个备选答案中,各有一个最符合题意的答案,将 其符号填写在题干后的括号内。
每小题 1分,共10分)1、 唯物辩证法认为,发展的实质是(C ) A 、事物数量的增加和减少B 、事物的简单重复和循环C 、新事物的产生和旧事物的灭亡D 、物体的位置移动或场所的变更2、 实践中“一刀切”的工作方法是由于忽视了 ( D )A 、矛盾的同一性B 、矛盾的普遍性C 、矛盾的斗争性D 、矛盾的特殊性 3、 “观念的东西不外是移入人的头脑并在人的头脑中改造过的物质的东西 而已。
”表明(B )A 、意识是人脑中特有的物质B 、意识是客观存在的主观映象C 、观念的东西和物质的东西没有本质区别D 、人脑是意识的源泉4、辩证唯物主义认识论认为,认识过程的两次飞跃是指( D )6劳动力商品的使用价值的特殊性在于(A ) A 、能创造出大于自身价值的价值B 、能使自身价值发生转移C 、能保存资本价值D 能转移资本价值 7、资本循环三种职能形式是(C ) A 、感性认识和理性认识C 、由认识到实践,由实践到认识5、划分阶级的标准是( D )A 、人们的政治立场和思想态度B 、不深刻的认识和深刻的认识 D 、由实践到认识,由认识到实践 B 、经济收入的多少C 、人们在生产中起的不同作用的不同D 、人们对生产资料的不同关系所造成A、产业资本、商业资本、借贷资本B、固定资本、流动资本、生产资本C、货币资本、生产资本、商品资本D不变资本、可变资本、流通资本8、金融寡头在经济上的统治是( B )A、通过“个人联合”实现的B、通过“参与制”实现的C、通过工业垄断实现的D通过银行垄断实现的9、资本主义的基本矛盾是( D )A、无产阶级和资产阶级之间的矛盾B生产扩大与价值增殖的矛盾C、生产扩大与市场实现的矛盾D、生产资料资本主义私人占有和生产社会化之间的矛盾10、在国家垄断资本主义条件下,对经济生活进行干预和调节,实质是(D )A、促使资本主义稳定增长B、消除经济危机C、改善广大劳动人民的生活条件D、维护垄断资产阶级的整体利益和长远利益二、多项选择题(在下列各题的五个备选答案中,至少有两个是符合题意的,将其符号填在题干后的括号内。
一学期《思想道德涵养与法律基础》试题(B卷)班级:姓密名:学号:封试卷共2线页加白纸2张GDOU-B-11-302广东海洋大学 2009—2010 学年第一学期《思想道德涵养与法律基础》课试卷课程号:27211101□ 考试□A 卷√ 闭卷√ 观察√ B 卷□开卷题号一二三四五总分阅卷教师各题分数2020202020100实得分数一、单项选择题( 20 分)1、中国古代思想家司马光说过,“才者,德之资也;德者,才之帅也。
”说明( A )是人才素质的灵魂。
A德B智C体D美2、社会主义核心价值系统的主题是( A )。
A 马克思主义指导思想B中国特色社会主义共同理想C 民族精神和时代精神D社会主义荣辱观3、“樱桃好吃树难栽,不下功夫花不开。
”理想不能够自动实现,把理想变为现实的根本路子是( A )。
A 积极投身社会实践B渐渐确立坚定信念C 认真学习科学理论D英勇畅想美好未来4、我国社会主义道德建设的核心是(A)。
A 为人民服务B 集体主义C “八荣八耻” D“五爱”5、新时期爱国主义的主题是( A )。
A 建设有中国特色社会主义B 保护国家的根本利益C 保卫祖国、抵抗侵略D 保护祖国一致、领土主权完满6、( C ),最主要的是培养对人民公众的深邃感情,紧紧和人民公众站在一起。
A 爱祖国的大好河山B 爱祖国的灿烂文化C 爱自己的骨血同胞D 爱自己的国家7、人生观的核心是( C )。
A 人生价值B 人生目的C 人生态度D 人生哲学8、古希腊哲学家赫拉克利特说:“若是幸福在于肉体的快感,那么应当说,牛在找到草料吃的时候是幸福的。
”赫拉克利特在这里责备的是(C )。
A 牛的动物本能 B 追求单纯的物质享受C 享福主义人生观D 欲壑难填9、陈独秀说过:“人而无信,不独为道德之羞,亦且为经济之累” ,这说明(C)。
A道德经过调整人们之间的关系保护社会序次和牢固B道德对其他社会意识形态的存在和发展有重视要影响C道德能够影响经济基础的形成、牢固和发展D道德是提高人的精神境地、推动人的全面发展的内在动力10、(C )是社会公德最基本的要求,是保护公共序次的重要条件。
思修课复习思考题绪论现代人才综合素质的灵魂是什么?创新学习的基础是什么?十八大提出的社会主义核心价值观的具体内容第一章理想的含义及特征。
信念的含义及特征。
理想信念的作用是什么?如何看待理想与现实之间的矛盾?第二章爱国主义的具体要求国家和民族的“胎记”,是什么?国家的核心利益是什么?在当代中国,爱国主义首先体现在热爱什么?中华民族在五千年的发展中形成的伟大民族精神的核心是什么?国家安全的支柱和核心是什么?第三章人生观的核心是什么?价值观的含义是什么?人生的自我价值和社会价值的关系是什么?评价一个人的社会价值主要看什么?身心健康的含义是什么?第四章如何理解道德的起源?我国社会主义道德建设应以什么为核心?社会主义集体原则的根本思想是什么?我国公民道德的最基本要求是什么?公民道德建设的重点是什么?第五章法学理论社会主义法律与社会主义道德的联系与区别是什么?法律的定义及特征是什么?法律的历史类型有哪些?如何理解法律的规范作用、评价作用、教育作用、社会作用。
在我国,制定行政法规的机关是哪个机关?法律实施的含义是什么?法律适用的含义是什么?我国的法律监督机关是哪个机关?法律体系的含义是什么?中国特色社会主义法律体系是以什么为核心?宪法我国现行的宪法是什么时候颁布的?我国宪法的修改,必须具备什么条件?我国的政体是?我国最高国家权力机关是哪个机关?民法民法的含义民法禁止权利滥用原则的含义是什么?民事行为能力与民事权利能力的关系是什么?限制民事行为能力人具体包括哪些对象?不当得利的含义是什么?隐私权的含义是什么?民事责任和民事责任的承担方式是什么?刑法刑法的的基本原则。
犯罪预备的含义是什么?什么行为构成犯罪?我国《刑法》规定的主刑有哪几种?刑法规定的故意杀人、故意伤害致人重伤或者死亡、强奸、抢劫、放火、贩卖毒品、投放危险物质和爆炸罪等最高刑都可以是死刑。
行政法抽象行政行为的含义是什么?诉讼法行政诉讼管辖的含义是什么?审判管辖的含义是什么?第六章、依法治国的根本要求是什么?法治的含义是什么?程序正义和实体正义的含义是什么?法制与法治的联系与区别是什么?第七章社会公德的含义及基本要求是什么?社会公德的特征:继承性、基础性、广泛性、简明性。
2023年广东省专升本考试思想道德修养与法律基础测试题一、单选题1、中国传统道德的根本要求是______A.不学礼,无以立B.仁者爱人C.公义胜私欲D.民无信不立2、既是我国的基本国策,也是我国重要的法律原则和道德规范的是______ A.尊老爱幼B.夫妻和睦C.男女平等D.勤俭持家3、“先天下之忧而忧,后天下之乐而乐”体现的中华传统美德是______ A.强调道德修养,重视道德践履B.追求精神境界,向往理想人格C.重视整体利益,强调责任奉献D.推崇仁爱原则,注重以和为贵4、人类社会迄今最先进的人生追求是______A.爱护公物、保护环境B.服务人民、奉献社会C.追求梦想、超越自我D.磨练意志、陶冶品格5、在当代中国,爱国主义首先体现在______A.对国家主权和领土完整的捍卫上B.对中华优秀传统文化的传承上C.对中华民族共同体的自觉认同上D.对社会主义中国的热爱上6、习近平强调指出,实现中国梦必须弘扬______A.民族精神B.人文精神C.时代精神D.中国精神7、下列不属于附加刑的是______A.剥夺政治权利B.拘役C.没收财产D.罚金8、“立善法于天下,则天下治”“立善法于一国,则一国治”体现了全面依法治国基本格局中的______A.公正司法B.严格执法C.科学立法D.全民守法9、人类历史上唯一以公有制为基础的新型法律制度是______A.奴隶制法律B.社会主义法律C.封建制法律D.资本主义法律10、社会主义法治最根本的保证是______A.人民主体地位B.依法治国C.以德治国D.党的领导11、狭义的法律是指______A.国务院制定的行政法规B.军事委员会制定的军事法规C.地方国家权力机关制定的地方性法规D.全国人民代表大会及其常务委员会制定的法律12、下列不属于主刑的是______A.管制B.罚金C.拘役D.死刑13、社会主义集体主义的最高层次是______A.顾全大局、遵纪守法B.先公后私、先人后己C.热爱祖国、诚实劳动D.无私奉献、一心为公14、国体是指社会各阶级在国家生活中的地位和作用。
广东海洋大学2009—2010学年第一学期 《思想道德修养与法律基础》试题□ 考试 卷 卷 一、单项选择题(20分) 1、在大学人才培养模式中,德是( A )。
A 人才素质的灵魂 B 人才素质的基本内容 C 人才素质的基础 D 人才素质的综合体现 2、社会主义核心价值体系的理论基础是( A )。
A 马克思主义指导思想 B 中国特色社会主义共同理想 C 民族精神和时代精神 D 社会主义荣辱观 3、在社会理想、道德理想、职业理想和生活理想体糸中,( A ) 居于核 心地位,规定和制约着其他方面的理想。
A 社会理想 B 道德理想 C 生活理想 D 职业理想 4、“一方水土养一方人”,这是人民群众爱( A )的依据。
A 祖国的大好河山 B 自己的骨肉同胞 C 祖国的灿烂文化 D 自己的国家 5、“富贵不能淫、贫贱不能移、威武不能屈”要求我们具备( A )精神。
A 自强不息 B 高瞻远瞩 C 与人为善 D 听天由命 6、古罗马哲学家塞涅卡说:“愿意的人,命运领着走;不愿意的人,命运 拖着走。
”这说明( B )的重要性。
A 人性观察 B 人生态度 C 人生情感 D 人格追求 7、“老吾老以及人之老,幼吾幼以及人之幼”,是中华民族优良道德传统的 ( B )的要求。
A 奉献精神 B 仁爱原则 C 谦让礼仪 D 诚信品格 8、社会公德是指在( B )中公民应遵守的道德准则 A 文化生活 B 公共生活 C 经济活动 D 体育竞赛 9、每个从业人员在职业工作中,应该慎待诺言、表里如一、言行一致、遵守劳动纪律,这是职业道德中( B )。
A 爱岗敬业的基本要求B 诚实守信的基本要求C办事公道的基本要求 D 服务群众的基本要求10、( B )是我国重要的法律原则和道德规范,也是我国的基本国策。
A 尊老爱幼B 男女平等C 夫妻和睦D 勤俭持家11不适用中国公民的治安管理处罚种类是( C )。
A 罚款B 行政拘留C 驱逐出境D 吊销公安机关发放的许可证班级:姓名: 学号:试题共2页加白纸2张密封线GDOU-B-11-30212、环境保护法规定的(C )原则,将环境保护与人们的经济利益和其他利益联糸起来。
思修考试试题及答案一、选择题:1. 马克思主义世界观和方法论的核心要义是()A. 实证主义B. 历史唯心主义C. 辩证唯物主义和历史唯物主义(正确答案)D. 辩证唯物主义2. 马克思主义的理论体系主要包括()A. 哲学、政治经济学、科学社会主义B. 哲学、政治经济学、科学社会主义、历史唯物主义(正确答案)C. 科学社会主义、哲学、历史唯物主义D. 政治经济学、科学社会主义、历史唯物主义3. 认识世界、改造世界的根本途径是()A. 革命斗争B. 发展生产力C. 实践(正确答案)D. 学习经典著作4. 社会主义最根本的区别特征是()A. 公有制的建立和劳动者解放B. 生产力的高度发展和人的全面发展(正确答案)C. 生产关系的和谐和社会秩序的稳定D. 正义和公平的实现5. 社会主义初级阶段的基本经济制度是()A. 全民所有制B. 资本主义制度C. 全盘计划经济制度(正确答案)D. 社会主义有计划商品经济6. 马克思主义中国化的第一个历史时期是()A. 新民主主义革命时期(正确答案)B. 社会主义革命时期C. 社会主义建设时期D. 中国特色社会主义进入新时代7. 习近平新时代中国特色社会主义思想的主要内容包括()A. 新时代中国特色社会主义思想基本方略和明确目标任务B. 新时代中国特色社会主义思想总纲C. 新时代中国特色社会主义思想十四个基本方向(正确答案)D. 新时代中国特色社会主义思想的指导思想与基本原则8. 中华民族伟大复兴的中国梦的核心内容是()A. 国家富强B. 民族振兴C. 人民幸福(正确答案)D. 理想信念9. 坚持党的全面领导必须毫不动摇坚持()A. 习近平新时代中国特色社会主义思想B. 中国共产党领导C. 马克思列宁主义D. 马克思列宁主义毛泽东思想、邓小平理论、“三个代表”重要思想、习近平新时代中国特色社会主义思想(正确答案)10. 中国特色社会主义事业总体布局是()A. 两个一百年B. 十四个五年C. 五位一体(正确答案)D. 两大目标二、问答题:1. 马克思主义的基本原理是什么?答:马克思主义的基本原理是辩证唯物主义和历史唯物主义。
广东海洋大学思修专升本样卷考试时间:【120分钟】总分:【100分】得分评卷人一、判断题(共20题,每题1分,共计20分)()1、如何认识、对待生与死,体现了一个人人生境界的高低,更直接影响着他的实际生活。
【答案】正确()2、人们对中国革命道德的传扬,破除了等级观念和特权思想,树立了平等意识。
【答案】正确()3、人民代表大会制度是我国的政权组织形式。
政权组织形式也称国体。
【答案】错误()4、当事人协商一致,可以变更合同。
当事人对合同变更的内容约定不明确的,推定为变更。
【答案】错误()5、网络是虚拟世界,所以网络不文明行为对社会的危害相对比较小。
【答案】错误()6、在对待中国传统道德、弘扬中华传统美德的问题上,要反对历史虚无主义和全盘复古论两种错误观点。
【答案】正确()7、美国国家没有"美国梦"。
【答案】错误()8、伟大民族精神包括伟大创造精神、伟大奋斗精神和伟大团结精神。
【答案】错误()9、国家行政机关、审判机关、检察机关都由人民代表大会产生,对它负责,受它监督。
【答案】正确()10、爱国需要情感的基础与理性的认识,但行动可以不切实际些。
【答案】()11、中国共产党人的初心和使命,就是为中华民族谋未来。
【答案】错误()12、传统道德中的义利之辨、理欲之辨核心本质是公私之辨【答案】正确()13、人民民主专政是无产阶级专政在中国具体历史条件下的表现形式。
【答案】正确()14、被告人的辩护人可以是律师,也可以是被告人的监护人。
【答案】正确()15、爱国无小事,公民的爱国行为表现在公民日常生活的一言一行中:只要对祖国和人民有利的,公民无论从事何种职业,做何种事,都包含着爱国主义的成分。
【答案】正确()16、艰苦奋斗是老一辈的事,新时代条件好了,当代青年不需要艰苦奋斗。
&n错误sp;(&n错误sp;&n错误sp;)【答案】错误()17、人生的社会价值是个体生存和发展的必要条件。
思修复习创新学习的基础是什么?求真务实中华民族在五千年的发展中形成的伟大民族精神的核心是什么?爱国主义理想的含义及作用。
含义:理想是人们在实践中形成的、有可能实现的、对未来社会和自身发展的向往与追求,是人们的世界观、人生观和价值观在奋斗目标上的集中体现。
作用:理想是现实性和预见性的统一。
一方面,理想是人们一定社会实践的产物,同时它又超越了今天的实践;另一方面,理想必须通过人们的实践活动才能实现,同时它又指明了进一步实践的方向。
信念的含义及作用。
含义:信念是认知、情感和意志的有机统一体,是人们在一定的认识基础上确立的对某种思想或事物坚信不疑并身体力行的心理态度和精神状态。
作用:1.指引人生的奋斗目标 2.提供人生的前进动力3。
提高人生的精神境界理想信念的特征是什么?①理想是一定社会关系的产物。
它必然带着特定历史时代的烙印,在阶级社会中,还必然带着特定阶级的烙印。
②理想源于现实,又超越现实。
理想在现实中产生,但它不是对现状的简单描绘,而是与奋斗目标相联系的未来的现实,是人们的要求和期望的集中表达,它激励着人们在现实生活中一步步地为实现理想目标而奋斗。
如何看待理想与现实之间的矛盾?1.理想和现实是一对矛盾,它们之间的关系既对立又统一。
2.理想来源于现实,是对现实的反映,但它不等于现实,而是现实的升华。
理想是现实的某种反映。
3.理想高于现实,是现实的升华,但它并不脱离现实,与现实是相互统一,必然联系的。
理想是未来的现实,现实是理想的基础。
人们在理想中追求的东西,在现实中还不存在或不完全存在。
理想总是美好的,可是现实中既有美好的一面,也有丑陋的一面。
理想与现实的这种差别,必然引起理想与现实的对立和冲突。
4.在一定条件下,理想可以转化为现实,旧的理想实现了,又会有新的理想鼓舞和激励着人们。
理想转化为现实,现实产生理想的过程会循环往复,无终无止,由此,人类才会不断发展和进步。
但理想转化为现实是有条件的,是一个艰苦奋斗的实践过程,需要人们全身心地去开拓进取。
55555555555555555555555555555514 .与自由竞争相比,垄断资本主义阶段竞争(ABCD )A .目的是为了获得垄断利润B .手段包括非经济方式C .更加激烈D .范围不断扩展15.社会主义发展史上的几次飞跃是(ABC )A . 19 世纪中叶,社会主义从空想发展到科学B . 20 世纪初,社会主义从理论发展到制度建立的实践C .社会主义从一国实践发展到多国实践D .推动社会进步的力量16 .下列选项属于人类解放含义的有(CD )A .完全摆脱自然力和社会关系B .获得绝对自由C .从自然必然性奴役下解放出来D .从社会必然性奴役下解放出来17 .无产阶级专政的历史任务是(ABCD )A .镇压阶级敌人的反抗和破坏活动,保护人民的合法权利B .变革生产资料私有制,建立和发展公有制C .领导和组织社会主义建设D .防止国外敌人的侵略和颠覆,支持世界人民的革命斗争18 .列宁领导苏维埃俄国对社会主义道路的探索,大体经历了哪几个时期( BCD )A .和平发展时期B .进一步巩固苏维埃政权时期C .战时共产主义时期D .战时共产主义转变为新经济政策时期19 .共产主义社会的第一阶段的基本特征是(ABCD )A .生产资料归全社会所有B .根据社会的需要,是有计划的C .按劳分配D .没有阶级对立和阶级差别20 .共产主义是能够实现的社会理想是(ABCD )A .以人类社会发展规律为依据的B .以资本主义社会基本矛盾的发展为依据的C .可以用社会主义运动的实践来证明的D .要靠社会主义的不断完善和发展来实现的模拟试卷二参考答案一、单项选择题1 . A2 . C3 . C4 . C5 . C 6.D 7.A 8.B 9.D 10.D 1 1 . B 12 . B 13 . C 14 . C 15 . C 16.A 17.B18.C 19.C 20 . D二、多项选择题1 . ABCD2 . ACD3 . ABD4 .BCD 5.CD 6.ABC 7.ABC 8 . ABD 9 . ACD 10 . ABCD 11 .CD12.ABC 13.ABCD 14.ABCD 15 . ABC 16 . CD 17 . ABCD 18 BCD 19 . ABCD 20 . ABCD。
精心整理
广东海洋大学思修试题
1、人才素质的基础是(B )
A、德
B、智
C、体
D、美
2
A
C
3
A
B
C
D
4
A
C、地缘属性
D、业缘属性
5、下列各句不反映中华民族优良道德传统内容的是(D )
A、国而忘家,公而忘私
B、己所不欲,勿施于人
C、不学礼,无以立
D、人不为己,天诛地灭
6、使人们自觉遵循和践行道德原则规范的有效途径是(B )
A
B
C
D
7
A.
8、
D )
A 刘母
B 刘父
C 幼儿园D刘迪
9、我国第一部社会主义类型的宪法是(D )年制定的宪法。
A.1949
B.1950
C.1952
D.1954
10、(C )是解决民族问题的基本政策,是一项符合我国国情的基本制度。
A.民族自治制度
B.区域自治制度
C.民族区域自治制度
D.民族平等制度
11、我国宪法规定,公民有受教育的(D )。
A.
12
A
C
13
A.
C.
14、(B )
15
伤,某甲对于他的这一行为( A )。
A.应负刑事责任,但应当从轻或减轻处罚
B.应负刑事责任,但可以从轻或减轻处罚
C.应负刑事责任,但可以减轻或免除处罚
D.不负刑事责任
16、衡量大学生全面发展的一个重要标准是(C )
A、知识渊博
B、品质高尚
C、德才兼备
D、知行统一
17
A
C
18
A
19
A
20
A
C、地缘属性
D、业缘属性
21、人生价值评价的根本尺度,是看一个人的人生活动( B ) ,是否通过实践促进了历史的进步
A、是否促进个人的发展
B、是否符合社会发展的客观规律
C、是否促进生产力的发展
D、是否促进生产关系的改善
22、关于“大学生与诚信”,说法不正确的是(D )
A、诚信是大学生树立理想信念的基础
B、诚信是大学生全面发展的前提
C
D
23、
A
C
24
A
C
25
A、国际组织
B、国家
C、跨国公司
D、经济联盟体
26、社会公德最基本的要求是(B)
A、文明礼貌
B、遵纪守法
C、助人为乐
D、保护环境
27、职业道德是指从事一定职业的人在职业生活中应当遵循的(B )
A、具有领域特征的道德要求和行为准则
B
C
D
28
A
B
C
D
29
A、《劳动法》和《公务员法》
B、《劳动法》和《婚姻法》
C、《组织法》和《公务员法》
D、《消费者权益保护法》和《公务员法》
30、依法治国的主体是(A )
A、人民群众
B、中国共产党
C、人民代表大会
D、司法机关
31.下列关于人的素质中,不属于思想道德素质的是( A )
A
C
32.
A
C
33.
体
A
C
34.爱国主义包含着情感、思想、行为三个方面,其中( B )是灵魂。
A、情感
B、思想
C、行为
D、意志
35.人生观的核心是( B )
A、人生价值
B、人生目的
C、人生态度
D、人生信仰
36.人生价值评价的根本尺度,是看一个人的人生活动,是否通过实践促进了
A
B
C
D
37.
A
B
C
D
38.人类道德起源的第一个历史前提是( D )
A、传统
B、语言
C、公有制
D、劳动
39.社会公德最基本的要求是( B )
A、文明礼貌
B、遵纪守法
C、助人为乐
D、保护环境
40.违反治安管理行为是指扰乱社会秩序,妨害公共安全,侵犯公民人身权利,侵犯
A
B
C
D
41.
A
B
C
D
42.法律运行的起始性和关键性环节( C )
A、法律执行
B、法律适用
C、法律制定
D、法律遵守
43.依法治国的主体是( A )
A、人民群众
B、中国共产党
C、人民代表大会
D、司法机关
44.我的国最高国家权力机关是( A )
A
B
C
D。