工作交接表和资料交接清单
- 格式:doc
- 大小:86.50 KB
- 文档页数:2
工作交接表工作移交清单本交接表保存到移交人员档案中。
如移交事项过多,本表无法填写清楚,可附工作移交清单(无固定格式)。
工作交接表使用说明1. 引言工作交接表是企业管理中一项重要的工具,旨在确保员工在岗位变动(如晋升、调动、降职、转岗、离职)时,能够系统地完成工作的交接,保障企业运营的连续性和稳定性。
本文将对工作交接表的使用进行详细说明,帮助使用者更好地理解和运用这一工具。
2. 工作交接表的结构工作交接表通常由多个部分组成,包括但不限于员工基本信息、交接内容、确认人签名及日期、部门意见、分管领导审核意见、总经理审批意见等。
每个部分都承载着特定的信息和功能,共同构成了一个完整的工作交接流程。
3. 员工基本信息员工编号、姓名、职务:这些是最基本的员工信息,用于明确交接的主体。
原岗位、变动日期、现岗位、变动类型:这些信息详细记录了员工的岗位变动情况,包括变动的时间、类型以及新旧岗位的名称。
4. 交接内容交接内容是工作交接表的核心部分,涵盖了员工在工作变动时需要交接的各项具体事项。
这些事项包括但不限于:所在部门工作交接:包括书面文件和档案、电脑资料、工作备忘录的整理,以及对外工作关系、客户信息的交接等。
财务部门账款结算:涉及归还所借备用金、各类欠款的结算等财务相关事项。
行政后勤手续办理:包括车辆费用、借阅档案资料的归还,以及固定资产、电子门卡的管理等。
人事相关手续办理:包括薪金结算、社会保险缴纳、归还《员工手册》、培训协议执行情况、劳动合同或其它特殊协议的处理等。
5. 流程与审批确认人签名及日期:在每个交接环节,都需要有相应的负责人进行确认并签名,同时记录日期,以确保交接工作的可追溯性。
部门意见:员工所在部门需对工作交接情况进行评估,并提出意见。
分管领导审核意见:分管领导将对部门意见进行审核,确保交接工作的合规性和完整性。
总经理审批意见:最后,总经理将对整个交接流程进行审批,确认无误后,交接工作方可正式完成。
引言:概述:工作、财物交接清单主要用于记录工作职责、财务管理、办公设备和资产等方面的信息。
本文旨在提供一个全面的清单,以确保清晰而有条理的交接过程,减少任何不必要的工作中断和财物损失。
正文内容:一、工作职责交接1.确认职责范围:详细了解并列出工作职责的范围,包括具体的任务、责任和权利。
3.培训和知识传承:与接手人员安排培训计划和知识传承会议,确保新人能够充分理解并顺利接管工作。
二、财务管理交接1.财务文件整理:整理和更新所有财务文件,包括账目清单、发票和报销单据等,并确保准确性和完整性。
2.账务系统权限:移交账务系统的访问权限,并确保新人熟悉操作流程。
3.财务流程说明:提供财务流程的详细说明,包括报销、预算编制和审批流程等。
三、办公设备交接1.设备清单:编制一份详细的办公设备清单,包括电脑、打印机、方式等,并记录设备的状态和配置。
2.访问权限:移交所有设备的访问权限,包括电脑系统和相关软件的访问权限。
3.设备维护记录:提供设备维护记录,包括维修、保养和更换设备的记录,以便新人了解设备的使用情况。
四、资产管理交接1.资产清单:列出公司的资产清单,包括固定资产和库存,记录其数量、规格和状态。
2.存储位置:指导新人了解资产的存储位置,并确保资产的安全和完整性。
3.账务归属:核对资产账务的归属,并移交相关的使用和维护权限。
五、其他事项1.重要联系人:提供重要联系人的联系方式,包括供应商、客户和合作伙伴,以便新人可以及时与他们进行联系。
2.待办事项:记录尚未完成的任务和项目,并提供相关的进度和细节信息。
3.常规会议和事件:向新人介绍公司的常规会议和事件,并提供相关的日程安排和参会指南。
结尾总结:工作、财物交接清单的制定是确保工作交接的顺利进行和财产安全的保障的重要工作。
通过详细记录工作职责、财务管理、办公设备和资产等方面的信息,能够帮助新人更快地融入新的工作环境,并确保工作的连续性。
同时,这也是一项重要的文件记录,有助于未来的参考和审查。
工作交接清单模板一、基本信息1. 工作交接人:________2. 接收工作人:________3. 交接日期:________4. 交接地点:________二、工作交接内容1. 工作任务及完成情况(1)已完成任务:________(3)正在进行任务:________2. 工作资料及文件(1)纸质文件:________(2)电子文件:________(3)重要资料备份:________3. 联系方式及沟通渠道(1)内部联系方式:________(2)外部联系方式:________(3)沟通渠道:________4. 保密协议及保密措施(1)保密协议:________(2)保密措施:________5. 其他注意事项(1)________(2)________(3)________三、交接双方确认1. 工作交接人确认:________2. 接收工作人确认:________四、备注(1)________(2)________(3)________工作交接清单模板一、基本信息1. 工作交接人:________2. 接收工作人:________3. 交接日期:________4. 交接地点:________二、工作交接内容1. 工作任务及完成情况(1)已完成任务:________(3)正在进行任务:________ 2. 工作资料及文件(1)纸质文件:________(2)电子文件:________(3)重要资料备份:________ 3. 联系方式及沟通渠道(1)内部联系方式:________(2)外部联系方式:________(3)沟通渠道:________4. 保密协议及保密措施(1)保密协议:________(2)保密措施:________5. 其他注意事项(1)________(2)________(3)________三、交接双方确认1. 工作交接人确认:________2. 接收工作人确认:________四、备注(1)________(2)________(3)________五、交接流程1. 交接双方确认交接清单内容。
工作交接清单(可作为离职、调岗人员使用)工作交接清单
1. 公司及部门资料
- 提供公司及部门的组织架构图和人员名单
- 介绍公司及部门的历史和发展情况
- 提供公司及部门的规章制度和政策文件
2. 工作职责及流程
- 详细介绍自己的工作职责和具体岗位要求
- 说明工作流程和常用的工作工具、软件和系统 - 提供相关的操作手册和培训材料
3. 任务和项目清单
- 列出所有当前负责的任务和项目,并进行详细说明 - 提供相关的进度和状态报告以及相关文件和资料 - 交代任务的优先级和相关的截止日期
4. 相关合作伙伴和联系人
- 提供相关的合作伙伴和联系人的名单和联系方式 - 介绍合作伙伴和联系人的工作内容和职责
- 交代已经建立的合作关系和进行中的合作项目
5. 系统账号和权限
- 提供自己使用的系统账号和密码
- 说明每个系统账号的使用范围和权限
- 如有需要,协助新人申请新的系统账号和权限
6. 文件和资料归档
- 整理自己的工作文件和资料,并进行归档和整理 - 提供文件和资料的存放位置和查找方式
- 交代重要文件和资料的备份和保管措施
7. 日常工作事项
- 交代日常的工作事项和注意事项
- 提供工作中的常见问题和解决方法
- 在需要的情况下,协助新人解决实际工作中的问题
8. 培训和交流安排
- 安排新人的培训计划和培训内容
- 提供相关培训材料和手册
- 安排新人与其他团队成员的交流和互动
以上是一个基本的工作交接清单,根据具体情况和岗位要求,可以进行适当的调整和补充。
务必确保交接过程中的沟通和协调,以确保工作的顺利进行。
工作交接表优秀7篇一、交接纸质资料:1、近期供应商合同及本完成合同一宗。
2、2023年6月份工人工资计算资料、生产日报表及装缷统计表一宗。
3、2023年7月份原材料、成品和包装袋统计单据,电费统计单据。
4、直报系统报表、久其报表、xx市企业直报系统报表一宗。
5、1-6月银行对帐单及部分员工欠款签字单。
二、日常工作的内容:1、原材料、包装物、外购成品的入库核算。
据采购合,审核原材料及成品入库单据,确认无误后审核入帐。
并及时准确统计外购成品入库数量及合同完成情况。
2、每日计算、统计生产工人计分日报表,月初打印汇总表并找相关负责人签字确认,无误后发送与成本会计,作为工人工资计算依据资料。
3、每日据生产日报表、生产领料单、成品入库单填写(高塔、转鼓)审核表,通过对比分析生产领用与产品入库的相符性,如有问题及时与相关部门沟通、解决。
4、每日据机修部门提供的电费表统计公司用电情况。
本月28号至下月28号为一个统计周期,并于月底结账前发送与成本会计以便电费入帐。
5、每日据仓储包装物库提供的包装物出库统计包装袋的领用情况与生产部的领用情况,若有差异及时弄清原因。
6、每月对手工记帐与系统记帐定期核对,月初完成银行对帐单的核对。
7、对食堂采购物资进行审核,确保采购质量,审核餐厅单据,确认无误后交财务经理。
8、月初打印相关人员借款明细表,并找相关人员签字确认后留存。
11、每月中旬装订凭证,生产统计表,电费表等,以备查。
12、领导安排的其他工作。
13、本电脑密码:123456日常工作内容均存放于F盘内。
监督人:交接人:接收人:xxxxxxxxx公司2023年x月x日1、员工档案已收齐,地产公司除倪总、李泽富外已装档,其他公司的没有装档;2、劳动合同已基本签订完毕,部分还没有盖公司章;3、邓则宇薪酬调整表、樊焕兴的转正审批表和注塑车间唐凯的起薪表还没有找邓总签字;4、人力资源部采购计划、线束车间的两份申请及毕节兴国实业《关于各部门计时人员加班费的申请》邓总还没有签字;5、待签文件都放在《王厂长待签》的文件夹里,其他资料已归类。
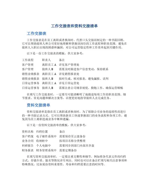
工作交接表和资料交接清单工作交接表工作交接表是在员工离职或者换岗时,代替口头交接而制定的一种书面回顾。
它可以帮助接班人和公司更好地理解和掌握该岗位的工作流程和职责范围,避免在接班人入职后出现的困惑和漏洞,对公司运营稳定性和工作效率起到关键作用。
以下是一份工作交接表的模板,供大家参考:工作流程职责人备注客户管理离职员工A 详见客户管理处客户管理接班人B 需要及时跟进客户信息变动,保持联系销售业绩报表离职员工A 详见销售报表处销售业绩报表接班人B 按时生成、核对报表,避免漏报、误判日常运营事务离职员工A 详见日常运营处日常运营事务接班人B 需要注意公司规章制度,勤勉工作,确保运营顺畅在填写工作交接表时,一定要尽可能清晰明了地描述每项工作的职责范围、细节要求、常见问题和解决方案等,以便更好地指导接班人去完成任务。
资料交接清单资料交接清单是指在员工离职或者换岗时,为了保障公司业务的连续性而进行的一种书面记录方式。
它可以帮助新员工快速掌握部门的业务流程和各项工作,避免因为员工离职造成业务中断和遗漏。
以下是一份资料交接清单的模板,供大家参考:资料名称归档位置备注客户档案电子邮件系统中需要保存至云盘备份业务合同收纳柜中按项目名称分类整理科研报告个人电脑中需要同步到部门内部共享盘财务报表财务管理系统中需要定期备份在填写资料交接清单时,一定要注重完整性和细节,例如将各代表文件的归档方式、存储介质、篇名等情况详尽列出。
同时也可以在备注栏填写相关注意事项和特殊情况,比如某份资料重要性、寿命和归档需要注意的时间等。
工作交接表和资料交接清单对于公司运营和业务连续性保障都十分重要。
希望大家在离职或者换岗之前认真制定并履行这两份交接清单,在接班人离职期间尽自己所能帮助新员工快速上手和适应工作,为公司高效稳定的运营做出贡献。
交接清单模板(范本)
工作交接单模板
交接人:
接交人:
交接时间:
工作交接情况
工作文件及工作资料交接情况:
工作任务及当前工作交接情况:
日常办公用品及设施交接情况:
工作考前须知:
交接人签字:接交人签字:监交人签字:
工作移交清单
因工作岗位调整,〔单位名称〕原〔工作岗位〕〔移交人名称〕的工作由〔接交人名称〕接替,移交清单如下:
一、交接日期:年月日
二、移交清单
〔一〕支票。
现金支票共计份〔本〕,支票号为:00000000---00000000。
〔二〕印鉴
1、公章:
〔1〕专用章一枚。
〔2〕章一枚。
2、私章:、、。
〔三〕印鉴卡
印鉴卡一张〔启用日期年月日〕。
〔四〕其他资料
三、本交接书一式三份,双方各执一份,存档一份。
移交人:
接交人:
监交人:
XXX管理中心
年月日。
交接清单样本交接清单是在工作、项目或任务交接过程中使用的一种工具,用于记录和确认交接的内容。
它可以确保交接的顺利进行,减少信息遗漏和误解。
下面是一个交接清单样本,用于组织和管理交接过程。
交接清单1. 概述此交接清单适用于将职位/任务从一人转交给另一人的情况。
交接清单旨在确保交接的顺利进行,并帮助确保所有重要事项都得到适当处理。
2. 交接人员信息- 交接人员姓名:- 交接人员职位:- 交接人员联系方式:- 接收人员姓名:- 接收人员职位:- 接收人员联系方式:3. 交接时间和地点- 交接开始日期:- 交接结束日期:- 交接地点:4. 任务和职责列出要交接的任务和职责,并为每个任务和职责指定负责人。
任务/职责名称交接人员接收人员1. 交接人员姓名接收人员姓名2. 交接人员姓名接收人员姓名3. 交接人员姓名接收人员姓名...5. 文件和文档确定需要交接的文件和文档,并明确交接的方式和时间。
文件/文档名称交接方式交接时间1. 电子邮件日期/时间2. 云存储日期/时间3. 纸质文档日期/时间...6. 工具和系统访问权限列出需要交接的工具和系统,并确保接收人员具有正确的访问权限。
工具/系统名称交接方式交接时间1. 软件/平台日期/时间2. 账户/密码日期/时间3. 网络访问权限日期/时间...7. 重要联系人列出需要交接的重要联系人信息,并确保接收人员了解如何与他们沟通。
联系人名称职位/部门联系方式1. 姓名职位电话/邮箱2. 姓名职位电话/邮箱3. 姓名职位电话/邮箱...8. 面临的挑战和解决方案讨论可能遇到的问题和挑战,并提供解决方案或建议。
挑战/问题解决方案/建议1. 挑战描述解决方案2. 挑战描述解决方案3. 挑战描述解决方案...9. 补充说明提供任何额外的信息,以补充交接清单中未涉及到的事项。
补充说明:...这个交接清单样本提供了一个大致的框架,可以根据实际情况进行个性化修改。
在使用交接清单时,交接人员应与接收人员一起审查和确认清单上的内容,并及时进行必要的调整和更新。
离职工作交接表模板(双方签字)全文共四篇示例,供读者参考第一篇示例:离职工作交接表模板(双方签字)工作交接表单位名称:__________ 交接日期:___________职位:___________离职员工姓名:__________ 接替员工姓名:__________员工编号:__________ 员工编号:__________离职日期:__________ 入职日期:__________序号交接内容交接人接收人交接时间签字1 个人办公区域员工A 员工B ___________ __________2 电脑、电话、传真机等设备员工A 员工B ___________ __________3 公司文件、资料员工A 员工B ___________ __________4 公司账号、密码员工A 员工B ___________ __________5 项目进展情况员工A 员工B ___________ __________6 客户资料、关系员工A 员工B ___________ __________7 交接过程中存在的问题和风险员工A员工B ___________ __________8 需要特别注意的事项员工A 员工B ___________ __________9 交接完成情况确认员工A 员工B ___________ __________注意事项:1.双方应认真填写本交接表,确保交接过程顺利和完整。
2.交接完成后,双方应仔细核对交接内容,确保没有遗漏或遗失。
3.如有疑问或问题,请及时沟通并解决。
4.双方在交接内容确认无误后,应在交接表上签字确认。
备注:____________________________________________________________________ ________以上是关于离职工作交接表的模板,希望对你有所帮助。
祝工作进展顺利!第二篇示例:离职工作交接表模板(双方签字)【用于辅助离职员工交接工作,确保工作过程中的顺利进行和知识的有序传递】姓名:(离职员工)部门:(离职员工所在部门)离职日期:(员工离职生效日期)接手人员:(新任员工或接手人员姓名)部门:(新任员工所在部门)交接工作内容:1. 工作内容概述- 负责的具体工作内容包括哪些,工作涵盖的范围及重要性。