高速公路安全运营管理基本知识
- 格式:ppt
- 大小:6.97 MB
- 文档页数:78
高速公路运营管理手册第一章:前言1.1 引言高速公路是国民经济发展中重要的交通基础设施,具有承担大宗货物运输、快速通行以及连接城市的重要作用。
为了保障高速公路的安全、高效、稳定运营,特编写本手册,以规范和指导高速公路运营管理工作。
1.2 目的本手册的目的是为了规范和提升高速公路运营管理水平,确保高速公路的安全、畅通和高效运营,促进国家经济发展和社会繁荣。
1.3 适用范围本手册适用于所有从事高速公路运营管理工作的管理者和员工,具体包括收费站、路政巡检、紧急救援等相关部门。
第二章:高速公路运营管理体系2.1 管理组织架构高速公路运营管理应建立完善的组织架构体系,明确管理层级、部门职责、人员配备等,确保各项工作有序进行。
2.2 工作流程规划高速公路运营管理工作流程,包括日常巡检、设施维护、应急处理等,确保各项工作高效有序地推进。
2.3 安全管理制定高速公路安全管理制度,包括事故应急预案、安全巡查制度、交通安全宣传等,确保高速公路安全畅通。
第三章:高速公路运营管理工作3.1 巡查与维护设立巡查岗位并建立巡查制度,定期进行道路表面、桥梁、隧道等设施的巡查,同时做好设施维护保养工作。
3.2 应急救援建立快速应急救援机制,确保在交通事故、恶劣天气等紧急情况下能够快速响应处理,保障安全畅通。
3.3 信息管理建立信息化管理系统,包括ETC收费系统、高速公路信息发布系统等,确保信息的准确传递和管理。
第四章:高速公路收费管理4.1 收费标准根据国家规定制定合理的收费标准,包括一般车辆、特种车辆和ETC收费等。
4.2 收费稽查建立收费稽查制度,对收费过程进行监督,确保收费的公正合法。
4.3 ETC管理推广ETC电子不停车收费系统,提高高速公路交通效率,提升用户体验。
第五章:高速公路环境保护管理5.1 环境监测对高速公路周边环境进行定期监测,确保环境的安全和卫生。
5.2 垃圾处理建立垃圾收集处理机制,严格管理垃圾处理,保障环境卫生。
高速公路安全管理与运营研究在现代社会中,高速公路已经成为人们出行的重要方式。
而随着车辆数量和行驶速度的不断提高,高速公路安全问题也逐渐受到人们的关注。
为了保障公路安全,高速公路管理部门需要进行科学的安全管理和运营研究。
本文将从几个方面探讨高速公路安全管理与运营研究的相关问题。
一、高速公路安全管理高速公路的安全管理是为了保障公路的正常运行和保护公路使用者的生命财产安全。
在高速公路安全管理中,需要考虑到人、车、路、法、件等方面的因素。
1.人:在高速公路上驾驶的人员是安全的第一道屏障。
因此,管理部门应当积极加强驾驶人员的安全教育和驾驶技能培训,引导驾驶人员树立安全意识和文明驾驶习惯。
2.车:保证车辆的技术状态是确保高速公路安全的重要因素之一。
对于在高速公路上行驶的车辆,应当进行必要的安全检查和维护,确保车辆的安全性能符合标准要求。
3.路:高速公路的合理设计和建设对于保障公路安全至关重要。
合理的路面坡度、标志标线、路面防滑等措施,能有效提高公路行驶的安全性。
4.法:在高速公路上行驶,驾驶人员应当遵守交通法规和公路管理规定。
管理部门应当在交通法规和路权方面制定相关条例,并及时发布公告和提醒。
5.件:在高速公路上驾驶,各种驾驶文明和安全用品是必不可少的。
例如,安全带、防抱死刹车系统、防雾灯等。
二、高速公路运营研究高速公路的运营研究涉及到公路的基本运营规则、收费体系、灾害防御等方面。
下面将从收费体系和灾害防御两个方面进行阐述。
1.收费体系收费体系是高速公路运营研究的重要内容之一。
在收费体系的设计中,应当对收费标准、计费方式等进行规范和细化,避免不必要的争议和投诉。
同时,管理部门还应当适时的对公路收费制度进行改革和调整,保证收费的合理性和有效性。
2.灾害防御高速公路在遇到自然灾害、交通事故等情况时,需要能够快速、有效地进行应急处理。
为此,管理部门需要对公路灾害防御系统进行完善,包括基础设施建设、紧急物资配备等方面。
高速公路运营安全管理全文共四篇示例,供读者参考第一篇示例:高速公路作为现代化交通基础设施的重要组成部分,为人们出行提供了便利,同时也带来了高速行驶的风险。
为了保障高速公路的安全运营,需要进行严格的安全管理工作。
本文将从高速公路的危险性、安全管理的重要性、安全管理的措施等方面进行详细探讨,以期为提高高速公路运营的安全性提供参考。
一、高速公路的危险性高速公路是一种高速行驶的交通工具,车辆在高速公路上行驶速度快、车流量大,因此在高速公路上发生交通事故的风险也相对较高。
特别是在恶劣的天气条件下,如雨雪天气、能见度不好等情况下,容易造成多车相撞或者车辆失控等交通事故,给行车安全带来极大的威胁。
高速公路上还存在车辆超速、违规变道等不文明行为,也会对道路安全造成负面影响。
二、安全管理的重要性为了降低高速公路上事故的发生率,保障行车安全,实施科学的安全管理显得尤为重要。
一方面,健全的安全管理体系可以协调各方资源,充分发挥管理效益,提高行车安全水平。
安全管理也是高速公路运营单位应尽的社会责任,只有将安全管理工作放在首位,才能更好地维护公众的生命安全和财产安全。
1. 建立健全的安全管理制度。
高速公路运营单位应在制定安全管理制度时,考虑交通事故的潜在风险,明确安全目标、责任制度等内容,确保各项安全措施的执行。
2. 加强安全教育培训。
高速公路运营单位应定期开展安全教育培训,提高驾驶员和乘客的交通安全意识,普及交通法规知识,降低交通事故发生的可能性。
3. 加强设施设备维护。
高速公路上的安全设施如路标、护栏等应定期检修、维护,确保安全设施的完好性,减少事故发生的几率。
4. 加强道路巡查监管。
高速公路运营单位应加强巡查监管力度,确保路面平整、通畅,及时清理道路障碍物,保障行车安全。
5. 强化事故应急预案。
高速公路运营单位应建立完善的交通事故应急预案,提高事故处置的效率,减少事故对道路通行的影响。
高速公路运营安全管理工作是维护公共交通安全的重要环节,只有加强安全管理,做好各项安全措施,才能有效减少交通事故的发生,提高高速公路运营的安全性。
高速公路管理知识竞赛试题及答案(精选150题)高速公路管理知识竞赛题库及答案(精选150题)1.入口车道系统对ETC车辆进行通行有效性判断,判断不通过的,车道拦截,收费员告知客户原因,在混合车道发()放行。
A、CPC卡(正确答案)B、OBU卡C、ETC卡D、CPU卡2.各出口收费站应做好免费放行情况记录留存工作,重点保存车辆行驶路径、通行证编号、通行证明材料及相关影像资料,保存期限不低于()。
A、6个月B、3个月C、12个月(正确答案)D、1个月3.四轴普通载货汽车不超过31吨,挂车和铰接式列车不超过()吨。
A、34TB、35TC、36T(正确答案)D、37T4.在学习组织的领导方式方面,其特色在于共同的愿景和()。
A、协作的气氛(正确答案)B、企业家精神C、团队意识D、互动关系E、个人努力5.1211灭火器它内装的药剂是()。
A.二氧化碳B.粉状磷酸氨盐C.液态卤代烷(正确答案)D.A12与NaHCO溶液6.收费站查验人员应通过事件记录仪或摄像机、照相机等设备做好查验整体过程的影像记录,供投诉取证及事后稽核工作使用,影像记录资料保存期限不应低于()个月。
A、1B、3C、6(正确答案)D、127.领导者的根本宗旨()A、管理B、服务(正确答案)C、当官做老爷D、激励E、要求8.无法读写或电量低于()的CPC卡不得进行调拨或在车道发放。
()A、7%B、9%C、8%(正确答案)D、6%9.收费站对于跨省通行的绿通车辆,原则上应不少于()人完成检查及确认工作。
()A、3人B、2人(正确答案)C、1人D、4人10.对不合格或假冒绿通车辆的具体情况进行拍照取证,查验全过程的影像记录资料在本地保存期限宜不低于()。
A、3年(正确答案)B、半年C、1年D、2年11.纸质通行券用于出现车道系统故障等紧急情况,使用前应经所属成员单位同意,并向()报备。
A、收费公路经营管理单位B、江苏交控C、江苏高网D、联网中心(正确答案)12.对绿通车辆的查验应全方位,多定位,对车辆()(封闭式车厢检查车厢内部)进行详细检查。
高速公路安全运营管理重点一、引言随着我国社会经济的快速发展,高速公路作为现代交通基础设施中的重要组成部分,对于促进经济发展和人民生活水平的提高起到了举足轻重的作用。
然而,由于高速公路的特殊性质,其安全运营管理面临着诸多挑战。
本文将重点讨论高速公路安全运营管理所需关注的重点问题,并提出相关解决方案,以确保高速公路的安全运营。
二、交通安全风险评估与管理2.1 风险评估高速公路的安全运营管理首先需要进行风险评估。
通过对道路的建设、交通量、驾驶员素质等方面的评估,可以识别出潜在的交通安全隐患。
评估结果可以为后续的安全管理措施提供科学依据。
2.2 事故数据分析与预测根据历史事故数据进行分析,可以了解不同路段、不同时间段和不同车辆类型发生事故的规律和趋势,预测可能存在的风险。
通过对事故数据的分析和预测,可以有针对性地制定相应的安全管理策略和措施,有效降低交通事故的发生率。
三、道路设施管理3.1 道路建设与维护高速公路的安全运营离不开良好的道路建设和维护。
在建设阶段,需要确保道路的设计符合安全要求,并进行严密的施工监管。
在运营阶段,要定期进行巡检、养护和维修,确保道路的平整程度、标志标线的清晰和隧道桥梁的安全性。
3.2 交通标志标线管理交通标志标线是高速公路上的重要安全设施。
针对不同路段和不同情况,设置正确、清晰、易于辨认的标志标线,可以引导驾驶员遵守交通规则,减少交通事故的发生。
因此,对于交通标志标线的安装、维护和更新要高度重视。
3.3 照明设施管理高速公路上的照明设施对于夜间行车安全至关重要。
合理设置路灯,确保路段的照明充足,可以提高驾驶员的能见度,减少夜间事故的发生。
因此,对于照明设施的管理要保持良好的状态,并定期进行检测和维护。
四、交通安全管理4.1 驾驶员管理驾驶员是高速公路上的关键因素,其素质直接影响着交通安全。
因此,高速公路安全运营管理要对驾驶员进行严格管理。
包括加强对驾驶员的培训、考核和监管,落实驾驶员的休息制度,减少疲劳驾驶的发生。
高速公路养护作业安全培训一、背景介绍高速公路的安全运营需要经过日常养护和维护工作。
养护作业人员必须严格遵守安全操作规程和手续,才能确保养护作业的安全。
为了提高养护作业人员的安全意识和技能水平,有必要进行相关的安全培训。
二、培训内容1.安全操作规程和手续介绍养护作业人员需要严格遵守养护作业的各项规程和手续,包括安全操作流程、个人防护用品的佩戴、工作时间和休息时间的规定、安全隐患的排查等。
通过专业的培训,能够帮助养护作业人员更加深入地了解并掌握安全规程和手续,从而提高养护作业的安全性。
2.防护用品使用方法讲解防护用品是养护作业人员的重要保护装备,包括安全帽、安全鞋、反光衣等。
培训中需讲解防护用品的使用方法和注意事项,以及对常见的安全事故进行案例分析。
通过理论加实际操作的练习,能够提高养护作业人员的防护用品使用技能。
3.急救知识介绍在高速公路养护作业中,难免会发生短暂的安全事故,如轻微身体损伤、突发疾病等。
因此,养护作业人员需要学会基本的急救知识和技能,以便及时应对紧急情况。
急救知识培训应包括心脏复苏、呼吸辅助、止血以及骨折和伤口处理等内容。
三、培训目标1.增强安全意识,养成谨慎的工作习惯。
培训员工重视安全,遵守规程,规避风险,确保养护作业的平稳进行。
2.技能提升,掌握安全操作技巧。
协调推进各项工作,严格落实安全管理要求。
掌握先进的安全管理模式和管理方法,引领业界安全发展。
3.急救能力提高,掌握基本救护技能。
让员工具备先进的技能与技巧,更快速地抢救伤者,增强员工的安全防护能力。
四、总结高速公路养护作业的安全是保证高速公路安全和畅通的基础之一,养护作业人员的安全培训至关重要。
通过培训,养护作业人员能够全面了解养护作业安全规程和手续,掌握安全操作技巧,提高急救能力,从而更好地保证安全生产和运营的顺利进行。
高速公路长大桥遂安全运营管理制度高速公路长大桥的安全运营管理制度是指根据相关法律法规和规范要求,对高速公路上的长大桥进行安全运营管理的一系列制度和措施。
以下是一些常见的管理制度:
1. 安全检查制度:定期对长大桥进行安全检查,包括桥梁结构、桥面状况、现场设备等方面,确保其安全可靠。
2. 养护维修制度:制定养护维修计划,及时对桥梁进行维护和修复,确保其功能正常。
3. 监控与预警制度:安装监控设备,并建立监控中心,对长大桥进行实时监控和预警,及时发现问题并采取措施。
4. 管理人员培训制度:对管理人员进行培训,提高其安全意识和应急处理能力,确保能够有效管理和应对突发状况。
5. 紧急应急预案制度:制定长大桥的紧急应急预案,明确各种突发情况下的应对措施,保障安全。
6. 车辆限制制度:根据桥梁的承载能力和使用状况,制定车辆通行限制,保证桥梁的使用安全。
7. 统计分析制度:建立统计分析制度,定期对长大桥的安全数据进行分析,及时发现问题并提出改进措施。
除了上述制度外,还需要加强桥梁建设质量监管、加强与相关部门的协调合作等,确保高速公路长大桥的安全运营管理。
同时,也需要随时关注最新的法律法规和技术要求,及时更新和完善安全运营管理制度。
第 1 页共 1 页。
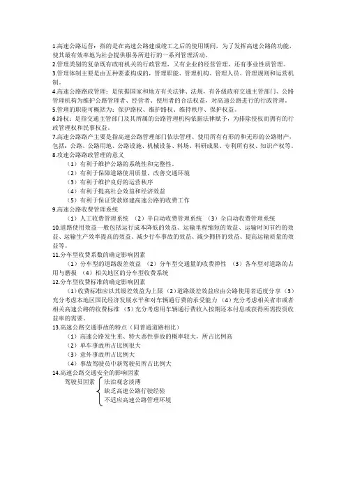
1.高速公路运营:指的是在高速公路建成竣工之后的使用期间,为了发挥高速公路的功能,使其最有效率地为社会提供服务所进行的一系列管理活动。
2.管理类别的复杂既有政府机关的行政管理,又有企业的经营管理,还有事业性质管理。
3.管理体制主要是由五种要素构成的,管理职能、管理机构、管理人员、管理规则和运营机制。
4.高速公路路政管理:是依据国家和地方有关法律、法规,有各级政府交通主管部门、公路管理机构为维护公路管理者、经营者、使用者的合法权益,对高速公路进行的行政管理。
5.管理的职能可概括为:保护路权、维护路权、维持秩序、保护权益。
6.路权:是指交通主管部门及其所属的公路管理机构依据法律赋予,为排除侵权而拥有的行政管理权和民事权益。
7.高速公路路产主要是指高速公路管理部门依法管理、使用所有有形的和无形的公路财产,包括:公路、公路用地、公路设施、机械设备、料场、科研成果、专利所有权、知识产权等。
8.攻速公路路政管理的意义(1)有利于维护公路的系统性和完整性。
(2)有利于保障道路使用质量,改善交通环境(3)有利于维护良好的运营秩序(4)有利于提高社会效益和经济效益(5)有利于保证贷款修建高速公路的收费工作9.高速公路收费管理系统(1)人工收费管理系统(2)半自动收费管理系统(3)全自动收费管理系统10.道路使用效益一般包括运行成本降低的效益、运输里程缩短的效益、运输时间节约的效益、运输生产效率提高的效益、减少行车事故的效益、减少拥挤的效益、提高运输质量的效益等。
11.分车型收费系数的确定影响因素(1)分车型的道路级差效益(2)分车型交通量的收费弹性(3)各车型对道路的占用与磨损(4)相关地区的分车型收费系统12.分车型收费标准的确定影响因素(1)收费标准应以其级差效益为上限(2)道路级差效益应由公路使用者适度分享(3)充分考虑本地区国民经济发展水平和对车辆通行费的承受能力(4)充分考虑相关省市或者相关高速公路的收费标准(5)充分考虑用车辆通行费收入按期还本付息或获得所需投资收益率的需要。
高速公路工程安全管理背景随着交通运输的发展和城市化进程的加快,高速公路的建设和维护成为重要的任务。
然而,高速公路工程的施工和运营过程中存在着一定的安全风险。
为了确保高速公路工程的安全管理,以下是一些简单的策略和措施。
目标高速公路工程安全管理的目标是确保施工和运营过程中的安全,预防事故的发生,并保护工程人员和道路使用者的生命和财产安全。
策略以下是一些简单且没有法律复杂性的策略,可用于高速公路工程的安全管理:1. 制定详细的安全管理计划:在工程开始之前,制定一份详细的安全管理计划,明确安全标准和要求,包括施工过程中的安全防护措施、人员培训和监督等。
制定详细的安全管理计划:在工程开始之前,制定一份详细的安全管理计划,明确安全标准和要求,包括施工过程中的安全防护措施、人员培训和监督等。
2. 持续的安全培训:为工程人员提供必要的安全培训,包括施工现场安全操作、危险源识别和应急处理等方面的培训,以增强他们的安全意识和技能。
持续的安全培训:为工程人员提供必要的安全培训,包括施工现场安全操作、危险源识别和应急处理等方面的培训,以增强他们的安全意识和技能。
3. 定期的安全检查和审查:定期进行安全检查,确保工程施工过程中的安全措施得到有效执行,并及时发现和纠正潜在的安全隐患。
同时,定期审查安全管理计划,根据实际情况进行调整和改进。
定期的安全检查和审查:定期进行安全检查,确保工程施工过程中的安全措施得到有效执行,并及时发现和纠正潜在的安全隐患。
同时,定期审查安全管理计划,根据实际情况进行调整和改进。
4. 建立安全责任制度:明确各个岗位和责任人的安全责任,建立健全的安全管理体系,使每个人都清楚自己在工程安全中的责任和义务。
建立安全责任制度:明确各个岗位和责任人的安全责任,建立健全的安全管理体系,使每个人都清楚自己在工程安全中的责任和义务。
5. 加强安全宣传和教育:通过多种渠道和形式,向道路使用者普及高速公路的安全知识,提高他们的安全意识和遵守交通规则的意识。
高速公路运营与安全管理一、高速公路运营管理高速公路是道路交通的主要组成部分,它以高速的行驶速度和大容量的车流量,为人们的日常生活和经济活动提供了便捷的服务。
高速公路的运营管理对于保障公路的畅通和人民的出行安全至关重要。
1.设计和建设高速公路的设计和建设是确保道路质量和安全性的重要保障。
设计时需考虑道路的总里程、路段的陡坡、桥梁的跨度、隧道的长度等多个因素,还需要根据地形、气候等环境因素进行合理化设计。
在建设过程中,还需要严格按照设计方案进行施工,进行质量监管和安全检查。
2.车流管理为了保障车流的稳定和流畅,应根据车流状况和时节情况,制定出车流管理方案,使车辆流量合理分配。
此外,在高速公路交通管理中,还需合理设置车道指示和前方告示牌,让驾驶员在路线选择方面更加明晰,从而为车辆之间的交通安全提供保障。
3.运营设施维护在高速公路的运营中,还应对路面、隧道、桥梁、收费站等设施进行定期巡查和维护保养,确保设施的良好状态和功能完好性,为行车安全提供保障。
二、高速公路安全管理高速公路的安全管理至关重要,是保障道路行车顺利和人行安全到达的必要措施。
1.交通安全意识教育对于公路使用者和管理者,交通安全第一的安全观念应是共识,要求运营方面制定好交通安全标准和指导方案,经常性、多方位的宣传,提醒公众运输安全隐患,达到预期的安全效果。
2.道路规划道路规划是高速公路安全管理的关键环节,要根据道路所处的地域特点,合理制定道路规划和指引标志,规划好车道和线条的宽度及分配,提供安全保障。
3.设施建设设施建设对于高速公路安全管理也是非常重要的一个环节。
需要从实际情况出发,选择安全性能更高的设施,以前端工程和设施通信安全等方面作为多方位入手点,提高道路交通的安全保障度。
同时,还要把事件报警、险情预警、监控探头系统搭建好,尽力掌握道路安全动态信息,为车辆行车提供参考。
4.安全巡逻高速公路的安全巡逻也是非常重要的措施。
在路面设有巡逻队和基础设施设备监管保障系统,发现了安全隐患和问题时及时报警或进行处理,提高高速公路的行车安全性和设施完好率,使车辆更加安全驶入道路。
高速公路安全运营要点高速公路是现代交通网络中不可或缺的一部分,它的安全运营至关重要。
为了保障行车安全,以下是一些高速公路安全运营的重点。
1.路面质量维护高速公路的路面质量直接影响行车安全。
定期进行路面检查和维护工作对于减少路面损伤、减轻驾驶者的不适感和提高车辆的操控性至关重要。
维修工作应按照相关标准进行,确保路面平整、无明显凹陷或破损,并及时清理路面的积水和杂物。
2.交通标志和标线的设置和维护良好的交通标志和标线设置有助于引导驾驶者正确行驶,并提供必要的路况信息。
标志和标线应进行定期检查和维护,确保其可视性良好、完整且清晰可辨。
3.交通指挥和管理高速公路安全运营需要有效的交通指挥和管理措施。
采用智能交通系统、实时监控设备等先进技术手段,及时监测道路流量和路况,并根据需要采取相应的交通管制措施,如限速、交通事故救援等。
4.应急救援设施和措施应急救援设施和措施的完备性对于遇到紧急情况的处理至关重要。
设立紧急停车带、设置应急电话、配备急救箱等设施能够提供紧急情况下的及时帮助。
同时,加强对公路巡逻车辆和救援人员的培训,提高应急救援的效率和质量。
5.驾驶员教育和培训驾驶员的素质和技术水平直接关系到高速公路的安全运营。
加强驾驶员教育和培训,提高其对交通规则和安全意识的认识,推广文明驾驶行为,减少违章和事故发生的可能性。
6.安全设施和防护措施在高速公路上设置合理的安全设施和防护措施是确保行车安全的重要措施之一。
如设置护栏、警示杆、反光镜等设施,以及划定安全的应急停车带和车道。
7.加强规划和建设监管高速公路的规划和建设需要从安全的角度进行综合考虑。
对于新建和改建的高速公路,应充分考虑地质地貌、交通流量、车速等因素,制定合理的设计标准和施工要求,并进行监管和验收。
高速公路的安全运营是一个系统工程,需要各方面的努力和配合。
只有通过科学有效的管理和综合措施的实施,才能确保高速公路的安全运营,为人们提供安全、快捷、便利的出行环境。
2023年高速公路工作员(基本知识、运营管理、收费管理) 等相关理论知识考试题库与答案一、单选题1、高速公路通行预约服务平台管理端在修改界面中车辆状态标识可选()等。
A:0x02绿通车B:0x03绿通车C:0x04绿通车D:OXOO绿通车正确答案:A2、收费现场突发事件中不属于治安案件类的是()A:收费站发生抢劫B:收费车道交通肇事逃逸C:殴打收费员D:恶意堵道闹事正确答案:B3、用来载货的面包车是否按()判别收费。
A:看行驶证来确认收费类型B:货车C:客车D:专项作业车正确答案:A4、收费公路经营管理单位要做好所辖路段应用服务设施维护,并进行()。
省中心负责做好相关设施数据管理,负责更新本省(区、市)的收费基础参数信息,并及时更新至部级系统。
A:业务咨询B:流水统计C:交易数据D:数据采集正确答案:D5、()组织开展联网运营工程验证测试以及关键设备质量和使用情况抽测,并通报结果。
A:部联网中心B:省中心C:区域中心D:路段公司正确答案:A6、稽查形式分为实时稽查、现场稽查、数据稽查、()、联合(交叉)稽查和暗访稽查。
A:专项稽查B:文明服务稽查C:监控业务稽查D:外部稽查正确答案:A7、收费岛的宽度宜为()侧面高度为0、25m〜0、30m oA:2、2米B:2、3米C:2、4米D:2、5米正确答案:A8、()负责统筹指导收费公路联网收费运营管理和服务工作。
A:交通运输部公路局B:交通运输部C:部联网中心D:省级交通运输主管部门正确答案:A9、“整车合法装载运输”是指车货总重和外廓尺寸均未超过国家规定的最大限值且所载鲜活农产品应占车辆核定载质量或车厢容积的()以上、没有与非鲜活农产品混装等行为。
A:0、8B:1C:1、2D:0、9正确答案:A10、一类客车的判别标准是()。
A:7座及以下(6M以下)B:9座及以下(6M以下)C:10-19座(6M以下)D:20-39座正确答案:B11、各收费站应坚持每日对“()”的稽查制度。
高速公路运营管理包括什么1. 引言随着城市化进程的加快和人们生活水平的提高,高速公路在方便人们出行、促进经济发展等方面发挥着重要作用。
而高速公路的运营管理则是保障其正常运行和服务效果的关键,下文将介绍高速公路运营管理包括的主要内容。
2. 路网规划与建设高速公路运营管理的首要任务就是对路网进行科学规划和合理建设。
这包括选择高速公路的布局、确定路线和节点,以及设计和建设相关设施。
规划与建设阶段需要考虑诸多因素,如交通需求、地形地貌、环保要求等,并且需要与相关部门进行协调和合作。
3. 运营战略与策划高速公路的运营战略和策划是运营管理工作的核心。
首先,需要制定并实施合理的收费政策,确保公路运营的经济可行性和可持续发展。
同时,还要开展市场研究和分析,以了解用户需求,制定差异化的服务策略,提升用户体验和满意度。
此外,还需规划营销和宣传活动,提升公路品牌形象和知名度。
4. 交通安全管理高速公路运营管理必须高度重视交通安全,确保道路的安全畅通。
这包括制定并执行交通规则和管理办法,加强交通执法力度,提高道路交通设施的安全性和可靠性。
另外,还需要建立应急管理机制,及时处理交通事故和突发情况,并对事故进行调查和处理,以减少人员伤亡和财产损失。
5. 设施维护与管理高速公路的设施维护与管理是保障公路正常运行的重要环节。
维护包括路面、桥梁、涵洞、隧道等各类设施的定期检查、养护和维修,确保其良好的功能状态。
管理包括交通信号系统的维护与升级、收费设施的管理和维修、紧急电话和路标标识的完善,以及人员和设备管理。
6. 数据监测与分析高速公路运营管理需要进行数据监测与分析,以便及时了解运营情况和问题,并采取相应措施进行调整和优化。
数据监测包括对交通流量、车速、交通事故等相关数据的定期采集和记录。
数据分析则是对数据进行统计和分析,发现问题和趋势,提供科学依据和参考。
基于数据监测与分析的结果,可以对路网规划、运营策略等进行调整和改进。
7. 用户服务与投诉处理高速公路运营管理的最终目标是为用户提供优质的服务。
高速公路运行管理与安全分析高速公路是现代化交通运输体系的重要组成部分, 与其它交通方式相比, 高速公路具有大容量、快速、安全等特性, 成为重要的经济发展支撑和城市联系的桥梁。
随着我国经济的发展, 政府大力投资建设高速公路, 但随之而来的是高速公路安全问题不断增加, 如车祸、交通拥堵、环境污染、噪声等。
为了保障高速公路的安全和运行有效性, 本文从高速公路运行管理和安全两方面进行阐述, 具体包括: 高速公路应急管理措施、高速公路安全管理制度、高速公路交通服务设施建设、高速公路交通教育普及、高速公路环保与噪声治理等方面的可行措施。
一、高速公路应急管理措施高速公路作为交通基础设施的重要组成部分, 在使用过程中难免出现各种突发事件。
如车祸、天气恶劣等, 这些事件对安全及通行造成威胁。
因此, 高速公路应急管理措施的完善非常重要。
1、建立高速公路应急预案高速公路行车过程中往往会遇到一些不可预见的突发事件, 例如自然灾害、恶劣天气、重大交通事故等等, 针对这些情况, 需要制定一套科学的高速公路应急预案。
这套预案能够及时、有效地进行应急处理, 保障高速公路行车安全和畅通。
2、配备高速公路应急设备高速公路应急设备是指在出现突发事件时, 为保障交通安全和通行畅通而投入使用的设备, 包括救援车辆、拖车、事故处理车辆、维修设备等。
这些设备使用方便、快捷, 能够在最短时间内进行紧急处理, 最大程度地保证高速公路通行的安全和通达性。
3、建立高速公路应急救援队伍高速公路应急救援队伍是专门针对高速公路交通事故和突发事件而设立的一种救援队伍, 在事故发生后, 随时实行抢救及现场处理。
救援队员须经过专门培训, 同时还需要定期参加相关技能的考核和培训, 以此以保证其专业性能力。
二、高速公路安全管理制度高速公路安全管理不仅仅是安全设施的建设和维护, 更重要的是在日常运行过程中的工作协调和安全管理制度的严格执行。
1、加强高速公路安全检查本着从实际出发、从问题出发的原则, 加强高速公路安全检查工作, 针对较高风险的路段和属性设备等, 建立特殊检查机制, 发现隐患及时进行修缮或更换, 最大程度地保障高速公路安全。