法律体系与法学体系的对比
- 格式:doc
- 大小:23.00 KB
- 文档页数:1
2021年法律硕士法理学简答题1、马克思主义关于法学本质的学说。
答:马克思主义法学同以往法学的根本区别,主要有下列几点:① 以往法学中,有的认为法与经济无关,甚至说法是决定经济的;有的虽也承认法与经济相关,但否认经济对法的最终决定作用。
马克思主义法学研究了社会的经济基础与上层建筑的关系,认为法是统治阶级意志的体现,但这种意志并不是凭空产生的,归根结底是由这个阶级的物质生活条件决定的,是由这个社会的经济基础决定并反过来为经济基础服务的。
② 以往法学在不同形式上否认法的阶级性,甚至认为法是超阶级的“全民意志”的体现。
马克思主义法学认为,法并不是超阶级的,它是由社会上居于统治地位的阶级通过国家制定或认可的行为规则,是为统治阶级的利益服务的。
③以往法学也承认实在法是国家制定的,但因为他们往往把国家说成是超阶级的,把国家制定的法律说成是社会公共意志的体现。
马克思主义法学分析了社会阶级的关系,认为一定阶级的国家和法都是实现阶级统治的工具,国家是有阶级性的,它所制定的法也是有阶级性的。
④ 剥削阶级法学大都认为法是超历史的,永恒存有的。
马克思主义则认为,法并不是超历史的,既不是永恒存有,也不是永久不变的。
法是人类社会发展到一定阶段的产物,随着私有制、阶级和国家的出现而出现。
当法存有的时代,它又随着社会的生产方式和政权性质的变迁而变迁。
到了共产主义社会,随着国家的消亡,法也将趋于消亡。
2、法的基本特征。
答:(1)法是调整人们行为的规范,具有规范性。
(2)法是由国家制定或认可的社会规范,具有国家意志性和普遍性。
(3)法是以权利和义务为内容的社会规范,具有权利和义务的一致性。
(4)法是由国家强制力保证实施的社会规范,具有国家强制性和程序性。
3、简述法律起源的一般规律。
答:(1)法的起源是从自发到自觉、由个别调整逐步发展为规范性调整的过程(2)法的起源是由氏族习惯到习惯法,再由习惯法到制定法的发展过程(3)法的起源是由与道德规范、宗教规范混为一体到相对独立的过程4、简述资本主义法的特点。
司法考试法理学重点复习资料司法考试法理学重点复习资料担任执业律师、法官、检察官和公证员必须通过国家司法考试。
以下是店铺为大家整理的司法考试法理学重点复习资料相关内容,仅供参考,希望能够帮助大家。
法律部门及其划分一、法律部门释义:亦称部门法,根据一定标准和原则,按照法律规范自身不同性质、所调整的社会关系的不同领域和不同方法等所划分的同类法律规范的总和。
注:法律部门具有的特点:1)每个法律部门又可以划分为若干个子部门2)有些法律部门和子部门是一部法律或法典为轴心而建立起来的3)法律部门和子部门的构成要素是法律制度及其相应的法律法规二、法律部门的划分标准和原则(一)划分标准(客观标准)1、法律规范调整的社会关系,即调整对象(社会关系:政治关系、经济关系、文化关系、宗教关系、家庭关系;社会关系成为法律调整对象之后便成了法律部门形成的基础)2、法律规范的调整方法(二)划分原则1、整体性原则,将所有的法律规范纳入。
2、均衡性原则,在不同法律部门之间保持规模的均衡。
3、以现行法为主,兼顾即将制定的法律法律体系及相关概念异同1、法律体系VS法制体系:法制体系包容着法律体系,而法律体系则组合在法制体系中。
法律体系是法制体系的三要素之一。
2、法律体系VS法学体系:①法律体系是法学体系形成、建立的前提和基础,构成一国法学体系的主要内容。
②法律体系的发展也是法学体系发展、完善的推动力量。
法学体系的发展也会促进法律体系的发展完善。
③法学体系的范围比法律体系要广泛得多;法律体系在一个国家中一般只有一个,而法学体系在一个国家中会出现多个体系并存的情况。
3、法律体系VS立法体系:立法体系侧重于法的调整的外部形式,而法律体系侧重于法的调整的内在内容。
二者是内容与形式的`关系。
立法体系反映法律体系,以法律体系为基础,但并不等于法律体系。
权力观和义务观一、西方思想史上的权利和义务概念19世纪中后期,“权利”“义务”被作为法律(法学)的基本概念总结出来,权益研究进入实证化阶段。
综合课-法理学法律体系(总分:46.00,做题时间:90分钟)一、单项选择题(总题数:9,分数:9.00)1.法律体系中最大的独立组成部分是( )。
A.具体的法律制度B.法律部门√C.法律规范D.宪法法律体系是指一国各法律部门构成的、具有内在联系的整体。
在法律体系中,法律部门是中观要素,法律规范是微观要素。
宪法是政治法中的具体法律。
因此,法律部门是最大的独立组成部分。
2.下列哪一选项是我国法律部门划分的首要标准?( )A.法律调整的方法B.法律调整的范围C.法律调整的对象√D.法律调整的后果对象即该部门法调整的社会关系。
3.构成法律体系的基本单位是( )。
A.法律制度B.法律规范C.法律部门√D.法律术语所谓法律体系,是指一国的部门法体系,即将一国现行的全部法律规范根据一定的标准和原则划分成不同的法律部门,并由这些法律部门所构成的具有内在联系的统一整体,因此,法律部门是构成法律体系的基本单位。
4.法学上,一般认为,划分部门法的主要依据是( )。
A.法律调整的效率B.法律调整的对象与方法√C.法律调整的数量D.法律调整的结果划分部门的主要依据是法律调整的对象和方法5.既属于我国法律渊源又属于部门法的是( )。
A.行政法B.宪法√C.法律D.诉讼法行政法是一个法律部门,但由于投有相应的规范性法律文件与之对应,故不是我国的法律渊源。
法律和行政法规是法律的渊源,但不是法律部门。
6.一个国家全部法律部门所构成的有机联系的整体是( )。
A.立法体系B.法律体系√C.法学体系D.法系法学体系是指有关法律的学科体系,法系则是具有共同传统的法律家族的总称,立法体系则既可能指已制定的规范性法律文件,也可以指立法规划,只有法律体系才是指一个国家全部法律部门所构成的有机整体。
7.选举法属于下列哪一个部门法?( )A.宪法√B.行政法C.劳动法D.民法宪法是我的根本法,是国家活动的总章程,因而是最重要的法律部门。
宪法规定社会主义中国的各项根本制度、原则、政策,公民的基本权利和义务,各主要国家机关的地位、职权和职责等。
法理学1、法的(外在)特征:(1)法具有规范性:法是人们行为的标准或规则。
(2)法具有国家意志性:法是由国家制定或认可的,体现国家的意志。
(3)法具有国家强制性:法由国家强制力保证实施。
(4)法具有普遍性:法的效力对象的广泛性;法的效力的反复适用性。
(5)法具有程序性:法是强调程序、规定程序和实行程序的规范。
(6)法的可诉性:法具有可争讼性和可裁判性。
2、法的作用(1)法的规范作用:指引作用、评价作用、预测作用、教育作用、强制作用(2)法的社会作用:维护社会秩序与和平、推进社会变迁、保障社会整合、控制和解决社会纠纷和争端、促进社会价值目标的实现3、法的作用之局限性的体现(真题2009年简答题2)(1)法的作用的范围不是无限的(2)法律只是调整法律所能调整的社会关系的一种方法(3)法律与事实之间的对应难题也不是法律所能够完全解决的(4)法律自身的缺陷也影响其发挥作用4、法律自身缺陷的体现:立法空白、法律的滞后性、法律的僵硬性、语言的歧义性5、权利和义务的相互联系(真题2006年简答题2)(1)从结构上看,二者是紧密联系、不可分割的。
没有无义务的权利,也没有无权利的义务,一方的存在与发展必须以另一方的存在和发展为条件。
(2)从数量上看,二者的总量是相等的。
(3)从产生和发展上看,二者经历了一个从浑然一体到分裂对立再到相对一致的过程。
(4)从价值上看,权利和义务代表了不同的法律精神。
古代社会义务本位,现代社会权利本位。
6、成文法相对于不成文法的优点(1)成文法明确具体(2)成文法修改废纸的程序严格(3)成文法有利于社会的安定与自由(4)成文法有较好的预防作用(5)成文法有利于推进社会改革7、不成文法相对于成文法的优点(真题2011年简答题2)(1)不成文法易于适应社会现实:社会变化、成文机械(2)不成文法不存在背离立法原意的问题:条文表达、不完善不周密、需要解释、解释与立法原意(3)不成文法易于发挥司法官员的创造性8、民法法系与普通法系的比较(1)法的渊源不同:民法法系国家的正式法源只是指制定法,法源的判例、法理等没有正式的法的效力;在普通法系国家,制定法和判例法都是正式法源,遵循先例是普通法系的一个重要原则。
法律体系大家好,今天我们学习法律体系,主要内容包括法律体系的含义;法律体系与与法律部门、法律规范之间的关系;法律体系与法制体系的区别;法律体系与法学体系的区别;法律体系与法系的区别。
法律体系,也称“法的体系”或者“法体系”,是指由一国现行的全部法律规范按照不同的法律部门分类组合而形成的一个呈体系化的有机联系的统一整体。
一个国家的法律规范,在形式上多种多样,纷繁复杂,但是它们之间并非一盘散沙。
任何一个法律规范都不是孤立存在的,都是整个法律秩序的组成部分。
国内法律规范如此,国际法律规范也不例外。
法律规范之间的相互联系、相互作用的结果就形成了法律体系。
也就是说,法律体系是按照一定的标准和原则,由不同的法律部门组成的内部和谐一致的统一整体。
在把握法律体系的概念时,应当注意以下几点:1.法律体系是一个主权国家全部现行法律规范构成得整体。
在空间上,构成法律体系的法律只限于一个特定的国家,它不是几个国家的法律构成的整体,而是一个主权国家的法律构成的整体;在时间上,构成法律体系的法律只限于现行有效的法律,它既不包括已过历史上的法律或已经失效的法律,只包括现行的国内法和被本国承认的国际条约和惯例。
2.法律规范是法律体系的基本分子,法律部门则是法律体系的基本构成单位。
3.法律体系是一个成体系化的有机整体。
一国的法律体系是有一个个具体的法律构成的,这些法律不是杂乱无章的,二是按照一定标准进行分类组合,呈现为一个体系化、系统化、相互联系的有机整体。
法律规则、规范性法律文件、法律部门和法律体系之间的关系是这样的:法律规则构成了规范性法律文件、调整同一对象的规范性法律文件构成了法律部门,不同的法律部门分类组合构成了现行的法律体系。
法律体系与法制体系的区别在于:法律体系着重说明的是呈静态状的法律本身的体系构成,法律体系包含在法制体系之中。
法制体系着重说明的是呈动态状的法制运转机制系统,法制体系包容着法律体系。
法律体系与法学体系的区别在于:法律体系是法学体系形成、建立的前提和基础,是法学体系发展的重要动力。
一、单项选择题1.下列关于法律原则的表述哪一项是错误的?()A.法律原则不仅着眼于行为及条件的共性,而且关注它们的个别性B.法律原则在适用上容许法官有较大的自由裁量余地C.法律原则是以“全有或全无的方式”应用于个案当中的D.相互冲突的法律原则可以共存于一部法律之中2.《著作权法》规定:当事人不履行合同义务或者履行合同义务不符合约定条件的,应当依照《中华人民共和国民法通则》《中华人民共和国合同法》等有关法律规定承担民事责任。
该条规定属于以下哪种法律规则?()A.确定性规则B.委任性规则C.准用性规则D.任意性规则3.《集会游行示威法》规定:本法自公布之日起施行。
这一规定属于()。
A.法律原则B.法律概念C.法律规则D.法律技术性规定4.《刑法》规定:以暴力干涉他人婚姻自由的,告诉才处理。
这一规定所包含的规则属于()。
A.委任性规则B.准用性规则C.强行性规则D.任意性规则5.《全国人民代表大会和地方各级人民代表大会选举法》第53条规定:省、自治区、直辖市的人民代表大会及其常务委员会根据本法可以制定选举实施细则,报全国人民代表大会常务委员会备案。
这一规则属于()。
A.委任性规则B.授权性规则C.非确定性规则D.准用性规则6.1979年的《刑法》第158条规定:禁止任何人利用任何手段扰乱社会秩序,扰乱社会秩序情节严重,致使工作、生产、营业和教学、科研无法进行、国家和社会遭受严重损失的,对首要分子处5年以下有期徒刑、拘役、管制或者剥夺政治权利。
从结构上看,这一法律规范缺少什么?()A.假定B.处理C.制裁D.行为模式7.我国《商标法》第39条规定:转让注册商标的,转让人和受让人应当……并共同向商标局提出申请。
受让人应当保证使用该注册商标的商品质量。
此法律条文缺少()。
A.假定B.处理C.法律后果D.行为模式8.我国《刑法》第59条规定:没收财产是没收犯罪分子个人所有财产的一部或者全部。
这一规定属于法的构成要素中的()。
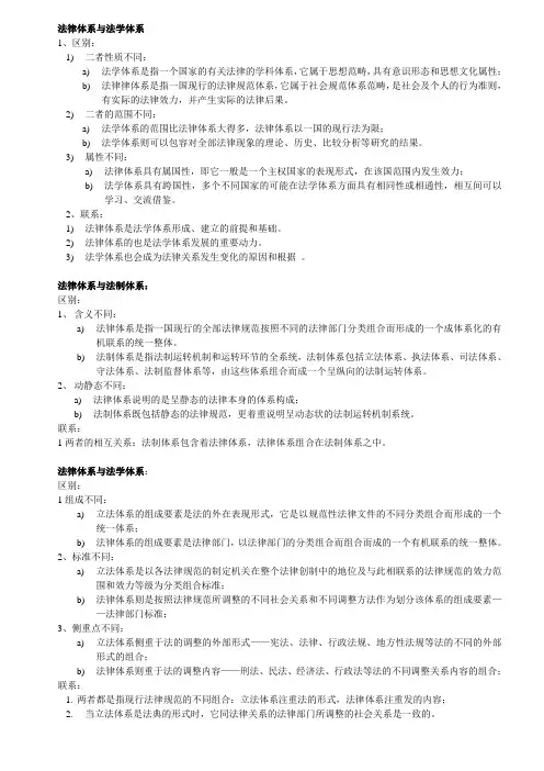
法律体系与法学体系1、区别:1)二者性质不同:a)法学体系是指一个国家的有关法律的学科体系,它属于思想范畴,具有意识形态和思想文化属性;b)法律律体系是指一国现行的法律规范体系,它属于社会规范体系范畴,是社会及个人的行为准则,有实际的法律效力,并产生实际的法律后果。
2)二者的范围不同:a)法学体系的范围比法律体系大得多,法律体系以一国的现行法为限;b)法学体系则可以包容对全部法律现象的理论、历史、比较分析等研究的结果。
3)属性不同:a)法律体系具有属国性,即它一般是一个主权国家的表现形式,在该国范围内发生效力;b)法学体系具有跨国性,多个不同国家的可能在法学体系方面具有相同性或相通性,相互间可以学习、交流借鉴。
2、联系:1)法律体系是法学体系形成、建立的前提和基础。
2)法律体系的也是法学体系发展的重要动力。
3)法学体系也会成为法律关系发生变化的原因和根据。
法律体系与法制体系:区别:1、含义不同:a)法律体系是指一国现行的全部法律规范按照不同的法律部门分类组合而形成的一个成体系化的有机联系的统一整体。
b)法制体系是指法制运转机制和运转环节的全系统,法制体系包括立法体系、执法体系、司法体系、守法体系、法制监督体系等,由这些体系组合而成一个呈纵向的法制运转体系。
2、动静态不同:a)法律体系说明的是呈静态的法律本身的体系构成;b)法制体系既包括静态的法律规范,更着重说明呈动态状的法制运转机制系统。
联系:1两者的相互关系:法制体系包含着法律体系,法律体系组合在法制体系之中。
法律体系与法学体系:区别:1组成不同:a)立法体系的组成要素是法的外在表现形式,它是以规范性法律文件的不同分类组合而形成的一个统一体系;b)法律体系的组成要素是法律部门,以法律部门的分类组合而组合而成的一个有机联系的统一整体。
2、标准不同:a)立法体系是以各法律规范的制定机关在整个法律创制中的地位及与此相联系的法律规范的效力范围和效力等级为分类组合标准;b)法律体系则是按照法律规范所调整的不同社会关系和不同调整方法作为划分该体系的组成要素——法律部门标准;3、侧重点不同:a)立法体系侧重于法的调整的外部形式——宪法、法律、行政法规、地方性法规等法的不同的外部形式的组合;b)法律体系则重于法的调整内容——刑法、民法、经济法、行政法等法的不同调整关系内容的组合;联系:1.两者都是指现行法律规范的不同组合:立法体系注重法的形式,法律体系注重发的内容;2.当立法体系是法典的形式时,它同法律关系的法律部门所调整的社会关系是一致的。
第八章法律体系一、单项选择题☆1.一般而言,《著作权法》属于下列哪一个法律部门?( )B A.行政法B.民法C.商法D.经济法☆2.下列有关法律部门与规范性法律文件的关系表述不正确的是( )。
AA.一个规范性法律文件就是一个部门法B.一个规范性法律文件可以包括不同法律部门的法律规范C.一个规范性法律文件按照其规范的性质,可以归属于不同的法律部门D.《刑法》是“刑法”这一部门法的主要组成部分☆3.根据一定标准和原则划分的同类法律规范的总和,被称为( )。
DA.法律体系B.法系C.立法体系D.法律部门☆4.法律体系,是由一国现行的( )构成的体系。
BA.国际法B.国内法C.国内法与国际法D.成文法☆5.《国家赔偿法》属于下列哪一个法律部门?( )AA.行政法B.经济法C.宪法D.民法☆6.在法学上,一般认为,划分部门法的主要依据是( )。
B A.法律调整的范围B.法律调整的对象和方法C.法律规范的数量D.法律调整的后果☆7.调整财产关系和人身关系的法律应划归为( )。
BA.行政法B.民法C.商法D.劳动法?8.从法律部门的角度看,下列有关刑法的说法正确的是( )。
CA.刑法成为部门法的原因是它的调整目的具有独特性B.刑法成为部门法的原因是它的调整方法具有独特性C.刑法成为部门法的原因是它的调整范围和调整方法具有独特性D.刑法是所有刑事法律规范的总称☆9.下列有关部门法的说法正确的是( )。
DA.法律条文是部门法的基本构成单位B.一个部门法是由一个规范性文件组成的C.一个规范性文件就是一个部门法D.法律规范是部门法的基本构成单位☆10.法律体系是一个重要的法学概念,人们尽可以从不同的角度、不同的侧面来理解、解释和适用这一概念,但必须准确地把握这一概念的基本特征。
下列关于法律体系的表述中哪种说法未能准确地把握这一概念的基本特征?( )(司考.02.卷一.单.1)DA.研究我国的法律体系必须以我国现行国内法为依据。
法理学在综合考试中所占比重较大。
可以说,法理学是综合考试中最重要、也是难度最大的组成部分。
法理学研究的基本内容是法的一般知识和普遍原理,属于法律的共性的、规律性的知识。
考试时考查的重点是基本概念和基本原理的理解和掌握,以及通过基本原理分析和解决问题。
因此,应在理解的基础上强化记忆,重在理解。
一、法理学重点·绪论一、本章重要知识点:法学的含义、法学的产生和发展、马克思主义法学的产生和发展二、重点习题:1、简述马克思主义法学与剥削阶级法学的主要区别。
答:马克思主义法学与剥削阶级法学的区别大致有:(1)指导思想不同。
马克思主义法学是以马克思主义的世界观、方法论,即辩证唯物主义为指导。
剥削阶级法学尽管形形色色,但大都是以唯心史观为指导。
(2)阶级基础不同。
马克思主义法学是工人阶级和广大人民的权利和法律要求的体现,他公开声明自己是为无产阶级和广大人民群众的根本利益服务的,它的内容中凝结了工人阶级和广大人民群众反对剥削制度和进行社会主义革命、社会主义建设的丰富经验。
而剥削阶级的法学,反映着剥削阶级的权力观和法律要求,就其本质而言,都是为了剥削阶级、剥削制度辩护的法学,是压迫和欺骗劳动人民的思想武器。
(3)法学的阶级性与科学性的关系不同。
马克思主义法学的阶级性与科学性是辩证统一的。
而一切剥削阶级的法学由于他们的指导思想是唯心主义和形而上学,更由于他们大都是为剥削阶级服务的,所以,都竭力掩饰和否认自己的阶级倾向性,以表明他们是不站在任何阶级立场上的、超阶级的、纯客观的研究问题。
(4)在一系列的根本理论观点上有原则不同。
首先,关于法的概念和本质。
其次,与否认法的阶级性相联系,剥削阶级法学总是否认经济对法的最终决定作用。
再次,剥削阶级法学大都把法视为永恒的现象,从而忽视了法与社会存在、客观规律的原则界限;马克思主义法学则认为,法是社会发展到一定阶段的产物。
·法的本质与特征一、本章重要知识点:非马克思主义法学关于法的本质的学说(神意论、理性论、规范论、意志论、自由论、事物性质论、民族精神论、利益论、社会控制论)、马克思主义法学关于法的本质的学说、法律的特征二、重点习题1、分析题:马克思、恩格斯在《共产党宣言》中指出:你们的法不过是被奉为法律的你们这个阶级的意志,而这种意志的内容是由你们这个阶级物质生活条件决定的。
法学的国内外比较法律体系之间的异同与借鉴随着社会的发展和全球化的趋势,法学领域对比较法律体系的研究变得越来越重要。
比较法律体系的研究可以帮助我们了解不同国家之间的法律制度差异,并从中吸取经验与借鉴。
本文将就法学的国内外比较法律体系之间的异同与借鉴进行探讨。
1. 法律体系的定义与分类法律体系是指一国所采用的法律制度的总体框架,包括法律的制定、实施和执行。
常见的法律体系主要包括英美法系、大陆法系和穆斯林法系等。
2. 异同之处2.1 英美法系与大陆法系英美法系采用的是一种判例法制度,即案例法。
法官在判案过程中会参考先前相似案例的判决结果,以此来作出决策。
而大陆法系则主要依据于法典法规制度,法官在判案中更加注重对法律条文的解释与适用。
此外,英美法系强调法律的灵活性与创造性,法官有权凭借个人判断力对法律进行解释与发展;而大陆法系则更注重法律的权威性与统一性,法官在判案时必须严格遵循法典法规。
2.2 穆斯林法系与其他法系穆斯林法系主要依据伊斯兰教法——《古兰经》,其被广泛用于伊斯兰教国家。
与其他法系相比,穆斯林法系的特点是法律与宗教法规之间的紧密联系。
伊斯兰教法一般不容许人为修改或解释,因此穆斯林法系的法律体系较为保守与死板。
3. 异同之处的借鉴3.1 英美法系对大陆法系的借鉴英美法系强调法律的灵活性与创造性,这对大陆法系来说是一种重要的借鉴。
大陆法系可以借鉴英美法系的判例法制度,引入一定的法官创造性解释法律的余地,以适应社会变革与法律发展的需求。
3.2 大陆法系对英美法系的借鉴大陆法系注重法律的权威性与统一性,这对英美法系来说也是一种借鉴。
英美法系可以借鉴大陆法系的法典法规制度,加强对法律的明确与规范,以减少法律解释的不确定性。
3.3 穆斯林法系对其他法系的借鉴虽然穆斯林法系与其他法系之间存在较大的差异,但穆斯林法系仍然可以为其他法系提供一些借鉴。
例如,穆斯林法系注重宗教法规的约束,可以提醒其他法系在制定法律时更加注重道德伦理的考量,以保护社会的公正与正义。
法律体系与法学体系。
两者的区别为:①法学体系是指一个国家的有关法律的学科体系,它属于社会科学范畴;法律体系则是指一国现行的法律规范体系,属于社会规范体系范畴.这是两者的外在的本质区别.②法学体系的内容和范围比法律体系的内容和范围要大的多。
③法律体系具有属国性,而法学体系则具有跨国性。
两者的联系为:①法律体系是法学体系形成,建立的前提和基础.②法律体系也是法学体系发展的重要动力。
随着法律体系中新的法律内容的增加和扩充,便会促成新的法学体系内容的出现③法学体系反过来也会成为法律体系发生变化的原因和根据。
法律体系与立法体系.两者的区别为:①立法体系的组成要素是法的渊源;而法律体系的组成要素则是法律部门。
②立法体系是以各制定机关的地位及法律规范的效力范围和效力等级为分类组合标准,而法律体系则是按照法律规范所调整的不同社会关系和不同调整方法作为划分该体系的组成要素—-法律部门的标准③立法体系侧重于法的调整的外部形式,而法律体系侧重于法的调整的内在内容。
它们之间的联系为:①立法体系和法律体系都是指现行法律规范的不同组合;②当立法体系是法典式的法的形式时,它同法律体系的法律部门所调整的社会关系是一致的.法律体系与法学体系区别法律体系:又称为部门法体系,即将一国现行的全部法律规范按照一定的原则和标准化分成不同的法律部门,并由这些法律部门所构成的内在联系的统一整体。
区别体现在:A、构成的基本单位和划分依据不同:法律体系是按照法律所调整的社会关系和调整方法的不同进行分类,他的基本单位是法律部门;法学体系是按照人们对各种法律知识所研究的对象和范围的不同进行分类的,基本单位是法学的分支学科。
B、反映的内容不同:法律体系所反映的是一国现行的国内法,法学体系不仅研究现行的国内法,还要研究古今中外的各国法学理论和法律制度及国际法。
所以法学体系的范围远远广与法律体系。
C、一国某一时期,只能有一个法律体系,但可以由多个法学体系。
法律体系与法学体系.
两者的区别为
:①法学体系是指一个国家的有关法律的学科体系,它属于社会科学范畴;
法律体系则是指一国现行的法律规范体系,属于社会规范体系范畴.这是两者的外在的本质区别.
②法学体系的内容和范围比法律体系的内容和范围要大的多.
③法律体系具有属国性,而法学体系则具有跨国性.
两者的联系为:
①法律体系是法学体系形成,建立的前提和基础.
②法律体系也是法学体系发展的重要动力.随着法律体系中新的法律内容的增加和扩充,便会促成新的法学体系内容的出现
③法学体系反过来也会成为法律体系发生变化的原因和根据.
法律体系与立法体系.
两者的区别为
:①立法体系的组成要素是法的渊源;而法律体系的组成要素则是法律部门.
②立法体系是以各制定机关的地位及法律规范的效力范围和效力等级为分类组合标准,而法律体系则是按照法律规范所调整的不同社会关系和不同调整方法作为划分该体系的组成要素——法律部门的标准
③立法体系侧重于法的调整的外部形式,而法律体系侧重于法的调整的内在内容. 它们之间的联系为:
①立法体系和法律体系都是指现行法律规范的不同组合;
②当立法体系是法典式的法的形式时,它同法律体系的法律部门所调整的社会关系是一致的.
法律体系与法学体系
区别
法律体系:又称为部门法体系,即将一国现行的全部法律规范按照一定的原则和标准化分成不同的法律部门,并由这些法律部门所构成的内在联系的统一整体。
区别体现在:A、构成的基本单位和划分依据不同:法律体系是按照法律所调整的社会关系和调整方法的不同进行分类,他的基本单位是法律部门;
法学体系是按照人们对各种法律知识所研究的对象和范围的不同进行分类的,基本单位是法学的分支学科。
B、反映的内容不同:法律体系所反映的是一国现行的国内法,
法学体系不仅研究现行的国内法,还要研究古今中外的各国法学理论和法律制度及国际法。
所以法学体系的范围远远广与法律体系。
C、一国某一时期,只能有一个法律体系,但可以由多个法学体系。
2、对法学体系的划分A、从法学各种类别的法律角度分:国内法学,国际法学,法律史学,比较法学和外国法学。
B、从法律制定到施行这一过程的角度讲:立法学、法律解释学、法律社会学。
C、认识论的角度讲:理论法学和应用法学
D、从法学和其他学科的关系角度讲:法学本科和边缘法学。