图解纸芯片制作及应用进展
- 格式:doc
- 大小:59.50 KB
- 文档页数:16
图解芯片制造工艺流程(全图片注解,清晰明了)该资料简洁明了,配图生动,非常适合普通工程师、入门级工程师或行业菜鸟,帮助你了解芯片制造的基本工艺流程。
首先,在制造芯片之前,晶圆厂得先有硅晶圆材料。
从硅晶棒上切割出超薄的硅晶圆,然后就可以进行芯片制造的流程了。
1、湿洗 (用各种试剂保持硅晶圆表面没有杂质)2、光刻 (用紫外线透过蒙版照射硅晶圆, 被照到的地方就会容易被洗掉, 没被照到的地方就保持原样. 于是就可以在硅晶圆上面刻出想要的图案. 注意, 此时还没有加入杂质, 依然是一个硅晶圆. )3、离子注入 (在硅晶圆不同的位置加入不同的杂质, 不同杂质根据浓度/位置的不同就组成了场效应管.) 4.1、干蚀刻(之前用光刻出来的形状有许多其实不是我们需要的,而是为了离子注入而蚀刻的。
现在就要用等离子体把他们洗掉,或者是一些第一步光刻先不需要刻出来的结构,这一步进行蚀刻).4.2、湿蚀刻 (进一步洗掉,但是用的是试剂,所以叫湿蚀刻)——以上步骤完成后, 场效应管就已经被做出来啦,但是以上步骤一般都不止做一次, 很可能需要反反复复的做,以达到要求。
5、等离子冲洗 (用较弱的等离子束轰击整个芯片) 6、热处理,其中又分为: 6.1 快速热退火 (就是瞬间把整个片子通过大功率灯啥的照到1200摄氏度以上, 然后慢慢地冷却下来, 为了使得注入的离子能更好的被启动以及热氧化)6.2 退火 6.3 热氧化 (制造出二氧化硅, 也即场效应管的栅极(gate) ) 7、化学气相淀积(CVD),进一步精细处理表面的各种物质 8、物理气相淀积 (PVD),类似,而且可以给敏感部件加coating 9、分子束外延 (MBE) 如果需要长单晶的话就需要。
10、电镀处理 11、化学/机械表面处理 12、晶圆测试13、晶圆打磨就可以出厂封装了。
版权:本素材由用户提供并上传,仅用于学习交流;如内容侵权,请举报或联系我们删除。
本网页已闲置超过10分钟,按键盘任意键或点击空白处,即可回到网页。
芯⽚制造流程详解,具体到每⼀个步骤这篇要讨论的重点则是半导体产业从上游到下游到底在做些什么。
先来看⼀下关联图:图⽚来源:⾃制我们先从⼤⽅向了解,之后再局部解说。
半导体产业最上游是IC设计公司与硅晶圆制造公司,IC设公司计依客户的需求设计出电路图,硅晶圆制造公司则以多晶硅为原料制造出硅晶圆。
中游的IC制造公司主要的任务就是把IC设计公司设计好的电路图移植到硅晶圆制造公司制造好的晶圆上。
完成后的晶圆再送往下游的IC封测⼚实施封装与测试,即⼤功告成啰!局部解说开始!(1)硅晶圆制造半导体产业的最上游是硅晶圆制造。
事实上,上游的硅晶圆产业⼜是由三个⼦产业形成的,依序为硅的初步纯化→多晶硅的制造→硅晶圆制造。
硅的初步纯化:将⽯英砂(SiO2)转化成冶⾦级硅(硅纯度98%以上)。
⽯英砂。
资料来源:农村信息⽹多晶硅的制造:将冶⾦级硅制成多晶硅。
这⾥的多晶硅可分成两种:⾼纯度(99.999999999%,11N)与低纯度(99.99999%,7N)两种。
⾼纯度是⽤来制做IC等精密电路IC,俗称半导体等级多晶硅;低纯度则是⽤来制做太阳能电池的,俗称太阳能等级多晶硅。
多晶硅。
资料来源:太阳能单多晶硅材料硅晶圆制造:将多晶硅制成硅晶圆。
硅晶圆⼜可分成单晶硅晶圆与多晶硅晶圆两种。
⼀般来说,IC制造⽤的硅晶圆都是单晶硅晶圆,⽽太阳能电池制造⽤的硅晶圆则是单晶硅晶圆与多晶硅晶圆皆有。
⼀般来说,单晶硅的效率会较多晶硅⾼,当然成本也较⾼。
硅晶圆。
资料来源:台湾研准股份有限公司(2)IC设计前⾯提到硅晶圆制造,投⼊的是⽯英砂,产出的是硅晶圆。
IC设计的投⼊则是「好⼈」们超强的脑⼒(和肝),产出则是电路图,最后制成光罩送往IC制造公司,就功德圆满了!不过,要让理⼯科以外的⼈了解IC设计并不是件容易的事(就像要让念理⼯的⼈了解复杂的衍⽣性⾦融商品⼀样),作者必需要经过多次外出取材才有办法办到。
这⾥先⼤概是⼀下观念,请⼤家发挥⼀下你们强⼤的想像⼒!简单来讲,IC设计可分成⼏个步骤,依序为:规格制定→逻辑设计→电路布局→布局后模拟→光罩制作。
纸基芯片构建方法纸基芯片是一种新兴的电子器件,它的基底是纸张,可以用于制造各种电子元件和模块。
纸基芯片具有重量轻、柔韧性好、低成本等优势,可以应用于可穿戴设备、传感器等领域。
纸基芯片的构建方法主要包括以下几个步骤:1.准备基础材料要构建纸基芯片,首先需要准备一些基础材料,包括纸张、导电材料、绝缘层等。
纸张可以选择常见的办公用纸或特种纸,导电材料可以选择金属薄膜、碳纳米管等,绝缘层可以选择聚乙烯薄膜等。
2.制备导电纸张将纸张表面涂覆导电材料,可以使用刷子、喷涂或浸渍等方法。
涂覆导电材料的目的是为了提高纸张的电导性能,使其可以传导电流。
3.制备绝缘层纸基芯片中的导电层和非导电层需要通过绝缘层进行隔离,以防止短路。
制备绝缘层的方法可以使用涂覆、层叠或覆膜等方法,在纸张表面形成一层绝缘层。
4.制备电路图案根据设计的电路图案,在纸张上绘制电路。
可以使用传统的绘图工具如铅笔、钢笔等,也可以使用印刷技术如丝网印刷、喷墨印刷等。
5.添加电子元件根据设计的电路图案,将相应的电子元件添加到纸张上。
可以使用印刷技术将导线、电阻、晶体管等元件印刷在纸张上,也可以将已经制备好的电子元件直接粘贴或焊接在纸张上。
6.封装和保护纸基芯片在制备完成后需要进行封装和保护,以提高其稳定性和耐久性。
可以使用覆膜或涂覆保护层的方法对纸基芯片进行封装和保护。
7.测试和调试完成纸基芯片的制备和封装后,需要进行测试和调试,以确保其功能正常。
可以使用测试仪器对纸基芯片的电路连接和电性能进行测试,如电阻、电容、电流等。
总结:纸基芯片的构建方法包括准备基础材料、制备导电纸张、制备绝缘层、制备电路图案、添加电子元件、封装和保护、测试和调试等步骤。
这些步骤可以根据具体的需求和设计进行调整和改进,以满足纸基芯片的制备要求。
纸基芯片作为一种新兴的电子器件,具有重要的应用价值,相信随着技术的发展和进步,纸基芯片将会有更广泛的应用。
纸基纸芯片微流控芯片加工,具有芯片面积小,抗冲击强度大,耐热性好,抗化学腐蚀性能强,密封性能好,耐温性能强,抗紫外线性能好,耐湿性强,绝缘性能强,寿命长等特点,可广泛用于各种电子产品的制造。
Paper-based chip micro-flow control chip processing has the characteristics of small chip area, strong impact resistance, good heat resistance, strong chemical corrosion resistance, good sealing performance, strong temperature resistance,good ultraviolet resistance, strong moisture resistance, strong insulation performance and long service life, which can be widely used in the manufacture of various electronic products.纸基芯片微流控芯片加工的优势:Advantages of paper-based chip micro-flow control chip processing:1、面积小:纸基芯片微流控芯片加工可以制作出面积小的芯片,可以更好地满足用户对芯片尺寸的要求。
1. Small area: Paper-based chip micro-flow control chip processing can produce small area chips, which can better meet the user's requirements for chip size.2、抗冲击强度大:纸基芯片微流控芯片加工的芯片具有较强的抗冲击强度,能够抵抗外界的冲击,提高芯片的使用寿命。
纸基芯片构建方法以纸基芯片构建方法为标题,本文将介绍纸基芯片的构建方法和相关技术。
纸基芯片是一种新兴的电子器件,它以纸张为基底,通过特殊的加工工艺和材料制备而成。
相比于传统的硅基芯片,纸基芯片具有柔性、可折叠、低成本等优势,有着广阔的应用前景。
一、纸基芯片的材料选择纸基芯片的制备首先需要选择合适的纸张作为基底材料。
普通的纸张具有一定的导电性,但其导电性较弱,因此需要通过一系列工艺来改善其导电性。
目前常用的纸基材料有纤维素纸、石墨烯纸和导电纸等。
二、纸基芯片的制备工艺1. 纸张预处理:首先需要对选定的纸张进行预处理,包括去除表面污染物、增强导电性等。
这一步骤可以通过热处理、电化学处理或化学处理等方法实现。
2. 导电材料涂覆:在纸张表面涂覆导电材料,以提高纸张的导电性。
常用的导电材料有导电油墨、导电聚合物、金属纳米颗粒等。
涂覆方法可以采用刷涂、印刷、喷涂等技术。
3. 图案制备:根据芯片设计需求,将导电材料在纸张上进行图案制备。
这一步骤可以通过光刻、印刷、喷墨等技术实现,以获得所需的电路结构。
4. 封装封装:将纸基芯片进行封装,以保护芯片和连接外部电路。
常用的封装方法有胶封、层压等。
三、纸基芯片的性能测试制备完成的纸基芯片需要进行性能测试,以确保其满足设计要求。
常见的性能测试包括导电性测试、稳定性测试、可靠性测试等。
这些测试可以通过导电性测试仪器、热循环实验等方法进行。
四、纸基芯片的应用领域纸基芯片具有柔性、可折叠、低成本等特点,因此在许多领域具有广泛应用前景。
例如,可以应用于柔性电子产品,如可穿戴设备、智能贴片等;还可以应用于传感器领域,如温度传感器、湿度传感器等。
此外,纸基芯片还可以用于智能包装、环境监测等领域。
总结:纸基芯片作为一种新兴的电子器件,具有柔性、可折叠、低成本等优势,在各个领域都有着广阔的应用前景。
通过选择合适的纸基材料、采用特定的制备工艺和测试方法,可以制备出性能优良的纸基芯片。
未来,随着纸基芯片技术的不断发展和成熟,相信它将在电子领域发挥更大的作用,为人们的生活带来更多便利和创新。
芯⽚设计流程芯⽚的设计原理图芯⽚是什么?芯⽚的具体设计流程⼜是什么?本⽂探讨的就是芯⽚在字⾯以外的意义,以及芯⽚是怎么被设计成的。
芯⽚芯⽚,⼜称微电路(microcircuit)、微芯⽚(microchip)、集成电路(英语:integrated circuit, IC)。
是指内含集成电路的硅⽚,体积很⼩,常常是计算机或其他电⼦设备的⼀部分。
芯⽚,英⽂为Chip;芯⽚组为Chipset。
芯⽚⼀般是指集成电路的载体,也是集成电路经过设计、制造、封装、测试后的结果,通常是⼀个可以⽴即使⽤的独⽴的整体。
“芯⽚”和“集成电路”这两个词经常混着使⽤,⽐如在⼤家平常讨论话题中,集成电路设计和芯⽚设计说的是⼀个意思,芯⽚⾏业、集成电路⾏业、IC⾏业往往也是⼀个意思。
实际上,这两个词有联系,也有区别。
集成电路实体往往要以芯⽚的形式存在,因为狭义的集成电路,是强调电路本⾝,⽐如简单到只有五个元件连接在⼀起形成的相移振荡器,当它还在图纸上呈现的时候,我们也可以叫它集成电路,当我们要拿这个⼩集成电路来应⽤的时候,那它必须以独⽴的⼀块实物,或者嵌⼊到更⼤的集成电路中,依托芯⽚来发挥他的作⽤;集成电路更着重电路的设计和布局布线,芯⽚更强调电路的集成、⽣产和封装。
⽽⼴义的集成电路,当涉及到⾏业(区别于其他⾏业)时,也可以包含芯⽚相关的各种含义。
芯⽚也有它独特的地⽅,⼴义上,只要是使⽤微细加⼯⼿段制造出来的半导体⽚⼦,都可以叫做芯⽚,⾥⾯并不⼀定有电路。
⽐如半导体光源芯⽚;⽐如机械芯⽚,如MEMS陀螺仪;或者⽣物芯⽚如DNA芯⽚。
在通讯与信息技术中,当把范围局限到硅集成电路时,芯⽚和集成电路的交集就是在“硅晶⽚上的电路”上。
芯⽚组,则是⼀系列相互关联的芯⽚组合,它们相互依赖,组合在⼀起能发挥更⼤的作⽤,⽐如计算机⾥⾯的处理器和南北桥芯⽚组,⼿机⾥⾯的射频、基带和电源管理芯⽚组。
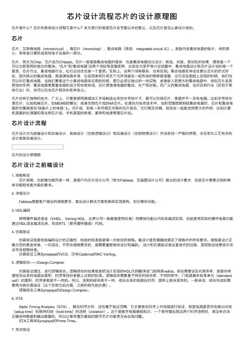
芯⽚设计流程芯⽚设计分为前端设计和后端设计,前端设计(也称逻辑设计)和后端设计(也称物理设计)并没有统⼀严格的界限,涉及到与⼯艺有关的设计就是后端设计。
纸基微流控芯片的应用及制备方法研究进展摘要:纸基微流控芯片作为一种新型微型检测平台,由于其制备简单,以滤纸为基底材料在环境中可降解吸收、原料廉价易得、便捷性高、样品消耗量少、无需流体驱动装置,在医疗检测、环境监测、食品安全检测等领域拥有非常广阔的应用前景。
本综述对纸基微流控芯片的制备方法做论述。
关键词:纸;纸基微流控芯片;制备方法纸作为大自然中普遍存在的一种纤维素材料,因其廉价易得、方便处理且实用性强而被广泛地应用于现代社会的众多领域。
此外,由于其具有良好的柔韧性、可变形性、生物可降解性等优点,被用作柔性“绿色电子”材料,在环境监测、食品检测、药品检测等领域有着比较理想的商业化前景。
还有用纸基材料制备的一些电子器件,如传感器和微流控元器件等,说明了纸基材料的应用广泛性。
以纸(如滤纸、层析纸或类似纸的薄层纤维)为芯片基体,通过对其进行折叠剪裁或者化学改性等方式,在纸上加工出具有亲/疏水区域的微通道,从而构建出试剂加载区域和检测区域,实现对微量样品的一种新型微流体分析检测。
相比于传统的聚合物微芯片和玻璃微芯片,μPADs质轻、易制作、易操作、易携带且成本低、便于存放,此外,还具有生物相容性好、毛细管作用强、无动力运输等优点,在医疗诊断、环境监测和食品质量检测等方面具有潜在的应用前景。
1 纸基微流控芯片概述纸基微流控芯片是一种无需外力驱动,根据纸基底本身的毛细效应进行驱动的一种便携式纸基分析设备。
纸基微流控芯片的制备最早可追溯到1949年,Muller和Clegg等人首次利用压印的方法将石蜡以特定的图案印刷在滤纸上,制备了一种亲疏水相间的设备,液体可在滤纸上沿特定通道流动,这一想法为纸基微流控芯片的制备提供了思路。
到目前为止,许多纸基微流控芯片的制备方法,仍然是利用石蜡在滤纸上形成特定疏水屏障。
直到2007年,Whitesides小组提出“微流控纸基分析设备”(Microfluidic Paper-based Analytical Devices, μPADs)的概念,他们利用光刻法,精确地在滤纸上利用光刻胶得到了具有特定疏水屏障的μPADs。
纸质微流控芯片的设计制作及其初步应用一、引言纸质微流控芯片是一种新型的微流控技术,通过将微型流控系统与纸质材料相结合,实现了在普通纸张上进行微尺度液滴操作和流动控制。
本文将介绍纸质微流控芯片的设计制作过程以及其初步的应用情况。
二、纸质微流控芯片的设计制作2.1 材料选择设计纸质微流控芯片首先需要选择合适的材料。
通常情况下,选择的材料应具有较好的液体渗透性和生物相容性,同时具备一定的结构稳定性和机械强度。
目前常用的材料包括滤纸、纤维素膜等。
2.2 设计流道结构纸质微流控芯片的主要结构是流道网络,通过设计不同的流道结构可以实现液滴的生成、混合、分离等操作。
设计流道结构时需要考虑流道的宽度、长度、交叉点等参数,并结合实际需求进行合理的设计。
2.3 制作工艺制作纸质微流控芯片的工艺包括打孔、粘贴、封闭等过程。
其中,打孔是最关键的一步,通常使用激光雕刻或机械切割等技术进行。
打孔后,将相应的纸质材料粘贴在一起,并通过封闭工艺固定流道结构。
三、纸质微流控芯片的初步应用3.1 植物基因组筛选纸质微流控芯片可利用微型流道结构和液滴操作的特性,快速筛选植物基因组。
通过在纸质芯片上设计合适的反应腔室和试剂通道,可以实现对不同基因的筛选和检测,为植物育种和基因研究提供便利。
3.2 临床诊断纸质微流控芯片在临床诊断中也有广泛的应用。
通过在纸质芯片上设计相应的反应区域和检测通道,可以实现对血液、尿液等样本的快速检测。
这种方法具有快速、低成本的优势,可以在资源匮乏的地区提供便捷的诊断服务。
3.3 环境监测纸质微流控芯片还可以应用于环境监测领域。
通过设计合适的流道结构和传感器,可以实现对环境中的污染物快速检测和监测。
这种方法具有快速、方便、灵敏度高的特点,可以提供实时的环境监测数据。
3.4 生物传感器纸质微流控芯片还可以用作生物传感器。
通过在芯片上引入合适的生物分子探针,可以实现对特定生物分子的检测和分析。
这种方法具有快速、灵敏度高、样本消耗少的优势,可用于生物医学研究和临床应用。
三维纸芯片微流控产品制备3D纸芯片微流控技术是一种制备纸芯微流控芯片的新技术,其利用纸张和三维技术,能够在微尺度上精确控制流体的流动。
一、3D纸芯片微流控的组成3D纸芯片微流控芯片的组成包括纸芯、金属电解质和电导靶液。
纸芯是3D纸芯片的支撑组成部分,电解质可以通过涂层的形式或者是一块穿孔电极板。
电导靶随需要而变,根据不同应用可以有不同的靶,如气相、液相、固相、滴定等。
二、3D纸芯片微流控的制备1. 组装尺寸:将金属电解质与电导靶随需要而变进行组装,并经过紫外光固化,以规范恒定的组装尺寸。
2. 调控容量:调整金属电解质层厚度,调节加入过程中的电导靶随需要而变,以调控技术应用中的微流率。
3. 聚集舱: 将组装后的纸芯和金属电解质放入进行组装,组装好后使用紫外光固化,以达到聚集舱的预期效果。
三、3D纸芯片微流控的应用1. 样品分析:利用3D纸芯片微流控技术,可以精确的控制微粒,从而实现样品分析与处理,有利于快速筛检。
2. 气体检测: 3D纸芯片微流控技术可以用于气体的分离和检测,有助于提高气体分析的准确性和速度。
3. 生物样品检测:3D纸芯片微流控技术可以用于精确的控制细胞的分离,有助于开展细胞分析和生物检测。
4. 水质检测:3D纸芯片微流控技术可以实现准确和快速的水质成分分析,从而有效提高水质检测效率。
四、3D纸芯片微流控的未来发展1. 批量制备:近年来,随着3D打印技术的迅速发展,3D纸芯片微流控技术可以大量制备,更好地促进应用。
2. 高精度:技术的精度和可靠性有待更进一步提高,更好地满足应用的要求。
3. 产品的智能化:未来,除了细胞分离外,通过更智能化的产品和技术,可以实现对生物样品的准确分析检测。
4. 结构优化: 通过纸芯结构优化,提高芯片腔室内的流量,以及提高技术的应用稳定性。
纸基微液滴芯片系统加工技术
纸基微液滴芯片系统加工技术是一种用于制备纸基微液滴芯片的新型技术。
该技术使用数字印刷技术将微量液体输送系统定位,然后在纸上形成微液滴,从而来实现纸基微液滴芯片的制作。
具体的加工步骤包括:第一步,准备纸张,根据所要制作出的纸基微液滴芯片的大小,选择相应的纸张;第二步,将纸张放入到数控印刷机中,设置好相应的印刷参数;第三步,经过数控印刷机的加工,将微量液体输送系统图案定位在纸张上;第四步,完成数控印刷机的加工后,就可以将纸张放入微液滴芯片晶圆照明机中,经过光热处理,最终形成微液滴;第五步,完成微液滴的形成后,将纸张上的微液滴晶圆照明机中印刷的微量液体输送系统进行连接,形成一个完整的纸基微液滴芯片系统。
图解纸芯片制作及应用进展作者:齐云龙丁永胜来源:《现代仪器与医疗》2013年第03期摘要纸可以作为分离和快速检测技术的支撑材料,采用纸质微流控芯片可实现传统试纸所无法实现的对多组分目标物的同时、定量分析,满足对样品中临床疾病标志物和食品、环境中重要污染物的快速、廉价和便携式分析的需求。
目前已开发许多快速、简便、重复性好、成本低的纸芯片制备方法。
本文以图解方式简要介绍国内外在纸芯片制作及应用方面的研究进展。
关键词图解纸芯片制作应用进展前言微流控芯片(Microfluidic Chip)借鉴半导体微加工技术和(或)微电子工艺在芯片上构建微流路系统(由储液池、微反应室、微通道、微电极、微电路中的一种或几种组成),加载生物样品和反应液后,在压力泵或电场的作用下形成微流路,在芯片上进行一种或连续多种反应,可达到高通量快速分析的目的。
“芯片实验室(Lab-on-a-chip)”或称微全分析系统(Miniaturized Total Analysis System,µ-TAS)意指把生物和化学等领域中所涉及的样品制备、生物与化学反应、分离检测等基本操作单元集成或基本集成到芯片上,用以完成不同的生物或化学反应过程,并对其产物进行分析。
功能化芯片实验室大体包括3部分:芯片;分析仪,包括驱动源和信号检测装置;实现芯片功能化方法和试剂盒。
采用微流控芯片分析具有突出优点:(1)系统微型化,芯片面积常为数平方厘米;(2)试样、试剂消耗低,污染少;(3)分析速度快、高通量(通道短,场强高,分离快);(4)自动化、集成化程度高——反应、分离可控性大大提高,在集成化基础上可制成便携式仪器用于现场分析。
其研究应用日趋广泛,涉及生命科学、化学、材料、生物合成、生化诊断分析、药物筛选等领域[1~9]。
纸芯片(Paper-based microfluidics)或纸芯片分析装置(Microfluidic Paper-based Analytical Devices,μPADs或Lab-on-paper Analytical Systems)是微流控分析系统的新成员,与普通意义上的微流控芯片相比,它成本低、制备简便、无需复杂外围设备,能够进行真正意义上一次性、价格低廉、便携式的分析,已经越来越受到关注[10],被普遍视为未来现场实时诊断发展趋势之一[11~14],本文重点介绍纸芯片的制作及应用。
1 纸芯片概述纸质材料在检测装置中可以起到分离和支撑作用,有其独特的、极具吸引力的品质[15~17]:其成分是惰性的纤维素,来源丰富、廉价、可再生、易处理、可循环利用,易于使用和运输,易于化学修饰,有着较好的稳定性和良好的生物相容性。
结合现代的印刷技术可以方便地制备出可用于分离、分析和检测用的微流控装置,是一种可用于检测的极佳材料。
纸一直被用于多种快速检测,pH试纸是其中最突出的实例。
纸介质可以用于色谱法分离[18],基于纸材料的分离检测提供一类廉价、多功能的平台。
纸和膜材料结合模式在针对现场诊断的商品化层析检测试纸条和试纸卡产品中应用极广[19]。
常规的试纸条(卡)通常是基于酶联免疫显色,近期基于胶体金显色的试纸条发展迅速[20, 21]。
Marbey等[16]在Nature上综述适用于发展中国家的诊断方法,其中特别提到纸上免疫色谱法——在试纸条不同位置标记不同的抗体,可以用一份样本同时检测出多种疾病,检测结果可视化,时间少于10min。
常规试纸检测因其操作简便、易用、价廉而获得巨大成功,但通常不能够做多重分析和定量分析[18]。
纸芯片(纸质微流控芯片装置)则可以解决这一问题,并更趋微型化、集成化、多功能化。
如王方方等[22]采用光刻法制备纸芯片,以化学发光法可同时检测葡萄糖和尿酸。
采用ISI Web of Knowledge检索系统,以“纸芯片(paper-based microfluidics)”等关键词检索相关的文献可知,目前关于纸芯片相关的文献发表正处于不断增长的趋势,并且有着较好的发展前景。
目前关于纸芯片综述还不多[13, 14, 17, 23~25],本文将结合自己实验工作介绍纸芯片的制作原理及应用。
2 制作材料选择对于纸芯片,纸材质的选择非常关键,需考虑多重因素[26],如:足够的机械承受力;水相中浸泡无显著变形和解体;合适的亲疏水性便于吸附和固定,形成明确的检测区,又要避免过度散溢[27];不能降解生物待测物或其他检测试剂;表面须均一,以便重现、修饰和生成信号;降低常规方法中易出现的咖啡环效应(coffee-ring stain effect)[28],还要考虑与复合材料的封装匹配效果等[29]……Whatman 3MM层析纸具有较高的纯度和一致性,确保毛细管效应的载量均一,使用较为广泛。
其中Grade1型号国际标准色谱纸厚度0.18mm,线性流速(水)130 mm/30min,具有中等颗粒保留度,表面光滑,适合用于普通分析分离并与打印机纸盒匹配较好。
纸与其他材料组合应用也较为常见,如张琼等[29]研发纸与PDMS复合型微流控芯片,利用纸与PDMS表面性质的差异,在纸材料上形成水凝胶液滴,结合液体在微通道中的主动灌流与纸材料中的被动扩散,模拟体内物质运输,形成浓度梯度介导的细胞微环境,成功用于肝癌细胞三维培养。
目前也有研究直接采用丝线、纤维等材料引导流体来制作检测装置[30~32]。
若采用电化学检测方式,还需要考虑电极材料的选择。
电极与纸芯片的组装可以采用2种方式:(1)绝缘塑料基板(如聚邻苯二甲酸乙二醇酯PET)上固化金、铜等金属电极材料,然后与纸芯片贴附接触[33];(2)采用丝网印刷技术等将导电碳墨、Ag浆、Ag/AgCl浆等直接印刷在纸上之后加热固化。
在塑料基底上镀金、镀铜电极也适合于纸基质电化学装置,并在某些应用中灵敏度更高,如纸芯片上采用金或铜电极用循环伏安法检测效果较好,但因为产物的吸附作用会使电极钝化而不如碳墨电极耐用,且成本较高。
导电碳墨电极有多方面优势:(1)价格便宜;(2)持久耐用;(3)易于制造;(4)工业和研究中应用广泛[37]。
丝网印刷电极(Screen-Printed Electrodes,SPE)技术设计灵活,非常适用于批量生产低成本、可再生以及较为灵敏的一次性电极,在实验室研究和产品开发上,受到越来越多的关注。
本实验室采用丝网印刷技术在纸芯片上固定电极材料如导电碳墨、Ag浆、Ag/AgCl浆,并对电极进行各种修饰,如可采用纳米材料[34, 35]、Nafion膜、分子印迹[36]等。
电极应与所采用的电化学分析仪器组装灵活,应考虑与普通电化学工作站或手持便携式电化学分析仪等各接口的适用性。
3 纸芯片制作方法3.1 制作方法分类纸芯片制作通常是采用能固化的疏水性材料形成通道来限制和引导流体,这些材料包括蜡[38]、聚二甲基硅氧烷(poly (dimethylsiloxane),PDMS)[39~42]、SU-8[43, 44]、聚苯乙烯[45]、烷基烯酮二聚体(AKD)[24]、聚甲基丙烯酸甲酰胺(PoNBMA)[46]等。
方法有光刻[22]、手绘[38, 47]、打印[48, 49]等。
也有的采用等离子体[50]、激光[51, 52]等对纸质材料处理后形成特殊的亲、疏水通道。
除此之外,文献中[38, 49, 53]还报道其他纸芯片的制作方法。
为使纸上流体成为相对密封的体系,除外加密封罩外也可采用热压塑封机,以双层透明膜把芯片塑封起来[54]。
基于打印机的纸芯片制备方法[38, 49, 55] 易于与前端设计步骤衔接,操作简单,并能方便地利用最新的打印工艺打印包括电极部分在内的芯片。
本实验室利用Xerox Phaser 8560DN喷蜡打印机制作纸芯片,制作过程如后。
3.2 打印法制作纸芯片本实验室打印法基本制作流程:图 1 喷蜡打印法制作流程示意图3.2.1 纸芯片设计先用电脑辅助设计和绘图软件(如FreeCAD等)绘制芯片图样,使蜡打印部分形成对液流的限制通道。
设计须保证在芯片上完成进样、分离,与电极接口界面友好,避免加样后散溢,并有一定的支撑强度,从而实现完整的芯片检测功能。
3.2.2 采用喷蜡打印机打印采用特殊的喷蜡打印机装置制作,下图为打印后的样图:图 2 精细打印的芯片样图3.2.3 精确数控加热板加热蜡渗透在纸层中形成限制性通道,视蜡的材质,一般采用100℃,10min左右(以蜡层恰好均匀渗透到下层而不过度扩散为宜),大连化物所Lu等[55]曾进行过相关参数优化。
也可将打印好的芯片置于90℃恒温干燥箱20min左右。
3.2.4 电极制作和修饰制作好纸芯片后采用丝网印刷法[41]用下面的模具印刷电极:图 3 用于制作电极的铜板掩膜3.2.5 控制元件或三维芯片设计为达到精细控制的目的,可以再加入一些控制管道、阀门等。
制作复杂的如三维立体多层的芯片,其制作原理与上述方法类似。
3.3 复杂纸芯片制作三维立体纸芯片的制作思路是通过防水双面胶带等形成多层间的隔离,中间采用不同孔道形成不同的连通效果[56, 57]。
多层立体纸芯片制作流程示例:图 4 多层立体纸芯片制作流程示意图[56],通过“纸-双面胶带-纸”及不同孔道的多层组合控制液流4 纸芯片检测方法4.1 光学手段光学检测是较简单直观也是最常用的方法[58],通常是利用化学反应、酶联免疫反应的显色效应[59~64]、基于纳米粒子或量子点[64~67]的颜色指示等。
基于不同的显色指示剂,可显示一种待检物多个指标如pH、葡萄糖、蛋白、核酸等,可裸眼观察也可据色度值定量。
也有研究[68]采用对热电敏感的墨水,将不同热电信号显示为色度指示信号(见图5)。
图 5 利用热敏感墨水将电热信号转化为颜色指示[68]荧光法[15]、化学发光法或电致化学发光法[69~73]、表面增强拉曼光谱(surface-enhanced Raman spectroscopy, SERS)法[74, 75]等可能需要特定仪器检测的在本文也归为光学检测类。
济南大学Yu等采用电致化学发光法检尿酸[69]和葡萄糖[72],Delaney等[71]采用电致化学发光法在纸芯片上通过显色反应检测2-N-二丁氨基乙醇和NADH,通过手机摄像头等采集激发红光的色度数据进行远程定量检测。
纸芯片与商品化血糖仪[76]或手机[77, 78]等便携设备结合非常有利于家庭护理和远程诊断技术的发展。
纸芯片与手机结合远程诊断的应用,如下图:图 6 利用手机拍照功能采集色度数据进行远程分析的实验平台示例4.2 电化学手段采用电化学方法检测[58],其流程示意图:图 7 电化学检测流程示意图电化学检测装置所需仪器简单、价格适中、携带方便[18],其与纸芯片整合极具优势[18,79, 80],电化学检测也可以与酶联免疫反应相结合[81]。