在线开放课程建设中的信息化教学改革及应用
- 格式:pdf
- 大小:2.33 MB
- 文档页数:2
TECHNOLOGY AND INFORMATION科学与信息化2022年5月上 157线上线下混合教学模式在信息技术课程中的应用林建娜 深圳市坪山区坪山中心小学 广东 深圳 518118摘 要 随着现代信息技术的飞速发展,人们的生活和学习方式也发生了巨大的变化。
为了更好地与时俱进,教育领域的改革势在必行。
传统的教育观念、方法力求在改革中求进。
信息技术作为一门培养学生信息素养、提高学生数字化学习能力和信息社会生存能力的学科,更注重一种基于网络资源的新型教学方式,线上线下混合教学,实现信息化改革教学的方法。
本文就此展开讨论。
关键词 混合教学模式;线上线下;信息技术课程Application of Online and Offline Blended Teaching Mode in Information Technology Courses Lin Jian-naPingshan Central Primary School of Pingshan District in Shenzhen, Shenzhen 518118, Guangdong Province, ChinaAbstract With the rapid development of modern information technology, great changes have taken place in people’s living and learning styles. In order to better keep pace with the times, reforms in the field of education are imperative. The traditional educational concepts and methods strive to make progress in the reform. As a discipline that cultivates students’ information literacy, improves students’ digital learning ability and survival ability in information society, information technology pays more attention to a new teaching method based on network resources, online and offline blended teaching realizes the informatization teaching reform. This article discusses this issue.Key words blended teaching mode; online and offline; information technology courses引言随着现代信息技术的飞速发展,人们的生活方式和学习方式也在不断变化。
在线开放课程的建设与应用研究随着互联网的普及和教育信息化的发展,在线开放课程在教育领域中的应用越来越广泛。
在线开放课程是指通过网络平台提供给大众的、免费、无限制条件的学习资源,这种形式的教育模式为学习者提供了更加灵活的学习方式,也为教育机构提供了更多的教学资源共享的机会。
本文将就在线开放课程的建设与应用进行深入探讨研究。
一、在线开放课程的建设1. 教学内容的丰富性和多样性在线开放课程的建设需要充分考虑学习者的需求和学习兴趣,丰富的教学内容可以吸引更多的学习者参与到课程学习中。
教学内容的多样性可以采用文字、图片、音频、视频等形式,以及互动式的学习方法,让学习者在学习的过程中能够更加主动参与和深入理解知识。
2. 学习资源的共享和开放在线开放课程的建设需要考虑到资源的共享和开放,教师和学习者可以共享自己的教学资源,同时也可以获取他人共享的学习资源。
这样不仅可以提高教学资源的利用率,还可以促进学生们之间的资源互惠共享,提高整体学习效果。
3. 互动性和个性化定制服务在线开放课程的建设需要考虑到互动性和个性化定制服务,通过基于学习者的学习兴趣和需求,对课程内容进行个性化定制,使得学习者能够根据自己的学习需求来选择适合自己的课程,同时也可以通过互动的方式与老师、学生和其他学习者进行交流和讨论,促进课程学习的深度和广度。
1. 在教育机构中的应用在线开放课程可以在传统的教育机构中得到应用,教育机构可以通过建设自己的在线开放课程平台,分享自己的教学资源,与其他机构进行资源共享和互惠合作,使得学生在课外学习的过程中能够更好地获取丰富的教学资源和知识。
教师也可以通过在线开放课程的形式来进行教学内容的扩展和创新,更好地吸引学生的兴趣,提高教学效果。
2. 在企业培训中的应用在线开放课程也可以在企业培训中得到应用,企业可以通过建设自己的在线开放课程平台,提供给员工免费的学习资源和培训课程,使得员工能够在工作之余,通过在线课程来提高自己的技能和知识水平。
浅析开放式在线课程的教学改革【摘要】开放式在线课程是当前教学领域的热点话题,它为教学改革提供了全新的思路和方法。
本文从开放式在线课程的优势、教学模式创新、评估方式变革、实施挑战以及未来发展趋势等方面展开讨论。
通过分析这些内容,可以看到开放式在线课程在教学改革中的重要作用和潜力。
在本文进一步探讨了开放式在线课程的教学改革意义、推广建议以及未来发展前景,指出了其在教育领域中的重要意义和发展方向。
各种观点和观点的阐释为读者提供了一个全面的视角,有助于更好地理解和掌握开放式在线课程的教学改革现状和发展趋势。
【关键词】开放式在线课程、教学改革、教学模式、评估方式、实施挑战、发展趋势、意义、推广建议、前景。
1. 引言1.1 开放式在线课程的教学改革概述开放式在线课程的教学改革旨在通过引入先进的教学理念和技术,促进教育教学的创新和提升。
随着信息技术的迅速发展和互联网的普及,开放式在线课程已经成为教育领域的一种重要趋势。
传统教学模式的单一性和局限性逐渐受到挑战,开放式在线课程为学生提供了更广阔的学习空间和更灵活的学习方式。
通过多媒体技术和在线平台,学生可以随时随地获取丰富的学习资源,并通过互动学习和合作学习获得更丰富的学习体验。
开放式在线课程的教学改革不仅仅是课程形式的变革,更是教育理念和教学方式的创新。
教师在开放式在线课程中扮演了更多的指导者和促进者的角色,引导学生自主学习和合作学习,激发他们的学习兴趣和创造力。
开放式在线课程也为教师提供了更多个性化的教学策略和评估方式,帮助他们更好地关注和支持每个学生的学习发展。
开放式在线课程的教学改革旨在实现教育资源的共享和教育公平的提升,推动教育体系的整体发展。
通过借鉴国内外先进的教育理念和实践经验,不断完善开放式在线课程的教学模式和服务机制,实现教育信息化和人才培养的双赢。
2. 正文2.1 开放式在线课程的优势开放式在线课程的优势有很多方面。
开放式在线课程可以为学生提供自主学习的机会,灵活安排学习时间、地点,适应不同学习节奏和学习方式。
教育信息化建设推动教学创新近年来,随着科技的迅猛发展,教育信息化已经成为推动教学创新的重要手段。
教育信息化建设在提供高效的教育资源、拓展学习方式、促进教学改革、增强学生创新能力等方面发挥着积极的作用。
本文将就教育信息化建设如何推动教学创新展开探讨,并分析其中的优势和挑战。
一、教育信息化建设提供了丰富的教育资源教育信息化建设通过数字化技术的应用,让传统教学方式不再受限于时间和空间的限制。
教师和学生可以通过互联网获取到海量的学习资源,如电子教材、网络课程、教学视频等。
这些丰富的教育资源不仅丰富了教学内容,还为学生提供了个性化学习的机会,满足了不同学生的需求,提升了学习效果。
二、教育信息化建设拓展了学习方式教育信息化建设导致了传统教学模式向个性化学习的转变。
学生可以通过在线学习平台随时随地进行学习,根据自身的学习进度和能力选择适合自己的学习内容和学习方式。
在线学习平台还提供了各种学习工具和学习辅助功能,如在线作业、虚拟实验室等,使学习更加生动有趣,激发了学生的学习兴趣和动力。
三、教育信息化建设促进了教学改革教育信息化建设为教师提供了更多的教学工具和支持,促进了教学方法的创新和改进。
教师可以利用多媒体技术进行教学,将丰富的教育资源融入到课堂教学中,提高了教学的趣味性和互动性。
同时,教育信息化还提供了教学评估和反馈机制,教师可以通过在线测试和学习数据分析及时了解学生的学习情况,有针对性地进行教学调整和辅导,提高了教学效果。
四、教育信息化建设提升了学生创新能力教育信息化建设提供了学生自主学习和创新的平台。
通过网络学习社区和开放式教育资源,学生可以与全球范围内的同学进行交流和合作,拓宽视野,提高跨文化交流能力。
此外,教育信息化建设还鼓励学生运用技术和创新思维解决实际问题,培养学生的创新意识和实践能力,为未来的创新创业奠定基础。
然而,教育信息化建设仍面临着一些挑战。
首先,教育信息化建设需要大量的投入,包括硬件购置、师资培训、平台维护等,这对于一些资源匮乏的地区来说是一个巨大的困难。
20 思展,即教师引导学生拓展延伸或形成知识树。
教师根据学生实际接受情况,结合课程内容、课型特点,选择是否进行知识层面的拓展延伸,比如设置综合性较强,灵活性较大或者贴近生活的问题。
若时间、条件不允许,可直接进行能力层面的拓展,即引导学生形成自己的知识体系。
教师在学生自主总结、反思、归纳的基础上,加以补充、完善、定论。
通过系统性极强的拓展延伸,构建学生的知识框架,再塑思维,培养学生归纳问题的能力和体会数学的逻辑之美。
6.思悟。
思悟,即教师引导学生感悟数学的价值和意义。
一方面,教师引导学生思考蕴涵的数学思想以及解决实际问题的价值,另一方面,思考本节内容与前后章节之间的联系,思考用本节内容能否更好解决先前问题,思考本节的位置能否与前后章节进行调换。
通过深度性极强的感悟思考,体会数学的连贯性和思想性,深度迁移思维,培养学生用数学思想观察世界,看待世界。
二、“三导三思”构建结构导学、导探、导练、思变、思展、思悟六个环节层层递进,环环相扣,彼此相互依存,相互交融,充分体现了学习形式和感悟思维的层级特性。
具体结构如下图:三导三思结构示意图三、结语以上六个环节层层递进,充分把握学习认知规律,但它并不是对所有课型,所有内容都适用的。
习题课不需要六个环节全覆盖,难度大的内容很可能完不成六个环节,学生整体基础较差的班级难以很好推进六个环节等。
而“三导三思”旨在体现教师引导学生能自学、会探究、勇于练、乐于变、勤梳理、常体会,养成良好的学习习惯,形成良好的教学形态。
本人在南阳市社旗县任数学教师期间,受益于社旗县教育部门提出的“四引”教学模式[6],也目睹了全县学生整体数学成绩的提高,自身也体会到了推进模式教学的利与弊,于是在教学中对模式教学作了一些补充,融入了变和悟,完善了练和展。
前期的实践证明,推进的过程有些困难,甚至怀疑方式是否科学,但坚持了一段时间后,学生的数学成绩有了逐步提升,更为明显的是学生的积极性和兴趣有了明显的改观。
在线开放课程的建设和应用对高职教育教学的影响随着互联网和信息技术的不断发展,开放课程已经成为高职教育教学中的重要组成部分。
在线开放课程的建设和应用对高职教育教学产生了深远的影响,为学生提供了更加多元化的学习资源和学习方式,促进了教学模式的创新与改革,提升了教学质量和教学效果。
本文将从开放课程的概念、特点及对高职教育教学的影响等方面进行探讨,并提出相应的建议与对策。
一、开放课程的概念及特点开放课程(Open Course)是指以互联网为平台,借助信息化技术和网络资源,在线上对教学资源进行开放共享,提供免费学习服务,以促进教育资源的共享和传播,为学生提供自主学习的机会,为教师提供在线与学生互动和交流的平台。
开放课程的特点主要包括以下几个方面:其一,内容丰富多样化,包括各种学科领域的教学资源;其二,免费开放,学生可以随时随地通过网络平台免费获得最新的教学资源;其三,灵活自主学习,学生可以根据自己的兴趣和需求自由选择学习内容和学习时长;其四,互动性强,学生可以通过在线问答、讨论等方式与教师和其他学生进行交流互动。
1. 提供多元化学习资源在线开放课程为高职教育提供了更加多元化的学习资源,丰富了学生的学习内容和学习方式。
通过开放课程,学生可以接触到来自不同学科领域、不同高校的丰富教学资源,可以更加全面地了解到各种学科的知识和最新研究成果,激发学生的学习兴趣,拓宽学生的学术视野,丰富学生的知识结构。
2. 促进教学模式创新在线开放课程的应用,激发了高职教育教学模式的创新。
传统的面对面授课模式已经不能满足学生多样化的学习需求,而开放课程提供了更加灵活、个性化的学习模式,结合混合式教学的理念,可以更好地发挥教师的教学效能,满足学生的学习需求,提高教学效果。
3. 提高教学质量和效果在线开放课程的建设和应用,提高了高职教育的教学质量和效果。
通过开放课程的学习,学生可以主动获取更多的学习资源,提高了学习的积极性和主动性,培养了学生的自主学习能力和创新能力,提高了学生的综合素质。
96Internet Application 互联网+应用一、引言根据《教育部关于加强高等学校在线开放课程建设应用与管理的意见》(教高〔2015〕3号)、《教育部关于加快建设高水平本科教育全面提高人才培养能力的意见》(教高〔2018〕2 号)和《教育部关于一流本科课程建设的实施意见》(教高〔2019〕8号)精神,教育部将实施一流本科课程“双万计划”,即认定万门左右国家级一流本科课程和万门左右省级一流本科课程[1][2]。
建设大规模在线开放课程是落实立德树人根本任务、提高人才培养质量的重要抓手,更是加快实现高等教育现代化、建设高等教育强国的关键一招[3]。
浙江省教育厅根据教育部在线开放课程建设要求,以及全省高等教育工作会议精神发布《浙江省教育厅办公室关于组织开展省级精品在线开放课程建设工作的通知》(浙教办高教〔2015〕95号),鼓励高校发挥学科专业优势和现代教育技术优势,以大学生文化素质教育课、受众面广量大的公共课和专业核心课程为重点,建设适合网络传播和教学活动的内容质量高、教学效果好的在线开放课程[4]。
在此背景下,本科高校如何运用多元化在线开放课程平台开展在线课程建设,成为当下高等教育的重要课题之一。
本文以浙江理工大学为例,阐述学校在国家级在线开放课程平台——中国大学MOOC 平台和浙江省省级在线开放课程平台——浙江省高等学校在线课程共享平台(以下简称“省平台”)的在线课程建设情况及实多元化在线开放课程平台在本科高校课程建设中的应用及探索——以浙江理工大学为例践探索。
二、多元化在线开放课程平台的选择(一)国家级在线开放课程平台——中国大学MOOC 平台中国大学 MOOC 平台立项于2013年10月,于2014年5月上线,是由高等教育出版社有限公司和网易有道信息技术有限公司联合向学习者提供在线开放课程的学习服务平台,并由网易公司提供专业的技术支持服务。
中国大学MOOC 作为教育部国家精品开发课程承接平台,高等教育出版社全学科编辑严格审核线上课程的内容,专业化的课程团队为老师提供从课程设计到课程上线全流程的服务体系。
在线开放课程在本科教学中的应用随着互联网技术的不断发展,信息化教育模式已经在高校中广泛应用,特别是在线开放课程模式赢得了广泛关注和应用。
在线开放课程,简称MOOCs(Massive Open Online Courses),可以为学生提供高质量的教育资源,帮助他们获得更好的学习体验和知识深度,也为本科教学提供了很好的辅助和补充。
本文将就在线开放课程在本科教学中的应用进行浅谈,重点分析在线开放课程的优点和不足,以及如何在本科教学中合理地应用在线开放课程。
一、在线开放课程的优点1.加深学生理解和认知在线开放课程的学习材料和教学内容丰富多彩,涵盖了各种形式的学习资源,如视频、音频、图片、文档等。
通过多种形式的学习资源,学生可以对一个知识点进行多维度的探究和理解,有助于深化学生对知识点的认知和理解,从而提高学生的学习效率。
2.提高学生自学能力在线开放课程模式不仅可以提供高质量的学习资源,还可以促进学生自主学习和合作学习。
学生可以根据自己的节奏和需求自主选择合适的课程和学习资源,充分发挥自身的学习能力和学习潜力,提高学习效率和成果。
此外,学生在课程中可以与其他学生进行互动和合作学习,更好地理解和应用知识点。
3.节约教学成本在线开放课程模式可以大大降低学校和教师的教学成本。
教师可以将教学重心放在教学设计和学生实践能力的培养上,而不是在课件制作和教材编写上。
此外,学校可以借助在线开放课程来提高教学资源的利用效率,节约教育投入。
二、在线开放课程的不足1.学生缺乏动力在线开放课程为学生提供了大量的学习资源和自主学习的机会,但是学生在学习中存在缺乏动力和引导的问题。
学生可能因为个人原因或者学业压力较大等原因而放弃学习,并且在线学习缺乏学生与教师面对面交流的机会,缺乏教师的指导和鼓励,这容易导致学生学习动力下降,影响学习效果。
2.学习质量难以保证在线开放课程模式有着非常广泛的受众和数据,学生自主选择资源和情况各不相同,这就使得在线开放课程的学习质量难以保证。
职业教育(中职)在线开放课程建设与应用典型案例张钰洁现阶段随着素质教育的深入及教育领域中信息技术的渗透,很大程度上推动了教育方式的转变。
在教学过程中翻转课堂教学、混合式教学等多种方式得到了广泛应用,邀学网平台、慕课、微课质量显著提高,职业教育在线课程建设是高职院校不断提升专业建设水平与内涵的必然需求,也是学生多样化发展的重要途径。
21世纪,互联网技术及信息技术得到了飞跃发展,在这种形势下,在线教育得以衍生并有效应用,世界范围内正发生开放教育的重大变革。
在互联网+教育形势下,新型在线教育模式得到了广泛应用,其中以在线开放课程为代表,开启了在线教育热潮。
基于此,教育部提出并发布了《关于加强高等学校在线开放课程建设应用与管理的意见》,一定程度上为职业教育院校建设在线开放课程奠定了基础、指明了方向。
高职院校需要进行各方资源的有效整合,通过“社会参与、政府支持、高校主导”的方式,结合学校教育目标及学生学习情况构建具有针对性的在线开放课堂平台与课程体系。
通过在线开放课程的广泛应用,创新教学方式,改革教学理念,提升教学质量,这也为我国高等教育改革的推进与深入带来了挑战与机遇。
一、现阶段我国职业教育在线开放课程建设现状现阶段在大规模网络开放教育引起的全球高等教育深入变革的形势下,我国各高校也纷纷展开了在线教育的实践活动与探索工作。
我国教育部在2012年下发了《精品资源共享课建设工作实施办法》,2013年进行了多年教学及精品课程建设的探索与实践,我国逐渐展开了传统精品课程的升级转型[1]。
为了确保在线开放平台及课程建设与我国国情相适应,加强组织管理,促进课程应用,2015年我国教育部颁布了《关于加强高等学校在线开放课程建设应用与管理的意见》,考察课程教学资源与内容、教学活动与评价、教学方法与设计、教学影响与效果、团队服务与支持等要素,通过先建设应用、后评价的方式,我国在2017年认定了492门国家精品在线开放课程,预计到2020年我国将认定3000门国家精品在线开放课程。
第1篇随着信息技术的飞速发展,教育领域也迎来了前所未有的变革。
信息化教学作为一种新型的教学模式,正在逐渐改变着传统的教学方式,提高了教学效率,促进了教育公平。
本文将从信息化教学的定义、实践应用、优势与挑战等方面进行探讨。
一、信息化教学的定义信息化教学是指在教学过程中,利用信息技术手段,将教学内容、教学方法、教学评价等各个环节进行整合,以实现教学目标、提高教学质量的一种教学模式。
信息化教学的核心是信息技术与教育教学的深度融合,其目的是为了提高教学效果,培养适应时代发展的人才。
二、信息化教学的实践应用1. 教学内容的创新(1)多媒体教学资源:利用网络平台,教师可以轻松获取丰富的教学资源,如视频、音频、图片、动画等,使教学内容更加生动、形象,提高学生的学习兴趣。
(2)数字化教材:数字化教材可以将传统教材与信息技术相结合,实现教材的动态更新,满足不同学生的学习需求。
2. 教学方法的改革(1)翻转课堂:翻转课堂是一种以学生为中心的教学模式,通过课前自主学习、课中互动交流、课后巩固提高,实现学生自主学习和教师个性化辅导。
(2)在线学习:在线学习平台为学生提供了自主学习的环境,学生可以根据自己的学习进度和需求,随时随地学习。
3. 教学评价的优化(1)过程性评价:通过信息技术手段,教师可以实时了解学生的学习情况,及时调整教学策略,提高教学效果。
(2)形成性评价:利用信息技术手段,教师可以对学生进行形成性评价,关注学生的全面发展,提高学生的综合素质。
4. 教师角色的转变(1)学习引导者:教师不再是知识的传授者,而是学生学习的引导者,帮助学生掌握学习方法,提高学习效率。
(2)课程开发者:教师可以根据学生的需求,开发适合学生的课程,提高教学质量。
三、信息化教学的优势1. 提高教学效果:信息化教学能够提高学生的学习兴趣,激发学生的学习潜能,从而提高教学效果。
2. 促进教育公平:信息化教学打破了地域、时间、空间的限制,使优质教育资源得到更广泛的传播,促进了教育公平。
数字化教材与优质在线开放课程融合建设的方案浅析【摘要】数字化教材和优质在线开放课程是教育领域的两大趋势,它们各自具有一定的优势和特点。
数字化教材提供了丰富的多媒体资源和互动性,便于学生进行自主学习;而优质在线开放课程则拥有全球最新的教学资源和优秀教师的授课。
将两者融合建设能够更好地发挥各自优势,提升教学效果。
本文提出了两个融合建设方案:整合数字化教材与在线课程平台,定制个性化学习路径。
通过整合资源和个性化学习,可以更好地满足学生的学习需求。
融合建设数字化教材和在线课程是现代教育发展的必然趋势,未来可以进一步完善相关技术和服务,提升教学水平和效率。
【关键词】数字化教材, 优质在线开放课程, 融合建设, 整合平台, 个性化学习路径, 教育技术, 在线教育, 教育改革, 学习方式, 教学模式, 教育发展, 学习效果, 教学资源, 学生需求, 教学方法, 教学内容, 学习工具,教育未来, 智能化教育。
1. 引言1.1 背景介绍在当前数字化时代,教育技术的发展正在为教育行业带来巨大变革。
传统的纸质教材逐渐被数字化教材所取代,而在线开放课程也成为许多学生学习的重要途径。
随着教育资源的数字化,并不断完善和普及,数字化教材已经成为许多学校和机构的首选教学工具。
数字化教材能够提供更加生动、直观的学习内容,使学生更容易理解和吸收知识。
数字化教材还可以根据学生的学习情况实时调整内容,实现个性化教学,提高学习效率。
与此优质在线开放课程也逐渐受到认可。
通过在线开放课程,学生可以更灵活地选择自己感兴趣的课程,跨越时空限制,进行高效学习。
在线开放课程还提供了丰富的学习资源,让学生可以通过不同方式、不同角度去学习同一门课程,拓宽视野,提升学习效果。
数字化教材与优质在线开放课程的结合,将为教育带来更大的变革和机遇。
在这一背景下,我们有必要深入探讨如何将数字化教材与在线课程相融合,实现更加全面和个性化的教学。
1.2 问题阐述在当前数字化教育的背景下,教育资源的数字化程度不断提升,数字化教材和优质在线开放课程成为教育教学的重要组成部分。
学校教育信息化建设与应用规划的实施方案宋建军为了进一步贯彻、落实国家关于“以教育信息化,促进学校教育现代化”的战略指导思想和上级教育信息化发展的总体要求,打造教育信息化学校,以信息化促进我校教育教学改革创新,推进我校教育的现代化进程,努力实现我校办学质量的跨越式发展。
一、总体目标在未来的三年中,始终坚持以“___”统领学校工作全局,深化教育改革,推进教育创新,加快教育现代化建设,努力创办人民满意的教育。
通过校园网的设施建设和教育应用功能的开发,构建一个集教学、科研、管理、办公为一体的信息化教育环境,最终实现学校教育过程的全面信息化。
二、具体任务与推进计划(一)、信息化环境的建设校园网络环境建设目标。
继续加强网络环境建设,学校网络小组在进行网络建设的同时,将逐步把工作重心移向资源建设,办好网站,办出特色,不仅及时的反映校园的新人新事,展示全校师生的风采,而且能充分反映学校实施素质教育的成就。
学校建有___个计算机网络教室,___个多媒体教室,模式一教室一个,能基本满足教学的需要。
所有计算机均通过局域网,接入互联网,有良好的多媒体教学环境。
我校学生从四年级起就开设《信息技术课》。
学校积极鼓励教师将网络资源与多媒体课件用于各学科教学,要求___周岁以下教师都能自制课件用于教学实践。
近年来,学校始终重视抓好队伍建设。
1.进一步做好校园网的改建与扩建工作,并根据教学需要及时更新校本部与三点一园信息化配套设备,不断完善老师电子阅览室和电子备课室的设施,为师生获取信息制作课件提供便利。
2、对现有的计算机教室和多多媒体教室适时地维护与改造,使之更好的服务于教育教学,更有利于教师对教学过程的调控。
3、每个教室和专用教室配备电视机、多媒体电脑、实物投影仪,逐步形成“班班通”的良好格局,真正体现信息化进入教室,深入课堂的目的。
(二)、信息化学习资源建设方案资源建设目标。
以资源库的建设为保障,在资源建设上以引进、购买、自制等渠道不断充实教育资源库内容。
学校信息化建设中的教学模式创新教育信息化是指利用先进的信息技术手段,促进教育的现代化改革,提高教育教学的质量和效率。
在学校信息化建设中,教学模式的创新是一个关键的环节。
本文将从多个方面探讨学校信息化建设中的教学模式创新。
一、在线教学模式在线教学模式是学校信息化建设中最为常见的教学模式之一。
通过网络平台和视频会议系统,教师可以在线进行教学活动,学生可以在家里或其他地方学习课程。
在线教学模式解决了传统面对面教学中时间和空间的限制,提供了更加灵活和便捷的学习方式。
教师可以根据学生的实际情况,制定个性化的学习计划,提供针对性的辅导和指导,帮助学生更好地掌握知识。
二、个性化学习模式个性化学习模式是学校信息化建设中的一大亮点。
通过学生信息管理系统和智能化教育平台,学校可以对学生进行全面的个性化评估和分析,了解学生的学习特点和需求。
基于学生的个性化需求,教师可以制定相应的教学计划,提供个性化的学习资源和教学辅导,促进每个学生的全面发展。
个性化学习模式打破了一刀切的教学方式,在尊重学生个体差异的基础上,发掘和激发学生的潜力,实现优质教育资源的合理配置。
三、协作学习模式协作学习模式是学校信息化建设中的又一重要组成部分。
通过网络平台和协同办公软件,学生可以进行远程或实时的协作学习,与同学们一起完成各类作业和项目。
协作学习模式培养了学生的团队合作和沟通能力,激发了学生的创新思维和问题解决能力。
同时,教师也可以在协作学习中起到指导和引导的作用,帮助学生解决遇到的问题,并提供实时的反馈和评价,促进学生的学习成长。
四、自主学习模式自主学习模式是学校信息化建设中的一大突破。
通过在线学习平台和自主学习系统,学生可以按照自己的节奏和兴趣进行学习,选择学习的内容和方式。
自主学习模式鼓励学生主动思考和探索,培养学生的自主学习能力和信息获取能力。
教师可以在自主学习中充当学生的导师和辅导员,提供必要的指导和支持,帮助学生建立正确的学习目标,发展良好的学习习惯。
精品在线开放课程建设及应用的实践探索随着互联网的发展,网络教育已经成为一种新的教学模式,为学习者提供了更广阔的学习空间。
精品在线开放课程建设及应用也成为了教育领域的热门话题。
精品在线开放课程建设及应用指的是通过网络平台开设高水平、优质的教育课程,为广大学习者提供高质量的学习资源。
本文将对精品在线开放课程建设及应用进行实践探索,探讨该模式在教育领域的重要作用和前景。
一、精品在线开放课程建设1. 确定课程目标:精品在线开放课程的建设首先需要明确课程的目标,包括教学内容、学习目标和评价体系等。
只有明确课程目标,才能有针对性地开展课程建设工作。
2. 教学资源开发:在确定课程目标之后,需要进行教学资源的开发工作,包括教学设计、教学视频、教学文档等内容的制作。
这些教学资源需要具有高质量、高水平和丰富性,能够为学习者提供全面的学习支持。
3. 学习环境建设:精品在线开放课程的建设还需要针对学习者的学习需求和学习习惯进行学习环境的建设,包括教学平台的建设、学习社区的建设等,为学习者提供一个良好的学习环境。
4. 课程评价体系建立:需要建立完善的课程评价体系,对学习者的学习成果进行全面的评价,为学习者提供充分的学习反馈。
1. 提高学生学习积极性:精品在线开放课程为学生提供了更加丰富的学习资源和更加自由的学习空间,能够更好地激发学生的学习兴趣和学习积极性,提高学生的学习效果。
2. 促进教学改革:精品在线开放课程的应用也能够促进教学改革,推动传统教育模式向现代教育模式转变,提高学习者的综合素质和实际能力。
3. 满足学习者的个性化学习需求:精品在线开放课程在提供高水平教育资源的也能够满足学习者的个性化学习需求,帮助学习者更好地发挥自己的潜能。
4. 促进教师专业发展:精品在线开放课程的应用也促进了教师的专业发展,提高了教师的教学水平和教学能力,帮助教师更好地适应教育信息化的发展。
在精品在线开放课程的实践探索中,我们需要关注以下几个方面:1. 教学资源开发:在开发教学资源的过程中,需要注重资源的质量和水平,为学习者提供高质量的学习资源。
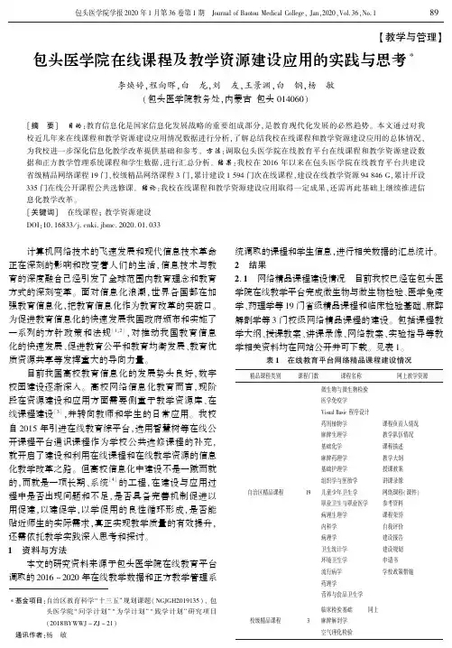
辛业与科妆iM云2019年第18卷第5期在线开放课程建设中的信息化教学改革及应用□刘辉周艳玲李浪【内容摘要]随着我国信息通信技术与网络平台的快速发展,互联网思维应运而生,传统行业融入互联网创造出新的经济生态,充分优化和集中社会资源配置,社会创新力和生产力得到有效提高,"互联网+”是经济社会发展新形态,教育结合“互联网+”是时代发展趋势,在线课程符合“互联网+”教育,笔者通过实地调查以及访谈了解高校在线开放课程建设发展现状,分析高校信息化改革不足之处,提出建设性策略,以期帮助高等院校充分利用在线课程丰富学生学习内容,帮助高校推进信息化教学改革。
【关键词】在线开放课程;信息化;教学改革【基金项目】本文为湖南省普通高校教学改革研究项目(编号:湘教通[2018]436号No:538)和2017年度教育部产学合作协同育人项目(编号:201701048037,201702071007)与衡阳师范,学院优质课程立项建设项目(编号:校教字[2017]41号)及2017年度南华大学校哲学社会科学课题(编号:2017XYB19)和2018年度南华大学校辅导员工作研究项目(编号:2018XSZ05)研究成果。
【作者简介】刘辉(1980~),男,湖南长沙人;衡阳师范学院计算机科学与技术学院副教授,硕士;研究方向:信息技术周艳玲,南华大学电气工程学院;李浪,衡阳师范学院计算机科学与技术学院一、在线开放课程发展现状(一)在线课程对传统课堂教学造成一定冲击。
"互联网+”教育时代,目前我国大多数院校课堂教学仍采用传统教学模式,结合在线课程教学的高校数量不多。
大部分高校没有组建专门的线上课程开发团队,线上课程建设资金不足,开发线上课程人力资源有限。
就目前高校的教育现状来看,建设开展在线课程会对传统教学造成一定冲击,存在学生更喜欢线上课程学习,不重视传统教学,导致学生在传统课堂教学时学习态度散漫,不利于教师开展教学活动。
现有的教学管理制度不符合在线课程与传统教学相结合的办学模式,大部分高校仅开设了部分公共选修课试水线上课程,高校需要一定时间对现有的教学管理制度进行改革,深化在线课程与传统课堂有机结合,助力信息化教学改革。
(二)高校现行管理制度不适用于在线课程。
在线课程与传统教学考核方式差异巨大,高校传统教学以学分制作为课程学习考核方式,学生学习必须从头开始直至全部完成学习课程才能得到相应学分,在线课程可随时加入,如遇突发情况需要退出课程学习不会对学生造成实质性损失。
传统教学的考核与管理模式不适用于线上课程与传统课程结合的混合式学习模式,线上课程考核主要以线上课堂作业和开放性习题为主,教师与学生互动有限。
现行教育管理制度下,如何处理学生线上课程学习产生的学习数据成为亟待解决问题。
高校需要获得企业资金和渠道上的支持,合作开发线上课程,教育企业开发课程趋于形式化,缺乏实际教学经验,以营利为主的商业化课程开发模式不能有效结合高校实际教学情况,不利于高校开展个性化特色教学,实际应用效果不佳,对信息化教学改革收效甚微。
二、在线开放课程建设策略(一)引进资源同时注重自主开发线上课程。
高校在线上课程建设初期,自身线上课程开发人力资源有限的情况下,首先应大量甄选引入优秀的线上教育资源,教师对较为成熟的线上课程教学模式开展研究,分析课程结构,探索线上课程与线下课程混合教学模式,优化教学过程。
高校应积极组建线上课程开发团队,结合已有线上课程资源开发符合本校学生学习和发展的特色线上课程。
不同高校之间应积极交流合作,共同发起线上课程项目。
协同开发线上课程,有利于院校在合作实践中发现本身线上课程开发存在的不足,深化线上课程开发理论,实现优势互补,达到强强联合的效果。
为奠定校园网上在线课程的建设基础与技术,可实现校企合作,由企业与学校共同针对人才培养计划,实现资源共享,构建在线网络课程,企业提供专业技术人才,根据高校教师设计的在线网络课程设置计划,进行技术重组与设备配置,共同开发在线开放课程,减轻学校资金与技术负担的同时,深化校企合作,也为企业提供线上员工培训途径。
(二)建设与应用并重,促进信息化教学应用。
精品资源共享课程、网络公选课程以及课外拓展课程等,都是以共享、开放、协作为主,在线开放课程设置中要拓展协作渠道,除却一般的师生交流的论坛、在线答疑等,还要加入测试以及作业互评等环节。
根据高校教育教学环节以及教学过程,优化拓展线上课程的建设功能与教学环节,注重引入现代化教育理念以及多样化的教学方式,构建线上线下理论与实践一体化教学模式,利用在线开放课程产生的海量数据,用大数据技术挖掘信息价值,以此构建课程反馈体系,持续促进课程内容更新、教学模式优化以及教学管理方式革新。
三、在线开放课程建设促进信息化改革的途径(一)提高教师信息化水平,形成教学管理新格局。
在建设与应用过程中,需依据在线开放课程的操作与课程资源挖掘等,注重强化教师的信息素养,通过在线网络培训以及信息技术考核等,依托于系统化的培训班提高教师信息化教学设计水平,使得教师能够在信息化环境下提升信息化教学能力,推动信息化教学改革。
教师强化自身信息化教学能力的同时,学校倡导双主体教学模式的构建,改变传统以教师为主Industrial&Science Tribune2019(18)5-183•产业与科授论坨2019年第18卷第5期论《客户关系管理》课程中的双创人才培养□谷再秋韩颂尹宏岩【内容摘要】本文在阐述了高校双创人才培养的侧重点基础上,分析了《客户关系管理》课程如何适应双创教育,最后提出了《客户关系管理》课程培养双创人才的具体教学方向。
【关键词】客户关系管理;双创人才;客户理念【基金项目】本文为2018年度吉林省高等教育改革研究课题“《创新创业管理》课程融合专业教育研究”和长春大学《客户关系管理》品牌课程建设课题项目研究成果。
【作者简介】谷再秋(1973.10~),女,吉林榆树人;长春大学管理学院教授,硕士生导师,硕士;研究方向:客户关系、创业教育韩颂,男,长春大学管理学院讲师;尹宏岩,长春大学管理学院学生双创人才培养,即创新创业人才的培养,这在当前我国高等教育中占有越来越重要的地位。
双创人才的培养对我国的经济建设和社会发展正在发挥着难以替代的作用,正成为这个时代高等教育的主旋律。
一、高校课堂双创人才培养的侧重点关于双创人才培养的意义,当前高等教育各相关主体已经讨论得很充分,无需赘述。
现在的关键问题之一是在高校课堂里,双创人才培养到底需要培养什么,笔者认为应该将侧重点放在以下三个方面。
(一)创新思维培养。
长期以来,我国中小学一直实行传统的应试教育。
应试教育的结果是给高等教育输送了大批记忆、背诵能力较强,创新性相对较差的学生。
关于创新能力的教育,大学生往往错过了最佳的启蒙阶段,但这依然不妨碍在高校课堂上侧重于学生创新意识、创新思维的培养。
创新思维是人类一切创新活动的基础,创新的核心在于创新思维。
因此创新思维的培养应该是高校双创人才培养的重要关注点。
(二)创业精神塑造。
熊比特认为创业精神是一股“创造性的破坏力量”,这种精神驱动着创业者除旧迎新。
创业精导的教学形式,落实以教学为主导,以学生为主体的混合式理实一体化教学,协调统一线上理论教育与线下实践教学,促进师生互动,进一步提升学生的数字化学习能力,引导学生正确使用PC、移动设备进行自主学习。
(二)在线开放课程团队建设,强化教师专业能力。
团队建设要以专业化为准则,挑选课程建设团队,以在线开放课程的建设整体,整合学校的各类教育信息技术、计算机技术与数字媒体技术人才,组成专业化课程建设指导团队,强化团队人员的方法、理念与相关技术的培训,以便于切实落实院校在线开放课程建设设计,制定完善的在线开放课程建设制度,评估预算课程建设经费、规划课程建设用途以及教学应用等关键环节,有效挖掘在线开放课程的资源与价值,实现在线开放课程的高效应用与资源配置。
从教师授课到学生学习,以教学管理者的身份,团队要设置工作任务以及设置新的学分考核体系,打破传统学分管理制度,形成团队授课新格局,优化分配学生学习时间、设置课程时间、考核评价神是在各类社会中刺激经济增长和创造就业机会的一个必要因素。
它由多种精神特质综合作用而成,如创新精神、进取精神、合作精神等。
其表现为创业观念、创业个性和创业作风三个层面,最终体现为开创前无古人的事业。
高校的双创教育就是要培养具有创业精神的创业者和就业者。
(三)创造能力提升。
创造能力是指产生新的思想和新的产品的能力,人类正因为具有创造能力,才得以不断地发展、前进。
一个具有创造力的人往往能超越具体的知觉情景、思维定势、传统观念和习惯势力的束缚,从习以为常的事物和现象中发现新的联系和关系,提出新的思想,产生新的作品。
我国要想成为一个创新强国,大学生具有创造能力必不可少,双创教育需要通过各种教学形式来不断提高学生的创造能力。
二、《客户关系管理》课程适合双创人才培养的特点双创教育归根结底要培养具有创新思维、创业精神、创造能力的创业型人才,而《客户关系管理》课程无论是对于创业者素质培养还是新创企业生存管理方面都具有更直接的提升作用。
当前企业间的竞争归根结底是对客户资源的争夺,谁赢得了客户,谁就具有不可模仿的核心竞争力,这对于方式以及教学工作量考核等,确保课程团队能够通过在线课程建设促进专业能力、教学设计能力与信息技术运用能力的提升。
四、结语“互联网+”教育时代对高校教育模式提出了新的要求,在线课程建设不应局限于讲课方式和教学内容的转变,信息化教学要实现单点突破,教师信息化教学能力必须有实质性的提高,进一步完善信息化教学制度,利用数学统筹的方法分析实际教学以及管理中存在的问题,以便加快高校信息化教学改革步伐,早日实现高校可持续发展目标。
【参考文献】[1]王维.MOOC应用中高校教学管理存在的问题及对策研究[D].湘潭大学,2017[2]周海涛.教育教学信息化在唐山市高校排球教学中的应用研究[D].河北师范大学,2016•184•Industrial&Science Tribune2019(18)5。