习题12 静电平衡问题
- 格式:doc
- 大小:134.00 KB
- 文档页数:6
不带电。
小球放入金属空腔球壳内,平衡后,电荷只分布在金属空腔球壳的外表面。
手机还能接通吗?如果放在塑料饭盒中呢?试一试并解
③净电荷在导体表面分布不均匀,导体表面尖锐处电荷分布密集,平滑处电荷分布稀疏,凹陷处几乎
,二者叠加后才能为
金属盒内部由于处于静电平衡状态,因此内部每点的合电场强度都为
点的大,故A错误;
当感应圈电源接通时,玻璃管中的导线和管外线圈间就会加上高电压,形成强电场。
含尘气体经过电压静电场时被电离。
尘粒与负离子结合带上负电,在强电场中受静电力作用偏转后被吸附在带正电
金属杆处于静电平衡状态,其内部场强处处为零。
因此,金属杆中点处的电场强度为。
1.导体处于静电平衡时;下列说法正确的是()A.导体内部没有电场B.导体内部没有电荷;电荷只分布在导体的外表面C.导体内部没有电荷的运动D.以上说法均不正确答案:ABC2.一个不带电金属球壳;在它的球心放入一个正电荷;其电场分布是图1-7-8中的()图1-7-8解析:选B.由于处于静电平衡状态的导体内部的场强处处为零;故A选项不正确;由于空腔内部有一个正电荷;故在空腔内表面感应出等量的负电荷;外表面感应出等量的正电荷;因此C、D选项不正确;因外表面上分布有正电荷;故电场线应呈辐射状;所以B选项正确.3.如图1-7-9所示;在原来不带电的金属细杆ab附近P处;放置一个正点电荷;达到静电平衡后;下列说法正确的是()图1-7-9A.a端的电势比b端的高B.b端的电势比d点的低C.a端的电势不一定比d点的低D.杆内c处的场强的方向由a指向b解析:选B.处于静电平衡状态的导体;内部场强为零;整体是一个等势体;由此判断选项B 正确.4.如图1-7-10所示;两个相同的空心金属球M和N;M带-Q电荷;N不带电(M、N 相距很远;互不影响);旁边各放一个不带电的金属球P和R;当将带正电Q的小球分别放入M和N的空腔中时()图1-7-10A.P、R上均出现感应电荷B.P、R上均没有感应电荷C.P上有;而R上没有感应电荷D.P上没有;而R上有感应电荷解析:选D.当将带正电Q的小球放入M的空腔中时;对M产生静电感应使M的内表面带负电;而外表面带正电;其电荷量为Q;它与原来金属球M外表面所带的-Q正好中和;使外表面不带电;实际上是M所带-Q被吸引至内表面;所以金属球M外部不存在电场;不能对P产生静电感应;P上没有感应电荷.当将带正电Q的小球放入原来不带电的N的空腔中时;对N产生静电感应;使N内表面带负电荷;N外表面带正电荷;N外部有电场;对R产生静电感应;使左端带负电;右端带正电.选项D正确.5.有一绝缘空心金属球A;带有4×10-6C的正电荷;一个有绝缘柄的金属小球B;带有2×10-6C的负电荷;若把B球跟A球的内壁相接触;则B球上的带电荷量为________C;A球上的带电荷量为________C;电荷分布在________.解析:B跟A相接触后;它们成为一个导体;所有电荷都将分布在导体的外表面.在A的外表面;部分正电荷与所有负电荷发生中和现象;未被中和的正电荷仍分布在A的外表面.答案:0+2×10-6A的外表面一、选择题1.处于静电平衡中的导体;内部场强处处为零的原因是()A.外电场不能进入导体内部B.所有感应电荷在导体内部产生的合场强为零C.外电场和所有感应电荷的电场在导体内部叠加的结果为零D.以上解释都不正确答案:C2.图1-7-11中接地金属球A的半径为R;球外点电荷的电荷量为Q;到球心的距离为r.该点电荷的电场在球心的场强等于()图1-7-11A.k错误!-k错误! B.k错误!+k错误!C.0 D.k错误!解析:选D.本题求解的是点电荷Q在球心处的场强;不是合场强.根据点电荷场强公式求得E=错误!;故D对.3.一金属球;原来不带电;现沿球的直径的延长线放置一均匀带电的细杆MN;如图1-7-12所示;金属球上感应电荷产生的电场在球内直径上a、b、c三点的场强大小分别为E a、E b、E c;三者相比()图1-7-12A.E a最大B.E b最大C.E c最大D.E a=E b=E c解析:选C.感应电荷在导体内部产生的场强与场源电荷在球内产生的场强的矢量和为零.离场源电荷越近的点场强越大;所以感应电荷在该点的场强也越大;选项C正确.4.如图1-7-13所示;在两个固定电荷+q和-q之间放入两个原来不带电的导体;1、2、3、4为导体上的四个点;在达到静电平衡后;各点的电势分别是φ1、φ2、φ3、φ4;则()图1-7-13A.φ4>φ3>φ2>φ1B.φ4=φ3>φ2=φ1C.φ4<φ3<φ2<φ1D.φ4=φ3<φ2=φ1解析:选B.正负电荷间电场线;由正电荷出发到负电荷终止;沿电场线电势逐渐降低;又因为处于电场中的两导体都处于静电平衡状态;所以φ4=φ3>φ2=φ1;B对.5.如图1-7-14所示;空心导体上方有一靠近的带有正电的带电体.当一个重力不计的正电荷以速v水平飞入空心导体内时;电荷将做()图1-7-14A.向上偏转的类平抛运动B.向下偏转的类平抛运动C.匀速直线运动D.变速直线运动解析:选C.根据静电屏蔽原理可知导体空腔中没有电场;故C正确.6.(长沙高二检测)电工穿的高压作业服是用铜丝编织的;下列说法正确的是()A.铜丝编织的衣服不易拉破;所以用铜丝编织B.电工被铜丝编织的衣服包裹;使体内电势保持为零;对人体起保护作用C.电工被铜丝编织的衣服包裹;使体内电场强保持为零;对人体起保护作用D.铜丝必须达到一定厚;才能对人体起到保护作用答案:C7.如图1-7-15所示;在水平放置的光滑金属板中心正上方有一带正电的点电荷Q;另一表面绝缘、带正电的金属小球(可视为质点;且不影响原电场)自左以初速v0在金属板上向右运动;在运动过程中()图1-7-15A.小球先做减速后加速运动B.小球做匀速直线运动C.小球受到的静电力对小球先做负功;后做正功D.小球受到的静电力对小球做功为零解析:选BD.金属板处于静电平衡状态;表面为等势面.因此小球受到的静电力不做功;小球电势能保持不变;所以动能保持不变;故B、D正确.8.(湖北八校高三第二次联考)如图1-7-16所示;绝缘金属球壳的空腔内有一带电小球;现在球壳左侧放一带电小球A;下列说法正确的是()图1-7-16A.A球对球壳内的电场不影响B.由于静电屏蔽;球壳内没有电场C.球壳内外表面均没有电荷D.由于球壳接地;空腔内的电场对外部也没有影响解析:选AD.由于金属球壳接地;对内外电场都有屏蔽作用;故A、D对;球壳外表面没有电荷;因为空腔内有带电体;所以空腔内有电场;内表面有感应电荷;故B、C错.9.如图1-7-17所示;为一空腔球形导体(不带电);现将一个带正电的小金属球A放入腔中;当静电平衡时;图中a、b、c三点的电场强E和电势φ的关系是()图1-7-17A.E a>E b>E c;φa>φb>φcB.E a=E b>E c;φa=φb>φcC.E a=E b=E c;φa=φb>φcD.E a>E c>E b;φa>φb>φc解析:选D.静电平衡导体内E=0即E b=0;沿电场线方向电势越来越低;在球形导体外的电场分布与正点电荷的电场类似;故D选项正确.二、计算题10.如图1-7-18所示;在孤立点电荷+Q的电场中;金属圆盘A处于静电平衡状态.若金属圆盘平面与点电荷在同一平面内;试在圆盘A内作出由盘上感应电荷形成的附加电场的三条电场线(用实线表示;要求严格作图).图1-7-18解析:画出感应电荷形成的附加电场在圆盘A内的三条电场线(实线);如图所示.导体A处于静电平衡状态;因此内部每点的合场强都为零;即导体A内的每一点;感应电荷产生的电场强都与点电荷Q在那点的电场强大小相等、方向相反;即感应电荷的电场线与点电荷Q 的电场线重合;且方向相反.答案:见解析11.如图1-7-19所示;两个点电荷A和B;电荷量分别为q1=-9.0×10-9C、q2=2.7×10-8C;彼此相距r=6 cm;在其连线中点处放一半径为1 cm的金属球壳;求球壳上感应电荷在球心O处产生的电场强.图1-7-19解析:由于球壳达到静电平衡后各点的场强为零;故感应电荷在球心O处产生的场强与-q1和+q2在O处场强的矢量和等大反向;设由O指向B方向为场强正方向;即:E=E感+E1+E2=0∴E感=-(E1+E2)=-[错误!-错误!]=-[错误!-错误!] N/C=3.6×105 N/C;方向由O指向B.答案:3.6×105 N/C;方向由O指向B12.如图1-7-20所示;带电导体A处于静电平衡状态;电势为φ=200 V.M、N是A表面上的两点;电场强E M=4 E N.今把一电量为q=5×10-8C的正电荷分别由M点、N点移到无限远处;求电场力做的功.图1-7-20解析:由静电平衡导体的特点得:φM=φN=φ=200 V移到无限远处电场力做功:W M=W N=qU=q(φ-0)=5×10-8×200 J=1.0×10-5 J.答案:均为1.0×10-5 J。
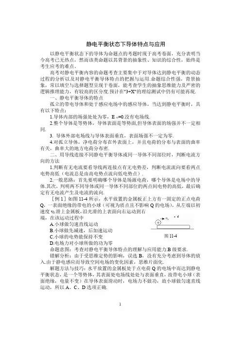
1静电平衡状态下导体特点与应用以静电平衡状态下的导体为命题点的考题时现于高考卷面,充分表明当今高考已无热点,然而该类命题以其背景的抽象性、知识的综合性,始终是考生应考的难点。
高考对静电平衡内容的命题考查主要集中于对导体达到静电平衡的动态过程的分析以及对静电平衡导体特点的把握与运用.命题综合性强,背景抽象,常以填空与选择题型呈现于卷面,能考查学生的抽象思维能力及严密的逻辑推理能力,有较高的区分度.预计在"3+X"的理综测试中仍有可能再现.一、静电平衡导体的特点孤立的带电导体和处于感应电场中的感应导体,当达到静电平衡时,具有以下特点:1.导体内部的场强处处为零,E 内=0.没有电场线.2.整个导体是等势体,导体表面是等势面,但导体表面的场强并不一定相同.3. 导体外部电场线与导体表面垂直,表面场强不一定为零.4.对孤立导体,净电荷分布在外表面上,并且电荷的分布与表面的曲率有关,曲率大的地方电荷分布密.二、用导线连接不同静电平衡导体或同一导体不同部位时,判断电流方向的方法1.判断有无电流要看导线两连接点有无电势差,判断电流流向要看两点电势高低(电流总是由高电势点流向低电势点).2.一般思路:首先要明确哪个导体是场源电荷,哪个导体是电场中的导体.其次,判明两不同导体或同一导体不同部位的两点间电势的高低,最后确定有无电流产生及电流的流向.[例1]如图11-4所示,水平放置的金属板正上方有一固定的正点电荷Q ,一表面绝缘的带电的小球(可视为质点且不影响Q 的电场),从左端以初速度v 0滑上金属板,沿光滑的上表面向右运动到右端,在该运动过程中A.小球做匀速直线运动B.小球做先减速,后加速运动C.小球的电势能保持不变D.电场力对小球所做的功为零命题意图:考查对静电平衡导体特点的理解与应用能力.B 级要求. 错解分析:由于受思维定势的影响,误选B ,没有充分考虑到导体的放入.由于静电感应而导致空间电场的变化因素,思维片面化.解题方法与技巧:水平放置的金属板处于点电荷Q 的电场中而达到静电平衡状态,是一个等势体,其表面处电场线处处与表面垂直,故带电小球(表面绝缘,电量不变)在导体表面滑动时,电场力不做功,故小球做匀速直线运动,所以A 、C 、D 选项正确.图11-4[例2]如图11-5所示,绝缘导体A带正电,导体不带电,由于静电感应,使导体B的M端带上负电,而N端则带等量的正电荷.(1)用导线连接M、N,导线中有无电流流过?(2)若将M、N分别用导线与大地相连,导线中有无电流流过?方向如何?命题意图:考查对静电平衡特点及电流产生条件的理解能力.B级要求.错解分析:对电流形成的条件理解不深刻,误认为将M、N两点相连会进行电中和现象,有电流通过.解题方法与技巧:A为带正电的场源电荷,由正电荷即形成的电场的电势分布可知:U A>U B>U地,其中,B是电场中处于静电平衡的导体.U M=U N=U B.当用导线在不同位置间连接时,电流定由高电势流向低电势,而在电势相等的两点间连接时,则导线中无电流通过.所以:(1)因为U M=U N,故导线中无电流.(2)因为U M=U N=U B>U地,所以无论用导线将M还是N与大地相连,电流均由导体B流向大地.难点磁场1.一金属球,原来不带电,现沿球的直径的延长线放置一均匀带电细杆MN,如图11-1所示,金属球上感应电荷产生的电场在球内直径上a,b,c三点的场强大小分别为E a,E b,E c,三者相比A.E a最大B.E b最大C.E c最大D.E a=E b=E c2.在正电荷附近有两个绝缘导体M、N,由于静电感应发生了如图11-2的电荷分布,当用导线将a d两点联接起来时,导线中是否有电流流过,如果有电流,电流的方向是怎样的?3.如图11-3所示,面积足够大的、板间距离为d的两平行金属板竖直放置,与直流电压为U的电源连接,板间放一半径为R(2R<d)的绝缘金属球壳,C、D是球壳水平直径上的两点,则以下说法正确的是A.由于静电感应,球壳上C、D两点电势差为dRUB.由于静电感应,球壳中心O点场强为零C.用手摸一下球壳,再拿去平行金属板,球壳带正电图11-1图11—2 图11-3图11-523D.用手摸一下球壳,再拿去平行金属板,球壳带负电4、如图11-6中,实心金属球A 半径为R ,带电量为Q ,点电荷B 带电量为q .B 与A 球间的距离为r . 当B 不存在而只有A 存在且达到静电平衡状态时,电荷Q 在球心O 处的电场强度等于________.当点电荷B 也同时存在并达到静电平衡时,球心O 处的电场强度等于________,金属球上的电荷在球心O 处产生的场强的大小等于________.5、如图11-7所示,A 、B 为两个大小不等的导体球壳(R A >R B ),分别有正电荷q 与2q .(1)球壳B 与A 接触一下后,将B 放进A 球壳内与内表面接触,则A 的带电情况是________,B 的带电情况是________.(2)球壳B 与A 接触一下后,将B 球壳放进A 球壳内,使A 瞬间接地,再将B 与A 的内表面接触,则A 的带电情况是________;B 球带电情况是________.6、如图11-8所示,将一不带电的空腔导体A 的内壁与一外壳接地的静电计相连,又将另一个带正电的导体B 向A 移动,最后B 与A 接触,此过程中静电计指针将会A.B 与A 未接触时指针不张开,接触时变大B.指针一直不张开C.B 与A 未接触时指针不张开,接触时变小D.B 与A 靠近时指针张开,接触时张角最大7、如图11-9所示,两个相同的空心金属球M 和N ,M 带-Q 电荷,N 不带电,旁边各放一个不带电的金属球P 和R (M 、N 相距很远,互不影响),当将带正电Q 的小球分别放入M 和N 的空腔时A.P 、R 上均出现感应电荷B.P 、R 上均没有感应电荷C.P 上有感应电荷,而R 上没有感应电荷D.P 上没有感应电荷,而R 上有感应电荷图11-7 图11-8 图11-9图11-648、如图11-10所示,一个带正电的绝缘金属球壳A ,顶部开一小孔,有两只带正电的金属球B 、C ,用金属导线连接,让B 球置于球壳A 内的空腔中,与内表面接触后又提起,C 球放置在A 球壳外,待静电平衡后正确的判断是A.B 、C 两球都不带电B.B 球不带电,C 球带电(正电)C.让C 球接地后,B 球不带电(带负电)D.让C 球接地后,A 球壳空腔内的场强为零9、如图11-11所示,一导体球A 带有正电荷,当只有它存在时,它在空间P 点产生的电场强度的大小为E A ,在A 球球心与P 点连线上有一带负电的点电荷B ,当只有它存在时,它在空间P 点产生的电场强度的大小为E B ,当A 、B 同时存在时,根据场强叠加原理,P 点的场强大小应为A.E BB.E A +E BC.|E A -E B |D.以上说法都不对参考答案:1、C2、有电流通过,方向是a →d3、BD4、0;0;k 2rq 5、(1)外表面带电3q ;不带电 (2)不带电;不带电6、D7、D8、B9、D图11-10图11-11。
高考物理考点《静电平衡、电容器、实验:观察电容器的充、放电现象》真题练习含答案1.在医疗手术中,为防止麻醉剂乙醚爆炸,地砖用导电材料制成,医生护士穿由导电材料制成的鞋和外套,一切设备要良好接地,甚至病人身体也要良好接地,这样做的目的是()A.除菌消毒B.消除静电C.利用静电D.防止漏电答案:B解析:由题意可知,良好接地可以将设备、病人衣物摩擦等产生的电荷通过接地的导线导入地下,从而消除静电,这些要求与除菌消毒无关,也不是为了利用静电或防止漏电,正因为静电会产生火花、热量,而麻醉剂为易挥发性物品,遇到火花或热源便会爆炸,因此所有的措施都是为了消除静电从而避免因麻醉剂的挥发而发生爆炸,造成事故,B正确.2.[2024·河北省九师联盟质检]如图所示是某科技馆的静电体验区,当体验者进入一个金属笼后,金属笼外面用特斯拉线圈产生200多万伏的高压,与金属笼之间发生火花放电,但人在金属笼内是非常安全的.则火花放电过程中()A.笼体不带电荷B.体验者和笼体带同种电荷C.体验者不可与金属笼内壁接触,否则会发生触电D.金属笼内部场强为零,笼体的电势可能不为零答案:D解析:金属笼处于静电平衡,笼体表面有感应电荷,A错误;笼体内部没有电场,因此体验者不带电,B错误;体验者与笼体是等势体,体验者与金属笼内壁接触不会形成电流,不会发生触电,C错误;金属笼内部场强为零,由于电势为相对量,因此笼体的电势可能不为零,D正确.3.静电植绒技术,于3 000多年前在中国首先起步,现代静电植绒于50、60年代在德国首先研制出并使用,如图所示为植绒流程示意图,将绒毛放在带负电荷的容器中,使绒毛带负电,容器与带电极板之间加恒定的电压,绒毛成垂直状加速飞到需要植绒的物体表面上.下列判断正确的是()A.带电极板带负电B.绒毛在飞往需要植绒的物体的过程中,电势能不断增大C.若增大容器与带电极板之间的距离,植绒效果会更好D.质量相同的绒毛,带电荷量越多,到达需要植绒的物体表面时速率越大答案:D解析:带电极板吸引带负电的绒毛,则带电极板带正电,A错误;绒毛在飞往需要植绒的物体的过程中,电场力做正功,电势能不断减小,B错误;植绒效果主要由容器和极板间的电场强度决定.若增大容器与带电极板之间的距离,电场强度的变化情况不明,植绒效果的好坏无法判断,C错误;由动能定理得qU=12mv2可知,质量相同的绒毛,带电荷量越多,到达需要植绒的物体表面时速率越大,D正确.4.[2024·安徽省合肥市一中期中考试](多选)某同学用如图所示装置,探究平行板电容器的电容影响因素,图中M、N是平行板电容器的两个极板,探究过程中,发现电流表中有a到b的电流,可能原因是()A.M板向下平移B.M板向上平移C.电介质向左移D.M板向左移答案:BCD解析:M板向下平移,根据C=εr S4πkd,d减小,电容增大,根据Q=CU,电容器带电量增大,电容器充电,电流表中有b到a的电流,A错误;M板向上平移,根据C=εr S4πkd,d增大,电容减小,根据Q=CU,电容器带电量减少,电容器放电,电流表中有a到b的电流,B 正确;电介质向左移,根据C =εr S 4πkd,εr 减小,电容减小,根据Q =CU ,电容器带电量减少,电容器放电,电流表中有a 到b 的电流,C 正确;M 板向左移,根据C =εr S 4πkd,S 减小,电容减小,根据Q =CU ,电容器带电量减少,电容器放电,电流表中有a 到b 的电流,D 正确.5.[2024·河南省新未来联考]图甲是电容式油位传感器的示意图,可以用它来监测油箱内液面高度的变化,传感器由圆柱形金属芯A 和金属圆筒B 组成,可看作电容器的两极,油箱内的汽油可看作电介质,将传感器接入图乙的电路中,金属芯和金属圆筒分别与接线柱c 、d 连接,当观察到输出端a 的电势低于b 的电势时,下列说法正确的是( )A .电容器在充电B .电容器的电容在增大C .油箱内液面在下降D .电容器两板间电场强度在增大答案:C解析:当观察到输出端a 的电势低于b 的电势时,表明电阻R 中有由下向上的电流,表明电容器在放电,A 错误;稳定时电容器两极间的电压不变,由Q =CU 可知,电容器的电容在减小,B 错误;由C =εr S 4πkd 可知,油的液面在下降,C 正确;由E =U d可知,稳定时两板间的电场强度不变,D 错误.6.[2024·广东省深圳市阶段考试]如图所示,不带电的金属棒AB 长为L ,O 为AB 的中点,在距离A 点为R 的C 点处放一带电量为Q 的正点电荷,C 与AB 在一条直线上,如图所示,设无穷远处电势为零.下列说法正确的是( )A .金属棒上A 点的电势高于B 点的电势B .O 点的电场强度为零,电势也为零C .金属棒上感应电荷在O 点产生的电场强度大小为k Q (R +L 2)2D .若将A 端接地,金属棒将不带电答案:C解析:金属棒达到静电平衡,整个金属棒是一个等势体,则金属棒上A 点的电势等于B 点的电势,A 错误;金属棒达到静电平衡,棒内各点的场强为零,则O 点的电场强度为0,但电势不为零,B 错误;金属棒内各点的场强为零,棒上感应电荷在棒内中点O 产生的场强大小与点电荷+Q 在该处产生的电场强度大小相等,方向相反,则感应电荷在O 点产生的电场强度大小为E =k Q (R +L 2)2 ,C 正确;若将A 端接地,大地上的电子跑到金属棒将正电荷中和,所以金属棒将带上负电荷,D 错误.7.(多选)微信运动步数的测量是通过手机内电容式加速度传感器实现的,如图所示,M 极板固定,当手机的加速度变化时,N 极板只能按图中标识的“前后”方向运动.图中R 为定值电阻.下列对传感器描述正确的是( )A .静止时,电流表示数为零,且电容器两极板不带电B .电路中的电流表示数越大,说明手机“前后”方向的加速度越大C .由静止突然向后加速时,电容器的电容会减小D .由静止突然向前加速时,电流由b 向a 流过电流表答案:BD解析:静止时,N 板不动,电容器的电容不变,电容器电量不变,则电流表示数为零,电容器保持与电源相连,两极板带电,A 项错误;由静止突然向后加速时,N 板相对向前移动,则板间距减小,根据C =εr S 4πkd知电容C 增大,C 项错误;由静止突然向前加速时,N 板相对向后移动,则板间距增大,根据C =εr S 4πkd知电容C 减小,电压不变,由Q =CU 知电容器带电量减小,电容器放电,电流由b 向a 流过电流表,D 项正确;由C 、D 项分析可知,手机“前后”方向运动的加速度越大,电容变化越大,相同时间内电容充电或放电的电荷量越大,电路中的电流表示数越大,B 项正确.8.[2023·新课标卷]在“观察电容器的充、放电现象”实验中,所用器材如下:电池、电容器、电阻箱、定值电阻、小灯泡、多用电表、电流表、秒表、单刀双掷开关以及导线若干.(1)用多用电表的电压挡检测电池的电压.检测时,红表笔应该与电池的________(填“正极”或“负极”)接触.(2)某同学设计的实验电路如图(a)所示.先将电阻箱的阻值调为R1,将单刀双掷开关S 与“1”端相接,记录电流随时间的变化.电容器充电完成后,开关S再与“2”端相接,相接后小灯泡亮度变化情况可能是________.(填正确答案标号)A.迅速变亮,然后亮度趋于稳定B.亮度逐渐增大,然后趋于稳定C.迅速变亮,然后亮度逐渐减小至熄灭(3)将电阻箱的阻值调为R2(R2>R1),再次将开关S与“1”端相接,再次记录电流随时间的变化情况.两次得到的电流I随时间t变化如图(b)中曲线所示,其中实线是电阻箱阻值为________(填“R1”或“R2”)时的结果,曲线与坐标轴所围面积等于该次充电完成后电容器上的________(填“电压”或“电荷量”).答案:(1)正极(2)C(3)R2电荷量解析:(1)多用电表红表笔流入电流,黑表笔流出电流,故电流表红表笔应该与电池的正极接触;(2)电容器充电完成后,开始时两极板电量较多,电势差较大,当闭合“2”接入小灯泡,回路立即形成电流,灯泡迅速变亮;随着时间的积累,两极板电量变少,电势差变小,流过灯泡的电流减小,直至两极板电荷量为零不带电,则无电流流过,小灯泡熄灭,故选C.(3)开始充电时两极板不带电,两极板电势差为零,设电源内阻为r,则开始充电时有E =I(R+r)由图像可知开始充电时实线的电流较小,故电路中的电阻较大,因此电阻箱阻值为R2;图像的物理意义为充电过程中电流随时间的变化图线,故曲线与坐标轴所围面积等于该次充电完成后电容器上的电荷量.。
专题:静电平衡4、静电平衡状态下导体的特点:⑴部场强处处为零(不为0则自由电子将继续移动直至合场强为0)⑵导体中没有自由电荷定向移动⑶净电荷分布在导体表面 实验证明:法拉第圆筒实验⑷导体表面附近电场线与表面垂直理论证明:中性导体带电后,由于同种电荷相互排斥,净电荷只能分布在表面反证法:若部有自由电荷,则部场强不为0,导体就不是处于静电平衡状态5上图空间实际电场分布,不会出现虚线电场线二、静电屏蔽 1、 空腔导体的特点:净电荷只分布在外表面,表面不带电,空腔没有电场2、 静电屏蔽外部电场对部仪器没有影响 若将源电荷置于空腔,则外对没有影响,但对外有影响实验演示:将收音机置于金属网罩则声音大小减小若将球壳接地,则外各不影响电容器与电容11、电容:(1)定义:电容器所带的电荷量(是指一个极板所带电荷量的绝对值)与电容器两极板间电压的比值.(2)公式:C =Q/U. 单位:法拉,1F=.pF 10F 10126=μ (3)物理意义:电容反映电容器容纳电荷的本领的物理量,和电容器是否带电无关.(4)制约因素:电容器的电容与Q 、U 的大小无关,是由电容器本身情况决定,对一个确定的电容器,它的电容是一定的,与电容器是否带电及带电多少无关。
注意:由U Q C =知,对确定的电容器,Q 与U 成正比,比值不变;对不同的电容器,U 相同时,Q 越大,则C 越大,因此说C 是反映电容器容纳电荷本领的物理量。
2、平等板电容器(1)决定因素:C 与极板正对面积、介质的介电常数成正比,与极板间距离成反比。
(2)公式:kd 4/S C πε=,式中k 为静电力常量。
(3)kd 4S C U Q C πε==与的比较 1)公式U Q U Q C ∆∆==是电容的定义式,对任何电容器都适用。
对一个确定的电容器其电容已确定,不会随其带电量的改变而改变,电容大小由电容器本身的因素决定,是用来表示电容器容纳电荷本领的物理量。
2)公式kd 4S C πε=是平行板电容器电容的决定式,只对平行板电容器适用。
静电力作用下的平衡[学习目标] 1.学会在具体情境中分析带电体的受力情况.2.学会分析同一直线上自由电荷的平衡问题和非共线力作用下带电体的平衡问题.一、同一直线上自由电荷的平衡例1如图所示,带电荷量分别为+q和+4q的两点电荷A、B,相距L,问:(1)若A、B固定,在何处放置点电荷C,才能使C处于平衡状态?(2)在(1)中的情形下,C的电荷量大小和电性对C的平衡有影响吗?(3)若A、B不固定,在何处放一个什么性质的点电荷C,才可以使三个点电荷都处于平衡状态?电荷量是多少?共线的三个自由电荷的平衡问题有关特点1.三个自由电荷的平衡规律“三点共线”——三个点电荷分布在同一条直线上;“两同夹异”——正、负电荷相互间隔;“两大夹小”——中间电荷的电荷量最小;“近小远大”——中间电荷靠近电荷量较小的电荷.2.只要其中两个点电荷平衡,第三个点电荷一定平衡,只需根据平衡条件对其中的两个电荷列式即可.注意:在三个共线点电荷的平衡问题中,若仅让其中一个电荷平衡,则只需要确定其位置即可,对其电性和所带电荷量没有要求.针对训练1 相距为L 的点电荷A 、B 带电荷量分别为+4q 和-q ,如图所示,现引入第三个点电荷C ,使三个点电荷都处于平衡状态,则C 的电荷量和放置的位置是( )A .-q ,在A 左侧距A 为L 处B .-2q ,在A 左侧距A 为L2处C .+4q ,在B 右侧距B 为L 处D .+2q ,在B 右侧距B 为3L 2处 二、非共线力作用下带电体的平衡处理静电力作用下带电体的平衡问题时,方法仍然与力学中分析物体的平衡方法一样,具体步骤如下:(1)确定研究对象:如果有几个物体相互作用时,要依据题意,适当选取“整体法”或“隔离法”.(2)对研究对象进行受力分析,此时多了静电力(F =kq 1q 2r 2).(3)根据F 合=0列方程,或采用正交分解,则有F x =0,F y =0. (4)求解方程.例2 如图所示,A 、B 是两个带等量同种电荷的小球,A 固定在竖直放置的10 cm 长的绝缘支杆上,B 静止于光滑绝缘的倾角为30°的斜面上且恰与A 等高,若B 的质量为30 3 g ,则B 带电荷量是多少?(取g =10 m/s 2,小球A 、B 视为点电荷,k =9.0×109 N·m 2/C 2)针对训练2 (多选)(2021·孝感市高一期中)如图所示,质量分别为m 1、m 2,电荷量分别为q 1、q 2的两小球,分别用绝缘轻丝线悬挂起来,两丝线与竖直方向的夹角分别为α和β(α>β),两小球恰在同一水平线上,那么( )A.两球一定带异种电荷B.q1一定大于q2C.m1一定小于m2D.m1所受的静电力一定大于m2所受的静电力例3如图所示,带电小球A悬浮于空中,带电小物块B、C静置于绝缘水平面上.已知A 的带电荷量为+q,A、B、C的质量都为m,它们之间的距离都为d,B、C的带电荷量相同,重力加速度为g,静电力常量为k.求:(1)B的带电性质;(2)B的电荷量大小;(3)B对地面的压力大小.例4(2022·广东模拟预测)如图,带正电的小球a在外力作用下静止在绝缘光滑竖直面上的P点,带正电的小球b用绝缘细线系住,挂在绝缘光滑竖直面上的O点,b球静止时与a球在同一水平面内.若将小球a从P点缓慢移到C点过程中,小球b所受的库仑力大小()A.逐渐增大B.逐渐减小C.保持不变D.先减小后增大专题强化1 静电力作用下的平衡探究重点 提升素养 例1 见解析解析 (1)由平衡条件,对C 进行受力分析,C 应在AB 的连线上且在A 、B 之间,设C 与A 相距r ,则 k q ·q C r 2=k 4q ·q C (L -r )2 解得:r =L 3(2)在A 、B 间距离A 为L3处,不论C 为正电荷还是负电荷,A 、B 对其作用力的合力均为零,故C 的电荷量大小和电性对其平衡无影响.(3)若将C 放在A 、B 电荷两边,A 、B 对C 同为向左(或向右)的力,C 都不能平衡;若将C 放在A 、B 之间,C 为正电荷,则A 、B 都不能平衡,所以C 为负电荷.设放置的点电荷C 的电荷量大小为Q ,与A 相距r 1,分别对A 、B 受力分析,根据平衡条件,对电荷A :有 k 4q ·q L 2=k Qq r 12 对电荷B :有k 4q ·q L 2=k Q ·4q (L -r 1)2联立可得:r 1=L 3,Q =49q (负电荷)即应在AB 连线上且在A 的右边,与点电荷A 相距L 3处放置一个电荷量为49q 的负点电荷.针对训练1 C [根据三个自由点电荷平衡条件“三点共线、两同夹异、两大夹小、近小远大”,可知C 必须带正电,在B 的右侧.设C 所在位置与B 的距离为r ,则C 所在位置与A 的距离为L +r ,C 要能处于平衡状态,则A 对C 的静电力大小等于B 对C 的静电力大小,设C 的电荷量大小为Q ,则有:k 4q ·Q (L +r )2=k Qqr 2,解得r =L .对点电荷A ,其受力也平衡,则:k 4q ·Q (L +r )2=k 4q ·qL 2,解得:Q =4q ,即C 带正电,电荷量为4q ,在B 的右侧距B 为L 处,选项C 正确.]例2 1.0×10-6 C解析因为B静止于光滑绝缘的倾角为30°的斜面上且恰与A等高,设A、B之间的水平距离为L.依据题意可得:tan 30°=hL则L=htan 30°=10 3 cm设A、B所带电荷量均为q,对B进行受力分析如图所示,依据物体平衡条件,解得静电力F=mg tan 30°=303×10-3×10×33N=0.3 N.根据F=k q2L2.解得:q=1.0×10-6 C.针对训练2AC[由于两带电小球相互吸引,所以一定带异种电荷,选项A正确.根据牛顿第三定律可知,两小球受到的静电力大小相等,无法判断电荷量的大小,选项B、D错误.设轻丝线与竖直方向的夹角为θ,根据平衡条件可得两球之间的静电力F=mg tan θ,α>β,故m1g<m2g,即m1<m2,选项C正确.]例3(1)正电(2)3mgd23kq(3)32mg解析(1)分析题意可知,带电小球A处于静止状态,合力为零,带电小物块B、C对A的库仑力的合力与A的重力平衡,即B、C对A的库仑力的合力向上,故B带正电.(2)根据几何关系可知,库仑力对称分布,∠A=60°,B对A的库仑力大小为F BA,则有2F BA cos 30°=mg,可得3F BA=mg又F BA=kqq Bd2,解得q B=3mgd23kq.(3)研究A、B、C整体的受力情况,库仑力为内力,整体受到重力和地面的支持力作用,则地面对B 的支持力大小为F B =32mg根据牛顿第三定律可知,B 对地面的压力大小为32mg .例4 B [设细线长为L ,OP 距离为h ,两球间距为x ,对小球b 受力分析,如图所示,在小球a 缓慢下移过程,由相似三角形可得mg h =F x两电荷间库仑力为 F =k q a q bx 2联立可得 mg h =k q a q bx3 由于h 变大,故x 变大,则F 变小,B 正确.]。
2021届高三物理一轮复习电磁学静电场静电现象静电现象与静电平衡专题练习一、填空题1.电荷量为3.2×10–8 C的点电荷在电场强度大小为200 N/C的匀强电场中所受电场力大小为_______N;电容器两极板间的电压为8 V时,电容器所带电荷量为4.0×10–6 C,则该电容器的电容______F;处于静电平衡状态的导体,内部的电场强度处为________.2.如图所示,在带电荷量为+Q的带电体C右侧有两个相互接触的金属导体A和B,均放在绝缘支座上.若先把A、B分开,再将C移走,则A、B分别带什么电?A带______电,B带____电(选填“正”负”“不带”)3.1752年,伟大的科学家__________(选填“富兰克林”或“伽利略”)冒着生命危险在美国费城进行了著名的风筝实验,把天电引了下来,发现天电和摩擦产生的电是一样的;避雷针的避雷原理是__________。
到目前为止,科学实验发现的最小电荷量是电子所带的电荷量,这个电荷量用e表示,所有带电物体的电荷量都是e的整数倍,电荷量e叫做__________。
4.如图所示,将用丝绸摩擦过的玻璃棒靠近验电器(不接触),验电器锡箔上会________(选填“带正电”或“带负电”);用手摸一下验电器金属球,再移走玻璃棒,锡箔______(选填“带正电”、“带负电“或“不带电”)。
5.产生静电的设备有________________、________________、________________.测量静电的常用仪器有________________、________________、________________等.6.把原来不带电的金属球壳B的外表面不接地,将一带正电的小球A从小孔中放入球壳内,但不与B发生接触,达到静电平衡后,则B的外表面带________ 电,若将金属球壳B的外表面接地,B的内、外表面电势____________________________ 。
题目
1.关于静电平衡,下列说法中正确的是()
A.当导体达到静电平衡时,导体上任意两点间的电势一定相等
B.当导体达到静电平衡时,其外表面附近的电场方向一定与导体的表面垂直
C.绝缘体也有静电平衡状态
D.达到静电平衡时,电荷分布在导体的内外表面
答案解析
分析金属导体在点电荷附近,出现静电感应现象,导致电荷重新分布.因此在金属导体内部出现感应电荷的电场,正好与点电荷的电场叠加,只有叠加后电场为零时,电荷才不会移动.当点电荷移走后,电荷恢复原状.
解答解:A、当导体达到静电平衡时,导体是等势体,导体上任意两点间的电势一定相等,故A正确;
B、当导体达到静电平衡时,导体是等势体,其外表面附近的电场方向一定与导体的表面垂直,故B正确;
C、绝缘体内部没有自由电荷,不会达到静电平衡状态,故C错误;
D、达到静电平衡时,电荷分布在导体的外表面,内部电中性,故D错误;
故选:AB.
点评静电平衡状态下导体的特点:
(1)处于静电平衡状态的导体,内部的场强处处为零.
(2)处于静电平衡状态的整个导体是一个等势体,它的表面是一个等势面.
(3)表面处的场强不为零,表面处的场强方向跟导体表面垂直.。
不带电。
小球放入金属空腔球壳内,平衡后,电荷只分布在金属空腔球壳的外表面。
手机还能接通吗?如果放在塑料饭盒中呢?试一试并解
③净电荷在导体表面分布不均匀,导体表面尖锐处电荷分布密集,平滑处电荷分布稀疏,凹陷处几乎
,二者叠加后才能为
金属盒内部由于处于静电平衡状态,因此内部每点的合电场强度都为
点的大,故A错误;
当感应圈电源接通时,玻璃管中的导线和管外线圈间就会加上高电压,形成强电场。
含尘气体经过电压静电场时被电离。
尘粒与负离子结合带上负电,在强电场中受静电力作用偏转后被吸附在带正电
金属杆处于静电平衡状态,其内部场强处处为零。
因此,金属杆中点处的电场强度为。
导体的静电平衡The Standardization Office was revised on the afternoon of December 13, 2020305-导体的静电平衡1 选择题 1. 当一个带电导体达到静电平衡时:〔 〕 ()A 表面上电荷密度较大处电势较高;()B 导体内任一点与其表面上任一点的电势差等于零; ()C 导体内部的电势比导体表面的电势高;()D 表面曲率较大处电势较高。
答案: ()B2. 对于处在静电平衡下的导体,下面的叙述中,正确的是:〔 〕()A 导体内部无净电荷,电荷只能分布在导体外表面;()B 导体表面上各处的面电荷密度与当地表面紧邻处的电场强度的大小成反比;()C 孤立的导体处于静电平衡时,表面各处的面电荷密度与各处表面的曲率有关,曲率半径大的地方,面电荷密度也大;()D E 是导体附近某点处的场强,则紧邻该点处的导体表面处的面电荷面密度0/2E σε=。
式中E 是场强的数值。
当场强方向指向导体时,σ取负值。
答案: ()A3. 半径为R 的金属球与地连接,在与球心O 相距2d R =处有一电荷为q 的点电荷,如图所示。
设地的电势为零,则球上的感生电荷q '为〔 〕()A 0; ()B 2q ; ()C 2q -; ()D q 。
答案: ()C3. 选无穷远处为电势零点,半径为R 的导体球带电后,其电势为0V ,则球外离球心距离为r 处的电场强度的大小为〔 〕()A 302r V R ; ()B R V 0; ()C 20rRV ; ()D r V 0。
答案: ()C4. 两个导体球A 、B 相距很远(可以看成是孤立的),其中A 球原来带电,B 球不带电。
A 、B 两球半径不等,且A B R R >。
若用一根细长导线将它们连接起来,则两球所带电量A q 与B q 间的关系:〔 〕()A A B q q >; ()B A B q q =; ()C A B q q <; ()D 条件不足,无法比较。
静电平衡(附答案)1.一金属球,原来不带电,现沿球的直径的延长线放置一均匀带电细杆MN ,如图1所示,金属球上感应电荷产生的电场在球内直径上a ,b ,c 三点的场强大小分别为E a ,E b ,E c ,三者相比 A.E a 最大 B.E b 最大 C.E c 最大 D.E a =E b =E c2. 如图所示,把一个架在绝缘支架上的枕形导体放在正电荷形成的电场中,导体处于静电平衡时,下叙说法正确的是 A .A 、B 两点场强相等,且都为零 B .A 、B 两点的场强不相等C .感应电荷产生的附加场强大小是|EA|<|EB|D .当电键K 闭合时,电子从大地沿导线向导体移动.3.如图3所示,面积足够大的、板间距离为d 的两平行金属板竖直放置,与直流电压为U 的电源连接,板间放一半径为R (2R <d )的绝缘金属球壳,C 、D 是球壳水平直径上的两点,则以下说法正确的是 A.由于静电感应,球壳上C 、D 两点电势差为dRUB.由于静电感应,球壳中心O 点场强为零C.用手摸一下球壳,再拿去平行金属板,球壳带正电D.用手摸一下球壳,再拿去平行金属板,球壳带负电4.如图4所示,水平放置的金属板正上方有一固定的正点电荷Q ,一表面绝缘的带电的小球(可视为质点且不影响Q 的电场),从左端以初速度v 0滑上金属板,沿光滑的上表面向右运动到右端,在该运动过程中 A.小球做匀速直线运动 B.小球做先减速,后加速运动 C.小球的电势能保持不变D.电场力对小球所做的功为零5.如图5所示,绝缘导体A 带正电,导体不带电,由于静电感应,使导体B 的M 端带上负电,而N 端则带等量的正电荷.(1)用导线连接M 、N ,导线中有无电流流过?(2)若将M 、N 分别用导线与大地相连,导线中有无电流流过?方向如何? 6. 如图6所示,带电体Q 靠近一个接地空腔导体,空腔里面无电荷.在静电平衡后,下列物理量中等于零的是( )A .导体腔内任意点的场强B .导体腔内任意点的电势C .导体外表面的电荷量D .导体空腔内表面的电荷量 7. 如图7所示,在一个原来不带电的金属导体壳的球心处放一正电荷,试分析A 、B 、C 三点的场强:( )A .E A ≠0 ,EB =0 ,EC =0 B .E A ≠0 ,E B ≠0 ,E C =0 C .E A ≠0 ,E B ≠0 ,E C ≠0D .E A =0 ,E B ≠0 ,E C =08.如图8所示,将一不带电的空腔导体A 的内壁与一外壳接地的静电计相连,又将另一个带正电的导体B 向A 移动,最后B 与A 接触,此过程中静电计指针将会A.B 与A 未接触时指针不张开,接触时变大B.指针一直不张开C.B 与A 未接触时指针不张开,接触时变小D.B 与A 靠近时指针张开,接触时张角最大图1图3图4图5 图8图7图6图29.如图9所示,两个相同的空心金属球M 和N ,M 带-Q 电荷,N 不带电,旁边各放一个不带电的金属球P 和R (M 、N 相距很远,互不影响),当将带正电Q 的小球分别放入M 和N 的空腔时 A.P 、R 上均出现感应电荷B.P 、R 上均没有感应电荷C.P 上有感应电荷,而R 上没有感应电荷D.P 上没有感应电荷,而R 上有感应电荷10.如图10所示,一个带正电的绝缘金属球壳A ,顶部开一小孔,有两只带正电的金属球B 、C ,用金属导线连接,让B 球置于球壳A 内的空腔中,与内表面接触后又提起,C 球放置在A 球壳外,待静电平衡后正确的判断是 A.B 、C 两球都不带电 B.B 球不带电,C 球带电 C.让C 球接地后,B 球不带电D.让C 球接地后,A 球壳空腔内的场强为零11.如图11所示,一导体球A 带有正电荷,当只有它存在时,它在空间P 点产生的电场强度的大小为E A ,在A 球球心与P 点连线上有一带负电的点电荷B ,当只有它存在时,它在空间P 点产生的电场强度的大小为E B ,当A 、B 同时存在时,根据场强叠加原理,P 点的场强大小应为A.E BB.E A +E BC.|E A -E B |D.以上说法都不对 12. 每到夏季,我国南方各地纷纷进入雨季,雷雨等强对流天气频繁发生.当我们遇到雷雨天气时,一定要注意避防雷电.下列说法正确的是①不宜使用无防雷措施的电器或防雷措施不足的电器及水龙头 ②不要接触天线、金属门窗、建筑物外墙,远离带电设备 ③固定电话和手提电话均可正常使用 ④在旷野,应远离树木和电线杆 A .①②③ B .①②④ C .①③④ D .②③④13.如图13中,实心金属球A 半径为R ,带电量为Q ,点电荷B 带电量为q .B 与A 球间的距离为r . 当B 不存在而只有A 存在且达到静电平衡状态时,电荷Q 在球心O 处的电场强度等于________.当点电荷B 也同时存在并达到静电平衡时,球心O 处的电场强度等于________,金属球上的电荷在球心O 处产生的场强的大小等于________.14.如图14所示,A 、B 为两个大小不等的导体球壳(R A >R B ),分别有正电荷q 与2q .(1)球壳B 与A 接触一下后,将B 放进A 球壳内与内表面接触,则A 的带电情况是________,B 的带电情况是________.(2)球壳B 与A 接触一下后,将B 球壳放进A 球壳内,使A 瞬间接地,再将B 与A 的内表面接触,则A 的带电情况是________;B 球带电情况是________.答案:1.C2.AD3.BD4.ACD5.无;有,由B 流向大地6.ABD7.B8.D9.D10.B11.D12B13.0;0;2)(R r q k 14.(1)外表面带电3q ;不带电(2)不带电;不带电图9图10图11图13图14。
静电平衡练习题计算带电物体间的静电力平衡情况静电力平衡是物体间静电相互作用力达到平衡状态的情况。
在计算带电物体间的静电力平衡情况时,我们需要考虑电荷的大小、位置以及周围环境等因素。
以下将通过一个练习题来演示如何计算带电物体间的静电力平衡情况。
练习题描述:有两个带电物体,物体A带有正电荷Q1,物体B带有正电荷Q2。
物体A的电荷为Q1 = 2.5 μC,物体B的电荷为Q2 = 4.0 μC。
两物体之间的距离为r = 10 cm。
求物体B所受到的静电力。
解题思路:根据库仑定律,两个带电物体之间的静电力F可以通过公式计算得出:F = k * |Q1 * Q2| / r^2其中,k为库仑定律的比例常数,取值为9 × 10^9 N·m^2/C^2。
解题步骤:1. 将已知条件转化为所需的国际单位制。
由于电荷单位为库仑(C),将Q1和Q2转化为国际单位制:Q1 = 2.5 μC = 2.5 × 10^-6 CQ2 = 4.0 μC = 4.0 × 10^-6 C2. 将距离r转化为国际单位制:r = 10 cm = 10 × 10^-2 m = 0.1 m3. 代入公式并计算:F = (9 × 10^9 N·m^2/C^2) * |(2.5 × 10^-6 C) * (4.0 × 10^-6 C)| / (0.1 m)^2进行乘法运算:F = (9 × 10^9 N·m^2/C^2) * 2.5 × 4.0 * 10^-6 * 10^-6 / 0.1^2化简:F = (9 × 2.5 × 4.0) × 10^9-12-12 / (0.1)^2 N进行乘法运算和指数运算:F = 90 × 10^-3 N最终计算结果:F = 9 × 10^-2 N解答:根据计算,物体B所受到的静电力为9 × 10^-2 N。
静电平衡练习题知识梳理:1.处于静电平衡的导体内部电场强度处处为0。
2.静电平衡的导体是一个等势体,表面是等势面3.静电平衡的导体外表的电场强度垂直于导体表面。
1.如图所示,一导体AB放在一负电荷的电场中,导体AB与大地是绝缘的,当导体处于静电平衡时,(1)比较A端和B端电势的高低。
(2)比较A点和B点场强大小。
(3)比较A、B端外表面场强大小。
(4)若A端接地,AB导体带什么电?(5)若把A端和B端用导线连接,A、B端电荷中和吗?2. 如图所示,在真空中把一绝缘导体AB向带负电的小球P缓慢地靠近(不接触,且未发生放电现象)时,下列说法中正确的是()A.B端的感应电荷越来越多B.导体内部场强越来越大C.导体的感应电荷在M点产生的场强大于在N点产生的场强D.导体的感应电荷在M、N两点产生的场强相等3.如图所示为一空腔球形导体(不带电),现将一个带正电荷的小金属球A放入空腔中,当静电平衡时,图中a、b、c三点的场强E和电势φ的关系是( ).A.E a>E b>E c,φa>φb>φc B.E a=E b>E c,φa=φb>φC.E a=E b=E c,φa=φb=φc D.E a>E c>E b,φa>φb>φc4、如图所示,带电体Q靠近一个接地空腔导体,空腔里面无电荷.在静电平衡后,下列物理量中等于零的是( ) (ABD ).A.导体空腔内任意点的场强B.导体空腔内任意点的电势C.导体外表面的电荷量D.导体空腔内表面的电荷量5、如图5所示,一个带正电的粒子先后分别沿1、2、3、4条不同路径到达同一带负电的导体上(导体与地绝缘),电场力对该带电粒子做功分别为W1、W2、W3和W4,则它们间的关系正确的是()A. W1>W2>W3>W4B. W1>W2=W3>W4C. W1<W2=W3<W4D. W1=W2=W3=W46、一金属球,原来不带电,现沿球的直径的延长线放置一均匀带电细杆MN,如图6所示,金属球上感应电荷产生的电场在球内直径上a,b,c三点的场强大小分别为E a,E b,E c,三者相比()A.E a最大B.E b最大C.E c最大D.E a=E b=E c图67.在真空中有两个点电荷A 和B ,电荷量分别为-Q 和+2Q ,相距为2l ,如果在两个点电荷连线的中点O 有一个半径为r (r ?l )的空心金属球,且球心位于O 点,如图所示,则球壳上的感应电荷在O 处的场强的大小为多少?方向如何?8.如右图所示,带电量为-q 的点电荷与竖直放置的均匀带电薄板相距2d ,点电荷到带电薄板的垂线通过板的几何中心.若图中a 点处的电场强度为零,根据对称性,带电薄板在图中b 点处产生的电场强度的大小和方向分别为( )A .2d kq ,水平向右B .2d kq ,水平向左C .229d kq d kq,水平向左D .29d kq ,水平向右9.如图所示,AB 是一个接地的很大的薄金属板,其右侧P 点有一带电量为Q 的正点电荷,N 为金属板外表面上的一点,P 到金属板的垂直距离为d ,M 为点P 、N 连线的中点,下列说法正确的是()A .将一带电的绝缘小球沿金属板从A 移动到N ,小球电势能不变B .M 点的电势大于零,场强大小为24KQd C .N 点的电势为零,场强不为零D .N 点的电势和场强都为零10.某导体置于电场后周围的电场分布情况如图所示,图中虚线表示电场线,实线表示等势面,A 、B 、C 为电场中的三个点。
一、选择题
1.有一接地的金属球,用一弹簧吊起,如图1所示,金属球原来不带电。
若在它的下方放置一电量为q的点电荷,则:()
(A)只有当q>0时,金属球才下移。
(B)只有当q<0时,金属球才下移。
(C)无论q是正是负金属球都下移。
(D)无论q是正是负金属球都不动
图1图2
2.已知厚度为d的无限大带电导体平板,两表面上电荷均匀分布,电荷面密度如图2所示,则板外两侧的电场强度的大小为:()
(A )0
2εσ
=
E ; (B )0
2εσ
=
E ; (C )0
εσ=
E ;(D )0
2εσd
E =
二、填空题
1.在电量为+q 的点电荷电场中放入一不带电的金属球,从球心O 到点电荷所在处的矢径为r
,则金属球的感应电荷净电量q ′= ,这些
感应电荷在球心O 处建立的电场强度E
= 。
2.一带电量为q ,半径为r A 的金属球A ,与一原先不带电、内外半径分别为r B 和r C 的金属球壳B 同心放置,如右图所示,则图中P 点的电场强度Ep = ;若用导线将A 和B 连接起来,则A 球的电势U= 。
(设无穷远处电势为零)
一 C C 二 1. 0,
2
0ˆ4q r
r πε
静电平衡时,球心场强为零,这是所有电荷在这点场强叠加的结果,即
2
0ˆ4()0q E r r πε+-
=
2
0ˆ4q E r
r
πε⇒=
2. 2
04q r
πε,
04c
q r πε
直接使用高斯定理,建立球形高斯面可求P 点场强。
连接后A 、B 成为整体,是等势体,且电荷+q 仅分布在外表面,因而A 球
的电势等于B 球外表面的电势。
三 计算题
1. 解:(1)1q 作用在2q 的库仑力仍满足库仑定律,即
2
210
π41r
q q F ε=
但2q 处于金属球壳中心,它受合力..为零,没有加速度. (2)去掉金属壳B ,1q 作用在2q 上的库仑力仍是2
210
π41r
q q F ε=
,但此时
2q 受合力不为零,有加速度.
2. 证明:(1)静电平衡时,导体内部的电场强度为0。
建立如图所示的柱形高斯面,电场在该面上的通量为
23e ΦΦ+Φ+Φσσ=侧
23
23230
=00E S E S S σσσσε+++==
⇒=-
(2)对于A 板中的P 点
312
4
02222P E σσσσεεεε=
--
-
=
即
1423=+0σσσσ-=
所以 14=σσ
3. 解:(1)B 、C 板外侧面电量为0,其它4个面从左到右电荷面密度依次设为σ1、σ2、σ3、σ
4.
由U AC = U AB 得
32
2100
d d σσεε= 对于极板A 内的任意点O ,
3124
02222σσσσεεεε+--= 对于极板B 内的任意点P ,
3
1
2
4
02222σσσσεεεε+
+
+
=
由电荷守恒定律得 23S S q σσ+= 解得
2123q S
σσ=-=
,343q S σσ=-=
则
7
410
C 3B q q S σ-==-
=-,7
12210
C 3
C q q S σ-==-
=-⨯
(2)A 板的电势
73
3
212
4
022310210
2.2610338.8510
20010
A q U Ed d V S
ε----⨯⨯⨯⨯==
=
=⨯⨯⨯⨯⨯
4. 解:设内圆柱上电荷线密度为λ,其周围的场强为
02E r
λ
πε=
两圆柱间的电势差为
21
2120
1
1ln
22R R R U U U dr r
R λ
λ
πεπε∆=-=
=
⎰
解得
01221
2()
ln U U R R πελ-=
则两圆柱面间距轴线垂直距离为r 1和r 2两点的电势差为
2
1
2212120
1
1
1()ln
/ln
2r r r R U U U dr U U r
r R λ
πε∆=-=
=-⎰。