企业集团投资收益分配管理制度
- 格式:docx
- 大小:10.30 KB
- 文档页数:2
利润分配管理制度1. 引言2. 利润分配原则2.1 公司利润优先分配原则公司利润的分配应优先满足公司的经营发展和未来发展的需要。
2.2 合法合规原则利润分配必须符合国家法律法规和相关规定,合法合规。
2.3 公平公正原则利润分配应公平、公正,不得偏袒任何个人或特定利益群体。
2.4 资本保值增值原则利润分配要确保公司资本的保值增值,满足股东的正当权益。
3. 利润分配方案3.1 盈余公积金公司每年应根据盈利情况,提取一定比例的利润作为盈余公积金,用于补充公司的资本金,保障公司的发展和稳定运营。
3.2 股东分红公司在支付盈余公积金后,根据股东持股比例,将剩余利润按照分红比例进行分配。
分红可以以现金形式或股票形式进行,但必须符合相关法律法规的规定。
3.3 员工激励公司可以根据员工的工作表现和贡献,设立员工激励计划,将一部分利润用于激励优秀员工,提高员工的工作积极性和满意度。
3.4 留存利润公司可以根据发展需要,将一部分利润留存于企业内部,用于扩大生产经营规模、研发创新、技术改造等方面,促进企业长期发展。
4. 利润分配决策程序4.1 利润分配决策权的归属利润分配决策权属于公司的最高决策机构,即股东大会,在股东大会上进行投票表决,决定利润的分配方案。
4.2 财务审计和报告公司在进行利润分配决策之前,应进行财务审计,并编制相关财务报告,确保利润的计算准确、真实。
4.3 利润分配决策信息披露公司应及时向股东和相关方披露利润分配决策的相关信息,确保信息的透明度,维护股东的知情权。
4.4 利益相关者的意见反馈公司可以组织利益相关者意见的征集和反馈,充分考虑不同方面的利益,避免利益冲突和矛盾。
5. 利润分配的监督和查处5.1 监督机构的设立公司应设立专门的监督机构,负责对利润分配活动进行监督和检查,确保利润分配的合规性和公正性。
5.2 内部控制制度的建立公司应建立健全的内部控制制度,明确利润分配的程序和责任人,防范内部操纵和违规操作。
集团内部财务管理办法集团内部财务管理办法第一章总则第一条为认真贯彻国家有关财经法规,规范企业财务行为,加强经济管理和财务管理,提高经济效益,维护社会主义市场经济秩序,根据《会计法》、《施工、房地产开发企业财务制度》、《企业会计制度》等法律法规,结合市政工程的特点及其管理要求,制定本办法。
第二条本办法适用于集团公司、分公司及以资本为纽带的全资子公司和控股子公司(以下统称企业)。
第三条企业财务管理的基本原则是,建立健全企业内部财务管理办法和内部会计控制规范,如实反映企业资产、负债、损益的状况,依法计算和缴纳国家税收,保证投资者权益不受侵犯.第四条企业财务管理的基本任务和方法是,做好各项财务收支的计划、控制、核算、分析和考核工作,依法合理筹集资金,有效利用企业各种资产,努力提高经济效益。
第五条企业内部财务管理办法的形式可根据企业的规模、管理特点而定,大、中型企业应按具体业务事项、有关内容制定各单项的内部财务管理办法,小型企业可以制定一个总的内部财务管理办法。
第六条企业的其他职能部门要配合财务部门制定企业内部财务管理办法,并经企业董事会(领导办公会)审议通过,同时报集团公司财务部审查后执行。
第七条企业制定的内部财务管理办法要确保贯彻实施,并接受主管财政部门、社会中介机构和集团公司财务、审计部门的监督检查。
第二章内部财务管理的基础工作第八条企业应按照国家财政部有关规定,建立内部财务管理办法和内部会计控制规范,健全约束机制,保证财务会计工作依法有序地进行。
第九条企业应当根据会计业务的需要设置会计部门,配备持有主管财政部门颁发的会计从业资格证书的会计人员。
不具备单独设置会计部门条件的,应当在有关部门中配备会计主管人员。
第十条企业会计部门负责人(会计主管人员)的任免,要经集团公司人事、财务部门审批。
第十一条企业要制定会计人员的管理制度,包括各类会计人员的岗位设置、业绩考核、业务水平鉴定、调整使用、任免等方面的内容。
母公司投资收益和子公司利润分配抵消的理解在企业集团的运营中,母公司和子公司之间的关系常常是密不可分的。
母公司是指对其他子公司拥有控制权或者支配权的公司,而子公司则是母公司直接或者间接控制的公司。
在这种架构下,母公司投资收益和子公司利润分配之间的关系是经常被提到和深入研究的。
母公司投资收益指的是母公司通过对子公司的投资所获得的收益,这部分收益可以来自于子公司的利润分红,也可以来自于子公司的增值。
而子公司利润分配是指子公司将自己的净利润按照一定比例分配给母公司或者其他股东。
然而,在实际情况中,母公司投资收益和子公司利润分配往往会相互抵消。
首先,母公司投资收益和子公司利润分配的抵消,可能是由于母公司对子公司的投资并没有获得预期的回报。
例如,母公司可能投资了一家子公司,但是由于市场环境变化或者子公司经营不善,导致子公司的利润较低甚至出现亏损。
在这种情况下,子公司的利润无法满足母公司对投资回报的期望,因此母公司投资收益和子公司利润分配之间就会出现抵消的现象。
其次,母公司投资收益和子公司利润分配的抵消还可能是由于母公司对子公司进行了过度的股权控制。
当母公司对子公司的控制权过高时,可能会导致母公司将子公司的利润过多地用于自身的发展而不是分配给其他股东。
这样一来,子公司的利润分配就会减少,从而抵消了母公司通过对子公司的投资所获得的收益。
此外,母公司投资收益和子公司利润分配的抵消还可以由于母公司和子公司之间存在着利益调整的行为。
母公司可能会采取一些措施,如调整价格、付款条件等,来影响子公司的利润分配。
这样,即使子公司在经营上取得了较好的业绩,母公司仍然可以通过利益调整的方式来抵消子公司的利润,从而达到自己的利益最大化的目的。
总结而言,母公司投资收益和子公司利润分配之间的抵消是因为多种因素相互作用的结果。
投资回报的不理想、过度的股权控制以及利益调整等都可能导致这种抵消的现象。
企业集团中母公司和子公司的关系复杂多样,理解这种抵消现象对于正确评估和分析企业集团的运营状况至关重要。
对企业集团资金管理的合理化建议随着市场经济的发展,企业集团在国民经济中的比重越来越大,资金管理也变得尤为重要。
良好的资金管理不仅有利于企业的稳健发展,还能提高企业的竞争力。
在实际运作中,一些企业集团的资金管理存在着不合理的现象。
本文将从不同角度对企业集团资金管理提出一些建议,以帮助企业集团实现资金管理的合理化。
一、建立健全的财务管控制度企业集团应该建立健全的财务管控制度,包括资金预算、资金使用审批、资金管理流程等方面。
要明确资金的使用范围和范围,制定专门的资金使用预算,对不同部门和项目进行资金预算分配和控制,避免因为资金使用不当而导致企业财务风险。
对资金使用进行严格审批,明确资金使用权限和流程,严格遵守相关规定,杜绝资金滥用和挪用的可能。
对资金管理流程进行规范化,建立科学的资金管理模式,使得资金的流动和使用更加有序和透明。
二、优化资金结构,提高资金使用效率企业集团要合理配置资金结构,优化资金使用效率。
通过资产负债表和现金流量表的分析,企业集团可以分析资金结构中的各项资产和负债的比例,优化资金结构,降低资金成本和风险。
企业集团要通过加强资金运营管理,提高资金的使用效率,降低资金滞留和浪费,使得资金更多地用于企业的生产经营和发展,提高企业集团的盈利能力。
三、积极利用金融工具进行风险管理企业集团应积极利用金融工具进行风险管理,以提高资金管理的效率和稳定性。
企业集团可以利用货币市场工具和债券市场工具,进行资金的融通和投资,以获得更高的投资收益和更好的风险抵御能力。
企业集团可以通过利用金融衍生品进行货币风险和利率风险的避险,确保企业资金的稳定和安全。
企业集团还可以利用外汇市场工具进行外汇风险管理,提高资金的安全性和稳定性。
四、加强内部控制,提高资金管理的透明度企业集团要加强内部控制,提高资金管理的透明度。
企业集团应建立健全的内部控制制度,规范企业各项业务的操作流程,规范企业内部人员的行为,防止出现内部人员的腐败和滥用资金的情况。
构以及其他国有单位进行。
各级财政部门负责国有资本收益的征收管理和预算安排等工作。
各级国有资产监督管理机构以及其他国有单位按照本办法的规定,负责监督国有资本收益的上缴,督促预算单位按照规定使用预算资金。
第二章国有资本投资收益的管理第六条国有企业、国有独资公司应当向财政上缴利润。
上缴比例由同级财政部门以年度可供出资人分配利润为基数,根据不同行业的利润水平和省政府国有资本结构调整的政策,在15%-30%之间核定。
国有企业、国有独资公司实现的净利润扣除上缴财政之后,其余作为任意盈余公积金,留存企业用于资本累计。
第七条国有企业、国有独资公司应缴利润以各级政府或国有资产监督管理机构管理的企业集团公司以及其他国有单位直接管理的企业为单位,实行合并交纳。
第八条股份有限公司、有限责任公司应缴的国有股利区别以下情况确定:(一)国有股权由各级政府或国有资产监督管理机构以及其他国有单位直接管理的,已宣告或决定分配的国有股利由股份有限公司、有限责任公司直接解缴同级财政;(二)国有股权由各级政府或国有资产监督管理机构以及其他国有单位直接管理的企业持有的,持股企业对分得的国有股利,作为投资收益,与其他业务利润一并计算缴纳国有资本收益。
第九条企业实现的税后利润按有关法律、行政法规的规定进行分配,并在章程和内部财务制度中载明,以便核实当年税后利润的真实性,确保国有资本收益足额上缴。
企业的年度财务会计报告,应当经过注册会计师和会计师事务所的审计。
审计报告对企业净利润、可供出资人分配的利润提出保留意见、无法表示意见或否定意见的,各级财政部门应当进行核查。
第三章国有产权转让收益的管理第十条各级政府或国有资产监督管理机构以及其他国有单位,依照有关规定转让直接管理的国有企业、国有独资公司的国有产权,所得转让净收益由国有产权受让方全额解缴同级财政,并由转、受让双方在转让协议中载明。
各级政府或国有资产监督管理机构以及其他国有单位管理国有股权的股份有限公司、有限责任公司,其国有股权转让净收益由国有股权受让方全额解缴同级财政,并由转、受让双方在转让协议中载明。
山东省人民政府国有资产监督管理委员会关于加强省管企业集团公司财务管控工作的指导意见文章属性•【制定机关】山东省人民政府国有资产监督管理委员会•【公布日期】2010.12.13•【字号】鲁国资财监[2010]15号•【施行日期】2010.12.13•【效力等级】地方规范性文件•【时效性】现行有效•【主题分类】财务制度正文山东省人民政府国有资产监督管理委员会关于加强省管企业集团公司财务管控工作的指导意见(鲁国资财监〔2010〕15号)各省管企业:为促进省管企业科学发展,建立符合现代企业制度要求的省管企业集团公司财务管控体系,优化财务资源配置,提高财务风险防控能力,维护出资人合法权益,根据《公司法》、《企业国有资产法》和《企业财务通则》等有关规定,现就加强省管企业集团公司财务管控工作(以下简称财务管控)提出如下指导意见:一、充分认识加强集团公司财务管控的重要性随着省管企业集团化经营的迅速发展,集团公司所出资企业(含省国资委委托管理的企业,下同)的数量不断增加、级次普遍较多,如何加强集团公司财务管控,是当前和今后一个时期省管企业需要加强的一项重要工作。
财务管控是集团公司依法通过财权配置、制度安排等方式,对其所出资企业进行财务管理和控制,以防范企业财务风险、实现整体效益最大化的重要管理活动。
近年来,省管企业对集团公司财务管控进行了积极探索,取得了一些成功经验。
但由于受体制、制度等因素的制约,财务管控的基础仍比较薄弱,如集团公司与所出资企业相互之间的财务权责不清晰,财务管控制度建设滞后,资金管理分散、使用效率不高,财务预算管理缺乏刚性约束,不能及时、全面、准确地掌握所出资企业的财务信息等,使企业集团财务风险不断积聚。
因此,加强财务管控,提高集团公司对所出资企业的财务控制力,尤其是资金的集中控制力,对防范企业集团财务风险,促进企业集团持续健康发展尤为重要。
加强财务管控,能够发挥集团公司与所出资企业的财务协同效应,充分利用企业集团的整体经济实力、综合社会影响,借助集团较高的信誉和信用等级,多渠道、多方式筹资,有效降低融资成本,合理集中和调配资金,满足重大投资的资金需求,提高投资效益和核心竞争力;便于及时掌握所出资企业的财务、经营情况以及集团财务制度的执行效果,提高财务信息质量;实现对所出资企业财务行为的有效监督控制,结合企业发展的实际情况,对企业集团的财务战略作出针对性地调整,提高集团资本运营效益,促进集团战略决策的顺利实施。
投资总量管理制度包括一、总则为规范投资活动、提升投资效益,确保资金安全,根据国家相关法律法规,制定本制度。
二、适用范围本制度适用于本公司内各层级管理人员及员工从事投资活动过程中的资金管理。
三、投资总量控制1. 确定投资总量控制目标根据公司整体经营战略和财务状况,确定年度、季度和月度的投资总量控制目标,确保投资活动与公司整体经营计划保持一致。
2. 制定投资计划制定详细的投资计划,包括投资项目、金额、时间、风险评估等内容,并经上级领导审核批准后执行。
3. 控制投资总量严格按照投资计划执行,不得超出投资总量控制目标,未经授权不得擅自进行投资活动。
四、投资风险管理1. 风险评估在进行投资活动前,要对投资项目进行全面的风险评估,包括市场风险、信用风险、操作风险等,确保投资的安全性。
2. 风险控制针对已经确定的投资项目,要及时掌握市场动态,密切监控投资风险,定期进行风险评估和调整投资计划,确保资金的安全性。
3. 风险预警建立健全的风险预警机制,一旦发现风险情况,要及时报告上级领导并采取相应的措施,确保投资风险得到及时控制。
五、投资绩效评估1. 绩效指标制定根据投资计划和目标,制定相应的绩效指标,包括投资收益率、资金利用效率等,用于评估投资活动的效果。
2. 绩效评估定期对投资活动进行绩效评估,及时发现问题和不足,提出改进建议,并据此调整投资计划,提高投资效益。
3. 奖惩机制建立奖惩机制,对于取得突出绩效的投资活动给予奖励,对于投资效益不达标的情况给予相应的惩罚,激励员工提高投资绩效。
六、投资信息披露1. 投资信息记录对于所有的投资活动,要做好详细的记录和归档,包括投资项目、金额、时间、风险评估等信息,确保信息的真实、完整和可追溯。
2. 报告和披露定期将投资活动情况报告给上级领导和相关部门,及时披露投资信息,确保信息透明,上级领导和相关部门可以及时了解投资情况。
七、违规处理1. 违规行为对于超出授权范围、擅自进行投资活动、未按照投资计划执行等违规行为,要及时纠正并予以严肃处理。
集团公司投资收益管理办法第一章总则第一条为深入贯彻落实集团公司发展战略,加强对**(集团)有限公司投资收益的管理,规范投资企业利润分配行为,依据《中华人民共和国公司法》《**市市属企业投资监督管理办法》《市国资委关于规范控股参股监管企业利润分配工作有关事项的通知》《**(集团)有限公司章程》《**(集团)有限公司股权投资管理办法》等法律、法规、制度和规定,特制定本办法。
第二条除本办法另有所指外,下列用语在本办法中具有如下含义:(一)“集团公司”指**(集团)有限公司;“产业运营主体”包括合作公司、**发展公司、**股份公司、*集团物流公司等。
(二)“投资企业''指集团公司投资的各级全资、控股及参股企业,包括集团公司直接投资企业和集团公司间接投资企业。
其中:“集团公司直接投资企业”指集团公司本部直接投资的企业,“集团公司间接投资企业”指集团公司直接投资企业(含产业运营主体)的各级再投资企业,包括集团公司直接投资企业的再投资企业和产业运营主体直接投资企业及其再投资企业。
(三)”集团公司所属企业”是指集团公司全资、控股及拥有实际控制权的企业。
(四)本办法所称“投资收益管理”,指集团公司及所属企业以股东身份决定或参与投资企业的利润分配或股利分配决策,并依据最终的分配决策收缴利润和进行相关财务处理,以及对投资收益的统计分析等相关管理工作。
第三条本办法适用于集团公司对其直投企业(含产业运营主体)投资收益管理工作,集团公司所属企业参照本办法按照法定程序自行制定本单位的管理办法,与本办法有效衔接。
第二章基本原则第四条集团公司投资收益管理应遵循以下基本原则:(一)依法合规原则。
投资收益管理要根据《公司法》和投资企业章程的规定,严格履行投资方监管及投资企业股东(大)会相应的决策程序,并依规完成分红工作。
(二)持续发展原则。
集团公司对投资企业的投资收益管理应以维护集团公司利益的最大化为目标,利润分配方案的制定要体现对股东的积极回报,同时充分考虑企业内外部环境,综合企业经营情况、财务状况、战略规划等因素,兼顾长远发展O(三)系统性原则。
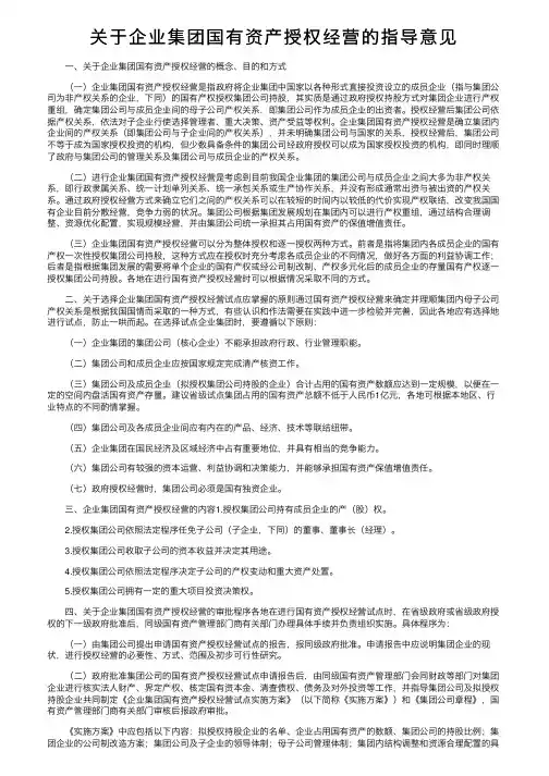
关于企业集团国有资产授权经营的指导意见⼀、关于企业集团国有资产授权经营的概念、⽬的和⽅式(⼀)企业集团国有资产授权经营是指政府将企业集团中国家以各种形式直接投资设⽴的成员企业(指与集团公司为⾮产权关系的企业,下同)的国有产权授权集团公司持股,其实质是通过政府授权持股⽅式对集团企业进⾏产权重组,确定集团公司与成员企业间的母⼦公司产权关系,即集团公司作为成员企业的出资者。
授权经营后集团公司依据产权关系,依法对⼦企业⾏使选择管理者、重⼤决策、资产受益等权利。
企业集团国有资产授权经营是确⽴集团内企业间的产权关系(即集团公司与⼦企业间的产权关系),并未明确集团公司与国家的关系,授权经营后,集团公司不等于成为国家授权投资的机构,但少数具备条件的集团公司经政府授权可以成为国家授权投资的机构,即同时理顺了政府与集团公司的管理关系及集团公司与成员企业的产权关系。
(⼆)进⾏企业集团国有资产授权经营是考虑到⽬前我国企业集团的集团公司与成员企业之间⼤多为⾮产权关系,即⾏政⾪属关系、统⼀计划单列关系、统⼀承包关系或⽣产协作关系,并没有形成通常出资与被出资的产权关系。
通过政府授权经营⽅式来确⽴它们之间的产权关系可以在较短的时间内以较低的代价实现产权联结,改变我国国有企业⽬前分散经营,竞争⼒弱的状况。
集团公司根据集团发展规划在集团内可以进⾏产权重组,通过结构合理调整、资源优化配置,实现规模经营,并由集团公司统⼀承担其占⽤国有资产的保值增值责任。
(三)企业集团国有资产授权经营可以分为整体授权和逐⼀授权两种⽅式。
前者是指将集团内各成员企业的国有产权⼀次性授权集团公司持股,这种⽅式应在授权时充分考虑各成员企业的不同情况,做好各⽅⾯的利益协调⼯作;后者是指根据集团发展的需要将单个企业的国有产权或经公司制改制、产权多元化后的成员企业的存量国有产权逐⼀授权集团公司持股。
各地在进⾏国有资产授权经营时可以根据情况采取不同的⽅式。
⼆、关于选择企业集团国有资产授权经营试点应掌握的原则通过国有资产授权经营来确定并理顺集团内母⼦公司产权关系是根据我国国情⽽采取的⼀种⽅式,有些认识和作法需要在实践中进⼀步检验并完善,因此各地应有选择地进⾏试点,防⽌⼀哄⽽起。
某某公司投资管理制度一、总则1. 为规范公司的投资行为,保障投资安全,提高投资效益,根据相关法律法规及公司实际情况,特制定本制度。
2. 本制度适用于公司及其下属全资、控股子公司的所有投资活动。
3. 投资管理应遵循合法、审慎、效率的原则,确保资金的安全性、流动性和收益性。
二、投资决策机构1. 公司设立投资决策委员会,负责审议和决定公司的重大投资项目。
2. 投资决策委员会由公司董事长、总经理、财务总监等高层管理人员以及外部专家组成。
3. 对于超出一定金额的投资项目,应提交董事会或股东大会审议批准。
三、投资程序1. 项目申报:由相关部门或子公司提出投资建议,并形成初步的可行性分析报告。
2. 初步审核:财务部门对投资项目进行初步审核,评估项目的财务可行性。
3. 详细评审:投资决策委员会对通过初步审核的项目进行详细评审,包括市场分析、风险评估、收益预测等。
4. 决策批准:根据评审结果,投资决策委员会做出是否投资的决定。
5. 执行监督:项目获批准后,由指定部门负责执行,并定期向投资决策委员会报告进展情况。
四、风险管理1. 投资项目必须进行风险评估,包括但不限于市场风险、信用风险、操作风险等。
2. 对于高风险项目,应制定相应的风险控制措施和应急预案。
3. 建立投资项目的风险监控机制,及时发现问题并采取措施。
五、信息披露1. 公司应对外披露重大投资事项,保证信息的透明度和公正性。
2. 信息披露应遵守相关法律法规,确保信息的真实性、准确性和完整性。
六、附则1. 本制度自董事会审议通过之日起实施。
2. 本制度的解释权归公司所有。
财务管理利润分配管理制度财务管理利润分配管理制度是指企业根据公司法和相关财务法规,合理分配利润的一项管理制度。
利润分配是企业财务管理中的关键环节之一,对于确保企业的可持续发展具有重要意义。
下面,我将详细介绍财务管理利润分配管理制度。
一、制定利润分配政策企业应根据公司法及其他相关法律法规,结合企业自身实际情况,制定明确的利润分配政策。
其中包括利润分配的比例、方式、对象等内容,确保利润分配过程公平公正。
二、盈利预留企业应根据经营情况,合理安排盈利预留。
盈利预留是指企业将一部分利润用于企业自身的发展和投资,以满足企业未来的发展需要。
通常情况下,企业可将一定比例的利润用于盈余公积金、法定公积金、任意公积金等方面。
三、股东分红企业的股东是企业的实际控制人,他们对于企业的经营成果有直接的权益要求。
因此,企业应按照股东权益比例,合理分配利润给股东。
股东分红方式包括现金分红和股份分红,具体分红比例可由股东大会或者董事会决定。
四、员工激励企业的员工是企业的重要资源,他们对企业的发展起着至关重要的作用。
因此,企业应根据员工的贡献进行合理的激励。
激励方式包括提高薪资待遇、发放奖金、股票期权等。
五、税费缴纳企业应按照国家的相关税收法规,按时足额缴纳企业所得税。
税费缴纳是企业合法经营的重要环节,也是企业社会责任的一部分。
企业应根据法规规定,及时足额地向国家交纳企业所得税。
六、损益调整在企业经营中,可能会出现一些特殊的情况,如计提资产减值准备、企业差错等。
这些情况对企业的财务状况产生一定影响,需要进行损益调整。
损益调整的目的是保持企业财务数据的真实、准确,确保利润分配的合理性。
七、财务报告披露企业在利润分配过程中,应及时准确地向相关部门和股东披露财务报告。
这有助于相关方对企业经营情况有一个全面的了解,从而更准确地评估企业的经营状况和发展前景。
八、监督管理对于利润分配管理制度的执行情况,企业应建立健全的监督管理机制。
这包括成立监事会、内部审计、外部审计等,对企业的利润分配过程进行监督,并及时发现和纠正问题,确保利润分配的合法性和公平性。
公司投资管理制度范本1. 目的本制度的目的是规范公司的投资管理活动,确保投资决策的科学性和合法性,提高资金的收益率,降低投资风险,保护公司和投资者的利益。
2. 适用范围本制度适用于公司内部的所有投资活动,包括但不限于股票、债券、基金、房地产、外汇等各类投资。
3. 投资决策流程3.1 投资计划编制根据公司的发展战略和财务状况,各部门负责人应编制投资计划,明确投资目标、预算、时间表等,并提交给财务部门审核。
3.2 投资论证财务部门应对投资计划进行论证,评估投资项目的前景、投资回报率、风险等,提出合理建议,并组织投资论证会议,讨论投资项目的可行性。
3.3 决策审核投资决策由公司高层领导进行审核,评估投资项目的实施风险、对公司战略的适应性等因素,决定是否批准投资。
3.4 实施管理投资事项获得批准后,财务部门应监督和管理投资项目的实施情况,确保项目按照预算和时间表执行,并及时报告投资项目的进展情况。
3.5 持续监控财务部门应定期对投资项目进行监控和评估,及时发现问题并提出解决方案,确保投资项目的顺利进行和预期收益的实现。
4. 投资风险管理4.1 风险评估财务部门应对投资项目的风险进行评估,制定相应的风险管理措施,确保风险在可控范围内。
4.2 风险控制投资项目的实施过程中,财务部门应对重大风险进行监控和控制,及时采取相应的措施防范风险发生。
5. 报告和信息披露财务部门应定期向高层领导报告投资项目的进展情况,包括项目执行情况、投资回报率等,并按照法律法规的规定及时披露相关信息。
以上仅为公司投资管理制度范文的一份简单参考,具体制度的具体内容应根据公司的实际情况和需要进行调整和完善。
某国有企业集团公司投资管理办法本文将对某国有企业集团公司投资管理办法进行详细的阐述,文中包括投资管理的定义、原则、流程、风险管理等方面的内容,旨在为企业建立高效、规范、系统的投资管理机制,确保投资决策的科学性、准确性及成效。
一、投资管理的定义投资管理是指企业集团公司按照一定的原则和流程,制订和执行全面的、统一的投资策略,对整个企业的投资决策进行计划、评估、分析、监控和综合管理的过程。
二、投资管理原则投资管理应遵循以下原则:(一)风险控制原则:风险控制是投资管理的核心问题,企业应将风险控制贯穿于投资决策全过程,通过制度、流程和方法等手段,建立完备的风险管理体系。
(二)稳健经营原则:企业集团公司应根据自身的经营状况和特点,考虑长期利益,坚持稳健经营,坚持以经济效益为中心,稳健、可持续地开展投资活动。
(三)科学决策原则:投资决策应以客观、科学、全面的方式进行,应注重信息的搜集、分析和综合利用,避免主观性和盲目性,保证决策的合理性和准确性。
(四)合规经营原则:投资管理应遵循国家法律法规和公司内部规章制度,合规经营、合法合规开展业务活动。
(五)信息公开原则:企业应积极开展信息公开工作,保证投资决策和管理的透明度和公正性。
三、投资管理流程(一)投资规划:企业应结合集团公司的经营战略、目标和需求,制定投资规划,包括投资目的、投资范围、投资期限、投资方向和总体投资规模等。
(二)目标定位:企业应根据投资规划,制定相应的投资目标和标准,包括收益目标、风险控制目标和流动性目标等。
(三)投资决策:企业应对各种投资机会进行综合评估、比较分析和投资计划编制,采用多种决策方法,形成科学、合理的投资决策。
(四)投资实施:企业应编制投资计划和执行方案,组织实施投资活动,确保投资的高效、透明和公正,特别是对于重大项目应进行评审和批准。
(五)投资监控和风险管理:企业应对投资项目进行监控,实时了解投资项目的经营状况和风险情况,采取有效措施,及时解决问题,确保投资决策和实施的有效性和合理性。
企业集团财务管理一、引言企业集团财务管理是指一个集团内的各个子公司所进行的财务管理活动。
由于集团公司的规模较大,子公司较多,因此财务管理也是复杂多样的。
集团公司财务管理的目的是为了实现大集团利益的最大化,提高整个集团的财务绩效和核心竞争力。
二、企业集团财务管理的特点1.大规模:企业集团规模较大,子公司较多,因此集团公司的财务管理也是大规模的。
2.多层次:企业集团财务管理多层次,由于集团公司拥有多家子公司,财务管理需要层层审核和审批。
3.差异性:企业集团的各个子公司业务范围不同,经营能力和盈利能力也不同,因此集团公司需要针对不同的子公司制定不同的财务管理策略。
三、企业集团财务管理的主要内容1.财务管理制度:公司需要制定一套完整的财务管理制度,明确各层级中的财务管理职责和权限,确保每个环节的财务管理符合法律法规和公司内部控制规定。
2.预算管理:公司需要在每年的年初进行预算编制,根据公司的经营计划、市场前景、内部资源和外部风险等因素进行预算分配。
3.资金管理:公司需要对集团内的每个子公司的资金进行统一管理,实现资金的最大效益。
4.投资管理:企业集团需要根据市场前景和公司经营计划,制定相应的投资策略,确保投资的稳健和谨慎。
5.风险管理:企业集团需要对财务风险进行有效管理,制定相应的措施,提高管理效率,防范财务风险。
四、企业集团财务管理的优势1.资源整合:企业集团可以通过资源整合,实现优势互补,降低经营成本,提高经营效益。
2.风险分散:企业集团可以通过业务多元化的方式,实现风险分散,降低财务风险。
3.经营效益:企业集团可以通过整合资源和优势互补,提高经营效益,实现收益最大化。
五、结论企业集团财务管理主要内容包括财务管理制度、预算管理、资金管理、投资管理和风险管理等。
企业集团财务管理的优势包括资源整合、风险分散和经营效益等。
最终目的是实现整个集团利益的最大化,提高整个集团的财务绩效和核心竞争力。
公司财产分配管理制度第一章总则一、为规范公司财产分配管理,维护公司股东权益,促进公司健康发展,特制定本管理制度。
二、本管理制度适用于公司所有员工,包括董事、监事和高级管理人员等。
第二章财产分配决策机制一、公司财产分配由董事会负责审议、监督和决定,由股东大会最终审批。
二、公司的财产分配计划需经董事会审议通过,并报股东大会审批通过后才可实施。
三、股东大会应根据公司业绩、经营状况和未来发展规划等因素,对财产分配计划进行综合评估和审批。
四、公司应建立健全的财务制度和内控机制,确保财产分配决策的合法性、准确性和透明性。
第三章财产分配原则一、公司应遵循保持良好的盈利状况和稳定的分红政策,确保股东合法权益。
二、公司应根据企业的经营状况和市场环境,适时调整财产分配政策,合理分配盈利。
三、公司应按照法律法规和合同协议的规定,保护债权人和其他利益相关方的权益。
四、公司应注重员工利益,建立合理的员工激励机制,提高员工的积极性和创造力。
五、公司应积极履行社会责任,参与公益事业和环保活动,促进可持续发展。
第四章财产分配方式一、公司的财产分配方式包括现金分红、股票分红、利润留存和投资回报等。
二、公司的分红方式应符合相关法律法规的规定,确保分红公平、透明和及时。
三、公司应根据企业盈利情况和未来发展需求,合理确定分红比例和分配时间。
四、公司应建立分红记录和报告制度,定期向股东和社会公众公布分红情况。
第五章监督管理一、公司应设立独立的财务审计委员会,负责监督公司财务活动和财产分配情况。
二、董事会应对公司财产分配计划进行定期评估,确保分红政策的实施效果符合预期。
三、公司应接受政府监管机构和社会公众的监督,保障财产分配政策的合法性和公正性。
第六章处罚措施一、公司对违反财产分配管理制度的员工和管理人员,将给予相应的处理。
二、公司对于财产分配中存在的违法行为和违规现象,将依法追责并进行处理。
三、对于严重违反公司财产分配规定的行为,公司将采取相应的法律措施并公开通报。
中国**投资集团有限公司投资收益分配管理制度
第一条为了加强中国**对投资收益的管理,规范投资企业利润分配行为,特制定本管理办法。
第二条本办法所指的投资企业是指中国**直接投资的全资子公司、控股子公司和参股子公司;投资收益管理是指中国**以投资者的身份决定或参与上
述投资企业的利润分配决策,并依据最终的分配决策收缴利润和进行相
关的帐务处理。
第三条投资收益管理必须遵循下列原则
1.合法性原则:中国**必须依据《公司法》行使对投资企业的投资收益权;
2.规范性原则,包括三个方面:首先,利润分配方案必须符合投资企业的决策程序;二、中国**通过派往投资企业的董事行使股东的投资收益权;
三、中国**的外派董事,在参与投资企业的利润分配决策中必须遵循中
国**董事会的决策意向,保证中国**的合法权益。
3.中国**利益最大化原则:对投资企业的投资收益管理应以维护中国**利益的最大化为目标,并与中国**的总体发展战略相一致。
第四条中国**对投资企业投资收益的管理办法,按投资企业组织形式和中国**公司持股比例分别确定:
1.全资子公司的利润分配原则全额上交。
该子公司如需追加投资,由中国**董事会决定;
2.控股子公司,利润分配方案由子公司股东会或董事会决定,但中国**的派出董事应以中国**董事会的决策意向为准,在主动征询其它股东意见
的基础出上提出利润分配预案,并力争通过,从而充分体现中国**作为
大股东在决策中的重要作用。
3.参股公司的利润分配方案由参股公司主要股东提出,并由参股公司董事会或股东会通过。
但中国**派出董事应在方案制定前主动了解其他股东
特别是主要股东的意图,报告中国**董事会,并按中国**董事会的决策
意向,主动与有关股东协商,力争最大限度地维护中国**的投资收益。
第五条中国**对投资企业投资收益管理的职责分工:
1.中国**对投资企业利润分配意向的最终决策权在中国**董事会。
2.对全资子公司、控股子公司和参股公司利润分配的过程管理以资产管理部为主,有关部门配合。
3.在投资企业决定当年利润分配之前,中国**派往投资企业的董事应向中国**报送有关材料;中国**作出决策或出具意见后,全资子公司由派出
董事按中国**的决策落实利润分配,控股子公司、参股公司由派出董事
按中国**的意见在子公司董事会或股东会上行使表决权。
第六条本制度由中国**投资集团有限公司总裁办公室负责解释。
第七条本管理制度自中国**投资集团有限公司董事会通过,董事长签发之日起正式生效、实施。