2017考研政治近现代史重点整理(革命史)
- 格式:docx
- 大小:16.91 KB
- 文档页数:6
2017考研政治《中国近代史纲要》周年纪念考点1日本发动灭亡中国的侵略战争1931年9月18日,日本发动九一八事变,武装侵占中国东北。
日本占领中国东北以后,随即开始入侵中国华北地区。
接着,日方又策动华北五省两市“防共自治运动”,制造傀儡政权。
这就是华北事变。
1937年7月7日爆发卢沟桥事变,日本全面侵华战争由此开始。
从局部抗战到全国性抗战1931年九一八事变是中国抗日战争的起点,中国人民不屈不挠的局部抗战揭开了世界反法西斯战争的序幕。
卢沟桥事变是中国全面抗战的开始。
一二·九运动在民族危机的重要关头,中国共产党于1935年8月1日发表《为抗日救国告全国同胞书》,即八一宣言,呼吁全国各党派、各阶层、各军队团结起来,停止内战,一致抗日。
中国共产党抗日救亡的正确主张,在全国范围内产生很大影响,有力推动了全国抗日救亡运动的开展。
西安事变1936年12月12日凌晨,张学良、杨虎城在对蒋介石屡次劝谏无效的情况下,发动了西安事变。
事变后,张、杨联合发表通电,提出改组南京政府、停止一切内战、开放民众爱国运动等八项抗日主张。
抗日战争胜利的标志1945年8月14日,日本政府照会中、美、英、苏等国,表示接受波茨坦公告。
8月15日,日本天皇裕仁以广播“终战诏书”的形式宣布接受波茨坦公告。
1945年10月25日,中国政府在台湾举行受降仪式。
根据波茨坦公告,被日本占领50年之久的台湾以及澎湖列岛由中国收回。
这成为抗日战争取得完全胜利的重要标志。
中国人民抗日战争胜利的原因和经验(1)中国共产党在全民族抗战中起到了中流砥柱的作用。
表现在:①以毛泽东为主要代表的中国共产党人,把马克思列宁主义基本原理同中国具体实际相结合,创立和发展了毛泽东思想,对抗日战争发挥了重要的指导作用;②中国共产党坚持抗战、反对妥协,坚持团结、反对分裂,坚持进步、反对倒退,成为引导全民族走向抗战胜利的一面旗帜;③中国共产党积极倡导、促成、维护抗日民族统一战线,最大限度地动员全国军民共同抗战,成为凝聚全民族力量的杰出组织者和鼓舞者;④中国共产党坚持全面抗战路线,制定正确的战略策略,实施动员人民、依靠人民的路线政策,提出持久战的战略总方针和一整套人民战争的战略战术,开辟广大的敌后战场,成为坚持抗战的中坚力量;⑤中国共产党人以自己最富于献身精神的爱国主义、不怕流血牺牲的模范行动,支撑起全民族救亡图存的希望,成为夺取抗战胜利的民族先锋。
2017考研政治史纲大革命知识点命题方向及复习技巧在考研政治《中国近现代史纲要》中,中国共产党成立之后进行的第一次国民大革命的内容,在历年考研政治中基本上是以选择题的形式来考查。
但是因为,这里面有第一次国共合作的内容,所以也可以把革命不同时期的统一战线放在一起来考选择题或材料分析题。
那么,关于大革命的内容,有哪些考试点,会如何命题,我们考生又该如何去复习呢?下面老师就为大家做以分析。
1.大革命的特点大革命的历史过程从来就没考过,也不是考研政治考试的内容。
但考生需要关注大革命的特点。
特点如下:1925年至1927年中国反帝反封建的革命,比之以往任何一次革命,包括辛亥革命和五四运动,群众的动员程度更为广泛,斗争的规模更加宏伟,革命的社会内涵更为深刻。
这里可以考大革命与五四运动的区别、大革命与辛亥革命的区别、大革命的特点,当然都是选择题的形式。
2.大革命失败的原因考试可以分成客观方面的原因和主观方面的原因,具体来考。
备考选择题即可。
从客观方面来讲(1)由于反革命力量的强大,大大超过了革命的力量;(2)资产阶级发生严重的动摇、统一战线出现剧烈的分化;(3)是由于蒋介石集团、汪精卫集团先后被帝国主义势力和地主阶级、买办资产阶级拉进反革命营垒里去了。
从主观方面来说(1)由于中国共产党的中央领导机关在大革命的后期犯了以陈独秀为代表的右倾机会主义的错误,放弃了无产阶级对于农民群众、城市小资产阶级和民族资产阶级的领导权,尤其是武装力量的领导权;(2)当时的中国共产党还处于幼年时期,在统一战线、武装斗争和党的建设三个基本问题上都没有经验,对于中国的历史状况和社会状况、中国革命的特点、中国革命的规律都懂得不多,不善于将马列主义的基本原理和中国革命的实践相结合;(3)共产国际并不真正了解中国的具体情况,对于中国革命作出了一些不切实际的指导,影响了中国共产党对许多问题的决断和有关方针政策的实施。
3.大革命失败的经验教训(1)中国的民主革命必须建立包括工人、农民、小资产阶级和民族资产阶级的广泛的革命统一战线。
凯程考研集训营,为学生引路,为学员服务!第 1 页 共 1 页 2017考研政治史纲第三章重要知识点辛亥革命复习中国近现代史纲要第三章中的重要知识点是辛亥革命,这个知识点几乎每年必考,2015年刚刚考过这个知识点。
下面老师通过对2015年这道真题的剖析,来谈谈此知识点的考察方式和特点,并且给未来考研的同学们一点复习建议。
辛亥革命历来是中国近现代史纲要考察的重点,几乎每年必考,考察的类型既有选择题也有分析题。
今年考察的题目是:毛泽东在谈到辛亥革命时指出,辛亥革命有它胜利的地方,也有它失败的地方,”辛亥革命把皇帝赶跑,这不是胜利了吗?说它失败,是说辛亥革命只把一个皇帝赶跑。
”毛泽东这里所说的”只把一个皇帝赶跑”是指什么?选项分别是:A 。
没有推翻帝制B 。
反帝反封建的革命任务没有完成C 。
孙中山没有继续革命D 。
袁世凯窃取了胜利果实。
此题考察的知识点是辛亥革命,此题较灵活,在教材上不能直接找到答案,这就需要同学们对辛亥革命有个深刻的认识。
下面老师对这道题进行分析。
首先毛泽东这里所说的”只把一个皇帝赶跑”意思是指辛亥革命为什么是失败的。
A 选项不正确,辛亥革命推翻了帝制,推翻了清王朝的统治。
B 选项指辛亥革命紧紧是把清王朝推翻,但是没有结束中国半殖民半封建社会的局面,反帝反封建的任务并未完成,正确。
C 选项错误,孙中山在辛亥革命失败以后仍然继续革命。
D 选项也不符题意,错误。
因此,正确答案是B 。
此题难度不大,海文的老师多次在课堂上强调,只要同学们认真细心,都不会出现错误。
下面就这个科目给未来考研的同学们一点复习建议。
中国近现代史纲要的学习要以时间为主线,把整个知识点串联起来。
这样就会避免记忆混乱的情况,复习这个部分才更加科学,更加有效率。
近代史纲要考查的历史时期是自1840年鸦片战争-现在的历史,考查的重点是1840-1949年的历史。
同学们在记忆的时候可以总的历史时期细分为三个历史阶段。
第一个时间段是1840-1919年,这个时间段被称为风云变幻的八十年,这个时期中华民族遭受外来侵略,中华民族开始了反侵略的斗争,主线是侵略和反侵略;第二个时间段是1919-1949,这个时间段被称为翻天覆地的三十年。
2017年考研政治中国近代史时间轴总结考研政治马原复习要按照一条主线、二个基本理论、三件大事、四个基本问题、五大建设进行,下面带大家一起来梳理梳理知识点框架。
1.一条主线:以马克思主义中国化为主线2.二个基本理论:毛泽东思想和中国特色社会主义理论3.三件大事:新民主主义革命、社会主义革命和改革开放的伟大革命4.四个基本问题:(1)什么是马克思主义,怎样对待马克思主义;(毛泽东思想)(2)什么是社会主义,怎样建设社会主义;(邓小平理论)(3)建设什么样的党,怎样建设党;(“三个代表”重要思想)(4)实现什么样的发展,怎样发展。
(科学发展观)5.五大建设:经济建设、政治建设、文化建设、社会建设、生态文明建设马克思主义中国化,是同学们学习毛泽东思想和中国特色社会主义理论体系概论首先必须了解的重要名词。
这也是学习这门课程的一条主线。
弄清楚这个问题,才能从宏观上把握、厘清这15章内容的脉络。
因此,建议同学们在学习时要足够重视。
马克思主义中国化主要包括这样几个方面:马克思主义中国化的提出、科学内涵、历史进程及其重要意义。
马克思主义中国化的提出:重点掌握提出的时间、人物、会议。
感兴趣的同学可以了解一下背景,有助于加深理解。
马克思主义中国化科学内涵:马克思主义中国化——顾名思义,一方面是马克思主义,另一方面是中国具体实际。
重点记住一个数字——3。
也就是说,内涵具体包括3各方面,即中国实践、中国历史、中国文化。
至于对内涵的理解,可以在课堂上认真听老师讲解。
马克思主义中国化历史进程:在理解和掌握了马克思主义中国化的提出和科学内涵的基础上,对马克思主义中国化历史进程的理解就容易得多了。
主要掌握两个数字——2和4。
2指的是马克思主义中国化历史进程的两次历史性飞跃,也即两大理论成果。
就是我们这门课程的题目,毛泽东思想和中国特色社会主义理论。
4指的是两大理论成果中的具体成果,即毛泽东思想、邓小平理论、“三个代表”重要思想和科学发展观。
2017考研政治史纲各章节重要知识点的更新!2017考研政治史纲各章节重要知识点史纲是考研政治的一部分,相对难度比马原和毛中特要低一点。
但是正因为简单一点,在这一部分要复习全面不丢分才能取得高分。
本文列出了史纲每章的重点内容,建议2017年考研的同学在基础复习阶段注意以下知识点。
第一章半殖民地半封建社会、帝国主义和中华民族、封建主义和人民大众、民族独立人民解放、国家富强人民富裕、必要前提、最终目的第二章阶级局限性、伟大的革命潜力、不能负担起反帝反封建的领导重任、软弱性、改良行不通、必须用革命手段第三章封建帝制、未能改变半殖民地半封建社会的性质、旧民主主义革命的终结、资本主义道路行不通、民族伟大复兴的开始第四章新民主主义革命的开端、群众运动、马克思主义传播和中国工人运动相结合、坚强的领导核心、科学的指导思想、明确的奋斗目标、全新的革命方法、反帝反封建革命纲领、国共合作、统一战线、合作的政治基础、右倾错误、无产阶级领导权第五章农村包围城市武装夺取政权的道路、马克思主义中国化、“左”倾错误、不善于把马克思主义基本原理同中国实际相结合、马克思主义正确路线、挽救了党、挽救了红军、挽救了中国革命第六章抗日民族统一战线、减租减息交租交息的土地政策、党的建设、整风运动、反对主观主义、毛泽东思想成熟、新民主主义革命理论、中共七大第七章解放区土改、实现“耕者有其田”、“五四指示”和《中国土地法大纲》、摧毁中国封建制度根基、资产阶级共和国方案在中国行不通、三大法宝第八章三座大山、完成反帝反封建任务、民族独立人民解放、新民主主义革命基本胜利、社和主义改造理论、社会主义制度确立、人民当家做主、社会性质和矛盾变化第九章《论十大关系》、《关于正确处理人民内部矛盾的问题》、探索社会主义建设道路的初步成果、马克思主义和中国实际的第二次结合第十章改革开放、社会主义建设新时期、中国特色社会主义理论体系、中国特色社会主义道路、中国特色社会主义事业跨世界发展、新历史起点上推进中国特色社会主义、全面建成小康社会、改革开放、中国特色社会主义是实现中华民族伟大复兴的必由之路分析考研政治这一科目,我们可以看出马哲和毛中特考试所占比例很大,因此备战2017考研的学子们一定要以马哲和毛中特的复习为主,以时政热点、史纲、思修为辅,进行全面系统的复习,将基础知识复习牢固,为以后的强化阶段做准备。
凯程考研集训营,为学生引路,为学员服务!
第 1 页 共 1 页 2017考研政治中国近代史纲要重点:第
一章
一、章节特点
史纲第一章是侵略史部分,讲述资本-帝国主义对中国的侵略及近代中国社会性质的演变、抵御外国武装侵略、争取民族独立的斗争。
这一章节在史纲中的地位是非重点章节,从命题的角度来分析,一般情况下,这一章节的考点容易考查选择题。
二、复习重点
史纲第一章的主要内容包括:
(一)资本-帝国主义对中国的侵略及近代中国社会性质的演变。
1. 鸦片战争前的中国和世界。
2. 资本-帝国主义对中国的侵略。
3. 近代中国社会的半殖民地半封建性质。
4. 近代中国的主要矛盾和历史任务;
这一部分需要重点掌握的内容是:鸦片战争是中国近代史的起点,鸦片战争及以后清政府与列强签订一系列不平等条约,中国半殖民地半封建社会及其特征,近代以来中华民族面临的两大历史任务。
(二)抵御外国武装侵略、争取民族独立的斗争。
1. 反抗外来侵略的斗争历程。
2. 粉碎瓜分中国的图谋。
3. 反侵略战争的失败及其原因。
4. 民族意识的觉醒。
这一部分需要重点掌握的内容是:帝国主义不能灭亡和瓜分中国的根本原因,反对列强侵略战争失败的原因,民族意识的觉醒时期典型代表人物和经典作品。
凯程考研集训营,为学生引路,为学员服务!第 1 页 共 1 页 2017考研政治毛中特复习重点:新民主主义革命考研政治中,总有那么一些重要知识点是值得反复背的。
新民主主义革命是毛中特部分的一级重点,几乎每年都以各种形式进行考察。
2017考研的小伙伴更不可以掉以轻心,需要牢牢把握。
新民主主义的总路线1948年,毛泽东在《在晋绥干部会议上的讲话》中完整表述了总路线的内容,即无产阶级领导的,人民大众的,反对帝国主义、封建主义和官僚资本主义的革命。
新民主主义的基本纲领新民主主义的政治纲领是:推翻帝国主义和封建主义的统治,建立一个无产阶级领导的、以工农联盟为基础的、各革命阶级联合专政的民主主义的共和国。
新民主主义的经济纲领是:没收封建地主阶级的土地归农民所有,没收官僚资产阶级的垄断资本归新民主主义国家所有,保护民族工商业。
新民主主义的文化纲领是:无产阶级领导的人民大众的反帝反封建的文化,即民族的、科学的、大众的文化。
在新民主主义中居于指导地位的共产主义思想。
新民主主义革命的道路和基本经验以毛泽东为主义代表的中国共产党人把马克思主义基本原理与中国革命的具体实际相结合,走出了一条不同于俄国十月革命的道路,即农村包围城市、武装夺取政权的道路。
并总结了新民主主义的三个基本经验(三大法宝):1.统一战线。
必要性:首先是由中国半殖民地半封建社会的阶级状况所决定的;其次是由中国革命的长期性、残酷性及其发展的不平衡性所决定的。
可能性:在半殖民地半封建的中国社会,诸多矛盾交织在一起,客观上为无产阶级及其政党利用这些矛盾建立和发展统一战线提供了可能性。
两个联盟:一个是工人阶级同农民阶级、广大知识分子及其他劳动者的联盟,主要是工农联盟;另一个是工人阶级和非劳动人民的联盟,主要是与民族资产阶级的联盟。
2.武装斗争是中国革命的特点和优点之一。
坚持党对军队的绝对领导,是建设新型人民军队的基本原则,是保持人民军队无产阶级性质和建军宗旨的根本前提,也是毛泽东建军思想的核心。
2017考研政治《中国近代史纲要》周年纪念考点2新文化运动一百周年纪念1、新文化运动的兴起辛亥革命建立了中国历史上第一个资产阶级共和国。
但是,民国的成立没有给人们带来预期的民族独立和社会进步。
一些先进的知识分子在反思中认识到要确实改造中国,必须进行一场思想启蒙运动,以期廓清蒙昧、启发理智,使人们从封建思想的束缚中即蒙昧状态中解放出来。
这个运动后来被称为新文化运动。
2、新文化运动的代表、刊物和主要内容新文化运动是从1915年9月陈独秀在上海创办《青年》杂志(后改名《新青年》)开始的。
1917年,《新青年》编辑部迁往北京。
1918年1月,《新青年》由陈独秀个人主编的刊物改名为《同人》刊物。
李大钊、鲁迅、胡适等参加编辑部并成为主要撰稿人。
《新青年》和北京大学成了新文化运动的主要阵地。
新文化运动的基本口号为民主与科学。
新文化运动代表人物以及反对旧道德、提倡新道德,反对旧文学、提倡新闻学为文化革命的两大旗帜。
陈独秀提出的文学革命的主张,胡适对白话文的提倡,也产生了深远的影响。
3、新文化运动的基本内容新文化运动提出提倡民主,反对专制;提倡科学,反对愚昧迷信;提倡新道德,反对旧道德;提倡新文学,反对旧文学;提倡个性解放,反对封建礼教。
新文化运动提出的基本口号是民主和科学,即德先生(Democracy)和赛先生(Science)。
4、五四以前新文化运动的历史意义(1)新文化运动是中国历史上一次前所未有的启蒙运动和空前深刻的思想解放运动。
(2)它在社会上掀起了一股生气勃勃的思想解放潮流,冲决了禁锢人们思想的闸门,从而为外国各种思想流派传入中国敞开了大门,激励着人们去探求救国救民的真理。
5、五四以前新文化运动的局限首先,新文化运动的倡导者批判孔学,是为了给中国发展资本主义扫清障碍。
但是,由于资产阶级共和国的方案在中国行不通,所以从根本上说,提倡资产阶级民主主义,并不能为人们提供一种思想武器去认识中国,去有效地对中国社会进行改造。
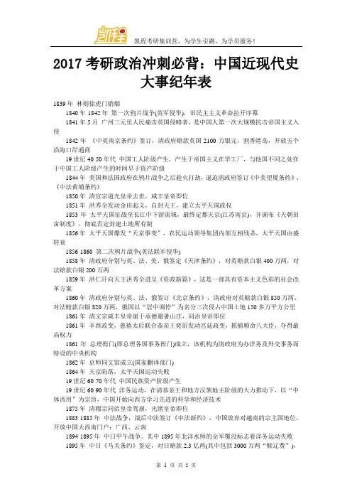
2017考研政治冲刺必背:中国近现代史大事纪年表1839年林则徐虎门销烟1840年-1842年第一次鸦片战争(英军侵华),旧民主主义革命拉开序幕1841年5月广州三元里人民痛击英国侵略者,是中国人第一次大规模抗击帝国主义入侵1842年《中英南京条约》签订,清政府赔款英国2100万银元,割香港岛,开放五个沿海口岸通商19世纪40-50年代中国工人阶级产生,产生于帝国主义在华工厂,与他国不同之处在于中国工人阶级产生的时间早于资产阶级1844年美国和法国政府在鸦片战争之后趁火打劫,逼迫清政府签订《中美望厦条约》、《中法黄埔条约》1850年清宣宗道光皇帝去世,咸丰皇帝即位1851年洪秀全发动金田起义,自封天王,建立太平天国政权1853年太平天国征战至长江中下游流域,最终定都天京(江苏南京),并颁布《天朝田亩制度》,彻底否定封建土地所有制1856年太平天国爆发“天京事变”,农民运动领导集团内部互相残杀,太平天国由盛转衰1856-1860 第二次鸦片战争(英法联军侵华)1858年清政府分别与英、法、美、俄签定《天津条约》,对英赔款白银400万两,对法赔款白银200万两1859年洪仁玕向天王洪秀全进呈《资政新篇》,这是一部具有资本主义色彩的社会改革方案1860年清政府分别与英、法、俄签订《北京条约》,清政府对英赔款白银850万两,对法赔款白银820万两,俄国以“居中调停”为名分三次侵占中国土地150多万平方公里1861年清文宗咸丰皇帝崩于承德避暑山庄,同治皇帝即位1861年辛酉政变,慈禧太后联合恭亲王奕訢发动宫廷政变,抓捕顾命八大臣,夺得最高权力1861年总理衙门(即总理各国事务衙门)成立,该机构为清政府为办洋务及外交事务而特设的中央机构1862年京师同文馆成立(国家翻译部门)1864年天京陷落,太平天国运动失败19世纪60-70年代中国民族资产阶级产生19世纪60-90年代洋务运动,在清恭亲王和地方汉族地主阶级的大力推动下,以“中体西用”为宗旨,中国开始向西方学习先进的科学和经济技术1875年清穆宗同治皇帝驾崩,光绪皇帝即位1883-1885年中法战争,战后中法签订《中法新约》,中国放弃对越南的宗主国地位,开放中国大西南门户:广西、云南1894-1895年中日甲午战争。
2017考研政治史纲复习指南近代史纲要虽然在考研政治中所占的分值并不多,但是其考点很多,时间跨度比较大,从1840年鸦片战争至今,所以近代史纲要的复习讲究一定的方式方法,下面是小编整理的2017考研政治:史纲复习指南,希望对于2017年参加考研的同学们有所帮助。
一、重要内容1、旧民主主义革命旧民主主义革命重要考点包括:近代中国的主要矛盾和历史任务、反侵略战争的失败与民族意识的觉醒、《天朝田亩制度》和《资政新篇》、洋务运动失败的原因、维新派与守旧派的论战、三民主义学说和资产阶级共和国方案、关于革命与改良的辩论、辛亥革命的历史意义。
2、新民主主义革命新民主主义革命重要考点包括:新文化运动和五四运动、中国共产党成立的伟大意义、中国革命的新局面、农村包围城市和武装夺取政权的道路、中国革命在探索中曲折前进、遵义会议与中国革命的历史性转折、红军长征的胜利、抗日民族统一战线的形成、中国共产党成为抗日战争的中流砥柱、敌后战场的开辟与游击战争的发展及其战略地位、抗日民主根据地的建设、延安整风运动、抗日战争的胜利及其意义。
3、社会主义建设与改革中国共产党争取和平民主的斗争、全国解放战争的胜利发展、土地改革与农民地广泛运动、第二条战线的形成与发展、第三条道路的幻灭、人民政协与《共同纲领》、中国革命胜利的基本经验、新民主主义社会的建立、开始向社会主义过渡、过渡时期总路线的提出、有中国特点的向社会主义过渡的道路、社会主义基本制度在中国的全面确立及其意义、探索社会主义建设道路的初步成果(《论十大关系》的发表、《关于正确处理人民内部矛盾的问题》的发表)、独立的和比较完整的工业体系和国民经济体系的建立、历史性的伟大转折和改革开放的起步、协调推进“四个全面”的是战略布局。
二、复习指导说到学习方法,不外乎就是我们经常提到的提纲学习法和习题练习法,提纲学习法就是要首先要抓纲目,然后在系统看书,这样做的好处是能够总体把握结构要素,从而为在宏观指导下做好围观考点的复习;习题学习法就是要通过做习题来巩固考点,需要把能问吗够到的习题书都做一遍吗?当然不需要。
2017年考研政治之辛亥革命与君主专制制度知识点总结1.三民主义学说和资产阶级共和国方案(1)内容同盟会的政治纲领是“驱除鞑虏,恢复中华,创立民国,平均地权”。
孙中山将同盟会的纲领概括为三大主义,即民族主义、民权主义、民生主义,后被称为三民主义。
①民族主义,即民族革命,包括“驱除鞑虏,恢复中华”两项内容。
一是要以革命手段推翻清朝政府,改变它一贯推行的民族歧视和民族压迫政策;二是追求独立,建立“民族独立的国家”。
②民权主义即政治革命,内容是“创立民国”,即推翻封建君主专制制度,建立资产阶级民主共和国。
③民生主义即社会革命,指的是“平均地权”。
(2)评价①孙中山的三民主义学说,初步描绘出中国还不曾有过的资产阶级共和国方案,是一个比较完整而明确的资产阶级民主革命纲领。
②对推动革命的发展产生了重大而积极的影响。
③但它并不是一个彻底的资产阶级民主革命纲领。
2.关于革命与改良的辩论1905年至1907年间,围绕中国究竟是采用革命手段还是改良方式这个问题,革命派与改良派分别以《民报》、《新民丛报》为主要舆论阵地,展开了一场大论战。
辩论的主要内容:一是要不要以革命手段推翻清王朝,这是双方论战的焦点;二是要不要推翻帝制,实行共和;三是要不要社会革命。
通过这场论战划清了革命与改良的界限,传播了民主革命思想,促进了革命形势的发展。
但这场论战也暴露了革命派在思想理论方面的弱点。
这些理论和认识的局限不可避免地会影响辛亥革命的进程和结局。
3.中华民国的建立(1)南京临时政府的性质1912年1月1日,孙中山在南京宣誓就职,改国号为中华民国,定1912年为民国元年,并成立中华民国临时政府。
南京临时政府是一个资产阶级共和国性质的革命政权。
第一,从政权的组成人员看,资产阶级革命派在这个政权中占有领导和主体的地位。
第二,从南京临时政府制定的政策看,各项政策措施集中代表和反映了中国民族资产阶级的愿望和利益,在相当程度上也符合广大中国人民的利益。
2017考研政治近现代史纲考点分析以下是为大家整理的2017考研政治近现代史纲要新增知识点解析,以供考生参考。
1、在第六章第四节,新增考点新民主主义理论的系统阐明。
20世纪30年代后期和40年代前期,毛泽东撰写了《共产党人发刊词》《中国革命和中国共产党》《新民主主义论》等一批重要的理论著作。
首先,毛泽东揭示了中国半殖民地半封建社会的性质和主要特征,近代中国社会的主要矛盾和中国革命发生、发展的原因。
其次,毛泽东阐明了中国共产党在新民主主义革命阶段的基本纲领,即政治上,帝国主义和封建主义的压迫,建立一个以无产阶级为领导、以工农联盟为基础的各革命阶级联合专政的新民主主义共和国。
经济上,没收操纵国计民生的大银行、大工业、大商业归新民主主义国家所有,建立国营经济;没收地主阶级的土地归农民所有,并引导个体农民发展合作经济;允许民族资本主义经济的发展和富农经济的存在。
文化上,废除封建买办文化,发展无产阶级领导的人民大众的反帝反封建的中华民族的新文化,即民族的科学的大众的文化。
再次,毛泽东总结了中国共产党成立以来的历史经验,提出统一战线、武装斗争、党的建设,这就是中国共产党在中国革命中战胜敌人的三个主要的法宝。
以毛泽东为主要代表的中国共产党人创立的新民主主义理论,是马克思主义基本原理同中国具体实际相结合的成果。
新民主主义理论的系统阐明,标志着毛泽东思想得到多方面展开而达到成熟。
2、在第九章第一节新增考点《关于正确处理人民内部矛盾的问题》的发表。
1957年2月,毛泽东在扩大的最高国务会议上发表《关于正确处理人民内部矛盾的问题》的讲话,阐明社会主义社会的重大理论问题。
主要内容有;第一,关于社会主义社会两类不同性质的社会矛盾。
第二,关于社会主义社会的基本矛盾。
《关于正确处理人民内部矛盾的问题》是一篇重要的马克思主义文献,它创造性地阐述了社会主义社会矛盾学说,是对科学社会主义理论的重要发展,对中国社会主义事业具有长远的指导意义。
凯程考研集训营,为学生引路,为学员服务!第 1 页共 1 页 2017考研政治史纲必背知识点(2)近代史纲要考复习需把握大的历史框架,加强重要事件要点的深度解读。
正式考研冲刺复习阶段,考生要合理规划分配各模块复习。
下面凯程考研频道总结了近代史纲要重要知识点,大家要背下来。
2017考研政治史纲必背知识点(2)1. 《天朝田亩制度》是起义农民提出的一个以解决土地问题为中心的比较完整的社会改革方案,从根本上否定了封建社会的基础即封建地主的土地所有制。
因为它确立了平均分配土地的方案。
2. 《资政新篇》是一个具有资本主义色彩的方案,也是中国近代历史上第一个比较系统的发展资本主义的方案。
因为它要求在中国建立和发展资本主义经济,按西方资本主义模式改造中国。
3. 太平天国运动失败的根本原因在于农民阶级不是新的生产力和生产关系的代表。
在这里要做好区分,新的生产力和生产关系的代表是工人阶级。
但是太平天国运动证明了在半殖民地半封建社会的中国,农民具有伟大的革命潜力。
中国共产党正是看到了这一点,才开展了轰轰烈烈的农民运动。
4. 洋务运动的指导思想是中体西用,这在2013年出了选择题。
在这里要与维新运动做出区分,即洋务运动没有进行制度上的改革,只停留在技术层面。
洋务运动失败的标志是甲午中日战争中北洋水师全军覆没。
5. 洋务运动客观上为中国的早期工业和民族资本主义的发展起到了促进作用。
但洋务运动失败的原因是洋务运动具有封建性、对外国具有依赖性、企业管理具有腐朽性。
这些也体现了民族资产阶级天生具有软弱性。
6. 维新运动是自上而下的改良运动。
维新派与守旧派的论战的实质是资产阶级思想与封建主义思想在中国的第一次正面交锋。
维新运动意味着中国民族资产阶级第一次登上政治舞台进行表演。
7. 维新运动失败的主要原因是民族资产阶级力量弱小,维新派具有局限性。
即不敢否定封建主义,对帝国主义抱有幻想,惧怕人民群众。
也意味着自上而下的改良道路行不通,所以出现了后面资产阶级革命派的活动。
2017考研政治史纲抗日民族统一战线知识点在考研政治《中国近现代史纲要》中,有关抗日战争的内容的重要程度,或随着当年中日关系的变动情况而有所不同,或与中国共产党与民主党派的关系有关。
今年来,日本一直挑衅钓鱼岛问题,中日关系走下坡路。
从考研考试角度来说,考生需要关注抗日战争的内容。
在抗日战争中抗日民族统一战线是重点内容。
下面,老师来给各位考生分析一下抗日民族统一战争的相关内容的命题方式和备考策略。
抗日民族统一战线的内容在考试中可以选择题的形式出现,也可以出材料分析题。
以下内容需要从选择题的角度重点关注:1.抗日民族统一战线的提出(考重要会议及其内容)1935年12月,中共中央政治局在陕北瓦窑堡召开的政治局会议上,提出了党的抗日民族统一战线的新政策。
首先阐明建立抗日民族统一战线的可能性。
其次,批判了“左”倾关门主义错误,强调共产党在抗日民族统一战线中的领导作用。
再次,规定了建立广泛的抗日民族统一战线的具体政策。
决定将“人民共和国”口号代替“工农共和国”。
2.抗日民族统一战线形成的标志(考标志事件)1937年9月22日,国民党中央通讯社发表《中国共产党为公布国共合作宣言》;23日,蒋介石发表实际承认共产党合法地位的谈话。
以国共两党第二次合作为基础的抗日民族统一战线正式形成。
3.与第一次国民革命统一战线相比较,抗日民族统一战线新的特点(考特点的内容)(1)广泛的民族性和复杂的阶级矛盾。
(2)国共双方有政权有军队的合作。
(3)没有正式的固定的组织形式和协商一致的具体的共同纲领。
4.坚持抗战、团结、进步的方针(考方针的内容和对每一个方针的具体理解)第一,统一战线中的独立自主原则。
共产党必须保持在思想上、政治上和组织上的独立性,放手发动群众,壮大人民力量;必须坚持对人民军队的绝对领导,冲破国民党的限制和束缚,努力发展人民武装和抗日根据地;必须对国民党采取又团结又斗争、以斗争求团结的方针。
第二,坚持抗战、团结、进步,反对妥协、分裂、倒退。
考研政治近代史部分复习,⼀些⾰命⼤事件⼀定要牢记,下⾯先整理了5个,⼤家慢慢梳理。
⼀、⼈民群众的反侵略⽃争 早期的反抗外来侵略的⽃争,以三元⾥⼈民的抗英⽃争为代表,这是中国⼈民的第⼀次⼤规模地反侵略武装⽃争。
帝国主义侵略中国的最终⽬的是⽠分中国,灭亡中国,⽽早期的⼈民群众反侵略⽃争,则粉碎了帝国主义列强⽠分中国、灭亡中国的图谋。
帝国主义列强之所以没有能够实现⽠分中国的图谋的原因是,它们之间的存在着⽠分不均的⽭盾,并且相互制约,⽽其中最根本的原因是中国民族进⾏的不屈不挠的反侵略⽃争。
最终⼈们群众的反侵略⽃争失败的原因是社会制度和经济技术的落后。
虽然早期⼈民群众的反侵略⽃争最终以失败告终,但是它却在很⼤程度上促进了民族意识的觉醒。
⼆、太平天国农民战争 太平天国农民战争产⽣于帝国主义和清政府对农民的残酷剥削和压迫之下,⼴⼤农民⾯对着越来越沉重的苛捐杂税不得不⾛上反抗起义的道路。
太平天国以《天朝⽥亩制度》和《资政新篇》作为⾃⼰的施政纲领,前者是最能体现太平天国社会理想和太平天国农动特⾊的纲领性⽂件,后者则是第⼀个具有鲜明的资本主义⾊彩的⽅案。
太平天国运动沉重打击了封建统治阶级,强烈撼动了清政府的统治根基,是中国旧式农民战争的峰。
⼤⼤冲击了孔⼦和儒家经典的正统权威,在⼀定程度上削弱了封建统治的精神⽀柱,有⼒地打击了外国侵略势⼒,冲击了西⽅殖民主义者在亚洲的统治。
太平天国最终失败的原因是农民阶级的局限性和⾯对的敌对势⼒的强⼤。
太平天国运动的失败,告诉我们,在半殖民地半封建的中国,农民阶级具有伟⼤的⾰命潜⼒,但是他们⾃⾝不能担负起领导反帝反封建⽃争取得胜利的重任,单纯的农民战争不可能完全争取民族独⽴和⼈民解放的历史任务。
三、洋务运动 由于西⽅发达国家的影响和清政府的统治危机,洋务运动应运⽽⽣。
洋务运动的主要内容包括,兴办近代企业,建⽴新式的海陆军,创办新式学堂,派遣留学⽣等。
洋务运动是⼀场地主阶级的⾃救运动,是近代中国⼈探索国家出路的⼀次尝试,有⼀定的进步作⽤;在客观上对中国的早期⼯业和民族资本主义的发展起了某些促进作⽤。
2017考研政治历年真题答案分析之辛亥革命辛亥革命一、单项选择题1.【答案】D【考点】武昌起义与各地响应【解析】1911年10月,湖北新军中的共进会和文学社两个革命团体决定联合行动,在武昌举行武装起义。
1911年10月10日晚,驻武昌的新军工程第八营的革命党人打响了起义的第一枪。
起义军一夜之间就占领武昌,取得首义的胜利。
革命军在三天之内就光复了武汉三镇,成立了湖北军政府。
故本题选择D。
在资产阶级革命思想的传播过程中,资产阶级革命团体在各地此地成立,第一个革命团体是兴中会,重要的还有华兴会、科学补习所、光复会、岳王会等。
中国同盟会是近代中国第一个资产阶级革命的全国性政党。
ABC与题意无关,故不选。
2.【答案】C【考点】辛亥革命爆发的历史条件【解析】1900年八国联军侵华,强迫清政府签订了丧权辱国的《辛丑条约》,条约的签订使得清政府完全沦为帝国主义统治和控制中国的工具,所以答案选C。
第二次鸦片战争期间,西方列强强迫清政府签订《天津条约》和《北京条约》,中国的半殖民地半封建化程度加深。
1895年,日本强迫清政府签订《马关条约》,中国社会的半殖民地半封建化程度大大加深。
所以ABD项不选。
3.【答案】D【考点】三民主义学说和资产阶级共和国方案【解析】1894年11月,孙中山到檀香山组建了第一个革命团体兴中会,立誓驱除鞑虏,恢复中华,创立合众政府。
1905年8月20日,孙中山和黄兴、宋教仁等人在日本东京成立中国同盟会,以《民报》为机关报,并确立了革命纲领,其政治纲领是驱除鞑虏,恢复中华,创立民国,平均地权。
1905年11月,在同盟会机关报《民报》发刊词中,孙中山将同盟会的纲领概括为三大主义,即民族主义、民权主义、民主主义,后被称为三民主义。
故本题选择D。
其他选项不符合题意。
4.【答案】C【考点】资产阶级革命派的活动【解析】孙中山一度崇尚改良,寄希望于李鸿章那样的洋务派大臣。
1894年,孙中山北上京津上书李鸿章,提出人能尽其才,地能尽其利,物能尽其用,货能畅其流的改革主张。
2017考研政治史纲重大事件汇总史纲这门课程介绍了从1840年以来的中国历史,以1949年为界,1840—1949年是近代史,1949—至今是现代史,可分为旧民主主义革命时期、新民主主义革命时期、社会主义革命、建设、改革时期这三大时期。
2017考研考生要想学好2017考研政治史纲这门课程,需要对各个时期的重大事件了解透彻:旧民主主义革命时期(1840—1919年):1840年:英国发动了鸦片战争,这是中国近代史的起点,西方列强敲开了古老封闭满清王朝的大门,我国此后陆续签订各种丧权辱国的不平等条约;1911年:辛亥革命爆发,它是近代中国比较完全意义上的资产阶级民主革命,推翻了清王朝,在中国延续两千多年的封建帝制终于覆灭;1919年:中国人民彻底的反对帝国主义、封建主义的爱国运动即五四运动爆发,这是中国近代史上一个划时代的事件,是新民主主义革命的开端。
新民主主义革命时期(1919—1949年):1921年:中国共产党成立,这是一个“开天辟地的大事变”;1924年:国民党一大的成功召开,标志着第一次国共合作正式形成;1926年:以推翻北洋军阀统治为目标的北伐战争开始;1927年:国共合作破裂,大革命失败;1937年:爆发卢沟桥事变,日本全面侵华战争开始;1945年:中国人民抗日战争取得胜利,这是20世纪中国和人类历史上的重大事件;1949年:中国革命取得胜利,中华人民共和国成立,中国历史由此开辟了一个新纪元。
社会主义革命、建设、改革时期(1949——至今):1953年:国家开始对农业、手工业和资本主义工商业进行社会主义改造;1956年:三大改造基本完成,我国完成了从新民主主义社会到社会主义的过渡,社会主义基本制度在中国得到了全面的确立;1978年:十一届三中全会召开,会议形成了以邓小平为核心的党的中央领导集体,揭开了社会主义改革开放的序幕,中国进入了改革开放和社会主义现代化建设的历史新时期;1992年:邓小平南方谈话,明确回答了长期困扰和束缚人们思想的许多重大认识问题,对整个社会主义现代化建设事业产生了重大而深远的影响。
2017考研政治近现代史重点整理(革命史) 专题一中国共产党的创建和大革命时期
(一)新文化运动
1.新文化运动的开始:1915年,陈独秀在上海创办《青年》杂志。
2.新文化运动的基本口号:民主和科学。
3.五四之前新文化运动的意义:我国历史上一次空前的思想解放运动,为马克思主义在中国的广泛传播准备了思想和文化条件。
4.五四以前新文化运动的局限:
首先,从根本上说,提倡资产阶级民主主义,并不能为人们提供一种思想武器去认识中国,去有效地对中国社会进行改造。
其次,离开改造产生封建思想的社会环境的革命实践,仅仅依靠少数人的呐喊要根本改造国民性,是不可能的。
再次,他们使用的方法,一般还是资产阶级的方法。
5.五四以后新文化运动的发展:
民主:不再是指狭隘的资产阶级民主,而是指多数人的民主、以劳动群众为主体的民主。
科学:除自然科学外,就对社会的研究来说,主要是指马克思主义的科学世界观和社会革命论。
马克思主义开始逐步地在思想文化领域发挥指导作用。
(二)五四运动的历史特点:
(新民主主义革命的开端)
第一,五四运动表现了反帝反封建的彻底性。
第二,五四运动是一次真正的群众运动。
第三,五四运动促进了马克思主义在中国的传播及其与中国工人运动的结合。
第四,五四运动发生在俄国十月革命之后,发生在无产阶级社会主义革命的新时代。
(三)中国共产党成立的历史意义
(2011.36:中国共产党的成立,是一个“开天辟地的大事变”。
)
自从有了中国共产党,中国革命就有了坚强的领导力量;有了科学的指导思想;有了崭新的奋斗目标;有了彻底的革命纲领;有了新的革命方法。
(四)国民大革命失败的原因
(1)客观原因:******力量强大;资产阶级发生动摇,统一战线剧烈分化。
(2)主观原因:陈独秀为代表的右倾机会主义错误(放弃了革命的领导权);中国共产党缺乏经验,不善于将马列主义的基本原理与中国实践相结合;共产国际不切实际的指导。
专题二土地革命战争时期
(一)土地革命战争的兴起
1.八七会议
(1)内容:清算了右倾机会主义错误;确立了土地革命和武装反抗******反动统治的总方针;毛泽东提出“须知政权是由枪杆子中取得的”著名论断。
(2)意义:开始了由大革命失败到土地革命战争兴起的历史性转折。
2.农村包围城市、武装夺取政权的道路:
(1)四篇文章:《中国的红色政权为什么能够存在?》、《井冈山的斗争》、《星星之火,可以燎原》、《反对本本主义》。
(2)意义:标志着中国化的马克思主义即毛泽东思想的初步形成。
(二)土地革命战争的发展及其挫折
1.中国共产党在土地革命战争时期的土地政策:
(1)1928年井冈山土地法
意义:中国共产党历史上第一个土地法,以立法的形式首次肯定了广大农民获得土地的权利。
缺点:存在着没收一切土地归苏维埃政府所有、禁止土地买卖等方面的不适合中国农村实际的错误规定。
(2)1929年兴国土地法
将“没收一切土地”改为“没收一切公共土地及地主阶级的土地”。
这是一个原则性的改正,保护了中农的利益。
(3)阶级路线和分配方法
依靠贫雇农,联合中农,限制富农,保护中小工商业者,消灭地主阶级;以乡为单位,按人口平分土地,在原耕地的基础上,实行抽多补少、抽肥补瘦。
中国共产党就在中国历史上第一个制定了可以付诸实施的比较完整的土地革命纲领和路线。
2.三次“左”倾错误:
党内出现严重的“左”倾错误的原因:八七会议以后党内一直存在着的浓厚的“左”倾情绪始终没有得到认真的清理;共产国际对中国共产党内部事务的错误干预和瞎指挥;全党的马克思主义理论准备不足,理论素养不高,实践经验也很缺乏,对于中国的历史状况和社会状况、中国革命的特点、中国革命的规律不了解,对于马克思列宁主义的理论和中国革命的实践没有统一的理解,一句话,不善于把马克思列宁主义与中国实际全面地、正确地结合起来。
3.遵义会议:
(1)内容:集中解决了当时具有决定意义的军事问题和组织问题。
(2)意义:开始确立了以毛泽东为代表的马克思主义的正确路线在中共中央的领导地位,成为中国共产党历史上一个生死攸关的转折点。
专题三抗日战争时期
(一)抗日民族统一战线
1.与第一次国民革命统一战线相比较的新特点:
第一,广泛的民族性和复杂的阶级矛盾。
第二,国共双方有政权有军队的合作。
第三,没有正式的固定的组织形式和协商一致的具体的共同纲领。
2.内容:
(1)独立自主原则。
(2)发展进步势力、争取中间势力、孤立顽固势力的策略总方针。
进步势力:工人阶级、农民阶级、城市小资产阶级。
中间势力:民族资产阶级、开明绅士、地方实力派。
顽固势力:大地主、大资产阶级的抗日派。
(3)又联合又斗争政策。
(4)有理有利有节原则。
(二)抗日民主根据地的建设
1.政治建设:实行三三制的民主政权建设。
2.经济建设:经济上实行减租减息和大生产运动。
减租减息是中国共产党在抗日根据地为适当调节各抗日阶层的利益实行的土地政策。
实行这个政策调动了广大农民抗日积极性,又有利于争取地主阶级的大多数站在抗日民主统一战线一边。
3.文化建设:思想文化上十分重视抗日根据地的文化教育工作。
4.党风建设:延安整风。
整风运动的主要内容:反对主观主义以整顿学风(最主要任务);反对宗派主义以整顿党风;反对党八股以整顿文风。
其中教条主义是整风运动的重点。
整风运动使实事求是的马克思主义思想路线在全党范围内确立起来。
(三)抗日战争胜利的意义、主要原因及基本经验
1.意义:
中国人民抗日战争是近代以来中华民族反抗外敌入侵第一次取得完全胜利的民族解放战争。
①中国人民抗日战争的胜利,使中华民族避免了遭受殖民奴役的厄运。
②中国人民抗日战争的胜利,为中国共产党领导人民取得整个新民主主义革命的胜利奠定了基础。
③中国人民抗日战争的胜利,促进了中华民族的大团结,弘扬了中华民族的伟大精神。
④中国人民抗日战争的胜利,对世界人民战胜法西斯、维护世界和平的伟大事业产生巨大影响,显著提高了中国的国际地位和国际影响。
2.抗战胜利的主要原因:
第一,中国共产党在全民族抗战中发挥了中流砥柱的作用。
第二,中国人民巨大的民族觉醒、空前的民族团结和英勇的民族抗争,是中国人民抗日战争胜利的决定性因素。
第三,中国人民抗日战争的胜利,同世界所有爱好和平和正义的国家和人民、国际组织以及各种反法西斯力量的同情和支持是分不开的。
3.基本经验:
①全国各族人民的大团结,是中国人民战胜一切艰难困苦、实现抗战胜利的力量源泉。
②以爱国主义为核心的伟大民族精神是中国人民团结奋进的精神动力。
③提高综合国力是中华民族自立于世界民族之林的基本保证。
④中国人民热爱和平、反对侵略战争,同时又不惧怕战争。
⑤只有坚持中国共产党的领导,中华民族才能捍卫自己的生存和发展的权利。
专题四解放战争时期
(一)解放战争时期的土地政策
五四指示:1946年5月4日,中共中央发出《关于清算、减租及土地问题的指示》(史称《五四指示》),将党在抗日战争时期实行的减租减息政策改变为实现“耕者有其田”的政策。
这一政策的提出,标志着解放区在农民土地问题上,开始由抗日战争时期的削弱封建剥削,向变革封建土地关系、废除封建剥削制度的过渡。
《中国土地法大纲》:1947年7月至9月,中国共产党制定和通过了《中国土地法大纲》,明确规定“废除封建性及半封建性剥削的土地制度,实现耕者有其田的土地制度”,“乡村中一切地主的土地及公地,由乡村农会接收”,分配给无地或少地的农民。
(二)第三条道路的幻灭
1.三种建国方案:
一是地主阶级和买办性的大资产阶级(1927年后形成为官僚资产阶级)。
抗战胜利后******统治集团主张继续实行大地主、大资产阶级的军事独裁统治。
二是民族资产阶级。
其政治主张是建立一个名副其实的资产阶级共和国。
三是工人阶级、农民阶级和城市小资产阶级。
主张进行一场彻底的反帝反封建的新式资产阶级民主革命,即新民主主义革命,以便建立一个工人阶级领导的人民共和国,即人民民主专政的国家;并且经过这个人民共和国,逐步到达社会主义和共产主义。
2.资产阶级共和国方案在中国行不通:
从民族资产阶级自身来看,民族资本主义经济的特点决定了民族资产阶级没有勇气和能力去领导人民进行反帝反封建的革命斗争,不能为资产阶级共和国扫清障碍。
从当时中国所处的时代条件来看,帝国主义列强不可能使中国成为一个独立、富强的资本主义国家。
从中国的革命形势来看,******当局不允许任何阻止其一党专政的力量存在。
(三)建国前夕召开中共七届二中全会
(1)提出迅速夺取全国胜利的方针。
(2)说明了在全国胜利的局面下,党的工作重心必须由乡村转移到城市。
(3)指出了中国由农业国转变为工业国、由新民主主义社会转变为社会主义社会的总任务和主要途径。
(4)毛泽东提出了“两个务必”的思想,即“务必使同志们继续地保持谦虚、谨慎、不骄、不躁的作风,务必使同志们继续地保持艰苦奋斗的作风”。