红霉素联合阿奇霉素序贯疗法与阿奇霉素序贯疗法治疗小儿支原体肺炎的疗效及安全性对比
- 格式:doc
- 大小:177.00 KB
- 文档页数:6
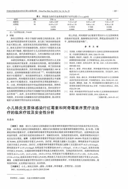
表1两组患儿治疗后血清炎症因子水平比较(%±s,pg/ml)组别例数TNF-a IL-6IL-8IL-10观察组648.89±2.09a7.13土1.42**8.25±1.30**7.32±1.19**对照组5810.35±2.3710.52±1.709.66±1.419.39±1.58 t 3.615611.9922 5.7468&2206 P0.00040.00000.00000.0000注:与对照组比较,"P<0.053讨论肺炎支原体是一种介于细菌与病毒之间的微生物,是导致儿童呼吸道感染的常见病原体,患儿除了典型的肺部症状外还可累及心脏、泌尿系统及消化系统等器官。
临床研究显示,肺炎支原体不具有细胞壁结构,因而对于青霉素及头抱类抗生素不敏感,现阶段治疗小儿支原体肺炎多采用大环内酯类抗生素。
现代药理研究显示,大环内酯类抗生素主要对蛋白质合成起着抑制作用并最终达到杀菌的功效。
本研究结果提示,阿奇霉素与红霉素序贯治疗小儿支原体肺炎的临床疗效显著,具有临床应用价值。
现代药理研究显示;红霉素对金黄色葡萄球菌、肺炎球菌、革兰阳性杆菌等具有显著的抗菌活性,其作用机制是与细胞核蛋白50S亚基结合,进而抑制细菌蛋白质的合成阿奇霉素抗菌谱相对于红霉素更广。
相关临床研究显示,红霉素具有血药浓度高的特性,阿奇霉素具有强有力的组织渗透效果且半衰期长,相对于红霉素而言,对患者的肝肾及胃肠道影响较小;另一方面,阿奇霉素在组织中的血药浓度相对较高,两种药物联合应用可使肺炎支原体抗击效果最大化,同时在研究中也发现两种药物联合应用还可对细胞中的支原体起到显著的杀灭作用⑷。
此外,在本次研究中两组患儿的不良反应程度均较轻,并未对患儿的健康及治疗进程造成影响,提示阿奇霉素与红霉素序贯疗法的安全性较高。
综上所述,阿奇霉素与红霉素序贯治疗小儿支原体肺炎的临床疗效显著,能够缩短治疗时间,降低血清炎症因子水平,值得临床借鉴和推广。
红霉素联合阿奇霉素序贯疗法与单用阿奇霉素治疗小儿支原体肺炎的效果比较目的對比小儿支原体肺炎采用红霉素联合阿奇霉素的序贯疗法与单独使用阿奇霉素治疗的临床效果以及安全性。
方法将2013年4月~2014年4月航空总医院儿科确诊的支原体肺炎患儿90例根据数字表法随机分为对照组和观察组,每组45例。
所有患儿入院后卧床休息,进行常规对症治疗和护理干预。
对照组患儿采用单纯阿奇霉素序贯疗法,阿奇霉素连续静脉滴注4 d,之后阿奇霉素干混悬剂连续口服3 d,停用4 d后再重复进行2~3个疗程。
观察组患儿采用红霉素联合阿奇霉素的序贯疗法,先口服环酯红霉素干混悬剂4~6 d,之后阿奇霉素干混悬剂连续口服3 d,停用4 d后再重复进行2~3个疗程。
对比两组临床效果、两组患儿退热时间、咳嗽消失时间、肺部湿啰音消失时间、胸片阴影消失时间、住院时间以及不良反应发生率。
结果观察组临床有总效率比对照组明显提高(P 1∶80,所有患儿均施行痰培养及药敏试验。
所有患儿根据支原体肺炎的临床表现、影像学检查、病原学检查,和第7版《诸福棠实用儿科学》中关于肺炎支原体感染的诊断标准[4]相符。
根据数字表法将90例患儿分为对照组和观察组,每组45例。
对照组中,男性患儿26例,女性患儿19例;年龄7个月~14岁,平均(6.28±1.57)歲;病程1~9 d,平均(3.88±0.97)d;37例肺部有湿啰音,其余8例肺部无湿啰音;15例合并细菌感染;7例合并胸腔积液;34例MP-IgM>1∶160。
观察组中,男性患儿25例,女性患儿20例;年龄9个月~13岁,平均(6.31±1.59)岁;病程2~9 d,平均(3.85±1.02)d;35例肺部有湿啰音,其余10例肺部无湿啰音;14例合并细菌感染;8例合并胸腔积液;32例MP-IgM>1∶160。
本组研究已经通过我院医学伦理委员会的批准,两组患儿家属均对本次研究目的和方法知情同意,自愿参与本次研究并主动签署了知情同意书。
红霉素和阿奇霉素序贯疗法对小儿肺炎支原体肺炎的疗效比较小儿肺炎支原体肺炎是儿童常见的呼吸道感染性疾病之一,通常表现为咳嗽、发热、咳痰等症状。
红霉素和阿奇霉素是目前治疗小儿肺炎支原体肺炎的常用药物,而两者的序贯疗法在临床上也备受关注。
本文将就红霉素和阿奇霉素序贯疗法对小儿肺炎支原体肺炎的疗效进行比较,并探讨其在临床实践中的应用。
我们来了解一下红霉素和阿奇霉素这两种药物的特点。
红霉素是一种广谱抗生素,具有抗菌作用,特别对于肺炎支原体的敏感性较高,在临床上被广泛应用于治疗呼吸道感染疾病。
而阿奇霉素是红霉素的半合成衍生物,具有广谱抗菌作用,对于肺炎支原体同样具有很好的疗效,并且其剂量方便,临床应用相对更加便捷。
对于小儿肺炎支原体肺炎的治疗,临床上常采用红霉素和阿奇霉素序贯疗法。
红霉素作为第一线治疗药物,通常在病情明显好转后,再改为阿奇霉素继续治疗。
这种序贯疗法的应用,能够有效避免抗药性菌株的产生,提高治疗效果。
接下来我们将对红霉素和阿奇霉素序贯疗法对小儿肺炎支原体肺炎的疗效进行比较。
首先是疗效比较。
有研究表明,红霉素和阿奇霉素序贯疗法对小儿肺炎支原体肺炎的治疗效果均很好,两者在临床上没有明显的差异。
而且,由于阿奇霉素的剂量方便,患者用药更加方便,也更容易坚持,因此在一些研究中显示,阿奇霉素的序贯疗法对小儿肺炎支原体肺炎的治疗效果略优于红霉素。
但需要注意的是,个体差异和患者的具体情况也会影响治疗效果,因此在选择序贯疗法时需要根据患者的具体情况进行综合考虑。
其次是安全性比较。
红霉素和阿奇霉素均属于抗生素类药物,其使用都可能会产生一定的不良反应,例如消化道不适、过敏反应等。
但一般来说,红霉素和阿奇霉素的不良反应均较轻,而且大部分患者可以很好地耐受。
在安全性方面,两者的序贯疗法在临床应用中均没有明显的差异,患者在使用时应密切关注自身情况,并遵医嘱进行用药。
最后是耐药性问题。
红霉素和阿奇霉素序贯疗法在治疗小儿肺炎支原体肺炎时,能够有效减少耐药性的产生,这一点在临床实践中得到了广泛认可。
红霉素和阿奇霉素序贯疗法对小儿肺炎支原体肺炎的疗效比较【摘要】小儿肺炎支原体肺炎是小儿常见的呼吸道感染疾病,红霉素和阿奇霉素是常用的治疗药物。
本文从药理特点入手,介绍了红霉素和阿奇霉素在治疗小儿肺炎支原体肺炎中的应用情况,分析了红霉素序贯疗法和阿奇霉素序贯疗法的优势和不足。
最后对红霉素和阿奇霉素序贯疗法在小儿肺炎支原体肺炎中的疗效进行比较,并提出临床实践中的选择建议。
通过本文的分析,可以为临床医生提供对红霉素和阿奇霉素序贯疗法的更深入了解,并为治疗小儿肺炎支原体肺炎提供参考依据。
【关键词】小儿肺炎支原体肺炎、红霉素、阿奇霉素、序贯疗法、药理特点、优势、不足、疗效比较、临床实践、选择、效果。
1. 引言1.1 研究背景小儿肺炎支原体肺炎是一种常见的感染性疾病,主要由支原体引起,其病原性强,易传播,且易出现抗药性。
在临床上,治疗小儿肺炎支原体肺炎一直是一个亟待解决的难题。
红霉素和阿奇霉素是两种常用的抗生素,被广泛应用于呼吸道感染的治疗中。
关于红霉素和阿奇霉素在治疗小儿肺炎支原体肺炎中的疗效比较,目前尚缺乏系统性和客观性的研究。
本研究旨在比较红霉素和阿奇霉素序贯疗法对小儿肺炎支原体肺炎的疗效,为临床治疗提供更为科学的依据。
通过对红霉素和阿奇霉素的药理特点、在治疗小儿肺炎支原体肺炎中的应用、以及序贯疗法的优劣势进行分析,旨在评价两种治疗方案的优缺点,为临床医生提供更好的治疗选择和指导。
1.2 研究目的本研究的目的是比较红霉素和阿奇霉素序贯疗法对小儿肺炎支原体肺炎的疗效,以探讨两种不同药物在治疗该疾病中的优劣势,为临床医生在选择治疗方案时提供参考。
小儿肺炎支原体肺炎是儿童常见的呼吸道感染疾病,严重时可引起呼吸窘迫和其他并发症,给患儿带来严重的健康风险。
红霉素和阿奇霉素是常用于治疗支原体肺炎的药物,但两者在疗效和不良反应方面存在一定差异。
通过本研究,我们希望能够找出哪种药物在小儿肺炎支原体肺炎的治疗中更为有效,以便临床医生在面对这一疾病时能够做出更明智的治疗选择,提高患儿的治疗效果,减少并发症的发生,降低治疗的不良反应,为小儿呼吸道感染疾病的治疗提供更科学的依据。
红霉素与阿奇霉素序贯治疗肺炎支原体疗效探讨肺炎支原体是一种常见的致病菌,引起呼吸道感染的主要病原体之一。
红霉素和阿奇霉素是治疗肺炎支原体感染的常用抗生素。
本文旨在探讨红霉素与阿奇霉素序贯治疗肺炎支原体感染的疗效。
红霉素是一种广谱抗生素,可以有效抑制多种细菌的生长。
它通过阻断细菌的蛋白质合成和细胞膜的结构与功能来发挥作用。
红霉素对肺炎支原体有很好的抗菌活性,可以快速控制感染病情。
红霉素的长期使用容易导致耐药性的产生。
为了避免耐药性的发展,许多研究开始探索序贯治疗的方法。
阿奇霉素是一种新一代的半合成大环内酯类抗生素,对多种革兰阳性和阴性菌具有活性。
与红霉素相比,阿奇霉素的耐药性发展较慢,且其在细菌体内的浓度更高。
一项回顾性研究比较了红霉素与阿奇霉素序贯治疗肺炎支原体感染的疗效。
研究结果表明,红霉素与阿奇霉素序贯治疗组的临床治愈率和细菌清除率均优于仅使用红霉素的治疗组。
序贯治疗组的药物不良反应发生率也较低。
尽管红霉素与阿奇霉素序贯治疗肺炎支原体感染在临床上表现出良好的疗效,但仍然存在一些局限性。
该疗法只适用于对红霉素敏感的肺炎支原体感染患者,对于红霉素耐药的患者可能无效。
序贯治疗可能增加治疗的成本和复杂性。
在制定治疗方案时,应根据患者的具体情况来选择合适的抗生素治疗方案。
红霉素与阿奇霉素序贯治疗肺炎支原体感染是一种有效的治疗方法。
该疗法能够提高患者的临床治愈率和细菌清除率,并且具有较低的药物不良反应发生率。
需要注意的是,该疗法的适应症和限制要根据患者的具体情况来确定。
希望通过更多的研究和临床实践,进一步探索红霉素与阿奇霉素序贯治疗肺炎支原体感染的最佳方案。
红霉素和阿奇霉素序贯疗法对小儿肺炎支原体肺炎的疗效比较【摘要】本研究旨在比较红霉素和阿奇霉素序贯疗法对小儿肺炎支原体肺炎的疗效。
通过治疗机制、临床研究设计、疗效比较结果、安全性评价和不良反应分析的综合研究,发现阿奇霉素序贯疗法相较于红霉素在治疗小儿肺炎支原体肺炎方面具有明显的优势。
该疗法不仅在疗效上表现更为显著,而且在安全性和不良反应方面也更可控。
研究显示,红霉素和阿奇霉素序贯疗法在小儿肺炎支原体肺炎治疗中有着广阔的应用前景,并为临床实践提供了重要启示。
未来研究可进一步探索该疗法的优化方案,以提高治疗效果和患者生活质量。
【关键词】红霉素、阿奇霉素、序贯疗法、小儿肺炎支原体肺炎、疗效比较、安全性、不良反应、治疗机制、临床研究设计、应用前景、临床实践、未来研究。
1. 引言1.1 背景介绍小儿肺炎支原体肺炎是小儿常见的呼吸道感染疾病之一,由肺炎支原体引起。
肺炎支原体是一种细菌,在呼吸道内引起炎症反应,导致呼吸困难、咳嗽、发热等症状。
红霉素和阿奇霉素是常用的抗生素,被广泛用于治疗呼吸道感染。
近年来,红霉素和阿奇霉素序贯疗法作为治疗小儿肺炎支原体肺炎的新方法备受关注。
序贯疗法是指先使用一种抗生素治疗,然后再转换为另一种抗生素继续治疗,以提高疗效和减少耐药性。
目前关于红霉素和阿奇霉素序贯疗法在小儿肺炎支原体肺炎中的疗效比较研究尚不多见。
本研究旨在比较红霉素和阿奇霉素序贯疗法对小儿肺炎支原体肺炎的疗效,以期为临床实践提供更科学的治疗方案。
通过比较两种治疗方案的治疗机制、临床研究设计、疗效比较结果、安全性评价和不良反应分析,以及探讨红霉素和阿奇霉素序贯疗法在小儿肺炎支原体肺炎治疗中的应用前景和未来研究展望。
1.2 研究目的研究目的:本研究旨在比较红霉素和阿奇霉素序贯疗法对小儿肺炎支原体肺炎的疗效,为临床医生提供更有效的治疗方案。
当前针对小儿肺炎支原体肺炎的治疗方案存在着疗效不确定、安全性不足等问题,因此需要通过本研究对红霉素和阿奇霉素序贯疗法进行深入比较,为临床实践提供科学依据。
红霉素和阿奇霉素序贯疗法对小儿肺炎支原体肺炎的疗效比较小儿肺炎支原体肺炎是儿童常见的呼吸道感染疾病,常见于5岁以下儿童。
肺炎支原体是一种细菌,会引起儿童呼吸道感染并导致肺炎。
治疗小儿肺炎支原体肺炎的方法有很多,其中红霉素和阿奇霉素序贯疗法是常见的治疗方案之一。
本文将对这两种疗法进行比较研究,探讨它们在治疗小儿肺炎支原体肺炎中的疗效及优劣势。
我们来了解一下红霉素和阿奇霉素序贯疗法的基本情况。
红霉素是一种广谱抗生素,对细菌有较强的杀灭作用,尤其对肺炎支原体有很好的疗效。
阿奇霉素是一种半合成大环内酯类抗生素,对细菌的杀灭作用也很强,广泛应用于呼吸道感染等疾病的治疗。
而红霉素和阿奇霉素序贯疗法则是将这两种药物进行联合治疗,以增强疗效。
针对小儿肺炎支原体肺炎的治疗,红霉素和阿奇霉素序贯疗法有其各自的优势和特点。
红霉素对肺炎支原体的敏感性较高,其药效稳定、疗效确切,适合于初期治疗。
而阿奇霉素则具有广谱抗菌作用,对多种细菌都有较好的杀灭作用,适合于治疗因小儿肺炎支原体感染而引发的其他细菌感染。
将红霉素和阿奇霉素进行序贯治疗,可以既快速消灭肺炎支原体,又有效预防继发性感染的发生,达到更全面的治疗效果。
我们来比较一下红霉素和阿奇霉素序贯疗法在小儿肺炎支原体肺炎治疗中的具体疗效。
有研究表明,红霉素和阿奇霉素序贯疗法在儿童肺炎支原体感染的治疗中,具有较高的治愈率和显著的临床疗效。
红霉素对肺炎支原体的杀菌作用明显,能够迅速减轻患儿的症状,缩短病程,减少并发症的发生。
而阿奇霉素则在治疗肺炎支原体感染的还能够有效地预防其他致病微生物的侵袭,提高治疗的全面性和彻底性。
红霉素和阿奇霉素序贯疗法在小儿肺炎支原体肺炎的治疗中,能够取得较好的疗效,获得更多家长和医生的认可。
除了疗效之外,我们还需要考虑红霉素和阿奇霉素序贯疗法在治疗小儿肺炎支原体肺炎中的安全性和耐受性。
在现实临床应用中,红霉素和阿奇霉素序贯疗法的安全性和耐受性都得到了较好的验证。
红霉素和阿奇霉素序贯疗法对小儿肺炎支原体肺炎的疗效比较小儿肺炎支原体肺炎是儿童常见的呼吸道感染疾病,临床上对其治疗常常采用红霉素和阿奇霉素序贯疗法。
那么,红霉素和阿奇霉素序贯疗法对小儿肺炎支原体肺炎的疗效到底如何?为了探讨这个问题,我们进行了一项比较研究,本文将对该研究进行详细的介绍。
二、研究对象和方法本研究选取了2018年1月至2020年12月在我院就诊的小儿肺炎支原体肺炎患儿100例,按照就诊时间的先后分为红霉素组和阿奇霉素组,每组50例,均为单中心、前瞻性、对照研究。
红霉素组:使用红霉素静脉注射,每日3次,剂量为10~20mg/kg,疗程7~10天。
阿奇霉素组:使用阿奇霉素口服,每日一次,剂量为10~20mg/kg,疗程7~10天。
观察指标包括治疗前后24小时内的临床疗效、体温恢复时间、肺部感染症状的改善情况、并发症发生率等。
三、结果红霉素组:治疗前24小时内,32例患儿体温恢复正常,7例症状明显改善,1例无明显变化;体温恢复时间为1~3天,平均2.3天;肺部感染症状改善明显,无并发症发生。
阿奇霉素组:治疗前24小时内,39例患儿体温恢复正常,8例症状明显改善,3例无明显变化;体温恢复时间为1~4天,平均2.7天;肺部感染症状改善明显,无并发症发生。
两组在临床疗效、体温恢复时间、肺部感染症状改善和并发症发生率方面差异均无统计学意义(P>0.05)。
四、讨论红霉素和阿奇霉素都是常用的抗菌药物,对小儿肺炎支原体肺炎有良好的疗效。
本研究结果显示,红霉素序贯疗法和阿奇霉素序贯疗法在治疗小儿肺炎支原体肺炎的临床疗效、体温恢复时间、肺部感染症状改善和并发症发生率方面均无显著差异。
两者在临床上可以作为治疗小儿肺炎支原体肺炎的有效药物选项。
五、结论在本次研究中,红霉素和阿奇霉素序贯疗法对小儿肺炎支原体肺炎的治疗效果相当。
对于无特殊禁忌症的小儿肺炎支原体肺炎患儿,以上两种药物均可以作为治疗选项。
对于临床实际中的个体患者,还应结合患者的年龄、病情严重程度、过去病史等因素做出个体化的治疗方案,以期取得更好的治疗效果。
阿奇霉素序贯疗法与红霉素联合阿奇霉素序贯疗法治疗支原体肺炎比较摘要】目的:观察阿奇霉素序贯疗法与红霉素联合阿奇霉素序贯疗法在支原体肺炎临床治疗中的应用效果。
方法:128例小儿支原体肺炎患者随机分为对照组和观察组,每组各84例。
对照组采用阿奇霉素序贯疗法治疗,观察组采用红霉素联合阿奇霉素序贯疗法治疗。
比较两组治疗总有效率、治疗过程中不良反应发生情况。
结果:观察组治疗后总有效率高于对照,咳嗽消失时间、退热时间、肺部啰音消失时间、平均住院时间均显著短于对照组。
两组不良反应发生率的比较差异无统计学意义。
结论:红霉素联合阿奇霉素序贯疗法治疗支原体肺炎临床效果显著,不良反应少。
【关键词】阿奇霉素;红霉素;序贯疗法;支原体肺炎【中图分类号】R453 【文献标识码】A 【文章编号】1007-8231(2016)26-0078-02支原体肺炎是由肺炎支原体导致的急性呼吸道感染性疾病,多见于儿童,可引起患儿多系统、多器官损害,给患儿身体健康、生长发育带来不利影响。
序贯疗法适用于半衰期长,口服及注射剂型生物利用度接近的药物,具有不良反应少,半衰期长等优点[1]。
本研究探讨阿奇霉素序贯疗法与红霉素联合阿奇霉素序贯疗法的临床治疗效果,报道如下。
1.资料与方法1.1 资料本组128例院收治的小儿支原体肺炎患者。
均行胸部X线片等检测、痰FQ-MP-DNA测定呈阳性、血清学检测肺炎支原体抗体MP-IgM呈阳性,符合小儿支原体肺炎的相关诊断标准[2]。
均排除有药物过敏史及脏器严重损失者。
随机分为对照组与观察组,每组84例,对照组男53例,女31例,年龄0.5~11岁,平均年龄(3.7±2.1)岁,单侧病变48例,双侧病变36例;观察组男47例,女37例,年龄0.8~11岁,平均年龄(4.7±2.1)岁,单侧病变49例,双侧病变35例。
患者均出现发热、咳嗽等症状,可闻肺部干湿啰音。
两组资料比较差异无显著性(P>0.05)。
阿奇霉素与红霉素用于小儿肺炎支原体肺炎序贯治疗的临床效
果及安全性比较
任德旭;王成
【期刊名称】《临床合理用药杂志》
【年(卷),期】2019(12)29
【摘要】目的比较阿奇霉素序贯治疗与红霉素用于小儿肺炎支原体肺炎治疗的临床效果及安全性。
方法选取肺炎支原体肺炎患儿132例,随机分为观察组和对照组,每组66例。
对照组采取红霉素序贯疗法,观察组采取阿奇霉素序贯疗法。
比较2组患儿治疗效果、临床症状消失时间及不良反应发生情况。
结果观察组治疗总有效率为98. 49%,高于对照组的84. 84%(P <0. 01);观察组患儿肺部湿啰音、咳嗽、咯痰、发热症状消失时间均短于对照组(P <0. 01);观察组患儿不良反应总发生率为7. 58%,低于对照组的24. 25%(P <0. 01)。
结论阿奇霉素序贯疗法治疗小儿肺炎支原体肺炎疗效较红霉素更为显著,可纠正患儿各项临床症状,且药物安全性高,值得临床推广应用。
【总页数】2页(P89-90)
【作者】任德旭;王成
【作者单位】四川省九寨沟县人民医院药剂科
【正文语种】中文
【中图分类】R72
【相关文献】
1.红霉素联合阿奇霉素序贯疗法与单用阿奇霉素治疗小儿支原体肺炎的效果比较
2.红霉素联合阿奇霉素序贯疗法与单用阿奇霉素治疗小儿支原体肺炎的效果比较
3.罗红霉素联合阿奇霉素序贯疗法与单用阿奇霉素治疗小儿支原体肺炎的效果比较
4.对比阿奇霉素与红霉素序贯治疗用于小儿肺炎支原体肺炎的效果研究
5.对比阿奇霉素与红霉素序贯治疗用于小儿肺炎支原体肺炎的效果研究
因版权原因,仅展示原文概要,查看原文内容请购买。
浅析红霉素联合阿奇霉素序贯疗法与阿奇霉素序贯疗法治疗小儿支原体肺炎的临床效果【摘要】目的对比分析红霉素联合阿奇霉素序贯疗法、阿奇霉素序贯疗法治疗小儿支原体肺炎的临床效果。
方法此次研究的对象是选取2012年5月~2013年12月我院儿科收治的122例小儿支原体肺炎患儿,将其临床资料进行回顾性分析,并随机分为两组,观察组及对照组各61例,对照组采用阿奇霉素序贯疗法治疗,观察组采用红霉素联合阿奇霉素序贯疗法治疗,共治疗2~3个疗程。
比较两组疗效、临床症状体征消失时间、住院时间、不良反应发生率。
结果观察组总有效率高于对照组,退热时间、咳嗽消失时间、啰音消失时间、胸片阴影消失时间及住院时间均短于对照组,不良反应发生率低于对照组,两组差异均有统计学意义(P<0.05)。
结论红霉素联合阿奇霉素序贯疗法治疗小儿支原体肺炎患儿疗效显著,能快速缓解患儿临床症状体征,缩短住院时间,安全性较高,可以临床推广应用。
【关键词】小儿支原体肺炎;红霉素;阿奇霉素;序贯疗法[Abstract] Objective To compare the clinical efficacy of erythromycin combined with Azithromycin Sequential Therapy and Azithromycin Sequential Therapy in the treatment of mycoplasma pneumonia in children.The object of this research method is from May 2012 to December 2013 in our hospital treated 122 cases of pediatric mycoplasma pneumonia,the retrospective analysis of the clinical data,were randomly divided into two groups,observation group and control group with 61 cases in each group,the control group was treated with Azithromycin Sequential therapy,the observation group used erythromycin combined with Azithromycin Sequential therapy treatment for 2 to 3 courses.The two groups were compared,the clinical symptoms and signs disappeared time,hospitalization time,adverse reactionrate.Results the total effective rate of observation group was higher than the control group,the time of fever,cough disappeared time,rales disappeared time,chest X-ray shadow disappear time and hospital stay were shorter than the control group,the incidence rate of adverse reaction was lower than the control group,there were significant differences between two groups(P<0.05).Conclusion erythromycin combined with Azithromycin Sequential Therapy in the treatment of children with mycoplasma pneumonia curative effect,can quickly relieve the clinical symptoms,shorten the hospitalization time,high safety,can be used for clinical application.Mycoplasma pneumonia;erythromycin;Azithromycin;sequential therapy支原体肺炎是肺炎支原体引起的急性呼吸道感染伴肺炎,可引起流行,在各种肺炎中支原体肺炎所占比例约为10%,并且严重的支原体肺炎也可能导致死亡[1]。
红霉素与阿奇霉素序贯疗法治疗小儿支原体感染临床疗效及安全性观察【摘要】目的:研究小儿支原体感染治疗中应用红霉素与阿奇霉素序贯疗法治疗的效果及安全性。
方法:笔者选择80例小儿支原体感染患儿,将红霉素与阿奇霉素序贯疗法治疗应用在观察组中,将红霉素治疗应用在对照组中。
结果:观察组对比对照组,明显改善临床疗效、治疗后炎症相关指标、各种不同临床表现消失时间,P<0.05;对比两组患儿治疗前炎症相关指标、治疗期间不良症状发生情况,P>0.05。
结论:小儿支原体感染治疗中应用红霉素与阿奇霉素序贯疗法治疗,安全性高,临床疗效理想。
【关键词】红霉素;阿奇霉素;序贯疗法;小儿支原体感染;临床疗效;安全性临床常见小儿支原体感染疾病,是呼吸系统疾病的一种,12岁以下儿童容易发生这一情况,随着生活中逐渐加重污染情况,小儿支原体感染发病率逐年增加,起病急骤,患儿治疗时间长,因为刺激,可导致患儿发生阵发性咳嗽,加上儿童自身免疫功能差,各种并发症容易发生[1],会影响患儿生命安全以及健康,因此,临床应科学有效治疗本病患儿,有一定现实意义。
对于小儿支原体感染患儿来说,临床表现是头痛、发热、咽喉痛等,临床应对患儿如何有效治疗进行探析。
大环内酯类抗生素在临床上常用,其中包括红霉素,可用于治疗支原体肺炎患儿。
新的大环内酯类药物包括阿奇霉素,不良反应轻微[2],甚至没有。
本组实验将80例患儿选择,探究小儿支原体感染治疗中应用红霉素与阿奇霉素序贯疗法治疗的效果及安全性。
1 资料和方法1.1临床数据在我院2019年1月至12月将80例小儿支原体感染患儿选择,知情同意入组并签订知情同意书,分组办法是治疗方法不同,观察组40例,男女分别是20例、20例,年龄分布是2岁至9岁,均值6.2岁,对照组40例,男女分别是22例、18例,年龄分布是3岁至8岁,均值6.1岁。
可对比两组患儿基线资料(性别比例、年龄、病情等),P>0.05。
纳入标准:符合诊断标准;在15d内没有将抗生素应用;不过敏实验中用药;患儿家长知情同意用药情况。
红霉素联合阿奇霉素序贯疗法与阿奇霉素序贯疗法治疗小儿支原体肺炎的疗效及安全性对比目的比較阿奇霉素序贯疗法与红霉素联合阿奇霉素序贯疗法治疗小儿支原体肺炎的疗效及安全性。
方法将于我院儿科治疗的96例支原体肺炎患儿随机分为两组,给予对照组阿奇霉素序贯疗法治疗,给予实验组红霉素联合阿奇霉素序贯疗法治疗,疗程结束后,对比两组的治疗效果及安全性。
结果治疗后,(1)实验组的总体治疗有效率(97.92%)较对照组(81.25%),差异有统计学意义(P<0.05);(2)实验组的退热时间,咳嗽、肺部啰音、胸片阴影消失时间与住院时间较对照组显著缩短,差异有统计学意义(P<0.05);(3)实验组的血清IL-6、IL-8水平较对照组显著降低(P<0.05);(4)治疗期间,实验组的不良反应发生率(10.42%)较对照组(29.17%)显著降低,差异有统计学意义(P<0.05)。
结论红霉素联合阿奇霉素序贯疗法为小儿支原体肺炎的安全、有效治疗方法,对于缓解患儿临床症状,促进患儿机体恢复有积极意义。
[Abstract] Objective To compare the efficacy and safety of Azithromycin Sequential Therapy and erythromycin combined Azithromycin Sequential Therapy in the treatment of mycoplasma pneumonia in children. Methods 96 children with mycoplasma pneumonia who were treated in our hospital were randomly divided into two groups. The control group was treated with Azithromycin Sequential therapy,and the experimental group was treated with erythromycin and Azithromycin Sequential therapy. After the course of treatment,the efficacy and safety of the two groups were compared. Results After treatment,(1)The total effective rate of the experimental group (97.92%)was higher than that of the control group (81.25%),the difference was statistically significant (P<0.05);(2)The antipyretic time,cough,pulmonary rale,chest shadow disappearance time and hospitalization time of the experimental group were significantly shorter than those of the control group,the difference was statistically significant (P<0.05);(3)The serum levels of IL-6 and IL-8 in the experimental group were significantly lower than those in the control group (P<0.05);(4)During the treatment,the incidence of adverse reactions in the experimental group (10.42%)was significantly lower than that of the control group (29.17%),and the difference was statistically significant (P<0.05). Conclusion Erythromycin combined with Azithromycin Sequential therapy is a safe and effective method for children with mycoplasma pneumonia. It has positive significance in alleviating the clinical symptoms of children and promoting the recovery of the children.[Key words] Mycoplasma pneumonia in children;Azithromycin Sequential Therapy;Erythromycin;efficacy;Safety支原体肺炎为小儿的常见病与多发病,在全部肺炎中,所占比例约15%~30%,在流行年份患病比例可达到40%~60%[1]。
近年来,小儿支原体肺炎的发病率逐年升高,由于其传染性强,病情重,病程长,且初期发病隐蔽,易出现误漏诊,因而,临床应给予足够重视[2]。
以阿奇霉素为代表的大环内酯类抗生素为临床公认的治疗小儿支原体肺炎的方法,具有针对性强、疗效肯定等优势,但本品长时间应用,易引发胃肠道损伤及细菌耐药性等不良现象,影响治疗效果[3]。
当前,有文献报道,给予支原体肺炎患儿红霉素联合阿奇霉素序贯疗法治疗可避免上述不足,改善患儿的预后[4]。
為明确其具体作用机制及应用效果,本文选取相关病例实施分析研究,具体结果阐述如下。
1 资料与方法1.1 一般资料2016年5月~2017年5月,将于我院儿科治疗的96例支原体肺炎患儿作为本次研究对象,诊断符合《诸福棠实用儿科学》中相关标准[5],经临床、支原体及影像学检查确诊,患儿既往身体健康,无感染疾病史,且近期内未接受免疫制剂治疗,能配合各项临床治疗;排除对研究药物过敏或有禁忌证者,有先天性心脏病及其他器官功能障碍者,治疗依从性不佳者等。
根据随机数字表法将96例患儿随机分为两组,实验组:男27例,女21例,年龄7个月~14岁,平均(6.24±1.59)岁;病程1~8d,平均(3.83±0.85)d。
对照组:男25例,女23例,年龄8个月~13岁,平均(6.32±1.54)岁;病程1~9d,平均(3.78±0.91)d。
两组的一般资料经t或χ2检验,差异无统计学意义(P>0.05),组间有可比性。
本研究经过医院伦理委员会的审批,两组患儿及家长均在了解研究内容后自愿参与,同时签署了治疗知情同意书。
1.2 治疗方法所有患儿入院后,均卧床休息,并按照医嘱给予补液、镇咳、平喘、化痰、退热、雾化吸入等基础治疗,必要时可吸氧,除本研究所需药物外,严禁服用其他抗生素。
对照组给予阿奇霉素序贯疗法治疗:先以10mg/(kg·d)阿奇霉素(东北制药集团沈阳第一制药有限公司,H20000426)+5% 200mL葡萄糖静脉滴注,共用4d,若患儿病情稳定,则停止静脉滴注,其后改为以10mg/(kg·d)阿奇霉素干混悬剂[(外购)自辉瑞制药公司,H10960112]口服,共用3d,其后停药4d,此为1个疗程,总共重复治疗2~3个疗程。
实验组给予红霉素联合阿奇霉素序贯疗法治疗:使用适量凉开水溶解红霉素干混悬剂(海南澳美华制药有限公司,H20090269),混匀后于空腹、饭前或饭后3h口服,每次15mg/kg,每12小时一次,共治疗4~6d,期间密切观察患儿的病情,若患儿体温降低则以10mg/(kg·d)阿奇霉素干混悬剂口服,共用3d,其后停药4d,此为1个疗程,总共重复治疗2~3个疗程。
1.3 评价指标1.3.1 临床疗效判定标准痊愈:症状、体征消失,胸片检查显示正常;显效:症状、体征明显好转,胸片检查显示肺部阴影基本吸收;有效:症状、体征好转,胸片检查显示肺部阴影部分吸收;无效:症状、体征及胸片检查未见变化或继续加重[6]。
1.3.2 临床症状、体征消失时间及住院时间包括退热时间,咳嗽、肺部啰音、胸片阴影消失时间与住院时间。
1.3.3 血清炎性因子空腹状态下,采集外周静脉血3mL,以3000转/min离心处理后分离血清,采用酶联免疫吸附法(ELISA)法测定血清白介素-6(IL-6)、白介素-8(IL-8)水平。
1.3.4 不良反应包括恶心呕吐、头痛、皮疹、腹痛腹泻、静脉炎、肝功能异常。
1.4 统计学方法采用统计学软件SPSS19.0版对数据进行统计分析,有效率、不良反应发生率指标经χ2检验,采用[n(%)]表示,时间、炎性因子指标经t检验,采用()表示,检验水准为α=0.05,P<0.05为差异有统计学意义。
2 结果2.1 两组临床疗效比较经过治疗后,实验组的总体治疗有效率(97.92%)较对照组(81.25%),差异有统计学意义(P<0.05),见表1。
2.2 两组临床症状、体征消失时间及住院时间比较经过治疗后,实验组的退热时间,咳嗽、肺部啰音、胸片阴影消失时间与住院时间均较对照组显著缩短,差异有统计学意义(P<0.05),见表2。
2.3 两组血清炎性因子比较治疗前,两组的血清IL-6、IL-8水平对比,差异无统计学意义(P>0.05);经过治疗后,实验组的上述指标较对照组显著降低,差异有统计学意义(P<0.05),见表3。
2.4 两组不良反应发生情况比较治疗期间,实验组的不良反应发生率(10.42%)较对照组(29.17%)显著降低,差异有统计学意义(P<0.05),见表4。
3 讨论支原体肺炎属于肺部急性炎症病变,目前,全世界范围内其处于散发状态,但仍以秋冬交替时期最易爆发,且近年来发病率呈逐年递增趋势[7]。
支原体肺炎病情重,症状迁延且易复发,若未及时干预治疗,对小儿的生长发育极为不利[8]。
肺炎支原体作为支原体肺炎的病原体,其无细胞壁结构,故以抑制支原体细胞壁合成的β酰胺类抗生素治疗并无作用。
药敏研究结果证实,肺炎支原体对喹诺酮类抗生素具有高敏感性和低耐药性,但其对儿童成骨发育影响较大,故临床应用受到限制[9]。
目前,大环内酯类抗生素被认为是小儿支原体肺炎的首选治疗药物,其抗支原体效果好,且耐药性高[10]。
红霉素为第1代大环内酯类抗生素,通过静脉给药疗效显著,能有效缓解支原体肺炎患儿的临床症状、体征,但本品静脉滴注可使消化道动力增强,导致恶心呕吐、腹泻腹胀等,长期使用甚至会损伤肝肾功能[11]。