金属的磨损和接触疲劳
- 格式:ppt
- 大小:2.41 MB
- 文档页数:25
金属材料磨损原理
金属材料磨损是指金属材料在摩擦、磨擦或磨料的作用下,表面发生剥离、破裂或破坏的现象。
磨损是金属材料使用中不可避免的现象,它会减少零部件的寿命,影响设备的可靠性和效率。
金属材料磨损的原理可以归纳为三个方面:机械磨损、化学磨损和疲劳磨损。
机械磨损是由于摩擦力和表面载荷导致金属表面的物质剥离或形变。
当金属材料表面与另一个材料接触并相对运动时,表面的原子会发生位移和形变。
在高载荷和高速度下,金属表面会发生塑性变形和微观裂纹,最终导致表面剥离或破坏。
化学磨损是由于金属材料与外界介质发生化学反应而引起的磨损。
金属材料表面容易受到露天环境中的氧气、水分、酸碱等物质的侵蚀和氧化。
这些化学作用会导致金属表面的腐蚀、锈蚀和表面层的剥落,加速材料的磨损。
疲劳磨损是由于金属材料受到重复应力加载而造成的磨损。
当金属材料长时间处于应力加载状态下,其晶粒会发生位移和聚集,导致表面的微小裂纹扩展。
随着裂纹的扩展和交叉,最终导致金属材料的破裂和剥离。
为了减少金属材料的磨损,可以采取以下措施:选择更耐磨损的金属材料,提高材料的硬度和强度;表面处理,如涂层、渗碳等,增加材料的耐磨性;改善润滑条件,减少摩擦力和磨损;
设计合理的接触面形状和尺寸,减少局部应力集中。
通过综合运用这些方法,可以有效延长金属材料的使用寿命,提高设备的可靠性和效率。
金属的磨损一、磨擦与磨损1.磨擦:两相互接触的物体发生相对运动(或有相对运动趋势)时,在接触面间所产生切向运动阻力的现象,叫磨擦,该运动阻力叫摩擦力;产生的相对运动,分二类:滑动、滚动、混合(滑+滚);因接触面之间有相对运动,接触面上会有一些小的物质颗粒与基体分离,成为磨屑,这种因接触面之间的相对运动导致其物质丢失的现象,称之为磨损;另外,也把工件因磨擦引起物质丢失导致尺寸不足所致失效的方式叫磨损。
2.磨损:分三个阶段①跑合阶段;②稳定磨损阶段;③剧烈磨损阶段。
开始磨损时,因接触表面刚接触间凹凸不平,接触面积较小,局部压应力较大,故磨损量较大;随磨损时间的增加,接触面之间相互啮合,接触面积增大,使磨损量(速率)降低,而进入稳定磨损阶段;稳定磨损阶段:该阶段磨损速率决定了材料的耐磨性能(为机件正常服役阶段)。
其它的如测量润滑性能,改进工艺求改善耐磨性的评估也要求在此阶段进行;随机件工作时间的增加,磨擦面间距也增加,磨擦表面的啮合性降低,磨擦表面质量下降,机件传动工作质量变坏,磨损速率大大增加,机件很快失效;机件如:工作环境恶劣、跑合不良或质量太差,在跑合阶段就发生强烈粘着。
此时只有激烈磨损阶段(无合阶段后期稳定磨损阶段)。
二、耐磨性:用磨损量来表示,只有相互比较意义:用相同材料作成摩擦副。
相对耐磨性ε标准试样磨损量被测试样磨损量一般用耐磨性提高几倍来描述三、磨损机理:分粘着磨损及磨粒磨损二种,常同时发生1.粘着磨损:(又称咬合磨损)特点:相对运动速度较小,摩擦面润滑缺乏,摩擦面间凸起部分因局部受力较大而咬合变形并紧密结合,并产生形变强化作用,其强度、硬度均较高,在随后的相对分离的运动时,因该咬合的部位因结合紧密而不能分开,引起其中某一摩擦面上的被咬合部分与其基体分离,咬合吸附于另一摩擦面上,导致该摩擦面有物质颗粒损失,损失的物质颗粒后有可能脱落成为磨屑(或连同另一摩擦面上的形变强化部分一起咬合剥落)。
第七章金属磨损和接触疲劳机器运转时,相互接触的机器零件总要相互运动,产生滑动、滚动、滚动+滑动,都会产生摩擦,引起磨损。
如:轴与轴承、活塞环与气缸、十字头与滑块、齿轮与齿轮之间经常因磨损和接触疲劳,造成尺寸变化,表层剥落,造成失效。
有摩擦必将产生磨损,磨损是摩擦的必然结果。
磨损是降低机器和工具效率、精确度甚至使其报废的重要原因,也是造成金属材料损耗和能源消耗的重要原因。
据不完全统计,摩擦磨损消耗能源的1/3~1/2,大约80%的机件失效是磨损引起的。
汽车传动件的磨损和接触疲劳是汽车报废的最主要原因,所以,耐磨成了汽车档次的一个重要指标。
因此,研究磨损规律,提高机件耐磨性,对节约能源,减少材料消耗,延长机件寿命具有重要意义。
第一节磨损概念一、摩擦与磨损现象1、摩擦两个相互接触的物体作相对运动或有相对运动趋势时,接触表面之间就会出现一种阻碍运动或运动趋势的力,这种现象成为摩擦。
这种作用在物体上并与物体运动方向相反的阻力称为摩擦力。
最早根据干摩擦的试验,得到摩擦力F正比于两物体之间的正压力(法线方向)N的经典摩擦定律,即F=μN,式中μ称为摩擦系数。
后来发现这个定律只对低速度、低载荷的干摩擦情况是正确的,然而在许多场合下还是被广泛应用。
摩擦力来源于两个方面:①由于微观表面凸凹不平,实际接触面积极少(大致可在1/10000~1/10的范围内变化),这部分的接触应力很大,造成塑性变形而引起表面膜(润滑油膜和氧化膜等)的破裂,促使两种金属原子结合(冷焊);②由于微观表面凸凹不平,导致一部分阻止另一部分运动。
要使物体继续移动,就必须克服这两部分阻力。
用来克服摩擦力所做的功一般都是无用功,在机械运动中常以热的形式散发出去,使机械效率降低。
减小摩擦偶件的摩擦系数,可以降低摩擦力,即可以保证机械效率,又可以减少机件磨损。
而要求增加摩擦力的情况也很多,在某些情况下却要求尽可能增大摩擦力,如车辆的制动器、摩擦离合器等。
金属材料的耐磨性与疲劳性能分析在工业生产中,金属材料的耐磨性和疲劳性能是重要的性能指标。
耐磨性是指金属材料在摩擦和磨损的作用下能够保持良好的表面质量和机械性能的能力。
而疲劳性能则是指金属材料在受到交替载荷作用下,能够保持一定的力学性能和寿命的能力。
本文将对金属材料的耐磨性和疲劳性进行分析。
一、耐磨性能分析金属材料的耐磨性是指在磨损环境下,金属的表面不能过度磨损或产生裂纹、麻点、氧化等缺陷。
金属材料的耐磨性能主要是由金属材料的化学组成、金相组织结构、硬度和表面粗糙度等因素决定的。
1.金属材料的化学组成金属材料的化学组成对其耐磨性具有重要影响。
铁基金属在含氧气氛下容易产生氧化层,从而影响材料的耐磨性。
而合金化能使金属获得更好的耐腐蚀性、耐磨性和强度。
2.金相组织结构金相组织结构主要由晶粒尺寸、晶体形状、相的数量和组成、氧化物、夹杂物和缺陷等因素决定。
通常,细小均匀的晶粒、紧密无缺陷的结晶和良好的晶界结合能够提高金属材料的耐磨性。
3.硬度金属材料硬度高的话,摩擦面之间的接触压力也会增加,这样对于磨损接触面的微观垫层和垫层上形成的氧化物、夹杂物的剪切和破裂所需的引致力也会增加。
所以,金属材料的硬度越高耐磨性能越好。
4.表面粗糙度金属材料的表面粗糙度也对其耐磨性能有影响。
通常,表面粗糙度越小,表面的揉合层和磨损层也会越小,摩擦阻力也会减小,从而提高了金属材料的耐磨性。
二、疲劳性能分析一般情况下,金属材料的机械件在使用过程中都会遭到交替载荷的作用,这些载荷也就是往复拉伸和压缩的力,造成了所谓的“疲劳断裂”。
疲劳性能是指金属材料在长期使用过程中承受交替载荷作用下,能够保持一定的力学性能和寿命的能力。
金属材料的疲劳性能主要取决于材料的组织结构、载荷的频率、幅值和材料的应力水平。
1.金属材料的组织结构金属材料的组织结构对其疲劳性能有很大影响。
疲劳寿命是一种热态性能,组织结构中的组织成分、晶粒大小、晶界等都会对疲劳寿命产生影响。
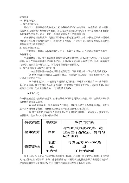
第七章金属的疲劳疲劳断裂在工业生产中占有很大的比例,是常见的一种失效形式。
金属的疲劳有高周疲劳、低周疲劳、热疲劳、腐蚀疲劳、接触疲劳等。
这章重点主要讨论高周疲劳及疲劳断裂机理、规律及疲劳抗力指标等。
第一节金属疲劳现象一、变动载荷金属的疲劳是在变动载荷下经过一定的循环周期后才发生的。
那么什么是变动载荷呢?变动载荷――载荷的大小、方向或大小和方向都随时间而变化的一种载荷。
变动载荷包括周期变动载荷(载荷大小、方向随时间周期变化)和随机变动载荷(载荷大小、方向随时间无规则变化)。
载荷谱―载荷与周期的关系曲线。
如下图所示:参量:应力半幅σa=(应力峰或谷点到曲线中点的距离)平均应力σm=(应力幅的中点到横轴的距离)应力比r=r=-1称为对称循环应力。
这种载荷是一种最危险的载荷。
r偏离-1越远,应力对称性越差,疲劳极限越高。
(图)二疲劳曲线在交变载荷下,金属承受的交变应力和断裂循环周次之间的关系曲线即为疲劳曲线(σ-N曲线)。
由于N较大,一般用σ-lgN曲线。
一般σmax↑,N↓,反之σmax↓,N↑。
σ-lgN一般有两种曲线上水平线所对应的即为疲劳极限:曲线上没有水平部分,此时规定某一即为材料能无限循环下去而不发生断裂循环周次所对应的应力为条件疲劳极限的最大应力。
有色金属、低温或腐蚀介质中工作的钢一般为钢铁材料对铸铁N=107 有色金属N=108三、疲劳宏观断口典型疲劳断口总是由疲劳源、疲劳裂纹扩展区(疲劳区)和最终断裂区三部分构成。
由于材料的质量、加工缺陷或结构设计不当等原因,会造成试样的局部区域的应力集中,疲劳裂纹会在这里产生,形成疲劳区。
是疲劳破坏的起点,一般在构件表面形成疲劳裂纹后,裂纹慢速扩展,形成贝壳状或海滩状条纹(像灰铸铁、铸钢以及高强度钢在疲劳断裂时都不会出现疲劳条痕)。
这种条纹开始时比较密集,以后间距逐渐增大。
由于载荷的间断或载荷大小的改变,裂纹经过多次张开闭合并由于裂纹表面的相互摩擦,形成一条光亮的弧线,叫疲劳裂纹前沿线,这个区域叫疲劳裂纹扩展区,是疲劳裂纹在亚临界扩展中所形成的断口区域。