健康评估心电图检查(最新2015中专)
- 格式:ppt
- 大小:12.57 MB
- 文档页数:49
健康评估试题及答案心电图健康评估试题及答案:心电图一、选择题1. 心电图(ECG)是一种记录心脏电活动的无创性检查方法,它主要用于评估以下哪项?A. 心脏的血液供应B. 心脏的电传导系统C. 心脏的物理结构D. 心脏的代谢功能答案:B2. 在心电图上,P波代表什么?A. 心房收缩B. 心室收缩C. 心房舒张D. 心室舒张答案:A3. 下列哪个波形在心电图上代表心室的机械收缩?A. P波B. QRS波群C. T波D. U波答案:B4. 心电图中的QT间期反映了什么?A. 心房的去极化和复极化B. 心室的去极化和复极化C. 心脏的总电生理不应期D. 心脏的总机械收缩期答案:B5. 哪种心电图波形异常可能指示心肌梗死?A. 高尖T波B. 深Q波C. 宽QRS波群D. 长QT间期答案:B二、填空题6. 心电图的五个基本波形包括P波、________、________、________和U波。
答案:P波、QRS波群、T波、QT间期7. 在心电图上,________波群的宽度增宽可能表示心室内传导阻滞。
答案:QRS8. 心电图中的________间期延长可能与尖端扭转型室性心动过速有关。
答案:QT9. 心电图上的________波通常与心房颤动有关。
答案:f波10. 心电图检查时,________导联提供了心脏前后方向的电位变化信息。
答案:V1三、简答题11. 解释心电图中的ST段抬高可能意味着什么?答:ST段抬高可能意味着心肌缺血、心肌梗死、心包炎、急性心内膜炎、高血压危象、急性肺栓塞等心脏疾病。
12. 描述心电图检查的一般步骤。
答:心电图检查的一般步骤包括:患者平躺,四肢放松;清洁皮肤以确保电极与皮肤的良好接触;将心电图机的电极按照标准位置放置在患者身上;启动心电图机记录心电信号;检查结束后,移除电极并清洁皮肤。
四、案例分析题13. 假设你是一名护士,你的患者最近进行了一次心电图检查,结果显示有心房颤动的迹象。
健康评估报告心脏检查内容引言心脏是人体最重要的器官之一,它负责泵血将氧气和营养物质输送到全身各个部位。
心脏检查是一种常见的健康评估方式,可以帮助医生了解心脏的功能状态、结构以及可能存在的问题。
本报告将介绍常见的心脏检查内容。
心电图(Electrocardiography,ECG)心电图是一种无创的心脏检查方法,通过记录心脏电活动的图形来评估心脏的功能状态。
心电图可以检测出心脏的节律是否正常,是否存在传导阻滞以及心肌缺血等问题。
在心电图检查中,患者需要将多个导联贴在胸部和四肢,并静静地躺下。
检查过程通常只需要几分钟。
结果会显示出心脏的P波、QRS波群、T波等波形,医生可以根据这些波形来判断心脏是否正常。
超声心动图(Echocardiography)超声心动图是一种通过超声波来观察心脏结构和功能的无创检查方法。
它可以显示心脏的大小、心室壁的厚度、心脏瓣膜的运动情况以及血流速度等重要信息。
在超声心动图检查中,医生会将一根装有超声探头的器械放在胸部,通过超声波来观察心脏。
这个过程不需要病人进行任何特殊的准备,也不会对身体产生任何伤害。
心肌酶谱(Myocardial Enzyme Spectrum)心肌酶谱是一种通过检测血液中的特定酶的活性来评估心肌损伤程度的检查方法。
当心肌受到损伤时,心肌细胞会释放出一些特定的酶,如肌酸激酶(CK)、乳酸脱氢酶(LDH)、肌钙蛋白(cTnI)等。
通过测量这些酶的活性,医生可以获得心肌受损的程度以及可能存在的心肌梗死等疾病。
心肌酶谱检查需要抽取患者的静脉血,并送到实验室进行分析。
监测血压(Blood Pressure Monitoring)血压是心脏检查中常用的指标之一,也是评估心血管健康状况的重要参数。
正常的血压范围是收缩压120毫米汞柱(mmHg)到舒张压80毫米汞柱(mmHg)之间。
高血压可能会对心脏造成负担,导致心脏病的发生。
在血压监测中,医生会用一个袖带将上臂包裹住,并通过袖带中的压力传感器来测量收缩压和舒张压。
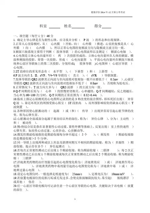
科室姓名得分一、填空题(每空1分)46分1. 确定主导心律是否为窦性心律,应寻找并分析(P波)的形态和出现规律。
2.正常人心室除极时,从(心内膜)开始,向(心外膜)推进;心室的复极是从(心外膜)向(心内膜),所以正常心电图的复极波方向与除极波主波方向一致。
3.额面六轴系统主要用于判断(肢体导联)的心电图波形以及测定(额面心电轴)。
4.心电图是立体心电向量环经(两)次投影形成的。
立体心电向量环在人体的额面、横面和侧面的投影,即第一次投影,形成(心电向量图);平面心电向量环在额面六轴系统和心前区导联轴上的第二次投影,分别形成( 肢体导联)心电图和(心前区导联)心电图。
5.ST段移位的常见形态有(水平型)、(下垂型)和(上斜型)。
6.P波方向在I、II、aVF、V4~V6导联均(直立),(aVR )导联倒置。
7.肢体导联的QRS波群其正向波与负向波绝对值相加一般不应都低于(0.5mv ),心前区导联的QRS波群其正向波与负向波绝对值相加不低于(0.8mv ),否则称为低电压。
8.正常情况下,T波方向大多与(QRS波群)的主波方向一致。
9.Q-T间期的长短与(心率)的快慢密切相关。
心率越快,Q-T间期越短;反之则越长。
当心率为60~100次/分时,Q-T间期的正常范围为(0.32~0.44s )。
10.临床上描记心肌梗死的心电图所记录到的是3种改变的混合图形,即坏死区出现(异常Q波),靠近坏死区的周围受损心肌呈(ST段抬高),而外围影响较轻的缺血心肌呈(T 波倒置)。
11.各种原因使心脏激动的(起源)或(和)(传导)出现异常而引起心脏节律的改变,称为心律失常。
12.心脏激动全部或部分起源于窦房结以外的部位,称为(异位心律),分为(主动性)和(被动性)。
13.慢-快综合征是指在显著窦性心动过缓、窦性停搏等基础上,反复出现(室上性快速性)心律失常,如房性心动过速、心房扑动、心房颤动等。
14.偶发性期前收缩指的是期前收缩每分钟不超过(5个);(频发性)期前收缩指的是期前收缩>5个/分钟。
健康评估心电图模考试题(含答案)一、单选题(共100题,每题1分,共100分)1、V1导联R/S>1,V5导联R/S<1,常见于 ( )A、左束支传导阻滞B、右束支传导阻滞C、左心室肥大D、左前分支传导阻滞E、右心室肥大正确答案:E2、一度房室传导阻滞特征主要是A、房室传导时间逐渐延长B、成人P—R间期>0.20sC、每一个P波之后可有QRS波D、P波之后有QRS波脱落现象E、成人P-R间期<0.20s正确答案:B3、心电图机肢体导联线连接左下肢的是A、白线B、黄线C、红线D、绿线E、黑线正确答案:D4、关于室性期前收缩的心电图表现错误的一项是A、QRS波群前无P波B、有提尊岂跫的宽大畸形的QRs波C、P波规律出现D、代偿间歇完全E、T波方向与QRs波主波方向相反正确答案:C5、关于心电图的价值,以下说法中不正确的是A、辅助诊断房室肥大B、能反映心脏的功能状态C、能确诊心肌梗死D、能确诊心律失常E、辅助诊断电解质紊乱正确答案:B6、整个QRS波群全部向下者,称为( )A、Qs波B、QR波C、S波D、S’波E、Q波正确答案:A7、窦性P波在以下哪个导联必然是倒置的A、V1导联B、aVR 导联C、aVL导联D、Ⅱ导联E、Ⅲ导联正确答案:B8、下列有关心房纤颤的心电图指标中,不正确的是A、V1“f”波导联最明显B、QRS波群形态同窦性心律C、心室率规则D、“f”波频率为350~600次/minE、P波消失,代之为“f”波正确答案:C9、在心电图上,下列哪一项最能提示为三度房室传导阻滞A、P波与QRS波群无固定关系B、P—R 间期逐渐延长C、P波频率高于QRS波群频率D、部分P波后无QRS波群E、P一R 间期固定性延长正确答案:A10、急性心肌梗死时,对诊断最有价值的心电图改变是A、频发室性期前收缩B、T波异常高耸,呈帐篷型改变C、Q波波幅大于同导联R波的1/5D、T波倒置E、ST段呈弓背型向上抬高,与T波形成单向曲线正确答案:E11、一心电图纸移动速度为25mm/s时横距1mm代表()A、0.04sB、0.08sC、0.05mVD、0.1mVE、0.02s正确答案:A12、下列哪一项不是室性期前收缩的心电图表现A、期前出现的QRS-T波前无相关的P波B、T波方向多与QRS的主波方向相反C、QRS时限>0.12 SD、代偿间歇多不完全E、期前出现的QRS波宽大畸形正确答案:D13、不符合WPW综合征心电图特征的是A、P—R间期逐渐延长B、QRS波起始部有预激波C、QRS波增宽,时限≥0.12sD、P—R间期<0.12sE、多数有继发性ST—T改变正确答案:A14、关于胸导联电极安放,下列哪些不正确的是()A、V5—左第5肋间腋前线处B、V2—胸骨左缘第4肋间C、V3—V2与V4连线中点D、V4—左第5肋间锁骨中线处E、V1—胸骨右缘第4肋间正确答案:A15、三度房室传导阻滞不出现A、房室分离B、P波与QRS波群无关C、P—P间距<r—r间距< span=""></r—r间距<>D、室性逸搏心律E、心室夺获正确答案:A16、下壁心肌梗死时,出现典型梗死波形的导联是( )A、Ⅱ、Ⅲ、aVFB、I、aVLC、V3、V4D、V1、V2E、V1、V2、V3、V4正确答案:A17、二度I型(文氏型)房室传导阻滞最主要的诊断依据是A、P—P间期逐次延长B、有心室漏搏C、P—R间期逐渐延长,随后脱漏一个QRS波群D、P波与QRS波群无关E、P—R间期逐渐缩短<0.12s正确答案:C18、心肌缺血的心电图特征不包括()A、ST段多表现为下移B、心外膜下心肌缺血时T波倒置C、T波无变化D、心内膜和心外膜下心肌同时缺血时T波低平或双向E、心内膜缺血时T波高大直立正确答案:C19、下列关于右心室肥大的心电图表现的描述中,错谟的是A、aVR导联以R波为主,R/q≥1或R/S>1B、V1导联R/S≤1,呈r型或rS型C、心电轴右偏≥+90度(重度可大于110度)D、Rv1+Sv5>1.05mV(重度>1.20mV)E、V5导联R/S≤1或S波比正常加深正确答案:B20、不符合左心室肥大心电图特征的是()A、在以R波为主的导联的ST段呈下斜型压低达0.05mV以上B、额面心电轴左偏但一般不超过-30°C、P波时间延长D、ORS总时限一般达0.10-0.11sE、肢体导联RavL>1.2mV或RavF>2.0mV正确答案:C21、关于二度I型房室传导阻滞的叙述,下列哪项是错误的A、可见QRS波群脱落B、P—R间期不固定C、P波在aVR倒置,Ⅱ、aVF直立D、房室传导比例常为2:1~4:lE、P—R间期逐渐延长至脱落正确答案:D22、估算心率时,若在Ⅱ导联R-R间距均为三大格,则其HR为:()A、30次/分B、75次/分C、100次/分D、60次/分E、40次/分正确答案:C23、电轴偏向的粗略估计是根据下列哪个导联QRS波群主波方向()A、标准导联I和ⅢB、胸导联V1、V3、V5C、肢体导联aVR和aVLD、标准导联Ⅱ和ⅢE、标准导联I和Ⅱ正确答案:A24、心房颤动主要特征是A、f波频率为250~400次/分B、P波消失代之以大小、振幅及形态不等的f波C、大多数由器质性心脏病引起D、R-R间距恒定E、QRS波形态多不正常正确答案:B25、心电图示R-R 间隔绝对规则,频率220次/min,QRS波群时限<0.10s,应考虑A、阵发性室上性心动过速B、窦性心动过速C、心房扑动D、心房颤动E、阵发性室性心动过速正确答案:A26、窦性心律不齐心电图特征为A、P—P间隔不等但同一导联两个P—P间距之差小于0.12sB、U波规律出现且钝圆形C、P-P间隔固定D、P-P间隔不等且同一导联两个P—P间距之差大于0.12sE、P波aVF、V3导联直立、I、Ⅱ导联倒置正确答案:D27、心室律绝对不规则的心律失常是A、室性逸搏心率B、左后分支传导阻滞C、房性心动过速D、室性阵发性心动过速E、心房颤动正确答案:E28、P波在I、Ⅱ、avF导联倒置,aVR导联直立,pR间期为0.08 s,QRs波群形态正常,此心搏的起源是A、房室交界区B、心室C、以上都不是D、心房E、窦房结正确答案:A29、女性,58岁。
第7章心电图检查1、心电图V1导联电极放置的位置是A胸骨左缘第5肋间B胸骨右缘第2肋间C胸骨左缘第2肋间D胸骨右缘第4肋间E 胸骨左缘第4肋间2、心电图中代表心房除极的波是A.P波B。
QRS波C。
T波D。
U波E。
ST波3、心绞痛与心肌梗死心电图表现最有鉴别意义的是A.T波高耸B。
T波倒置 C.ST段下移D。
ST段抬高 E.坏死型Q波4、下列对于正常窦性P波描述正确的是AⅡ导联倒置B频率为105次/分C。
PR间期0。
14s D.aVR导联直立 E.V4导联倒置5、胸前导联V5电极应放在A胸骨右缘第4肋间B胸骨左缘第4肋间C左锁骨中线与第5肋间相交处D左腋前线V4水平处E左腋中线V4水平处6、做心电图检查时,国内一般采用的纸速为A15mm/s B25mm/s C50mm/s D75mm/s E100mm/s7、代表心室除极电位变化的是A。
P波 B.T波C。
Q波D。
QT间期 E.QRS波8、正常ST段的偏移范围,下列哪项是不正确的A在任何导联ST段下移不应超过0。
5mVB.V1~V2导联ST段上升不超过0。
3mVC.V3导联ST段上升不超过0。
5mVD。
V4~V6导联ST段上升不超过0.1mVE.肢体ST段上升不超过0.1mV9、心电图上代表房室传导时间的是A.P波B。
QRS波 C.T波 D.PR间期E。
QT间期10、T波为A心房除极波B心室除极波C心房复极波D心室复极波E心室晚电位11、心脏的电冲动起源于A窦房结B房室结C房室束D室间隔E结间束12、对急性心肌梗死诊断价值最大的心电图改变是A单纯ST段B单纯异常Q波C。
ST段呈单相曲线D冠状T波E异常Q波,ST段弓背型抬高及T波倒置同时出现13、哪项不是室性期前收缩的心电图特征A提早出现QRS波形态宽大畸形B。
QRS时限>0。
12sC伴有不完全性代偿间歇D。
QRS前后均无异位性P'波E。
QRS波主波方向与T波方向相反14、描记心电图时,当标准电压恰好满10个小格时,每小格的正确含意是A横一小格代表0.1mV电压B竖一小格代表0.1mV电压C竖一小格代表1mV电压D横一小格代表1mV电压E竖一小格代表0。
健康评估实训报告心电根据健康评估实训中的心电检查,我将从以下几个方面进行回答:一、心电图的基本原理和用途心电图(ECG)是一种无创的检查方法,通过记录心脏电活动的变化来评估心脏的功能状态。
心电图可以反映心脏的搏动、心脏节律、传导、心脏肌肉的兴奋性和冲动传导等情况。
心电图可以用于早期发现和诊断心脏病、评估心脏的功能状态以及监测心脏治疗效果。
二、心电图的操作步骤和检查过程1. 心电图仪器的准备:将心电图仪器连接到患者,准备好心电图导联贴片。
2. 患者准备:让患者平躺在床上,解开衣服,清洁胸部和四肢的皮肤。
3. 导联贴片的安装:将导联贴片粘贴在胸部和四肢相应位置,确保贴片与皮肤紧密贴合。
4. 心电图记录:启动心电图仪器,设置相关参数,点击记录按钮开始记录心电图。
5. 心电图的保存和分析:记录完成后,保存心电图文件,将文件导入心电图分析软件进行分析和解读。
三、心电图常见的几种波形和意义1. P波:表示心脏的起搏点发出冲动,表明心房的兴奋及传导正常。
2. QRS波:表示心脏室壁的快速除极,同时也反映了心室的除极和收缩,正常QRS波应具有较窄的时限。
3. ST段:表示心脏除极完成后心肌的停搏阶段,ST段偏移可以反映心肌缺血、损伤和缺血性心脏病等。
4. T波:表示心室复极,正常情况下应呈对称性、正常振幅且同导联呈一致。
四、心电图的异常波形和可能的疾病1. 房颤:心电图上显示心房的电活动不规则,常伴有不规则的心室电活动,常见于心脏病患者。
2. 心室颤动:心电图上显示心室电活动高度不规则,常见于严重心脏病患者,是一种严重的心脏紧急情况。
3. 心肌缺血:心电图上显示ST段抬高或压低,可能表示冠状动脉供血不足,常见于冠心病患者。
4. 心肌梗死:心电图上显示QRS波群宽大畸形,ST段抬高和T波倒置,可能表示心肌梗死的发生。
五、心电图的注意事项和误差可能性1. 导联贴片的贴合性:导联贴片与皮肤的紧密贴合度会影响心电信号的传导和纯净度。
健康评估心电图测试题库及答案1、患者,男性,55岁,近一周内频发胸痛,与活动无关,含服硝酸甘油3min后缓解。
该患者不适合进行的检查是 ( )A、常规心电图B、动态心电图C、心电向量图D、运动负荷试验E、超声心动图答案:D2、文氏现象的心电图特征是A、P—R间期进行性缩短B、R—R间距进行性缩短C、固定的房室3:1传导D、P—R间期进行性延长,伴QRS波脱漏E、P—R间期进行性延长答案:D3、心电图机肢体导联线连接左下肢的是A、黄线B、红线C、黑线D、绿线E、白线答案:D4、心电轴右偏是指A、0°~+60°B、+60°~+90°C、+90°~+180°D、+110°~+180°E、-90°~-180°答案:C5、心电图的基本图形及等电位线消失,QRS-T波被波形一致且宽大整齐的大正弦波替代,频率200-250次/分,应考虑A、心房颤动B、心房扑动C、心室扑动D、心室颤动E、心搏骤停答案:C6、关于心电图的价值,以下说法中不正确的是A、能确诊心律失常B、能确诊心肌梗死C、辅助诊断房室肥大D、辅助诊断电解质紊乱E、能反映心脏的功能状态答案:E7、心室律绝对不规则的心律失常是A、左后分支传导阻滞B、室性阵发性心动过速C、房性心动过速D、心房颤动E、室性逸搏心率答案:D8、病理性Q波常见于( )A、心肌梗死B、二尖瓣狭窄C、心力衰竭D、心包积液E、心绞痛答案:A9、患者男性,35岁,既往有心肌炎病史。
以下心电图提示A、窦性心律不齐B、房性期前收缩C、室性期前收缩D、室性期前收缩二联律E、窦房传导阻滞答案:D10、心电图形显示I导联主波为正向波,Ⅲ导联主波为较深的负向波,提示心电轴()A、不偏B、右偏C、极度右偏D、左偏答案:D11、正常P波的宽度A、<0.11sB、0.12~0.20sC、<0.44sD、0.06~0.10sE、<0.04s答案:A12、洋地黄中毒最常见的心脏毒性反应是A、室性早搏呈二联律B、房室传导阻滞C、心房颤动D、窦性心动过缓E、室上性阵发性心动过速答案:E13、正常人在R波为主的导联中T波振幅不应低于同导联R波的()A、1/2B、1/4C、1/6D、1/10E、1/5答案:D14、女性,28岁。
健康评估心电图试题一、选择题1.心电图的主要作用是:A. 评估心脏功能B. 评估肺功能C. 评估肾功能D. 评估肝功能2.下列哪项不是心电图检查的适应症?A. 心绞痛B. 心功能不全C. 高血压D. 感冒发烧3.心电图图形中的P波代表:A. 心脏收缩B. 心脏舒张C. 心房肌收缩D. 心室肌收缩4.不正常的QRST波形可能表示:A. 心律失常B. 血压增高C. 肺功能下降D. 肾功能受损5.心电图的安全性较高,不会对身体产生直接损害。
以下哪项可能是心电图检查的常见并发症?A. 心律失常B. 血压升高C. 头晕D. 呼吸困难二、判断题1.心电图是通过贴电极在患者身上记录心脏电活动产生的波形图案。
A. 对B. 错2.心电图检查属于非侵入性检查,不需穿刺操作。
A. 对B. 错3.心电图检查可以准确评估心脏结构和瓣膜功能。
A. 对B. 错4.心电图检查可以提供有关心肌缺血、心肌损伤和心肌肥厚等病变的信息。
A. 对B. 错5.心电图检查是一种常用且快速的心脏功能评估方法。
A. 对B. 错三、简答题1.请简要描述心电图检查的步骤。
2.心电图波形中的QRS波群代表什么,并简要解释正常QRS波群的形态特征。
3.心电图检查的常见适应症有哪些?4.请描述心电图检查的限制和注意事项。
四、综合题某患者因心悸、气短于门诊就诊,医生决定进行心电图检查,请你根据以下图像分析患者的心电图结果:(插入一份心电图结果图像,将图像内容详细描述,包括各个波形的形态、间期、频率等特征)根据心电图分析,你认为患者心电图结果属于何种情况?并简要解释你的判断依据。
参考答案:一、选择题1. A2. D3. C4. A5. A二、判断题1. A2. A3. B4. A5. A三、简答题1. 心电图检查的步骤:1) 患者脱去上身衣物,保持安静躺在检查床上;2) 清洁患者皮肤,贴上电极片;3) 连接电极片和心电图仪;4) 开始记录心电图;5) 稳定记录5-10秒钟后结束记录;6) 卸去电极片。
健康评估试题及答案中专一、单项选择题1. 健康评估中,以下哪项不是评估的内容?A. 生活方式B. 心理状态C. 经济状况D. 教育水平答案:D2. 在进行健康评估时,以下哪项不是收集健康史的方法?A. 问卷调查B. 体格检查C. 实验室检查D. 病史访谈答案:C3. 健康评估中,以下哪项是评估的最终目的?A. 确定病因B. 制定治疗计划C. 预防疾病D. 诊断疾病答案:B二、多项选择题1. 健康评估中,以下哪些因素属于个人健康史的范畴?A. 家族病史B. 个人生活习惯C. 个人过敏史D. 个人免疫接种记录答案:B, C, D2. 在健康评估过程中,以下哪些是可能的评估工具?A. 血压计B. 体温计C. 听诊器D. 心电图机答案:A, B, C三、判断题1. 健康评估只关注患者的生理状况。
答案:错误2. 健康评估的目的是为患者提供个性化的健康管理方案。
答案:正确3. 健康评估不需要考虑患者的社会经济状况。
答案:错误四、简答题1. 简述健康评估的基本步骤。
答案:健康评估的基本步骤包括:收集健康史、进行体格检查、进行实验室检查、评估心理社会状况、分析评估结果、制定健康管理计划。
2. 描述健康评估中心理状态评估的重要性。
答案:心理状态评估在健康评估中至关重要,因为它可以帮助了解患者的情绪、压力水平、应对机制等,这些因素都可能影响患者的健康状态和治疗响应。
五、案例分析题某患者,男性,45岁,长期吸烟,近期出现咳嗽、咳痰等症状。
请根据健康评估的流程,分析该患者可能的健康问题。
答案:根据健康评估流程,首先需要收集患者的健康史,包括吸烟史、家族病史、既往病史等。
其次,进行体格检查,如听诊、触诊等,以检查是否有异常体征。
然后,进行实验室检查,如血液检查、痰液检查等,以确定是否存在感染或其他病理变化。
最后,根据评估结果,制定相应的治疗计划,并考虑戒烟干预措施。
健康评估题库+参考答案一、单选题(共100题,每题1分,共100分)1.李先生,59岁。
因低热、盗汗、呼吸困难两周入院。
超声心动图显示大量心包积液。
脉搏可呈( )A、交替脉B、脉搏增强C、奇脉D、脉搏短绌E、水冲脉正确答案:C2.王先生患肝硬化五年,中午因饮食不当突然出现呕血,伴神志恍惚、心悸、四肢厥冷、无尿,脉搏128次/分,血压10.7/7.3kPa,血红蛋白80g/L。
判断其出血量为A、﹥1500mlB、300~500mlC、800~1000mlD、500~800 mlE、100~1500 ml正确答案:A3.第二心音固定分裂最常见于( )A、正常青少年B、二尖瓣狭窄C、左束支传导阻滞D、室间隔缺损E、房间隔缺损正确答案:E4.“三凹征”见于A、大量胸腔积液B、支气管哮喘C、阻塞性肺气肿D、重症肺炎E、气管异物正确答案:E5.一侧脉搏消失见于下列哪种情况A、休克B、心包压塞C、多发性心大动脉炎D、心力衰竭E、急性心肌梗死正确答案:C6.意识障碍伴呼吸缓慢A、流行性脑膜炎B、重度休克C、高血压脑病D、吗啡、巴比妥类中毒E、颅内高压症正确答案:D7.女性,19岁,骑车与人碰撞后呼吸困难前来急诊,考虑为左侧气胸。
其触诊符合A、右侧呼吸增强语颤消失B、右侧呼吸及语颤均消失C、左侧呼吸增强语颤消失D、左侧呼吸及语颤均消失E、双侧呼吸及语颤均增强正确答案:D8.发绀的程度与下列哪项因素无关A、胆红素浓度B、体表毛细血管的状态C、皮肤的厚薄D、红细胞含量E、有无色素沉着正确答案:A9.尿潴留是指尿液潴留于A、尿道中B、整个尿路中C、输尿管内D、膀胱内E、肾盂肾盏内正确答案:D10.某患者皮肤黏膜均有散在性小红点,不高出皮肤表面,直径约1~2mm,加压时不褪色,称之为A、淤斑B、小红痣C、淤点D、皮疹E、蜘蛛痣正确答案:C11.属于相关因素的是A、有增强精神健康的趋势B、有体液不足的危险C、恶心、呕吐D、恐惧E、与长期卧床有关正确答案:E12.患者男,45岁,有胃溃疡病史10年。
健康评估心电图习题库含答案一、单选题(共100题,每题1分,共100分)1、关于QRS波群电压的正常值不正确的是A、Rv1不超过1.5mVB、Q波电压不超过同一导联R波的1/4C、Rv5不超过2.5mVD、RavR不超过2.0mVE、RaVL不超过1.2mV正确答案:A2、心房颤动最有价值的心电图表现是:()A、出现f波B、心室率都比较快C、QRS形态有变异D、P-R间期不规则E、每个P波后都有QRS波正确答案:A3、急性心肌梗死的常见心律失常是A、房室传导阻滞B、窦性心动过速C、心房扑动D、心房纤维颤动E、室性心律失常正确答案:E4、若该患者病情发作持续时间久,为连续观察病情,你采取何种较简便有效的措施观察()A、粪便检查B、心脏B超检查C、心电图检查D、X线检查E、心电示波监护正确答案:E5、根据I、III导联QRS主波方向来估测心电轴,下列哪一项是不正确的A、I导联主波向下,III导联主波向上,心电轴右偏B、两者主波向上,心电轴不偏C、两者主波向下,心电轴显著右偏D、I导联主波向上,Ⅲ导联主波向下,心电轴左偏E、I导联正负波代数和为0,III导联主波向上,心电轴为+90度正确答案:E6、心电图检查不能做出直接诊断的是()A、高血钾B、心功能级别C、心室肥厚D、心肌缺血E、心律失常正确答案:B7、反映心室除极和复极所需的总时间是A、TP段B、Q-T间期C、ST段D、PR段E、P-R间期正确答案:B8、最严重的心律失常是A、多源性期前收缩B、多形性室性期前收缩C、R on T现象D、心房扑动、心房颤动E、心室扑动、心室纤颤正确答案:E9、诊断左心室肥大最主要的条件是A、心电轴显著左偏B、左室QRS电压增高C、QRS波增宽D、S--T段抬高E、T波倒置明显正确答案:B10、房性期前收缩的主要诊断条件是A、代偿间歇完全B、QRS波群提前出现C、P’波提前出现,P’波形态发生改变D、提前出现的ORS波群无提前P’波E、QRS波群宽大畸形>0.12 S正确答案:C11、病理性Q波常见于( )A、心包积液B、心肌梗死C、二尖瓣狭窄D、心力衰竭E、心绞痛正确答案:B12、心电图的Ⅱ、Ⅲ、aVF导联出现宽大Q波,S-T段呈弓背向上抬高,与倒置T波融合成一单向曲线,应考虑为A、前侧壁心梗B、下壁心梗C、广泛前壁心梗D、前间壁心梗E、前壁心梗正确答案:B13、心电图纸移动速度为50mm/s时横距1mm代表()A、0.05rrlVB、0.1mVC、0.04sD、0.08sE、0.02s正确答案:E14、不符合室性逸搏与逸搏心律心电图特征的是A、表现为缓慢而略不整齐的节律B、延迟出现的QRS-T波群C、频率在40~50次/分D、室性逸搏前无相关P波E、QRS—T波群形态宽大畸形且时限常大于0.:12s正确答案:C15、某老人做心电图检查,常规心电图平均P-P间隔为15小格,其心率为A、70次/分B、90次/分C、100次/分D、60次/分E、80次/分正确答案:C16、从这种波形看该病人已经发生()A、左心室衰竭B、左心房肥大C、右心房肥大D、右心室肥大E、左心室肥大正确答案:C17、P-R间期正常范围A、>0.12秒B、≤0.11秒C、>0.12秒,<0.20秒D、≥0.12秒,≤0.20秒E、<0.20秒正确答案:D18、单极胸导联V5的电极应安放在 ( )A、左腋前线V4水平处B、胸骨左缘第4肋间C、左腋中线第5肋间水平D、胸骨右缘第4肋间E、左锁骨中线与第5肋间相交点正确答案:A19、心肌梗死的心电图特征不正确的是()A、坏死型Q波可持续存在B、坏死型Q波形成是急性心肌梗死最早心电囹特征C、坏死型Q波形成D、缺血型T波倒置E、损伤型S-T段弓背向上型抬高正确答案:B20、关于心电图的价值,以下说法中不正确的是()A、辅助诊断电解质紊乱B、能确诊心律失常C、辅助诊断房室肥大D、能确诊心肌梗死E、能反映心功能状态正确答案:E21、心电图可见在正常窦性心律后,提前出现一宽大畸形的QRS波群,时限0.14s,其前无相关的P波,T波与QRS波群主波方向相反,代偿间歇完全,应诊断为A、房室交界性期前收缩B、阵发性室性心动过速C、房性期前收缩D、左束支传导阻滞E、室性期前收缩正确答案:C22、正常成人P—R间期为A、0.32~0.44sB、0.06~0.08sC、0.12~0.20sD、0.10~0.20sE、0.08~0.22s正确答案:C23、下列关于正常人T波的表述中,不正确的是A、若V1导联T波向上,则V2-V6导联T波不应再向下B、T波的方向应与QRS波群主波方向一致C、V5、V6导联T波可为负正双向D、aVR导联T波向下E、T波代表快速心室复极时的电位变化正确答案:C24、下列哪项有利于室性心动过速和室上性心动过速的鉴别A、心室率160次/分B、心脏扩大C、QRS波群宽大畸形D、患有器质性心脏病E、过去发现有室性期前收缩正确答案:C25、治疗心室颤动,下列措施中最有效的是A、电击除颤B、心脏按压C、静脉注射利多卡因D、人工呼吸E、心腔内注射肾上腺素正确答案:A26、下列哪项不是阵发性室上性心动过速的特点A、多不伴有器质性心脏病B、心律十分整齐C、第一心音强弱不等D、心率通常超过160次/分E、突然发作、突然终止正确答案:C27、QRS波群只表现为一个向下的大波时,其命名应该是 ( )A、S波B、qrS波C、Qs波D、Q波E、q波正确答案:C28、该病人住院第2天,突感胸闷、头晕、眼前发黑。
健康评估实训心脏评估报告根据健康评估实训心脏评估报告,我通过分析报告中的数据和结果,得出以下结论和建议。
首先,根据报告中的心率数据显示,患者的心率在静息状态下为80次/分钟,处于正常范围内(60-100次/分钟),表明患者的心脏在静息状态下工作正常。
其次,根据报告中的心电图结果来看,患者的心脏存在一定程度的心律失常。
报告显示患者心电图中出现了阵发性室上性心动过速,心率高达150次/分钟。
这表明患者的心脏存在节律不规律的问题,可能导致心脏负荷过大,甚至引发其他心脏疾病的发作。
除了心律失常,报告还显示了患者的动态血压监测结果。
结果显示患者的血压在24小时内波动较大,尤其是夜间的血压高于白天。
这可能是一个潜在的高血压风险因素,需要进一步的关注和干预。
综合以上结果,我对患者的心脏健康提出以下建议:1. 加强心脏功能锻炼:适量的有氧运动,如快走、游泳、跳舞等,可以增强心脏的耐力和功能,有助于调节心律,降低心率和血压。
2. 饮食调整:适当减少高盐、高脂肪和高胆固醇的食物摄入,增加蔬菜、水果和全谷物的摄入,有助于控制血压和血脂的水平。
3. 控制情绪压力:情绪的波动和压力会直接影响心脏功能和血压水平。
学习采取放松的方法,如冥想、深呼吸、运动等,可以帮助减轻心脏负荷,稳定情绪。
4. 定期监测血压和心率:根据报告中显示的血压波动情况,建议患者进行定期的动态血压监测,以及定期测量心率。
这样可以及时发现异常,做出适当的调整和干预。
5. 专业咨询和治疗:对于患者存在的心律失常问题,建议咨询专业心脏病医生,进行进一步的诊断和治疗。
医生可能会建议做进一步的心电图检查、心超声以及药物治疗等。
总之,心脏评估报告显示了患者的心脏功能存在一些问题,需要引起足够的重视。
通过合理调整生活方式、加强锻炼、控制饮食和情绪,以及及时咨询专业医生的建议,患者可以更好地管理和改善心脏健康状况。
心电图健康评估报告总结
根据心电图健康评估报告,我有以下总结:
心电图(ECG)是一项非侵入性的检查,通过记录心脏的电活动来评估心脏的功能和健康状况。
本次心电图检查显示了以下几个方面的结果。
首先,心率正常。
心率是指心脏每分钟跳动的次数,是心脏健康状况的一个重要指标。
根据心电图结果,我的心率在正常范围内,说明心脏的基本功能运作正常。
其次,心律规整。
心律是指心脏跳动的间隔规律性,对心脏功能的评估也非常重要。
根据心电图结果,我的心律规整,没有出现异常的节律间歇或跳跃,这表明心脏的节律调控较好,没有明显的心律失常。
然后,心电图曲线形态符合正常。
心电图记录的是心脏电活动的变化过程,其中包括P波、QRS波群和T波等形态特征。
根据心电图结果,我的心电图曲线形态符合正常,没有出现明显的异常波形。
这说明我的心脏的电传导系统相对正常,没有明显的结构和功能异常。
此外,ST段和QT间期正常。
ST段和QT间期是心电图中一些重要的时间间隔,与心肌缺血、冠心病等心血管疾病有关。
根据心电图结果,我的ST段和QT间期在正常范围内,说明心脏的供血和电传导功能暂时没有明显的异常。
综上所述,心电图健康评估报告显示我目前的心脏功能和健康状况均符合正常范围。
但需要注意的是,心电图只是心脏健康评估的一种指标,不能完全代表心脏的整体状况。
如果有其他身体不适或疑似心脏疾病的症状,建议及时就医进行详细检查和进一步评估。
在日常生活中,保持健康的生活方式,如均衡饮食、适度运动、减轻压力等,有助于维持心脏健康。
定期进行心脏健康检查也是预防心脏疾病的重要措施。