山大计算机系统结构123
- 格式:doc
- 大小:709.00 KB
- 文档页数:12
一、简答题1. 试述现代计算机系统的多级层次结构。
答:现代通用的计算机系统是由紧密相关的硬件和软件组成的。
从使用语言的角度,可以将系统看成是按功能划分的多层机器级组成的层次结构。
层次结构由高到低分别为应用语言机器级、高级语言机器级、汇编语言机器级、 操作系统机器级、传统机器语言机器级和微程序机器级。
应用语言机器级:是为满足专门的应用设计的。
使用面向某种应用的应用语言编写的程序一般是经应用程序包翻译成高级语言程序后,再逐级向下实现。
高级语言机器级:其上的程序可以先用编译程序整个翻译成汇编语言程序或机器语言程序,再逐级或越级向下实现,也可以用汇编语言程序、机器语言程序,甚至微指令语言程序解释实现。
汇编语言机器级:则是先用汇编程序整个将它变换成等效的二进制机器语言目标程序,再在传统机器级上实现。
操作系统机器级:提供了传统机器级所没有,但为汇编语言和高级语言使用和实现所用的基本操作、命令及数据结构。
传统机器级:采用组合逻辑电路控制,其指令可直接用硬件来实现,也可以采用微程序控制,用微指令(程序来解释实现。
微指令直接控制硬件电路的动作。
2. 试述RISC 设计的基本原则和采用的技术。
答:(一)RISC 设计的基本原则:(1)确定指令系统时,只选择使用频度很高的那些指令,再增加少量能有效支持操作系统、高级语言实现及其他功能的指令,大大减少指令条数,使之一般不超过100条。
(2)减少指令系统所用寻址方式种类,一般不超过两种。
(3)让所有指令都在一个机器周期内完成。
(4)扩大通用寄存器数,一般不少于32个,尽量减少访存,所有指令只有存(STORE)、取(LOAD)指令访存,其他指令一律只对寄存器操作。
(5)为提高指令执行速度,大多数指令都用硬联控制实现,少数指令才用微程序实现。
(6)通过精简指令和优化设计编译程序,简单有效地支持高级语言的实现。
(二)RISC 设计采用的技术:(1)按设计RISC 的一般原则来设计。
2022年山东大学软件工程专业《计算机系统结构》科目期末试卷B(有答案)一、选择题1、输入输出系统硬件的功能对()是透明的。
A.操作系统程序员B.应用程序员C.系统结构设计人员D.机器语言程序设计员2、非线性流水线是指( )A.一次运算中使用流水线中的多个功能段B.一次运算中要多次使用流水线中的某些功能段C.流水线中某些功能段在各次运算中的作用不同D.流水线的各个功能段在各种运算中有不同的组合3、"一次重叠"中消除"指令相关"最好的方法是( )。
A.不准修改指令B.设相关专用通路C.推后分析下条指令D.推后执行下条指令4、程序员编写程序时使用的地址是( )。
A.有效地址B.逻辑地址C.辅存实地址D.主存地址5、不同系列的机器之间,实现软件移植的途径不包括()。
A.用统一的高级语言B.用统一的汇编语言C.模拟D.仿真6、对汇编语言程序员透明的是()A.I/O方式中的DMA访问B.浮点数据表示C.访问方式保护D.程序性中断7、下列说法中不正确的是()A.软件设计费用比软件重复生产费用高B.硬件功能只需实现一次,而软件功能可能要多次重复实现C.硬件的生产费用比软件的生产费用高D.硬件的设计费用比软件的设计费用低8、计算机系统结构不包括( )。
A.主存速度B.机器工作状态C.信息保护D.数据9、推出系列机的新机器,不能更改的是( )A.原有指令的寻址方式和操作码B.系统总线的组成C.数据通路宽度D.存贮芯片的集成度10、微指令由()直接执行。
A.微指令程序B.硬件C.汇编程序D.编译程序二、填空题11、并行性概念包含________性和________性。
12、在Cache存贮器中,CPU每次写Cache的同时,也写入主存,称这种更新主存块内容的方法为________法。
13、流水有部件、处理机、系统等不同等级,多个处理机之间的流水属________级流水,也称________流水。
计算机体系结构大学计算机基础知识全面解读计算机体系结构是计算机科学与技术领域中的重要内容,它涉及到计算机硬件组成、计算机指令系统、计算机硬件和软件之间的交互关系等等。
本文将全面解读大学计算机基础知识中的计算机体系结构。
一、计算机体系结构的定义和作用所谓计算机体系结构,指的是构成计算机的各个硬件组成部分以及它们之间的连接方式、组织方式和功能。
计算机体系结构的设计和实现在计算机领域中起着重要的作用,它可以影响到计算机的性能、功耗、可靠性等方面。
二、计算机体系结构的组成1.中央处理器(CPU)CPU是计算机的核心部件,包括运算器和控制器两部分。
其中,运算器负责对数据进行运算和处理,而控制器负责指令的解析和执行。
2.存储器(内存)存储器用于存储计算机运行需要的数据和指令。
它分为主存和辅存两部分,主存存储运行中的数据和指令,而辅存则用于长期存储数据和程序。
3.输入输出设备输入输出设备用于与计算机进行信息的交互。
例如,键盘、鼠标、显示器、打印机等都属于输入输出设备。
4.总线总线是计算机中各个组件之间传输数据和控制信号的通道。
它包括数据总线、地址总线和控制总线。
三、计算机体系结构的类型根据不同的组成方式和功能特点,计算机体系结构可以分为以下几种类型:1.冯·诺伊曼结构冯·诺伊曼结构是最早提出的计算机体系结构之一。
它采用存储程序的方式,将数据和指令存储在同一个存储器中,并通过控制器从存储器中依次取出指令进行执行。
2.哈佛结构哈佛结构与冯·诺伊曼结构相比,将指令存储和数据存储分开,分别使用独立的存储器。
这样的结构可以实现指令和数据并行处理,提高计算机的性能。
3.组合式结构组合式结构将冯·诺伊曼结构和哈佛结构相结合,兼具两种结构的优点。
它的存储器既可以存储指令,也可以存储数据,根据需要进行读取和处理。
四、计算机体系结构的发展趋势随着计算机技术的不断发展,计算机体系结构也在不断演变和改进。
山东大学计算机系统结构介绍山东大学计算机系统结构介绍一、培养目标1、认真学习马列主义、毛泽东思想和邓小平理论,加强爱国主义、集体主义、社会主义教育,使硕士生具有勇于追求真理和献身社会主义现代化事业的敬业精神。
2、具有坚实的计算机科学与技术的理论基础,系统掌握计算机系统结构并了解有关计算机软件与理论、计算机应用技术方面的专业知识。
具有严谨求实的科学态度、较深的学术修养。
较为熟练地掌握一门外国语。
具有从事科学研究或独立承担专门技术工作的能力,能胜任计算机系统结构的教学、科研、软件系统开发等工作。
3、具有健康的体魄、良好的心理素质。
二、研究方向1、计算机网络与分布式系统研究计算机通信、异构网络集成、网络与分布式操作系统、网络安全、网络计算、分布式数据采集与监控以及基于网络的CIMS、ERP体系结构及应用技术。
2、多媒体计算机系统研究多媒体计算机体系结构与应用;数字、语音、图象与影象的压缩与传输;多媒体信息技术与应用。
3、微机系统开发与应用研究工业控制计算机系统结构与应用工程、多微机系统及分布式多微机控制系统、嵌入式新型微机应用、计算机接口技术、计算机控制技术等。
三、学习年限硕士生学习年限为3年,允许硕士生分阶段完成学业,但在学累计时间不得超过4年。
四、筛选、分流硕士生在第四学期初,结合硕士学位论文开题报告,由院中期考核领导小组对硕士生进行中期考核筛选。
考核内容包括:政治思想表现、课程学习完成情况、科研能力、外国语水平、论文开题报告、健康状况和学科综合考试。
学科综合测试以考核硕士生的全面业务能力为目的.,内容含基础理论知识和实际工作能力两部分。
中期筛选合格者可进入硕士学位论文阶段。
中期筛选不合格者,按《山东大学硕士生学籍管理条例》的有关规定处理。
五、课程设置及学分总学分不少于34学分1.学位公共课4门8学分2.学位基础课2门6学分3.学位专业课2门6学分4.前沿讲座2学分5.选修课不少于5门,不少于12学分。
模拟试卷3一、名词解释1.系统结构2.MIMD3.资源重复4.地址映像5.数据流二、选择1.Cache是介于CPU和( )之间的小容量存储器,能高速地向CPU提供指令和数据,从而加快程序的执行速度。
A.寄存器B. DRAMC. 主存D. 硬盘2.并行性开发的途径为时间重叠、资源重复和( )等。
A. 时间并行B. 资源分布C.资源共享D. 时间并发3.虚拟存储器只是一个容量非常大的存储器的( )模型,不是任何实际的物理存储器。
A. 主存B. 用户程序C. 逻辑D. 辅存4.( )属于MIMD系统结构。
A. 各处理单元同时受同一个控制单元的管理B. 各处理单元同时接受同一个控制单元送来的指令C. 多处理机和多计算机D. 阵列处理机5.指令格式就是指令字用二进制代码表示的结构形式,通常由( )字段和地址码字段组成。
A. 操作码B. 操作数C. 操作特性D. 数据字三、简答1.试述现代计算机系统的多级层次结构。
2.什么是虚拟存储器中的段页式管理?3.多处理机系统与机群系统有什么差别?四、某台计算机有10条指令,它们出现的频度如下表所示,请给出10条指令的定长编码方案、Huffman编码方案、扩展编码方案。
指令 1 2 3 4 5 6 7 8 9 10频度0.20 0.25 0.15 0.08 0.07 0.06 0.05 0.05 0.05 0.04【解】a)定长编码0000,0001,0010,0011,0100,0101,0110,0111,1000,1001b)Huffman编码1.112.013.0014.00015.10116.10107.10018.10009.0000110.00000c)扩展编码1.002.013.104.110005.110016.110107.110118.111009.1110110.11110五、计算在一个5段的流水线处理机上需经9拍才能完成一个任务,其预约表为:S2 √√√S3 √S4 √√S5 √√度方案。
计算机系统结构本科山大20年考试题库及答案一.问答题(15分)1、cache存储器中为什么会产生替换?请列举3种常用的替换算法。
学生答案:2、什么是虚拟存储器中的段页式管理?采用分段和分页结合的方法。
程序按模块分段,段内再分页,进入主存仍以页为基本信息传送单位,用段表和页表进行两级定位管理。
3、多处理机系统与机群系统有什么差别?答:多处理机系统由若干台独立的计算机组成,每台计算机能够独立执行自己的程序,彼此之间通过互连网络连接,实现程序之间的数据交换和同步。
机群系统是一组完整的计算机互连,它们作为一个统一的计算资源一起工作,并能产生一台机器的印象。
二、名词解释(36分)1.4、SIMD:单指令多数据流计算机5、资源共享:是一种软件方法,它使多个任务按一定的时间顺序轮流使用同一套硬件设备。
6、Cache:位于CPU与主存之间的高速缓存,用来存放当前频繁访问的内容7.模拟:用机器语言程序解释实现软件移植的方法称为模拟.1.8、RISC:精简指令系统计算机,它是指按照通过减少指令总数和简化指令功能来降低硬件设想的复杂度,来提高指令履行速度的途径设想成CPU的计算机2.9、实页冲突:指虚页调入时,根据地址映像方式划定的实空间范围内已没有空闲实页的状况。
10、地址映像:地址映像就是将每一个主存块按什么规则装入Cache中。
1.11、资源重复:通太重复设置资源,特别是硬件资源,大幅度提高计算机系统的性能。
2.12、系统结构:计算机系统结构也叫计算机体系结构,指的是传统机器级的系统结构。
三计算题(50分)13、某模型机由8条指令,使用频度为30.30.20.10.050.020.020.01试划分用Huffmann编码和扩大编码对其操纵码进行编码,限定扩大编码只能做两种长度,则它们的编码长度比定长操纵码的长度削减多少?1111110.0310.010.020.020.050.10.20.0510.30.30.40.20.10.01I8 I7 I6 I5 I4 I3 I2 I1Huffman频度长度扩展长度I10.I20.I30.I40.I50.I60.I70.I80.定长编码长度:3Huffman长度:(0.3+0.3+0.2)*2 + 0.1*3 + 0.05*4 + 0.02*5 + 0.02*6 + 0.01*6 = 2.38长度减少3-2.38=0.62扩展编码长度:(0.3+0.3+0.2)*2 + (0.1 + 0.05 + 0.02 + 0.02 +0.01) * 5 = 2.6长度减少3-2.6=0.414、在一个5段的流水线处理机上需经9拍才能完成一个任务,其预约表为:分别写出延迟禁止表、冲突向量,画出流水线状态图,并给出平均延迟最小的调度方案。
山东大学计算机科学与技术学院2019考研复试方山东大学计算机科学与技术学院2019考研复试方案已经公布,希望大家能做好充分的准备去参加考研复试!祝你考研复试成功!山东大学计算机科学与技术学院2019考研复试方案一、学术型1.复试方式复试在一级学科层面统一进行,分为笔试、面试和上机三部分。
有CCF软件能力认证证书的考生,可免上机测试,成绩重新认定后转化为标准分,也可上机测试,以实际得分为准。
各类成绩转化为百分制标准分,按1:1:0.5的比例加权平均得复试成绩。
复试成绩(标准分)=(笔试标准分×1+面试成绩标准分×1+上机标准分×0.5)÷2.5×95%+外语听力及口语测试成绩,满分100分。
2.拟录取排名方法拟录取排名方法:初试成绩转化为标准分,满分100分,按总成绩确定拟录取排名。
拟录取成绩=初试成绩标准分×60%+复试成绩标准分×40%(1)考生在一级学科层面,按录取成绩从高到低排名;先录取一志愿报考本专业的考生,再录取校内调剂考生。
(2)录取政策会根据报考情况和学校政策进行调整。
如有调整,以复试前发布的最新通知为准。
3.校外调剂考生录取排名方法校外调剂考生复试、录取排名方法与一志愿报考本专业领域考生一致,校外调剂考生单独排名录取。
4.复试笔试科目①离散数学;②数据库原理;③计算机网络5.复试笔试科目参考书目离散数学:《离散数学》,徐秋亮编著,山东大学出版社1994年版(或计算机学院自编教材);《DiscreteMathematicsandItsApplications》(SixthEdition),作者:KennethH.Rosen,McGraw-Hill/机械工业出版社数据库原理:《数据库系统概念》(原书第五版),杨冬青等译,机械工业出版社2006年版;计算机网络:《COMPUTERNETWORKS》(FIFTHEDITION),作者:DandrewS.Tanenbaum,机械工业出版社二、专业型1.复试方式复试分为笔试、面试和上机三部分。
计组重点第一章1.冯诺依曼计算机的特点。
2.计算机的主要技术指标。
第四章1.存储系统的层次结构。
2.静态RAM和动态RAM的不同点。
3.动态RAM为什么要刷新?各种刷新方式的特点?说明各种刷新方式的过程。
4.半导体存储器的扩展。
(连线或补充连线,会分析地址译码过程)5.主存地址、cache地址各字段的划分;cache地址映射;给你一个特定的主存地址,映射成具体的cache地址。
第五章1.主存与外设之间的信息传递控制方式以及各自特点;2.程序查询方式特点。
3.程序中断的概念。
4.I/O中断处理过程:CPU响应中断的条件;中断服务程序的流程;单重中断和多重中断的区别。
5.DMA方式访存有哪几种方法;DMA的工作过程(几个阶段、分别做什么);DMA和程序中断有什么不同点(比较)具体一点;程序中断和DMA二者的响应过程有什么不同点?第六章1.进位计数制之间的转换(包括整数部分和小数部分)2.定点数:原反补码之间的转换3.浮点数:二进制补码的加减运算及溢出判断4.定点原码一位乘和定点补码一位乘的计算过程5.浮点数的加减运算6.ALU的功能和组成第七章1.指令的基本格式2.操作码的扩展3.寻址方式的含义及有效地址的计算(基址寻址和变址寻址的异同)第八章1.CPU的功能和组成2.指令周期的概念3.中断周期内CPU要完成哪几项操作?4.借助中断屏蔽计数改变中断处理的优先级,绘制CPU运行轨迹图。
第九章1.指令周期、机器周期和时钟周期(节拍)三者之间的关系2.给定数据通路结构、给定指令(具有特定的寻址方式),写出微操作流程图(结合时序信号)3.了解一下控制方式第十章1.组合逻辑控制器和微程序控制器的比较;各自的优缺点2.说明微程序控制器的基本原理和工作过程3.微程序控制器后继微地址的形成,尤其是如何根据操作码形成相应的微程序入口地址的。
补充内容卡诺图的简化;根据化简后的表达式绘制逻辑电路图。
第一章1.冯诺依曼计算机的特点①计算机由运算器,控制器,存储器,输入和输出五部分组成②指令和数据以同等的地位存放于存储器内,并可按地址寻访③指令和数据均用二进制数表示④指令由操作码和地址码组成,操作码用来表示操作的性质,地址码用来表示操作数在存储器中的位置⑤指令在存储器内按顺序存放⑥机器以运算器为中心,输入输出设备与存储器间的数据传送通过运算器完成图中各部件的功能:·运算器用来完成算术运算和逻辑运算并将的中间结果暂存在运算器内·存储器用来存放数据和程序·控制器用来控制,指挥程序和数据的输入,运行以及处理运行结果·输入设备用来将人们熟悉的信息转换为机器识别的信息·输出设备将机器运算结果转为人熟悉的信息形式2.计算机的主要技术指标机器字长、存储容量、运算速度第三章1.存储器的层次结构存储系统层次结构主要体现在:缓存-主存,主存-辅存这两个存储层次上缓存-主存层次主要解决CPU和主存速度不匹配的问题;主存-辅存层次主要解决存储系统的容量问题从CPU角度来看缓存-主存层次的速度接近于缓存,高于主存;其容量和价位却接近于主存,这就从速度和成本的矛盾中获得了理想的解决办法.主存-辅存层次从整体分析,其速度接近于主存,容量接近于辅存,平均价位也接近于低速的、廉价的存储价位,这又解决了速度、容量、成本这三者之间的矛盾.现代计算机系统几乎都具有这两个存储层次,构成了缓存、主存、辅存三级存储系统.2.静态RAM和动态RAM的不同点目前,动态RAM的应用比静态RAM要广泛的多:①同样大小的芯片中,动态的RAM的集成度远高于静态RAM,DRAM的基本单元电路为一个MOS管,SRAM的基本单元电路可为4~6个MOS管②DRAM行、列按先后顺序输送,减少了芯片引脚,封装尺寸也减少③DRAM的功耗比SRAM小④DRAM的价格比SRAM的价格便宜DRAM的缺点:①由于使用动态元件(电容),因此它的速度比SRAM低②DRAM需再生,需配置再生电路,也消耗一部分功率.通常容量不大的Cache大多用SRAM实现存储器与CPU连接对比项目SRAM DRAM储存信息触发器电容破坏性读出非是需要刷新非是行列地址同时送分两次运行速度快慢集成度低高发热量大小存储成本高低3.动态RAM为什么刷新?各种刷新方式的特点。
⼭东⼤学⽹络教育期末考试试题及答案-计算机系统结构模拟试卷2模拟试卷2⼀、名词解释1.系统结构2.RISC3.并⾏性4.实页冲突5.仿真⼆、选择1.Cache是介于CPU和( )之间的⼩容量存储器,能⾼速地向CPU提供指令和数据,从⽽加快程序的执⾏速度。
A.寄存器B. DRAMC. 主存D. 硬盘2.并⾏性开发的途径为时间重叠、( )和资源共享等。
A. 时间并⾏B. 资源分布C.资源重复D. 时间并发3.RISC的三个基本要素是:(1)⼀个有限的简单的指令集;(2)CPU配备⼤量的( ) ;(3)强调对指令流⽔线的优化。
A. 专⽤寄存器B. 通⽤寄存器C. CacheD. 内存4.冯?诺依曼型计算机的设计思想是存储程序并按地址顺序执⾏,它的主要组成部分包括:运算器、( )、控制器适配器与I/O设备。
A. 寄存器B. 存储器C. 缓冲器D. 译码器5.指令格式中的( )字段,⽤来表征指令的操作特性与功能。
A. 操作码B. 指令字C.数据字D.地址码三、简答1.试述现代计算机系统的多级层次结构。
2.试述阵列处理机与多处理机的区别。
3.试述分页式虚拟存储器与分段式虚拟存储器的含义和区别。
四、论述地址映像有三种⽅式?各⾃是什么并画图表⽰。
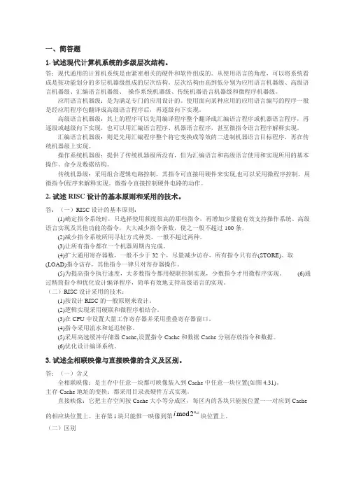
【解】全相联映像;直接相联;组相联。
全相联映像:主存中的任意⼀块都可以映象到Cache中的任意⼀块。
冲突概率低;空间利⽤率⾼;地址变换复杂。
主存储器全相联映象⽅式直接相联:主存中⼀块只能映象到Cache的⼀个特定的块中。
硬件简单,冲突概率⾼,出现⼤量空闲块,很少使⽤。
1主存储器01Me-1个区组相联地址映像:各组之间是直接映象,组内各块间是全相联映象。
块的冲突概率⽐较低,块的利⽤率⼤幅度提⾼,块失效率明显降低。
五、计算设某个程序包含5个虚页,实页数为3,其页地址流为4,5,3,2,5,1,3,2,2,5,1,3。
试画出FIFO、LRU、OPT 替换算法的时间状态图,写出各⾃的命中率。
计算机基础试题1一、单项选择(每题1.5分,共60分)1.完整的计算机系统由(C)组成。
A.运算器、控制器、存储器、输入设备和输出设备B.主机和外部设备C.硬件系统和软件系统D.主机箱、显示器、键盘、鼠标、打印机2.以下软件中,(B)是系统软件。
A.Word B.Unix C.Excel D.Microsoft office3.计算机能直接识别的语言是(C )。
A.汇编语言B.自然语言 C 机器语言D.高级语言4.任何程序都必须加载到(C )中才能被CPU执行。
A.磁盘 B.硬盘 C.内存 D.外存5.组成计算机的主机的部件是( C )。
A.运算器和控制器 B.控制器和寄存器 C.CPU和内存 D.控制器和内存6.下列关于操作系统的叙述中,正确的是( C )A.操作系统是软件和硬件之间的接口B.操作系统是源程序和目标程序之间的接口C.操作系统是用户和计算机之间的接口D.操作系统是外设和主机之间的接口7. Windows的目录结构采用的是( A )。
A.树形结构 B.线形结构 C.层次结构D.网状结构8.Windows XP操作系统是( A )A.多用户多任务操作系统 B.多用户单任务操作系统C.单用户多任务操作系统 D.单用户单任务操作系统9.Windows XP新增的系统维护功能是( D)。
A.系统数据备份 B.磁盘整理 C.磁盘清理 D.系统还原10.对于Windows XP的控制面板,以下说法不正确的是(B )。
A.控制面板是一个专门用来管理计算机硬件系统的应用程序B.从控制面板中无法删除计算机中己经安装的声卡设备C.对于控制面板中的项目,可以在桌面上建立起它的快捷方式D.可以通过控制面板删除一个己经安装的应用程序11.在Word 的编辑状态下,可以同时显示水平标尺和垂直标尺的视图方式是( B )。
A.普通视图 B.页面视图 C.大纲视图 D.全屏幕显示方式12.关于Word 2003文档窗口的说法,正确的是( C )。
模拟试卷1一、名词解释1.系统结构:是对计算机系统中各机器级之间界面的划分和定义,以及对各级界面上、下的功能进行分配。
2.SIMD:单指令流多数据流计算机系统。
3.资源共享4.Cache:高速缓冲存储器5.模拟:是对真实事物或者过程的虚拟二、选择1.Cache是介于CPU和( C )之间的小容量存储器,能高速地向CPU提供指令和数据,从而加快程序的执行速度。
A.寄存器B.DRAMC.主存D.硬盘2.并行性开发的途径为时间重叠、资源共享和( C )等。
A.时间并行B.资源分布C.资源重复D.时间并发3.冯•诺依曼型计算机的设计思想是( C )。
A.存储数据并按地址顺序执行B.存储程序并按地址逆序执行C.存储程序并按地址顺序执行D.存储程序并乱序执行4.在计算机系统的层次结构中,属于硬件级的是( D )。
A.应用语言级B.高级语言级C.汇编语言级D.机器语言级5.消除流水线性能瓶颈的方法:瓶颈段细分和( B )。
A.瓶颈段串联B.瓶颈段并联C.瓶颈段拆分D.瓶颈段流水三、简答1.试述现代计算机系统的多级层次结构。
2.试述RISC设计的基本原则和采用的技术。
3.试述全相联映像与直接映像的含义及区别。
直接映像: 指主存的一个字块只能映像到Cache的一个准确确定的字块中。
直接映象是一种最简单的地址映像方式,它的地址变换速度快,而且不涉及其他两种映像方式中的替换策略问题。
但是这种方式的块冲突概率较高,当称序往返访问两个相互冲突的块中的数据时,Cache的命中率将急剧下降,因为这时即使Cache中有其他空闲块,也因为固定的地址映像关系而无法应用。
全相联映像:指主存的一个字块可以映像到整个Cache的任何一个字块中。
这种方式只有当Cache中的块全部装满后才会出现块冲突,所以块冲突的概率低,可达到很高的Cache命中率;但实现很复杂。
当访问一个块中的数据时,块地址要与Cache块表中的所有地址标记进行比较已确定是否命中。
在数据块调入时存在着一个比较复杂的替换问题,即决定将数据块调入Cache中什么位置,将Cache中那一块数据调出主存。
为了达到较高的速度,全部比较和替换都要用硬件实现。
四、论述CPU写Cache时内容不一致现象,有那两种解决方法?各自的优缺点是什么?【解】有两种方法:写回法(抵触修改法):是在CPU执行写操作时,信息只写入Cache,仅当需要被替换时,才将已被写入过的Cache块先送回主存,然后再调入新块。
写直达法(直达法):利用Cache-主存存储层次在处理机和主存之间的直接通路,每当处理机写入Cache的同时,也通过此通路直接写入主存。
在可靠性上,写直达法优于写回法;在与主存的通信量上,写回法少于写直达法;在控制的复杂性上,写直达法比写回法简单;在硬件实现的代价上,写回法要比写直达法好。
五、计算某模型机由8条指令,使用频度为0.3 0.3 0.2 0.1 0.05 0.02 0.02 0.01试分别用Huffmann编码和扩展编码对其操作码进行编码,限定扩展编码只能做两种长度,则它们的编码长度比定长操作码的长度减少多少?【解】Huffman长度:(0.3+0.3+0.2)*2 + 0.1*3 + 0.05*4 + 0.02*5 + 0.02*6 + 0.01*6 = 2.38 长度减少3-2.38=0.62扩展编码长度:(0.3+0.3+0.2)*2 + (0.1 + 0.05 + 0.02 + 0.02 +0.01) * 5 = 2.6长度减少3-2.6=0.4模拟试卷2一、名词解释1.系统结构:指系统内部各组成要素之间的相互联系、相互作用的方式或秩序,即各要素在时间或空间上排列和组合的具体形式。
2. RISC: 精简指令系统计算机,只采用使用频度高、简单、执行速度快的指令类型。
3.并行性:把解题中具有可以同时进行运算或操作的特性,4.实页冲突:发生两个以上的虚页想要进入主存中同一个页面位置的现象。
5.仿真:用模型来代替实物进行研究、试验的方法二、选择1.Cache是介于CPU和( C )之间的小容量存储器,能高速地向CPU提供指令和数据,从而加快程序的执行速度。
A.寄存器B. DRAMC. 主存D. 硬盘2.并行性开发的途径为时间重叠、( C )和资源共享等。
A. 时间并行B. 资源分布C.资源重复D. 时间并发3.RISC的三个基本要素是:(1)一个有限的简单的指令集;(2)CPU配备大量的( B ) ;(3)强调对指令流水线的优化。
A. 专用寄存器B. 通用寄存器C. CacheD. 内存4.冯•诺依曼型计算机的设计思想是存储程序并按地址顺序执行,它的主要组成部分包括:运算器、( B )、控制器适配器与I/O设备。
A. 寄存器B. 存储器C. 缓冲器D. 译码器5.指令格式中的( A )字段,用来表征指令的操作特性与功能。
A. 操作码B. 指令字C.数据字D.地址码三、简答1.试述现代计算机系统的多级层次结构。
2.试述阵列处理机与多处理机的区别。
结构方面:阵列处理机的互连较规整,有一定专用性,互连的处理单元数量大;多处理机要采用更灵活多变的结构,实现复杂的互连模式,互连的处理机数量少。
并行性方面:阵列处理机是操作级并行,是并行性的同时性;多处理机是作业、程序、任务级的并行,同时包含指令内部操作间的并行,是并行性的并发性。
3.试述分页式虚拟存储器与分段式虚拟存储器的含义和区别。
页式管理:页式虚拟存储器把虚拟地址空间划分成一个个固定大小的块,每块称为一页,把主存储器的地址空间也按虚拟地址空间同样的大小划分为页。
页是一种逻辑上的划分,它可以由系统软件任意指定。
虚拟地址空间中的页称为虚页,主存地址空间中的页称为实页。
每个用户使用一个基址寄存器(在CPU 内),通过用户号U 可以直接找到与这个用户程序相对应的基址寄存器,从这个基址寄存器中读出页表起始地址。
访问这个页表地址,把得到的主存页号p 与虚地址中的页内偏移直接拼接起来得到主存实地址。
地址映象:是将每个虚存单元按某种规则(算法)装入(定位于)实存,即建立多用户虚地址Ns 与实存地址np 之间的对应关系。
地址变换:是程序按照这种映象关系装入实存后,在执行时,多用户虚地址Ns 如何变换成对应的是地址np。
页面争用(实页冲突):发生两个以上的虚页想要进入主存中同一个页面位置的现象。
1.试推导并行主存的主存频宽与模体数、转移概率的关系表达式。
段式管理:段为程序的逻辑单位段表,本身也是段,常驻内存,也可以在辅存,需要时调入主存–段表结构:段名、地址、装入位、段长、访问方式。
–段表基址寄存器:指明段表的启始地址。
地址映象方法:每个程序段都从0 地址开始编址,长度可长可短,可以在程序执行过程中动态改变程序段的长度。
地址变换方法:–由用户号找到基址寄存器–从基址寄存器中读出段表的起始地址–把起始地址与多用户虚地址中段号相加得到段表地址段分段与分页的主要区别–页是信息的物理单位,段是信息的逻辑单位;–页的大小固定,段的大小动态变化;–分页系统中的逻辑地址空间是一维的,分段系统中的是二维的。
–分页系统中不易实现“共享”和“动态链接”,分段则很容易–表中给出的起始地址与段内偏移D 相加就能得到主存实地址四、论述地址映像有三种方式?各自是什么并画图表示。
【解】全相联映像;直接相联;组相联。
全相联映像:主存中的任意一块都可以映象到Cache中的任意一块。
冲突概率低;空间利用率高;地址变换复杂。
块块0Cache块1……块C b -10块1……块i ……块M b -1主存储器全相联映象方式直接相联:主存中一块只能映象到Cache 的一个特定的块中。
硬件简单,冲突概率高,出现大量空闲块,很少使用。
直接相联映象方式块块10Cache块1……块C b -10……块C b -1主存储器块C b ……块2C b -1块M b -C b ……块M b -1……区0区1区Me-1个区组相联地址映像:各组之间是直接映象,组内各块间是全相联映象。
块的冲突概率比较低,块的利用率大幅度提高,块失效率明显降低。
五、计算设某个程序包含5个虚页,实页数为3,其页地址流为4,5,3,2,5,1,3,2,2,5,1,3。
试画出FIFO、LRU、OPT 替换算法的时间状态图,写出各自的命中率。
【解】模拟试卷3一、名词解释6.系统结构: 指系统内部各组成要素之间的相互联系、相互作用的方式或秩序,即各要素在时间或空间上排列和组合的具体形式。
7.MIMD:.多指令流多数据流它使用多个控制器来异步地控制多个处理器,从而实现空间上的并行性8.资源重复:单机和多机系统中并行性发展的技术途径之一。
9.地址映像:把虚拟地址空间映象到主存地址空间,具体地说,就是把用户用虚拟地址编写的程序按照某种规则装入到主存储器中,并建立多用户虚地址与主存实地址之间的对应关系。
10.数据流:是指一组有顺序的、有起点和终点的字节集合,程序从键盘接收数据或向文件中写数据,以及在网络连接上进行数据的读写操作,都可以使用数据流来完成。
二、选择11.Cache是介于CPU和( C )之间的小容量存储器,能高速地向CPU提供指令和数据,从而加快程序的执行速度。
A.寄存器B. DRAMC. 主存D. 硬盘12.并行性开发的途径为时间重叠、资源重复和( C )等。
A. 时间并行B. 资源分布C.资源共享D. 时间并发13.虚拟存储器只是一个容量非常大的存储器的( C )模型,不是任何实际的物理存储器。
A. 主存B. 用户程序C. 逻辑D. 辅存14.( C )属于MIMD系统结构。
A. 各处理单元同时受同一个控制单元的管理B. 各处理单元同时接受同一个控制单元送来的指令C. 多处理机和多计算机D. 阵列处理机15.指令格式就是指令字用二进制代码表示的结构形式,通常由( A )字段和地址码字段组成。
A. 操作码B. 操作数C. 操作特性D. 数据字三、简答16.试述现代计算机系统的多级层次结构。
17.什么是虚拟存储器中的段页式管理?采用分段和分页结合的方法。
程序按模块分段,段内再分页,进入主存仍以页为基本信息传送单位,用段表和页表进行两级定位管理。
18.多处理机系统与机群系统有什么差别?多处理机系统由若干台独立的计算机组成,每台计算机能够独立执行自己的程序,彼此之间通过互连网络连接,实现程序之间的数据交换和同步。
机群系统是一组完整的计算机互连,它们作为一个统一的计算资源一起工作,并能产生一台机器的印象。
四、某台计算机有10条指令,它们出现的频度如下表所示,请给出10条指令的定长编码方案、Huffman编码方案、扩展编码方案。
指令 1 2 3 4 5 6 7 8 9 10频度0.20 0.25 0.15 0.08 0.07 0.06 0.05 0.05 0.05 0.04【解】a)定长编码0000,0001,0010,0011,0100,0101,0110,0111,1000,1001b)Huffman编码1.112.013.0014.00015.10116.10107.10018.10009.0000110.00000c)扩展编码1.002.013.104.110005.110016.110107.110118.111009.1110110.11110五、计算(共25分)在一个5段的流水线处理机上需经9拍才能完成一个任务,其预约表为:度方案。