我国国土资源管理
- 格式:doc
- 大小:33.50 KB
- 文档页数:5
国土资源管理法律法规和重要政策的基本内容建国以后,我国十分重视土地的合理利用与管理,先后制定了一系列的土地管理法律法规。
1950年6月中央人民政府颁布了《土地改革法》; 1986年,全国人大通过了《土地管理法》,1988年进行了修改,该法是我国第一个较全面的综合性的关于保护土地的法律。
1998年8月29日,第九届全国人大常务委员会第四次会议通过了《中华人民共和国土地管理法(修订案)》。
1999年1月1日起开始施行的《中华人民共和国土地管理法》。
2004年,国家又进行了修正。
其基本原则为土地公有原则、充分合理利用土地原则、节约利用土地和保护耕地原则、土地有偿使用原则等四项原则。
近年来,为保障粮食生产安全和经济平稳运行,国务院将土地管理作为宏观调控的一条重要手段,陆续出台了一系列政策文件,宗旨是:综合运用经济手段、法律手段和必要的行政手段,实行“两个最严格”的土地管理制度。
即:“最严格的耕地保护制度”,严格控制农用地转为非农建设用地;“最严格的节约用地制度”,严格建设用地审批。
归纳起来,主要有以下三个方面:(一)实行土地社会主义公有制,强化土地利用总体规划和年度计划控制1、土地的所有制我国实行土地的社会主义公有制,即全民所有制和农村集体所有制。
全民所有,即国家所有土地的所有权由国务院代表国家行使,城市市区的土地属于国家所有。
集体所有,农村和城市郊区的土地,除由法律规定属于国家所有的以外,属于农民集体所有;宅基地和自留地、自留山,属于农民集体所有。
任何单位和个人不得侵占、买卖或者以其他形式非法转让土地。
国家为公共利益的需要,可以依法对土地实行征收或者征用并给予补偿。
2、组织编制土地利用总体规划土地利用总体规划是指在一定区域内,根据国家社会经济可持续发展要求以及当地的自然、社会经济条件,对土地的开发、利用、整治、保护等在空间和时间上所作的总体安排和布局。
土地利用总体规划主要通过耕地保有量、基本农田保有量和建设用地总规模三个“刚性”指标来控制。
国土员管理制度我国国土资源管理制度的总体目标是促进国土资源合理利用和保护,确保国土资源的可持续利用,并取得最大的经济社会效益。
这一目标要求在国土资源管理过程中,要对国土资源进行全面调查、合理开发利用和严格保护。
国土资源管理制度需要满足保护国土资源的基本要求,提高国土资源的利用效率,促进国土资源的可持续利用。
国土资源管理制度的主要内容包括国土资源管理体制、国土资源利用管理体制、国土资源保护管理体制、国土资源信息管理体制、国土资源监督管理体制等。
这些管理体制是国土资源管理制度的重要组成部分,对于保障国土资源的合理利用和长期保护具有重要的意义。
国土资源管理体制是国土资源管理制度的重要组成部分,包括国土资源管理部门的设置和职责等。
国土资源管理部门负责国土资源的调查、评价、规划以及出让等工作,确保国土资源的合理利用和保护。
国土资源管理部门应当建立科学、严格、高效的管理机制,提高国土资源管理的效率和水平。
国土资源利用管理体制是国土资源管理制度的重要组成部分,包括国土资源利用的规划、批准、管理、监督等工作。
国土资源利用管理部门应当根据国土资源的空间属性和利用需求,科学编制国土资源利用规划,合理安排国土资源利用布局,建立国土资源的利用标准和管理规定,确保国土资源的合理利用和最大限度发挥效益。
国土资源保护管理体制是国土资源管理制度的重要组成部分,包括国土资源的保护范围、保护措施、保护标准等内容。
国土资源保护管理部门应当综合考虑国土资源的保护需求和社会经济发展的需求,科学划定国土资源的保护范围,建立国土资源的保护标准和措施,赋予国土资源保护管理部门相应的执法权力和监督权力,确保国土资源的健康发展和长期保护。
国土资源信息管理体制是国土资源管理制度的重要组成部分,包括国土资源调查、监测、评价数据的收集、整理、归档等工作。
国土资源信息管理部门应当建立科学准确的国土资源信息数据库,为国土资源管理决策提供依据和支撑,加强国土资源信息的共享和交流,提高信息管理的效率和质量。
浅谈我国国土资源管理体制的历史、现状及发展趋势摘要:本文笔者通过对国土资源管理体制的历史、现状进行分析和归纳,试图找出其存在的不足和缺陷,并结合自己多年的国土资源管理经验提出了一些意见,希望能够为业界相关工作人员提供一定的借鉴和参考。
关键词:我国国土资源;管理体制;历史;现状;发展趋势中图分类号:f301.2 文献标识码:a 文章编号:1001-828x(2012)12-000-01一、历史回顾国土资源管理体制是附属于国家行政管理的一类体制,指一个国家的国土资源管理机构所设定的管理结构体系,其管辖的自然资源主要包括土、木、水、矿等资源。
而随着我国经济的不断的发展,国土资源管理机制也在不断地发生变化,而且到目前为止其已经经历分散管理和集中管理两个阶段。
1.各项资源管理独立,政府职能难以发挥在八十年代以前,我国国土资源中的各类自然资源管理基本都是进行分散管理的,也即将自然资源分割成几块进行管理。
因而各类自然资源管理部门都是在不同的时期建立的,其中土地管理局是由建国时期的土地改革开始发展形成的,主要的职能是土地资源的管理。
但是这个时期土地管理局并不是管理所有的土地,其职能范围只涉及农村土地的管理,而城市用地则由其他部门分别管理[1]。
直到1982年,我国政府机构才真正成立了矿产资源专业管理部门,即地质矿产部门。
与此同时,还开设了许多其他的职能部门,比如说有色金属部门、矿产资源部门等,主要用来生产和经营矿物资源。
但是,在这个时期建立的矿物资源部,并没有从事管理矿物资源行业,而主要负责开展地质勘探等工作。
2.各类资源管理逐渐得到加强,依法管理资源体制开始形成土地资源管理工作主要是继1986年国家土地管理局的建立才渐渐步入正轨,其刚建立时是由国务院直接领导,统一管理全国的土地,并且下级又分别开设土地管理机构,用来分别管理地方土地。
因此土地资源管理便形成了由地方到上级层层管理的体系结构。
矿产资源部也是由国务院直接领导的国家机构,而其到1988 年才开始逐渐的形成了一套完善的矿产资源管理体系——其职能不仅仅限于地质勘探和监测,也可以管理、保护、监督矿物资源。
国土资源调查与管理的现状与未来国土资源是全球最宝贵的财富之一,其地下的矿产、水、森林、土地、动植物等,对人类社会的发展起到了决定性的作用。
由于环境破坏、过度开采以及不合理的利用方式,国土资源在全球范围内正面临着严重的问题。
因此,加强国土资源流动管理已经成为各国政府合作的主要议题之一。
国土资源调查是国土整治的重要组成部分,它可以帮助国家制定科学合理的资源开发计划和资源保护措施,保证资源的可持续利用。
当前,许多国家正在加强国土资源调查与管理,并逐步实现现代化的调查手段和管理体系。
下面我们将从国土资源调查与管理的现状和未来进行探讨。
一、国土资源调查的现状国土资源调查是通过对国土进行勘察和调查,建立包括土地资源、森林资源、草地资源、水资源和矿产资源在内的适应科学发展需要和经济社会发展要求的资源数据库。
国土资源调查的内容主要涉及以下方面:1.土地资源调查土地资源是国土整治的基础和核心内容,土地利用的科学规划和适宜性评价是土地资源调查的主要目的。
土地资源调查通常从土地利用、土地性质、土地资源品质和土地利益等角度进行评估,得出土地质量评价,为土地的合理使用提供科学依据。
2.森林资源调查森林资源调查主要是通过对森林资源进行调查和勘察,实现对森林分布、种类、面积、资源储备、产出能力、变化趋势等信息的收集和综合分析。
通过对森林资源的调查和评价,可以制定科学的林业规划、实施有效的保护和经营管理。
3.草地资源调查草地资源是人畜饲养、环境保护等方面的关键性因素。
草地资源调查主要是对草地的分布、类型、质量评价等内容进行分析,了解草地资源的动态变化和利用情况,制定符合实际的草地资源规划和管理措施。
4.水资源调查水资源调查是为了了解水文地质情况,分析水资源的分布和性质,并为水资源的高效利用和保护提供科学的依据。
水资源调查的主要内容包括水资源的供需和质量状况、水文地质情况、水生态系统状况等。
5.矿产资源调查矿产资源调查是对矿产资源的勘探和发现以及资源的储量和产能等方面进行深入了解和研究,以便合理利用和保护矿产资源。
国土资源管理国土资源管理在现代社会中扮演着重要的角色。
它涉及到国家资源的开发、保护和利用,对于国家的经济发展和社会稳定具有重要的影响。
本文将从国土资源管理的定义、重要性及相关挑战等方面进行探讨。
国土资源管理是指对国家所拥有的土地、矿产、水资源等进行有效的规划、利用和管理的过程。
在现代社会中,由于人口增长、经济发展等因素的影响,国土资源的管理显得尤为重要。
首先,国土资源管理的重要性体现在经济发展方面。
国土资源是支撑国家经济发展的重要基础,涉及到农业、工业、建筑、交通、能源等各个领域。
有效地管理国土资源可以提高资源的利用效率,推动产业的发展,促进经济的繁荣。
其次,国土资源管理对于生态环境的保护也具有重要的意义。
国土资源管理需要在保护自然环境和生态系统的基础上进行,以避免过度开发和污染,保持生态平衡。
只有通过科学合理的管理,才能保护珍贵的生态资源,维护生态环境的稳定性。
然而,国土资源管理也面临着一系列的挑战。
首先,由于资源的有限性,资源的合理利用成为管理的核心问题。
如何在满足经济发展需要的同时保护资源,是国土资源管理面临的一大难题。
其次,不同地区的资源分布不均衡,地区之间资源的开发利用存在差异,如何协调各地资源的开发利用,是国土资源管理亟待解决的问题之一。
此外,国土资源管理还面临着管理体制不完善的问题。
在一些地方,由于管理机构的职能划分不清晰、管理水平不高,导致资源开发利用难以有效推进。
同时,监管不到位也是国土资源管理面临的一个挑战。
一些不法分子通过非法占用土地、非法开采矿产等手段,破坏了国土资源的管理秩序,对于这些问题的监管是国土资源管理的重要任务之一。
为了有效地管理国土资源,需要加强相关的法律法规建设。
通过完善相关的法规,对资源的开发利用、保护和管理等方面做出具体规定,为国土资源的管理提供法律依据和保障。
同时,要加强监管力度,对于资源的开发利用进行严格的监督和管理,防止资源的浪费和滥用。
另外,加强科技创新也是国土资源管理的重要手段。
国土资源法全文第一章总则第一条为了保护国土资源,合理利用国土资源,维护国家安全和经济社会可持续发展,制定本法。
第二条国土资源是指国家所有的土地、矿产资源、水域和其他自然资源。
第三条国土资源的管理原则是公有、均等、合理、可持续利用。
第四条国土资源的管理目标是保护国土资源、提高资源利用效益、促进生态环境保护和建设。
第五条国土资源的管理要坚持保护优先、合理利用、有偿使用、节约集约、可持续发展的原则。
第六条国土资源的管理要遵循科学规划、统筹协调、分类施策、依法管理的原则。
第七条国土资源的管理要强化生态环境保护,推动资源节约型、环境友好型社会建设。
第八条国土资源的管理要加强公众参与,保障公众的知情权、参与权、表达权。
第九条国土资源的管理要加强对国土空间的规划、利用和保护。
第二章国土空间规划第十条国土空间规划是国土资源管理的基础和依据。
第十一条国家根据经济社会发展的需要,制定国土空间规划。
第十二条国土空间规划包括总体规划和专项规划。
第十三条国土空间总体规划是国家在一定时期内,对国土空间发展布局和利用方式的整体安排。
第十四条国土空间总体规划应当与国民经济和社会发展规划相衔接。
第十五条国土空间总体规划应当根据资源环境承载能力、经济社会发展需要、国土安全和生态环境保护要求等因素确定。
第十六条国土空间总体规划应当保证国家安全和国土空间的完整性。
第十七条国土空间专项规划是国家对特定地区、特定领域的国土空间开发利用和保护的具体规划。
第十八条国土空间专项规划应当与国土空间总体规划相衔接。
第十九条国土空间专项规划应当根据国土空间总体规划确定。
第二十条国土空间专项规划应当与国民经济和社会发展规划相衔接。
第二十一条国土空间专项规划应当根据实际需要通过公众参与、专家论证等程序制定。
第二十二条国土空间规划应当经国土资源主管部门批准并向社会公布。
第三章国土利用第二十三条国土利用应当科学规划、综合利用、保护优先、节约集约。
第二十四条国土利用应当分类管理,合理布局,提高土地利用效益。
浅述我国城市土地资源管理的现状我国城市土地资源管理一直是一个备受关注的问题,随着城市化进程的加快,土地资源的管理越来越受到人们的关注。
城市土地资源管理的现状既有积极的一面,也有不足之处,需要进一步加强和完善。
我国城市土地资源管理的现状是积极的。
随着城市化进程的不断推进,我国城市土地资源管理已经取得了一定的成绩。
针对土地资源的开发、利用和保护,国家及各级政府制定了一系列的法规和政策,加强了土地资源的保护和管理;各城市也积极推动土地利用规划,合理规划城市用地,提高土地利用效率;我国还建立了国土空间规划体系,加强土地资源整体规划和管理,保障城市土地资源的可持续利用等。
我国城市土地资源管理的现状也存在不足之处。
一是土地利用效率仍然较低。
一些地方在土地利用中存在浪费现象,尤其是一些城市的用地效率偏低,土地浪费严重;二是土地资源的开发、利用和管理中存在一些不规范和滥用情况。
一些地方政府在土地资源管理中存在不规范行为,导致土地资源的异常开发和滥用;三是土地资源保护不到位。
一些城市在土地开发中存在对农田的过度开发、对自然生态环境的破坏等问题。
针对我国城市土地资源管理的现状,需要进一步完善管理机制,加强土地资源管理,提高土地资源利用效率。
一是要进一步完善土地资源管理体系。
包括建立健全土地资源管理的法律法规,明确土地利用的空间范围和用途功能,规范土地开发和利用行为,加强土地资源的整体规划和管理,推动建立国土空间规划体系。
二是要加强土地资源利用效率的提升。
要强化城市用地规划,提高土地利用效率,减少土地浪费,推动土地资源的集约利用。
三是要加强土地资源保护。
要严格保护耕地资源,加强土地资源的可持续利用和生态环境的保护,避免过度开发和滥用土地资源。
要积极推动城市土地资源管理的信息化建设。
信息化建设可以提高土地资源管理的效率、准确性和透明度,使得土地资源的开发、利用和管理更加规范和有效。
通过信息化建设,可以实现土地资源的全生命周期管理,全面推进土地资源管理工作的现代化。
国土资源管理工作中面临的主要问题及应对措施分析摘要:进入社会发展新阶段,中国经济实现快速增长,社会建设逐步改善,基地国土资源开发取得一定成效。
但进入新时代,发展理念和建设内容发生了变化,发展理念和国土资源管理还比较落后。
特别是在实际管理中,有些行动不能完全落实,新问题难以解决。
因此,相关责任人需要更加重视这些问题,从根源上进行解决。
关键词:国土资源管理;问题;改进策略引言国土资源管理水平一定程度上体现了国家经济整体发展水平和社会稳定程度。
随着时代发展变化,国土资源体制也在不断进行改革和深化,国土资源管理模式也应当进行改革创新,才能更好地适应新时期社会主义现代化建设要求。
1国土资源的管理现状随着我国经济的快速发展,很多的耕地逐渐地变成了商品开发用地,我国的耕地面积也变得越来越少,出现了土地资源耗费严重的现象,生态环境问题也日益加剧,降低了土地的质量。
为了能够让我国更加合理地利用国土资源,首先最重要的就是要加大力度对国土资源进行管理,并且寻找相关的解决措施来解决目前的难题。
为了能够高效利用和开发我国的国土资源,各个省份和城市都已经开始重视国土资源的管理,加大了对其管理力度,并且严格地依据财政部门的标准来管理国土资源。
2国土资源管理中存在的问题2.1国土资源管理力度不大在传统土地资源管理的过程中,相关部门并没有很好地注重,所以目前对于国土资源管理的力度并不够。
在管理相关国土资源的过程中,多数政府缺乏管理力度,不仅严重地浪费了大量的国土资源,同时也产生很多国土资源使用方面的问题,例如交易、违规性建设等问题,这些问题都有待我们去解决。
另外,在政府对国土资源进行管理的过程中,缺乏很多条款规定,缺乏规则的管束,导致很多国土资源管理存在着表面性的问题,部分管理人员并没有深刻地认识到对国土资源进行管理的重要性,经常存在着以公谋私的现象,浪费了大量的国土资源。
2.2缺乏完善的国土资源管理制度各个省份在进行国土资源管理的过程中,并没有树立完善的国土资源管理制度,国土资源管理的效果直接受到了影响,而且在管理中,国土资源的管理效率不高。
试论我国国土资源管理体制的演变现状及发展趋势试论我国国土资源管理体制的演变现状及发展趋势1、我国国土资源管理体制的历史演变1.1分割分散管理阶段国土资源包括一个国家的土地、海洋、水、矿产、生物等一切自然资源,在80年代以前,我国的土地资源、海洋资源、矿产资源等自然资源都处于分散管理状态,每一项单一资源又处于部门分割分散管理状态。
以土地资源管理为例,观察我国国土资源管理体制的演变。
1954年我国农业部设立土地利用总局,撤销了地政司,56年发展为农垦部,管理我国荒地国营农场建设,82年,农业部成立土地管理局。
在这一阶段,没有出现土地资源管理的专职部门,对我国土地资源进行统一管理。
城乡土地资源管理被分割开,城建部门、交通部门、铁道部门等对城市土地资源进行分隔管理,农村土地资源则由农业部管理。
1.2相对集中管理阶段80年代以后,我国相继颁布了《中华人民共和国海洋环境保护法》、《中华人民共和国土地管理法》、《中华人民共和国草原法》等一系列国土资源保护法,资源法制建设逐渐开始完善,我国国土资源管理体制步入法制管理轨道,单项资源管理职能趋于加强和集中。
还是以土地资源管理为例,86年,国家土地管理局成立并成为国务院直属机构,对城乡和农村土地资源进行统一管理。
随后,省、市、县、乡级土地管理机构相继建立,形成层次分明的五级管理体系。
2、我国国土资源管理体制的现状2.1中央级管理机构中央级国土资源管理机构是指98年以后由原地质矿产部、国家海洋局、国家土地管理局、国家测绘局组成的国土资源部,对我国矿产资源、土地资源、海洋资源等自然资源进行统一规划和集中管理。
这标志着现阶段我国土地资源管理体制正处于部门分割分散管理向相对集中管理的过渡阶段。
98年以后,能源的分散管理局面也得到改变,成立了国家石油和化学工业局、国家煤炭工业局,由国家经贸委统一管理,原电力工业部的政府职能也被并入国家经贸委。
2000年,石油化工、煤炭、冶金等国家局的独立番号被撤销,变为国家经贸委的内设局,能源资源的生产经营管理不断集中。
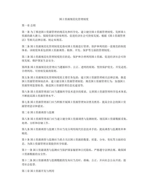
国土资源规范化管理制度第一章总则第一条为了推进国土资源管理的规范化和科学化,建立健全国土资源管理制度,发挥国土资源的最大潜力,保障资源可持续利用,促进经济社会可持续发展,根据《国土资源管理法》等相关法律法规,制定本规范。
第二条国土资源规范化管理制度是指对国土资源进行管理、保护和利用的一套规范的制度体系。
该制度体系包括国土资源调查、勘探、开发、保护等方面的管理制度。
第三条国土资源规范化管理制度的目的是:保护和合理利用国土资源,促进经济社会可持续发展,维护国家生态安全。
第四条国土资源规范化管理应当遵循科学、公正、透明的原则,坚持保护优先、开发适度、合理利用、可持续发展的原则。
第五条国土资源规范化管理制度的主要任务包括:建立国土资源管理相关法律法规,推进国土资源管理体制改革,建立健全国土资源管理制度,规范国土资源管理行为,加强国土资源管理监督检查,推进国土资源管理信息化建设等。
第六条国土资源管理部门应当遵循科学技术进步的要求,完善国土资源管理科学技术体系,不断提高国土资源管理水平。
第七条国土资源管理部门应当积极开展国土资源管理知识普及教育,提高全社会的国土资源管理意识和素质。
第二章国土资源调查与监测第八条国土资源管理部门应当建立健全国土资源调查与监测制度,规范国土资源数据采集、处理、分析和存储工作。
第九条国土资源调查与监测工作应当充分利用现代信息技术手段,提高调查与监测效率和精度。
第十条国土资源调查与监测应当重点关注国土资源的数量、质量、分布、变化等方面的信息,为国土资源管理决策提供科学依据。
第十一条国土资源调查与监测应当保护国家秘密和公民隐私,严格遵守法律法规,确保国土资源数据的安全性。
第十二条国土资源调查与监测数据的发布应当及时、准确、公正,并向社会公众开放,接受社会监督。
第三章国土资源开发与利用第十三条国土资源管理部门应当建立健全国土资源开发与利用制度,促进国土资源的合理开发和利用。
第十四条国土资源开发与利用应当充分考虑国土资源的可持续性和环境保护的要求,实行生态补偿机制。
国土资源管理依法行政制度大全
第一章:总则
本法依照中华人民共和国宪法和其他有关法律、法规的规定制定。
第二章:国土资源管理的性质
国土资源是指土地、矿藏、水域等自然资源,是国家的重要资源,国土资源管理的基本任务是保障资源的合理利用和可持续发展。
第三章:国土资源管理的原则
1.依法管理原则
2.保护优先原则
3.合理利用原则
4.公平合理原则
第四章:国土资源管理机构
1.国土资源部
2.地方国土资源管理局
3.乡镇国土资源管理办公室第五章:国土资源管理的内容
1.土地规划管理
2.矿产资源管理
3.水域资源管理
4.自然保护区管理
第六章:国土资源管理的程序1.规划制定程序
2.审批程序
3.监督检查程序
第七章:国土资源管理的责任
1.国土资源管理部门的责任
2.地方政府的责任
3.企业和个人的责任
第八章:国土资源管理的监督
1.监督机构
2.监督方式
3.监督结果
第九章:国土资源管理的保障
1.法律保障
2.经济保障
3.技术保障
第十章:国土资源管理的发展
1.制度改革
2.政策调整
3.创新发展
以上是国土资源管理依法行政制度的大全,希望能够对国土资源管理工作有所帮助。
年度国土资源管理工作总结5篇篇1一、引言本年度国土资源管理工作,在党中央、国务院的正确领导和各级地方政府的大力支持下,取得了显著成效。
现将本年度国土资源管理工作的总结如下。
二、工作内容及成效1. 土地利用与规划管理本年度,我们坚持最严格的耕地保护制度,加强土地利用的规划和计划管理,确保了国家粮食安全。
同时,积极推动土地供给侧结构性改革,优化土地利用结构,提高土地利用效率。
2. 矿产资源开发与管理在矿产资源的开发与管理方面,我们加强了矿产资源勘查和评价工作,提高了矿产资源开发的科学性和可持续性。
同时,严格矿产资源开发利用监管,打击非法采矿行为,维护了矿产资源开发秩序。
3. 地质灾害防治本年度,我们加强了地质灾害的监测和预警工作,提高了地质灾害防治的及时性和准确性。
同时,积极开展地质灾害应急处置和灾后恢复工作,保障了人民群众的生命财产安全。
4. 土地资源保护在土地资源保护方面,我们加强了土地执法监督,严厉打击违法用地行为。
同时,积极开展土地整治和生态修复工作,推动了土地资源的保护和生态文明建设。
5. 权益维护与社会服务本年度,我们加强了对农民集体土地权益的维护,保障了农民的知情权、参与权和收益权。
同时,积极推行“放管服”改革,优化服务流程,提高了国土资源管理的服务质量和效率。
三、存在问题及改进措施1. 土地资源管理问题当前,我国土地资源管理面临着一系列问题,如土地利用效率不高、土地市场不规范等。
为此,我们需要进一步深化土地供给侧结构性改革,加强土地市场监管,推动土地资源的高效利用。
2. 矿产资源开发问题在矿产资源开发方面,仍存在非法采矿、破坏生态环境等问题。
为此,我们需要加强矿产资源的勘查和评价工作,提高矿产资源开发的科学性和可持续性。
同时,加大打击非法采矿行为的力度,维护矿产资源开发秩序。
3. 队伍建设问题当前,国土资源管理队伍素质还需进一步提高。
为此,我们需要加强队伍建设和人才培养,提高国土资源管理的专业化和职业化水平。
国土资源调查与管理国土资源调查与管理是指对一个国家或地区的土地、水域、矿产等自然资源进行全面调查和综合管理的工作。
该工作旨在从保护和合理利用的角度,科学有效地开展资源调查和管理,以促进经济的可持续发展和社会的稳定。
一、国土资源调查国土资源调查是指对一个国家或地区的土地、水域、矿产等自然资源进行系统而全面的调查。
其目的是了解和掌握资源的类型、分布、数量、质量等信息,为资源的科学利用和综合管理提供准确的数据支持。
1. 土地资源调查土地资源是指地球表面的陆地部分,包括草地、森林、耕地、建设用地等。
土地资源调查的内容包括土地类型、土地利用现状、土壤质量、土地利用方式等。
通过土地资源调查,可以了解土地的适宜利用范围,合理规划土地利用方式,提高土地利用效率。
2. 水资源调查水资源是指地球表面的淡水资源,包括河流、湖泊、地下水等。
水资源调查的内容包括水资源的分布、水量、水质等。
通过水资源调查,可以了解水资源的供需关系,科学地配置水资源,保障水资源的可持续利用。
3. 矿产资源调查矿产资源是指地下的矿物质资源,包括煤炭、石油、天然气、金属矿产等。
矿产资源调查的内容包括矿产资源的类型、分布、储量等。
通过矿产资源调查,可以了解矿产资源的储量和品质,科学地开展资源勘查和开采,保障矿产资源的可持续供应。
二、国土资源管理国土资源管理是指对一个国家或地区的土地、水域、矿产等自然资源进行科学有效的管理和保护。
其目的是实现资源的合理开发和可持续利用,促进经济的健康发展和社会的稳定。
1. 土地资源管理土地资源管理的主要任务包括土地利用规划、土地使用权划分和土地使用监管等。
通过制定科学的土地利用规划,合理划分土地使用权,加强土地使用监管,可以确保土地资源的有效利用和保护。
2. 水资源管理水资源管理的主要任务包括水资源配置、水资源保护和水资源利用效率提高等。
通过优化水资源配置,加强水资源保护,提高水资源利用效率,可以实现水资源的可持续利用和保护。
国土资源管理实用手册1土地管理篇一、我国为什么要实行最严格的土地管理制度?答:这是我国人多地少的基本国情决定的。
二、当前土地管理的主要任务有哪些?答:1、严格保护耕地2、推进土地资源节约集约利用。
3、编制实施国土规划4、加强和改善土地调控5、推进国土综合整治6、深化国土资源管理制度改革三、土地所有权是指什么?答:土地所有权是指所有权人对自己所有的土地依法享有的占有、使用、收益和处分的权利。
我国的土地所有权包括国家土地所有权和集体土地所有权。
四、什么是土地登记?答:土地登记是指将国有土地使用权、集体土地所有权、集体土地使用权和抵押权、地役权以及依照法律法规规定需要登记的其他土地权利记载于土地登记簿公示的行为。
五、建设用地使用权如何取得?答:建设用地是建造建筑物、构筑物的土地。
按其利用方式,可分为商服用地、工矿仓储用地、住宅用地、公共管理与公共服务用地、特殊用地、交通运输用地、水域及水利设施用地等。
按权属分为国有建设用地和农村集体建设用地。
《土地管理法》第43条规定,任何单位和个人进行建设,需要使用土地的,必须依法申请使用国有土地。
六、国有建设用地使用权的取得方式有哪些?答:国有建设用地使用权可采取出让、转让、租凭或者划拨等方式取得。
七、建设用地审批应具备哪些条件?答:建设用地审批是依照法定程序,依据土地利用总体规划和土地利用年度计划,将农用地和未利用地转为建设用地的审批过程。
具体审批条件如下:1、按规定办理用地预审,并取得建设项目用地预审意见2、符合土地利用总体规划3、符合土地利用年度计划确定的控制指标。
4、占用耕地的,应落实先补后占义务。
5、被征收土地界址、地类、面积清楚,权属无争议。
6、对被征收土地界址、地类、面积清楚,权属无争议。
7、对被征地农民的补偿符合法律法规规定。
8、被征收土地上需要安置人员的安置途径切实可行。
9、用地项目符合国家产业政策和土地供应政策。
10、申请用地面积符合建设用地标准和集约用地标准。
国土资源管理国土资源管理对一个国家或地区的可持续发展至关重要。
它涉及到国家土地的有效利用、资源的保护和可持续利用、土地规划和土地利用政策的制定等方面。
本文将探讨国土资源管理的意义以及这一领域的挑战和解决办法。
一、国土资源管理的意义1.1 促进经济发展国土资源是一个国家最重要的基本资源之一。
有效的国土资源管理能够帮助国家合理利用土地和其他资源,促进经济的可持续发展。
通过科学规划和管理,可以为工业、农业和城市建设提供更多的土地资源,推动经济产业的发展,提高国家的竞争力。
1.2 保护生态环境国土资源管理不仅关乎经济发展,也与生态环境保护息息相关。
良好的国土资源管理可以确保土地资源的合理分配和使用,减少土地破坏和环境污染,保护珍稀物种和生态系统,维护生态平衡。
这对于维护自然生态系统和人类健康具有重要意义。
1.3 优化城市规划随着城市化进程的加快,城市规划成为国土资源管理的重要内容。
合理的城市规划可以提高城市的宜居性,改善居民的生活品质。
通过合理分配土地、建设城市基础设施和绿化环境,有效解决城市交通拥堵、空气污染等问题,提高城市管理的效率。
二、国土资源管理的挑战2.1 土地资源短缺由于人口增长和城市化的需求,土地资源日益紧缺。
这对国土资源管理提出了巨大挑战。
如何合理利用有限的土地资源,满足人们的需求,并保护生态环境成为亟待解决的问题。
2.2 不合理的土地利用方式在一些地区,由于缺乏科学规划和管理,土地资源被过度开发和滥用。
大规模的建设和过度开发导致土地荒漠化、水土流失和生态系统破坏等问题。
因此,加强土地利用的监管和管理,推动可持续土地利用成为当前国土资源管理的重要任务。
2.3 土地管理的不透明性在一些地区,土地管理存在权力过于集中、程序繁琐、信息不对称等问题。
这给了一些不法分子投机和腐败的机会,损害了公共利益和社会稳定。
加强国土资源管理的透明度和公正性,建立健全的监管机制,是维护社会公平正义和促进可持续发展的重要举措。
国土资源局国土资源局是一个极其重要的地方性行政机构,它主要是负责管理和维护国家的土地资源、矿产资源、水资源等资源领域。
国土资源局在推动经济发展、促进市场化改革、保护生态环境等方面发挥了重要的作用,下面我们来看一下它的详细介绍。
一、国土资源局的职能1.负责土地资源的管理。
国土资源局是我国的土地资源管理机构,它的工作范围包括土地利用规划、土地管理、土地增减挂钩、土地减灾等方面。
因此,国土资源局能够对土地进行合理规划,促进土地的有效利用,维护土地的生态环境,实现土地资源的可持续发展。
2.负责矿产资源的管理。
国土资源局是我国的矿产资源管理机构,主要职责包括矿产资源勘查、矿产资源开发、矿区环境保护等方面。
因此,它能够对矿产资源进行有效的管理,防止资源的浪费和破坏,促进资源的可持续利用。
3.负责水资源的管理。
国土资源局是我国的水资源管理机构,它的工作范围包括水资源保护、水资源评估、水资源开发利用等方面。
因此,国土资源局能够对水资源进行有效的管理,保护水源地环境,促进水资源的合理利用。
二、国土资源局的重要性1.推动经济发展。
国土资源是一个国家的重要资产,它是社会和经济发展的基础。
国土资源局能够对土地、矿产资源和水资源等进行有效管理,促进可持续发展,使得国家的经济和社会发展更为稳健。
2.促进市场化改革。
国土资源局在土地流转、矿区并购、物权合并等方面经常发挥重要作用,让市场在资源配置中发挥更大的作用,推动资源的流动和高效利用。
3.保护生态环境。
国土资源局不仅在资源的有效利用上发挥作用,在生态环境保护方面也非常关键。
国土资源局通过科学合理的资源管理,可以有效保护生态环境,促进生态环境的改善和持续发展。
三、国土资源局的未来发展方向1.提高资源利用效率。
国土资源局需要在资源管理方面进行进一步的加强,实现资源的更有效利用,推动形成高效可续的生产方式。
2.加强信息化建设。
国土资源局需要推动信息化建设,依托先进技术优化资源管理和服务工作,打造更加智能化、便捷化的资源管理体系。
浅析我国国土资源管理
摘要:在现阶段我国的国土资源管理工作中,存在着违法用地占地等违法行为,对我国今后的发展造成一定的影响。
对此,我国国土资源部应加大执法力度,对此类问题严格查处,保障我国国土资源的合理利用和管理。
为了使我国的国土资源进行合理利用,就要制定相关的国土资源规划,并进行管理。
此外,要加强对我国国土资源管理工作人员的培训工作,从而能够确保国土资源管理工作的顺利进行。
关键词:国土资源管理
前言:在我国的农村地区,土地违法使用现象非常严重,对此,我们要进行严肃处理,对于违法建筑予以拆除。
在对矿产资源的管理工作中,存在很多亟待解决的具体问题,我国的相关部门要根据具体情况采取合理的方法和措施,有效保证我国矿产资源的合理规划与利用。
本文对我国土地的规范管理、加强国土资源的规划以及做好国土资源工作人员的培训和做好矿产资源管理工作等方面,进行了详细的阐述和分析。
1.规范土地管理
土地违法的总体形势依然严峻,我国违法用地比例及问责比例还较高,违法占地现象依然突出。
特别是一些县市的城郊结合部,不少村民不经审批,就在基本农田上建房。
有的未经批准占用集体园地建厂,有的边报边用违法用地。
可见,非法用地,违规建筑成
恶性泛滥的态势。
2011年全国土资源管理工作要切实在保障土地供给能力上有新思路,努力在优化资源配置和不断增强矿产资源保障能力上有新举措,切实在严格保护资源上有新作为,努力在服务民生上有新成效。
其中,加大卫片执法检查工作成为全州国土资源工作的重点。
卫片执法必须不折不扣的按照部、省、州的安排部署和要求进行,对发现的违法用地,要立即立案;对违法建筑要坚决拆除,对依法应当追究行政责任和刑事责任的违法责任人,要严肃处理。
同时,将卫片执法检查工作作为解决我国土地、矿产资源管理存在问题的一次重大机遇,狠抓落实,重点解决好一下问题:解决好守法意识差的问题。
通过卫片执法检查工作,深入宣传国土资源法律法规,树立依法用地、依法管理氛围;解决好工作作风问题。
以卫片执法检查为抓手,解决工作作风上存在问题,使国土资源系统干部职工千方百计,抓好每项工作的落实;解决好有效遏制土地违法行为问题。
以卫片执法检查工作为契机,推动长效机制建设,努力从源头上有效遏制土地、矿产违法行为的多发势头;认真解决好我国有些县市局的工作薄弱环节问题。
通过卫片执法检查工作的开展,及时发现工作中存在的问题,并针对薄弱环节督促指导各县市规范工作程序,依法管理,从严管理。
2.加强国土资源规划计划管理
在国土资源管理工作中,要做好土地利用总体规划实施工作。
各级要进一步统一思想,增强做好土地利用规划实施工作的自觉性
和责任感,及时发现并协调解决规划实施中出现的问题,定期进行规划实施情况评估,采取各项措施,保障土地利用和管理目标的实现;完成土地利用规划数据库建设工作。
各级要按照国土资源部和省厅工作部署,切实加强市、县、乡三级规划数据库建设工作的组织领导,明确工作分工,层层落实责任,强化工作措施,精心组织实施;完成县级矿产资源规划审查报批工作。
已上报省厅审查矿产资源总体规划的县,要尽快按照省厅审查意见修改完善规划成果,对规划成果严格把关,确保成果质量;做好土地利用年度计划使用管理工作;完成土地整治规划编制工作。
各级要在土地利用总体规划确定的土地整治目标任务基础上,深入分析土地整治潜力,开展土地整治重大问题研究,合理安排土地整治的规模布局,优化土地利用结构,落实补充耕地任务,科学编制土地整治规划。
要积极协调当地财政部门,申请规划编制经费,合理安排规划编制各项工作,确保市、县土地整治规划编制工作顺利进行;规范推进城乡建设用地增减挂钩工作。
对照国土资源部要求,开展全面清查,发现问题,立即纠正,严格规范城乡建设用地增减挂钩试点各项工作。
各地要进一步统一思想,提高认识,积极推进城乡建设用地增减挂钩试点工作。
3.对国土管理工作人员加强培训,做好矿产资源管理工作
为了使我国的国土资源管理工作高效、顺利的进行,就要集中时间、集中精力搞好国土资源管理人员的学习培训。
认真学习、深
刻领会培训内容,掌握建库过程中可能遇到的政策性和技术性问题,确保数据库建设的各项要求落实到位,确保按时高质量完成土地利用规划数据库建设各项工作;进一步加强学习,提高工作效率。
各级要进一步加强学习,牢固树立服务意识,提高工作效能和服务质量,更好地服务双保工作。
同时要注意发扬理论联系实际的风气,提高研究新情况,解决实际问题的能力;坚持依法行政,发扬改革创新精神,进一步规范行政执法,严格依法行政,主动思考,确保各项工作取得实效,树立国土资源系统良好形象。
在矿产资源管理工作中,要按照以下要求严格执行:严格监管,规范秩序。
严格落实目标责任制,加大基层动态巡查监管力度,做到各类违法违规行为早发现、早制止、早处理。
建立起反应迅速、长期稳固的联合执法机制,与公安、安监等部门密切配合,严肃查处各类违法违规行为;优化配置,集约开发。
认真做好采矿权年度投放计划编报工作,严格控制矿权投放量和矿山规模标准,确保矿权总量不增加。
推进矿产资源节约与综合利用,积极引导和鼓励矿山企业加大科技投入;完善机制,科学管理。
完善常态化管理机制,及时掌控矿产开发秩序动向。
创新监管机制,提高矿业秩序监控的密度和广度;深化矿业权管理制度改革,进一步压缩审批事项,明确办理规程、办件时限、承办人员及承办责任,实行审批办件无缝衔接。
结束语:
总之,在国土资源管理工作中,要坚持以科学发展观统领国土
资源管理全局,实现我国经济社会的持续发展。
全国人们要重视和支持国土资源管理,推进国土资源严格保护和集约利用。
此外,还要认真强化政府职能,把国土资源管理当作头等大事认真落实,保障我国国土资源工作高效有序地进行。