脑卒中的溶栓治疗解答
- 格式:docx
- 大小:15.39 KB
- 文档页数:6
脑卒中静脉溶栓诊疗规范及流程图急性脑卒中患者救治流程一、救护车转运流程(一)目标1.在患者或家属知情同意下,快速、准确地将患者转送至可行急诊静脉溶栓的医院;2.进行院前急救处理;3.预先电话通知院前信息,(包括院前卒中评分、相关病史等)给目标医院。
(二)技术要求1.对怀疑卒中的患者急救调度指挥中心应尽可能在最短时间内派出配有合适的装备和人员的救护车;2.指导患者自救,救护车尽快到达;3.评估生命体征,施行现场急救;4.到达后10分钟内完成院前卒中评分;5.维持生命体征稳定,监测血压,测血糖,做心电图,记录最后目测评估正常时间,必要时给予吸氧、心电监护、保护呼吸道通畅、开发静脉通道给予生理盐水等;6.优先转运至最近的、有急诊静脉溶栓条件的医院;7.预先通知转运医院急诊,利用相关微信公众平台等多种形式传输院前卒中评分等院前信息至目标医院;8.拨打医院专用电话,联系进行确认,通知其估计到达时间及患者基本信息,为预约CT、溶栓药物及卒中小组会诊作前期准备,转运患者至急诊;9.完成患者及资料的交接手续,并签字确认。
二、具备静脉溶栓医院急诊科处理流程(一)目标1.树立院内静脉溶栓的绿色通道;2.确认或排除卒中诊断;3.及早启动早期静脉溶栓治疗和完善前期准备。
(二)技术要求1.完成交接,妥善记录保管救护车送诊患者的院前急救信息;2.到院后急诊接诊医师10分钟内立即一般评估:生命体征;采集病史和精要查体,包括末了看起来正常时间;血标本检查,包括血通例、血型、凝血功能、血糖、电解质、肾功能;心电图;急诊头颅CT、立即通知卒中小组;保证静脉通道开通;给予生理盐水;3.其他对症急救处理,维持生命体征稳定,必要时转入急诊抢救室。
三、急性缺血性卒中静脉溶栓流程卒中小组评估流程(一)方针1.建立院内静脉溶栓的绿色通道;2.确认或排除卒中诊断;3.尽早启动初期静脉溶栓治疗。
(二)技术要求1.卒中小组到达,立即神经功能评估:病史;确定发病时间;一般神经功能评估;神经系统检查;确定昏迷程度;确定卒中严重程度;急诊CT(小于25分钟)2.根据CT及症状、病史明确卒中亚型;3.疾速评估静脉溶栓治疗的顺应症及忌讳症;4.签订知情同意书,尽快启消息脉溶栓的绿色通道;5.可在急诊专用床位展开就地静脉溶栓,可住院手续同时管理;6.收入卒中单位或普通病房或重症监护室。
急性缺血性脑卒中静脉溶栓治疗及护理大家好,我今天要和大家聊聊急性缺血性脑卒中的静脉溶栓治疗及护理。
这可是一个非常重要的话题,因为它关系到我们的生命安全。
那么,首先我们要了解一下什么是急性缺血性脑卒中,以及它的治疗方法。
急性缺血性脑卒中是指由于脑血管阻塞导致的脑部血液供应不足,从而引发的一种脑功能障碍。
这种病的发生率很高,而且病情往往发展得很快,所以我们必须要尽快采取措施来救治患者。
而静脉溶栓治疗就是其中一种非常有效的方法。
那么,静脉溶栓治疗究竟是什么呢?简单来说,就是在医生的指导下,通过静脉注射一种叫做“溶栓剂”的药物,来溶解血栓,恢复脑部血液供应,从而减轻或消除脑部缺血缺氧的症状。
这种方法在很多情况下都能取得很好的效果,但是也有一些副作用和风险,比如出血等。
因此,在进行静脉溶栓治疗时,我们必须要密切观察患者的情况,做好护理工作。
接下来,我要给大家介绍一下静脉溶栓治疗的护理要点。
我们要对患者进行全面的评估,了解他们的病史、症状、体征等情况,以便为他们制定个性化的治疗方案。
我们要密切监测患者的生命体征,如心率、血压、呼吸等,及时发现并处理异常情况。
我们还要关注患者的出血情况,特别是在溶栓过程中,要随时准备应对可能出现的出血并发症。
在静脉溶栓治疗过程中,我们还要注意以下几点:一是确保操作规范,避免误操作导致并发症;二是保持良好的沟通,与患者和家属保持密切联系,了解他们的需求和担忧;三是提供心理支持,帮助患者树立信心,积极配合治疗;四是加强康复护理,帮助患者尽快恢复正常生活。
急性缺血性脑卒中的静脉溶栓治疗是一项非常重要的抢救措施,我们在进行这种治疗时,一定要严格遵守操作规程,密切关注患者的情况,做好护理工作。
只有这样,我们才能最大限度地提高治疗效果,减少并发症的发生,保障患者的生命安全。
谢谢大家!。
脑卒中的溶栓方案前言脑卒中是指脑血管疾病导致的中枢神经系统功能突然出现的局部或全身性症状。
脑血栓是脑卒中的主要类型之一,其主要特点是血栓阻塞了脑血管,在缺血区域导致脑组织的损伤。
溶栓治疗是一种通过溶解已经形成的血栓来恢复血液供应并减轻缺血损害的治疗方法。
本文将介绍一些常用的脑卒中溶栓方案。
1. 硝酸甘油硝酸甘油是一种常用的溶栓药物,通过释放硝酸根离子,扩张血管,改善脑血流。
此外,硝酸甘油还能抑制血小板聚集,减轻血栓形成的风险。
因此,硝酸甘油常常被用于急性脑卒中的紧急治疗。
硝酸甘油的给药途径多样,包括口服、舌下含服、贴皮等。
其中,贴皮给药是最常用的途径之一,其通过通过贴在皮肤上,慢慢释放药物。
这种给药方式具有持续效果,能够维持药物在体内的浓度。
2. 组织型纤溶酶原激活剂组织型纤溶酶原激活剂(tPA)是目前最常用的溶栓药物之一。
它是一种天然存在于人体中的蛋白酶,通过促进纤维蛋白的溶解,从而使血栓溶解并恢复血液流动。
tPA的给药方式主要有静脉溶栓和动脉溶栓。
静脉溶栓是通过静脉输注tPA,使其通过血液循环达到脑血管病变部位。
动脉溶栓则是将tPA直接输入到脑血管病变部位,以加快溶栓效果。
溶栓方案的选择应根据患者的具体情况来定,包括病情严重程度、溶栓的时间窗口、患者的年龄和合并症等。
同时,需要监测患者的血小板计数和凝血指标,以确保安全有效的溶栓治疗。
3. 机械溶栓与药物溶栓相比,机械溶栓是一种通过机械手段去除血栓的方法。
这种方法适用于药物治疗无效或不能使用药物的情况。
常见的机械溶栓方法包括血栓切除术和血栓抽吸术。
血栓切除术通过导管将切割器具引入血管内,切除血栓并恢复血液流动。
血栓抽吸术则是通过导管将吸引器具引入血管内,将血栓吸取出来。
机械溶栓的优点是可以直接作用在血栓上,溶栓速度更快。
然而,机械溶栓需要操作技术熟练,并且患者需要在手术中忍受一定的创伤和风险。
4. 多模式溶栓多模式溶栓是指在溶栓治疗中采用多种治疗方式的组合。
急性脑卒中患者医疗救治技术方案静脉溶栓流程、技术要点及质量考核指标一、目标规范静脉溶栓的流程。
二、技术要点1. 确定急性缺血性卒中患者具有溶栓治疗的指征后,签署知情同意书。
(1)选择特异性纤溶酶原激活剂,代表药物,阿替普酶(rt-PA)的静脉溶栓药物治疗、用法和用量。
(2)rt-PA使用剂量为0.9 mg/kg,最大剂量为90 mg。
根据剂量计算表计算总剂量。
将总剂量的10%在注射器内混匀,1分钟内推注。
将剩余的90%混匀后静脉点滴,持续1小时以上。
记录输注开始及结束时间。
输注结束后以0.9%生理盐水冲管。
2. 监测生命体征、神经功能变化。
(1)测血压q15分钟×2小时,其后q60分钟×22小时(或q30分钟×6小时,其后q60分钟×16小时)。
(2)测脉搏和呼吸q1小时×12小时,其后q2小时×12小时。
(3)神经功能评分q1小时×6小时,其后q3小时×18小时。
(4)24小时后每天神经系统检查。
(5)溶栓前将血压控制至185/110 mmHg以下,静脉给予rt-PA 之后至少最初24小时内维持血压低于185/100 mmHg。
①如果发现2次或持续性收缩压>185 mmHg或舒张压>110 mmHg (血压检查间隔至少10分钟),则给予拉贝洛尔10 mg静注,持续1~2分钟以上(注意:如果患者有哮喘、大于Ⅰ度心脏传导阻滞、明显的心力衰竭或心率<50次/分,则应避免使用拉贝洛尔)。
如果血压仍>185/110 mmHg,可每10~15分钟重复给药(同样剂量或剂量加倍),最大总剂量不超过150 mg。
也可给予乌拉地尔25 mg缓慢静注(注意:孕妇及哺乳期妇女禁用;主动脉峡部狭窄或动静脉分流的患者禁用静脉注射)。
如果血压仍>185/110 mmHg,可重复给药(间隔至少为5分钟),最大总剂量不超过50 mg。
急性脑卒中患者医疗救治技术方案静脉溶栓流程目标、技术要点和考核指标目标规范静脉溶栓的流程技术要点1.确定急性缺血性卒中患者具有溶栓治疗的指征后,签署知情同意书;(1)选择特异性纤溶酶原激活剂。
代表药物,阿替普酶(rt-PA)的静脉溶栓药物治疗,用法和用量;(2)rt-PA使用剂量为0.9mg/kg,最大剂量为90mg。
根据剂量计算表计算总剂量。
将总剂量的10%在注射器内混匀,1分钟内推注。
将剩余的90%混匀后静脉点滴,持续1小时以上。
记录输注开始及结束时间。
输注结束后以0.9%生理盐水冲管。
2.监测生命体征、神经功能变化。
(1)测血压q15分钟×2小时,其后q60分钟×22小时(或q30分钟×6小时,其后q60分钟×16小时);(2)测脉搏和呼吸q1小时×12小时,其后q2小时×12小时;(3)神经功能评分q1小时×6小时,其后q3小时×18小时;(4)24小时后每天神经系统检查;(5)溶栓前将血压控制至185/110mmHg以下,静脉给予rt-PA 之后至少最初24小时内维持血压低于185/100mmHg;①如发现2次或持续性收缩压>185mmHg或舒张压>110mmHg (血压检查间隔至少10分钟),则给予拉贝洛尔10mg静注,持续1-2分钟以上。
如果血压仍>185/110mmHg,可每10-15分钟重复给药,最大总剂量不超过150mg。
也可给予乌拉地尔25mg缓慢静注。
如果血压仍>185/110mmHg,可重复给药(间隔至少为5分钟),最大总剂量不超过50mg。
在静脉注射后,为维持其降压效果,可持续静脉点滴。
液体按下列方法配制,通常将250mg乌拉地尔加入静脉输液中,如生理盐水、5%或10%的葡萄糖、5%的果糖或含0.9%的氯化钠的右旋糖苷40;如用输液泵,将20ml注射液(=100mg乌拉地尔)加入输液泵中,再稀释至50ml。
2023急性缺血性脑卒中的溶栓治疗静脉溶栓是治疗急性缺血性卒中的一种方法,阿替普酶是目前唯一获得所有监管机构批准的溶栓药物。
临床常规使用静脉溶栓治疗急性缺血性卒中已经超过25年,在此期间一直强调提高溶栓药物的疗效和安全性,引发了对急性缺血性卒中系统再灌注治疗的进一步研究。
在过去的5年中,由于替奈普酶给药更方便(与阿替普酶相比),且报道对大血管闭塞引起的急性缺血性卒中的疗效更好,替奈普酶成为最有可能替代阿替普酶的溶栓药物。
替奈普酶试验的成功重新激起了人们对开发新型溶栓药物的兴趣。
全身再灌注治疗现在仍是急性缺血性卒中治疗研究的一个主要领域。
除了开发越来越有效和越来越安全的溶栓药物外,预防静脉溶栓后血管再闭塞的策略、提高再通和改善患者预后的辅助治疗也在研究中。
治疗策略从专注于大血管再通逐渐发展到针对组织再灌注和机械取栓术前后持续存在于脑循环中的微血栓研究。
由于两个原因,临床和研究对开发更好的全身再灌注治疗的兴趣有望在未来几年继续复苏。
首先,远程医疗的普及一提供对患者的远程评估一可以提高符合接受静脉溶栓治疗的个体患者的识别。
其次配备了急性缺血性卒中早期诊断和治疗的必要设备的卒中移动单元数量增加,缩短患者从症状发作到治疗的时间。
此外获得先进神经成像的机会增加,延长了部分患者静脉溶栓的可用时间窗。
在这篇综述中,我们讨论了目前溶栓药物和辅助治疗的最新研究。
我们还总结了目前在院前急救、时间窗延长和血管内取栓前静脉溶栓的证据。
急性缺血性卒中的静脉溶栓治疗1995年静脉溶栓作为急性缺血性脑卒中患者的再灌注治疗方法应用临床,由于需要在症状出现后的短时间内开始治疗,因此成为医学上最需要要求时间的疾病之一。
该小组总结了关于静脉溶栓的一些早期随机临床试验的缺陷和经验教训,在这些试验中将阿替普酶与安慰剂在症状出现6小时内的急性缺血性卒中患者中进行了比较。
目前大多数全球卒中指南推荐在脑成像排除颅内出血后,在症状出现后4.5小时内急性缺血性卒中患者中用阿替普酶静脉溶栓。
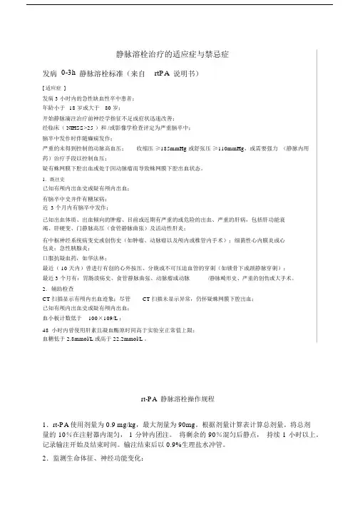
静脉溶栓治疗的适应症与禁忌症发病0-3h静脉溶栓标准(来自rtPA说明书)[ 适应症]发病 3 小时内的急性缺血性卒中患者;年龄小于18 岁或大于80 岁;开始静脉滴注治疗前神经学指征不足或症状迅速改善;经临床( NIHSS>25 )和 /或影像学检查评定为严重脑卒中;脑卒中发作时伴随癫痫发作;严重的未得到控制的动脉高血压;收缩压≥185mmHg 或舒张压≥110mmHg,或需要强力(静脉内用药)治疗手段以控制血压;疑有蛛网膜下腔出血或处于因动脉瘤而导致蛛网膜下腔出血状态。
1.既往史已知有颅内出血史或疑有颅内出血;有脑卒中史并伴有糖尿病;近3 个月内有脑卒中发作;已知出血体质、出血倾向的肿瘤、目前或近期有严重的或危险的出血、严重的肝病,包括肝功能衰竭、肝硬变、门静脉高压(食管静脉曲张)及活动性肝炎;有中枢神经系统病变史或创伤史(如肿瘤、动脉瘤以及颅内或椎管内手术);细菌性心内膜炎或心包炎;急性胰腺炎;口服抗凝血药,如华法林;最近( 10 天内)曾进行有创的心外按压、分娩或不可压迫血管的穿刺(如锁骨下或颈静脉穿刺);最近 3 个月有:胃肠溃疡史、食管静脉曲张、动脉瘤或动脉/静脉畸形史、严重的创伤或大手术。
2.辅助检查CT 扫描显示有颅内出血迹象;尽管CT 扫描未显示异常,仍怀疑蛛网膜下腔出血;已知有颅内出血史或疑有颅内出血;血小板计数低于100×109/L ;48小时内曾使用肝素且凝血酶原时间高于实验室正常值上限;血糖低于 2.8mmol/L 或高于 22.2mmol/L 。
rt-PA 静脉溶栓操作规程1.rt-PA 使用剂量为 0.9 mg/kg,最大剂量为 90mg。
根据剂量计算表计算总剂量。
将总剂量的 10%在注射器内混匀, 1 分钟内团注。
将剩余的 90%混匀后静点,持续 1 小时以上。
记录输注开始及结束时间。
输注结束后以 0.9%生理盐水冲管。
2.监测生命体征、神经功能变化:测血压 q15min ×2h,其后 q60min ×22h;维持血压低于 185/110mmHg;任何静脉降压治疗后,均要检查血压 q15min×2h,避免血压过低;测脉搏和呼吸 q1h×12h,其后 q2h×12h ;神经功能评分 q1h×6h,其后 q3h×18h ;24h 后每天神经系统检查。
静脉溶栓治疗的适应症与禁忌症发病0-3h静脉溶栓标准(来自rtPA说明书)[适应症]发病3小时内的急性缺血性卒中患者;年龄小于18岁或大于80岁;开始静脉滴注治疗前神经学指征不足或症状迅速改善;经临床(NIHSS>25 )和/或影像学检查评定为严重脑卒中;脑卒中发作时伴随癫痫发作;严重的未得到控制的动脉高血压;收缩压>185mmHg或舒张压>110mmHg,或需要强力(静脉内用药)治疗手段以控制血压;疑有蛛网膜下腔出血或处于因动脉瘤而导致蛛网膜下腔出血状态。
1.既往史已知有颅内出血史或疑有颅内出血;有脑卒中史并伴有糖尿病;近3个月内有脑卒中发作;已知出血体质、出血倾向的肿瘤、目前或近期有严重的或危险的出血、严重的肝病,包括肝功能衰竭、肝硬变、门静脉高压(食管静脉曲张)及活动性肝炎;有中枢神经系统病变史或创伤史(如肿瘤、动脉瘤以及颅内或椎管内手术);细菌性心内膜炎或心包炎;急性胰腺炎;口服抗凝血药,如华法林;最近(10天内)曾进行有创的心外按压、分娩或不可压迫血管的穿刺(如锁骨下或颈静脉穿刺);最近3个月有:胃肠溃疡史、食管静脉曲张、动脉瘤或动脉/静脉畸形史、严重的创伤或大手术。
2.辅助检查CT扫描显示有颅内出血迹象;尽管CT扫描未显示异常,仍怀疑蛛网膜下腔出血;已知有颅内出血史或疑有颅内出血;血小板计数低于100X109/L ;48小时内曾使用肝素且凝血酶原时间高于实验室正常值上限;血糖低于2.8mmol/L 或高于22.2mmol/L。
rt-PA静脉溶栓操作规程1.rt-PA使用剂量为0.9 mg/kg,最大剂量为90mg。
根据剂量计算表计算总剂量。
将总剂量的10%在注射器内混匀,1分钟内团注。
将剩余的90%混匀后静点,持续1小时以上。
记录输注开始及结束时间。
输注结束后以0.9%生理盐水冲管。
2.监测生命体征、神经功能变化:测血压q15min >2h,其后q60min >22h;维持血压低于185/110mmHg;任何静脉降压治疗后,均要检查血压q15mi nX2h,避免血压过低;测脉搏和呼吸q1h x12h,其后q2h x12h ;神经功能评分q1h>6h,其后q3h x18h ;24h后每天神经系统检查。
急性缺血性脑卒中静脉溶栓治疗的护理急性的缺血性脑卒中是一个很长的名词,这种病症的出现主要是因为患者大脑中的动脉出现血液供给不足、氧气供给不足,又或者是患者大脑内的动脉阻塞,使大脑内供氧供血不足,使脑部的神经组织出现坏死的情况,如果检测出得了急性的缺血性脑卒中,一定要及时到医院去诊治,否则对大脑的危害很大,那么我们就来讲一下如何护理急性缺血性脑卒中的静脉溶栓治疗。
一、什么是静脉溶栓治疗静脉溶栓药物目前常用的是阿替普酶,阿替普酶是治疗急性缺血性脑卒中的静脉溶栓的的一种有效的药品,其中静脉溶栓即为把阿替普酶注射到其他液体中,这样一块输送到人体的血液中。
阿替普酶的用量要根据患者的体重,计算出用量后,把百分之十的阿替普酶注射到患者体内,剩下的在一个小时之内注入到患者的体内。
静脉溶栓可以有效的解决阻塞血管问题,使血管血液循环流畅,部分脑细胞恢复正常,降低脑细胞坏死的面积,减轻病人发生残疾的几率。
但是静脉溶栓也会带来很多的副作用,由于药物的药效较大,很有可能会造成身体内血管的不适,可能会导致毛细血管的出血、口腔内出血、食道肠胃出血、肾脏出血、有时严重的话还会造成大脑内部的出血,但也有少数的患者会因为脑内的出血死亡,导致患者颅内出血以及心源性栓塞者出血的机率增加。
二、急性缺血性脑卒中静脉溶栓治疗的护理 1、静脉溶栓前的护理在进行溶栓手术前,护理人员需对患者身体进行基础检查,进行初步检查确认符合脑脑梗死诊断标准,并对患者及其家属进行沟通,进行溶栓适应症以及禁忌症的调查,了解患者的病史以及过敏史等情况,对患者进行血常规以及凝血功能的检测,定期对患者的生命体征进行观察,护理人员针对患者的自身情况制定护理计划。
身体方面的护理:首先要对患者的病情进行了解分析,排除溶栓禁忌症,监测患者的生命体征、随机血糖,头颅CT检查、抽血急查血液分析、凝血常规、电解质、肾功和血糖。
心理方面的护理:在面对这些检查项目时,患者以及患者的家属肯定会感到慌张,医生们要跟他们解说这些检查的必要性、重要性,告诉他们静脉溶栓的治疗效果,以及在做完静脉溶栓后应该注意的事项,还有治疗的价格等,并且为他们说一些静脉溶栓的成功案例,让他们权衡利弊,知道用药的好处,减少他们的疑虑、增加信心,解说清楚后通知家人签知情同意书。
北京大学第三医院神经内科李小刚写在课前的话急性缺血性脑卒中即脑梗死是最常见的脑卒中类型,占全部脑卒中的60%—80%。
其急性期的时间划分尚不统一,一般指发病2周内。
急性缺血性脑卒中的处理应强调早期诊断、早期治疗、早期康复和早期预防再发。
在临床实践中,医生要参考诊治原则并结合患者具体病情进行个体化处理。
一、概况(一)缺血性脑卒中的发生过程(如下图):该图包含了以下方面:1 、危险因素:如高血压、糖尿病、高脂血症、吸烟等。
2 、发病过程:病人容易形成粥样硬化,粥样硬化形成以后,斑块不稳定破裂,启动了凝血系统和血小板系统,就会形成血栓或者栓塞,堵塞了远端的脑血管,这样就造成了缺血性卒中。
3 、对抗措施:首选治疗方法是再灌注疗法,即通过溶栓治疗、支架或者是器械取栓等,把堵塞的血管再通。
但是这种再灌注疗法有一定的时间窗。
(二)缺血性脑卒中的病理生理1 、按照病理生理的演变过程,临床上将缺血性卒中分为:超早期:发病 6 小时内早期:发病 6 ~ 72 小时内急性后期:发病 72 小时~ 1 周内恢复期:发病1周后2 、半暗带( 1 )超早期状态的急性缺血性脑卒中的变化是一个动态变化。
( 2 )缺血发作时真正坏死的神经元比较少,大部分处在一个半暗带,即是所有可以挽救的组织。
( 3 )随时间的变化,坏死区逐渐扩大,相对的半暗带逐渐减少,至 6 个小时,坏死区已非常大,这时可以挽救的半暗带非常小。
3 、时间就是大脑被堵塞的脑血管如在一分钟以内不恢复血流,大概有 190万个神经元死亡,如果 1 小时不恢复血流,可以想象这个死亡的神经元是巨大的。
即使随后血流再恢复,仍然不能挽救病人的神经功能,即已经死亡的神经元无法再恢复。
4 、缺血性脑卒中的治疗( 1 )对于缺血性脑卒中的治疗,若用一个圆来表示,则四分之三决定于它的超早期的 6 到 8 小时,而剩下的四分之一的机会是康复。
( 2 )从卒中发作开始,要积极呼叫急救系统,通过急救车转运到有资质的神经科医院,同时加用神经保护药,经过卒中小组的成员做评估后,进行脑的影像学检查,如果确定是缺血性脑卒中,就要及时给予溶栓治疗。
静脉溶栓治疗的适应症与禁忌症
发病0-3h静脉溶栓标准(来自rtPA说明书)
[适应症]
发病3小时内的急性缺血性卒中患者;
年龄小于18岁或大于80岁;
开始静脉滴注治疗前神经学指征不足或症状迅速改善;
经临床(NIHSS>25 )和/或影像学检查评定为严重脑卒中;
脑卒中发作时伴随癫痫发作;
严重的未得到控制的动脉高血压;收缩压>185mmHg或舒张压>110mmHg,或需要强力(静脉内用药)治疗手段以控制血压;
疑有蛛网膜下腔出血或处于因动脉瘤而导致蛛网膜下腔出血状态。
1. 既往史
已知有颅内出血史或疑有颅内出血;
有脑卒中史并伴有糖尿病;
近3个月内有脑卒中发作;
已知出血体质、出血倾向的肿瘤、目前或近期有严重的或危险的出血、严重的肝病,包括肝功能衰竭、肝硬变、门静脉高压(食管静脉曲张)及活动性肝炎;
有中枢神经系统病变史或创伤史(如肿瘤、动脉瘤以及颅内或椎管内手术);细菌性心内膜炎或心包炎;急性胰腺炎;
口服抗凝血药,如华法林;
最近(10天内)曾进行有创的心外按压、分娩或不可压迫血管的穿刺(如锁骨下或颈静脉穿刺);最近3个月有:胃肠溃疡史、食管静脉曲张、动脉瘤或动脉/静脉畸形史、严重的创伤或大手术。
2. 辅助检查
CT扫描显示有颅内出血迹象;尽管CT扫描未显示异常,仍怀疑蛛网膜下腔出血;
已知有颅内出血史或疑有颅内出血;
血小板计数低于100X109/L ;
48小时内曾使用肝素且凝血酶原时间高于实验室正常值上限;
血糖低于 2.8mmol/L 或高于22.2mmol/L。
rt-PA静脉溶栓操作规程
1. rt-PA使用剂量为0.9 mg/kg,最大剂量为90mg。
根据剂量计算表计算总剂量。
将总剂量的10%在注射器内混匀,1分钟内团注。
将剩余的90%混匀后静点,持续1小时以上。
记录输注开始及结束时间。
输注结束后以0.9%生理盐水冲管。
2. 监测生命体征、神经功能变化:
测血压q15min >2h,其后q60min >22h;维持血压低于185/110mmHg;任何静脉降压治疗后,均要检查血压q15mi nX2h,避免血压过低;
测脉搏和呼吸q1h x12h,其后q2h x12h ;
神经功能评分q1h>6h,其后q3h x18h ;
24h后每天神经系统检查。
3. rt-PA输注结束后严格卧床24h。
4. rt-PA输注结束24h后重复CT/MR检查。
5•用药后45分钟时检查舌和唇,判定有无血管源性水肿,如果发现血管源性水肿应立即停药,并给予抗组胺药物和糖皮质激素治疗。
静脉溶栓禁忌合并用药及并发症处理
一、禁忌合并用药
24h内不能使用静脉肝素和抗血小板药物,24h后重复CT/MRI没有发现出血,可以开始使用低分子肝素和/或抗血小板药物;禁用普通肝素、降纤及其他溶栓药物。
二、并发症处理
1. 治疗过程中或治疗结束后24h内,如发现神经症状加重,考虑出血并发症或输注过程中发现出血,应立刻停止rt-PA输注,并
复查头部CT;
复查血常规、PT、PTT及纤维蛋白原;
可输4单位的袋装红细胞;4单位的新鲜冷冻血浆或冷沉淀物;1单位的血小板, 特别是近期使用抗血小板治疗者;
请神经外科(或其他外科)会诊。
2. 血管再闭塞的处理:排除脑出血后,给予低分子肝素4000-5000IU,每日两次, 7-10天。
如血小板记数<80000/mm3,则停用。
禁用普通肝素。
3. 其他并发症的对症处理:降颅压、抑酸、保护胃粘膜及抗感染等。
急性缺血性卒中rt-PA静脉溶栓治疗剂量表。