细胞培养中常见的污染情况、可能原因、解决方法
- 格式:doc
- 大小:31.50 KB
- 文档页数:2
细胞培养常见问题的原因及对策细胞培养中的注意事项1 冷冻管应如何解冻?取出冷冻管后,须立即放入37 C水槽中快速解冻,轻摇冷冻管使其在1分钟内全部融化,并注意水面不可超过冷冻管盖沿,否则易发生污染情形。
另冷冻管由液氮桶中取出解冻时,必须注意安全,预防冷冻管之爆裂。
2 细胞冷冻管解冻培养时,是否应马上去除DMSO?除少数特别注明对DMSO敏感之细胞外,绝大部分细胞株(包括悬浮性细胞),在解冻之后,应直接放入含有10-15ml新鲜培养基之培养角瓶中,待隔天再置换新鲜培养基以去除DMSO 即可,如此可避免大部分解冻后细胞无法生长或贴附之问题。
3 可否使用与原先培养条件不同之培养基?不能。
每一细胞株均有其特定使用且已适应之细胞培养基,若骤然使用和原先提供之培养条件不同之培养基,细胞大都无法立即适应,造成细胞无法存活。
4 可否使用与原先培养条件不同之血清种类?不能。
血清是细胞培养上一个极为重要的营养来源,所以血清的种类和品质对于细胞的生长会产生极大的影响。
来自不同物种的血清,在一些物质或分子的量或内容物上都有所不同,血清使用错误常会造成细胞无法存活。
5 何谓FBS, FCS, CS, HS ?FBS (fetal bovine serum) 和FCS (fetal calf serum) 是相同的意思,两者都是指胎牛血清,FCS乃错误的使用字眼,请不要再使用。
CS (calf serum) 则是指小牛血清。
HS (horseserum) 则是指马血清。
6 培养细胞时应使用5 %或10% CO2?或根本没有影响?一般培养基中大都使用HCO3-/CO32-/H+ 作为pH 的缓冲系统,而培养基中NaHCO3的含量将决定细胞培养时应使用的CO2浓度。
当培养基中NaHCO3 含量为每公升3.7 g时,细胞培养时应使用10% CO2;当培养基中NaHCO3为每公升1.5 g时,则应使用5% CO2培养细胞。
7 何时须更换培养基?视细胞生长密度而定,或遵照细胞株基本数据上之更换时间,按时更换培养基即可。
细胞培养常见污染的判别及应对措施2011-01-02 10:19:04| 分类:实验| 标签:污染无菌细胞培养基灭菌|字号大中小订阅一、避免细胞培养污染的措施:污染是细胞培养中一个大敌,一旦污染,前功尽弃!决定要进行细胞培养,首先一定要有强烈的无菌意识!操作中要遵守严格的操作规程,不要怕麻烦,越细心越好!注意以下几点,大部份的污染是可以避免的:1. 每次开始实验前,先用紫外照无菌台和实验室20分,用酒精擦手,台面和不消毒的器械(如移液枪等);实验中,如允许,尽量多过火,开起或盖盖都靠近火焰或在无菌台深处;使用无菌台后,再用酒精擦台面,紫外照20分!2. 滴管不要接触瓶口,吸取废液及加入新鲜培养基时都要注意不要滴在瓶口上等等。
3. 凡是接触瓶口后都要用酒精灯烧烧。
4. 提取组织时,往往头会距离组织很近,所以带口罩很重要!还要换无菌衣(紫外照过的白大褂)。
5. 注意配制完全培养基时不要发生污染,在使用前一定要做无菌培养,因为一般应用污染后的培养基培养细胞后,很快就会发生特别严重的污染。
6. 操作时一定按照实验室的要求,切忌粗心大意。
7. 使用完的东西尽快移出无菌台!另外无菌台上的器械,试剂摆放,也尽量遵循一定的顺序!依污染可能程度依次向外摆。
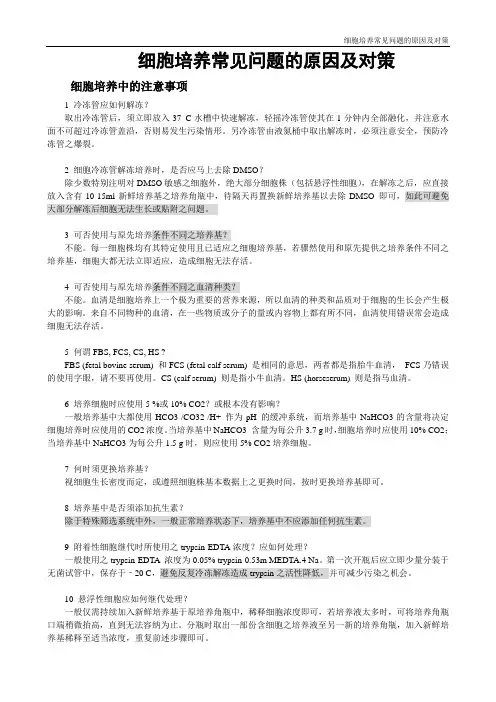
二、常见的细胞培养污染:下面是几种细胞培养过程中常见的污染:1. 支原体污染:传说中的黑焦虫,长得暴快。
24小时就满视野都是了。
污染源大多数情况下是培养用血清。
图1 支原体污染的光镜检测(圆圈所示,×10倍)图2 支原体污染的光镜检测(×20倍)图3 支原体污染的荧光检测图4 支原体污染的电镜检测(×30k,煎蛋状和其他形状)图5 支原体污染的电镜检测2. 念珠菌污染:似乎无处不在,而且顽固得很。
长得暴快(12h就能在细胞上面密布)。
培养液澄清。
低倍显微镜下像黑色的沙子铺在细胞上,高倍镜下呈树枝状或葡萄状。
图6 念珠菌污染的光镜检测(低倍镜)图7 念珠菌污染的光镜检测(高倍镜)图8 念珠菌污染的光镜检测(高倍镜)图9 念珠菌污染的检测(革兰氏染色阳性)这么大面积的污染,你可以看看是不是操作上出了问题,要不然就是培养基的问题。
细胞培养常见问题的原因及其解决的办法:问题1培养液pH值变化太快可能原因(1)CO2张力不对(2)培养瓶盖拧得太紧(3)NaHCO3缓冲系统缓冲力不足(4)培养液中盐浓度不正确(5)细菌、酵母或真菌污染建议解决方法(1)按培养液中NaHCO3浓度增加或减少培养箱内CO2浓度,2.0g/L到3.7g/L浓度NaHCO3对应CO2浓度为5%到10%。
(2)松开瓶盖1/4圈。
(3)改用不依赖CO2培养液。
加HEPES缓冲液至10到25mM终浓度。
(4)在CO2培养环境中改用基于Earle′s盐配制的培养液,在大气培养环境中培养改用Hanks盐配制的培养液。
(5)丢弃培养物,或用抗生素除菌。
问题2:培养液出现沉淀,但pH值不变可能原因(1)洗涤剂清洗后残留有磷酸盐,将培养基成分沉淀下来(2)冰冻保存培养液建议解决方法(1)用去离子水反复冲洗玻璃器皿,然后灭菌。
(2)将培养液加热到37℃,摇动使其溶解如沉淀仍然存在,丢弃培养液。
问题3:培养液出现沉淀,同时pH发生变化可能原因细菌或真菌污染建议解决方法丢弃培养物,或用抗生素除菌。
问题4:培养细胞不贴壁可能原因(1)胰蛋白酶消化过度(2)支原体污染(3)培养瓶瓶底不干净(4)培养液pH值过碱(NaHCO3分解)(5)消化液或培养液配制错误、过期储存、储存不细胞老化(如传代前细胞已汇合导致失去贴附性)(7)接种细胞起始浓度太低或太高建议解决方法(1)缩短胰蛋白酶消化时间或降低胰蛋白酶浓度。
(2)分离培养物,检测支原体。
清洁支架和培养箱。
如发现支原体污染,丢弃培养物。
(3)注意刷洗,或换用一次性塑料培养瓶(4)使用无菌醋酸溶液调整pH值或充入无菌CO2(将培养液敞口放入培养箱也可)(5)重新配置消化液或培养液启用新的保种细胞(7)调节最佳接种细胞浓度问题5:悬浮细胞成簇可能原因(1)培养液中含钙、镁离子(2)支原体污染(3)蛋白酶过度消化使得细胞裂解释(4)DNA污染建议解决方法(1)用无钙镁平衡盐溶液洗涤细胞,轻轻吹吸细胞获得单细胞悬液。
细胞培养中常见的污染情况总结如下:常见的污染如下:1、细菌:细菌在普通倒置显微镜下为黑色细沙状,根据感染细菌的不同,可有不同的外形,培养液一般会浑浊变黄,对细胞生长影响明显。
仔细检查一下器皿的灭菌情况,是否在高压灭菌时放气时间足够,压力足够!尤其是和储存培养液接触的移液管等物品,连续两次污染的话有可能造成储存液污染,一定要注意!下次使用前检查一下培养液是否存在浑浊的现象!可在培养液中加相应的抗生素处理2、霉菌:培养液是清亮的,倒置显微镜下无杂质,37度孵箱培养2-3天,仍清亮,但出现絮状杂质,镜下可见呈细丝状的团状漂浮物,可看到明显的菌丝,细胞仍可生长,但时间长之后,细胞的活力状态变差,用硫酸铜溶液擦拭CO2孵箱内,再把水盘里也加上饱和量的硫酸铜。
或者在培养箱的托盘加入饱和的消毒磷酸氢二钠高盐液体,可以防止霉菌污染。
CO2孵箱被霉菌污染后,可把所有细胞暂时转移,采用过氧乙酸擦洗孵箱(包括隔板,箱壁)。
并把过氧乙酸放置在孵箱内一个小时,使其蒸汽弥漫。
待过氧乙酸的气味消散后,再移入细胞。
孵箱应定期清洁(2月左右),尤其在多雨的季节。
其它培养箱清洗方法是:用84液擦洗-清水擦洗-75%酒精擦洗-紫外灯照。
预防霉菌污染,可在培养基里加3u/ml的两性霉素或制霉菌素或放线菌素D或双抗;但细胞一旦污染,很难挽救,制霉菌素或放线菌素D或双抗都于事无补,建议舍弃该污染细胞。
,将环境彻底消毒,如果所有细胞都污染,可能是系统污染,检查一下培养基和器材,如果只是个别污染,可能是操作问题,就要注意操作3、支原体:黑色的,好象多为多形,培养液一般培养液一般会浑浊,原体感染,国内血清很多都没有做支原体阴性检测,而支原体是牛血清中最常见的微生物之一。
而且它不能用过滤的办法除去。
支原体感染细胞以后,细胞病变不很明显,只是慢慢死去。
用泰乐菌素,兽用支原体病的药,但可用于细胞培养,无任何不良反应。
Sigma公司的使用时用50ug/ml Tylosin培养液培养6天或连续传两代即可清除支原体污染。
如何预防细胞培养污染问题细胞培养是生物学和医学研究中常用的一种技术方法,但细胞培养过程中常常会面临细胞污染问题。
细胞培养污染会严重影响实验结果的准确性,因此需要采取一系列措施来预防细胞培养污染。
本文将介绍几种常见的细胞培养污染问题以及预防措施。
1. 细菌污染细菌污染是细胞培养中最常见的问题之一。
来自操作人员、试剂、培养器具和工作环境等多方面的细菌污染都可能导致细胞培养中的细菌污染。
预防措施:•穿戴合适的实验服和手套,并进行消毒处理,减少操作人员带入的细菌污染。
•使用无菌、高质量的试剂,并在实验中进行常规无菌操作,保持培养器具的无菌状态。
•经常对实验室进行清洁和消毒,保持工作环境的无菌。
2. 真菌污染真菌污染是细胞培养中另一个常见的问题。
真菌往往来自环境中的空气、试剂、培养器具或操作人员。
真菌污染会导致细胞生长异常,细胞死亡或实验结果异常。
预防措施:•定期消毒工作环境,特别是操作台和培养箱,避免真菌的滋生。
•使用高质量的培养基和抗生素,抑制真菌的生长。
•采取无菌技术操作,减少操作人员带入的真菌污染。
•定期更换培养器具,特别是培养瓶和培养皿,避免真菌滋生。
3. Mycoplasma 污染Mycoplasma 污染是细胞培养中常见但容易被忽视的问题。
Mycoplasma 是一类细小的细菌样微生物,常常会导致细胞株的污染。
Mycoplasma 污染会影响细胞生长、代谢以及实验结果的可靠性。
预防措施:•定期检测细胞株的 Mycoplasma 污染情况,可以使用 PCR 或流式细胞术等方法进行检测。
•新购买的细胞株进行隔离培养,并进行 Mycoplasma 检测,确保细胞株的无菌性。
•严格控制培养器具、培养基和操作人员的无菌操作,减少Mycoplasma 污染的可能性。
•定期更换培养基并添加抗生素,可以抑制 Mycoplasma 的生长。
4. 交叉污染交叉污染是指在细胞培养过程中,不同细胞株之间发生的细胞混合现象。
细胞培养实验室发生污染后处理方法背景细胞培养实验室是进行细胞培养及相关研究的重要场所。
然而,由于各种原因,实验室可能会发生细胞培养污染。
细胞培养污染会影响实验结果的准确性,并可能导致整个实验项目的失败。
因此,了解并采取适当的处理方法对于恢复实验室的正常运作至关重要。
污染检测与确认在处理细胞培养实验室的污染之前,首先需要确认实验室是否确实发生了污染。
常见的污染源包括细菌、真菌或其他细胞系的杂交等。
常用的污染检测方法包括通过显微镜检查细胞形态、使用细菌培养基进行菌落计数和放线菌培养基进行真菌检测等。
污染源清除一旦确认了实验室的污染源,就需要采取相应的清除方法。
对于细菌污染,可以使用消毒剂来清洁实验室表面和设备。
并且可以考虑更换培养基,并添加适当的抗生素来抑制细菌生长。
针对真菌污染,可以进行更彻底的清洁,并使用抗真菌剂进行消毒。
细胞系处理在清除污染源后,需要处理受到污染的细胞系。
一种常见的方法是更换细胞系,使用新的、无污染的细胞系进行培养。
另一种方法是进行细胞系的清洗和处理,例如使用特定的培养基、抗生素或抗真菌剂进行培养。
污染预防措施为了避免细胞培养实验室的污染再次发生,应该采取预防措施。
这包括:定期进行实验室的彻底清洁和消毒;定期更换培养基和培养液,避免过期使用;密封和正确存储培养基和培养器具;严格按照操作规程进行实验,注意避免交叉污染;对实验室人员进行培训和教育,提高其对细胞培养污染的认识。
总结细胞培养实验室发生污染是一个常见的问题,但采取适当的处理方法可以将其解决。
通过污染检测与确认、污染源清除、细胞系处理和污染预防措施等步骤,我们可以有效地恢复实验室的正常运作并保证实验结果的准确性。
以上是细胞培养实验室发生污染后处理的一些建议方法,请根据实际情况参考并采取适当的措施。
细胞培养中的常见问题解决方法细胞培养是生物医学研究和药物开发中不可或缺的重要工具。
然而,细胞培养过程中常常会遇到一些问题,例如污染、细胞凋亡、不适当的生长条件等。
本文将介绍细胞培养中的一些常见问题以及相应的解决方法。
1. 细胞污染细胞污染是细胞培养中最常见的问题之一。
它可能是由细菌、真菌、酵母、病毒等微生物引起的。
污染会导致细胞生长受阻、实验结果的不可靠以及其他严重后果。
为了解决这个问题,可以采取以下几种方法:- 严格按照无菌操作操作培养细胞。
使用无菌操作条件,包括在无菌环境下穿戴手套、使用消毒液清洗操作台面和器具、对培养皿和培养物进行灭菌处理等。
- 经常检查细胞培养物的外观。
细胞培养物应呈现透明、均匀的状态。
如果有任何可疑的异常,请及时进行检查和处理。
- 使用含有抗生素的培养基。
对于某些细胞株来说,添加适量的抗生素可以阻止细菌等污染物的生长。
2. 细胞凋亡细胞凋亡是正常细胞生命周期的一个重要阶段,但在细胞培养过程中,过量的细胞凋亡会导致细胞数量的减少,对实验结果造成不利影响。
以下是一些常见的细胞凋亡问题及其解决方法:- 减少细胞培养的过度处理。
频繁的细胞移植和传代会导致细胞凋亡增加。
适当延长传代周期,避免过多的细胞移植。
- 提供适当的细胞营养来源。
细胞需要足够的营养物质来维持正常的生长。
不合适的培养基组分或者浓度可能会导致细胞凋亡。
确保培养基中的营养物质符合细胞的需求,并根据细胞株的特点进行相应的调整。
- 坚持细胞培养的无菌操作。
如前所述,细菌或其他微生物的污染会导致细胞凋亡的增加。
通过无菌操作避免细胞污染,继而减少细胞凋亡。
3. pH值失调培养基的pH值是细胞培养中一个重要的生长条件。
pH值的不稳定性会影响细胞的代谢和生长。
以下是一些解决pH值失调的建议:- 定期检测和调整培养基的pH值。
使用pH计或试纸进行测定,及时调整pH值,保持在适宜的范围内。
- 确保培养基的配制正确。
细胞培养基的配制过程中,需要严格按照配方中所指定的浓度和比例添加各种成分。
细胞培养技术中常见污染问题的解决方法细胞培养技术在生物医学研究领域扮演着重要的角色。
然而,细胞培养过程中常常会出现一些污染问题,严重影响实验结果的可靠性和重复性。
本文将探讨细胞培养技术中常见污染问题的解决方法。
一、细菌污染在细胞培养过程中,细胞培养器皿、培养基和实验室环境中都可能存在细菌污染的问题。
为了解决这个问题,可以采取一些预防措施。
首先,必须定期清洗和消毒培养器皿,以确保其表面的无菌。
其次,使用高品质和无菌的培养基是防止细菌污染的关键。
培养基应在严格无菌条件下配制,并在每次使用前进行相关的质检。
此外,实验室环境的洁净度也需要保持,经常进行清洁和消毒,减少细菌的滋生和传播。
二、真菌污染真菌污染是细胞培养中常见的问题之一,尤其在湿度高的环境下更容易发生。
为了避免真菌污染,可以在实验室中合理控制湿度,并保持培养器皿和培养基的干燥。
此外,使用抗真菌剂可以有效地减少真菌感染的风险。
对于一些特定的细胞系,可以对细胞培养器皿进行预处理,如用乙醇或己硝酸等消毒剂进行表面处理,以提高培养器皿的抗真菌能力。
三、交叉污染细胞系的交叉污染是实验室中常见的问题。
它可能是由于不慎携带其他细胞系的污染物,或是在培养中不同细胞系之间的相互感染所致。
为了防止交叉污染,可以采取一些措施。
首先,实验人员在操作细胞系之前必须养成良好的个人卫生习惯,包括洗手、戴手套等。
其次,不同细胞系之间要严格分开培养,避免接触。
此外,可以对新获得的细胞系进行鉴定,使用PCR等方法进行验证,确保其纯度。
四、内源性污染内源性污染是指细胞系自身产生的污染物。
它可能是由细胞自身分泌的代谢产物、去胎氧核糖核酸或细胞死亡引起的。
为了解决这个问题,可以采取以下措施。
首先,要定期更换培养基和培养器皿,及时清除废液和死细胞。
其次,对细胞进行经常性的鉴定,确保其活性和稳定性。
同时,培养温度、培养时间等因素也需要加以调整,以减少内源性污染的发生。
综上所述,细胞培养技术中常见的污染问题是可以通过一系列的控制措施来解决的。
最近看到不少问有关细胞培养污染的事,正好我看到了一个有关这方面的总结,很全很好很强大,跟大家分享下细胞培养中常见的污染情况总结如下:常见的污染如下:1、细菌:细菌在普通倒置显微镜下为黑色细沙状,根据感染细菌的不同,可有不同的外形,培养液一般会浑浊变黄,对细胞生长影响明显。
仔细检查一下器皿的灭菌情况,是否在高压灭菌时放气时间足够,压力足够!尤其是和储存培养液接触的移液管等物品,连续两次污染的话有可能造成储存液污染,一定要注意!下次使用前检查一下培养液是否存在浑浊的现象!可在培养液中加相应的抗生素处理2、霉菌:培养液是清亮的,倒置显微镜下无杂质,37度孵箱培养2-3天,仍清亮,但出现絮状杂质,镜下可见呈细丝状的团状漂浮物,可看到明显的菌丝,细胞仍可生长,但时间长之后,细胞的活力状态变差,用硫酸铜溶液擦拭CO2孵箱内,再把水盘里也加上饱和量的硫酸铜。
或者在培养箱的托盘加入饱和的消毒磷酸氢二钠高盐液体,可以防止霉菌污染。
CO2孵箱被霉菌污染后,可把所有细胞暂时转移,采用过氧乙酸擦洗孵箱(包括隔板,箱壁)。
并把过氧乙酸放置在孵箱内一个小时,使其蒸汽弥漫。
待过氧乙酸的气味消散后,再移入细胞。
孵箱应定期清洁(2月左右),尤其在多雨的季节。
其它培养箱清洗方法是:用84液擦洗-清水擦洗-75%酒精擦洗-紫外灯照。
预防霉菌污染,可在培养基里加3u/ml的两性霉素或制霉菌素或放线菌素D或双抗;但细胞一旦污染,很难挽救,制霉菌素或放线菌素D或双抗都于事无补,建议舍弃该污染细胞。
,将环境彻底消毒,如果所有细胞都污染,可能是系统污染,检查一下培养基和器材,如果只是个别污染,可能是操作问题,就要注意操作3、支原体:黑色的,好象多为多形,培养液一般会浑浊,原体感染,国内血清很多都没有做支原体阴性检测,而支原体是牛血清中最常见的微生物之一。
而且它不能用过滤的办法除去。
支原体感染细胞以后,细胞病变不很明显,只是慢慢死去。
用泰乐菌素,兽用支原体病的药,但可用于细胞培养,无任何不良反应。
细胞培养中的常见问题及解决方法细胞培养是现代生命科学研究中常用的实验技术之一,可以用于细胞增殖、分化、转染等研究。
然而,细胞培养过程中常常会出现一些问题,如细胞污染、细胞凋亡和细胞失活等。
本文将讨论细胞培养中的这些常见问题,并提出相应的解决方法。
1. 细胞污染细胞污染是细胞培养中的一大难题。
它可以由细菌、真菌或其他细胞类型的污染引起。
细胞污染会影响实验结果的准确性,并可能导致细胞系的丢失。
为了解决这个问题,我们可以采取以下措施:(1)经常检查细胞培养器具和培养基,确保其无菌;(2)使用抗生素或抗黴剂对培养基进行预处理,以减少污染的风险;(3)定期进行污染检测,例如细胞培养液和工作区的表面。
2. 细胞凋亡细胞凋亡是正常细胞生命周期的一部分,但在细胞培养中,过多的细胞凋亡会导致实验结果的误差。
为了减少细胞凋亡的发生,我们可以考虑以下措施:(1)优化培养条件,包括温度、CO2浓度和培养基配方等;(2)定期检查细胞形态和健康状况,及时处理出现凋亡现象的细胞;(3)使用细胞凋亡检测工具,如Annexin V-FITC/PI染色法,来评估细胞凋亡水平。
3. 细胞失活细胞失活现象在细胞培养中常常发生,可能是由于细胞老化、无营养补充或培养条件不佳等原因引起。
为了避免细胞失活的发生,我们可以尝试以下方法:(1)及时更换培养基,确保细胞获得充足的营养物质;(2)避免过度培养,及时传代细胞;(3)定期鉴定细胞的纯度和活力,并确保培养条件适当;(4)尝试使用细胞增殖激素或生长因子来促进细胞的增殖和存活。
细胞培养中的常见问题并不局限于上述三个,还有其他一些问题,例如细胞出现突变、细胞凝固等。
针对这些问题,我们可以进一步深入研究并寻找解决方法。
同时,注意维持实验室的清洁和规范操作也是解决这些问题的关键。
细胞培养在生命科学研究中发挥着重要作用。
了解并解决细胞培养中的常见问题,有助于提高实验结果的准确性和可重复性。
通过合理的实验设计、严谨的操作和科学的方法选择,我们可以克服这些问题,为细胞培养研究的进展做出贡献。
培育技术中常见的细胞污染处理方法细胞污染是培育技术过程中一个常见而严重的问题。
细胞污染指的是外源性的微生物、真菌、细菌或其他细胞种类在细胞培养中的存在。
细胞污染会对实验结果产生不可预测的影响,甚至使实验失效。
因此,对于细胞污染的处理方法和预防措施的研究非常重要。
本文将介绍一些在细胞培养中常见的细胞污染处理方法。
一、消毒剂处理消毒剂处理是最常见的细胞污染处理方法之一。
消毒剂可以有效杀灭微生物和其他细胞种类,以减少污染。
常见的消毒剂有乙醇、过氧化氢和氯化物等。
在使用消毒剂处理细胞污染时,应选择适当的浓度和处理时间,并确保消毒剂不会对目标细胞产生不良影响。
二、培养基更换培养基更换是另一种常见的细胞污染处理方法。
培养基中添加抗生素可以有效抑制污染微生物的生长。
常用的抗生素包括青霉素、链霉素和庆大霉素等。
更换含有抗生素的培养基可以杀灭或抑制细菌和真菌等微生物的生长,从而有效处理细胞污染。
三、细胞分离细胞分离是一种通过分离感染的细胞来处理细胞污染的方法。
这可以通过细胞离心、细胞分选或免疫磁珠分离等技术来实现。
通过分离感染的细胞,可以有效减少细胞污染,同时保留无污染的细胞进行后续实验。
四、细胞冻存细胞冻存是另一种有效处理细胞污染的方法。
将无污染的细胞分装入液氮等低温环境中冻存,可以有效抑制细菌、真菌和其他细胞种类的生长。
在需要时,可以从冻存样品中恢复细胞,以继续实验。
然而,细胞冻存也存在一定的风险,如细胞冻存过程中可能引起的细胞损伤等问题需要注意。
五、污染原因的分析和改进污染原因的分析和改进是细胞污染处理的重要环节。
通过分析细胞污染的原因,可以采取相应的改进措施来预防细胞污染的再次发生。
污染原因的分析可以包括对实验设备、试剂和操作流程等的检查和评估。
通过对可能存在的问题进行改进,可以有效提高细胞培养的纯度和可靠性。
细胞污染是培育技术中一个常见且严重的问题。
为了有效处理细胞污染,研究并应用适当的处理方法和预防措施是非常重要的。
细胞培养常见问题的原因及对策细胞培养中的注意事项1 冷冻管应如何解冻?取出冷冻管后,须立即放入37 C水槽中快速解冻,轻摇冷冻管使其在1分钟内全部融化,并注意水面不可超过冷冻管盖沿,否则易发生污染情形。
另冷冻管由液氮桶中取出解冻时,必须注意安全,预防冷冻管之爆裂。
2 细胞冷冻管解冻培养时,是否应马上去除DMSO?除少数特别注明对DMSO敏感之细胞外,绝大部分细胞株(包括悬浮性细胞),在解冻之后,应直接放入含有10-15ml新鲜培养基之培养角瓶中,待隔天再置换新鲜培养基以去除DMSO 即可,如此可避免大部分解冻后细胞无法生长或贴附之问题。
3 可否使用与原先培养条件不同之培养基?不能。
每一细胞株均有其特定使用且已适应之细胞培养基,若骤然使用和原先提供之培养条件不同之培养基,细胞大都无法立即适应,造成细胞无法存活。
4 可否使用与原先培养条件不同之血清种类?不能。
血清是细胞培养上一个极为重要的营养来源,所以血清的种类和品质对于细胞的生长会产生极大的影响。
来自不同物种的血清,在一些物质或分子的量或内容物上都有所不同,血清使用错误常会造成细胞无法存活。
5 何谓FBS, FCS, CS, HS ?FBS (fetal bovine serum) 和FCS (fetal calf serum) 是相同的意思,两者都是指胎牛血清,FCS乃错误的使用字眼,请不要再使用。
CS (calf serum) 则是指小牛血清。
HS (horseserum) 则是指马血清。
6 培养细胞时应使用5 %或10% CO2?或根本没有影响?一般培养基中大都使用HCO3-/CO32-/H+ 作为pH 的缓冲系统,而培养基中NaHCO3的含量将决定细胞培养时应使用的CO2浓度。
当培养基中NaHCO3 含量为每公升3.7 g时,细胞培养时应使用10% CO2;当培养基中NaHCO3为每公升1.5 g时,则应使用5% CO2培养细胞。
7 何时须更换培养基?视细胞生长密度而定,或遵照细胞株基本数据上之更换时间,按时更换培养基即可。
细胞培养中常见的污染情况、可能原因、解决方法匡]细胞培养中常见的污染情况总结如下:常见的污染如下:1、细菌:细菌在普通倒置显微镜下为黑色细沙状,根据感染细菌的不同,可有不同的外形,培养液一般会浑浊变黄,对细胞生长影响明显。
仔细检查一下器皿的灭菌情况,是否在高压灭菌时放气时间足够,压力足够!尤其是和储存培养液接触的移液管等物品,连续两次污染的话有可能造成储存液污染,一定要注意!下次使用前检查一下培养液是否存在浑浊的现象!可在培养液中加相应的抗生素处理2、霉菌:培养液是清亮的,倒置显微镜下无杂质,37度孵箱培养2-3天,仍清亮,但出现絮状杂质,镜下可见呈细丝状的团状漂浮物, 可看到明显的菌丝,细胞仍可生长,但时间长之后,细胞的活力状态变差,用硫酸铜溶液擦拭CO2孵箱内,再把水盘里也加上饱和量的硫酸铜。
或者在培养箱的托盘加入饱和的消毒磷酸氢二钠高盐液体,可以防止霉菌污染。
C02孵箱被霉菌污染后,可把所有细胞暂时转移,采用过氧乙酸擦洗孵箱(包括隔板,箱壁)。
并把过氧乙酸放置在孵箱内一个小时,使其蒸汽弥漫。
待过氧乙酸的气味消散后,再移入细胞。
孵箱应定期清洁(2月左右),尤其在多雨的季节。
其它培养箱清洗方法是:用84液擦洗-清水擦洗-75%酉精擦洗-紫外灯照。
预防霉菌污染,可在培养基里加3u/ml的两性霉素或制霉菌素或放线菌素D或双抗;但细胞一旦污染,很难挽救,制霉菌素或放线菌素D或双抗都于事无补,建议舍弃该污染细胞。
,将环境彻底消毒,如果所有细胞都污染,可能是系统污染,检查一下培养基和器材,如果只是个别污染,可能是操作问题,就要注意操作3、支原体:黑色的,好象多为多形,培养液一般培养液一般会浑浊,原体感染,国内血清很多都没有做支原体阴性检测,而支原体是牛血清中最常见的微生物之一。
而且它不能用过用泰乐菌素,兽用支原体病的药,但可用于细胞培养,无任何不良反应。
Sigma公司的使用如果作为常用的滤的办法除去。
支原体感染细胞以后,细胞病变不很明显,只是慢慢死去。
常用的细胞培养方法、污染及污染处理一、本文概述细胞培养是生物学和医学领域中一种重要的实验技术,广泛应用于基础研究和实际应用。
通过模拟细胞在体内生长的环境,细胞在体外得以繁殖、分化并维持其特定功能。
本文旨在概述常用的细胞培养方法,包括培养基的选择、细胞传代、细胞冻存与复苏等,同时探讨细胞培养过程中可能出现的污染问题,包括细菌、真菌和支原体等微生物污染,以及污染的检测和处理方法。
通过本文的阐述,读者可以对细胞培养的基本流程和污染防控有更为全面的了解,为实验操作提供指导和参考。
二、常用的细胞培养方法细胞培养是生物学和医学研究中的核心技术,用于模拟体内环境,研究细胞生长、分化和功能。
以下是几种常用的细胞培养方法:贴壁培养法:这是最常见的细胞培养方法。
细胞在培养瓶或培养板的表面上贴壁生长,形成单层细胞。
这种方法适用于大多数哺乳动物细胞系。
悬浮培养法:某些细胞,如血液细胞、肿瘤细胞和某些干细胞,可以在液体培养基中悬浮生长。
这种方法不需要细胞贴壁,可以方便地扩大细胞数量。
微载体培养法:微载体是一种微小的、可以悬浮在培养基中的颗粒,通常用于大规模细胞培养。
细胞可以在微载体的表面上贴壁生长,从而增加细胞与培养基的接触面积,提高细胞生长效率。
三维培养法:这种方法模拟体内组织的三维结构,使用支架或凝胶等基质支持细胞生长。
它有助于研究细胞间的相互作用和组织的形成。
共培养法:将不同类型的细胞放在同一个培养环境中进行培养,以模拟体内细胞间的相互作用。
例如,将内皮细胞和肿瘤细胞共培养,可以研究肿瘤血管生成的过程。
在进行细胞培养时,需要选择适合细胞类型和实验目的的培养方法,同时严格控制培养条件,包括温度、湿度、pH值、营养成分等,以确保细胞的正常生长和繁殖。
三、细胞培养污染及其影响在细胞培养过程中,污染是一个常见且严重的问题,可能对细胞生长、实验结果和细胞治疗产生负面影响。
污染主要来源于微生物,包括细菌、真菌、支原体和病毒等。
细胞培养技术中的常见问题与解决方法参考细胞培养是生物学和医学研究中非常重要的一项技术。
然而,在进行细胞培养过程中,我们常常会遇到一些问题。
本文将介绍几个细胞培养中常见的问题,并提供相应的解决方法参考。
1. 细胞污染问题细胞污染是细胞培养中最常见的问题之一。
它可能来源于细胞培养器皿、培养基、试剂、液体气氛等多个方面。
常见的细胞污染类型包括细菌、真菌、酵母菌、支原体、霉菌等。
遇到细胞污染问题时,可以采取以下解决方法参考:- 严格的无菌操作:所有实验应该在无菌条件下进行,使用经过验收的培养器皿和无菌试剂。
- 经常检查和更换培养器皿、培养基:经常检查培养器皿和培养基是否有异常情况,如有污染应及时更换。
- 预防细胞污染:定期进行表面消毒、培养器具灭菌和试剂消毒以预防其他污染来源。
2. 细胞生长问题细胞生长问题是细胞培养过程中常见的一个问题。
主要表现为细胞无法黏附、生长缓慢或停止生长。
解决细胞生长问题的方法参考如下:- 增加培养物中的营养物:根据细胞类型和需求,调整培养基中的蛋白质、维生素和氨基酸等营养物的浓度。
- 提供适宜的培养条件:调整温度、湿度、CO2浓度等环境参数,以提供适宜的生长条件。
- 检查细胞的健康状态:定期检查细胞的形态和健康状况,如发现异常应及时采取措施。
3. 细胞凋亡问题细胞凋亡在细胞培养中可能出现,特别是在长期培养过程中。
细胞凋亡表现为细胞收缩、核染色质浓缩、DNA断裂等特点。
以下是解决细胞凋亡问题的方法参考:- 优化培养条件:提供适宜的培养基、温度、CO2浓度、液面高度等环境因素。
- 增加细胞存活因子:添加适量的生长因子、细胞因子或激素等,以提高细胞存活率。
- 检查细胞状态和健康:及时观察细胞的形态和生长状态,发现异常情况及时处理。
4. 细胞分化问题在一些特定细胞系中,细胞分化可能成为一个问题。
细胞分化表现为细胞形态、生长速率、分泌物或细胞功能的改变。
以下是解决细胞分化问题的方法参考:- 控制培养时间:在合适的时间段内收获细胞,以避免细胞进一步分化。
细胞培养技术中常见的细胞污染问题及处理方法细胞培养是生物学研究中经常使用的一种重要技术手段。
然而,随着研究的深入,细胞培养中常常会遇到细胞污染的问题,这给实验结果的可靠性和准确性带来了很大的影响。
细胞污染主要包括细菌、真菌、酵母、病毒以及其他的微生物污染。
在细胞培养中,如何及时发现和处理细胞污染问题,是每个实验室都需要面对的重要课题。
细菌污染是细胞培养中最常见的问题之一。
造成细菌污染的原因有很多,比如培养器具不洁净、操作不规范等。
当出现细菌污染时,可以通过观察培养物的外观变化来初步判断是否受到污染,比如培养物颜色的改变、气泡的形成等。
如果存在细菌污染的症状,可以通过将培养物进行细菌培养或细菌PCR检测以确认。
一旦确认细菌污染,需要立即更换培养器具,重做培养基,并对培养箱等设备进行彻底清洁和消毒。
真菌和酵母的污染在细胞培养中也是相对较常见的问题。
真菌和酵母污染一般表现为培养物的颜色变化、膜片上出现菌丝等。
当怀疑存在真菌和酵母的污染时,可以将培养物进行不同培养基上的转接和形态学观察,也可以通过真菌和酵母的特异性培养基进行检测确认。
处理真菌和酵母污染的方法包括体外灭菌、常规抗生素处理、加入抗真菌和酵母的药物等。
另外,病毒是一种较为严重的细胞污染问题。
病毒感染可以导致细胞凋亡、细胞功能紊乱甚至细胞死亡。
常见的病毒污染有常见冷感冒病毒、乙肝病毒等。
病毒污染的判断往往需要通过病毒培养、PCR或ELISA等技术进行鉴定。
处理病毒污染可以采用病毒灭活剂或直接更换细胞系等方法。
除了微生物污染外,还存在一些其他的细胞污染问题。
比如,细胞交叉污染是指来自其他细胞系的细胞误将自己的培养物中。
为了避免细胞交叉污染,可以采用细胞系的DNA指纹鉴定技术,或者使用经过认证的培养物,同时加强无菌操作的培养。
总结起来,细胞培养中的细胞污染问题多种多样,但我们可以通过细心观察培养物的变化、培养基的转接和不同培养基的形态学观察、特异性培养基的检测以及分子生物学方法的应用等,及时发现和处理细胞污染问题,确保实验的可靠性和准确性。
细胞培养过程中的常见问题及其解决方法一、培养液pH 值变化太快可能原因:1、CO2 张力不对;2、培养瓶盖拧得太紧;3、NaHCO3 缓冲系统缓冲力不足;4、培养液中盐浓度不正确;5、细菌、酵母或真菌污染。
解决方法:1、(1)按培养液中NaHCO3 浓度增加或减少培养箱内CO2 浓度,2.0g/L 到3.7g/L 浓度NaHCO3 对应CO2 浓度为5%到10%。
(2)改用不依赖CO2 培养液。
2、松开瓶盖1/4 圈。
3、加HEPES 缓冲液至10 到25mM 终浓度。
4、在CO2 培养环境中改用基于Earle′s 盐配制的培养液,在大气培养环境中培养改用Hanks 盐配制的培养液。
5、丢弃培养物或用抗生素除菌。
二、培养液出现沉淀,但pH值不变解决方法:1、用洗涤剂清洗后残留磷酸盐将培养基成分沉淀下来。
冰冻保存培养液。
2、用去离子水反复冲洗玻璃器皿,然后除菌。
3、将培养液加热到37℃,摇动使其溶解如沉淀仍然存在,丢弃培养液。
三、培养液出现沉淀,同时pH 发生变化原因:细菌或真菌污染解决方法:丢弃培养物。
或用抗生素除菌。
四、培养细胞不贴壁原因:1、胰蛋白酶消化过度;2、支原体污染;3、培养液中无贴壁因子。
解决方法:1、缩短胰蛋白酶消化时间或降低胰蛋白酶浓度。
2、分离培养物,检测支原体。
清洁支架和培养箱。
如发现支原体污染,丢弃培物。
五、悬浮细胞成簇原因:1、培养液中含钙、镁离子;2、支原体污染;3、蛋白酶过度消化使得细胞裂解释放DNA。
解决方法:1、用无钙镁平衡盐溶液洗涤细胞,轻轻吹吸细胞获得单细胞悬液。
2、分离培养物,检测支原体。
如发现支原体污染,丢弃培养物。
3、用DNase I 处理细胞。
六、培养细胞死亡原因:1、培养箱内无CO2;2、培养箱内温度波动太大;3、细胞冻存或复苏过程中损伤;4、培养液渗透压不正确;5、培养液种有毒代谢产物堆积。
解决方法:1、检测培养箱内CO2;2、检查培养箱内温度;3、取新的保存细胞种;4、检测培养液渗透压,注意:大多数哺乳动物细胞能耐受渗透压为260 – 350 mOsm/kg;5、加入额外试剂如HEPES或药物都有可能影响培养液渗透压;6、换入新鲜培养液。
细胞培养中常见的污染情况、可能原因、解决方法
细胞培养中常见的污染情况总结如下:
常见的污染如下:
1、细菌:细菌在普通倒置显微镜下为黑色细沙状,根据感染细菌的不同,可有不同的外形,培养液一般会浑浊变黄,对细胞生长影响明显。
仔细检查一下器皿的灭菌情况,是否在高压灭菌时放气时间足够,压力足够!尤其是和储存培养液接触的移液管等物品,连续两次污染的话有可能造成储存液污染,一定要注意!下次使用前检查一下培养液是否存在浑浊的现象!
可在培养液中加相应的抗生素处理
2、霉菌:培养液是清亮的,倒置显微镜下无杂质,37度孵箱培养2-3天,仍清亮,但出现絮状杂质,镜下可见呈细丝状的团状漂浮物,可看到明显的菌丝,细胞仍可生长,但时间长之后,细胞的活力状态变差,
用硫酸铜溶液擦拭CO2孵箱内,再把水盘里也加上饱和量的硫酸铜。
或者在培养箱的托盘加入饱和的消毒磷酸氢二钠高盐液体,可以防止霉菌污染。
CO2孵箱被霉菌污染后,可把所有细胞暂时转移,采用过氧乙酸擦洗孵箱(包括隔板,箱壁)。
并把过氧乙酸放置在孵箱内一个小时,使其蒸汽弥漫。
待过氧乙酸的气味消散后,再移入细胞。
孵箱应定期清洁(2月左右),尤其在多雨的季节。
其它培养箱清洗方法是:用84液擦洗-清水擦洗-75%酒精擦洗-紫外灯照。
预防霉菌污染,可在培养基里加3u/ml的两性霉素或制霉菌素或放线菌素D或双抗;但细胞一旦污染,很难挽救,制霉菌素或放线菌素D或双抗都于事无补,建议舍弃该污染细胞。
,将环境彻底消毒,如果所有细胞都污染,可能是系统污染,检查一下培养基和器材,如果只是个别污染,可能是操作问题,就要注意操作
3、支原体:黑色的,好象多为多形,培养液一般培养液一般会浑浊,原体感染,国内血清很多都没有做支原体阴性检测,而支原体是牛血清中最常见的微生物之一。
而且它不能用过滤的办法除去。
支原体感染细胞以后,细胞病变不很明显,只是慢慢死去。
用泰乐菌素,兽用支原体病的药,但可用于细胞培养,无任何不良反应。
Sigma公司的使用时用50ug/ml Tylosin培养液培养6天或连续传两代即可清除支原体污染。
如果作为常用的抗生素的话, 建议用8ug/ml的浓度。
4、黑蛟虫:可以穿透滤膜,也可以通过空气传播,低倍下为黑色点状,高倍下可看见黑色的小虫游来游去,培养液也是不浑的,一般不会太影响,细胞还是可以用的。
常常是细胞生长状态良好,且观测到的运动物无明显增多,且培养液颜色、透明度无明显变化,可在同一批号的血清养的细胞中发现类似现象。
对细胞生长状态不会有明显影响,在细胞增殖旺盛之后会自然消失,除更换血清外无须特殊处理。
建议如果细胞有可能是此种污染的话,可以增加细胞的种板密度,以提高细胞的生存率。
5、真菌:一般培养液清亮,不变色,镜下有丝状物,有些真菌开始很像死细胞碎片,只是它很多很多的小块很清楚,象珊瑚状,不象细胞碎片分不清,慢慢的会长出很细的黑色丝状物。
真菌生长的比较慢,不象细菌那么容易被发现,但是一旦发现有它的存在细胞就被污染了,也很难救活了。
6、原虫:培养液可轻微浑浊,显微镜下那些细小的点状物数量非常多,轻微活动,细胞虽然可以生长但繁殖速度却明显减慢,而且细胞状态不好,边缘不清楚,细胞不透亮。
他们与细胞可共生但会与细胞争夺营养。
这种共生是非常普遍的,但他们的数量小,细胞站优势所以不会影响到细胞的正常生长,只有当他们到达一定的数量时就会影响到细胞的生长,最终形成恶性循环。
污染的可能原因:可能原因很多比如配液消毒问题、操作问题、环境问题等等
关于培养基的无菌状况,取培养基至培养瓶中(不加细胞),37度试培养一段时间后观察。
如果没有细菌生长就是操作的问题。
也可以在培养基中事先加入双抗(硫酸链霉素和氨苄青霉素)。
但双抗有时会影响细胞的状态,所以在做转染、检测细胞某项指标前一定要撤去双抗,以避免影响实验结果。
1、孵箱应定期用三氧机消毒或者紫外光照射,并用酒精和新洁尔灭试擦孵箱同时孵箱内的水应是三蒸水
2、超净台\取材\器材\培养液\培养瓶\操作等因素
3、超净台的风机不能过大,风机到6-8格。
否则也可能能致霉菌污染
4、无菌室经甲醛熏蒸消毒后,可用同等量的氨水喷洒中和,约几小时即可进入操作。