SS9G型电力机车总体 ppt课件
- 格式:ppt
- 大小:111.50 KB
- 文档页数:17
主电路分析一.主电路的特点SS9型电力机车主电路如附图1所示。
电路具有以下特点:1.主传动型式——采用交-直传动和串励式脉流牵引电动机,调速特性控制简单。
2.整流调压与磁场削弱——采用三段不等分半控整流桥无级调压,其中一段占1/2的整流电压,另两段占另1/2的整流电压。
前者用于低速区,而后者用于高速区,以提高高速区的功率因素。
机车采用晶闸管分路来达到无级磁场削弱,可提高列车高速运行时的平稳性。
机车在整个调速区间均是无级的。
3.电制动方式——电制动采用加馈电阻制动,在低速区可以有较大的制动力。
4.牵引电动机供电方式——采用转向架独立供电方式,即每台转向架有三台并联的牵引电动机,由一组整流器供电。
优点是当一台转向架的整流电路故障时,可保持1/2的牵引能力,实现机车故障运行;前后两个转向架可进行各架轴重转移电气补偿,即对前转向架减荷后转向架增荷,以充分利用黏着,发挥最大牵引能力;实现以转向架供电为基础的电气系统单元化供电控制系统,装置简单。
5.测量系统——直流电流和电压的测量均采用霍尔传感器,交流电流和电压的测量采用交流互感器,使高压电路与测量控制系统隔离,以利与司机安全,并且使控制、测量、保护一体化,同时提高了控制精度。
6.保护系统——机车采用双接地保护,每一台转向架电气回路单元各接一台主接地继电器,以利于查找接地故障。
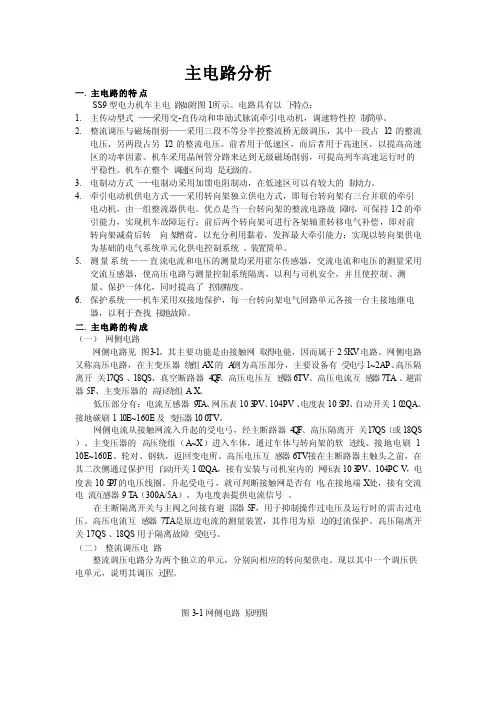
二.主电路的构成(一)网侧电路网侧电路见图3-1。
其主要功能是由接触网取得电能,因而属于25KV电路。
网侧电路又称高压电路,在主变压器绕组A X的A侧为高压部分,主要设备有受电弓1~2AP、高压隔离开关17QS、18QS、真空断路器4Q F、高压电压互感器6TV、高压电流互感器7TA、避雷器5F、主变压器的高压绕组AX。
课题名称:SS9型电力机车总体线路分析及例行试验规程设计专业系班级学生姓名指导老师完成日期2013届毕业设计任务书一、课题名称:SS9型电力机车总体线路分析及例行试验规程设计二、指导教师:三、设计内容与要求:1、课题概述:SS9型干线客运电力机车已成为国内160km/h准高速主型牵引机车。
SS9型旅客列车为韶山型电力机车的系列产品,是一种用于牵引的6轴4800KW干线客运电力机车,能满足长距离区间、长大坡道上牵引大编组旅客列车运行的运输要求。
电力机车的总体线路是一个复杂的线路系统。
其工作原理、控制原理在《机车总体线路》中已作介绍。
本次设计要求能在SS4G机车线路的学习基础上拓展机车线路的学习,力求掌握线路学习方法,最有效地利用学院的教学资源,培养学生分析、解决SS9型电力机车电路的故障能力。
同时通过对本课题的设计,要求学生能根据SS6电力机车原理设计例行试验规程。
使学生更好的理解电力机车的工作原理,培养学生运用多所学知识来分析解决本专业范围内的问题,使学生建立正确的设计思想,掌握工程设计的一般程序和方法。
2.设计内容:1) SS9型电力机车主电路的基本构成及特点。
2) SS9型电力机车辅助电路的基本构成及基本原理。
3) SS9型电力机车控制电路各环节的工作原理。
4) SS9型电力机车整备控制电路各环节的工作原理。
5) SS9型电力机车例行试验规程设计。
3.设计要求:1)绘制一张SS9电力机车整备控制电路图。
2)熟练掌握SS9电力机车主、辅、控三大电路的基本原理。
3)熟练掌握SS9电力机车主、辅、控三大电路的联系、配合。
4)能够按照SS9例行试验规程进行设计。
四.设计参考书1)《韶山6型电力机车》中国铁道出版社2)《电气制图及图形符号国家标准汇集》中国标准出版社3)《电力机车控制》中国铁道出版社4)《电力机车电器》中国铁道出版社5)《韶山6型电力机车操纵与保养》中国铁道出版社五.设计说明书内容1. 封面2. 目录3. 内容摘要(200-400字左右,中英文)4. 引言5. 正文(设计课题、内容与要求,设计方案,原理分析、设计过程及特点)6.设计图纸7. 结束语附录(图标,材料清单,参考资料)六、设计进程安排第1周:资料准备与借阅,了解课题思路。
ss9型电力机车总体线路分析及例行试验规程设计ss9型电力机车总体线路分析及例行试验规程设计课题名称:SS9型电力机车总体线路分析及例行试验规程设计专业系班级学生姓名指导老师完成日期2013届毕业设计任务书一、课题名称:SS9型电力机车总体线路分析及例行试验规程设计二、指导教师:三、设计内容与要求:1、课题概述:SS9型干线客运电力机车已成为国内160km/h准高速主型牵引机车。
SS9型旅客列车为韶山型电力机车的系列产品,是一种用于牵引的6轴4800KW干线客运电力机车,能满足长距离区间、长大坡道上牵引大编组旅客列车运行的运输要求。
电力机车的总体线路是一个复杂的线路系统。
其工作原理、控制原理在《机车总体线路》中已作介绍。
本次设计要求能在SS4G机车线路的学习基础上拓展机车线路的学习,力求掌握线路学习方法,最有效地利用学院的教学资源,培养学生分析、解决SS9型电力机车电路的故障能力。
同时通过对本课题的设计,要求学生能根据SS6电力机车原理设计例行试验规程。
使学生更好的理解电力机车的工作原理,培养学生运用多所学知识来分析解决本专业范围内的问题,使学生建立正确的设计思想,掌握工程设计的一般程序和方法。
2.设计内容:1)SS9型电力机车主电路的基本构成及特点。
2)SS9型电力机车辅助电路的基本构成及基本原理。
3)SS9型电力机车控制电路各环节的工作原理。
4)SS9型电力机车整备控制电路各环节的工作原理。
5)SS9型电力机车例行试验规程设计。
3.设计要求:1)绘制一张SS9电力机车整备控制电路图。
2)熟练掌握SS9电力机车主、辅、控三大电路的基本原理。
3)熟练掌握SS9电力机车主、辅、控三大电路的联系、配合。
4)能够按照SS9例行试验规程进行设计。
四.设计参考书1)《韶山6型电力机车》中国铁道出版社2)《电气制图及图形符号国家标准汇集》中国标准出版社3)《电力机车控制》中国铁道出版社4)《电力机车电器》中国铁道出版社5)《韶山6型电力机车操纵与保养》中国铁道出版社五.设计说明书内容 1. 封面 2. 目录 3. 内容摘要(200-400字左右,中英文)4. 引言5. 正文(设计课题、内容与要求,设计方案,原理分析、设计过程及特点) 6.设计图纸7. 结束语附录(图标,材料清单,参考资料)六、设计进程安排第1周:资料准备与借阅,了解课题思路。
ss9韶山9型电力机车
韶山9型电力机车资料
动力种类电力车辆建造株洲电力机车型号SS9 建造年份1998年一2006年总产量214,最大编号213
(2004年11月19日,SS90004在哈尔滨
因事故报废,后沈阳铁路局重新制造了一台SS9G-0004,因此0004生产了两台)UIC 轴式Cc/Co,
轨距1,435 mm
长度21,000 mm 宽度3,100 mm 高度
4,754 mm
轴重21 t
总重量126 t
电力系统交流25 kV 50 Hz
传动交一直
最高速度170 km/h
输出功率4,800 kW (持续)
5,400 kW (最大)
牵引力286 kN (起动)
°伙廉臣一録:昔斑缪b豆一口谱筝互单军£筆一9乙'胃凰軼一X ?倉删互引建刃5U—忆,£鼻召一£2 (爭&鸟一氏毋・F%HE -2 ,聊畀转一0Z -^^<-61 ^TJjr^K-Sl :永棗奉弓衿一厶1 :孙总碓习蕈一91 "彳惟W 廉一只T 妊—啊’易WH—£【'重題吊$用一ZI 习舉王一1丨:劳菜详St—01 :尊対撕、猱冲一 6,总莒
刁三尸三弘一8 'EI命後協一1 °幫擀士9 $永爲'希科訪田一上?郢去旅一£ i^^^f—z j-:
戛业胡毎主曲両%S F£-Z-fffi
(篦畀)N” 69 L
•9
/L
01
/
2
oo。