新媒体运营如何搭建团队
- 格式:doc
- 大小:3.94 MB
- 文档页数:19
新媒体运营如何搭建团队新媒体运营如何搭建团队一、团队建设的重要性在新媒体运营领域,一个强大的团队是成功的关键。
一个高效的团队可以确保运营活动的顺利开展和良好的效果。
本章将介绍团队建设的重要性以及如何搭建团队。
二、确定团队目标和职责⒈确定团队目标:在搭建团队之前,确保明确团队的目标,例如增加粉丝数量、提高用户活跃度等。
⒉定义团队成员的职责:每个团队成员应该明确自己的职责和任务,确保团队的工作高效有序。
三、招聘和选拔团队成员⒈制定招聘计划:根据团队目标和职责,制定招聘计划,明确需要招聘的具体职位和人数。
⒉撰写招聘广告:根据招聘计划,撰写招聘广告,包括招聘职位、工作要求和福利待遇等。
⒊筛选简历和面试:对收到的简历进行筛选,并安排面试,通过面试来选拔最适合的团队成员。
四、培训和发展团队成员⒈制定培训计划:根据团队成员的职责和需求,制定相应的培训计划,包括内部培训和外部培训。
⒉提供培训资源:为团队成员提供必要的培训资源,如培训材料、培训课程等,确保他们能够不断成长和提升。
五、建立有效的沟通机制⒈定期团队会议:定期召开团队会议,交流工作进展、问题和想法,提高团队合作和协作能力。
⒉使用沟通工具:利用各种沟通工具,如即时通讯工具、项目管理工具等,方便团队成员之间的沟通和协作。
六、激励和奖励团队成员⒈设定激励机制:制定激励机制,激励团队成员积极参与工作,如绩效考核、奖金制度等。
⒉提供发展机会:为优秀的团队成员提供发展机会,例如晋升、培训等,激励他们在工作中做出更大的贡献。
七、团队协作和文化建设⒈建立团队协作机制:建立团队成员之间的相互支持和协作的机制,如团队合作项目、跨团队合作等。
⒉塑造团队文化:培养良好的团队文化,鼓励团队成员之间的信任、分享和创新,增强团队凝聚力。
八、评估和调整团队运作⒈定期评估团队绩效:定期评估团队的绩效,对团队成员的工作进行反馈和改进。
⒉调整团队结构:根据业务发展和团队目标的变化,调整团队结构,确保团队的高效运作。
要建立一个社交媒体内容创作团队,并确保其高效运作,需要一系列的关键要素。
下面我们将分步骤阐述如何进行团队搭建与管理。
一、明确团队目标与定位首先,明确团队的目标和定位。
你的团队应该以社交媒体平台的用户需求为导向,针对不同的用户群体制作吸引人的内容。
明确你的社交媒体平台的目标受众,包括他们的兴趣、需求和行为习惯。
二、招募合适的团队成员1. 内容创作者:内容创作者负责创作高质量、有趣、引人入胜的内容。
他们需要具备良好的文字功底和创新能力,熟悉社交媒体平台的规则和用户习惯。
2. 图片和视频编辑:团队需要配备图片和视频编辑人员,他们能够处理高质量的图片和视频,确保发布的内容视觉效果出色。
3. 数据分析师:数据分析师负责收集和分析社交媒体平台的数据,了解用户行为和喜好,为内容创作者提供反馈和指导。
4. 市场营销人员:市场营销人员负责制定社交媒体营销策略,与品牌和合作伙伴建立联系,扩大品牌影响力。
5. 项目管理专员:项目管理专员负责协调团队成员,确保项目按时按质完成,同时跟踪预算和资源使用情况。
三、制定内容创作流程1. 确定主题:根据目标受众和平台特点,确定每周或每月的主题和话题。
2. 内容策划:根据主题和话题,策划适合社交媒体平台的内容形式,如文章、视频、图片故事等。
3. 内容制作:由内容创作者根据策划的内容进行创作,图片和视频编辑负责处理图片和视频。
4. 审核与发布:内容制作完成后,由团队成员进行审核,确保内容符合品牌形象和社交媒体平台规则。
审核通过后,发布到社交媒体平台。
四、持续优化与改进1. 数据分析:定期收集和分析社交媒体平台的数据,了解用户行为和喜好,以便调整内容和营销策略。
2. 反馈与建议:鼓励团队成员提出反馈和建议,不断优化内容创作流程和方法。
3. 培训与学习:定期组织培训和学习活动,提高团队成员的专业技能和知识水平。
4. 激励机制:建立激励机制,鼓励团队成员积极参与内容创作和管理,提高工作效率和满意度。
新媒体运营团队的组建与管理随着互联网的快速发展,新媒体已经成为企业宣传和营销的重要渠道。
为了有效地运营新媒体平台,许多企业都建立了专门的新媒体运营团队。
本文将探讨新媒体运营团队的组建与管理,以帮助企业更好地利用新媒体平台。
一、团队组建1.明确目标:在组建新媒体运营团队之前,企业需要明确自己的目标和需求。
是为了提升品牌知名度,增加销售额,还是为了与客户建立更好的互动关系?明确目标可以帮助企业更好地确定团队的规模和职能。
2.招聘合适的人才:新媒体运营需要一定的专业知识和技能,因此企业需要招聘具备相关经验和能力的人才。
招聘时可以考虑候选人的专业背景、工作经验和沟通能力等方面。
3.确定团队结构:新媒体运营团队可以分为策划、运营、编辑、设计等不同的职能部门。
根据企业的需求和团队规模,确定合适的团队结构,确保各个部门之间的协作和配合。
4.培训与发展:新媒体运营是一个不断发展和变化的领域,团队成员需要不断学习和更新知识。
企业可以提供培训和学习机会,帮助团队成员提升专业能力和创新思维。
二、团队管理1.明确职责和目标:每个团队成员都应该明确自己的职责和目标,确保团队的工作有条不紊地进行。
可以通过制定工作计划和目标,定期评估和反馈来管理团队成员。
2.建立有效的沟通渠道:团队成员之间需要进行及时有效的沟通,以便协调工作和解决问题。
可以通过定期会议、沟通工具和项目管理软件等方式建立沟通渠道。
3.激励和奖励机制:为了激励团队成员的积极性和创造力,企业可以建立奖励机制,如表彰优秀成员、提供晋升机会等。
同时,也要及时给予团队成员反馈和支持,帮助他们克服困难和提升能力。
4.团队合作和协作:新媒体运营是一个团队合作的工作,团队成员之间需要相互协作和配合。
可以通过团队建设活动、培训和团队项目等方式促进团队合作和协作。
5.监测和评估:企业需要定期监测和评估新媒体运营的效果和团队的工作。
可以通过数据分析和用户反馈等方式评估团队的工作,并及时调整和改进策略。
新媒体运营部门人员配置和平台规划在当今数字化时代,新媒体已成为企业推广品牌、与用户互动、提升影响力的重要渠道。
一个高效的新媒体运营部门对于企业的发展至关重要。
本文将详细探讨新媒体运营部门的人员配置和平台规划。
一、人员配置1、新媒体运营经理作为部门的核心领导者,新媒体运营经理需要具备全面的新媒体知识和丰富的运营经验。
他们负责制定整体的新媒体运营策略,设定目标和关键绩效指标(KPI),并监督团队的工作进展。
同时,还需要与其他部门密切合作,确保新媒体运营与公司的整体业务战略相匹配。
2、内容策划与编辑这是新媒体运营的关键角色之一。
他们负责策划和创作吸引人的内容,包括文章、图片、视频等。
内容策划与编辑需要深入了解目标受众的需求和兴趣,结合公司的品牌定位和产品特点,创作出有价值、有吸引力的内容。
此外,他们还需要具备良好的文案撰写能力和编辑技巧,确保内容的质量和可读性。
3、社交媒体专员社交媒体专员主要负责公司在各大社交媒体平台上的日常运营。
他们需要熟悉不同社交媒体平台的特点和规则,制定相应的发布计划,与粉丝进行互动,回复评论和私信,提升品牌的社交影响力。
同时,还要关注社交媒体的趋势和热点,及时调整运营策略,以增加品牌的曝光度和关注度。
4、数据分析专员数据分析在新媒体运营中起着至关重要的作用。
数据分析专员负责收集、整理和分析新媒体运营的各项数据,如粉丝增长、内容阅读量、转发量、评论量等。
通过对数据的深入分析,他们能够为运营策略的调整提供有力的依据,帮助团队不断优化运营效果。
5、设计与制作专员设计与制作专员负责为新媒体内容提供视觉支持,包括图片设计、视频制作、页面排版等。
他们需要具备良好的设计审美和创意能力,能够根据内容的主题和风格,制作出吸引人的视觉作品,提升内容的吸引力和传播效果。
6、活动策划与执行专员为了增加用户的参与度和粘性,新媒体运营部门需要定期策划和执行线上线下活动。
活动策划与执行专员负责制定活动方案,组织活动的实施,包括活动的宣传推广、报名管理、现场执行等。
如何构建一个成功的新媒体团队构建一个成功的新媒体团队是一个复杂而又关键的任务。
在当今数字化时代,新媒体已经成为企业宣传和品牌推广的重要渠道。
一个成功的新媒体团队可以帮助企业建立良好的品牌形象,吸引更多的目标受众,提升市场竞争力。
本文将从人员招聘、团队组织、内容创作和数据分析等方面,探讨如何构建一个成功的新媒体团队。
一、人员招聘构建一个成功的新媒体团队首先需要招聘合适的人才。
以下是一些关键的角色和技能要求:1. 新媒体经理:负责整个团队的管理和协调工作,需要具备丰富的新媒体运营经验和团队管理能力。
2. 内容编辑:负责撰写和编辑新媒体平台上的内容,需要具备良好的写作能力和对目标受众的了解。
3. 视频制作师:负责制作和编辑新媒体平台上的视频内容,需要具备视频拍摄和剪辑的技能。
4. 图片设计师:负责设计和制作新媒体平台上的图片和海报,需要具备良好的设计能力和创意思维。
5. 数据分析师:负责对新媒体平台上的数据进行分析和挖掘,为团队提供数据支持和决策参考。
在招聘过程中,除了关注候选人的专业技能和经验外,还应注重团队合作能力和创新思维能力。
一个成功的新媒体团队需要成员之间的密切合作和良好的沟通,同时也需要有创新思维来应对不断变化的市场需求。
二、团队组织构建一个成功的新媒体团队需要合理的团队组织结构和明确的职责分工。
以下是一些常见的团队组织结构:1. 扁平化结构:团队成员之间的层级关系较少,信息流通更加迅速,有利于快速响应市场变化。
2. 矩阵式结构:团队成员按照专业领域划分,同时也按照项目需求组成临时团队,有利于充分发挥每个成员的专业优势。
3. 分工协作结构:团队成员按照职能划分,每个成员负责自己的领域,同时也需要与其他成员密切合作,形成高效的工作流程。
在团队组织中,还需要建立有效的沟通机制和协作平台,以便团队成员之间能够及时交流和分享信息。
同时,也需要建立明确的目标和绩效考核机制,激励团队成员的积极性和创造力。
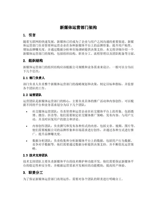
新媒体运营部门架构1. 引言随着互联网的快速发展,新媒体已经成为了企业与用户之间沟通的重要渠道。
新媒体运营部门负责管理和运营企业在各种新媒体平台上的品牌形象,提升用户粘性,增加品牌曝光度,并通过数据分析和市场调研提供决策支持。
本文将详细介绍一个新媒体运营部门的架构,包括组织结构、职责分工、流程管理以及团队配备等方面。
2. 组织结构新媒体运营部门的组织结构应该根据公司规模和业务需求来设计,一般可以分为以下几个层次:2.1 部门负责人部门负责人负责整个新媒体运营部门的战略规划和决策,制定目标和指标,并监督各个团队的工作。
2.2 运营团队运营团队是新媒体运营部门的核心,主要负责具体的推广活动和内容创作。
可以根据不同的平台和业务需求划分为以下几个团队:•社交媒体运营团队:负责管理和运营企业在社交媒体平台上的形象,包括微博、微信、抖音等。
他们需要制定社交媒体推广策略,发布内容,与用户互动,并及时回复用户的留言和评论。
•内容创作团队:负责撰写和发布各种形式的内容,包括文章、视频、图片等。
他们需要根据公司的品牌形象和市场需求进行创作,并通过各种方式进行推广,提升品牌曝光度。
•数据分析团队:负责收集和分析新媒体平台上的数据,包括用户行为数据、竞争对手数据等。
他们需要通过数据分析提供决策支持,并不断优化运营策略。
2.3 技术支持团队技术支持团队主要负责新媒体平台的技术维护和功能开发。
他们需要保证新媒体平台的稳定性和安全性,并根据运营需求开发相应的功能模块,提高用户体验。
3. 职责分工为了保证新媒体运营部门高效运作,需要对各个团队的职责进行明确分工。
3.1 部门负责人•制定新媒体运营部门的战略规划和目标,并监督执行;•协调各个团队之间的合作,保证整个部门的协同工作;•持续关注市场动态和竞争对手情况,及时调整运营策略。
3.2 运营团队•社交媒体运营团队:制定社交媒体推广策略,发布内容,与用户互动,并及时回复用户的留言和评论;•内容创作团队:根据公司品牌形象和市场需求进行内容创作,并通过各种方式进行推广;•数据分析团队:收集和分析新媒体平台上的数据,提供决策支持,并优化运营策略。
新媒体运营如何搭建团队?新媒体运营是什么?丁铁明分享如何管理新媒体团队?新媒体营销扮演什么角色?如何做订目标,做预算,写推广方案,绩效怎么考核?团队岗位怎么去搭配?下面就会结合这些点讨论新媒体运营如何写推广策划案,这里分为几部分,抛砖引玉,希望对新媒体从业人员有思路上的一些启发。
一、新媒体运营是什么?这里普及下运营的一些概念,整合了其他人的一些观点,对运营有个系统化了解。
大家可以参考如下这张图,看图理解运营:新媒体运营就是利用微信、微博、贴吧等新兴媒体平台进行品牌推广、产品营销的运营方式。
通过策划品牌相关的优质、高度传播性的内容和线上活动,向客户广泛或者精准推送消息,提高参与度,提高知名度,从而充分利用粉丝经济,达到相应营销目的。
微博,微信,贴吧等平台运营只是新媒体运营中其中一个子集,而新媒体运营又是整个系统运营中另外一个子集,明白这个关系更好的理解新媒体运营到底扮演什么角色。
根据运营级别划分:初级运营,中级运营,高级运营。
初级运营(负责流程中三个环节一个子项目,如微博运营,微信运营,内容编辑,活动策划等)。
中级运营(能力覆盖到三个环节中整个环节)。
高级运营(三个环节贯穿,视野更大,资源更多,布局更长)。
根据运营流程划分:拉新(找到用户在哪,低成本获取用户),留存(让用户持续用你的产品),促活(唤醒不用产品用户)。
COO(考虑产品,营销,投资人关系,PR等公司层面资源调配)根据运营内容划分:用户运营,内容运营,社区运营,商务运营,活动运营等。
二、定目标接下来,我们要做的就是定目标,一般来说,制定目标参考几个原则:1、如果能直接从第三方平台上获取数据作为目标,就直接以后台目标数据值为参考,比如微信,微博。
别搞太多数据定义或计算公式,省事又直观,也可以避免对数据定义理解偏差而产生的误会。
2、第三方平台无法给你呈现数据做为目标引导,可以交付给技术部门去做统计报表系统来做监控。
可先从日指标下手,再延伸到周,月,季,年去做统计。
如何打造一个成功的新媒体团队在当今信息爆炸的时代,新媒体已经成为了传播信息、推广产品和服务的重要渠道。
一个成功的新媒体团队能够有效地吸引用户关注,提升品牌影响力,实现商业价值。
那么,如何打造一个成功的新媒体团队呢?本文将从人员配置、内容策划、技术支持和团队管理等方面进行探讨。
一、人员配置一个成功的新媒体团队需要具备多样化的人才,包括但不限于以下几个方面:1.编辑人员:负责撰写、编辑和发布内容,需要具备良好的写作能力和审美能力,能够根据不同平台和受众需求进行内容创作。
2.设计人员:负责制作视觉内容,包括图片、视频、动画等,需要具备良好的设计能力和创意能力,能够提升内容的吸引力和传播效果。
3.运营人员:负责新媒体账号的日常运营和管理,包括内容发布、用户互动、数据分析等,需要具备良好的沟通能力和数据分析能力,能够根据数据进行运营策略调整。
4.技术人员:负责新媒体平台的技术支持和维护,包括网站建设、APP开发、数据安全等,需要具备良好的技术能力和解决问题的能力,能够保障平台的正常运行。
二、内容策划内容是新媒体的核心竞争力,一个成功的新媒体团队需要有创新的内容策划能力,能够吸引用户关注并保持用户粘性。
以下是一些内容策划的要点:1.定位明确:确定目标受众和定位,明确自己的核心竞争力和差异化优势,找准自己的发声点。
2.多样化内容:提供多样化的内容形式,包括文字、图片、视频、直播等,满足用户不同的需求和偏好。
3.创新独特:创造独特的内容,提供有价值、有趣、有深度的信息,引起用户共鸣和分享。
4.持续更新:保持内容的持续更新和优化,及时跟进热点事件和用户需求,保持用户的关注和参与度。
三、技术支持一个成功的新媒体团队需要有稳定可靠的技术支持,保障平台的正常运行和用户体验。
以下是一些技术支持的要点:1.平台选择:选择适合自己需求的新媒体平台,包括微信公众号、微博、抖音、小红书等,根据平台特点和用户群体进行选择。
2.技术建设:建设稳定可靠的技术架构,包括服务器、数据库、CDN等,保障平台的高可用性和快速响应。
怎么做好新媒体矩阵搭建和运营在当今数字化的时代,新媒体已经成为企业和个人进行品牌推广、信息传播和用户互动的重要渠道。
而搭建和运营一个有效的新媒体矩阵,则是实现这些目标的关键。
那么,究竟怎样才能做好新媒体矩阵的搭建和运营呢?首先,我们需要明确什么是新媒体矩阵。
简单来说,新媒体矩阵就是指在多个新媒体平台上建立账号,并通过这些账号相互协同,形成一个有机的整体,以达到更广泛的传播效果和用户覆盖。
一、明确目标和定位在搭建新媒体矩阵之前,必须要明确自己的目标和定位。
是为了提升品牌知名度?增加产品销量?还是为了与用户建立更紧密的联系?不同的目标将决定你的新媒体矩阵的策略和重点。
例如,如果你的目标是提升品牌知名度,那么你可能需要选择一些流量较大、覆盖面广的平台,如微博、抖音等;如果是为了增加产品销量,那么电商平台的新媒体渠道,如淘宝直播、京东短视频等可能更适合你。
同时,还要明确你的品牌或产品的定位。
是高端奢华?还是亲民实惠?是针对年轻人?还是面向中老年人?这将影响到你在新媒体矩阵中的内容风格和传播方式。
二、选择合适的平台目前常见的新媒体平台有很多,如微信公众号、微博、抖音、小红书、B 站、知乎等等。
每个平台都有其独特的用户群体和特点。
微信公众号适合深度内容的传播,能够培养用户的忠诚度;微博则具有信息传播速度快、话题性强的特点;抖音以短视频为主,适合展示生动有趣的内容;小红书侧重于消费推荐和生活分享;B 站则以年轻用户为主,适合创意和二次元相关的内容;知乎则更注重知识和经验的分享。
根据你的目标和定位,选择几个重点平台进行布局。
但也不要贪多,以免精力分散,无法保证每个平台的内容质量。
三、规划账号体系在确定了平台之后,需要规划好账号体系。
这包括主账号和子账号的设置。
主账号通常是品牌的官方账号,代表着品牌的形象和核心价值观,发布的内容较为正式和权威。
子账号可以根据不同的产品线、业务板块或者用户群体来设置,发布更有针对性的内容。
新媒体运营如何搭建团队新媒体运营如何搭建团队一、引言新媒体运营在现代商业社会中起到了重要的作用,搭建一支高效的运营团队是新媒体成功运营的关键之一。
本文将详细介绍如何搭建一支新媒体运营团队,涵盖团队组织架构、人员需求、专业能力要求、岗位职责以及团队培养等方面。
二、团队组织架构1、总体架构新媒体运营团队应该按照任务与责任分工原则进行组织,通常包括策划与运营部门、内容创作部门、技术支持部门和市场推广部门。
2、策划与运营部门负责新媒体营销策略的制定、执行以及结果分析,包括市场调研、用户画像、内容运营规划、社交媒体管理等。
3、内容创作部门负责新媒体平台上的内容创作和发布,包括文字、图片、视频等形式的内容创作,同时要与策划与运营部门密切合作,确保内容的质量和营销策略的实施。
4、技术支持部门负责新媒体平台的技术开发与维护,包括网站建设、移动应用开发、数据分析等。
5、市场推广部门负责新媒体平台的市场推广工作,包括线上线下广告投放、合作推广、社交媒体营销等,以提高品牌知名度和用户粘性。
三、人员需求1、人员数量根据企业规模和运营需求,人员数量有所差异。
一般来说,初创企业可逐渐组建一个规模较小的团队,后期可根据业务扩展逐步增加人员。
2、人员组成根据团队组织架构,人员需要具备不同的专业背景和技能,如市场营销、创意设计、文案写作、技术开发等。
四、专业能力要求1、市场营销能力需要具备市场调研、品牌推广、用户运营等相关能力,能够制定科学的营销策略和执行计划。
2、创意能力需要具备创意设计、内容策划、市场推广等专业能力,能够为新媒体平台创造有吸引力的内容和活动。
3、技术能力技术支持部门需要具备网页设计、移动应用开发、数据分析等专业技能,能够开发和维护新媒体平台所需的技术支持。
4、沟通能力需要具备良好的沟通和协调能力,能够与团队成员和外部合作伙伴有效地沟通和合作。
五、岗位职责1、策划与运营部门a) 市场调研,了解市场需求和竞争对手情况,为营销策略的制定提供数据支持。
新媒体运营及内容创作团队建设规划第一章:团队概述 (3)1.1 团队定位 (3)1.2 团队目标 (3)1.3 团队规模 (3)第二章:岗位设置与职责 (3)2.1 内容创作者 (3)2.1.1 岗位职责 (3)2.1.2 岗位要求 (4)2.2 运营策划 (4)2.2.1 岗位职责 (4)2.2.2 岗位要求 (4)2.3 视觉设计 (4)2.3.1 岗位职责 (4)2.3.2 岗位要求 (5)2.4 数据分析师 (5)2.4.1 岗位职责 (5)2.4.2 岗位要求 (5)第三章:招聘与选拔 (5)3.1 招聘渠道 (5)3.2 招聘标准 (6)3.3 面试与选拔 (6)3.4 培训与发展 (6)第四章:内容创作策略 (7)4.1 内容定位 (7)4.2 内容规划 (7)4.3 内容创新 (7)4.4 内容质量把控 (8)第五章:运营策略 (8)5.1 平台选择 (8)5.2 用户分析 (8)5.3 推广策略 (8)5.4 数据分析与应用 (9)第六章:团队协作与沟通 (9)6.1 团队协作机制 (9)6.1.1 建立角色与职责明确 (9)6.1.2 制定协作流程 (9)6.1.3 跨部门协作机制 (10)6.2 项目管理 (10)6.2.1 项目策划与立项 (10)6.2.2 项目执行与监控 (10)6.2.3 项目评估与总结 (10)6.3.1 建立沟通渠道 (10)6.3.2 制定沟通制度 (10)6.3.3 提升沟通技巧 (10)6.4 跨部门协作 (10)6.4.1 建立跨部门协作机制 (10)6.4.2 加强跨部门沟通 (10)6.4.3 促进资源共享 (11)第七章:培训与发展 (11)7.1 培训计划 (11)7.2 技能提升 (11)7.3 个人成长 (11)7.4 团队建设 (12)第八章:激励与绩效管理 (12)8.1 绩效考核 (12)8.1.1 制定绩效考核体系 (12)8.1.2 绩效考核流程 (12)8.2 奖惩机制 (13)8.2.1 奖励机制 (13)8.2.2 惩罚机制 (13)8.3 激励策略 (13)8.3.1 培训与发展 (13)8.3.2 职业发展 (13)8.3.3 团队建设 (13)8.4 团队氛围营造 (13)8.4.1 良好的沟通氛围 (14)8.4.2 积极向上的氛围 (14)8.4.3 学习与成长氛围 (14)第九章:品牌建设与宣传 (14)9.1 品牌定位 (14)9.2 品牌形象设计 (14)9.3 品牌推广 (15)9.4 品牌口碑管理 (15)第十章:风险管理与应对策略 (15)10.1 风险识别 (15)10.1.1 内部风险识别 (15)10.1.2 外部风险识别 (16)10.2 风险预防 (16)10.2.1 内部风险预防 (16)10.2.2 外部风险预防 (16)10.3 应对策略 (16)10.3.1 内部风险应对 (16)10.3.2 外部风险应对 (16)10.4 持续改进与优化 (17)10.4.2 外部合作与拓展 (17)第一章:团队概述1.1 团队定位在新媒体环境下,我们的团队定位为一家专注于内容创作与运营的专业团队。
如何在媒体行业中建立良好的团队合作关系媒体行业是一个充满竞争和创新的领域,良好的团队合作关系对于一个媒体机构的成功至关重要。
在这篇文章中,我将分享一些在媒体行业中建立良好团队合作关系的关键要素和有效策略。
1. 建立明确的目标和共识在媒体行业中,团队成员必须共同明确目标并达成共识。
无论是一个项目的实施还是一个节目的制作,团队成员都应该清楚地知道他们的角色和责任。
定期召开会议,讨论和澄清目标,并确保所有人都理解和接受这些目标。
2. 促进开放和积极的沟通良好的团队合作离不开开放和积极的沟通。
团队成员应该鼓励彼此分享意见、想法和问题,并及时解决沟通障碍。
建立一个开放的沟通氛围,可以促进团队成员之间的合作和理解。
3. 培养互相尊重和信任在媒体行业中,团队成员之间的互相尊重和信任是至关重要的。
每个人都应该被视为一个重要的贡献者,并且应该相信彼此的能力和专业素养。
建立信任需要时间和努力,但是一旦建立起来,团队合作将更加顺畅和高效。
4. 鼓励多样性和包容性媒体行业是一个多样性和包容性的领域,团队成员应该能够欣赏和尊重彼此的差异。
鼓励不同观点和经验的分享,可以促进创新和更好的问题解决。
同时,团队领导者应该确保所有团队成员都能够平等地参与和发展。
5. 建立有效的冲突解决机制在任何团队中,冲突是难免的。
然而,关键在于如何有效地解决冲突,以及如何将冲突转化为团队成长的机会。
建立一个开放的冲突解决机制,鼓励成员之间坦诚地交流和解决问题,可以帮助团队更好地应对挑战。
6. 提供持续的培训和发展机会媒体行业是一个不断变化和发展的领域,团队成员需要不断学习和提升自己的技能。
提供持续的培训和发展机会,可以帮助团队成员不断进步和适应行业的变化。
同时,这也可以增强团队成员之间的合作和共同成长。
总之,建立良好的团队合作关系对于媒体行业的成功至关重要。
通过明确的目标和共识、开放和积极的沟通、互相尊重和信任、多样性和包容性、有效的冲突解决机制以及持续的培训和发展机会,团队成员可以更好地合作,创造出卓越的成果。
新媒体运营如何搭建团队在当今数字化时代,新媒体运营已成为企业推广品牌、与用户互动、提升影响力的重要手段。
而要实现成功的新媒体运营,搭建一个高效、协作、富有创造力的团队至关重要。
那么,如何才能搭建这样一支优秀的新媒体运营团队呢?首先,明确团队的目标和定位是搭建的基石。
我们需要清楚地知道,通过新媒体运营,企业期望达到什么样的效果。
是增加品牌知名度,提升产品销量,还是增强用户粘性?不同的目标将决定团队的工作重点和策略方向。
接下来,就是人员的招募与选拔。
新媒体运营团队需要多种角色的协同工作。
内容创作者是团队的核心之一。
他们要有扎实的文字功底,能够敏锐地捕捉热点话题,创作出吸引人的文案。
不仅如此,还需要具备一定的创意和创新能力,让内容在众多竞争对手中脱颖而出。
视觉设计师也不可或缺。
好的图片、视频能够瞬间吸引用户的注意力,提升内容的传播效果。
设计师需要熟练掌握各种设计工具,能够根据不同的主题和风格,创作出高质量的视觉作品。
社交媒体管理员负责日常的账号运营。
他们要熟悉各大社交平台的规则和算法,能够及时回复用户的评论和私信,与用户建立良好的互动关系。
活动策划者则负责构思和组织各种线上线下活动,以吸引用户参与,提升品牌影响力。
数据分析员在团队中同样起着关键作用。
他们通过对数据的收集、整理和分析,为团队的决策提供依据,帮助优化运营策略。
团队成员的招聘渠道也多种多样。
可以通过招聘网站、社交媒体、行业论坛等途径发布招聘信息,吸引优秀人才。
同时,内部推荐也是一个不错的方式,员工往往更了解企业的需求,推荐的人选可能更匹配。
人员到位后,团队的分工与协作就显得尤为重要。
要明确每个成员的职责和工作范围,避免职责不清导致的工作混乱。
同时,建立良好的沟通机制,促进成员之间的信息共享和协作。
比如,内容创作者和视觉设计师需要密切配合,共同打造出优质的内容;社交媒体管理员要及时将用户的反馈传达给其他成员,以便调整运营策略;活动策划者在策划活动时,要充分听取数据分析员的建议,以提高活动的效果。
新媒体运营如何搭建团队在当今数字化的时代,新媒体运营已成为企业和品牌推广的重要手段。
一个高效、有创意、执行力强的新媒体运营团队,能够帮助企业在激烈的市场竞争中脱颖而出,提升品牌知名度,增加用户粘性,促进销售转化。
那么,如何搭建这样一支优秀的新媒体运营团队呢?下面就来详细探讨一下。
一、明确团队目标和定位在搭建新媒体运营团队之前,首先要明确团队的目标和定位。
这需要结合企业的整体战略规划、市场需求以及产品特点来确定。
例如,如果企业的目标是提升品牌知名度,那么团队的重点可能在于内容创作和社交媒体推广;如果目标是促进销售转化,那么团队可能需要更加注重电商平台的运营和营销活动的策划。
同时,要明确团队在企业中的位置和作用,以及与其他部门的协作关系。
新媒体运营团队不是孤立存在的,需要与市场、销售、客服等部门密切配合,形成合力,共同推动企业的发展。
二、确定团队架构和人员分工根据团队的目标和定位,确定合理的团队架构和人员分工。
一般来说,一个完整的新媒体运营团队应该包括以下几个角色:1、新媒体运营经理负责整个团队的规划、管理和协调工作,制定运营策略,把控工作进度和质量,与其他部门沟通协作。
2、内容策划与编辑负责撰写和编辑优质的内容,包括文章、图片、视频等,确保内容具有吸引力和价值,符合目标受众的需求和兴趣。
3、社交媒体运营专员负责管理企业的社交媒体账号,发布内容,与用户互动,增加粉丝数量和活跃度,提升品牌影响力。
4、活动策划与执行策划并组织各类线上线下活动,如促销活动、用户互动活动等,提高用户参与度和转化率。
5、数据分析专员收集、整理和分析新媒体运营数据,为团队决策提供依据,优化运营策略和效果。
6、设计与制作人员负责设计制作各种宣传物料,如海报、图片、视频等,提升内容的视觉效果。
当然,具体的人员分工可以根据企业的实际情况和需求进行调整和优化。
在人员招聘时,要注重选拔具备相关专业知识和技能、有创新思维和团队合作精神的人才。
成立新媒体团队实施方案随着新媒体的快速发展,我们公司决定成立新媒体团队,以更好地推动公司品牌形象和业务发展。
为了有效实施成立新媒体团队的方案,我们将采取以下措施:一、团队组建1. 确定团队成员:根据新媒体运营的需求,确定团队成员的数量和岗位设置,包括新媒体经理、内容策划、运营推广等岗位。
2. 招募培训:通过内部选拔和外部招聘相结合的方式,招募具有新媒体运营经验和专业知识的人才,并进行培训,提升团队整体素质。
二、工作流程1. 确定工作流程:建立新媒体内容发布、推广、运营等工作的流程和标准,明确责任人和工作节点,确保工作高效有序进行。
2. 制定内容发布计划:根据公司品牌定位和市场需求,制定新媒体内容发布计划,包括内容主题、发布时间、推广渠道等,确保内容的质量和时效性。
三、资源支持1. 技术支持:确保新媒体平台的稳定运行,提供必要的技术支持和更新,保障内容的正常发布和推广。
2. 财务支持:合理配置新媒体团队的经费预算,保障团队运营和推广的资金需求,确保工作的顺利进行。
四、监督管理1. 绩效考核:建立新媒体团队的绩效考核制度,明确工作目标和考核标准,激励团队成员的工作积极性和创造力。
2. 监督管理:建立上下级沟通和信息反馈机制,及时了解新媒体工作进展和团队成员的工作情况,确保工作的质量和效率。
五、宣传推广1. 品牌宣传:通过新媒体平台,结合公司品牌定位和产品特点,进行品牌宣传和形象塑造,提升公司在市场中的知名度和美誉度。
2. 产品推广:利用新媒体平台,开展产品推广和营销活动,吸引更多的潜在客户和用户,促进产品销售和业务增长。
六、风险应对1. 风险评估:及时对新媒体运营中可能面临的风险进行评估和分析,制定相应的风险应对措施,降低风险对公司的影响。
2. 应急预案:制定新媒体运营的应急预案,包括突发事件处理、舆情危机处理等,确保公司形象和利益不受损失。
七、团队建设1. 团队文化:建立积极向上、团结协作的团队文化,营造良好的工作氛围,提升团队凝聚力和执行力。
自媒体团队组建流程一、确定团队目标和定位自媒体团队组建的第一步是明确团队的目标和定位。
团队的目标可以包括提升品牌知名度、增加用户粘性、扩大影响力等。
定位是指确定团队的核心主题和内容方向,以及所要服务的受众群体。
根据定位的不同,团队可以选择专注于某一领域或者跨领域发展。
二、招募人员招募适合的人员是组建自媒体团队的关键一步。
首先要根据团队的需求,确定所需人员的专业能力和技能要求。
例如,需要有写作能力的编辑、擅长摄影和视频拍摄的摄影师、懂得社交媒体运营的推广人员等。
其次,可以通过内部员工推荐、招聘网站发布招聘信息等方式吸引合适的人才。
在面试过程中,除了考察候选人的专业能力,还要关注其对团队目标的认同度和团队合作能力。
三、制定团队规章制度团队规章制度的制定是为了保证团队成员的工作秩序和团队运作的顺利进行。
制定规章制度时,可以从团队的组织结构、工作流程、内部沟通等方面考虑。
例如,可以规定每日工作报告的提交时间、工作任务的分配方式、内部沟通的工具和频率等。
规章制度的制定应该充分考虑团队的实际情况和成员的意见,以保证其可行性和执行力。
四、培训与提升自媒体行业发展迅速,要保持竞争力,团队成员需要不断学习和提升自己的能力。
因此,培训与提升是自媒体团队组建中的重要环节。
可以通过组织内外部培训、定期分享会、参加行业研讨会等方式,提升团队成员的专业知识和技能水平。
同时,也要鼓励团队成员积极参与行业交流和学习,保持对新趋势和技术的敏感度。
五、建立工作流程和协作机制建立清晰的工作流程和协作机制是保证团队运作高效的关键。
工作流程包括从内容策划、创作、审核到发布和推广的全过程。
可以通过制定具体的工作标准和流程图,明确每个环节的责任和要求。
协作机制包括团队成员之间的沟通和协作方式,可以选择使用项目管理工具、即时通讯软件等工具,提高团队成员之间的协作效率。
六、监测和分析自媒体团队在发布内容后,需要对内容的表现和用户反馈进行监测和分析。
如何打造一个成功的新媒体运营团队随着互联网的快速发展,新媒体已经成为企业宣传和营销的重要渠道。
一个成功的新媒体运营团队可以帮助企业建立品牌形象、提升知名度、吸引目标受众并实现销售增长。
然而,要打造一个成功的新媒体运营团队并不容易,需要有一系列的策略和方法。
本文将介绍如何打造一个成功的新媒体运营团队。
一、明确目标和定位在打造新媒体运营团队之前,首先需要明确目标和定位。
企业需要明确自己的目标是什么,是提升品牌知名度还是增加销售额,还是其他目标。
同时,还需要确定自己的定位是什么,是要成为行业领导者还是要成为创新者。
明确目标和定位可以帮助团队成员明确工作方向,提高工作效率。
二、招聘合适的人才招聘合适的人才是打造成功的新媒体运营团队的关键。
新媒体运营需要具备一定的技能和经验,如社交媒体管理、内容创作、数据分析等。
在招聘过程中,需要根据团队的需求和目标,寻找具备相关技能和经验的人才。
同时,还需要注重团队的协作能力和沟通能力,因为新媒体运营需要与其他部门进行紧密合作。
三、建立明确的工作流程建立明确的工作流程可以提高团队的工作效率和协作能力。
新媒体运营涉及到多个环节,如内容创作、发布、推广等。
团队成员需要清楚自己的工作职责和工作流程,以便能够高效地完成工作。
同时,还需要建立有效的沟通机制,确保团队成员之间的信息传递畅通无阻。
四、持续学习和创新新媒体运营是一个不断变化和发展的领域,团队成员需要持续学习和创新。
他们需要关注行业动态,学习最新的技术和趋势,并将其应用到实际工作中。
同时,团队成员还需要不断创新,提供有创意和有吸引力的内容,以吸引目标受众的注意。
五、建立良好的团队文化建立良好的团队文化可以提高团队的凝聚力和工作积极性。
团队成员需要有共同的价值观和目标,相互支持和合作。
同时,还需要建立积极向上的工作氛围,鼓励团队成员提出创新想法和解决问题的方法。
团队领导者需要起到榜样的作用,带领团队成员共同成长和进步。
六、定期评估和调整定期评估和调整是打造成功的新媒体运营团队的重要环节。
新媒体运营如何搭建团队?新媒体运营是什么?丁铁明分享如何管理新媒体团队?新媒体营销扮演什么角色?如何做订目标,做预算,写推广方案,绩效怎么考核?团队岗位怎么去搭配?下面就会结合这些点讨论新媒体运营如何写推广策划案,这里分为几部分,抛砖引玉,希望对新媒体从业人员有思路上的一些启发。
一、新媒体运营是什么?这里普及下运营的一些概念,整合了其他人的一些观点,对运营有个系统化了解。
大家可以参考如下这张图,看图理解运营:新媒体运营就是利用微信、微博、贴吧等新兴媒体平台进行品牌推广、产品营销的运营方式。
通过策划品牌相关的优质、高度传播性的内容和线上活动,向客户广泛或者精准推送消息,提高参与度,提高知名度,从而充分利用粉丝经济,达到相应营销目的。
微博,微信,贴吧等平台运营只是新媒体运营中其中一个子集,而新媒体运营又是整个系统运营中另外一个子集,明白这个关系更好的理解新媒体运营到底扮演什么角色。
根据运营级别划分:初级运营,中级运营,高级运营。
初级运营(负责流程中三个环节一个子项目,如微博运营,微信运营,内容编辑,活动策划等)。
中级运营(能力覆盖到三个环节中整个环节)。
高级运营(三个环节贯穿,视野更大,资源更多,布局更长)。
根据运营流程划分:拉新(找到用户在哪,低成本获取用户),留存(让用户持续用你的产品),促活(唤醒不用产品用户)。
COO(考虑产品,营销,投资人关系,PR等公司层面资源调配)根据运营内容划分:用户运营,内容运营,社区运营,商务运营,活动运营等。
二、定目标接下来,我们要做的就是定目标,一般来说,制定目标参考几个原则:1、如果能直接从第三方平台上获取数据作为目标,就直接以后台目标数据值为参考,比如微信,微博。
别搞太多数据定义或计算公式,省事又直观,也可以避免对数据定义理解偏差而产生的误会。
2、第三方平台无法给你呈现数据做为目标引导,可以交付给技术部门去做统计报表系统来做监控。
可先从日指标下手,再延伸到周,月,季,年去做统计。
比如服务号的注册用户,订单量,订单转化率,客单价等。
3、团队需要有一个终极目标比如对于O2O的项目来讲,团队的终极目标就是日订单量。
比如对于一个工具型APP,团队的终极目标是日活跃率。
4、各部门对目标进行分解:目标可以分为两种:事务目标:每周X篇内容,其中X篇做原创。
结果目标:微博曝光量、粉丝较上月的增长比例(早期基数低,可以设定每月50%-100%增长的目标,后期可以适当减少到10%-20%);微信的文章打开率15%,转发率5%(这是大部分公号的平均高值)。
5、目标设置不能太范范,要具体数字,比如:当月目标为日均新增激活从8000到12000,注册转化率40%(建议略高于原本的期望值,效果会更好),那种“提高了品牌曝光度”、“增加了用户粘性”这种陈述性语句通通封杀。
提高品牌曝光度——百度指数上升多少?增加用户粘性——产品活跃度提高多少?这里以一个O2O生活服务号为案例制定推广目标:注册用户:日新增注册用户,总注册用户活跃用户:日活跃率=当天活动用户/总用户日订单量:日订单转化率=订单成交量/总访问用户(保底8%)日客单价=日总成交价格/总成交单数三、做预算根据推广方案做预算,每个推广周期涉及到的推广细项做预算,预算最好越精细越好,可控性更强,执行效果更明显。
另外,趣营销网认为新媒体运营是为达到目标/目的所做的高效、系统的协调工作,所以建议需要关注、学习、钻研与之相关的体系,来建设自己的系统性;而不是只把关注点放在预算、刊例、性价比这些公司、老板关心的问题上。
四、写方案本文以本地生活服务号为案例展开描述,其中涉及到一些具体的实操手段,其他类型应用可以借鉴参考。
1、推广整体策略(方法+执行力)团队以总目标为主线,分解到各部门。
测试最有效推广方法,集中优势资源在一个可能爆发的点上,不断放大,不断分析,直到引爆。
目标消费者集中出现在哪里,我们的市场推广就集中在哪里出现。
2、种子用户期1000名种子粉丝,为期一个月,区域内,可控。
种子用户特征:经常互动,帮你朋友圈转发,帮你主动在QQ群,微信群推广公众号,种子用户会跟经常对你的公众号提供有效意见和建议。
推广方法:行业朋友和同事,合作伙伴,邀请机制、供应商导入,商圈,小区,学校,写字楼发广告;行业朋友和同事,合作伙伴,发动身边同事,朋友,合作伙伴加入体验。
活动邀请:策划“大家来找茬”活动游戏,设计产品体验调查问卷融入游戏中,注册就送10元优惠劵,推荐也送10元优惠券,评选出最佳粉丝,粉丝截止到1000名为止,为期1个月(H5文案设计要有趣,社交化)。
微信群管理:建立2个500个人微信群,管理种子用户,收集产品用户意见。
3、初始用户期5万名种子粉丝,为期三个月。
初始推广期要去尝试各种推广渠道,找到你最擅长的渠道,让粉丝自然每天增长,最终完成你的目标。
拥有渠道的好处就是,每一天你都能获得稳定的粉丝,而不是一天进500粉丝,再过3天就没有粉丝关注。
以下方法是个人团队实战的一些总结,可以借鉴操作:A、微博引流由于我们的市场是定位在本地,所以前期推广时候收集全所有热门本地微博,通过推广官方微博,与这些本地微博建立互动合作,活动期间可转发引流。
由于微博的媒体属性比较强,是点到面推广,不属于微信生态圈内,效果也比较弱,当然前期已经有一定粉丝基础的微博,从微博到微信的引流已经获得了很大红利。
B、加群引流每个号加500个本地微信群,群内不直接广告,加强互动。
广告时候,发群内红包。
活动时候,群内群发,并加红包。
技巧一:如何获取群?发动你身边朋友,同事,合作伙伴,让他们拉你入群。
技巧二:换群当积累了一定的微信群后,可以与本地运营商互换群。
技巧三:置顶活跃群筛选出活跃度较高群,置顶,下沉广告群,群内经常互动,与群主搞好关系,质量高的微信群可以考虑商务合作。
C、小号引流注册10个小号(共可加5万私人粉丝),针对本地区域加粉丝,每天每个小号加粉丝50个,3个月内完成,团队分三组,每个人负责3个。
技巧一:如何养号?赋予小号一定的标签:如你是92年未婚的女生,从事互联网行业客服工作,居住地厦门哪里等。
技巧二:不要有广告嫌疑,每加一人,要自我介绍你的状况。
技巧三:朋友圈定时分享生活趣事。
必要时候插入服务号广告活动,每周定时朋友圈互动交流技巧四:对于传播力比较强粉丝,可以单独多私聊互动。
技巧五:从B步骤所加群内添加粉丝引流,加人前先群内互动交流,找主题,特别是活跃度高的群,加粉成功率更高。
D、自建官方微信群每个号自建100个官方群,对每个群自定义标签,如种子用户群,活动群,产品试用群等。
步骤一:明确建群的目的,建立群规章制度。
步骤二:配官方客服,围绕群主题定期互动,解决问题。
步骤三:发展一些意见领袖做帮手,共同发展群,必要时给与物质上激励。
E、活动策划活动以一周一次频率来执行,加强用户的记忆习惯,利于传播分享,以下活动作为备选,执行时候,团队参与进来,死磕文案及H5效果设计。
活动礼品:优惠券,大礼包(消费券+帆布袋+记事本+广告衫等),活动奖品,微信红包。
定期活动一:派发微信红包,将粉丝拉入到微信小号,建立微信群开始发红包。
定期活动二:注册就送10元优惠券,推荐就送10元优惠券,充值100送20元。
定期活动三:关注赢好礼,扫扫送礼品,微信预定享折扣。
活动四:微信答题:提出的问题最好和服务号相关,让用户在你网站上找相关答案,加深对服务号的印象,加强服务号品牌的认识度。
这个可以参考一号店的一些微信活动。
活动五:转发有奖:可在微博微信发起转发活动,转发就送礼。
F、本地公众号,微博,社区,网站等渠道投放活动执行时候,可以在本地公众号,微博,社区等渠道投放,随时监控投放效果。
如厦门地方社区小鱼网,活动开始时,我们BD会跟洽谈网站,微信,微博三个媒体广告合作或联合推广。
4、品牌推广期10万名种子粉丝,为期三个月。
A、继续”初始用户期”推广方法稳定获取每天流量。
B、本地O2O服务号或APP合作,经过初期推广后,已经积累了一定粉丝量,可以与本地O2O一起合作推广。
C、地面推广,可以针对性与商场,学校,社区等商圈合作,进行线下活动策划推广。
D、参加行业性会议展览,可以通过参加一些行业性会议展览,带上二维码,做好微信营销方案,到展会或者会议上与你的客户,合作伙伴交流,推荐微信公众号。
E、加入联盟,加入本地电商企业联盟,行业联盟,O2O联盟等,进行产品分享,推广服务号在本地品牌知名度。
5、PR(公共关系)把PR独立出来,是因为项目从立项开始,PR就开始已经在预热了,在推广的每个阶段都需要PR的渗透。
在初创公司,作为PR需要把公司每一个阶段的方向都了解透彻,然后学会向市场、投资人、用户传递一个有力的声音,这个声音并不是生硬的广而告之,而是抛出一个话题让大家对你的故事所感兴趣,并带动大家如何把兴趣引到你的产品上来,最好形成行业的热议话题。
以下有几个策略:(1)、用日常稿件保持稳定的曝光我们会定期做一张传播规划表,每个月要根据公司和产品的变化来决定该向外界传递什么声音,恰当的表达和持续的内容产出会让公司的曝光度及行业的关注度逐渐提高。
(2)、维护好已有的媒体资源,积极扩展新资源对于自己原来熟识的记者和媒体,我仍会保持续的沟通和交流,告诉他们,我们的团队在做怎么样的一件事。
深信只有反复的沟通,才会把故事的闪光点打磨得抓住人心。
而作为PR也更能及时嗅到媒体关注的兴趣点,为下一次的报道梳理做好充分准备。
在创业公司对PR的经费并不是非常充足的情况下,我们需要仔细去分析,在什么样的发展阶段和进度,需要利用的什么样的途径和资源去支撑公司的发声和观点。
所以我们对自己的要求是每周都有计划的去拓展一些新的媒体资源,这样能为之后做事件输出时能有合适的渠道的进行支撑。
(3)、选择的渠道决定了传播的效果说什么故事,用哪种方式呈现传播效果会最佳,这对于渠道的选择就显得尤为重要。
比如对于公司创始人的一些采访,我们可能更倾向于行业及财经相关的权重高的纸媒,有利于大面积的带动传播;对于产品的发声,我们更倾向于科技类的新媒体,在行业内能引起更快速的关注力;而对于事件话题性的新闻,我们更青睐于选择大型门户类网站。
对于自媒体这领域,实力参差不齐,选择有中立观点和实力派的自媒体发声,不失为好的选择。
但是成本对创业公司来说,并不是性价比最高的。
而对于电视媒体,选择对和你潜在用户相吻合的节目,是一个能快速让产品呈爆发式增长的途径。
(4)、要记得做好对营销传播效果的评估这些可能包括人群的覆盖率、点击量、阅读量,点赞量等。
每一次的数据,都会告诉你下一次的内容应该怎样做得更赞。
而PR作为连接内外的桥梁,最好也要藏身于用户中间,在深度沟通中突出品牌的个性。
五、团队搭建及岗位描述关于招人,这里有个方法:从目标反推,拆解关键任务,分解完成关键任务所需要的能力及人力,描绘出这些岗位的职业画像,根据阶段目标倒推团队成员进入时间。