中性点经消弧线圈接地系统单相接地故障暂态电流分析
- 格式:doc
- 大小:351.00 KB
- 文档页数:6
小电流接地选线原理知识目前,电力系统依据中性点接地方式不同可分为小电流接地系统(不直接接地)和大电流接地系统(直接接地)。
我国的现状是当配电网在110kV以上时,因考虑绝缘问题,故广泛使用大电流接地系统。
66kV 及以下配电网为了保证给用户持续供电而大多使用小电流接地系统。
小电流接地系统又分为三类,分别为中性点不接地系统、中性点经电阻接地系统、中性点经消弧线圈接地系统。
中性点不接地系统:中性点对地是绝缘的,这种接地方式节约成本且结构简单,在一些电容电流较小的系统中应用广泛。
该系统在正常运行时三相平衡,中性点对地电压为零,各相电压滞后电流 90°,线路中没有零序电压。
中性点经电阻接地系统:经电阻接地就是在中性点与大地间接入一个合适的电阻,可理解为该电阻和线路中电容形成并联关系。
由于接地电阻的阻尼作用可以较好地抑制弧光过电压,并且不需要像经消弧线圈接地系统严格匹配电容电流。
故障后接地电流更大,有利于故障选线,但对设备绝缘要求更高。
中性点经消弧线圈接地系统:随着配电网规模变化,不接地系统出现故障电流变大且存在电弧很难自熄的问题,由此出现了经消弧线圈系统(也叫谐振接地系统),即在中性点处连接一个电感线圈,利用电感线圈产生的电流来补偿线路过大的电容电流,接地电流变小,电弧更好熄灭。
主要讨论的是中性点经消弧线圈接地系统。
经消弧线圈接地系统故障分析●稳态特征分析●中性点不直接接地系统发生接地故障时,全系统伴随零序电压的产生会有零序电流产生,所有非故障线路上元件的对地电容电流之和在数值上等于故障线路的零序电流,故障相电流方向从线路流向母线,与非故障线路相反。
由于消弧线圈的补偿作用,使得故障电流方向变为与非故障线路相同(过补偿时),因此,基于稳态量选线原理的选线方法难以奏效。
●暂态特征分析●当发生故障后半个周期到一个周期内被认为是暂态时期,一般暂态期零序电流幅值比较大,是稳态期几倍到几十倍,且有高频分量配电网发生接地故障时,全网络的暂态电容电流相当于放电电流和充电电流这两个电容电流之和:放电电流,此电流方向由母线流向故障点处,是由于故障线路的电压突然降低而产生;充电电流,该电流通过电源形成回路,是由于非故障线路的电压突然升高而产生。
第二节 小接地电流系统单相接地故障的保护一、中性点不接地系统单相接地的特点和保护方式(一)单相接地的特点图5—12(a)所示为一中性点不接地的简单系统。
为分析方便,假定电网负荷为零,并忽略电源和线路上的压降。
电网各相对地电容为0C ,这三个电容相当一对称负载,其中性点就是大地。
所以正常运行时,电源中性点对地电压等于零,即0=∙N U ,又因为忽略电源和线路上的压降,所以各相对地电压即为相电势。
各相电容0C 在三相对称电压作用下,产生三相电容电流也是对称的,并超前相应电压 90。
其相量如图5—12(b)所示。
三相对地电压之和与三相电容电流之和都为零,所以电网正常运行时无零序电压和零序电流。
图 5-12 中性点不接地的简单系统(a )系统图;(b )正常运行时的相量图;(c)接地故障时的相量图当A 相线路发生一点接地时,接地相对地电容0C 被短接,A 相对地电压变为零。
此时中性点对地电压就是中性点对A 相的电压,即A N E U ∙∙-=。
线路各相对地电压和零序电压分别为A KC KB KA K j A AC KC j A A B KB KA E U U U U eE E E U e E E E U U ∙∙∙∙∙∙∙∙∙-∙∙∙∙∙-=++==-==-==)(31330015015000 (5-17)上式说明,A 相接地后B 相和C 相对地电压升高3倍,此时三相电压之和不为零,出现了零序电压。
其相量如图5—12(c)所示。
保护安装点各相电流和故障点三倍零序电流分别为)(3)()(00000KC KB C B A K KC KB C B A KCC KBB U UC j I I I I U U C j I I I U C j I U C j I ∙∙∙∙∙∙∙∙∙∙∙∙∙∙∙+=++=+-=+-===ωωωω (5—18)上式说明,两非故障相出现超前相电压90的电容电流,流向故障点的电流,即为零序电容电流。
10kv小电流接地故障定位技术研究分析摘要:当前国内外的中压配电网的接地运行方式为中性点非有效接地运行方式,这种接地运行方式主要包括中性点不接地方式和经消弧线圈接地方式两种。
由于这两种方式的结构较为复杂,配电网容易出现各类故障,尤其以发生小电流接地故障(单相接地故障)的几率最大。
小电流接地故障会产生过电压,严重危害系统的安全,严重情况可能出现跳闸事故,中断电网持续供电状态。
由于小电流接地故障具有电流弱、电弧稳定性低等特点,导致小电流接地故障的选线和定位有一定的难度,尤其是故障定位一直属于技术难点。
许多国家的配网自动化(DA)由于不具备或者缺少有效的小电流接地故障定位功能,严重削弱DA的应用效果,配电网的自动化水平也一直停滞不前,小电流接地故障定位方法严重阻碍了DA技术的发展。
因而小电流接地故障定位是各个国家都函待解决的问题。
本文主要分析了10kv小电流接地故障定位技术。
关键词:10kv小电流;接地故障;定位技术随着用户对供电质量要求的不断提高,迫切需要开发一种小电流单相接地故障在线定位装置,该装置能在故障发生后,迅速对故障点进行检测和定位。
通过测量比较故障线路上零序电流和变电站零序电压的相位,进而确定故障位置。
一、10kv小电流接地故障定位技术现状国内外许多专家和学者对小电流接地故障定位技术问题做了大量的研究,并提出了许多故障定位方法。
早期的接地故障点定位方法有两种,一是故障点测距,二是检测特殊信号的分布。
随着自动化技术的不断提高和完善以及DA系统的广泛应用,基于DA系统实现区的定位已经成为当前小电流接地故障定位技术研究的主要方向。
即将线路中安装的馈线终端单元作为检测点,并将检测结果及时传达给DA主站,主站再具体判定存在接地故障的线路区段。
当前的小电流接地故障定位技术根据利用信号的不同可分为两大类:主动式和被动式。
主动式定位的原理是当线路发生接地故障后,相关装置自动将故障的特定信号传递至DA系统,DA系统再对特定信号的分布情况进行详细的检测和分析,从而确定接地故障点的位置。
小电流接地选线分析我国的中压电网基本上都是小电流接地系统,单相接地故障率最高,因此如何检测并隔离接地故障线路,成为配电自动化的一个重要研究课题.就小电流接地系统发生单相接地故障的十余种故障选线方法分析了其原理及各自相应的特点,为小电流接地系统实现配电自动化提供了重要依据。
目录绪论 (2)1 小电流接地选线方法研究的历史及现状介绍 (2)1.1国外研究概况 (2)1.2国内研究现状 (3)2 故障现象分析与判断 (4)3 典型的小电流接地系统发生单相接地故障时选线方法 (5)3.1基于零序电流基波的选线方法 (5)3.1.2谐波分量法 (7)3.1.3利用接地故障暂态过程的选线法 (8)3.1.4基于最大∆ (IsinΦ)原理的选线方法 (8)3.1.5有功分量法 (9)3.2不利用故障零序电流来选线 (9)3.2.1拉线法 (9)3.2.2“S注入法” (10)3.2.3注入变频信号法 (10)4 各种小电流接地选线方法的优缺点分析 (10)5 单相接地故障的处理步骤 (11)6 处理单相接地故障的要求 (11)7仿真模型 (12)7.1 接地电阻为100Ω时 (16)7.2 接地电阻为400Ω时 (18)结论 (20)绪论在我国,电力系统中性点运行方式主要有三种:中性点不接地、中性点经消弧线圈接地和中性点直接接地。
前两种接地系统称为小电流接地系统,后一种接地系统称为大电流接地系统。
(1)中性点不接地系统的优点:这种系统发生单相接地时,三相用电设备能正常工作,允许暂时继续运行两小时之内,因此可靠性高,其缺点:这种系统发生单相接地时,其它两条完好相对地电压升到线电压,是正常时的倍,因此绝缘要求高,增加绝缘费用。
(2)中性点经消弧线圈接地系统的优点:除有中性点不接地系统的优点外,还可以减少接地电流;其缺点:类同中性点不接地系统。
(3)中性点直接接地系统的优点:发生单相接地时,其它两完好相对地电压不升高,因此可降低绝缘费用;其缺点:发生单相接地短路时,短路电流大,要迅速切除故障部分,从而使供电保障可靠性。
⎪⎪⎩⎪⎪⎨⎧==Cj 1UI U -U U ABBA ABωA 电力系统接地综述杨森,马海亮,孙少华,杨宏宇,孟天娇,刘乔(华北电力大学)Summary of power system groundingSen-YANG ,Hailiang-MA,Shaohua-SUN,Hongyu-Y ANG ,Tianjiao-MENG,Qiao-liu(North China Electric Power University) Abstract:This paper discusses the power system grounding ,and when it breaks down,the changesof each phase voltage Electric current based on current theory and simulation,as well as arc suppression circle what is applied to the problem.Keywords:voltage,current,grounding,arc suppression circle 摘要:本文主要论述了电力系统接地方式,发生故障时各相电压、电流的理论和仿真变化情况,以及处理中所应用的消弧线圈。
关键字:电压、电流、接地、消弧线圈1、电力系统中性点的接地方式电力系统中性点的接地方式分为4类:①电源中性点不接地;②电源中性点经阻抗接地,在高电压系统中通常是经消弧线圈接地;③电源中性点直接接地;④经低电阻接地。
前两类系统称为小接地电流系统,亦称中性点非有效接地系统;后两类系统称为大接地电流系统,亦称中性点有效接地系统。
注:后两类经常可以看做一类。
2.接地方式2.1中性点不接地如图1系统正常运行时,三相电压对称,三相对地电容电流c b a I I I 、、也是平衡的,三相电容电流的相量和为零,没有电流在地中流动。
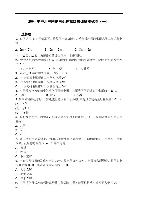
2004年华北电网继电保护高级培训班测试卷(一)一、选择题1.在下述( A )种情况下,系统同一点故障时,单相接地短路电流大于三相短路电流。
A.Z0∑ < Z1∑ B. Z0∑ = Z1∑ C. Z0∑ > Z1∑注: Z1∑、Z0∑为短路点的综合正序、零序阻抗。
2.中性点经消弧线圈接地后,若单相接地故障的电流呈感性,此时的补偿方式为( B )。
A.全补偿 B. 过补偿 C. 欠补偿3.Y/△_11结线的变压器,是指( C )。
A.一次侧相电压超前二次侧相电压30°B.一次侧线电压超前二次侧线电压30°C.一次侧线电压滞后二次侧线电压30°4.对于反映电流值动作的串联信号继电器,其压降不得超过工作电压的(B )。
A.5% B. 10% C. 15%5.在三相对称故障时,计算电流互感器的二次负载,三角形接线是星形接线的(C )。
(A) 2倍(B) 3倍(C) 3倍6.保护线路发生三相短路,相间距离保护感受的阻抗(B )接地距离保护感受的阻抗。
A.大于B.等于C.小于7.在大接地电流系统中,当相邻平行线路停运检修并在两侧接地时,电网发生接地故障,此时停运线路( A )零序电流。
A.流过B.没有C.不一定有8.一台收发信机的发信功率为10W,额定阻抗为75Ω,当其接入通道后,测得的电压电平为30dB,则通道的输入阻抗( B )。
A.大于75ΩB.小于75ΩC.等于75Ω9.中阻抗型母线差动保护在母线内部故障,保护装置整组动作时间不大于(A )mS。
A.10 B.20 C.3010.如果用低额定电压规格(如220V电源用110V的继电器)的直流继电器串联电阻的方式时,串联电阻的一端应接于( B ) 。
A.正电源B.负电源D.远离正、负电源(不能直接接于电源端)11.在大电流接地系统中,当相邻平行线停运检修并在两侧接地时,电网接地故障线路通过零序电流,将在该运行线路上产生零序感应电流,此时在运行线路中的零序电流将会(A )。
中性点经消弧线圈接地系统发生单相故障时选线不准问题分析小电流接地系统,包括中性点不接地系统,中性点经高阻接地、中性点经消弧线圈接地系统。
对于中性点不接地系统,由于不够成短路回路,我国规程规定可以继续运行1〜2个小时。
但随着线路长度增加,电容电流增大,弧光接地过电压倍数增高,长时间运行还容易造成相间短路,尤其是在中性点接地系统中,发生永久接地时,故而更有必要分开故障线路,进行检修。
但是由于中性点经消弧线圈系统具有接地故障电流小、不易燃起电弧等特点,其作用原理是补偿发生接地故障时流过中性点的容性电流,这就造成了故障电流变小的特点,给选线装置提出了技术难题,为深入剖析经消弧线圈接地系统选线不准的原因,有必要对小电流接地系统发生接地时的故障特点进行陈述。
对于中性点不直接接地系统,当发生单相接地故障时电路图如下图所示:图I中性点不接地系统示盍图从图中可以看出:1•电力系统发生单相接地时,故障线路故障相电压近于零,非故障相电压升高为线电压。
2. 非故障相线路电容电流值为原来的3倍,相位超前该相对地电压近90度。
3. 故障相零序电流最大,为非故障相零序电流之和。
对于中性点经消弧线圈接地系统,当发生单相接地故障时电路图如下图所示:图2中性点经消弧线圈接地示意图从图中可以看出,当中性点经消弧线圈接地系统,通过接地的电容电流与消弧线圈电感电流相互补偿,在发生单相接地故障时,使流过接地点的电流较小,小电流接地系统一般采用过补偿运行方式,在此种运行情况下,将与中性点不直接接地系统规律不同,故障线路与非故障线路的电流方向大致相同,幅值上也比较接近。
在以上接地故障特征的基础上,对于小电流接地系统故障选线装置,现在通用的单相接地选线方法原则上可以说就是通过故障发生时的故障特征来判断哪条线路发生了故障,这些故障特征一方面是稳态信号,一方面是暂态信号,总的来说稳态故障特征指的就是零序电流、零序电压,相位等,暂态特征指的是高次谐波,因为在发生故障时,高次谐波在故障线路与非故障线路时是不相同的,但总的来说故障电流较小,故障特征不明显是选线理论所要解决的核心问题。
摘要10kV配电网主要有中性点不接地、中性点经消弧线圈接地、中性点经小电阻接地等运行方式。
不同的配电网中性点接地方式各有其特点和优势。
本文详细分析计算了三种主要接地方式下配电网在发生单相短路故障时的零序电压、短路电流和暂态特性;并利用有限元分析软件,详细分析了小电阻接地运行方式下,单相短路故障时的大地电场分布,计算了短路点附近的跨步电压。
为配电网接地方式的合理选择及继电保护提供了理论依据。
本文研究内容主要包括以下几个方面:介绍了10kV配电网的不同接地方式发展概况,详细分析了配电网中接地变压器的结构与工作原理,总结并对比了不同接地方式的优缺点。
针对三种主要接地方式的配电网络,首先分析出了其发生单相短路故障时的稳态等效电路,在此基础上推导出其短路接地电流计算公式,并给出了其电容电流分布图。
其次详细推导出其暂态等效电路,同样详细计算了其暂态短路接地电流。
最后建立了配电网发生单相接地短路的MATLAB仿真模型,得出了与理论分析结果相符的仿真波形与数据。
阐述了接地电阻、跨步电压和接触电压的概念,详细推导了它们的理论计算公式。
开创性地运用有限元分析软件ANSYS来定量仿真发生单相对地短路后的跨步电压,仿真结果与理论计算结果基本吻合。
设计了10kV配电网小电阻接地运行方式下发生单相对地和单相对电线横担的两种常见短路的实验方案,给出了详细实验操作步骤及需要注意的事项,通过实验验证了论文中有关短路时接地电流及跨步电压的计算分析结果。
关键词:10kV配电网;中性点接地方式;短路接地电流;跨步电压;有限元分析AbstractNeutral grounding without impedance,neutral grounding through suppression coil and neutral grounding through low resistor are the most common neutral grounding in the l0kV distribution network. There are different characteristics and application advantages with different neutral grounding. When the single phase short-circuit fault occur in the l0kV distribution network, zero sequence voltage, short-circuit current are calculated in detail and transient characteristics are analyzed for the three main neutral grounding in this paper. Then, Electric field distribution and step voltage are also calculated with Finite element analysis software for grounding through low resistor. The study of this paper is helpful to the choice of neutral grounding and power system relay protection for the l0kV distribution network.The study of this paper focuses on the following aspects:The development and application trends of neutral grounding in l0kV distribute network are introduced in this thesis, then the structure and work principle of grounding transformer is analyzed in detail. The advantages and disadvantages of three main neutral grounding are summarized and compared with each other.For the three main neutral grounding distribute network, Firstly, the steady-state equivalent circuit is proposed through careful analysis when the single phase short-circuit fault occur and the short circuit current formula is derived in detail on the basis of the steady-state equivalent circuit. The distribution figure of capacitive current is given. Secondly, the transient-state equivalent circuit is presented through careful analysis and the transient short-circuit current is solved based on the transient-state equivalent circuit. Finally, a single phase short-circuit fault model is established in the MATLAB software, the simulation results and data are consistent with the theoretical analysis results.The concept of grounding resistance, step voltage and touch voltage are expounded,and the theoretical formula is also deduced. The step voltage when the single phase short-circuit fault occur is calculated quantitatively with the finiteelement analysis software ANSYS. The simulation results are consistent with the theoretical calculation results.Two common short-circuit experimental program are designed and the experimental procedures and some notes are given in detail. It is demonstrated that the theoretical analysis about the short-circuit current and the step voltage in the paper is correct.Key Words: l0kV distribution network; neutral grounding; short-circuit ground current; step voltage; finite element analysis第1章绪论1.1课题研究背景及意义电力是人类文明生活的原动力,是最重要的二次能源和工商业界主要的动力及照明来源,其需求与经济发展之间有着密不可分的关系。
消弧线圈接地方式下的配电网单相接地故障模型分析摘要:为了研究消弧线圈接地方式下的配电网单相接地故障模型,本文在分析了配电网单相接地故障暂态过程的基础上,利用电磁暂态仿真软件建立了配电网单相接地故障暂态仿真模型。
通过仿真实验分析了消弧线圈接地方式下配电网单相接地故障暂态过程,研究了中性点不接地系统和中性点经消弧线圈接地系统的单相接地故障特征,给出了不同运行方式下的中性点不接地系统和中性点经消弧线圈接地系统的单相接地故障特征。
关键词:配电网;中性点;消弧线圈;故障1.消弧线圈接地方式的基本原理1.1消弧线圈的运行特性消弧线圈在运行过程中,其阻抗随电流的变化而变化。
当电流增大时,消弧线圈的阻抗也增大,从而限制了故障电流的流动。
同时,消弧线圈产生的磁场与故障电流方向相反,从而减小了故障电流对电网的影响。
此外,消弧线圈还具有抑制谐波、降低电压波动等作用。
1.2消弧线圈接地方式的优点和缺点消弧线圈接地方式具有以下优点:(1)安全性:消弧线圈可以有效地限制故障电流,降低事故风险。
(2)可靠性:消弧线圈适用于各种类型的电网,并能适应电网规模的扩大。
(3)稳定性:消弧线圈可以抑制谐波,提高电网的稳定性。
(4)经济性:消弧线圈的投资相对较低,运行维护成本较小。
然而,消弧线圈接地方式也存在一定的缺点:(1)接地电阻适应性:消弧线圈对接地电阻的要求较高,接地电阻过大时,消弧线圈的效果会受到影响。
(2)故障定位难度:由于消弧线圈对故障电流的抑制作用,故障点的电压升高,可能导致故障定位难度增大。
(3)虚接地问题:在某些情况下,消弧线圈可能出现“虚接地”现象,导致接地保护失效。
2.配电网单相接地故障模型的重要性2.1提高故障检测与定位准确性配电网单相接地故障模型可以模拟故障发生时的电气量变化,为故障检测和定位提供准确的数据支持。
通过实时监测电气量的变化,可以迅速判断出故障位置和类型,从而提高故障检测与定位的准确性。
2.2优化故障处理策略配电网单相接地故障模型可以帮助分析和预测故障对系统的影响,为故障处理提供科学依据。
小电流接地及故障选线浅析摘要:本文针对小电流接地系统单项接地故障及小电流选线装置,介绍了选线装置的选线原理,分析了不同选线装置选线方法。
研究了选线装置发生误判的原因,并总结了工程中采取的改善措施。
为工程应用中小电流选线装置的使用提供了参考依据。
关键词:小电流接地系统小电流接地故障单相接地故障小电流选线装置选线误判1概述电力系统的中性点接地方式是一个综合性的技术问题,它与系统的供电可靠性、人身安全、设备安全及绝缘水平等有密切的关系。
电力系统常用的中性点接地方式主要有大电流接地系统:直接接地、经小电抗接地、经低阻接地;小电流接地系统:经高阻接地、经消弧线圈接地、不接地。
随着化工企业对供电可靠性的要求越来越高,小电流接地系统故障选线的重要性日益突出。
配电网故障中绝大部分是单相接地故障。
由于小电流接地系统发生单相接地故障时不形成短路回路,只有系统分布电容引起的很小的零序电流,三相线间电压依然对称,不影响系统正常工作。
但是,小电流接地系统发生单相接地故障时,非故障相对地电压升高,如果发生间歇性弧光接地时,能够引起弧光过电压,系统绝缘受到威胁,容易扩大为相间短路。
因此必须尽快找到故障线路,尽快排除故障。
近些年,我国针对小电流接地系统发生单相接地故障的保护处理作了大量研究,并研制出了具有不同原理的选线装置。
2小电流选线装置选线方法介绍小电流接地选线装置,是一种化工行业中普遍使用的保护设备。
该设备适用于3kV-66kV中性点不接地或中性点经电阻、消弧线圈接地系统的单相接地选线,用于电力系统的变电站、发电厂及石油、化工等大型企业的供电系统,能够指示出发生单相接地故障的线路。
2.1基于(五次)谐波量的方法由于故障点电气设备的非线性影响,故障电流中存在着谐波信号,其中以五次谐波分量为主。
由于消弧线圈对五次谐波的补偿作用仅相当于工频时1/25,可以忽略其影响。
因此,故障线路的五次谐波电流比非故障线路的都大且方向相反,据此现象可以选择故障线路,称为五次谐波法。
110KV电网主变中性点接地方式分析摘要:电力系统中变压器中性点接地方式的选择是一个综合性的技术问题,本文概述了目前电网的几种接地方式,分析了多个变压器时主变110kV侧的中性点接地方式,提出了主变接地方式选择应注意的问题。
关键词:变压器;中性点;接地方式引言电力系统中变压器中性点接地方式的选择是一个综合性的技术问题,它与系统的供电可靠性、短路电流大小、过电压大小及绝缘配合、保护配置、系统稳定、通信干扰等关系密切。
变压器中性点接地方式的选择直接影响到电网的安全稳定运行。
在电网系统中,变压器中性点直接接地系统在发生接地故障时,尤其是单相接地故障时,接地相的故障电流较大,非故障相对地电压不升高,这种系统称为大电流接地系统。
在大电流接地系统中,零序电压和接地电流的分布及大小主要取决于系统中中性点直接接地变压器的分布。
在电网发生的故障中,接地故障占80%以上。
因此,合理的选择主变中性点接地方式,快速的切除故障,可以提高系统的供电可靠性。
1 中性点接地方式介绍1.1 中性点直接接地中性点直接接地,就是将中性点直接与大地连接。
当发生单相接地时,其单相接地电流非常大,甚至会超过三相短路,任何故障将会引起断路器跳闸。
我国的110kV及以上变电站变压器多采用中性点采用直接接地方式,对于直接接地系统,发生单相接地时,非故障相的工频电压升高低于1.4 倍相电压;断路器响应时间短,跳开故障线路及时,设备承受过电压的时间相对较短,可降低设备的绝缘水平,从而使降低电网的造价。
但中性点直接接地系统的缺点是发生单相接地短路时,短路电流大,要迅速切除故障部分,使供电可靠性降低。
1.2 中性点不接地中性点不接地系统,又称小电流系统。
该方式不需附加设备,投资较省,适用于农村10kV 架空线路长的供电网络。
它的另一个优点是发生单相短路时,单相接地电流很小,对邻近通信线路、信号系统的干扰小,一般此时保护只动作于信号而不动作于跳闸,供电线路可以继续运行,但电网长期一相接地运行,其非故障相电压升高,绝缘点被击穿,而引起两相接地短路,最终将严重损毁电气设备。
大电流接地系统与小电流接地系统(不接地系统)发生故障的区别,对系统设备运行的影响,处理原则和注意事项。
中性点直接接地(包括经小阻抗接地)得系统,当发生单相接地故障时,接地电流一般都比较大,所以称为大电流接地系统.一般110kv及以上的系统采用大电流接地系统。
中性点不接地或经消弧线圈接地的系统,发生单相接地故障时,由于不构成短路回路,接地短路电流比负荷电流小很多,这种系统称为小电流接地系统。
一般66kv及以下系统常采用这种系统1 中性点不接地电网的接地保护中性点不接地系统的接地保护、接地选线装置(1) 系统接地绝缘监视装置:(陡电6.0KV厂用电系统)绝缘监视装置是利用零序电压的有无来实现对不接地系统的监视。
将变电所母线电压互感器其中一个绕组接成星形,利用电压表监视各相对地电压,另一绕组接成开口三角形,接入过电压继电器,反应接地故障时出现的零序电压。
当发生单相接地故障时,开口三角形出现零序电压,过电压继电器动作,发出接地信号。
该保护只能实现监测出接地故障,并能通过三只电压表判别出接地的相别,但不能判别出是哪条线路的接地。
要想判断故障线路,必须经拉线路试验。
且若发生两条线路以上接地故障时,将更难判别。
装置可能会因电压互感器的铁磁谐振、熔断器的接触不良、直流的接地、回路的接触不良而误发或拒发接地信号。
(2) 零序电流保护:零序电流保护是利用故障线路的零序电流比非故障线路零序电流大的特点来实现选择性的保护,如DD-11接地电流继电器和南自厂的RCS-955系列保护。
该保护一般安装在零序电流互感器的线路上,且出线较多的电网中更能保证它的灵敏度和选择性。
但由于零序电流互感器的误差,线路接线复杂,单相接地电容的大小、装置的误差、定值的误差、电缆的导电外皮等的漏电流等影响,发生单相接地故障线路零序电流二次反映不一定比非故障线路大,易发生误判断、误动。
(3) 零序功率保护:零序功率方向保护是利用非故障线路与故障线路的零序电流相差180°来实现有选择性的保护。
综述︱小电流接地系统单相接地故障选线方法综述福州大学电气工程与自动化学院的研究人员姜健、鲍光海,在2015年第12期《电气技术》杂志上撰文指出,中性点经消弧线圈接地是小电流接地系统方式之一,这类系统随着消弧线圈补偿程度与接地电阻的不同具有不尽相同的故障信号,是目前选线的难点。
本文根据现有研究,总结了小电流接地系统单相接地故障选线方法,对近几年基于暂态量选线的方法进行详细阐述和归纳,结合配电网的现实情况以及今后的研究方向提出了几点意见。
智能配电网作为智能电网的核心部分之一,其中故障选线技术作为保证配电网安全可靠稳定运行的基础性工作,具有重要现实意义[1]。
我国6-66kV中压配电网的中性点一般采用小电流接地系统,具体包括:中性点不接地系统(neutral ungrounded system, NUS),中性点经消弧线圈接地,即谐振接地系统(neutralresonant-grounded system,NES)和中性点经高阻接地系统(neutralresistor-groundedsystem,NRS)。
当配电网某一相发生接地故障时,不构成短路回路,且接地点的故障电流小,故这类系统称为小电流接地电系统[2]。
这类接地方式特点有:①故障稳态信号微弱。
小电流接地系统发生单相接地故障时产生的是系统对地电容电流,数值小。
经消弧线圈补偿后(过补偿、欠补偿、完全补偿),数值更小。
②单相接地情况复杂,受电弧影响大。
单相接地故障可分为:直接接地、经高阻接地、电弧接地以及雷击放电接地。
单相接地往往伴随着电弧现象,而电弧又是典型的暂态过程。
③故障暂态特征复杂,随机性强。
故障电压和电流在暂态过程中有着丰富的特征量,并且不受消弧线圈的补偿的影响。
但是暂态信号特性复杂,在不同的故障发生条件下,暂态量信号又有所差异。
由于上述技术难题,中性点谐振接地接地系统,基于故障稳态量的选线方法存在不可避免的缺陷。
因而对于谐振接地系统基于故障暂态量的选线方法成为了许多相关学者的研究重点。
中性点经消弧线圈接地系统单相接地故障暂态电流
摘要:通过对中性点经消弧线圈接地系统单相接地时零序暂态电流的频域分析和时域分析,得出接地导线中零序暂态电流的峰值比健全线路中零序暂态电流的峰值大许多,比较峰值的大小可以识别故障线路,同时得出零序暂态电流的方向是不确定的,不宜采用零序暂态电流的方向作为选线判据。
关键词:消弧线圈;暂态电流;选线
1 引言中性点不接地或经消弧线圈接地称小电流接地。
小电流接地系统单
相接地选线长期以来研究不断。
根据单相接地时出现的区别于正常运行时的物理现象,人们提出各种各样的选线方法。
有些方法已获得应用,有些方法尚在研究之中。
本文通过对中性点经消弧线圈接地系统单相接地时零序暂态电流的分析,对零序暂态电流的性质给出明确的物理概念,指出利用零序暂态电流识别故障线路的判据和应注意的问题。
2 中性点经消弧线圈接地系统单相接地时零序等效电路中性点经
回路等效电路如图1所示。
L为消弧线圈电感,消弧线圈接地系统单相接地时3I
C
为第n条线路的相对地等效电容,R为接地过渡电阻。
由于线路相对地等效电n
阻值远大于相对地等效容抗值,故忽略不计,消弧线圈电阻与感抗相比,电阻也sin(ωt+a)是故障相电源电压。
中性点经消弧线圈接地系可忽略不计,u=U
m
统发生单相接地时,相当于图1等效电路的零状态响应。
(s)经计算得接地导线和第n条线路电流的拉氏变换表达式I(s)和I
n
为:
3 零序暂态电流分析
用待定系数法确定P、Q、K、H数值,便可获得式(1)的解。
式(2)也用类似方法求解。
举例:某中性点经消弧线圈接地的10 kV系统,有12条电缆线路,系统对地等效电容C=48×10-6F,消弧线圈电感L=0.2 H,分析上述三种情况的零序暂态电流。
3.1二次三项式有两个不相等的实数根
取R=20Ω,代入C和L数据,则
式(3)中的前两项是流过接地导线中的暂态分量;第三项是流过接地导线中的稳态分量,即补偿后的残流,“+”号表示属于电感性质(过补偿)。
式(4)中的前两项是流过第n条线路的暂态分量;第三项是流过第n
/C有关,线路数条线路的稳态分量;“-”号表示属电容性质。
每项数值与C
n
/C就越小,设本例满足这个条件,并且设目越多,线路长度相差越小,n个C
n
C
/C≤0.15。
n
3.2二次三项式有两个相等的实数根
(S+322.7)2,式(1)、(2)按上述方法求解得接地导线和第n条线路中电流分别为:
3.3二次三项式有一对
共轭虚数根
式(1)、(2)按上述方法求解得接地导线和第n条线路中电流分别为:
4 零序暂态电流的性质在补偿电网中,当发生单相接地故障瞬间,L、C、R、α有确定的数值,式(3)~(8)中零序暂态电流是时间t的函数,具有以下性质。
4.1零序暂态电流的方向
零序暂态电流为两个暂态分量的叠加,在衰减过程中,其代数和可能始终为正,也可能始终为负,还可能改变符号,其方向是不确定的。
例如,当α=0,t =0时,式(3)中两个暂态分量代数和为6.8 A,表示接地导线中零序暂态电
流方向与图1中正方向一致,从母线流向线路;式(4)中两个暂态分量代数和/C)A,表示第n条线路中零序暂态电流方向与图1中正方向相反,为(-123 C
n
从线路流向母线。
又例如,当α=0,t=0.01 s时,式(3)中两个暂态分量代数和为53.7 A,接地导线中零序暂态电流从母线流向线路;式(4)中两个暂态分量代数和为(5.77 C
/C)A,第n条线路中零序暂态电流从母线流向线
n
路。
上述现象的物理解释是电路中有两种不同的储能元件,暂态过程由两者共同决定,还与单相接地瞬间电源电压的初相角α有关。
因此,不能用零序暂态电流的方向做判据来识别故障线路。
4.2零序暂态电流的峰值
单相接地瞬间电源电压的初相角α有确定值,零序暂态电流是时间t的函数,其极值和端点(t=0)值是可求的,它们中绝对值最大的定义为零序暂态电流的峰值。
为了比较接地导线与线路中零序暂态电流峰值的大小,在0~360°之间每隔1°取一个α值,分别代入(3)~(8)式中求峰值并作比较。
通过计算机大量的数值计算发现,接地导线中零序暂态电流的峰值比线路中零序暂态电流的峰值大许多,至少2.5倍以上。
比较峰值的大小可以识别故障线路。
4.3零序暂态电流的衰减速度
零序暂态电流衰减速度由e指数幂决定,e指数幂与S2+S/(RC)+1/(LC)的根有关。
为讨论方便,设ωL=1/(ωC)(全补偿),则1/(LC)=ω2=3142。
若S2+S/(RC)+1/(LC)有两个不相等的实数根,则两个根之积等于1/(LC)=ω2,因此,e指数幂一个大于-314t,另一个小于-314t,R越小,相差越大;若S2+S/(RC)+1/(LC)有两个相等的实数根,则[1/(RC)]
-4/(LC)=0 即1/(2 RC)=因此,e指数幂为-t/(2 RC)2
+S/(RC)+1/(LC)有一对共轭虚数根,则
=-314t;若S
2
ω。
因此,e指数幂为-t/2 RC
>-314t,R越大,衰减越慢。
本文举例为过补偿方式,过补偿度为5.6%,ωL=62.8Ω,1/(ωC)=66.3Ω,ωL与1/(ωC)相差不大,在3.1~3.3条分析中,e指数幂与上述全补偿的分析结果很接近。
5 结论(1)由于系统中有消弧线圈和等效电容两种储能元件,零序暂态电流总是存在的,并且在单相接地初期峰值很大。
(2)接地导线中零序暂态电流峰值比线路中零序暂态电流峰值大许多,比较峰值的大小,适合作为选线的判据。
(3)零序暂态电流衰减较快,为了提高采集暂态峰值的速度,可采用DSP (数字信号处理)技术。
(4)由于零序暂态电流的方向不确定,因此,不宜采用零序暂态电流的方向作为选线判据。
参考文献:
[1]华北电业管理局.电力工程电工手册第二分册[M].北京:水利电力出
版社,1991.523.
[2]曾祥君,等.配电网接地故障负序电流分布及接地保护原理研究[J].中国电机工程学报,2001,21(6):84~85.
[3]南京工学院数学教研组.积分变换(第三版)[M].北京:高等教育出版社,1989.106~110.。