中国古代史阶段特征
- 格式:doc
- 大小:76.37 KB
- 文档页数:6
中国古代史阶段特征总结精简
中国古代史阶段特征可以精简总结如下:
原始社会:以石器为主,群居生活,原始农业和畜牧业出现,社会组织简单。
夏商周:早期国家形成,青铜文明,分封制、宗法制等制度出现,王权与神权结合。
春秋战国:诸侯争霸,铁器牛耕推广,百家争鸣,井田制瓦解,封建土地所有制确立,小农经济开始形成。
秦汉:统一多民族国家建立,专制主义中央集权制度确立并巩固,统一文字、货币、度量衡,农耕经济进一步发展,中外文化交流频繁。
三国两晋南北朝:政权分立与民族融合,江南地区得到开发,佛教盛行。
隋唐:统一多民族国家继续发展,经济繁荣,对外开放,科举制完善,文化繁荣,社会充满活力。
宋元:经济重心南移完成,商品经济繁荣,市民文化兴起,科技领先世界,民族融合加强,疆域辽阔。
明清:君主专制加强,农耕经济高度发展,商品经济活跃,资本主义萌芽,但重农抑商和闭关锁国政策阻碍经济发展,文化专制,科技落后。
这些阶段特征反映了中国古代社会的政治、经济、文化、科技等方面的发展变化。
中国古代史阶段特征【名师整理】一、夏商时期夏商时期是中国历史上从公元前2200年到公元前770年的时期,它也是一个上古史的研究对象。
夏商时期是中国近三千年古代史的开端,也是我国最早的有着记载的历史时期,在这个时期中,中国古代社会从低级开始,在经历了坎亚伯汤时期的荒政,自负商以后,我国社会以其礼仪、治理、文化研究等方面向着高度的完善,发展神话、文学的乐歌、象形文字等文明,也形成了夏商之间的斗争等特点。
1、政治制度夏商时期的主要特点是夏、商和周各族的政治礻会结构的形成,形成了逐渐完善的封建制度,它所建立的政治体系是以封建王国为主的三分天下政治。
这种政治制度是追求“延年”,以“君臣”、“贵贱”“宗法”为基础,其机构是祭酒、宗庙、司政、山头各级机构,宗礼以和调为核心,以阴阳二气为依据,以太极思想为指导,形成一个农耕性的王权社会秩序。
2、诸子百家夏商时期是一个繁荣的哲学、文化发展时期,席卷而至诸多思想流派交相辉映,这些思想流派被称之为“诸子百家”。
“诸子百家”统汇各种思想思潮,它们形成了哲学思想的文化中心,常常被归纳为儒家、道家、释家、法家、名家五大流派。
其中,儒家注重经典教诲、规矩典章,着重仁义礼智道、传统价值;道家肩负宇宙前后守正自然的使命,弘扬中庸之道的思想;释家致力于摆脱束缚,把“天下为公”之社会观融入传统道德之中;法家以法为本,强调行礼司民;名家侧重开拓生活技巧,启发实践辩证之精神。
3、文学艺术夏商时期是一个文体新兴而鼎盛的时代,以诗、曲以及历史文学为代表的文学艺术迅速发展,成为中国文化的重要组成部分。
夏商时期的文学活动表现出多样化,分为神话散文、新歌、曲词、教诰、感慨、抒情等多种形式,在这一时期,乐府史诗也完成了固定的创编著作,神话很早就出现,这是文学创作的另一个重要部分,而在此后的商周及春秋战国时代,神话文学又成为一个重要的形式。
4、象形文字夏商时期也出现了中国古代象形文字,是图形象征性文字,古文字学者称之为“象画”。
中国古代史各阶段特征总结,建议收藏!中国古代史的各个阶段,总是带给我们很多思考和启示。
每个朝代都有它独特的特点和时代背景,这些都深深地影响了当时人们的生活和思想。
我们一起来看看,怎么理解这些阶段的特征吧。
一、先秦时期的思想启蒙1.1 诸子百家争鸣先秦时期,是中国历史上一个思想活跃的阶段。
这个时期,孔子、老子、墨子等一大批思想家涌现,形成了所谓的“诸子百家”。
孔子提倡的仁义礼智,强调道德修养和社会责任,深刻影响了后世的伦理观。
而老子的道家思想,主张自然和谐,反映了人们对宇宙和人生的探索。
这个阶段的思想碰撞,为后来的政治和文化奠定了基础。
1.2 农耕文明的兴起与此同时,先秦时期的社会也经历了农业的大发展。
黄河流域的农耕文明逐渐成熟,稻米和小麦的种植,让人们的生活水平有了显著提高。
随着生产力的提升,社会开始分化,出现了士、农、工、商等不同的阶层。
这种社会结构的变化,为后来的封建制度打下了基础,也让人们的生活方式逐渐多样化。
二、秦汉时期的统一与繁荣2.1 秦始皇的集权接下来的秦汉时期,可以说是中国历史上一个重要的转折点。
秦始皇统一六国,建立了集权制。
这种制度的确立,不仅让国家的治理效率大大提高,也使得各地区的文化逐渐融合。
在此基础上,汉朝继承并发扬光大,建立了更为完善的官僚体系,推动了社会的稳定和经济的发展。
2.2 丝绸之路的开辟汉朝时期,丝绸之路的开通,让中国与西方世界的交流变得频繁。
丝绸、瓷器等中国特产远销海外,同时也吸引了西方的香料、宝石等进入中国。
这种经济文化的交流,不仅促进了商贸的发展,还让不同文明之间的碰撞更加频繁,使得中国的文化更加丰富多彩。
2.3 文化艺术的繁荣在这个阶段,文化艺术也得到了长足发展。
汉赋、汉乐府、以及陶瓷和绘画等工艺的兴起,都反映出当时社会的繁荣与活力。
尤其是汉字的规范化,为后来的文学和哲学的发展奠定了坚实的基础。
人们在这一时期,不仅追求物质生活的改善,也开始追寻精神文化的享受。
引言概述:中国古代历史可以划分为六大阶段,每个阶段都有其独特的特征。
本文将对中国古代史各阶段的特征进行总结和探讨,以便于读者更好地理解和认识中国古代历史的演进过程。
正文内容:一、夏朝(约公元前2070年-约公元前1600年)1. 建立者禹的功绩:禹治水,建立了夏朝,开创了中国历史的新纪元。
2. 皇位世袭制的确立:夏朝为封建社会的开端,皇位世袭制得到确立。
3. 高度集权的政治体制:君主一人独揽大权,大臣掌控朝政,实行高度集权的政治体制。
4. 农业和手工业的发展:夏朝农业取得进一步发展,手工业也开始兴起,生产力有所提高。
5. 传说中的三皇五帝:夏朝时期,传说中的三皇五帝在历史上产生了重要影响。
二、商朝(约公元前1600年-约公元前1046年)1. 铸造青铜器的兴起:商朝是中国青铜器文化的黄金时期,青铜器被广泛应用于礼仪和军事活动。
2. 建立奴隶社会:商朝的兴起标志着中国社会由封建社会向奴隶社会转变。
3. 君主专制的政治体制:商朝君主独揽大权,独断专行,实行君主专制的政治体制。
4. 商王的祭祀活动:商王具有至高无上的权力,享有祭祀天地、祖先和众神的特权。
5. 商朝的繁荣与衰落:商朝经济发展繁荣,但由于君王的腐败和周边民族的入侵,最终导致了商朝的灭亡。
三、西周(约公元前1046年-公元前771年)1. 西周王权的稳定:西周将商朝的王权进行了改革,实行了宗族共治,王权得到了稳定。
2. 封建土地所有制的确立:西周以土地赏赐作为封建社会的基础,确立了封建土地所有制。
3. 分封制度的建立:西周实行分封制度,将大臣封在各地,加强了中央与地方的联系。
4. 社会等级制度的确立:西周建立了严格的贵族等级制度,社会等级分明。
5. 礼乐文化的繁荣:西周时期,礼乐文化得到充分发展,成为了封建社会的核心价值观。
四、春秋战国(公元前770年-公元前221年)1. 封建制度的瓦解:春秋时期,封建制度开始瓦解,诸侯国的实力逐渐增强。
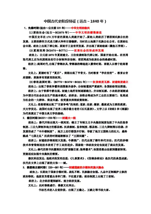
中国古代史阶段特征一、先秦时期(约170万年前—公元前221年)(一)原始社会(约170万年前—公元前2070年)(二)夏商、西周时期(约公元前2070年—公元前771年)总特征:中国奴隶社会的形成、确立和发展时期政治:中国早期政治制度的形成和确立(禅让制→王位世袭制→分封制、宗法制)经济:中国早期农业、手工业和商业的出现(农业耕作方式:刀耕火种→石器锄耕【耜耕】;土地制度:井田制;手工业、商业由官府垄断或控制,“商人”的来历)科技文化:中华文明的勃兴(甲骨文、天文学)(三)春秋战国时期(公元前770年—公元前221年)总特征:中国奴隶社会瓦解、封建社会形成时期政治:诸侯争霸、战国争雄,社会动荡;各国掀起改革和变法运动;分封制瓦解,专制主义中央集权制度初步形成)经济:生产力显著提高(农业耕作方式:铁犁牛耕出现;土地制度:井田制瓦解,封建土地所有制确立;经济形态:小农经济形成,精耕细作技术出现;官府对手工业、商业的垄断或控制被打破,官营、私营和家庭手工业三种经营形态并存,手工业进步,商业繁荣)科技文化:科技进步(天文学、“司南”);思想活跃,“百家争鸣”,人才辈出;中国绘画艺术走向成熟先秦时期的总体时代特征:⑴先秦时期是我国由原始社会进入文明社会过程中国家产生和制度初创的重要时期。
⑵是中华民族形成和发展的重要时期,是多元一体的中华文明的奠基时期。
⑶从世界范围来看,是东西方形成各自特色文明的重要时期。
⑷春秋战国是社会转型时期,生产力获得巨大发展,生产关系发生重大变革。
二、秦汉时期(公元前221年—公元220年)包括秦朝、西汉、新朝、东汉四个朝代。
总特征:中国封建社会初步发展和首次大一统时期政治:专制主义中央集权制度的确立和巩固(秦始皇确立帝制、三公九卿制和郡县制;汉武帝废除郡国并行制,建立刺史制度和察举制)经济:封建经济初步发展(【农业】精耕细作技术的推广:代田法、耦犁、耧车;【手工业】冶铁:发明水排;制瓷:青瓷成熟;丝织:远销亚欧,被誉为“丝国”;【商业】政府“重农抑商”,但秦统一国家、货币、度量衡,修建驰道,西汉“开关梁”,开通丝绸之路,都推动了国内商业和对外贸易的发展,形成了多个商业中心,设有专供贸易的“市”)对外关系:开通陆上和海上丝绸之路,促进中外政治经济文化交流科技文化:科技领先世界(造纸术、《九章算术》、浑仪、《氾胜之书》、《黄帝内经》、《伤寒杂病论》);统治者加强思想控制:从秦始皇焚书坑儒,以法治国,到汉初推崇黄老之术,无为而治,再到汉武帝罢黜百家,独尊儒术,最终形成了以儒家思想为正统的思想大统一;宗教兴起(佛教传入,道教兴起);文艺兴盛(【文学】汉赋;【书法】大篆→小篆→隶书)三、魏晋南北朝时期(公元220年—公元589年)又称三国两晋南北朝时期。
中国古代史阶段特征(远古~1840年)1.先秦时期(远古~公元前221年)——中华文明的勃兴(1)原始社会(远古~BC2070年)——中华文明的缓慢演进中国历史早在170万年前的原始人类就开始了。
原始人类经历了群居到氏族公社的发展,主要的耕作方式是刀耕火种和石器锄耕。
当时的土地属于氏族公社公有。
在原始社会末期,政治上出现了禅让制,原始手工业有所发展,并出现了原始绘画(鹳鱼石斧图)。
(2)夏商西周(BC2070~BC771)——奴隶社会的形成和发展政治上:公元前2070年夏朝建立,王位世袭制取代禅让制,国家开始出现。
在西周取代商之后为巩固统治实行分封制和宗法制,使西周成为奴隶社会的鼎盛时期。
经济上:商周时代,出现了青铜农具,青铜器的铸造进入繁荣时期,商朝人以善于经商著称。
文化上:夏朝时有了“夏历”,商朝出现了甲骨文,当时教育“学在官府”,教育由官府垄断,贵族享有受教育的权利。
(3)春秋战国时期:(BC770~BC476~BC221年)——奴隶制度瓦解,封建制度确立政治上:出现了春秋争霸和战国兼并战争,分封制遭到严重破坏,各国纷纷变法图强。
经济上:由于铁犁牛耕出现,封建土地所有制逐渐确立,井田制瓦解,小农经济逐渐成为中国古代社会农业生产的基本模式。
纺织业、冶铁业等成为手工业的主要部门,私商成为社会的一大群体,商业兴盛,但受重农抑商政策限制。
文化上:思想领域出现了“百家争鸣”的局面,道家、法家、儒家、墨家成为主要的流派。
天文学发达,战国时出现了世界上现存最古老的《石氏星表》。
文学上以《诗经》和《离骚》为代表奠定了中国古典文学的基础。
2.秦汉时期(BC221~220年)——封建大一统政治上:秦代开始出现大一统局面,确立了专制主义中央集权制度包括了中央的皇帝制度、三公九卿制和地方的郡县制,汉承秦制,皇帝制度、郡县制、三公九卿制得以沿袭,并发展形成了“中外朝制度”,地方上实行郡国并行制,导致了地方王国势力的壮大,最终酿成“七国之乱”汉武帝时期逐渐解决了“王国问题”。
历史干货丨中国古代史阶段特征详解中国古代历史可以分为四个阶段:夏商周时期、秦汉时期、魏晋南北朝时期和隋唐宋元明清时期。
每个时期都有其独特的特征和重要事件。
一、夏商周时期夏商周时期是中国古代历史的早期阶段,大约距今4000多年前。
这一时期的最大特点是社会由氏族制向王国制的转变。
夏朝是中国历史上第一个王朝,建立者为禹。
商朝是中国历史上第一个有文字记载的王朝,建立者为商汤。
周朝是中国历史上最长的一个王朝,建立者为周武王。
夏商周时期,社会逐渐进入奴隶社会,贵族阶级与普通百姓之间的阶级矛盾逐渐加剧。
二、秦汉时期秦汉时期是中国古代历史的中期阶段,大约距今2000多年前。
这一时期的最大特点是秦统一六国、成立了中央集权的帝国,并开始了列国。
秦始皇统一六国后,推行了法家思想,实行了一系列新政策,如统一度量衡、文字和货币等。
汉朝是中国历史上第一个长期存在的封建王朝,刘邦是汉朝的开国皇帝。
汉武帝时期,推行了学术思想的儒家思想,成立了国子学、太学等教育机构,发展了汉文化。
三、魏晋南北朝时期魏晋南北朝时期是中国古代历史的过渡阶段,大约距今1600多年前。
这一时期的最大特点是中央政权的分裂和民族大迁徙。
三国时期,魏、蜀、吴分立。
晋朝是中国历史上唯一一个南北分裂的王朝。
南北朝时期,北方先后出现匈奴、鲜卑和后来的北朝,南方出现刘宋、南朝梁、陈和南朝宋等。
这一时期的文化主流是玄学思想,代表人物为玄学派创始人王弼、王献之等。
四、隋唐宋元明清时期隋唐宋元明清时期是中国古代历史的后期阶段,大约距今1400多年至现代。
这一时期的最大特点是封建国家的兴衰更替。
隋朝是中国历史上持续时间最短的一个王朝,杨坚是隋朝的开国皇帝。
唐朝是中国历史上最强盛的封建王朝,高宗和武则天是唐朝的代表人物。
宋朝是中国历史上经济最发达的封建王朝,文学、科学、军事等方面都有很大的成就。
元朝是中国历史上唯一一个由少数民族建立的封建王朝,忽必烈是元朝的开国皇帝。
明朝是中国历史上最后一个封建王朝,朱元璋是明朝的开国皇帝。
中国古代史阶段特征一、先秦时期(——公元前221年)(一)原始社会1.经济:⑴农业:生产工具主要是石器、木器,简陋低下;原始农业出现,南稻北粟;实行土地公有制,耕作方式是刀耕火种。
原始的畜牧业出现——六畜。
⑵手工业:原始社会晚期,中国人已掌握了冶铜技术。
中国是世界上首先发明丝织技术的国家⑶商业:出现以物易物原始商业。
2.文化:文字:新石器时代的刻画符号,与成熟文字有渊源。
绘画:新石器时代:绘画艺术的源头。
(二)夏、商、西周:1.政治:⑴夏朝建立,出现世袭制;⑵商朝时王权与神权相结合。
⑶西周建立后为巩固统治,实行等级森严的分封制,还实行与分封制互为表里的以血缘关系为纽带的宗法制,其核心是嫡长子继承制,这就保证了统治阶级内部的团结和稳定。
中国早期政治制度的特点:①带有浓厚的部族色彩(夏族、商族、周族)②以血缘关系为纽带,以宗法制为核心(族权与政权合一)③以分封制为治理国家的基本方式,最高执政集团尚未实现权力的高度集中。
④神权与王权结合,⑤世卿世禄制(贵族政治)2.经济:⑴农业A.主要工具:商周时期:耒、耜仍是重要工具(木、石等)。
青铜农具出现,但很少。
B.土地制度:西周时期,井田制。
“普天之下,莫非王土”。
性质:土地国有制,是分封制的经济基础。
C.耕作方式:石器锄耕、集体耕作(千耨其耘)⑵手工业A.青铜时代:“三代”——夏、商、西周。
商周时期青铜铸造技艺已相当成熟,青铜器铸造进入繁荣时期。
其中鼎、簋等青铜器象征着身分、地位,反映了等级制度。
B.丝织业产生并发展起来C.制瓷业:商朝时,出现我国最早的瓷器。
D.官营手工业:西周时期“工商食官”,早期的手工业由官府统一经营管理进行集中的大作坊生产。
它凭借国家权力,征调优秀工匠,官府供给上等原料,生产不计成本,产品大多精美,不进入市场。
中国的官营手工业素称发达。
⑶商业A.商朝:职业商人产生;商朝人以善于经商著称,因此后世将从事商业活动的人称为“商人”。
B.周朝:商人们集中起来,设官统一管理,为政府服务。
中国古代史的七个阶段特征
中国古代史的七个阶段特征分别是:
1.夏、商、西周时期(前2070-前771年):这个时期的特点是奴隶制国家的产生、发展和繁荣。
经济上出现了铁器和耕作,手工业技术和商业也有所发展。
2.春秋战国时期(前770-前221年):这个时期的特点是社会大动荡、大变革。
奴隶制瓦解,封建制确立。
各国变法,分封制逐渐被郡县制、世卿世禄制被军功爵制等所取代,中央集权开始形成。
经济上铁器牛耕的出现和推广,井田制瓦解,土地私有制出现。
3.秦汉时期(前221-公元220年):这个时期的特点是统一的专制主义中央集权国家形成和初步发展。
4.三国两晋南北朝时期(220-589年):这个时期的特点是分裂与融合并存。
5.隋唐时期(589-907年):这个时期的特点是统一多民族国家的发展。
经济上,农业、手工业有较大发展,商业繁荣,形成重要的商业都市。
文化上,唐文化博大精深,是当时世界上最先进的文化。
6.五代十国辽宋夏金元时期(907-1368年):这个时期的特点是民族政权并立,民族融合进一步加强,封建经济继续发展。
7.明清时期(1368-1912年):这个时期的特点是统一的多民族国家进一步发展和巩固,封建社会由盛转衰。
第一阶段 古代中华文明的起源和奠基时期:先秦文明(距今170万年前前221年)特征:是中华民族形成和发展的重要时期,这一时期出现的政治制度、经济形态、思想文化奠基了古代中华文明的基础。
此时处于社会转型时期,新旧交替,除旧布新成为社会发展的主题。
经济 :夏商西周时期是我国由原始社会进入文明社会的重要历史阶段,形成了农耕经济的雏形。
农业上夏、商、周时期已种植五谷,火耕、耜耕;春秋战国时期,铁器时代到来,牛耕的逐渐推广,兴修水利(都江堰、)井田瓦解,土地私有制出现。
手工业,商周时期是青铜文明时期。
商朝出现职业商人,以贝为币,实行工商食官政策。
政治 :是国家产生和初步完善的重要时期。
夏朝-王位世袭制,天下为公变天下为家。
商朝-内外服制度;西周-建立了以血缘为纽带的政治制度――宗法制、分封制等,对古代中华民族的政治观以及伦理观产生了深刻影响,标志着中华文明的起源;春秋-奴隶社会瓦解时期。
周王室衰微,失去天下共主地位,分封制和等级制受严重破坏,出现“春秋五霸”;战国—封建社会形成时期。
周王室和诸侯权进一步衰落,通过一系列变法,(商鞅等)分封制逐渐被郡县制、世卿世禄制被军功爵制等所取代,中央集权开始形成,封建官僚制终于在各诸侯国建立起来。
思想 :出现百家争鸣,它是社会政治、经济大变革在意识形态领域反映。
科技文化取得很高成就。
第二阶段 古代中华文明的形成和发展时期:秦汉文明(前221-220年)特征封建大一统局面的形成时期,封建社会形成和初步发展期。
政治经济文化发展第一个高潮,奠定世界领先地位。
经济:经济上小农经济占据主导地位并不断发展,精耕细作技术日益成熟;封建经济得到发展。
政治 :统一的多民族国家形成,奠定了中国的政治版图。
专制主义中央集权制度创立和巩固;大一统时代,专制主义中央集权制确立和巩固,统一多民族封建国维持了四百多年。
秦汉王朝影响深远的是一系列政治制度。
思想 :儒家思想正式成为中国封建社会的统治思想。
中国古代史(一)阶段通史姓名:组评:师评:(一)了解中国古代历史发展的基本轨迹,把握其阶段特征,形成通史概念。
(二)通过对中国古代史阶段特征的把握,分析专制主义中央集权与选官制的变化及其原因。
【把握基础线索】王朝更替是中国历史发展的基本轨迹,把握这一轨迹是学习中国古代史时应该掌握的基本线索朝代歌:三皇五帝始尧舜禹相传夏商与西周东周分两段春秋和战国一统秦两汉深入探究王朝的更替,归纳总结其中的内在规律1、历史上王朝更替的原因:分散性的自然经济结构是深层次的根源;专制统治的腐败、地方割据势力的膨胀、官僚派系的斗争是内在原因;社会矛盾尖锐、少数民族政权的强大是外在因素。
2、历史上王朝更替所产生的影响:历史进程被打断,极大的破坏了社会生产力的发展;促使新建王朝吸取了前朝灭亡的教训,调整政策,推动了社会发展。
【阶段特征综述】●注:政治包括社会形态、社会矛盾、制度建设、民族关系或中外关系、军事斗争和对外政策;经济包括经济形态、经济发展阶段、经济发展动力、经济各个领域的表现、经济制度、政策;思想文化包括重大思想运动、教育、科技、文艺等。
中国古代史通常按政治、经济、民族关系、对外关系、文化五大部分来梳理,且之间互为因果。
总特征:政治:奴隶社会的分封制和宗法制;封建社会的专制主义中央集权制度经济:小农经济占统治地位;手工业、商业发达;资本主义萌芽产生并缓慢发展思想文化:儒家思想的产生和发展;古代科技文化世界领先对外关系:由对外开放到闭关锁国,逐渐落后于世界潮流第一阶段先秦(距今约170万年前~公元前221年)【阶段特征】先秦是指我国秦统一以前的历史时期。
经历了从原始社会到奴隶社会,再到封建社会形成的发展过程;生产力不断进步,精耕细作的农耕经济模式确立;中华文化萌生,奠定了中华民族传统文化的基本精神。
生产力的发展是社会形态演变的根本原因。
(一)夏商周(西周)时期:中国古代文明的形成(二)春秋战国时期(公元前775—前221年):春秋战国时期是中国历史的大变革时期。
第二阶段秦汉(公元前221年~公元220年)【阶段特征】秦汉时期是结束春秋战国诸侯混战局面之“大一统”时期,也是统一的多民族国家的奠基时期。
这一时期的阶段特征是封建社会形成和初步发展的历史时期,也是当时社会政治从天下大乱到天下大治,社会经济上从停滞倒退状态到初步恢复发展的时期。
其开创的专制主义中央集权制度,为以后历代封建王朝所沿袭;秦汉时的农耕进一步发展;秦汉文化作为先秦文化成就的总结和升华,为后世封建文化的进一步发展奠定了基础。
第三阶段魏晋南北朝(公元221—581年):朝代歌:三皇五帝始尧舜禹相传夏商与西周东周分两段春秋和战国一统秦两汉【阶段特征】魏晋南北朝是封建国家的分裂和民族大融合时期。
中央集权遭到严重削弱,封建国家陷入分裂;各民族相互交往,出现融合局面。
江南得到开发,中国经济重心开始南移。
第四阶段隋唐时期(581年~907年)【阶段特征】隋唐时期是我国封建社会的繁荣时期,这一时期的阶段特征是:国家统一,政局相对稳定;封建经济继续发展,显现繁荣景象;各民族联系加强,统一的多民族国家进一步发展;对外开放,中外经济文化交流频繁;科技文化世界领先,全面辉煌。
第五阶段五代辽宋夏金元时期(907年~1368年)【阶段特征】五代辽宋夏金元时期的阶段特征是封建经济的继续发展和民族融合的进一步加强。
中国由分裂逐步走向统一,以汉族为主的两宋政权和蒙古族建立的元朝进一步加强了中央集权。
战争一度频繁,但各民族交往密切,进一步走向融合。
全国经济重心转移到南方,农业、手工业、商业发展超过了前代,中国的封建经济高度发展。
宋元文化成就突出,达到我国封建文化的又一高峰,中国继续在世界上处于领先地位。
第六阶段明清时期(1368年~1840年,鸦片战争以前)【阶段特征】明清(鸦片战争以前)的阶段特征:一是统一的多民族国家的巩固;二是封建制度渐趋衰落。
农耕经济高度繁荣,手工业、商业得到前所未有的发展,新的经济因素产生。
与此相适应,明清文化异彩纷呈,但与世界相比,由于封建专制制度的束缚,中国未能与时俱进,与世界同步发展,中国封建社会由盛而衰,逐渐落伍了。
【把握阶段特征直击难点】中国古代史专题举例(一)古代中国封建专制主义中央集权制度的演变图示专题考点知识结构战国秦朝两汉隋唐北宋元明朝清朝(前期)特点雏形建立巩固完善强化发展加强内容理论实践汉承秦制削弱相权强干弱枝分权牵制权力集中皇帝政治改革皇权至高无上刺史制度三省六部集中兵权宣政院废丞相议政王大臣会议中央集权中央地方官制郡县封国并存集中行政权行省制度设三司、设立军机处法治通行全国秦律察举制府兵募兵集中财权司法权《大明律》科举制科举制发展特务统治“焚书坑儒”朱熹理学八股取士文字狱探究与思考:1. 如何认识我国封建社会专制主义中央集权制度?朝代歌:三皇五帝始尧舜禹相传夏商与西周东周分两段春秋和战国一统秦两汉2. 结合不同历史时期中央和地方组织机构的设置及措施的变化,概述中国封建王朝是如何解决上述两对矛盾的?其发展趋势是什么?3. 如何评价专制主义中央集权制度?中国古代史专题举例(二)历代选官制度的发展变化图示专题知识结构两汉魏晋隋文帝隋炀帝唐太宗武则天唐玄宗“察举”和“征召”九品中正制分科考试建进士科增考试科目创武举高官主选拔官吏科举制形成进士、明经殿试考成定制重孝廉、德行重门第关系实行传统的“尚贤”,是封建选官制度的一大进步北宋明朝清朝改革科举制设明法、沿袭前代科举文化专制政策考律令、断案等八股取士文字狱考试成绩优秀者束缚思想禁锢思想可直接受官培养忠顺奴仆摧残人才探究与思考:简述历代选官标准的变化?科举制度的作用和影响?对中国古代选官制度的认识?朝代歌:三皇五帝始尧舜禹相传夏商与西周东周分两段春秋和战国一统秦两汉探究与思考1. 如何认识我国封建社会专制主义中央集权制度?它是我国封建社会政治制度的一个重要特点。
专制主义中央集权制度包含中央的决策方式,即皇帝拥有至高无上的权力,具有很大的专断性和随意性;中央和地方关系,即把地方的权力收归中央,防止地方的叛乱。
其根源是中国封建经济的分散性和中央与地方割据势力的矛盾冲突。
围绕专制主义中央集权引发了两对矛盾:即皇权与相权的矛盾、中央与地方的矛盾。
这两对矛盾属于统治阶级内部的矛盾,是影响政局变迁的重要原因之一。
2. 结合不同历史时期中央和地方组织机构的设置及措施的变化,概述中国封建王朝是如何解决上述两对矛盾的?其发展趋势是什么?依据上面图示,我们不难找出两对矛盾解决的轨迹。
秦朝由御史大夫兼国家监察事务;为加强皇权,汉朝实行更为严密的监察制度,在各州设刺史,代表中央监察诸侯王和地方高官;东汉光武帝把刺史变为州一级长官,权力很大;成帝又设州牧,掌地方军政大权,后发展为割据势力,后患无穷;隋唐在中央确立了三省六部制,削弱了相权,加强了皇权,此后历代基本上沿袭了这种制度;北宋分割宰相的行政权、军权和财政权,便于皇帝总揽大权;明太祖废除了丞相制度,皇帝权力空前提高;清初设军机处,中央地方权力集中到皇帝一人手中,封建君主专制主义中央集权发展到顶峰。
至于中央和地方矛盾,秦朝设郡县;西汉初年封国制和郡县制并存,汉武帝解决王国问题,加强中央集权;东汉末年豪强地主势力发展最终导致了国家分裂;唐朝安史之乱后,藩镇割据局面持续了一百多年,严重削弱了统治力量;北宋采取集中军权、文官任州官、设通判等加强对地方的控制,又设转运使,消除地方割据的物质基础,维护了国家统一、安定;元朝实行行省制度,在西藏设宣政院,有效地控制地方;明朝在地方实行三司分权,互相牵制,大权统归中央;清朝设军机处,集权发展到顶峰、。
趋势:隋唐之前不断完善,北宋后专制主义不断强化,最终中央和地方权力都集中到皇帝一人手中。
3. 如何评价专制主义中央集权制度:它在中国延续二千多年,其客观进步作用十分明显,维护了国家统一和稳定,促进了经济的发展和科技文化的进步,对于开展重大外交活动,开发边疆,促进多民族国家的发展起到了积极的作用;但北宋后带来冗官、冗军的恶果,种下积贫积弱的祸根;到了明清时期,专制主义中央集权空前强化,封建统治的弊端进一步显露,造成了政治腐败,阻碍了科技的进步、商品经济和资本主义萌芽的发展,使中国逐渐落后于世界,其消极作用不可低估。
4.简述历代选官标准的变化及变化的原因。
两汉推荐占主导,主要依据是“尚贤”,途径是由下而上推选人才;为弥补察举制的不足,东汉增加了考试环节,使用人制度标准化;魏晋时期门第族望成为选官标准;隋唐科举制是长期以来人才选拔实践经验的总结,也是传统尚贤思想发展的结果,是封建选官制度的进步;科举制把读书、考试和做官紧密联系起来,把选拔任命官吏的权力从豪门士族手中转到中央政府,加强了中央集权,为历朝沿用;北宋科举制比唐朝进一步发展,王安石在变法中改革科举制,废除死记硬背的明经诸科,专考经义和时务策,设立明法科,专考律令、断案等;王安石还整顿太学,重新编篡教科书,内容为儒家经典。
考试优秀者可以直接做官,使学校成为变法造舆论、育人才的地方;明朝实行八股取士,为皇帝培养忠顺奴仆;清统治者大兴文字狱,禁锢思想,摧残人才,严重阻碍教育发展、社会进步,也引发思想界对封建专制的深刻反思、对科举制的批判;1905年,延续了1300多年的科举制度正式废除。
考试思想、选官标准的变化是和特定历史时期的社会政治、经济、文化发展密切相关,正是上述发展变化,才全面推动了我国古代考试思想的发展成熟。
科举制影响作用:朝代歌:三皇五帝始尧舜禹相传夏商与西周东周分两段春秋和战国一统秦两汉①科举制创立的意义(积极作用):科举制冲破了世家大族垄断仕途的局面,起到了抑制门阀的作用;扩大了官吏来源,使庶族地主知识分子通过科举考试参加了政权;提高了官员的文化素质,推动了教育的发展;科举取士把选拔人才和任命官吏的权力,从地方豪门士族手里集中到中央政府,大大加强了中央集权,有利于政局的稳定;促进了文学的繁荣②科举制度的消极影响:明清时期实行八股取士,极大的束缚了知识分子的创造性,压抑了科技的发展,阻碍了社会的进步,是近代中国落后于西方的文化因素。
但是其弊端的出现是专制主义中央集权极端强化的产物,并非考试制度本身科举制度对中国及世界产生了深远的影响,西方国家的文官选拔制度、我国现代的教育制度和干部选拔制度都是对中国科举制度的继承和发展对中国古代选官制度的认识:1、中国古代的选官制度经过两个阶段,即世袭阶段和选举阶段。
从选官的角度讲,奴隶社会是世袭社会,主要制度是世袭制度;封建社会至今是选举社会。
中国封建社会的主要制度是两汉的察举制、魏晋南北朝的九品中正制和隋朝至1905年的科举制。
从察举制到科举制,是从推荐到考试的进步,其公平性、合理性得以发展,是中国在选官制度的探索中的一大进步2、要用继承和发展的观点认识我国古代选官考试制度的变革和发展。