连续式链斗卸船机小回转液压泵损坏原因分析及控制措施
- 格式:pdf
- 大小:526.28 KB
- 文档页数:2
精心整理液压泵损坏原因分析液压泵是液压系统中的“心脏”,因此当液压系统出现问题时,首先注意到的是液压泵,有时往往大家都会将原因归咎于泵。
事实上,如果泵的结构设计正确,零件的制造质量、材质、热处理等均达到设计要求,经出厂试验、测试合格的产品,用于液压系统而引起泵损坏,是由于泵本身缺陷所引起的现象是很少见的。
确切的说,当泵的情况日趋恶化,在系统中早巳隐藏着使泵损坏的各种因素。
90%至95%的泵损坏,可大略地归纳为下列几种:12、空蚀(3、污染4、过热5、超压6这样在严重耐磨侧板大噪声,)执行机油缸轴封和泄油管接头或盖板时,涂好密封胶、放好密封胶垫。
二、空蚀空蚀系指当压力减低到饱和蒸汽压力之下时,流体中所发生的一种局部气化现象。
简单地说,当工作液没有完全充满应该占有空间时,便会引起这种空蚀现象。
由空蚀所引起的噪声与空气混入现象的噪声大致相似。
空蚀产生的原因,主要是泵运转速度过速,泵吸入液体的流速过大,吸入管道过长或工作液体太粘等,因此在安装泵吸入管道时,尽量不用易变形的软管,而且管道越短越好,选择的管道内径应使吸入液体的流速不超过1.5米/秒。
在无辅助泵的场合,吸油滤网不能过密,选择纳垢容量大些的滤网。
三、工作液体污染工作液体污染系指在工作液中存在固体机械杂质、水分、气体等,工作液中混入机械杂质颗粒,会急剧增加零件摩擦副之间的磨损,严重者卡死运动副,扭断传动轴,也会堵塞节流缝隙使元件出现故障或失效,因此要求工作液具有一定的清洁度。
为了控制液压系统的污染,使之达到规定的清洁度要求,—般在油箱的呼吸孔装设高效能的空气滤清器,并在液压系统中安装滤油器,有时采用旁路过滤,即用滤油车定期或不定期对油箱中的液体进行清理,滤除工作液中的杂质。
在泵入口装滤网只能阻挡液体中大颗粒杂质,只有在泵的出口或微米,比现四、过热而言,1合应有一定的间隙,不能过紧;2.液压泵的传动轴一般与内部结构直接连接,非特殊设计泵轴不允许承受径向和轴向负载,故在安装时,绝对不允许敲打联轴节和泵轴,所以联轴节孔与泵轴的配合不能过紧,一旦联轴节位置调整好后,用紧固螺钉固紧联轴节;3。
一、液压泵常见故障分析与排除方法故障现象故障分析排除方法不出油、输油量不足、压力上不去1、电动机转向不对2、吸油管或过滤器堵塞3、轴向间隙或径向间隙过大4、连接处泄漏,混入空气5、油液粘度太大或油液温升太高1、检查电动机转向2、疏通管道,清洗过滤器,换新油3、检查更换有关零件4、紧固各连接处螺钉,避免泄漏,严防空气混入5、正确选用油液,控制温升噪音严重压力波动厉害1、吸油管及过滤器堵塞或过滤器容量小2、吸油管密封处漏气或油液中有气泡3、泵与联轴节不同心4、油位低5、油温低或粘度高6、泵轴承损坏1、清洗过滤器使吸油管通畅,正确选用过滤器2、在连接部位或密封处加点油,如噪音减小,拧紧接头或更换密封圈;回油管口应在油面以下,与吸油管要有一定距离3、调整同心4、加油液5、把油液加热到适当的温度6、检查(用手触感)泵轴承部分温升泵轴颈油封漏油漏油管道液阻达大,使泵体内压力升高到超过油封许用的耐压值检查柱塞泵泵体上的泄油口是否用单独油管直接接通油箱。
若发现把几台柱塞泵的泄漏油管并联在一根同直径的总管后再接通油箱,或者把柱塞泵的泄油管接到总回油管上,则应予改正。
最好在泵泄漏油口接一个压力表,以检查泵体内的压力,其值应小于0.08MPa二、液压缸常见故障分析及排除方法故障现象故障分析排除方法爬行1、空气侵入2、液压缸端盖密封圈压得太紧或过松3、活塞杆与活塞不同心4、活塞杆全长或局部弯曲5、液压缸的安装位置偏移6、液压缸内孔直线性不良(鼓形锥度等)7、缸内腐蚀、拉毛8、双活塞杆两端螺冒拧得太紧,使其同心度不良1、增设排气装置;如无排气装置,可开动液压系统以最大行程使工作部件快速运动,强迫排除空气2、调整密封圈,使它不紧不松,保证活塞杆能来回用手平稳地拉动而无泄漏(大多允许微量渗油)3、校正二者同心度4、校直活塞杆5、检查液压缸与导轨的平行性并校正6、镗磨修复,重配活塞7、轻微者修去锈蚀和毛刺,严重者须镗磨8、螺冒不宜拧得太紧,一般用手旋紧即可,以保持活塞杆处于自然状态冲击1、靠间隙密封的活塞和液压缸间隙,节流阀失去节流作用2、端头缓冲的单向阀失灵,缓冲不起作用1、按规定配活塞与液压缸的间隙,减少泄漏现象2、修正研配单向阀与阀座推力不足或工作速度逐渐下降甚至停止1、液压缸和活塞配合间隙太大或O型密封圈损坏,造成高低压腔互通2、由于工作时经常用工作行程的某一段,造成液压缸孔径直线性不良(局部有腰鼓形),致使液压缸两端高低压油互通3、缸端油封压得太紧或活塞杆弯曲,使摩擦力或阻力增加4、泄漏过多5、油温太高,粘度减小,靠间隙密封或密封质量差的油缸行速变慢。
・144・内燃机与配件斗轮机液压系统故障原因分析与处理Failure Analysis and Treatment of Bucket Wheel Machine Hydraulic System黄宇驰HUANG Yu-chi(国家电投集团协鑫滨海发电有限公司,盐城224500)(State Power Investment Group GCL Binhai Power Generation Co.,Ltd.,Yancheng224500,China)摘要:斗轮机是一类用于某些粮食或者物料进行装卸的机械设备,保轮机的另一个名字又叫做斗轮堆取料机,因此在大型储存料场经常可见到斗轮机的身影。
除此之外,在其他农业的发展当中,斗轮机也发挥着令人不可忽视的辅助作用。
但是在我们使用斗轮机的时候,也会因为某些意外情况发生故障,导致斗轮机的工作内容无法正常开展。
斗轮机的液压系统一旦发生故障,不仅会影响最终的经济收益,还有可能对现场的工作人员造成意外伤害。
Abstract:Bucket wheel machine is a kind of mechanical equipment used for loading and unloading some grain or materials.Another name of the bucket wheel stacker reclaimer is bucket wheel stacker reclaimer.Therefore,bucket wheel stacker can be seen in large storage yards.In addition,in the development of other agriculture,bucket wheel machine also plays an important auxiliary role.However,when we use the bucket wheel machine,we will also have some accidents,which will lead to the bucket wheel machine work can not be carried out normally.Once the hydraulic system of bucket wheel machine breaks down,it will not only affect the final economic benefits,but also may cause accidental injury to the workers on site.关键词:斗轮机;液压系统故障;原因分析;处理对策Key words:bucket wheel machine;hydraulic system fault;cause analysis;treatment countermeasures中图分类号:TM621文献标识码:A文章编号:1674-957X(2020)24-0144-020引言斗轮机的外部和内部结构都非常的复杂,在某种程度上这就导致了它在工作的时候难免会出现系统故障。
常见液压泵故障诊断分析及解决办法摘要:液压泵作为液压系统中的动力元件,向整个液压系统提供高压的液压油液,以驱动其他液压元件完成预期动作要求,是液压系统的动力源。
当液压系统出现问题时,首先要想到液压泵。
通过对各种液压泵故障的分析,列出了常见故障及产生原因,最后找出解决方法。
关键词:液压泵故障原因虽然液压泵种类较多,但液压泵的工作原理和功能是相同的,因此可以将液压泵作为单独一个对象进行研究。
经过对各种液压泵工作中常出现的故障进行调查分析,液压泵常出现的共性故障总结如下:1.1液压泵吸不上油或无压力液压泵吸不上油或无压力,整个液压系统将无法工作,影响系统的工作效率。
其原因有:1.原动机与油泵旋向不一致;2.油泵传动键脱落;3.进出油口接反;4.油箱内油面过低,吸入管口露出液面;5.转速太低吸力不足;6.油粘度过高,使叶片运动不灵活;7.油温过低,使油粘度过高;8.吸入管道或过滤装置堵塞造成吸油不畅;9.吸入口过滤器过滤精度过高造成吸油不畅;10.系统油液过滤精度低导致叶片在槽内卡住;11.小排量油泵吸力不足;12.吸入管道漏气。
相应的解决办法:1.纠正原动机旋向;2.重新安装传动键;3.按说明书选用正确接法;4.补充油液至最低油标线以上;5.提高转速达到油泵最低转速以上;6.选用推荐粘度的工作油;7.加温至推荐正常工作油温;8.清洗管道或过滤装置,除去堵塞物,更换或过滤油箱内油液;9.按说明书正确选用过滤器;10.拆洗、修磨油泵内脏件,仔细重装,并更换油液;11.向泵内注满油;12.检查管道各连接处,并予以密封、坚固。
1.2液压泵流量不足达不到额定值液压泵流量不足时,导致执行元件的速度和压力不稳定,不能实现对外做功,常见的原因有:1.转速未达到额定转速;2.系统中有泄漏;3.由于油泵长时间工作、振动使泵盖螺钉松动;4.吸入管道漏气;5.油箱内油面过低;6.入口滤油器堵塞或通流量过;7.吸入管道堵塞或通径小;8.油粘度过高或过低;9.变量泵流量调节不当。
液压泵常见7⼤故障及排除⽅法主要现象:⼀、油泵吸不上油或⽆压⼒产⽣原因1、原动机与油泵旋向不⼀致排除⽅法:纠正原动机旋向2、油泵传动键脱落排除⽅法:重新安装传动键3、进出油⼝接反排除⽅法: 按说明书选⽤正确接法4、油箱油⾯过低、吸油管露出液⾯排除⽅法: 补充油液5、原动机转速太低吸⼒不⾜排除⽅法:提⾼转速,达到油泵要求最低转速以上6、油粘度过⾼排除⽅法:选⽤推荐粘度⼯作油7、油温过低,使油粘度过⾼排除⽅法:加温⾄推荐正常⼯作油温8、吸油管道或滤⽹堵塞造成吸油不畅排除⽅法:清洗管道或过滤装置,除去堵塞物,更换或过滤油箱内油液9、吸油过滤器过滤精度过⾼造成吸油不畅排除⽅法:按说明书正确选⽤过滤器10、吸⼊管道漏⽓排除⽅法:检查吸油管道,密封紧固⼆、流量不⾜达不到流量值1、转速不够排除⽅法: 提⾼转速2、系统中有泄漏排除⽅法:检查系统,修补泄漏点3、油泵长时间⼯作、震动使泵盖螺钉松动排除⽅法:适当拧紧螺钉4、吸油管道漏⽓排除⽅法:检查吸油管道,密封紧固5、吸油不充分a、油箱内油⾯过低排除⽅法:补充油液b、吸⼊管道堵塞或通径⼩排除⽅法:清洗管道选⽤不⼩于油泵⼊⼝通径的吸油管c、吸油⼝过滤器堵塞或通流量少排除⽅法:⼊⼝过滤器选⽤通流量为油泵流量2倍以上的过滤器d、油粘度过⾼排除⽅法: 选⽤推荐粘度⼯作油三、压⼒升不上去1、油泵不上油或流量不⾜排除⽅法:按前述⽅法排除2、溢流阀调整的的压⼒太低或出现故障排除⽅法:从新调整溢流阀压⼒或修复溢流阀3、系统中有泄漏排除⽅法:检查系统或修复泄漏点4、油泵长时间⼯作泵盖螺钉松动排除⽅法:适当拧紧螺钉5、吸⼊管道漏⽓排除⽅法:检查各连接处,并予以密封、紧固6、吸油不充分排除⽅法:同前述排除⽅法四、噪声过⼤1、吸⼊管道漏⽓排除⽅法: 检查吸油管道,密封紧固2、吸油不充分排除⽅法:按前述⽅法排除3、泵轴与原动机不同⼼排除⽅法:重新安装达到说明书要求精度4、油中有⽓泡排除⽅法:补充油液或采取结构措施把回油⼝浸油⾯以下⼊5、泵转速过⾼6、泵压⼒过⾼排除⽅法:是泵的压⼒降⾄额定压⼒以下7、轴密封处漏⽓排除⽅法:更换油封五、过渡发热1、油温过⾼排除⽅法:改善油箱散热条件或增设冷却器使油温控制在推荐正常⼯作油温范围内2、油粘度太低,内泻过⼤排除⽅法:选⽤推荐粘度⼯作油3、⼯作压⼒过⾼排除⽅法:降压⾄额定压⼒以下4、回油⼝直接接到油泵⼊⼝排除⽅法:回油⼝接⾄油箱液⾯以下六、振动过⼤1、泵轴与电机轴不同⼼排除⽅法:重新安装达到说明书要求精度2、安装螺钉松动排除⽅法:拧紧螺钉3、转速或压⼒过⾼排除⽅法:调整⾄许可范围以内4、吸⼊管道漏⽓排除⽅法:检查管道各连接处,予以密封紧固5、吸油不充分排除⽅法: 同前处排除⽅法6、油液中有⽓泡排除⽅法:补充油液或采取结构措施把回油⼝浸⼊油⾯以下七、外渗漏1、密封⽼化或损伤排除⽅法:更换密封2、进出油⼝连接部位松动排除⽅法:紧固螺钉或管接头3、密封⾯磕碰排除⽅法:修磨密封⾯4、外壳体砂眼排除⽅法:更换外壳体注:著作权归作者所有。
液压泵的常见故障诊断分析与维护摘要:任何工程机械都离不开动力,工程机械的动力就是液压泵。
受工作环境、使用方式、应用寿命等多方面因素影响,液压泵运行一段时间后出现各类故障不可避免,如何及时快速的发现液压泵故障并明确故障原因进而采取针对性维护措施至关重要。
液压泵的维护主要是对泵的正确使用管理和及时处理运行中出现的不正常状态,以及工作介质的过滤、排除微小故障等,由此及时改善液压泵的使用状况,保证泵的正常运行,延长泵的使用寿命。
基于此,本文根据近些年的工作经验,就一般作业环境中工程机械液压泵的常见故障及原因进行了相关分析,并就如何采取有效的措施进行维修维护进行了详细阐述。
关键词:液压泵;故障分析;故障原因;故障维护0前言液压泵工作性能的好坏,直接影响机械的作业性能,随着液压泵的应用越来越广,液压泵的常见故障分析也成为日常维保过程中需要关注的一个重点。
受多方面因素影响,液压泵运行一段时间后出现各类故障的几率很大,存在不小的安全隐患,因此,必须认真分析故障出现的原因,制定有效的解决措施,有效的提升日常维护和管理的效率,给液压泵的正常运行提供良好的技术支持。
1液压泵的常见故障及原因1.1泵不出油如果在主机调试中发现齿轮泵不来油,首先检查齿轮泵的旋转方向是否正确。
齿轮泵有左、右旋之分,如果转动方向不对,其内部齿轮啮合产生的容积差形成的压力油将使油封被冲坏而漏油。
其次,检查齿轮泵进油口端的滤油器是否堵塞,是否会造成吸油困难或吸不到油,并产生吸油胶管被吸扁的现象。
1.2油封被冲出(1)齿轮泵旋向不对。
当泵的旋向不正确时,高压油会直接通到油封处,由于一般低压骨架油封最多只能承受0.5 MPa的压力,因此将使油封被冲出。
(2)齿轮泵轴承承受到轴向力。
产生轴向力往往与齿轮泵轴伸端与连轴套的配合过紧有关,即安装时将泵用锤子砸或通过安装螺钉硬拉而使泵轴受到一个向后的轴向力,当泵轴旋转时,此向后的轴向力将迫使泵内磨损加剧。
由于齿轮泵内部是靠齿轮端面和轴套端面贴合密封的,当其轴向密封端面磨损严重时,泵内部轴向密封会产生一定的间隙,结果导致高低压油腔沟通而使油封冲出。
液压泵故障现象原因分析及其改进方法1、故障现象及原因分析在维修时从以下三点查找故障原因,并对系统进行改进:(1)检查动臂油缸的内漏情况。
最简单的方法是把动臂升起,看其是否有明显的自由下降。
若下落明显则拆卸油缸检查,密封圈如已磨损应予1、故障现象及原因分析在维修时从以下三点查找故障原因,并对系统进行改进:(1)检查动臂油缸的内漏情况。
最简单的方法是把动臂升起,看其是否有明显的自由下降。
若下落明显则拆卸油缸检查,密封圈如已磨损应予更换。
(2)检查操纵阀。
首先清洗安全阀,检查阀芯是否磨损,如磨损应更换。
安全阀安装后若仍无变化,再检查操纵阀阀芯磨损情况,其间隙使用限度一般为0.06mm,磨损严重应更换。
(3)测量液压泵的压力。
若压力偏低,则进行调整,加压力仍调不上去,则说明液压泵严重磨损。
一般来说,造成动臂带载不能提升的主要原因为:a.液压泵严重磨损。
在低速运转时泵内泄漏严重;高速运转时,泵压力稍有提高,但由于泵的磨损及内泄,容积效率显著下降,很难达到额定压力。
液压泵长时间工作又加剧了磨损,油温升高,由此造成液压元件磨损及密封件的老化、损坏,丧失密封能力,液压油变质,最后导致故障发生。
b.液压元件选型不合理。
动臂油缸规格为70/40非标准系列,密封件亦为非标准件,制造成本高且密封件更换不便。
动臂油缸缸径小,势必使系统调定压力高。
c.液压系统设计不合理。
操纵阀与全液压转向器为单泵串联,安全阀调定压力分16MPa,而液压泵的额定工作压力也为16MPa。
液压泵经常在满负载或长时间超负荷(高压)情况下工作,并且系统有液力冲击,长期不换油,液压油受污染,加剧液压泵磨损,以致液压泵泵壳炸裂(后曾发现此类故障)。
2、改进及效果(l)改进液压系统设计。
经过多次论证,最后采用先进的优先阀与负荷传感全液压转向器形式,见图2。
新系统能够按照转向要求,优先向其分配流量,无论负载大小、方向盘转速高低均能保证供油充足,剩余部分可全部供给工作装置回路使用,从而消除了由于转向回路供油过多而造成功率损失,提高了系统效率,降低了液压泵的工作压力。
液压泵磨损故障原因分析及措施一、严重磨损原因1、测量液压泵的压力2、检查动臂油缸的内漏情况最简单的方法是把动臂升起,看其是否有明显的自由下降。
若下落明显则拆卸油缸检查,密封圈如已磨损应予更换。
3、检查操纵阀首先清洗安全阀,检查阀芯是否后若仍无变化,再检查操纵阀阀芯磨损情况,其间隙使用限度一般为0.06MM,磨损严重应更换。
二、动臂带载不能提升原因1、液压系统设计不合理操纵阀与全液压转向器为单泵串联,安全阀调定压力分13MPA,而液压泵的额定工作压力也为16MPA。
液压泵经常在满负载或长时间超负荷(高压)情况下工作,并且系统有液力冲击,长期不换油,液压油受污染,加剧液压泵磨损,以致液压泵泵壳炸裂(后曾发现此类故障)。
2、挖掘机液压泵严重磨损在低速运转时泵内泄漏严重;高速运转时,泵压力稍有提高,但由于齿轮油泵的磨损及内泄,容积效率显著下降,很难达到额定压力。
液压泵长时间工作又加剧了磨损,油温升高,由此造成液压元件磨损及密封件的老化、损坏,丧失密封能力,液压油变质,最后导致故障发生。
3、液压元件选型不合理动臂油缸规格为170/42非标准系列,密封件亦为非标准件,制造成本高且密封件更换不便。
动臂油缸缸径小,势必使系统调定压力高。
三、方法措施1、加强日常检查和维护在使用过程中还应注意装载机的正确使用与维护,定期添加或更换液压油,保持液压油的清洁度,加强日常检查和维护。
这样才能避免挖掘机液压泵严重磨损。
2、优化设计动臂油缸和液压齿轮泵造型降低系统工作压力。
通过优化计算,动臂油缸采用标准系。
液压泵排量由15ML/R提高为16ML/R,系统调定压力为15MPA,满足了动臂油缸举升力和速度要求。
船舶液压设备常见故障分析摘要:伴随船舶设备自动化水平的逐渐增强,液压传动技术同样在现代化的大规模船舶里面获得了大量的运用。
因为液压设备的安全性与平稳性对于船舶的正常行驶有着直接性的影响,所以对其常见故障进行分析与排除具有极为重要的意义。
关键词:船舶;液压设备;故障;排除1 前言伴随船舶集成化与自动化程度的不断增强,液压传动技术同样被大量的运用至现代化的船舶里面,以使船舶设施的安全性与可靠性有一定的增强,进而减少了船舶管理者的工作任务,优化了船舶员工的工作条件。
液压传动技术大都运用在机舱液压辅助设施、甲板传动装置、船舶液压锚泊设施以及主副机液压调控系统里面。
在设施与系统发生故障的时候,迅速挖掘故障产生的原因,是妥善处理问题的核心所在。
2 船舶液压设备常见故障及原因分析2.1 船舶液压设备常见故障(1)压力故障。
主要有:压力不平稳,压力大量外流,超出又或是无法满足需求的压力,压力调控失效,在压力转换之时发生迟滞,卸荷回路无法正常工作等等。
(2)动作故障。
主要有:起动不稳定、运动方向出现偏差、无法正常动作、调速调控失效又或是不满足需求、换向之时产生死点、负荷增加之时速度显著降低、换向起步迟钝等等。
(3)噪声与振动。
噪声与振动是液压体系所必不可少的两个物理现象。
其大都是因为液体、机械以及气体所造成的振动噪声。
振动同时还会导致管路的损坏、液压零件无法正常工作以及使用时间的减少。
(4)液压油温偏低又或是偏高、油液污染以及系统发生泄漏等。
其均会对液压设备的正常工作造成非常大的消极影响。
尤其是油液污染,液压系统所出现的故障里面有70%左右是因为油液污染变质所造成的。
2.2 船舶液压设备故障的特征(1)故障的繁琐性与多元化。
船舶液压设施所产生的故障是各式各样的。
而往往是几个不同的故障同时形成同时相互交织。
此故障部分是因为某个液压零件的失效所导致的;部分是由于系统里面较多液压零件的综合性要素所导致的;部分则是因为液油污染所造成的。
斗轮机液压系统故障原因分析一般来讲,斗轮机在运行过一段时间后,都需要进行例行检查,以确保设备能够安全运行。
某厂在对斗轮机进行检查时发现,运行5年的斗轮机开始逐渐出现一些异常问题,如液压泵有噪音、仰俯油缸有泄漏、动力不足等等,这些发生在斗轮机液压系统中的小故障若不加以排除,假以时日必然会给整个斗轮机的运行带来极大安全隐患。
为此,该厂技术人员对这一斗轮机进行了详细排查,分析液压系统的故障原因,并进行了故障排除处理。
在此本文列举其中一部分故障处理措施,以供同行交流探讨。
一、轴向柱塞泵的故障原因分析及处理我厂斗轮机使用的液压泵为25SCY14-1B型PVT38-2R1C型轴向柱塞泵,液压泵出现的故障和造成的原因是很多的,但从实践来看,造成故障的原因主要有:1、常见的故障现象及原因分析1.1 液压泵本身的原因引起的故障轴向柱塞泵为容积式液压泵,因此就要求加工精度达到一定要求,表面粗糙度、配合间隙、形位公差和接触刚度等符合技术要求,泵经过一段时间的使用后有些加工质量问题容易暴露,主要表现是技术精度要求遭到破坏,或者密封件老化,实践中发生内泄漏、负载大时流量不够,这样的故障不易排除,因此在未明确故障原因时,一般不轻易拆泵。
1.2 由于外界原因引起的故障实践中,外界因素是泵故障主要原因,这些外界因素主要包括:①液压油。
油液是维持液压系统正常运行的介质,油质的好坏,直接决定系统运行稳定性。
油液粘度过高,会增加吸油阻力,导致空穴现象,使压力和流量不足,高温季节油泵温度升高,密封件易老化;油液粘度过低会增加泄漏,降低容积效率,并容易吸入空气,造成冲击或“爬行”。
②泵的安装。
泵轴与驱动电机轴的联接应该有很好的同轴度,同轴度偏差为0.02mm,如果同轴度超差,可导致不规则噪声和振动,泵的吸油管和排油管接头处,密封必须要好,不能有空气进入。
2、处理措施①柱塞泵噪声、振动严重。
故障排除流程。
②采用大容量的吸油过滤器及大口径吸油管,减少管道局部阻力,防止空气进入系统形成空穴现象,消除泵内油压的急剧变化。
随着船舶工业和航运业的迅速发展,液压技术在船舶上的运用日益广泛,尤其是远洋船舶,因此要求液压设备必须具备较高的可靠性,以保证船舶的安全航行和正常运营。
某轮在港卸货期间,由于下雨,紧急关舱作业时,发现舱口盖液压系统压力由原来的1.2×107Pa 逐渐降至8×106Pa就不再恢复,再调也调不上去。
因为该系统使用时间较长,起初估计可能是液压泵长期使用,磨损较甚,内漏泄量加大引起。
拆卸检查齿轮泵,发现泵齿轮磨损程度并不严重,轴向间隙径向间隙稍有增大,重新调整间隙装复后试车,故障仍未解决。
但试车发现系统原来在1.2×107Pa下运转,压力平稳,现在8×106Pa下压力也仍平稳,在压力变换中,系统没发现有明显破坏现象。
据此分析认为:既然系统在压力变换前后都能平稳运转,系统也未发现明显破坏现象,可以认为该故障可能产生在溢流阀处,因为溢流阀的工作性能是很容易受其他因素的影响而发生变化的。
拆卸溢流阀检查,发现溢流阀处有污物,造成密封不良。
清洗溢流阀座后装复,系统压力恢复正常。
某轮德国JSW —HAGGUNDS H1624克令吊在启动后压力突然由4.0MPa下降到2.0MPa,之后压力也不再改变,但克令吊吊臂不能正常起落。
起初同样也认为是液压齿轮泵或阀件过度磨损,但对其拆检修理了数天后,故障仍未消除。
后通过逐一分析排除,发现在克令吊封闭油箱内有一管接头螺丝松动漏油,更换了新垫床新螺丝,系统压力随即恢复正常。
由此可见,即使是同一故障现象,产生故障的原因也不一样。
1 液压设备的常见故障及其原因1.1船舶液压设备的常见故障1.1.1压力故障。
常见的有:压力不稳定,高于或达不到要求的压力,压力转换时迟滞,压力控制失灵,压力损失过大,卸荷回路工作不正常等。
1.1.2动作故障。
常见的有:起动不正常、不能动作、运动方向错误、调速控制失灵或达不到要求、负荷加大时速度明显下降、换向时出现死点、换向起步迟缓、爬行动作的设备自动循环不能正常实现等。
修理液压泵故障的方法有什么液压阀的故障或失效主要是由油质、磨损、汽蚀、使用环境等因素造成的配合间隙过大、液压阀内泄漏以及因液压油污染物沉积造成的液压阀阀芯动作失常或卡紧所致。
那么对于这种情况应该怎么解决呢?以下是店铺为你整理的修理液压泵故障的方法,希望能帮到你。
修理液压泵故障的方法(1)故障原因:液压油箱油面过低;排除方法:添加液压油(2)故障原因:没按季节使用液压油;排除方法:通常适用46#液压油(或68#)无需要特别更换,冬季的北方特冷时考虑使用32#(3)故障原因:进油管被脏物严重堵塞;排除方法:取出管内异物(4)故障原因:油泵主动齿轮油封损坏,空气进入液压系统;排除方法:更换老化的或损坏的油封、O形密封圈(5)故障原因:油泵进、出油口接头或弯接头“O”形密封圈损坏,弯接头紧固螺栓或进、出油管螺母未上紧,空气进入液压系统;排除方法:更换O形密封圈,上紧接头处螺栓或螺母(6)故障原因:油泵内漏,密封圈老化;排除方法:更换密封圈(7)故障原因:油泵端面或主、从动齿轮轴套端面磨损或刮伤,两轴套端面不平度超差;排除方法:更换磨损齿轮油泵或油泵轴套,磨损轻微时平板上将端面磨平整。
其不平度允许误差0.03mm;上轴套端面低于泵体,上平面(正常值低于2.5~2.6mm),如超差时应下轴套加0.1~0.2mm铜片来补偿,安装时则应套后轴套上装入(8)故障原因:油泵内部零件装配错误造成内漏;排除方法:卸荷片和密封环必须装进油腔,两轴套才能保持平衡。
导向钢丝弹力应能同时将上、下轴套朝从动齿轮旋转方向扭转一微小角度,使主、从动齿轮两个轴套加工平面紧密贴合;轴套上卸荷槽必须装低压腔一侧,以消除齿轮啮合时产生有害闭死容积;压入自紧油封前,应其表面涂一层润滑油,还要注意将阻油边缘朝向前盖,不能装反;装泵盖前,须向泵壳内倒入少量液压油,并用手转动啮合齿轮(9)故障原因:“左旋”装“右旋”油泵,造成冲坏骨架油封;排除方法:“右旋”泵不能装“左旋”机上,否则会冲坏骨架油封;(10)故障原因:液压油过脏。
液压泵常见故障液压泵常见故障液压泵是液压系统中的重要组成部分,其作用是将机械能转化为液压能,为液压系统提供动力。
然而,在使用过程中,液压泵也会出现一些常见故障,影响其正常工作。
本文将从以下几个方面进行详细介绍:一、液压泵的基本原理二、液压泵常见故障及原因三、如何预防和排除故障一、液压泵的基本原理1. 液体吸入:当活塞向后移动时,活塞腔内形成负压,使进口阀开启,使油从油箱中被吸入。
2. 液体排出:当活塞向前移动时,活塞腔内形成高压,使出口阀开启,将油推出。
3. 润滑:在运行过程中需要对轴承进行充分的润滑以保证长期稳定运行。
4. 密封:在运行过程中需要对活塞与缸体之间进行密封以避免漏油或气体进入。
二、液压泵常见故障及原因1. 泵内漏油泵内漏油是液压泵常见的故障之一,主要原因有以下几个方面:(1)密封件老化或损坏:密封件如O型圈、密封垫等在长时间的使用中会出现老化或损坏,导致泵内漏油。
(2)轴承磨损:当液压泵运行时,轴承会不断磨损,如果长时间未更换或维护,就会导致泵内漏油。
(3)安装不当:如果液压泵的安装位置不正确或安装时没有按照规范进行,则可能导致泵内漏油。
2. 泵出口压力低泵出口压力低也是液压泵常见的故障之一,主要原因有以下几个方面:(1)进口阀堵塞:当进口阀堵塞时,液体无法顺利流入液压泵中,导致输出压力低。
(2)出口阀堆积杂质:如果出口阀存在杂质等问题,则可能导致输出流量不足而输出压力低。
(3)密封件老化或损坏:如O型圈、密封垫等在长时间的使用中会出现老化或损坏,导致泵内漏油,进而导致输出压力低。
3. 泵噪声大泵噪声大也是液压泵常见的故障之一,主要原因有以下几个方面:(1)轴承损坏:当轴承损坏时,液压泵运转时会出现较大的噪音。
(2)进口阀堆积杂质:如果进口阀存在杂质等问题,则可能导致液压泵运转时出现较大的噪音。
(3)安装不当:如果液压泵的安装位置不正确或安装时没有按照规范进行,则可能导致液压泵运转时出现较大的噪音。
液压泵常见故障现象、原因分析及解决方法1.1液压泵排油故障液压泵不排油或排油量不足,会影响执行元件的运行速度。
常见故障原因有5个方面。
第一,液压泵的进油口与出油口装反,或者泵的转向与外部电动机转向不一致。
第二,油箱中油液不足,油液液面太低导致吸油不连续。
第三,吸油管路中的油滤堵塞或油滤孔太小,导致吸油阻力大。
第四,液压泵密封不良,有空气进入引起吸油困难或液压泵与其他元件连接松动,导致泄漏增大。
第五,油液温度不合适,导致泵吸油困难。
例如:当油温太高时,油液粘度降低,导致内泄严重;当油温太低时,油液粘度过大,导致液压泵无法吸出油液。
针对上述问题,现提出以下解决方法。
第一,重新安装液压泵,检查电动机转向与液压泵铭牌上的转向要求是否一致。
若不一致,应按要求调整。
第二,及时添加液压油,保证油箱中的油液量符合要求。
第三,按时清理油滤或在满足工作需要的条件下,选择通过能力强的油滤。
第四,检查液压泵的密封性能,更换磨损严重的零部件,检查液压泵与其他元件的各结合面,确保各紧固件连接正常。
第五,选择粘度适当的液压油或在液压回路中增设控制油温的装置。
1.1液压泵压力故障液压泵的输油压力不足会导致执行元件运行无力,常见原因有:第一,压力表没有打开或压力表有故障;第二,液压泵自身的零部件磨损严重,导致内泄加剧;第三,液压油温度过高,导致油液粘度偏低、泄漏量增大;第四,安全阀设定值太低或阀芯卡死在开口溢流的位置;第五,电动机转速不够。
针对上述问题,现提出以下解决方法:第一,检查并确认压力表是否可以正常工作;第二,拆修液压泵,更换、修复磨损零部件或直接送厂检修;第三,选择合适粘度的液压油或在回路中增设控制油温的装置;第四,检查安全阀,重新设置安全阀的压力值;第五,调节电动机,使其转速处于液压泵的工作要求范围内。
1.3液压泵噪声或震动异常液压泵工作时有噪声或震动剧烈,原因可能如下:第一,液压泵内部有空气或油箱内液面低导致泵吸入空气;第二,泵轴与外部电动机轴不同心;第三,油液中杂质较多,污染严重;第四,液压泵内部零部件损坏或磨损严重;第五,液压泵吸油管路直径太小、管路弯曲和死角太多或油滤堵塞导致吸油不足。
斗轮机液压系统故障原因分析与处理白国战摘要:斗轮机在运行的过程中其液压系统发挥着非常重要的作用。
液压系统在工作的过程中容易出现各种故障,如使用过程中液压油温度高、液压系统中零部件磨损等。
因此,为了使斗轮机能够平稳运行,技术人员必须及时排除液压系统中的故障。
本文主要根据斗轮机液压系统中常出现的故障进行了具体的分析同时给出了问题解决的办法。
关键词:斗轮机;液压系统;故障;解决措施1斗轮液压系统概述1.1液压系统简介斗轮机的液压系统是将机械传功技术与控制技术进行有机结合。
相对传统给的传动系统,液压系统设计的整个体积比较小,结构简单,同时在工作短的过程中液压机的反应比较迅速,越来越多的企业开始摒弃了传统的传动技术而选择使用液压系统。
液压系统在工作的过程中,通过调节与控制液压系统中的有也实现传动与控制作用。
构成液压系统的各种零部件必须满足液压系统工作时受压以及速度的要求才可以进行液压系统的组装。
液压系统的压力与外界施加的压力有关,液压系统的压力与外界对系统施加的压力成正比,随外界施加压力的增大液压系统的压力就会越大。
液压系统内部活塞运转速度与油液的流量有关,二者也成正比的关系,通过节流阀进入液压缸之中油液的流量越大,活动转动的速度就会越大。
1.2 斗轮机液压系统液压系统时斗轮机正常运行的核心部分,在斗轮机中的液压系统是由悬臂俯仰液压系统和尾车变幅液压系统两部分组成的。
在实际的运行过程中,两种液压系统的工作原理以及结构基本一致。
因此,本文通过对悬臂俯仰液压系统的介绍,详细的说明了斗轮机液压系统的工作原理。
斗轮机悬臂俯仰液压机在工作的过程中通过调整电液换向阀从而实现对悬臂俯仰的调节。
在斗轮机的实际工作中,由于上部俯仰变幅构件的重心极易发生变化,从而会使俯仰油缸的升降速度发生剧烈的变化,导致变幅面受到影响比较大。
因此,为了合理的解决这一问题,通常会在俯仰油缸运行的途中设置平衡阀,从而保证俯仰油缸不受重心变化的影响。
液压泵损坏原因分析摘要:液压泵在使用一段时间后,内部零件会陆续磨损,导致液压泵运动效率降低,出现各种问题。
通常,这是液压泵损坏的迹象。
如果液压泵损坏严重,超出维修技术范围,需要及时更换,以便进行有效维修。
如果维修困难,必要时更换零件以提高液压泵的效率。
在一定条件下,经验丰富的维修人员通过准确的维修和有效的匹配,可以充分提高液压泵的工作效率。
关键词:液压泵;损坏原因;分析前言众所周知,液压泵是液压系统的重要组成部分,为液压系统提供动力。
液压泵就像液压系统的心脏。
如果液压泵有问题,整个系统将无法工作。
液压泵有简化机械结构和操作、实现大范围无级调速、大功率大扭矩传动等一系列优点。
液压泵零部件的制造精度高,安装、使用和维护的技术水平也高。
从理论上讲,液压泵的使用寿命很长,但由于现场施工工作环境恶劣,设备使用和维护管理知识相对薄弱,液压泵存在很多故障。
1液压泵损坏的常见问题1.1液压泵无油无压如果液压泵不供油或没有压力,液压系统将无法正常工作。
造成这个问题的原因有很多。
首先,原动机和液压泵的工作方向不同;2、油箱油位过低或吸入管堵塞;另外,液压泵转速过低,油粘度过高,叶片不能正常工作;此外,叶片与泵体接触不良,导致移动不方便或漏油,组织结构过于松散。
1.2液压泵噪声问题严重液压泵的噪声问题也是常见故障之一。
在开始使用液压泵时,噪音问题非常明显。
在连续运行过程中,也可能会有太严重的噪声干扰,持续时间长或短。
例如,在机舱的液压提升设备中,油箱上有两个液压泵。
由于内部设备老化,启动时噪音持续10分钟以上。
这是另一个常见的例子。
液压系统中的吸油剂严重堵塞,造成严重噪音,严重损坏液压泵,损坏内部零件,缩短使用寿命。
2液压泵损坏的主要原因2.1空气混入空气混入是指气泡在系统工作液中的分散。
使用液压油的系统可以检测油箱中的气泡,并在严重情况下乳化油。
当气泡被压缩到泵出口时,会产生破裂效应,导致破裂点附近的承压侧板和耐磨侧板等金属表面剥落,导致该处温度极高。
TECHNOLOGY WIND
1连续式链斗卸船机HPP2液压系统和小回转液压回路介绍连续式链斗卸船机(以下简称:卸船机)液压系统包括彼此独立但可同时操作运转的四个系统(HPP1、HPP2、HPP3、HPP4)以及液压夹轮器的液压系统。
卸船机液压系统(HPP2液压系统除外)控制提升机靴部张紧和伸缩、放大块装置、夹轮器和夹轨器开闭。
卸船机HPP2液压系统,其负责卸船机悬臂回转机构的驱动、悬臂的俯仰及提升机回转(提升机回转简称:小回转)的驱动,卸船机HPP2液压系统为整台卸船机的核心。
在HPP2液压系统中配有一台以柴油发动机为动力的辅助动力组件,卸船机液压系统均使用#46液压油。
小回转液压回路是HPP2液压系统的核心,可驱动提升机顺时针和逆时针快、慢速旋转,是该液压系统动作、正反转换最频繁的部分。
提升机回转的驱动泵为意大利BONDIOLI PAVESI 公司的M4PV21-210320AR6BJ 柱塞泵(该泵属于中低压泵),额定压力210bar ,最大排量21ccm/r ,配有齿轮泵做为补油泵。
泵、管道、马达形成闭式回路控制提升机回转,马达油量损失通过旁路回油回到油箱,回路缺少的油通过补油泵补给,回转制动采用液压制动方式。
2小回转液压泵损坏情况统计和原因分析2.1
两台卸船机小回转液压泵损坏情况统计如下
从上表我们发现,维修后的泵的使用寿命大大低于新液压泵的使用寿命,新泵的使用寿命在完成总卸煤量700万吨~800吨之间。
维修后的泵(将损坏的泵的配流盘、活塞和缸体进行研磨后进行热处理和表面硬化,回装后调整泵体电磁阀控制电流大小增加偏块压力后使用)因配流盘和缸体的间隙增大不可改变,该泵使用时顺时针和逆时针切换频繁,在修复的配流盘和缸体面之间磨损远远大于新的液压泵,故使用寿命较短。
2.2液压泵损坏原因分析
小回转的液压泵为意大利BONDIOLI PAVESI 公司的M4PV21-210320AR6BJ 柱塞泵(该泵属于中压泵),额定压力210bar ,最大排量21ccm/r ,配有齿轮泵做为补油泵。
经过对损坏的液压泵进行的五次解体检查发现:柱塞泵配流盘和柱塞筒面磨损,表面产生沟痕,使得两平面密封不严密造成工作油泄漏,油压无法建立,泵无法转动或转动缓慢;同时造成柱塞泵的补油泵压力(控制油压)降低,补油泵低压报警至HPP2液压系统跳停。
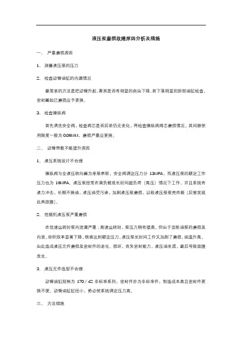
柱塞泵配流盘、活塞、缸体筒(见下图)。
通过多次的液压回路液压油取样化验、泵的解体和系统的滤油,我们发现泵的磨损和液压油的油质有密切关系,特别是在液压闭式回路(在闭式回路中,液压泵的进油管直接与执行元件的回油管相连,工作液体在系统的管路中进行封闭循环)工作油液循环使用往往会加快泵的磨损。
液压油质污染的主要原因有如下几种情况:
1)检修时,检修工艺不规范,杂质和水分进入液压回路污染液压油,造成液压油颗粒度超标,增加系统部件和泵的磨损。
2)柱塞泵长期运行使得隔压密封圈老化损坏和密封面的自然磨损,颗粒进入回路造成液压油颗粒度超标,增加系统部件和泵的磨损。
3)钢管路内壁腐蚀或软管老化,颗粒进入回路造成液压油颗粒度超标,增加系统部件和泵的磨损。
4)管路泄露,空气和粉尘通过泄露点进入回路使得液压油变质,液压油颗粒度超标,增加系统部件和泵的磨损。
5)新油,新的液压油油质一般在NAS9级~NAS10级(来源于以往换油前对新油的化验),更换液压油后应及时过滤,液压回路正常使用要求的颗粒度建议为NAS8级以下。
NAS 等级(National Aerospace Standard 1638)NAS 等级是测量液压油污染程度的普遍采用标准。
NAS
等级见下表:
3为避免部件和泵损坏应采取如下控制措施
根据小回转液压驱动泵损坏情况统计和原因分析,我们发现在小回转机构这种动作频繁、连续工作的液压回路中,使用维修后的泵寿命较短,使用一段时间后因泵的磨损更容易造成回路污染,造成回路其他备件损坏,不建议使用返修泵。
液压泵因额定工作压力的不同分为低压泵、中压泵和高压泵,本文所述液压泵所属中低压泵。
小回转液压工作回路快速旋转时的正常工作压力为160~180bar ,接近泵的额定压力210bar ,余量较少,泵的负担较重。
在安装位置足够和费用相差不大的情况下,液压系统设计时建议选用更高压力等级的泵降压使用。
小回转液压工作回路为闭式回路,杂质无法经过滤网过滤(动作不频繁的系统,可考虑在液压回路中安装双向过滤器),且在定期更换油品(仅能更换油箱内液压油)时不能更换到管路内液压油。
密封圈老化损坏和泵密封面的自然磨损产生的颗粒,因液压系统的工作回路是闭式循环,杂质无法经过滤网清除,使得油的颗粒度超标加速泵的磨损,以致泵和其他部件最后损坏。
(下转第118页)
连续式链斗卸船机小回转液压泵损坏原因分析及控制措施
李轲
(广东红海湾发电有限公司,广东汕尾
516623)
[摘要]连续式链斗卸船机的HPP2液压系统控制着整台卸船机的主要机构的运转,小回转液压回路做为HPP2液压系统的核心关系着卸
船机能否卸煤,因此小回转液压泵的好坏就显得至关重要。
本文通过对连续式链斗卸船机HPP2液压系统小回转液压泵损坏的情况进行统计分析,寻找设备损坏规律,分析设备损坏原因,并制定相应的控制措施,保证设备的正常运转。
[关键词]连续式链斗卸船机;液压系统;小回转;液压泵;闭式回路;颗粒度应用科技
77
)[参考文献]
[1]梁伊任.园林建设工程[M].北京:中国城市出版社,2000.
[2]戚贤军.浅析园林绿化工程施工特点及管理[J].管理观察,2009.
[3]李永峰.浅谈园林绿化工程施工管理的特点与优化措施[J].现代园艺,2012.
(上接第77页)
为保证设备的正常运转,我们采取如下控制措施:
1)每月进行不少于1次柴油机试验(使用柴油机将回路直接接通油箱,闭式回路可切换为开式回路),将闭式回路中的油置换到油箱中。
2)每季度对油箱的油进行过滤并取样化验,检查液压油是否合格,根据化验结果继续过滤或更换液压油。
3)在小回转管路上安装在线颗粒度检测仪器或在线检测点,实时监控回路的油质情况,通过油质的变化调整油至换的频率(使用柴油机至换)或更换泵,改善回路中的油质情况,延长设备的使用寿命。
4)规范检修工艺,避免人为的油质污染。
5)加强巡检,及时处理泄露点,避免外部环境污染造成油质超标。
6)做好管道的防腐和软管的定期更换,避免设备腐蚀和老化造成油质超标。
作者简介:李轲,1982年生,男,汉族,燃料助理工程师,本科,从事卸储煤设备检修工作,就职于广东省红海湾发电有限公司。
3性能指标
IMS X-RAY放置于“1+3”热连轧生产线精轧F3出口处,可以用来测量多种铝板材的厚度和截面。
其性能指标如下表所示。
表1
产品参数
表2
技术参数
4使用维护
每次使用测厚仪前,必须对其进行彻底清洁然后再进行标定,这样做可以考虑到实际的工作情况和测厚仪所处的环境变化对测量工作的影响,在热轧测厚系统中,其测量结果会规定有正常范围,若超出了这个规定的范围,系统会发出警报然后自动停止,故障被排除前测厚仪也不能工作。
造成测量结果超出规定范围的因素有很多,如射线源和探测头上有杂物不清洁,前置放大器零漂过大,光栅关闭不严或者打开不充分等。
测厚系统在日常保养和维护中应注意以下几点:
1)保持压缩空气的洁净以及稳定的压力;
2)保持C型架周围正常的温度和高温计的正常工作;
3)按点检制度检查C型架的行走机构和极限开关;
4)保持被测板材表面干燥清洁,确保其表面无氧化皮无铁屑和水等污染物;
5)测量屋中放置的必须是最好的测量设备,以保证整个系统良好的工作环境;
6)为保证系统的稳定,C型架的安装一定要稳固避免晃动;
7)法定计量部门按周期对测厚仪进行校准,至少每年一次;
8)放射源有辐射,注意辐射的危险性。
5结论
IMS X-RAY测厚系统具有以下优点:
1)在测量范围内的吸收曲线为线性;
2)在连续测量时,不需要调整电压和重新校准范围;
3)带材厚度改变后,需切换高压发生器,无需等待时间X-RAY 板形测厚系统可以直接投入使用;
4)高压发生器设计为恒压,系统唤醒时间极短,从冷态启动只需要少于120秒的时间;
5)合金补偿修正系数与高压发生器的电压等级无关,因此具有超高的测量精度。
热连轧机试生产以来,IMS公司的这套X-RAY测厚系统性能稳定,测量精度高,保障了产品的质量;另外,其操作方式便捷,操作人员可以在终端计算机上方面的监控到生产情况,如果有故障,可以很快查明并解决,保证热轧厂安全有效的工作和生产。
[参考文献]
[1]王化祥,张淑英.传感器原理及应用天津:天津大学出版社,2004.
[2]IMS内部资料.
118
2012年6月(上。