电气配线施工规范
- 格式:doc
- 大小:24.50 KB
- 文档页数:2
电气接(配)线规范及标准一、电气布管配线六步走第一步:电气识图“线路从什么地方来,到什么地方去”识图顺序:看标题栏和图纸目录→看总说明→看系统图→看平面布置图→看安装接线头图→看安装大样图→看设备材料表第二步:布管作为穿线管有两类,一是钢管,二是PVC管。
在布管中要求横平竖直,转弯处有一定的转弯半径。
如果线路很长,中间要设计过度接线盒。
在布管中每隔1.5—2.5米要有一个固定装置。
管中穿线余留空间不得少于60%电气布管工艺流程:弹线定位→加工管弯→稳住盒箱→暗管敷设第四步:对线对线的方法有很多,常用的有“两人对线法,高效的是单人对线法”第五步:导线连接(1)导线接头要紧密,牢固不能增加导线的电阻值。
(2)导线接头受力时的机械强度不能低于原导线的机械强度。
(3)导线接头包缠绝缘强度不能低于原导线绝缘强度,连接要牢固、紧密、包扎要良好。
二、电气配线原则低压电器配线原则手工布线时,应符合平直,整齐,紧贴敷设面,走线合理及接点不得松动便于检修等要求。
1、走线通道应尽可能少,同一通道中的沉底导线,按主.控电路分类集中,单层平行密排或成束,应紧贴敷设面。
2、同一平面的导线应高低一致或前后一致,不能交叉。
当必须交叉时,可水平架空跨越,但必须走线合理。
3、布线应横平竖直,变换走向应垂直90度。
4、上下触电若不在同一垂直线下,不应采用斜线连接。
5、导线与接线端子连接时,应不压绝缘层。
不反圈及露铜不大于1mm。
并做到同一元件.同一回来的不同接点的导线间距离保持一致。
6、一个接线端子上的连接导线不得超过两根。
7、布线时,严禁损伤线芯和导线绝缘。
8、导线截面不同时,应将截面大的放在下层,截面小的放在下层。
9、如果线路简单可不套编码套管。
元器件的安装1、组装前首先看明图纸及技术要求2、检查产品型号、元器件型号、规格、数量等与图纸是否相符3、检查元器件有无损坏4、必须按图安装(如果有图)5、元器件组装顺序应从板前视,由左至右,由上至下6、同一型号产品应保证组装一致性7、面板、门板上的元件中心线的高度应符合规定组装产品应符合以下条件:1、操作方便。
电气装置安装工程1kV及以下配线工程施工及验收规范GB50258—96目录中华人民共和国国家标准电气装置安装工程1KV及以下配线工程施工及验收规范GB50258—96主编部门:中华人民共和国电力工业部批准部门:中华人民共和国建设部施行日期:1997年2月1日关于发布国家标准《电气装置安装工程1KV及以下配线工程施工及验收规范》、《电气装置安装工程电气照明装置施工及验收规范》的通知建标[1996]475号根据国家计委计综[1986]2630号和建设部(90)建标技字第4号文的要求,由电力工业部会同有关部门共同修订的《电气装置安装工程1KV及以下配线工程施工及验收规范》和《电气装置安装工程电气照明装置施工及验收规范》,已经有关部门会审。
现批准《电气装置安装工程1KV及以下配线工程施工及验收规范》GB50258—96和《电气装置安装工程电气照明装置施工及验收规范》GB50259—96为强制性国家标准,自一九九七年二月一日起施行。
原国家标准《电气装置安装工程施工及验收规范》GBJ232—82中第十三篇“配线工程篇”和第十四篇“电气照明装置篇”同时废止。
本规范由电力工业部负责管理,具体解释等工作由电力工业部电力建设研究所负责,出版发行由建设部标准定额研究所负责组织。
中华人民共和国建设部一九九六年八月十六日1总则1.0.1为保证电气装置配线工程的施工质量,促进技术进步,确保安全运行,制订本规范。
1.0.2本规范适用于建筑物、构筑物中1KV及以下配线工程的施工及验收。
1.0.3配线工程的施工应按已批准的设计进行。
当修改设计时,应经原设计单位同意,方可进行。
1.0.4采用的器材及其运输和保管,应符合国家现行标准的有关规定;当产品有特殊要求时,尚应符合产品技术文件的规定。
1.0.5器材到达施工现场后,应按下列要求进行检查:1.0.5.1技术文件应齐全。
1.0.5.2型号、规格及外观质量应符合设计要求和本规范的规定。
电气装置安装工程施工及验收规范(配线工程篇)第3.3.15条绝缘导线明配在高温辐射或对绝缘导线有腐蚀的场所时,其线间和导线至建筑物表面的最小距离见附录五。
第四节塑料护套线配线第3.4.1条塑料护套线不得直接埋入抹灰层内暗配敷设及不得在室外露天的场所明配敷设。
第3.4.2条塑料护套线明配时,线卡的固定点距离应根据导线截面的大小而定,一般为150~201毫米。
第3.4.3条塑料护套线在终端、转弯和进入电气器具、接线盒处,均应装设线卡固定,线卡与终端、转弯中点、电气器具或接线盒边缘的距离为50~100毫米。
第3.4.4条塑料护套线在弯曲时,不应损伤护套和芯线的绝缘层;弯曲半径不应小于导线外径的3倍。
第3.4.5条塑料护套明配时,导线应平直,不应有松弛、扭绞和曲拆的现象。
第3.4.6条塑料护套线与接地导体及不发热的管道紧贴交叉时,应加绝缘管保扩;敷设在易受机械损伤的场所应用钢管保护。
第3.4.7条塑料护套线明配时,在中间接头和分支连接处应装设接线盒,接线盒固定应牢固;在多尘和潮湿的场所内应用密闭式接线盒。
第3.4.8条塑料护套线进入接线盒或与电气器具连接时,护套层应引入盒内或器具内。
第3.4.9条暗配在空心楼板孔内的导线,必须用塑料护套线或加套塑料护层的绝缘导线,并应符合下列要求:一、穿入导线前,应将管内的积水、杂物清除干净;二、穿入导线时,不得损伤导线的护套层,并能便于更换导线;三、导线在板孔内不得有接头,分支接头应放在接线盒内连接。
第五节槽板配线第3.5.1条塑料槽板、木槽板配线适用于干燥房屋内明配敷设。
使用绝缘导线的额定电压不应低于500伏。
第3.5.2条塑料槽板与木槽板的安装要求相同,木槽板的内外应光滑、无棱刺、刷有绝缘漆。
第3.5.3条槽板宜敷设于较隐蔽的地方,应紧贴于建筑物表面,排列整齐。
第3.5.4条槽板固定点的间距:底板应小于500毫米,盖板应小于300毫米;底板离终端点50毫米及盖板离终端点30毫米处,均应固定。
1 总则1.0.1 为保证电气装置配线工程的施工质量,促进技术进步,确保安全运行,制订本规范。
1.0.2 本规范适用于建筑物、构筑物中1kV 及以下配线工程的施工及验收。
1.0.3 配线工程的施工应按已批准的设计进行。
当修改设计时,应经原设计单位同意,方可进行。
1.0.4 采用的器材及其运输和保管,应符合国家现行标准的有关规定;当产品有特殊要求时,尚应符合产品技术文件的规定。
1.0.5 器材到达施工现场后,应按下列要求进行检查:1.0.5.1 技术文件应齐全。
1.0.5.2 型号、规格及外观质量应符合设计要求和本规范的规定。
1.0.6 配线工程施工中的安全技术措施,应符合本规范和国家现行标准及产品技术文件的规定。
1.0.7 配线工程施工前,建筑工程应符合下列要求:1.0.7.1 对配线工程施工有影响的模板、脚手架等应拆除,杂物应清除。
1.0.7.2 对配线工程会造成污损的建筑装修工作应全部结束。
1.0.7.3 在埋有电线保护管的大型设备基础模板上,应标有测量电线保护管引出口座标和高程用的基准点或基准线。
1.0.7.4 埋入建筑物、构筑物内的电线保护管、支架、螺栓等预埋件,应在建筑工程施工时预埋。
1.0.7.5 预留孔、预埋件的位置和尺寸应符合设计要求,预埋件应埋设牢固。
1.0.8 配线工程施工结束后,应将施工中造成的建筑物、构筑物的孔、洞、沟、槽等修补完整。
1.0.9 电气线路经过建筑物、构筑物的沉降缝或伸缩缝处,应装设两端固定的补偿装置,导线应留有余量。
1.0.10 电气线路沿发热体表面上敷设时,与发热体表面的距离应符合设计规定。
1.0.11 电气线路与管道间的最小距离,应符合本规范附录 A 的规定。
1.0.12 配线工程采用的管卡、支架、吊钩、拉环和盒(箱)等黑色金属附件,均应镀锌或涂防腐漆。
1.0.13 配线工程中非带电金属部分的接地和接零应可靠。
1.0.14 配线工程的施工及验收,除应符合本规范的规定外,尚应符合国家现行的有关标准规范的规定。
电气工程中的电气配线管道规范要求在电气工程中,电气配线管道是一项重要的设备安装工作,它能有效地组织和保护电线电缆,并确保电力系统的可靠运行。
为了满足工程质量标准和安全要求,电气配线管道的规范要求非常关键。
本文将探讨电气工程中电气配线管道的规范要求。
一、设计规范要求电气配线管道的设计是电气工程中的首要任务。
设计规范要求主要包括以下几个方面:1. 管材选用:根据工程实际情况和要求,选择合适的管材,如金属管、塑料管等,并确保其耐腐蚀性、绝缘性和耐高温性。
2. 线缆容载量:根据电力系统的负荷和电缆的数量确定管道的容载量,保证线缆的正常散热和通风。
3. 管道走向:合理规划管道的走向,保证管道不受外力损坏,方便维护和维修。
4. 接地要求:对于金属管道,必须进行接地处理,确保电气系统的安全运行。
二、材料规范要求电气配线管道的材料选择对工程的质量和安全性具有重要影响。
材料规范要求主要包括以下几个方面:1. 管道材料:金属管应符合国家标准,塑料管应具有良好的绝缘性能和耐腐蚀性能。
2. 管件材料:管件应选择与管材相匹配的材料,并具有耐腐蚀和可靠的连接性能。
3. 密封材料:密封材料应具有良好的耐高温和耐腐蚀性能,确保管道密封性良好。
三、安装施工规范要求电气配线管道的安装施工是确保管道质量的关键环节。
安装施工规范要求主要包括以下几个方面:1. 安装位置:管道应按照设计要求进行安装,避免与其他设备和结构物发生碰撞,保证管道的稳定性和安全性。
2. 管道间距:管道的横向间距应符合规定要求,以便于管理和维护。
3. 固定支撑:管道应设置固定支撑,使其固定在适当的位置,避免因外力引起的振动和变形。
4. 连接方式:管道的连接应采用合适的方式,如螺纹连接、焊接等,并保证连接牢固可靠,防止漏电和火灾事故。
四、验收测试规范要求为了确保电气配线管道的质量和安全性,对其进行验收测试是必要的。
验收测试规范要求主要包括以下几个方面:1. 外观检查:对管道的外观进行检查,确保无损坏、变形、击伤等情况。
电气接(配)线规范及标准一、电气布管配线六步走第一步:电气识图“线路从什么地方来,到什么地方去”识图顺序:看标题栏和图纸目录→看总说明→看系统图→看平面布置图→看安装接线头图→看安装大样图→看设备材料表第二步:布管作为穿线管有两类,一是钢管,二是PVC管。
在布管中要求横平竖直,转弯处有一定的转弯半径。
如果线路很长,中间要设计过度接线盒。
在布管中每隔1.5—2.5米要有一个固定装置。
管中穿线余留空间不得少于60%电气布管工艺流程:弹线定位→加工管弯→稳住盒箱→暗管敷设第四步:对线对线的方法有很多,常用的有“两人对线法,高效的是单人对线法”第五步:导线连接(1)导线接头要紧密,牢固不能增加导线的电阻值。
(2)导线接头受力时的机械强度不能低于原导线的机械强度。
(3)导线接头包缠绝缘强度不能低于原导线绝缘强度,连接要牢固、紧密、包扎要良好。
二、电气配线原则低压电器配线原则手工布线时,应符合平直,整齐,紧贴敷设面,走线合理及接点不得松动便于检修等要求。
1、走线通道应尽可能少,同一通道中的沉底导线,按主.控电路分类集中,单层平行密排或成束,应紧贴敷设面。
2、同一平面的导线应高低一致或前后一致,不能交叉。
当必须交叉时,可水平架空跨越,但必须走线合理。
3、布线应横平竖直,变换走向应垂直90度。
4、上下触电若不在同一垂直线下,不应采用斜线连接。
5、导线与接线端子连接时,应不压绝缘层。
不反圈及露铜不大于1mm。
并做到同一元件.同一回来的不同接点的导线间距离保持一致。
6、一个接线端子上的连接导线不得超过两根。
7、布线时,严禁损伤线芯和导线绝缘。
8、导线截面不同时,应将截面大的放在下层,截面小的放在下层。
9、如果线路简单可不套编码套管。
元器件的安装1、组装前首先看明图纸及技术要求2、检查产品型号、元器件型号、规格、数量等与图纸是否相符3、检查元器件有无损坏4、必须按图安装(如果有图)5、元器件组装顺序应从板前视,由左至右,由上至下6、同一型号产品应保证组装一致性7、面板、门板上的元件中心线的高度应符合规定组装产品应符合以下条件:1、操作方便。
室内电气配管配线安装工程质量管理细则一、施工准备:(1)、作业班组施工前要了解施工意图,熟悉施工现场。
(2)、材料准备::1)绝缘导线:导线的型号,规格必须符合设计要求,并有产品出厂合格证。
镀锌丝:应顺直无背扣,扭接等现象,并具有相应的机械拉力。
2)护口:应根据管径的大小选择相应规格的护口。
螺旋接线钮,应根据导线截面和导线的根数选择相应型号的加强型绝缘钢壳螺旋接线钮。
3)LC型压线帽:具有阻燃性能氧指数为难27%以上,适用于铝导线2.5mm、4m㎡两种结头压接,分为黄白红、绿蓝五种颜色,可根据导线截面和根数选择使用铝导线用绿蓝;铜铝用黄、白、红)。
4)套管:有铜套管,铜铝过度套管三种,选用时应采用与导线材质,规格相应的套管.5)接线端子(接线鼻),应根据导线的根数和总截面选择相应规格的接线端子。
6)辅助材料:橡胶(或粘塑料)绝缘带,黑胶布、滑石粉、布条等。
7)小型工具由各劳务队自备,机具(手尖嘴钳、剥线钳、压接钳、放线架、放线车,电炉、锡锅等),仪表(万用表、兆欧表)应准备齐全,要求能满足施工要求。
(4)、作业条件:1)、配管工程或线槽安装工程配合土建结构施工完毕.2)、土建抹灰完成完成.二、工艺流程:1)选择导线:a、应根据设计图规定选择导线。
进出户的导线宜使用橡胶绝缘导线。
b、相线,中性线及保护地线的颜色应加以区分,用淡蓝颜色的导线为中性线,用黄绿相间的导线为保护地线。
2)清扫管路:①清扫管路的目的是清扫管路中的灰尘,泥水等到杂物。
清扫管路的方法:将布条两面三刀端牢固的绑扎在带线上两人来回拉动带线,将管内杂物清净.3)穿带线:①穿带线目的是检查管路是畅通,管路的走向及盒箱的位置是否符合设计要求.②穿带线的方法:一般均采用Φ1。
2~2.0mm的铁丝.穿带线受阻时,应用两面三刀根铁丝同时搅动,使两根铁丝的端头互相钩绞在一起,然后将带线拉出。
4)放线及断线:a、放线前应根据施工图导线的规格,型号进行核对;放线时导线应置于放线架或放线车上。
建筑电器工程施工规范最新第一章总则第一条为了规范建筑电器工程施工行为,确保工程质量和安全,保护人身和财产安全,特制定本规范。
第二条本规范适用于建筑电器工程的设计、施工以及检验、验收和监理等活动。
建筑电器工程包括电气配线和配电、照明、通信、监控、安防等电气设施和设备的设计、安装、调试和验收。
第三条建筑电器工程应严格按照国家相关法律法规和标准进行设计和施工。
第四条施工单位应当按照本规范的要求,制定施工组织设计方案,并组织实施。
第五条施工单位应当保证施工过程的安全,采取措施防止电气事故的发生。
第六条施工单位应当安排专业技术人员对建筑电器工程进行质量管理,并建立质量档案。
第七条监理单位应当对建筑电器工程的施工进行监督,并及时发现并整改违反施工规范的行为。
第八条监理单位应当对建筑电器工程进行定期检查,确保施工质量和安全。
第二章设计要求第一条建筑电器工程应按照建筑设计要求进行电气设计。
第二条建筑电器工程应满足国家相关法律法规和标准的要求,具有合理的布局、合理的安装位置和良好的防火性能。
第三条建筑电器工程的设备和材料应具有产品合格证,并符合国家标准和相关规定。
第四条建筑电器工程的设计应考虑建筑的使用性质和功能要求,保证设备的正常运行和使用。
第五条建筑电器工程的设计应考虑节能、环保和可持续发展的要求,采用节能产品和技术。
第六条建筑电器工程的设计应考虑设备的维护和维修便利性,确保设备的长期稳定运行。
第七条建筑电器工程的设计应考虑设备的接地保护和漏电保护,确保人身和设备安全。
第三章施工要求第一条施工单位应当按照建筑电器工程设计要求,组织施工作业。
第二条施工单位应当保证施工现场的安全,设立合理的安全防护措施。
第三条施工单位应当对施工人员进行安全培训,并落实安全生产责任。
第四条施工单位应当合理安排施工进度,确保工程质量和安全。
第五条施工单位应当严格按照国家相关法律法规和标准进行施工,使用合格的设备和材料。
第六条施工单位应当严格按照建筑电器工程的施工图纸进行施工,保证施工质量符合设计要求。
电气装置安装工程1KV及以下配线工程施工及验收规范GB50258—96中华人民共和国国家标准电气装置安装工程1KV及以下配线工程施工及验收规范GB50258—96主编部门:中华人民共和国电力工业部批准部门:中华人民共和国建设部施行日期:1997年2月1日关于发布国家标准《电气装置安装工程1KV及以下配线工程施工及验收规范》、《电气装置安装工程电气照明装置施工及验收规范》的通知建标[1996]475号根据国家计委计综[1986]2630号和建设部(90)建标技字第4号文的要求,由电力工业部会同有关部门共同修订的《电气装置安装工程1KV及以下配线工程施工及验收规范》和《电气装置安装工程电气照明装置施工及验收规范》,已经有关部门会审。
现批准《电气装置安装工程1KV及以下配线工程施工及验收规范》GB50258—96和《电气装置安装工程电气照明装置施工及验收规范》GB50259—96为强制性国家标准,自一九九七年二月一日起施行。
原国家标准《电气装置安装工程施工及验收规范》GBJ232—82中第十三篇“配线工程篇”和第十四篇“电气照明装置篇”同时废止。
本规范由电力工业部负责管理,具体解释等工作由电力工业部电力建设研究所负责,出版发行由建设部标准定额研究所负责组织。
中华人民共和国建设部一九九六年八月十六日1 总则1.0.1为保证电气装置配线工程的施工质量,促进技术进步,确保安全运行,制订本规范。
1.0.2本规范适用于建筑物、构筑物中1KV及以下配线工程的施工及验收。
1.0.3配线工程的施工应按已批准的设计进行。
当修改设计时,应经原设计单位同意,方可进行。
1.0.4采用的器材及其运输和保管,应符合国家现行标准的有关规定;当产品有特殊要求时,尚应符合产品技术文件的规定。
1.0.5器材到达施工现场后,应按下列要求进行检查:1.0.5.1技术文件应齐全。
1.0.5.2型号、规格及外观质量应符合设计要求和本规范的规定。
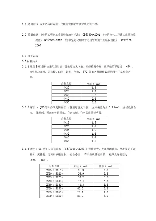
1.0 适用范围本工艺标准适用于民用建筑物配管及穿线安装工程。
2.0 编制依据《建筑工程施工质量验收统一标准》GB50300-2001 《建筑电气工程施工质量验收规范》GB50303-2002 《套接紧定式钢导管电线管路施工及验收规程》CECS120:20073.0 施工准备3.1材料要求3.1.1硬质PVC塑料管采用重型管(管壁厚度见下表)并经检测合格,壁厚偏差不超过-5% ,管里外应光滑,无凸棱、凹陷、针孔、气泡,PVC 管的各种配件必须是同一厂家配套产品。
3.1.2钢管(JDG管)必须是国标管(管壁厚度见下表,允许偏差为± 0.15mm),并经检测合格,无挂刺,无凹扁砂眼现象,有合格证,有产品质量证明书。
3.1.3钢管(SC 管)必须是国标(GB/T3091-2008 )焊接钢管,并经检测合格。
厚度满足下表要求,无挂刺,无凹扁砂眼现象,有合格证,有产品质量证明书。
壁厚允许偏差为+12%,-15% 。
3.2主要施工机具PVC管剪刀、PVC管弹簧、铁丝、电钻、手锤。
煨管器,电动弯管机,锉刀,手电钻,钢锯,切割机,电焊机。
3.3作业条件3.3.1底层钢筋绑完后,上层钢筋未绑扎前,根据模板刚支起时弹线敷设。
墙体钢筋绑扎时就配合配管。
3.3.2墙体砌筑完成,土建在墙面打灰饼确定装修完成面后。
3.3.3穿线工程条件土建建筑结构和土建施工作业已完成3.4 工艺流程PVC管:划线定盒位及管路走向→切管和管子弯曲→管的连接和绑扎→箱及过线盒位置的设置→管与盒(箱)的连接→管在收缩缝的处理→线管的疏通→管内穿线钢管(JDG管、SC管):划线定盒位及管路走向→切管→管子煨弯→管的连接→箱及过线穿线扎→3.5 基本要求3.5.1管子的弯曲半径大于10D,弯扁度小于0.1D。
3.5.2管路太长必须加转线盒,否则穿线会较困难。
加转线盒原则如下:超过30 米无弯曲时超过20 米有1 个弯时超过15 米有2 个弯时超过8 米有3 个弯时转线盒用白面板封盖,其安装位置需排列美观、整齐一致。
电气工程施工方法规程(5篇范文)(经典版)编制人:__________________审核人:__________________审批人:__________________编制单位:__________________编制时间:____年____月____日序言下载提示:该文档是本店铺精心编制而成的,希望大家下载后,能够帮助大家解决实际问题。
文档下载后可定制修改,请根据实际需要进行调整和使用,谢谢!并且,本店铺为大家提供各种类型的经典范文,如工作报告、合同协议、心得体会、演讲致辞、规章制度、岗位职责、操作规程、计划书、祝福语、其他范文等等,想了解不同范文格式和写法,敬请关注!Download tips: This document is carefully compiled by this editor. I hope that after you download it, it can help you solve practical problems. The document can be customized and modified after downloading, please adjust and use it according to actual needs, thank you!Moreover, our store provides various types of classic sample texts, such as work reports, contract agreements, insights, speeches, rules and regulations, job responsibilities, operating procedures, plans, blessings, and other sample texts. If you want to learn about different sample formats and writing methods, please pay attention!电气工程施工方法规程(5篇范文)【第1篇】电气工程施工方法规程电气工程的施工方法一、电气配管技术要求1、施工前材料的准备:a、钢管电线管壁厚均匀,焊缝均匀,无裂痕、砂眼、棱眼、棱刺和凹扁现象,有产品合格证和材质化验报告。
第1篇一、项目背景随着我国经济的快速发展,城市化进程加快,电力需求日益增长。
电气配线作为电力系统的重要组成部分,其施工质量直接影响到电力系统的安全、稳定运行。
为确保电气配线施工质量,提高施工效率,本方案对电气配线施工进行详细规划。
二、施工范围及内容1. 施工范围:本项目电气配线施工包括建筑物的室内、室外配线,以及电气设备安装。
2. 施工内容:(1)电缆敷设:电缆桥架、电缆隧道、电缆沟等;(2)电线敷设:电线管、电线槽、电线盒等;(3)电气设备安装:配电箱、控制箱、开关箱等;(4)接地系统施工;(5)照明系统施工;(6)防雷系统施工。
三、施工准备1. 施工图纸:熟悉施工图纸,了解工程概况、电气设备布置、配线方式等。
2. 材料设备:准备电缆、电线、桥架、电缆隧道、电缆沟、电线管、电线槽、电线盒、配电箱、控制箱、开关箱、接地材料、照明设备、防雷设备等。
3. 施工队伍:组织专业施工队伍,进行技术交底,确保施工质量。
4. 施工机械:准备电缆敷设机、电线敷设机、切割机、焊接机、接地电阻测试仪、接地线、绝缘手套、绝缘鞋等。
5. 施工现场:清理施工现场,确保施工环境安全、整洁。
四、施工工艺1. 电缆敷设(1)电缆桥架敷设:按照施工图纸要求,安装电缆桥架,确保桥架水平、垂直度,桥架间距符合规范要求。
(2)电缆隧道敷设:按照施工图纸要求,挖掘电缆隧道,确保隧道尺寸、深度、坡度符合规范要求。
(3)电缆沟敷设:按照施工图纸要求,挖掘电缆沟,确保沟底平整、无积水,沟壁牢固。
(4)电缆敷设:按照施工图纸要求,敷设电缆,确保电缆排列整齐、无交叉、无扭曲,电缆头制作符合规范要求。
2. 电线敷设(1)电线管敷设:按照施工图纸要求,安装电线管,确保电线管水平、垂直度,管口封堵严密。
(2)电线槽敷设:按照施工图纸要求,安装电线槽,确保电线槽水平、垂直度,槽内电线排列整齐。
(3)电线盒敷设:按照施工图纸要求,安装电线盒,确保电线盒位置准确,盒口封堵严密。
电气装置安装工程1kV及以下配线工程施工及验收规范Code for construction and acception of 1kV and under feeder cable engineering electric equipment installation engineeringGB 50258—961 总则1.0.1 为保证电气装置配线工程的施工质量,促进技术进步,确保安全运行,制订本规范。
1.0.2 本规范适用于建筑物、构筑物中1kV及以下配线工程的施工及验收。
1.0.3 配线工程的施工应按已批准的设计进行。
当修改设计时,应经原设计单位同意,方可进行。
1.0.4 采用的器材及其运输和保管,应符合国家现行标准的有关规定;当产品有特殊要求时,尚应符合产品技术文件的规定。
1.0.5 器材到达施工现场后,应按下列要求进行检查:1.0.5.1 技术文件应齐全。
1.0.5.2 型号、规格及外观质量应符合设计要求和本规范的规定。
1.0.6 配线工程施工中的安全技术措施,应符合本规范和国家现行标准及产品技术文件的规定。
1.0.7 配线工程施工前,建筑工程应符合下列要求:1.0.7.1 对配线工程施工有影响的模板、脚手架等应拆除,杂物应清除。
1.0.7.2 对配线工程会造成污损的建筑装修工作应全部结束。
1.0.7.3 在埋有电线保护管的大型设备基础模板上,应标有测量电线保护管引出口座标和高程用的基准点或基准线。
1.0.7.4 埋入建筑物、构筑物内的电线保护管、支架、螺栓等预埋件,应在建筑工程施工时预埋。
1.0.7.5 预留孔、预埋件的位置和尺寸应符合设计要求,预埋件应埋设牢固。
1.0.8 配线工程施工结束后,应将施工中造成的建筑物、构筑物的孔、洞、沟、槽等修补完整。
1.0.9 电气线路经过建筑物、构筑物的沉降缝或伸缩缝处,应装设两端固定的补偿装置,导线应留有余量。
1.0.10 电气线路沿发热体表面上敷设时,与发热体表面的距离应符合设计规定。
电气接(配)线规范及标准•一、电气布管配线六步走•第一步:电气识图•“线路从什么地方来,到什么地方去”•识图顺序:看标题栏和图纸目录→看总说明→看系统图→看平面布置图→看安装接线头图→看安装大样图→看设备材料表•第二步:布管•作为穿线管有两类,一是钢管,二是PVC管。
在布管中要求横平竖直,转弯处有一定的转弯半径。
如果线路很长,中间要设计过度接线盒。
在布管中每隔1.5—2.5米要有一个固定装置。
•管中穿线余留空间不得少于60%•电气布管工艺流程:弹线定位→加工管弯→稳住盒箱→暗管敷设•第四步:对线•对线的方法有很多,常用的有“两人对线法,高效的是单人对线法”•第五步:导线连接•(1)导线接头要紧密,牢固不能增加导线的电阻值。
•(2)导线接头受力时的机械强度不能低于原导线的机械强度。
•(3)导线接头包缠绝缘强度不能低于原导线绝缘强度,连接要牢固、紧密、包扎要良好。
•二、电气配线原则低压电器配线原则手工布线时,应符合平直,整齐,紧贴敷设面,走线合理及接点不得松动便于检修等要求。
1、走线通道应尽可能少,同一通道中的沉底导线,按主.控电路分类集中,单层平行密排或成束,应紧贴敷设面。
2、同一平面的导线应高低一致或前后一致,不能交叉。
当必须交叉时,可水平架空跨越,但必须走线合理。
3、布线应横平竖直,变换走向应垂直90度。
4、上下触电若不在同一垂直线下,不应采用斜线连接。
5、导线与接线端子连接时,应不压绝缘层。
不反圈及露铜不大于1mm。
并做到同一元件.同一回来的不同接点的导线间距离保持一致。
6、一个接线端子上的连接导线不得超过两根。
7、布线时,严禁损伤线芯和导线绝缘。
8、导线截面不同时,应将截面大的放在下层,截面小的放在下层。
9、如果线路简单可不套编码套管。
元器件的安装1、组装前首先看明图纸及技术要求2、检查产品型号、元器件型号、规格、数量等与图纸是否相符3、检查元器件有无损坏4、必须按图安装(如果有图)5、元器件组装顺序应从板前视,由左至右,由上至下6、同一型号产品应保证组装一致性7、面板、门板上的元件中心线的高度应符合规定组装产品应符合以下条件:1、操作方便。
电气配线施工规范
电气配线施工规范
(1)施工前的材料准备
绝缘导线规格、型号必须符合设计要求,具有出厂合格证书。
选用管护口,一般塑料件阻燃性。
选用与导线根数和总截面相应规格的接线端子。
(2)工艺流程
选择导线扫管穿带线放线及断线
导线与带线的绑扎带护口导线连接导
线焊接导线包扎线路检查绝缘摇测。
(3)电气配线
a.管子穿线前应将管中积水、杂物清除干净,管口毛刺打磨平滑。
b.管内导线的总截面积(包括外护层)不超过管子截面积的40%,ZRBV-1.5mm2 和ZRBV2.5mm2 导线穿管,管内:
1-3 根导线穿DG20(G15)
4- 6 根导线穿DG25(G20)
7 根以上导线穿DG32(G25)
c.导线穿入钢管后应在管口处装护套保护导线,导线从电线管口引到电机设备接线箱部分需穿软管加以保护。
d.导线在管内、线槽内不应有接头或扭结。
e.导线在垂直管路内敷设,距离超过20m 时,为减少导线的下垂力,应在接线盒内加以固定。
f.不同系统、不同电压等级、不同电流类别的线路,不应穿在同一管内或线槽内的同一槽孔内。
g.导线在线槽内敷设时应按规定距离给予固定,并标注编号标记。
h.铜芯导线的中间连接和分支连接应使用熔焊、线夹或压接法连接。
i.超过 2.5mm2 多股铜芯线终端应焊接或压接接线端子后再与电器设备的接线端子连接。
j.接地线应采用黄、绿二色的双色绝缘多股铜芯线做为接地线。
k.实行导线分色法施工,L1 相为黄色,L2 相为绿色,L3 相为红色,
N 线为淡兰色,PE 保护线为黄绿双色。
严格按指定的色别用线,使整个工程的相线、零线、地线的色别始终保持一致。
(4)线路检查及绝缘摇测
a.线路检查:接、焊、包全部完成后,应进行自检和互检,检查导线接、焊、包是否符合设计要求及有关施工验收规范及质量、验评标准的规定,不符合时应立即纠正,检查无误后再进行摇测。
b.绝缘摇测:照明线路的绝缘摇测一般选用500V 量程为0-500MΩ的兆欧表,照明线路的绝缘电阻值不小于0.5MΩ,动力线路的绝缘电阻值不小于1MΩ。
(5)工程施工中应注意的质量问题
a.在施工中存在护口遗漏、脱落、破损及与管径不符等现象,因操作不慎而使护口遗漏或脱落者应及时补齐,护口破损与管径不符者应及时更换。
b.铜导线连接时,导线的缠绕圈数不足5 圈,未按工艺要求连接的接头均应拆除重新连接,密绕压紧,保证接触可靠。
c.导线连接处的焊锡不饱满,出现虚焊、夹渣等现象,焊锡的温度要适当,涮锡要均匀,涮锡后应用布条及时擦去多余的焊剂,保持接头部分的洁净。
d.导线线芯受损是由于用力过猛和剥线钳使用不当而造成的,剥线时应根据线径选用剥线钳相应的刀口。
e.多股软铜线刷锡遗漏,应及时进行补焊锡。
f.接头部分包扎的不平整、不严密,应按工艺要求重新进行包扎。
g.螺旋接线钮松动和线芯外露。
接线钮不合格及线芯剪得余量过短都会造成其松动,线芯剪得太长,就会造成线芯外露,应选用与导线截面和导线根数相应的合格产品,同时线芯的预留长度取1.2mm 为宜。
h.套管压接后,压模的位置不在中心线上,压模不配套和深度不够,应选用合格的压模进行压接。
i.线路的绝缘电阻值偏低。
管路内可能进水或者绝缘层受损都将造成线路的绝缘电阻值偏低,应将管路中的泥水及时清干净或更换导线。
j.截面为10mm2 及以下的单股铜芯线,截面在2.5mm2及以下的多股铜芯线和单股铝芯线与电气器具的接线端子可直接连接,但多股铜芯的线芯应先拧紧,搪锡后再连接。
感谢您的阅读!。