上海大学管理会计期末复习
- 格式:docx
- 大小:18.48 KB
- 文档页数:1
管理会计——在线考试复习资料2021版一、单选题1.下列各项指标中,属于投资中心主要考核指标的有()。
A.可控成本B.营业收入C.税前利润D.剩余贡献毛益答案:D2.零基预算的编制基础是()。
A.销售预算B.原始数据C.实际数据D.零答案:D3.在编制()时,需按成本性态分析的方法将企业成本分为固定成本和变动成本A.固定预算B.零基预算C.弹性预算D.滚动预算答案:C4.理想标准成本是在()可以达到的成本水平,它排除了一切失误、浪费、机器闲置等因素,根据理论上的耗用量、价格以及最高生产能力制定的标准成本。
A.正常生产经营条件下B.最佳工作状态下C.现有的生产经营条件D.平均先进的生产条件下答案:B5.投资决策评价方法中,对于互斥方案来说,最好的评价方法是()。
A.净现值法B.获利指数法C.内含报酬率法D.平均报酬率法答案:A6.下列阐述中错误的是()A.变动性订货成本或变动性生产准备成本与订购次数或生产批次无关B.采购成本随订货数量的大小而变动C.经济订购批量是指使变动性订货与变动性储存成本最低时的订货量D.缺货成本包含因缺货引起的停工损失、延期交货的罚金、信誉损失及销售机会损失等。
答案:A7.对联产品做出是否进一步加工的决策要运用差量分析法,这一方法比较的对象是()A.预期增加的收入与可分成本B.联产品的收入与联产品成本C.预期增加的收入与联产品成本D.联产品收入与可分成本答案:A8.在下列表述中,不正确的阐述是()A.只要亏损产品能够提供贡献毛益就不应该停产B.在多种产品决策中,凡单位贡献毛益大的产品必为最优产品C.在材料有限的条件下,凡单位材料提供的贡献毛益大的产品必为最优产品D.在多种产品决策中,凡单位贡献毛益总额大的产品必为最优产品答案:D9.按决策所依据的环境、条件的状况分类,决策可分为()A.长期决策和短期决策B.高层决策、中层决策和基层决策C.确定型决策、风险型决策和非确定型决策答案:C10.趋势预测分析法和因果预测分析法是属于()。
一、名词解释1.固定成本:指总额在一定期间和一定业务量范围内,不受业务量变动的影响而保持固定不变的成本2.变动成本:在一定期间和一定业务量范围内,其总额随业务量的变动成正比例变动的成本3.本-量-利分析:对成本,产量(销量),利润之间相互关系进行分析的一种简称。
也称cup4.产品功能成本决策:将产品的功能(产品所负担的职能或所起的作用)与成本(为获得产品一定的功能必须支出的费用)对比,寻找降低产品成本途径的管理活动5.管理会计:是以使用价值管理为基础的价值管理活动,它运用一系列专门的方式方法,通过确认,计量,归集,分析,编制与解释,传递等一系列工作,为规划,决策,控制和评价提供信息,并参与企业经营管理6.完全成本法:指在产品成本的计算上,不仅包括产品生产过程中所消耗的直接材料,直接人工,还包括全部的制造费用7.变动成本法:指在产品成本计算上,只包括产品生产过程中所消耗的直接材料,直接人工和制造费用中的变动性部分,而不包括制造费用中的固定性部分,制造费用中的固定性部分被视为期间成本而从相应期间的收入中全部扣除8.净现值:在方案的整个实施运行过程中,所有现金净流入年份的现值之和与所有现金净流出年份的现值之和的差额二、简答题1.管理会计的职能▲计划——以预测,决策为基础,以数字,文字,图表等形式将管理会计目标落实下来,以协调各单位的工作,控制各单位的经济活动,考核各单位的工作业绩。
▲控制——对企业经济活动按计划要求进行的监督和调整。
▲评价——在对未来经济活动进行计划的过程中,管理人员应提供预测、决策的备选方案及相关信息,并准确判断历史信息和未来事项的影响程度,并选择最佳方案。
▲确保资源有效利用——管理会计在确定各责任单位应负责任、赋予相应权力的同时,必须对其责任履行情况进行考核,以确保企业内部资源有效利用。
▲报告——向有关管理层汇报工作的进行情况和结果,是信息反馈的重要内容,其目的是使管理者进行有效的控制。
2022年上海大学财务管理专业《管理学》科目期末试卷B(有答案)一、选择题1、如下选项中哪个不属于影响计划工作的权变因素?()A.组织的层次B.权力的大小C.环境的不确定性D.未来投入的持续时间2、关于计划的实际效果,许多管理学家都进行过仔细研究,其基本结论是()。
A.制定正式计划的组织比不制定正式计划的组织绩效要好B.制定正式计划的组织不一定就有好的绩效C.制定正式计划会降低组织的灵活性D.好的计划可以消除变化3、当一个管理者组织制订公司战略以寻求企业进一步发展时,他扮演的管理角色是明茨伯格所说的()。
A.领导者 B.发言人C.企业家D.混乱驾驭者4、一家公司董事会通过决议,计划在重庆建立汽车制造厂,建设周期为一年,需完成基础建设、设备安装、生产线调试等系列工作,()技术最适合来协调各项活动的资源分配。
A.甘特图B.负荷图C.PERT网络分析D.线性规划5、在不确定情况下,除了有限信息的影响之外,另一个影响决策结果的因素是()。
A.风险性 B.环境的复杂性C.决策者心理定位 D.决策的时间压力6、当企业发现自己生产的产品存在安全隐患时,主动召回该产品是在实践()。
A.社会响应 B.道德准则C.社会义务 D.社会责任7、管理中与激励问题有关的公平理论是由()提出的。
A.马斯洛B.麦格雷戈C.赫茨伯格D.亚当斯8、以下哪一种组织结构违背了“统一指挥”的组织原则?()A.直线职能制 B.直线职能辅以参谋职能制C.事业部制 D.矩阵制9、当态度之间以及态度与行为之间存在任何不协调或不一致时,我们称之为()。
A.态度紊乱 B.认知失调C.知觉混乱D.晕轮效应10、竞争优势是使组织别具一格和有与众不同的特色,这种与众不同的特色来自组织的()。
A.战略 B.结构 C.文化 D.核心能力二、名词解释11、利益相关者12、程序化决策13、管理的领导职能14、组织发展15、团队结构16、职权(Authority)与授权(Power)17、战略管理18、职位权力三、简答题19、为什么玻璃天花板效应对女性和少数群体是一种障碍?20、比较前馈控制、同期控制和反馈控制。
会计专业《管理会计》补修课期末复习(-)名词解释1.混合成木:介于固定成本和变动成本之间,其总额既随业务量变动乂不成正比例的那部分成本。
2.回归直线法:又称最小二乘法或最小平方法,它是根据若干期业务量和成木的历史资料,运用最小平方法原理计算固定成本和单位变动成本的一神成本性态分析方法。
3.约束性固定成木:形成和维持企业最起码生产经营能力的成木,又称经营能力成本,包括折旧费、保险费和管理人员薪金等。
4.投资回收期:指以投资项目经营净现金流量抵偿原始总投资所需要的全部时间,-•般以年为单位。
5.内含报酬率:一项长期投资方案在项目计算期内可望达到的报酬率,实质上是使投资项目的净现值等于零的折现率。
6.全面预算:一系列预算的总称,是企业根据其战略目标与战略规划所编制的经营、资本、财务等方面的年度总体计划,以包括廿常业务预算、特种决策预算与财务预算三大类内容。
7.现金流量:指现金的流动量,对于投资项目来说,现金流量是指在项目计算期内因资本循环而发生的各种现金流入和流出量。
8.普通年金:每期期末收付等额款项的年金,又叫后付年金。
9.预付年金:每期期初收付等额款项的年金,又叫先付年金。
10.相关收入:与特定决策方案相联系,能对决策产生重大影响,从而决策必须予以充分考虑的收入。
11.相关成本:与特定决策方案相联系,能对决策产生重大影响,从而决策必须予以充分考虑的成木。
12.机会成木:在决策过程中,由于选取最优方案而放弃次优方案所丧失的潜在收益,也就是选择目前接受的方案所付出的代价。
(二)单项选择题1.下列会计系统中,能够履行管理会计“考核评价经营业绩”职能的是(D )A.预测决策会计B.规划控制会计C.对外报告会计D.责任会计2.下列项目中,不属于能够揭示管理会计与财务会计之间共性特征的表述是(B )A.两者都是现代会计的组成部分B.两者的职能目标相同C.两者共享部分信息D.两者相互制约、相互补充3.按照管理会计的解释,成本的相关性是指(A )A.与决策方案有关的成本特征B.与控制标准有关的成本特征C.与资产价值有关的成木特性D.与归集对象有关的成木特性4.将全部成本分为固定成本、变动成木和混合成本所采用的分类标志是(D )A.成本核算目标B.成本的可辨认性C.成本的经济用途D.成本的性态5.下列公式正确的是(B )A.贡献毛益率二变动成本率B.贡献毛益二销售收入X贡献毛益率C.贡献毛益率二页献毛益/木年利润D.变动成木率二变动成木/总成木6.某企业只生产一种产品,单价6元,单位变动成木为4元,固定成本800元,则企业盈亏临界点总销传量为(C )件A. 200B. 80C. 400D. 6007.已知上年利润为100000元,下一年的经营杠杆系数为1.4,销售量变动率为15%,则下一年的利润预测额为(C )A. 8. A. C. 9. A.140000 元 计算页献毛益率,单位售价 销售收入 进行木量利分 B. 150000 元 C. 121000 元 可以用单位贡献毛益去除以(A ) B.总成木 D.变动成木必须把企业全部成木区分为固定成木和(D ) D. 125000 元B.材料成本C.人工成本D.变动成本26万元 )来计算D.年金现值系数D.建设投资A. 16.125%元,第9〜10年每年NCE=20 )]元。
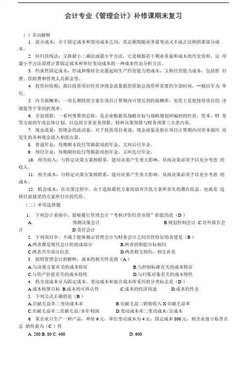
会计专业《管理会计》补修课期末复习(一)名词解释1.混合成本:介于固定成本和变动成本之间,其总额既随业务量变动又不成正比例的那部分成本。
2.回归直线法:又称最小二乘法或最小平方法,它是根据若干期业务量和成本的历史资料,运用最小平方法原理计算固定成本和单位变动成本的一种成本性态分析方法。
3.约束性固定成本:形成和维持企业最起码生产经营能力的成本,又称经营能力成本,包括折旧费、保险费和管理人员薪金等。
4.投资回收期:指以投资项目经营净现金流量抵偿原始总投资所需要的全部时间,一般以年为单位。
5.内含报酬率:一项长期投资方案在项目计算期内可望达到的报酬率,实质上是使投资项目的净现值等于零的折现率。
6.全面预算:一系列预算的总称,是企业根据其战略目标与战略规划所编制的经营、资本、财务等方面的年度总体计划,以包括日常业务预算、特种决策预算与财务预算三大类内容。
7.现金流量:指现金的流动量,对于投资项目来说,现金流量是指在项目计算期内因资本循环而发生的各种现金流入和流出量。
8.普通年金:每期期末收付等额款项的年金,又叫后付年金。
9.预付年金:每期期初收付等额款项的年金,又叫先付年金。
10.相关收入:与特定决策方案相联系,能对决策产生重大影响,从而决策必须予以充分考虑的收入。
11.相关成本:与特定决策方案相联系,能对决策产生重大影响,从而决策必须予以充分考虑的成本。
12.机会成本:在决策过程中,由于选取最优方案而放弃次优方案所丧失的潜在收益,也就是选择目前接受的方案所付出的代价。
(二)单项选择题1.下列会计系统中,能够履行管理会计“考核评价经营业绩”职能的是( D )A.预测决策会计 B.规划控制会计 C.对外报告会计 D.责任会计2.下列项目中,不属于能够揭示管理会计与财务会计之间共性特征的表述是( B )A.两者都是现代会计的组成部分 B.两者的职能目标相同C.两者共享部分信息 D.两者相互制约、相互补充3.按照管理会计的解释,成本的相关性是指( A )A.与决策方案有关的成本特征 B.与控制标准有关的成本特征C.与资产价值有关的成本特性 D.与归集对象有关的成本特性4.将全部成本分为固定成本、变动成本和混合成本所采用的分类标志是( D )A.成本核算目标 B.成本的可辨认性C.成本的经济用途 D.成本的性态5.下列公式正确的是( B )A.贡献毛益率=变动成本率 B.贡献毛益=销售收入╳贡献毛益率C.贡献毛益率=贡献毛益/本年利润 D.变动成本率=变动成本/总成本6.某企业只生产一种产品,单价6元,单位变动成本为4元,固定成本800元,则企业盈亏临界点总销售量为(C )件A.200 B.80 C.400 D.6007.已知上年利润为100000元,下一年的经营杠杆系数为1.4,销售量变动率为15%,则下一年的利润预测额为( C )A.140000元 B.150000元 C.121000元 D.125000元8.计算贡献毛益率,可以用单位贡献毛益去除以( A )A.单位售价 B.总成本C.销售收入 D.变动成本9.进行本量利分析,必须把企业全部成本区分为固定成本和( D )A.税金成本 B.材料成本 C.人工成本 D.变动成本10.某人拟在5年后获得本得和10000元,投资报酬率为10%,现应投入( A )元A.6210 B.5000 C.4690 D.486011.某公司向银行借款1000元,年利率为16%,按季复利计算,其实际年利率为( C )A.4% B.15% C.16% D.17%12.某投资方案的年营业收入为100万元,年营业支出为60万元,其中折旧为10万元,所得税率为40%,则该方案每年的营业现金流量为( C )A. 40万元B. 50万元C. 34万元D. 26万元13.每年年底存款100元,求第五年末的价值总额,应用( C )来计算A.复利终值系数 B.复利现值系数 C.年金终值系数 D.年金现值系数14.下列项目中,不属于现金流出项目的是( A )A.折旧费 B.经营成本 C.各项税款 D.建设投资15.某项目贴现率15%,净现值为500,贴现率为18%时,净现值为—480,则该项目内含报酬率为( B )A.16.125% B.16.53% C.22.15% D.19.1516.下列长期投资决策评价指标中,其数值越小越好的指标是(B )A.净现值 B.投资回收期 C.内部报酬率 D.投资利润率17.已知某投资项目的原始投资额为100万元,建设期为2年,投产后第1~8年每年NCF=25万元,第9~10年每年NCF=20万元。
《管理会计》期末复习指导第三部分综合练习题一、选择题1、如果本期销售量比上期增加,则可断定按变动成本法计算的本期营业利润(B )。
A. 一定等于上期B.应当大于上期C.应当小于上期D.可能等于上期2、如果完全成本法期末存货吸收的固定性制造费用大于期初存货释放的固定性制造费用,则两种方法营业利润的差额(C )0A. 一定等于零B.可能等于零C. 一定人于零D. 一•定小于零3、下列各项中,属于无关成木的是(A )A.沉没成木B.增量成本C.机会成本D.专属成本4、在管理会计中,变动成本法也町称为(AC )oA.直接成本法B.吸收成本法C.边际成本法D.制造成本法E.全部成本法5、下列各项中,应当构成变动成本法产品成本内容的冇(ACD )。
A.宜接材料B.制造费用C.直接人工D.变动性制造费用E.管理费用6、在完全成木法下,期间费用应当包括(DE )。
A.制造费用B.变动性制造费用C.固定性制造费用D.销售费用E.管理费用7、下列各项屮,有可能成立的关系有(ABCD )。
A.贡献边际率人于变动成木率B.贡献边际率小于变动成本率C.贡献边际率+变动成本率=1D.贡献边际率和变动成本率都人于零E.贡献边际率和变动成本率同时小于零8、为排除业务量因素的影响,在管理会计中,反映变动成本水平的指标一般是指(B )0A.变动成本总额B.单位变动成本C.变动成本的总额与单位额D.变动成木率9、在管理会计中,狭义相关范围是指(B )。
A.成本的变动范围B.业务量的变动范围C.吋间的变动范围D.市场容量的变动范围10、在应用历史资料分析法进行成本性态分析时,必须首先确定a,然后才能计算出b的方法是(C )A.直接分析法B.高低点法C.散布图法D.冋归直线法11、某企业在进行成本性态分析时,需要对混合成本进行分解。
据此可以断定:该企业应川的是(C )oA.高低点法B.回归直线法C.多步分析程序D.同步分析程序12、在应用高低点进行成本性态分析时,选择高点处标的依据是(A )。
管理会计期末复习资料第⼀章管理会计导论1、管理会计的基本内容:决策会计、执⾏会计决策会计:也称为预测决策会计,是指管理会计系统中侧重于发挥预测经济前景和实施经营决策职能的最具有能动作⽤的会计⼦系统。
它处于现代管理会计的核⼼地位,⼜是现代管理会计形成的关键。
1)经营预测2)短期经营决策3)长期投资决策执⾏会计:以现代管理科学中⾏为科学原理为基础,运⽤⼀系列特定的⼯具与⼿段,通过编制计划、制定标准、划分责任、考评业绩等,为执⾏既定的决策⽅案⽽卓有成效地实施决策、执⾏计划、评价⼯作成绩,以确保预期⽬标顺利实现的管理会计⼦系统。
1)预算管理2)责任会计3)成本控制4)绩效评价2、管理会计和财务会计的关系联系:1)同属于现代会计。
两者源于同⼀母体,都属于现代企业会计,共同构成了现代企业会计,两者相互依存、相互制约、相互补充。
2)最终⽬标相同。
它们都必须服从现代企业会计的总体要求,共同为实现企业和企业管理⽬标服务。
3)相互分享部分信息。
管理会计所需要的许多资料来源于财务会计系统,受到财务会计⼯作质量的约束。
如现⾦流量表。
4)财务会计的改⾰有助于管理会计的发展区别:1)职能不同。
管理会计规划未来属于经营管理会计,侧重于对未来的预测、决策、规划、控制、评价。
财务会计反映过去,属于报账会计,侧重于核算、监督。
2)服务对象不同。
管理会计主要是向内部使⽤者提供信息,服务员内部各管理部门。
财务会计主要是向外部利益相关者提供信息。
3)约束条件不同。
管理会计在很⼤程度上不受会计准则、会计制度的约束,具有很⼤的灵活性。
财务会计受会计准则、会计制度的约束,灵活性较⼩。
4)时间定位不同。
管理会计更注重提供未来事件的相关信息。
财务会计侧重于过去的,它记录和报告历史事件。
5)报告期间不同。
管理会计不受会计期间限制,可按⼩时、天、⽉、年。
财务会计需按规定会计期间,如:⽉、季、年编制报告。
6)会计主体不同。
管理会计会计主呈现多层次性。
财务会计着眼于评价企业的整体业绩。
2022年上海大学财务管理专业《管理学》科目期末试卷A(有答案)一、选择题1、管理者在制定决策时,面临这样一种条件:在这种条件下,决策者能够估计出每一种备择方案的可能性或者结果。
我们称这种决策制定条件为()决策。
A.确定性 B.不确定性 C.风险性 D.概率性2、以下哪一种组织结构违背了“统一指挥”的组织原则?()A.直线职能制 B.直线职能辅以参谋职能制C.事业部制 D.矩阵制3、依据情景领导理论,当下属有能力但无意愿干领导希望他们干的工作时,以下哪种领导风格最为合适?()A.告知 B.推销 C.参与 D.授权4、下列选项中哪个不属于“组织”(organization)所共同具有的三个特性?()A.明确的目的或目标 B.精细的结构C.文化 D.人员5、决定是否与另一个组织合并,如何重组以提高效率,或是否关闭一个亏损的工厂,这些都是典型的()。
A.确定型决策 B.非程序化决策C.例常型决策 D.重复性决策6、钱德勒是最早对战略和结构的关系进行研究的管理学家,他研究的结论是()。
A.结构跟随战略B.战略跟随结构C.战略与结构无关D.不同组织的战略与其结构的关系各不相同,需要权变理解7、沸光广告公司是一家大型广告公司,业务包括广告策划、制作和发行。
考虑到一个电视广告设计至少要经过创意、文案、导演、美工、音乐合成、制作等专业的合作才能完成,下列何种组织结构能最好的支撑沸光公司的业务要求?()A.直线式B.职能制C.矩阵制D.事业部制8、20世纪以前,有两个重要的事件促进了管理研究的发展,其中一个是()。
A.亚当·斯密出版《国富论》B.泰勒出版《科学管理原理》C.文艺复兴 D.霍桑实验9、公司产品设计部接受了一项紧急任务,该任务的完成需要进行严密的控制,同时又要争取时间和速度。
在这种情况下,最适合采用哪种沟通网络?()A.Y式沟通网络 B.全通道式沟通网络C.轮式沟通网络 D.环式沟通网络10、竞争优势是使组织别具一格和有与众不同的特色,这种与众不同的特色来自组织的()。
《管理会计》期末复习提纲
考试形式:闭卷考试,携带计算器
考试时间:90分钟
考试题型:
单选10题,每题2分,共20分
多选5题,每题3分,共15分
判断10题,每题1分,共10分
计算1题,共20分
案例分析1题,共35分
复习范围(教材):
1、第一至六章每章习题中的单选前10题、多选前5题、判断前10题
2、第二章的计算题1
3、第三章的计算题13(10下正)
4、第四章的计算题5(10下补)
5、第五章的计算题1
6、第六章的计算题5
7、第二章的案例分析题(某化学品公司)(10下正)
8、第三章的案例分析题2(推销电视机公司Sowa)(10下补)
9、第四章的案例分析题3(酒店A)
10、第五章的案例分析题2(利华铸模公司)
11、第六章的案例分析题2(IEC公司)。
第1章管理会计概论2、1.管理会计旳定义:(本书旳定义)管理会计是以提高经济效益为最终目旳旳会计信息处理系统。
它运用一系列专门旳方式措施, 通过确认、计量、分析、编制与解释、传递等一系列工作, 为管理和决策提供信息, 并参与企业经营管理。
3、管理会计旳对象 : 现金流动论;价值差量论;资金总运动论;以使用价值管理为基础旳价值管理4、管理会计旳目旳 : 为管理和决策提供信息;参与企业经营管理5、管理会计旳职能: 计划;评价;控制;保证资源旳有效运用;汇报6、管理会计信息旳质量特性 : 有关性;精确性;一贯性;客观性;灵活性;及时性;简要性;成本效益性管理会计与财务会计旳联络和区别:区别: 职能不一样;服务对象不一样;约束条件不一样;汇报期间不一样;会计主体不一样;计算措施不一样;信息精确程度不一样;计量尺度不一样联络: 来源相似;目旳相似;基本信息同源;服务对象交叉;某些概念相似弟2章变动成本法成本可按不一样原则进行分类:⑴按经济用途分类 : 制导致本: 制造(生产)产品或提供劳务而发生旳支出(直接人工;直接材料;制造费用)(2)非制导致本: 也称期间成本或期间费用(销售成本;管理成本;财务成本)2.成本分类——按成本性态分类成本性态也称成本习性, 指成本总额对业务总量(产量或销售量)旳依存关系。
☐(1)固定成本:成本总额在一定期间和一定业务量范围内不受业务量变动旳影响而保持固定不变旳成本。
“固定”是有限定条件旳, 在一定旳时间范围和空间范围内“固定”☐酌量性固定成本⏹又称选择性固定成本或任意性固定成本⏹管理当局旳决策可以变化其支出数额⏹可以从总量上进行控制⏹如广告费、职工教育培训费☐约束性固定成本⏹又称承诺性固定成本⏹管理当局旳决策无法变化其支出数额⏹只能更为经济合理旳运用企业旳生产经营能力⏹如厂房机器设备按直线法计提旳折旧、房屋及设备租金等☐(2)变动成本: 一定期间和一定业务量范围内, 其总额伴随业务量旳变动呈正比例变动旳成本。
一、选择题1、(ABD )属于现代管理会计的基本内容A 预测决策会计B 责任会计 D 规划控制会计2、管理会计的主体有(AD )A 企业整体 D 责任人3、管理会计信息在质量上符合相关性和可信性的要求,则说明管理会计信息符合( D ) D 决策有用性原则4、管理会计的服务侧重于(D ) D 企业内部的经营管理5、现代管理会计中占核心地位的是( A ) A 预测决策会计6、成本按其核算的目标分类为(ACD )A 质量成本 C 责任成本D 业务成本7、将全部成本分为固定成本、变动成本和混合成本所采用的分类标志是(D ) D 成本的性态8、房屋和机器设备的折旧一般属于(B ) B 固定成本9、一般说来,计件工资制下的直接人工费属于(B ) B 变动成本10、在相关范围内保持不变的有(BC ) B 单位变动成本 C 固定成本总额11、成本按习性进行分类,将直接材料、直接人工、变动性制造费用三项数额合计后可统称为(B )B 变动生产成本12、全部成本法与变动成本法在计算产品生产成本时主要差异在( C )C 固定制造费用13、用变动成本法计算产品成本时,对固定性制造费用的处理是( B ) B 将其作为期间费用,全额列入利润表14、在全部成本法和变动成本法下,导致营业净利润出现狭义差额的根本原因是(D )D 固定性制造费用15、按变动成本法计算,产品成本中不包括( D ) D 固定性制造费用16、安全边际率=(AC )A 安全边际÷实际销售量 C 安全边际额÷实际销售额17、生产单一品种产品企业,保本销售额=(BC )B 固定成本总额÷边际利润率C 固定成本总额÷(单价-单位变动成本)18、利润=(实际销售量-保本销售量)⨯( D ) D 单位贡献边际19、某企业只生产一种产品,月计划销售600件,单位变动成本6元,月固定成本1000元,欲实现利润1640元,则单价应为(D )元 D 10.4020、某企业只生产一种产品,单价6元,单位制造成本4元,单位销售和管理变动成本0.5元,销量500件,则其产品贡献边际为( B )元 B 75021、销售收入为20万元,贡献边际率为60%,其变动成本总额为( A )万元 A 822、下列两个概念之和为1的有(BD ) B 安全边际率与保本作业率 D 变动成本率与贡献边际率23、已知企业本年度目标净利润2800万元,所得税率为30%,单价为1万远,产品变动成本率为40%,产品固定成本为1400万元,则为达到目标利润,企业至少应销售产品( B )件 B 900024、经营杠杆系数通过以下公式计算(ACE ) A 利润变动率÷业务量变动率 B 业务量变动率÷利润变动率C 基期贡献边际÷基期利润D 基期利润÷基期贡献边际25、下列适用于销售业务略有波动的产品的预测方法是( B ) B 移动平均法26、已知上年利润为500000元,下年的经营杠杆系数为1.36,销售量变动率为10%,则下一年的利润预测额为(D)D 56800027、当满足(BE )条件时,产品达到最佳销量,取得最优售价。
一、单项选择题:1.下列各项中,能构成变动成本法产品成本内容的是[ ]A.变动成本B.固定成本C.生产成本D.变动生产成本2.某企业每年末将100 000元资金划拨为技术改造资金,专户存储,假定10年,10%的年金现值系数为6.14457,年金终值系数为15.9374。
到第10年末,企业可用于技术改造的资金总量为[ ]A.1 593 740元B. 1 000 000元C.614 457元D.385 543元3.下列各项中,与传统的财务会计相对立概念而存在的是[ ]A.现代会计B.企业会计C.管理会计D.管理会计学4.下列会计子系统中,能够履行管理会计“考核评价经营业绩”职能的是[ ]A.预测决策会计B.规划控制会计C.对外报告会计D.责任会计5.下列各项中,属于编制全面预算的关键和起点的是[ ]A.直接材料预算B.直接人工预算C.生产预算D.销售预算6.下列项目中,不属于管理会计系统能够提供的信息是[ ]A.不发生法律效用的信息B.全面精确的信息C.非价值量信息D.定性信息7.下列项目中,能够规定管理会计工作对象基本活动空间的假设是 [ ]A.多层主体假设B.理性行为假设C.合理预期假设D.充分占有信息假设8.在变动成本法下,固定性制造费用应当列作 [ ]A.非生产成本B.期间成本C.产品成本D.直接成本9.在变动成本法下,固定性制造费用最终应当在损益表中列作[ ]A.非生产成本B.期间成本C.产品成本D.直接成本10.管理会计的信息载体主要是[ ]A.损益表B.财务状况变动表C.资产负债表D.内部报告11.现金预算属于下列项目中的[ ]A.业务预算B.生产预算C.专门决策预算D.财务预算12.下列各项中,只涉及实物计量单位而不涉及价值计量单位的预算是[ ]A.销售预算B.生产预算C.专门决策预算D.财务预算13.下列各项中,能构成变动成本法产品成本内容的是[ ]A.变动成本B.固定成本C.生产成本D.变动生产成本14.下列各项中,不属于传统预算方法的是[ ]A.固定预算B.弹性预算C.增量预算D.定期预算15.如果某期按变动成本法计算的营业利润为5 000元,该期产量为2 000件,销售量为1 000件,期初存货为零,固定性制造费用总额为2 000元,则按完全成本法计算的营业利润为 [ ]A.0 元B.1 000 元C.5 000 元D.6 000元16.在Y=a+( )X中,Y表示总成本,a表示固定成本,X表示销售额,则X的系数应是 [ ]A.单位变动成本B.单位边际贡献C.变动成本率D.边际贡献率17.如果经营杠杆系数等于 1,表明企业的 [ ]A.固定成本等于零B.固定成本大于零C.固定成本小于零D.固定成本为任意值18.下列指标中,其分母为时期平均指标的是 [ ]A.投资利润率B.年平均投资报酬率C.原始投资回收率D.静态投资回收期二、多项选择题:1.下列各项中,属于管理会计职能的有 [ ]A.预测经济前景B.参与经济决策C.规划经营目标D.控制经济过程2.在变动成本下,期间成本通常包括[ ]A.间接人工费B.间接材料费C.固定性制造费用D.管理费用3.下列各项中,属于预测分析内容的有 [ ]A.销售预测B.利润预测C.成本预测D.资金预测4.下列各项中,属于现代管理会计内容的有 [ ]A.预测决策会计B.规划控制会计C.责任会计D.预算会计5.在完全成本法下,期间费用应当包括 [ ]A.制造费用B.变动性制造费用C.管理费用D.销售费用6.下列各项中,属变动成本特征的有[ ]A.在相关范围内,其成本总额不受产量增减变动的影响B.在相关范围内,其成本总额随着产量的增减成比例变动C.在相关范围内,其单位产品成本不受产量变动的影响而保持不变D.成本总额的变动与产量的变动不保持严格的比例7.管理会计与财务会计之间有许多不同之处,如 [ ]A.会计主体不同B.基本职能不同C.依据的原则不同D.信息特征不同8.下列项目中,属于本量利分析研究内容的有 [ ]A.销售量与利润的关系B.销售量、成本与利润的关系C.成本与利润的关系D.产品质量与成本的关系9.安全边际指标的表现形式包括 [ ]A.安全边际量B.安全边际率C.安全边际额D.保本作业率10.下列项目中,可以作为管理会计主体的有 [ ]A.企业整体B.分厂C.车间D.班组11.变动成本法所提供的信息对强化企业管理有相当大的积极作用,比如可以[ ]A.加强成本管理B.促进以销定产C.调动企业增产的积极性D.简化成本计算12.下列对完全成本法与变动成本法下各期损益的比较中,正确的是[ ]A.当产销相对平衡,产品发出采用先进先出法时,则完法下的利润高于变法下的利润B.当产销相对平衡,产品发出采用后进先出法时,则完法下的利润等于变法下的利润C.当产量大于销量,无期初存货时,则变法下计算的利润小于按完法计算的利润D.当产量小于销量时,则变法计算的利润大于按完法计算的利润13.下列各项中,属于预测分析特征的有 [ ]A.客观性B.不确定性C.相对性D.可检验性14.变动成本法的应用前提条件有 [ ]A.要求进行成本性态分析B.要求把属于混合成本性质的费用分解C.把混合成本性质的制造费用按生产量分解为变动性制造费用和固定性制造费用D.把混合成本性质的销售费用按销售量分解为变动性销售费用和固定性销售费用15.下列各项中,有可能成立的关系有[ ]A.贡献边际率大于变动成本率B.贡献边际率小于变动成本率C.贡献边际率+变动成本率=1D.贡献边际率和变动成本率都大于零16.在管理会计中,变动成本法也可以称为 [ ]A.直接成本法B.边际成本法C.吸收成本法D.全部成本法17.变动成本法下,产品成本包括 [ ]A.变动管理费用B.变动销售费用C.变动制造费用D.直接材料18.下列各项中,属于本量利分析内容的有 [ ]A.单一产品下的保本分析B.盈利条件下单一品种的本量利分析C.单一品种下的本量利关系图D.多品种下的本量利分析三、名词解释:1.管理会计循环2.经营杠杆3.酌量性固定成本4.质量成本5.定量预测法6.利润中心7.现金流量8.差量成本9.变动成本10.预计资产负债表11.付现成本12.约束性固定成本四、简答题:1.变动成本法和全部成本法如何结合?2.什么是经济责任制?实行经济责任制应遵循哪些基本原则?3.预测分析应遵循的基本原则是什么?4.什么是最优售价?在边际分析法中如何判断最优售价?5.什么是固定预算,怎样运用固定预算法编制全面预算?6.质量成本控制的主要程序是什么?五、计算题:1.振兴公司2006年12个月的维修费历史数据如下:要求:①根据上述资料用高低点法将维修费分解为变动成本和固定成本,并写出成本公式。
简答:1、简述管理会计与财务会计的联系和区别答:联系:信息资源共享共享,共同服务于企业管理,最终目标都是为了改善企业经营管理,提高经济效益。
在实现目标的过程中两者使用的方法相互渗透、相气促进。
白壁微瑕的信息有着共同的特征,即相关性和可靠性。
区别:1职能目标不同2会计主体不同3资料料时效不同工同1、核算依据不同工5信息的精确程度不同6编报的时间不同7法律效力不同。
2、什么是经营预测?经营预测包括哪些主要内容?经营预测的特点有哪些?经营预测是指根据企业现有的经济条件和掌握的历史资料以及客观事物的内在联系,对企业生产经营活动的未来发展趋势及其状况所进行的预计和推算•经营预测的主要内容包括:销信预测、成本预测、利润预测、资金预测。
经营预测的特点:预见性、明确性、相对性、客观性、可检验性、灵活性。
3、简述变动成本法与完全成本法的根本区别答:1、应用的前提条件不同:2、产品成本及期间成本的构成内容不同;3、销货成本存货水平不同,4、销货成本计算公式不同;5、损益确定程序不同6、所提供信息的用途不同4、什么是利润预测?利润预测包括的基本方法答:利润预测是根据公司利润变动的各种因素,对公司未来可能性达到的利润水平和变化趋势所过行的科学预计和推测;或者按照实现H标利润的要求,对未来需要达到达到销售量或销售额所的科学预计和推测。
基本方法百本量利分析法,经营杠杆系数法、敏感性分析法和相关比率(销估:利润率、销碍成本利润率、利润增长百分比)分析法。
5、简述各有关因素单独变动对目标利润是如何影响的?1、销售单价变动对保本点的影响。
在其它因素不变的情况下,销估单价的提高,企业的贡献毛益和贡献氐益率将增大,企业获得的利润就多。
2、单位变动成本变动对保本的影响。
在其它因素不变的情况下,单位变动成本下降,企业的单位贡献毛益和及贡献毛益率将会很大的提高,企业获得的利润就多。
3、固定成本总额变动对保本点的影响。
在其它思想束缚不变的情况下,固定成本总额下降,企业用于歌补固定成本总额的贡献毛益总额不变,企业的利润也会增加。
大学《管理会计》期末复习核心知识点及各章习题解析汇总目录《管理会计》名词解释汇总 (1)《管理会计》计算题汇总 (7)《管理会计》简答题汇总 (31)《管理会计》公式汇总 (37)《管理会计》各章习题及答案汇总 (43)《管理会计》名词解释汇总1.管理会计:是指在当代市场经济条件下,以强化企业内部经营管理,实现最佳经济效益为最终目的,以现代企业经营活动及其价值表现为对象,通过对财务等信息的深加工和再利用,实现经济过程的预测、决策、规划、控制、责任考核评价等职能的一个会计分支。
2.成本性态:又称成本习性,是指在一定条件下成本总额与特定业务量之间的依存关系。
3.相关范围:是指不会改变或破坏特定成本项目固有特征的时间和业务量的变动范围电大答案,电视大学教学,电大交流0\3U3~7i0{"n+@.b3l k4.固定成本:是指在一定相关范围内,其总额不随业务量发生任何数额变化的那部分成本5.变动成本:是指在一定相关范围内,其总额随业务量成正比例变化的那部分成本6.混合成本:指介于固定成本和变动成本之间,其总额既随业务量变动又不成正比例的那部分成本7.成本性态分析:指在明确各种成本的性态的基础上,按照一定的程序和方法,最终将全部成本分为固定成本和变动成本两大类,并建立相应成本函数模型的过程。
8.高低点法:是根据一定时期内的最高点和最低点业务量的相应成本关系,来推算固定成本总额和单位变动成本的一种成本性态分析方法9.期间成本:指那些不随产品实体的流动而流动而是随企业生产经营持续期间的长短而增减,其效益随期间的推移而消逝,不能弟延到下期去的成本,它的归属期只有一个,即在发生的当期全额列入当期利润表,作为当期收入的抵减项目,而不列入存货成本电视大学资料学习,电大答案,国内较大的电大学生专业交流论坛$R3K2N6R!Y;T10.变动成本法:是指在组织常规的成本计算过程中,以成本性态分析为前提条件,只将变动生产成本作为产品成本的构成内容,而将固定生产成本及非生产成本作为期间成本,并按贡献式损益确定程序计量损益的一种成本计算模式11.本量利分析:它是在变动成本法的基础上,以数量化的会计模型与图形来揭示固定成本、变动成本、销售量、销售单价、销售收入、利润等变量之间的内在规律性联系,为会计预测、决策和规划提供必要财务信息的一种技术方法。
管理会计期末复习资料管理会计是现代会计学中的一种分支,主要聚焦于企业管理活动中的会计问题,帮助企业管理者做出更好的决策。
在大学的管理会计课程中,期末考试是很重要的一项考试,需要我们准备充分,这篇文章将帮助你制作一份完善的复习资料。
一、复习大纲在复习之前,我们需要制作一个复习大纲,将整个课程框架以及知识点都列出来,以便我们更好地理清知识体系,并能有针对性地进行复习。
大纲中需要包括以下几个方面:1. 企业成本管理。
涉及到哪些成本?如何确定成本?如何控制成本?成本核算的计算方法有哪些?2. 预算管理。
预算是什么?预算编制的步骤是什么?如何制定预算?预算执行如何控制?3. 经营绩效管理。
绩效管理包括哪些指标?如何衡量绩效?如何管理绩效?如何提高绩效?4. 决策分析。
什么是决策分析?决策分析的过程是什么?如何进行决策分析?二、重点知识点每个知识点都有其重点,重点知识点往往也是考试中的难点,需要我们特别关注和重点复习。
以下是一些重点知识点:1. 成本管理。
成本管理中的各种成本的计算方法,如直接材料成本,直接人工成本,制造费用等。
对于成本的控制方法和控制手段,以及成本和价值的关系都需要重点关注。
2. 预算管理。
预算管理中预算编制的步骤,如影响预算的因素,预算之间的关系,如何对比预算与实际的差异进行分析,以及如何进行预算的修正。
3. 绩效管理。
绩效管理中需要重点关注的是绩效管理的目的和职能,如何建立绩效管理的指标体系,并且如何衡量不同绩效指标的权重。
4. 决策分析。
决策分析的主要是分析和解决问题的方法,包括如何用成本法进行分析,如何确定收入和费用的变化,以及如何用决策树图进行分析和决策。
三、复习方法复习的方法和手段也非常重要,以下是一些复习方法和技巧:1. 做题。
通过做往年的期末试卷和课本上的习题,对于重点或难点知识进行巩固和强化。
2. 笔记整理。
将教材中的每个章节都进行笔记整理,形成自己的知识体系,既有利于记忆,又有利于复习重点知识点。
会计专业《管理会计》补修课期末复习一、考试题型1.名词解释(每小题5分,共20分)2.单项选择题(共20分,每题2分)3.多项选择题(共10分,每题2分)4.简答题(每题10分,共20分)5.计算题(每题15分,共30分)二、考试形式与时间闭卷,90分钟三、考试重点(一)名词解释1.管理会计学:指在当代市场经济的条件下,以强化企业内部经营管理,实现最佳经济效益为最终目的,以现代企业经营活动及其价值表现为对象,通过对财务等信息的深加工和再利用,实现对经济过程的预测、决策、规划、控制、责任考核评价等职能的一个会计分支。
2.混合成本:介于固定成本和变动成本之间,其总额既随业务量变动又不成正比例的那部分成本。
3.全面预算:指在预测与决策的基础上,按照企业既定的经营目标和程序,规定与反映企业未来的销售、生产、成本、现金收支等各方面活动,以便对企业特定计划期内全部生产经营活动有效地作出具体组织与协调,最终以货币为主要计量单位,通过一系列预计的财务报表及附表展示其资源配置情况的有关企业总体计划的数量说明。
4.内部收益率:项目投资实际可望达到的报酬率,即能使投资项目的净现值等于零的折现率。
5.互斥方案:在决策过程中,所涉及的所有备选方案之间存在着相互排斥的关系,决策者只能从中选出惟一的一个最优方案。
6.原始投资回收率:原始投资回收率:投资项目一个正常年度的净现金流量(或年均经营净现金流量)与原始投资的比率。
7.大中取小法:又称最大收益法或乐观分析法,是指在几种不确定的随机事件中选择最有利情况下收益值最大的方案作为最优方案的一种非概率分析方法。
8.约束性固定成本:不受管理当局短期决策行为影响的固定成本。
这是形成和维持企业最起码生产经营能力的成本,又称经营能力成本,包括折旧费、保险费和管理人员薪金等。
9.回归直线法:又称最小二乘法或最小平方法,它是根据若干期业务量和成本的历史资料,运用最小平方法原理计算固定成本和单位变动成本的一种成本性态分析方法。
第二章核心知识点
本章假定销售费用、管理费用全部视为固定性费用处理。
贡献毛利总额=销售收入总额—变动成本总额
营业利润=贡献毛利总额—期间费用总额
销售毛利总额=销售收入总额—销售成本总额
营业利润=销售毛利总额—期间费用总额
第四章核心知识点
作业成本核算系统(作业成本计算)是强调不通过分摊法来进行成本追溯,而是使用产量基础动因和非产量基础动因来向成本对象分配成本的成本会计系统。
作业成本法是一种基于产品获服务对作业的消耗而导致资源消耗从而将成本分配至产品获服务的成本计算方法。
作业成本法系统下:
第一步:资源成本分配阶段,通过恰当的资源动因将工厂简介成本分配到作业成本池或者作业中心的作业组中。
第二步作业成本分配阶段:通过恰当的作业动因,将作业成本分配到成本对象。
作业成本法与传统成本计算系统区别:1、成本池通过作业或作业中心界定,而非生产车间或者部门成本中心。
2、用以分配作业成本到成本对象的成本动因是建立在因果关系基础上的作业动因,二传统方法采用单一的数量基础成本动因,它通常基于成本资源无关由于成本对象无关。
设计一个作业成本法系统有三个主要步骤:1识别资源成本和进行作业分析2将资源成本分配到作业中。
3将作业成本分配到成本对象中。
产品制造过程存在四类作业:
1、单位级作业
2、批别级作业
3、产品级作业
4、设备级作业
作业基础成本计算有助于减少传统成本分配而导致的成本歪曲。
它清楚地展示了企业多样化的产品、服务和作业是如何为企业长期利润做贡献的。
作业成本法为特定产品提供较好的成本追溯,但也存在局限:
1、某些成本可能仍需要某些人为的数量标准为基础分配到部门和产品。
2、某些成本在其被识别至特定产品的分析中时被忽略。
3、开发及运行作业成本法系统非常昂贵也很耗时。
第六章核心知识点
企业战略管理的目标是创造价值企业,实现企业价值最大化。
企业创造的价值取决于创造现金流的能力。
自由现金流(可以向投资者分红的净现金流)=支付利息前的税后利润-用于资本运营和固定资产的额外投资所的到的差额
编制战略地图应遵循如下原则: 1、战略平衡各种力量的矛盾。
2、战略以差异化的客户价值主张为基础3、价值通过内部业务流程来创造。
4、战略包括并存的、相互补充的主题。
绘制战略地图的步骤: 1确定股东价值差距。
2调整客户价值主张。
3确立价值提升时间表。
4确定战略主题。
5提升战略资产准备度。
6确定战略行动方案并安排预算。
十一章核心公式成本差异=实际成本—标准成本
=实际数量*实际价格—标准数量*标准价格
=实际数量*实际价格—实际数量*标准价格+实际数量*标准价格—标准数量*标准价格
=实际数量*(实际价格-标准价格)+(实际数量-标准数量)*标准价格
=价格差异+数量差异
工资率差异(价差)=实际工时*(实际工资率—标准工资率)
人工效率差异(量差)=(实际工时—标准工时)*标准工资率。