教案检查及评比细则
- 格式:doc
- 大小:93.50 KB
- 文档页数:2
作业教案检查评比细则一、引言作业教案是老师备课、教学活动的重要组成部分。
对作业教案的检查评比,有利于增进老师专业进步、提高教室教学质量,对于同砚的进修效果也具有重要影响。
本文旨在制定,更好地规范老师备课工作,增进老师教学水平的提高。
二、检查评比内容1. 教学目标:作业教案的教学目标是否明确详尽、符合课程标准要求,是否有助于同砚的知识精通和能力培育。
2. 教学内容:作业教案的教学内容是否符合教材的内容打算,是否具有层次分明、结构合理、重点明确的特点。
3. 教学步骤:作业教案的教学步骤是否明晰、完整,老师是否对每个环节进行详尽诠释,是否能够指导同砚进行有针对性的进修。
4. 学情分析:作业教案是否能够对同砚的不同砚习水平进行分析,能否满足不同同砚的需求,是否能够充分开掘同砚的潜力。
5. 进修方法:作业教案的进修方法是否多样化,是否能够引导同砚主动进修,发挥同砚的主观能动性。
6. 教学手段:作业教案的教学手段是否灵活多样,能否充分利用教学资源,提高教学效果。
7. 评估方式:作业教案的评估方式是否科学合理,能否全面客观地评判同砚的进修效果,是否能够反馈同砚的进修状况。
8. 拓展与延伸:作业教案是否能够启发同砚的思维,能否引导同砚进行拓展与延伸,提高同砚的进修爱好和进修能力。
三、评估标准评估作业教案时,应依据各项检查内容制定相应的评估标准。
以下列出几个常见的评估标准示例:1. 目标明确度评估标准(1)教学目标明确详尽,与课程标准相契合,得分范围0-5。
(2)教学目标略有模糊,与课程标准略有差异,得分范围-5-0。
(3)教学目标不明确,与课程标准较大出入,得分范围-10--5。
2. 教学内容评估标准(1)教学内容有层次分明、结构合理,重点明确,得分范围0-5。
(2)教学内容较为杂乱,缺乏重点和重难点,得分范围-5-0。
(3)教学内容无法体现出层次分明和结构合理,得分范围-10--5。
3. 教学步骤评估标准(1)教学步骤明晰、完整,老师能详尽诠释每个环节,得分范围0-5。
优秀教案评选细则一、征集的范围与数量____年级每年级每学期提供____个教案。
二、教案提供要求(即评选标准)总体要求:实用、好用、管用。
按照精心备课的“七备”“七设计”的要求,体现课堂教学的育人功能。
七备:课程标准、教材、教师用书、教辅、学情、课程资源(专业报刊、时政资料、社科或自然科学最新动态成果、乡土素材等)、教学条件等。
七设计:导学程序、精讲、学生活动、训练、拓展性(补充性)资源、技术介入程序、反馈与评价等。
1.教学目标—准确具体。
教学目标定位合理,表述准确,终结性目标与过程性目标行为动词用语恰当,特别是知识点要细化、具体化、可操作、可检测,减少笼统虚化的目标设定。
2.教学过程—清晰流畅。
教法学法设计合理,问题的设计具有描述性、概述性,不提张口回答的问题,教师的精讲及时到位;师生、生生之间能进行深层次的对话与交流,学生在课堂上的思考要深、要透;环节之间循序渐进,探究过程具有可操作性;注重课堂结构的动态生成。
3.教与学的方式—科学有效。
认真听讲、积极思考、动手实践、自主探索、合作交流等学习方式得到较好运用;学生有足够的时间和空间经历观察、实验、猜测、推理、验证等探究过程;同桌互助下的小组合作学习扎实有效,合理运用现代化教学手段。
优秀教案评选细则(2)评选优秀教案的细则包括以下几个方面:1. 教学目标:教案明确教学目标,目标要具有明确的表达和可测量的标准。
教学目标应与课程要求和学生的学习能力相匹配。
2. 教学内容:教案内容要具有科学性、逻辑性和系统性。
内容要贴合学生的实际需求和学习能力,能够激发学生的学习兴趣和主动性。
3. 教学策略:教案设计了合适的教学策略和方法,能够提供多种教学活动和资源,培养学生的综合能力和解决问题的能力。
4. 教学组织:教案合理安排教学时间和教学步骤,能够有效地组织学生的学习和实践活动,使学生能够主动参与和积极思考。
5. 教学评估:教案设计了科学的评估方式和评估标准,能够客观地评估学生的学习成果和教学效果,并及时给予学生反馈和辅导。
小学教案检查评比细则小学教案检查评比细则我校教师的教案在规范化方面已经有了长足的进步,为能在教案内涵、质量上有所提升,进一步体现“先学后教”的模式,特对教师教案做了以下要求:1、严格按照教学进度提前一周备好课,所有教师不得无教案进课堂。
2、教案必须环节齐备,各个环节时间设置明确,让课堂教育教学活动紧张起来。
其中当堂训练时间不得少于15分钟。
3、严格按照先学后教教学模式进行备课。
学习目标明确,符合教材要求,切合学生实际。
4、自学指导要根据教材和学生实际进行设计,有较强的目的性和操作性。
5、课堂练习设计必须根据本班学生实际,要针对不同学生提出不同的要求,层次分明,让不同学生都有收获。
6、教学方法灵活多样,既有“官教兵”,又有“兵教兵”,既有独立思考,又有讨论协作。
7、教后反思不能仅局限于教学过程的重复,要能结合实际教学中出现的问题进行深入的反思,既可以谈不足,也可以总结出自己教学中的成功之举。
要能将这些教学反思汇总成为自己日后撰写论文的第一手材料,上升到理论高度,不断优化今后的教学行为。
8、教案格式规范、美观,字迹工整、规范。
化村小学教案、作业检查评比细则2016-07-12 16:13 | #2楼一、检查内容:语文、数学、科学、品德与社会、音乐、体育、美术、英语。
二、检查时间:每两周检查一次。
周一课间操上交。
按规定时间,迟交或不交本次检查不得分。
有事教师请假,回校后检查。
三、教案检查方法:1、每个学科的教案必须附有详尽的教学计划,单元计划,教学计划3分,单元单元计划2分。
2、教案应书写工整,字迹清楚,个性化设计应写出上课本环节设计思路,与教案内容相对应,教案内容应有上课使用痕迹。
个性化设计8分。
3、教学反思教师应写出自己课堂教学长处,教学不足以及需要改进之处,10分。
4、教案应与教学进度相对应,少一节扣0.5分,无教学反思,无个性化设计,按照无教案对待。
四、评分方法:1、教学反思、个性化设计检查时抽查一节教案,由检查人员共同评比。
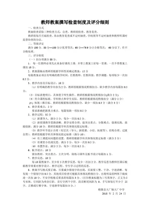
教师教案撰写检查制度及评分细则一、检查方式教案检查采取三种检查方式:自查、教研组检查、教务复查。
教研组每月月底检查、再由教务复查或不定时抽查、学校领导不定时抽查和教师听课时监督协查的办法。
二、等级评定满分100分。
80分—100分计优秀等次;60分—79.9分计合格等次;60分以下,作不合格处理。
三、评分制度(一)扣分项满分80分。
1、每一位教师必须先认真备好课再上课,并带上教案上好每一堂课。
一次不带教案上课扣10分。
2、教案篇幅由教研组根据学科性质确定教案:15分每篇教案必须注有明确的教学时间、任教教师、任教班级、教学课题,每项每少一次扣0.5分。
3、教学内容及目标设计:10分(1)有明确的教学内容为2分,教研组根据情况酌情扣分,缺少教学内容每篇扣0.5分;(2)目标清楚明白,具体便于师生操作。
教研组根据情况酌情扣分(满分2分)(3)符合课程标准,学科特点和学生实际。
教研组根据情况酌情扣分(满分2分)(4 ) 体现三维目标。
教研组根据情况酌情扣分,缺少一项扣0.3分(满分3分)4、教学重难点:5分要求准确把握重点难点。
每篇每缺一项扣0.5分5、教学过程:35分(1)新课导入。
满分5分,每少一次扣0.5分。
(2)新授课教学思路清晰,教学安排合理,能突出重点,分散难点,强调实践,鼓励创新。
满分10分,教研组根据学科具体情况拟定标准。
(3)教学环节设计合理(有层次(导入、新授课、小结、拓展等)、结构合理、过渡自然)。
教研组根据学科具体情况拟定标准(满分10)。
(4)有上课提问问题的设置。
教研组根据学科具体情况拟定标准(满分5分)(5)有课堂小结或反思。
满分5分,每少一次扣0.5分。
(6)布置作业。
满分5分,每少一次扣0.5分。
6、板书设计:10分紧扣教材,突出重点,主次分明。
除练习课外无板书设计每篇扣1分。
7、教学反思:10分每10篇教案中,至少有5次教学反思,每少一次扣2分。
教学反思为教师任课后根据教学效果对教学设计、教学过程、学生学习过程的反思。
教案、作业检查评比细则一、检查内容:课堂作业和辅助作业。
语文:1-2年级:生字、练习册、测试卷、教案。
3-6年级:作文、周记、练习册、测试卷、教案。
数学:课堂作业、练习册、测试卷、教案。
英语:课堂作业、练习册、测试卷、教案。
二、检查时间:每月底检查一次。
(有事教师请假,回校后检查。
)三、检查方法(一)教案检查方法:50分1、格式规范:每一课书(每节课)有教学内容、教学目标、教学重点、教学难点或关键、教具准备、教学过程(20分)2、教案应与教学进度相对应。
(5分)3、教案应书写工整,字迹清楚,教案内容应有上课使用痕迹。
(5分)4、教学过程设计:(1)有主要教学环节,设计好带有启发性,整体性的提问。
(2分)(2)精选达标练习。
(3分)(3)教学反思。
(5分)5、教法选择得当,有体现教法的内容。
学法指导具体,有体现学法指导的内容。
(10分)(二)作业检查方法:50分1、全批全改。
(5分)2、作业量符合要求。
(5分)3、无漏改、错改。
(5分)4、作业批改符合教学进度。
(10分)5、等级日期要清。
每隔一日基本有一次作业批改。
(5分)6、教师必须对学生的作业严格要求,用本要统一,格式要规范。
(5分)7、作业中的错题要让学生改正。
(5分)8、学生书写美观规范,作业本无破损。
(5分)9、学生作业用笔颜色统一。
(5分)。
牛尧小学教案与作业检查评比制度为了加强教学工作的常规管理,规范教师的教学行为,教导处每学期对教学过程中的备课、上课、作业批改、辅导、考查等环节进行检查和评比,并对教师的教学业务资料进行检查与登记(如计划、总结、点名册等).一、检查1、教学检查采取教导处检查与教师互查、定期检查和不定期检查、整体检查与个别抽查相结合的方式进行,每期教导处定期对备课笔记、作业批改检查,每月大检查一次,每周检查一次。
2、教导处应保证课表正常运行,杜绝不规范上课行为的发生。
3、教导处自每学期第三周起组织安排听课活动,深入课堂,了解情况,解决问题。
校长、教导主任听课节次每人每学期不少于25次,教师24次.5、各科辅导要在统一要求的基础上,重点抓好“提优”和“补缺”。
教导处要建立学生的成绩档案,通过各次测试反馈的信息,了解升降趋势,检测辅导效果,并及时提出指导性意见.6、教导处每学期组织五至六次规范性的阶段检测和一次期末检测.期末检测统一监考、统一阅卷、统一登分、统一评比.7、期末结束,教师的各科资料全部上交,教导处将对教师的教学资料进行收缴、归类、整理,存入教师业务档案。
教师提取资料须由教导处专人办理手续.二、评比1、教案与作业检查均以10分为总分,8—10分为优秀,6—7分为良好进行评分。
2、教案评分标准:教案每周周一检查盖章;查阅完成度;教案的完整程度;教学反思的及时完成补充程度;教学进度的安排是否合理;各学科应超前一周备课并写好教案(包括:教学目标,重点难点、教法学法、教学步骤、板书设计、课后反思)等方面予以适当的评分。
3、作业评分标准:是否每天及时批阅;作业量是否合理;作业评语及等级评价是否恰当等方面予以相应评分。
4、根据教案及作业检查评价结果,每学期,在本校分学科举行一次教案评优活动。
5、每学年,分学科举行1—2次课堂教学评比观摩课活动。
6、每学期,开展一次作业批改交流活动。
7、期末检测分年级、分学科评比,设第一名、第二名。
教案检查评比细则一、格式要求1、教案注明计划上课时间(月、日),教案总序号;不具备其中一项,扣2分;2、基本内容齐全,包括课题、三维教学目标、教学重点与难点、教学方法、教学过程、课堂检测、课堂小结、板书设计、作业布置、教后记等;每少一项,扣2分。
二、数量要求1、教案数量与教学课时一致,一课一案,一次性教案数量与一次性上课节数相一致,连堂课注明课时及讲授内容;教案数量低于应有教案,每少一个教案,扣2分;一次性教案超过一次性节数,按实际节数计算;实际教案低于应有教案20%以上者,视为无教案不得分;2、每次要求交教案时,按时上交任教班级的所有教案;不按时上交,视为无教案,不得分;少一本教案,扣2分;3、反思教案要求教学反思和作业反思每周至少各一篇,否则每缺一篇扣2分。
三、质量要求1、书写认真规范,设计科学合理;书写不认真,设计及不合理,扣2—4分;2、教案实用性强,要求能够体现课前、课中、课后等教学活动环节;不能体现其实用性的扣2—4分;3、教后记能从课堂实际出发,反思自己的教学过程、教学行为、教学方法等方面的得失;未按要求书写酌情扣2—4分;4、倡导教案的艺术性、人文性、创新性,体现教师的个性特长。
酌情加分。
四、等级标准90分以上为一等,记5分;80—89分为二等,记4分;80分以下为三等。
技术系公共学科中心作业检查评比细则一、数量要求1、每次上课完成后,必须留有书面作业,培养学生良好作业习惯;学生无作业本视为无作业,不得分;无特殊原因,实际作业次数低于应有作业次数10%以上者,视为无作业,扣4分;2、提交作业本数要达到班级人数的总数;每少一人扣0.2分。
3、作业开设种类全、交送齐全。
缺一门作业扣5分。
二、质量要求1、作业量规定:原则上每次作业量32k作业本1次一页;16K作业本一页最多3次;同一张纸上批阅次数超过标准者,合并计算次数;2、作业保管完好,作业本整洁、卫生,否则酌情扣2——4分:3、作业设计合理,形式多样,具有典型性、开放性、灵活性,体现本学科特点;不符合规定,酌情扣2——4分。
教案检查评比细则一、格式要求1、教案注明计划上课时间(月、日),教案总序号;不具备其中一项,扣2分;2、基本内容齐全,包括课题、三维教学目标、教学重点与难点、教学方法、教学过程、课堂检测、课堂小结、板书设计、作业布置、教后记等;每少一项,扣2分。
二、数量要求1、教案数量与教学课时一致,一课一案,一次性教案数量与一次性上课节数相一致,连堂课注明课时及讲授内容;教案数量低于应有教案,每少一个教案,扣2分;一次性教案超过一次性节数,按实际节数计算;实际教案低于应有教案20%以上者,视为无教案不得分;2、每次要求交教案时,按时上交任教班级的所有教案;不按时上交,视为无教案,不得分;少一本教案,扣2分;3、反思教案要求教学反思和作业反思每周至少各一篇,否则每缺一篇扣2分。
三、质量要求1、书写认真规范,设计科学合理;书写不认真,设计及不合理,扣2—4分;2、教案实用性强,要求能够体现课前、课中、课后等教学活动环节;不能体现其实用性的扣2—4分;3、教后记能从课堂实际出发,反思自己的教学过程、教学行为、教学方法等方面的得失;未按要求书写酌情扣2—4分;4、倡导教案的艺术性、人文性、创新性,体现教师的个性特长。
酌情加分。
四、等级标准90分以上为一等,记5分;80—89分为二等,记4分;80分以下为三等。
技术系公共学科中心作业检查评比细则一、数量要求1、每次上课完成后,必须留有书面作业,培养学生良好作业习惯;学生无作业本视为无作业,不得分;无特殊原因,实际作业次数低于应有作业次数10%以上者,视为无作业,扣4分;2、提交作业本数要达到班级人数的总数;每少一人扣0.2分。
3、作业开设种类全、交送齐全。
缺一门作业扣5分。
二、质量要求1、作业量规定:原则上每次作业量32k作业本1次一页;16K作业本一页最多3次;同一张纸上批阅次数超过标准者,合并计算次数;2、作业保管完好,作业本整洁、卫生,否则酌情扣2——4分:3、作业设计合理,形式多样,具有典型性、开放性、灵活性,体现本学科特点;不符合规定,酌情扣2——4分。
优秀教案评选细则范文一、细则说明本细则旨在评选出优秀的教案,以鼓励教师积极创新教学方法,提高教学质量。
评选过程公正、公正透明、客观准确。
二、评选标准1.教学目标:教案要明确具体的教学目标,并能够合理衔接教学内容,体现学科教学要求。
2.教学内容:教案要包含丰富多样的教学内容,能够引发学生兴趣,激发学习动力。
3.教学过程:教案要设计合理的教学过程,包括教学方法、教学步骤、教学资源等,体现因材施教的原则。
4.教学手段:教案要合理运用多种教学手段,如多媒体、实验、讨论等,提高学生的参与度和主动性。
5.教学评价:教案要设置有效的教学评价方式,能够客观评价学生的学习成果,反馈教学效果。
三、评选流程1.教师自荐:教师根据教学需求和自身经验,自愿参加教案评选,并将教案提交给评选委员会。
2.初步筛选:评选委员会对提交的教案进行初步筛选,剔除不符合评选标准的教案。
3.专家评审:评选委员会邀请专家对初步筛选出的教案进行评审,并根据评选标准进行综合评分。
4.终审评选:评选委员会根据专家评审的结果进行终审评选,选出一、二、三等奖各若干份优秀教案。
5.奖励宣布:评选结果通过校内公示和宣布的方式进行公示,对获奖教案进行表彰和奖励。
四、奖励措施1.一等奖:奖励人民币2000元,颁发荣誉证书,并在校内公示和宣传。
2.二等奖:奖励人民币1000元,颁发荣誉证书,并在校内公示和宣传。
3.三等奖:奖励人民币500元,颁发荣誉证书,并在校内公示和宣传。
4.其他优秀教案:颁发荣誉证书,并在校内公示和宣传。
五、范例教案主题:生物多样性保护学科:生物学年级:高一教学目标:了解生物多样性的意义和威胁,掌握生物多样性保护的方法和措施。
教学内容:生物多样性的概念、生物多样性的意义、生物多样性的威胁、生物多样性保护的方法和措施等。
教学过程:1.引入新课:通过播放相关的视频和图片,引发学生对生物多样性保护的兴趣,并启发学生思考。
2.展示案例:教师通过举例介绍生物多样性的意义和威胁,启发学生思考生物多样性保护的重要性。
教案检查制度及等级评定标准
为切实提高教育质量,加强教师的备课质量,特制定教案检查制度如下:
一、教案书写及上交要求:
1.每个学期的教案必须附有详尽的教学计划。
2.教师备课必须与教学计划同步。
3.每个教案应包括教学时间、教学课题、教学目标、教学重点和难点、课型确定、教学方法、教学过程、环节教学时间、练习反馈、作业布置、教学后记。
4、不照抄过去教案,教案要有创新性和可操作性。
二、教案检查方式:
1.教研室将不定期对任课教师的教案进行检查。
2.期初、期中、期末定期检查。
3.随机听课的教案检查。
4.诊断性听课的教案检查。
5.教研室主任不定时检查并签字。
三、教案等级评定方法:
1.A等教案:
1)教案数与实际上课数相等。
2)教案书写规范,每个教案均有教学时间、教学课题、教学目标、重点难点、课型确定、教学方法、教学过程、环节教学时间、练习反馈、作业布置、教学后记等环节齐全,新教师需备详案。
3)教学进度符合教学计划。
2.B等教案:
1)教案数与实际上课数相差10%以内。
2)教案书写不够规范,教案环节欠缺较多。
3)教案中的教学时间及内容与教学计划不相符。
3.C等教案
1) 教案数与实际上课数相差30%以内。
2) 教案书写很不规范,几乎无教学目标、重点难点、教学过程、作业练习、作业布置等重要环节。
3) 教案中的教学时间及内容与教学计划严重不相符。
4)照搬照抄过去教案或造抄他人教案的。
外语系
2005年9月。
董寨教案检查方案教学质量的提高是教学工作的核心工作,需要通过具体的工作来促进落实;备课是教学准备的综合体现,学生作业是教学效果的表现形式之一,是教学工作的重要内容,也是基本的教育教学秩序的具体表现;任课教师对如何将稳定提高教学质量,落实在日常的备课、作业等教学工作中,还存在认识的偏差,各班制定的计划在教学中落实情况参差不齐,需要学校教学部门的有效指导和监管。
一目的:1、加强对教学基本秩序的监管力度,提高教师的教育教学质量意识。
2、促进教学工作计划的落实,提高各学科教案、学生作业等教学准备工作的实效性,促各班个性学生教育计划的落实。
3、促进教师精心进行教学准备、设计学生作业,关注学生学习效果,关注学生差异的意识。
4、提高管理人员分析工作,梳理工作的能力,提高责任意识与指导能力。
二思路以“学生作业检查”为切入点,反馈教师备课中对学生作业设计现状,采取检查指导相结合的方式促教学计划的落实,促学生个性计划的落实,保证日常教学质量。
三检查时间学校没有特殊情况下,每月第四个星期的周三下午正常检查,尽量达到每月检查一次。
四检查人组长:孙艳艳(教务主任)成员:王冬丽张军霞刘勤程晓霞高玉茹尚丽娜五检查方式常规检查和随机抽查相接合常规检查1 每位教师每次检查总积分为30分,采用倒扣积分法,根据检查项目完成情况给予扣分,每缺一项或质量差,一项扣一分,直到本次积分扣完为止。
2 检查项目分为:语文:教案作文数批改数批记大小楷周记。
数学:教案作业数批改数批记数批语等。
3 检查人检查时不定人不定项,以免出现人情分关系分保证教师积分的公平。
随机抽查随机抽查包括课堂教案随机抽查和课下作业批改记录的抽查,随机抽查中每发现一处与学校要求不一致直接扣当次检查的5分,直到当次积分扣完为止。
备注:听课记录的检查分两次放在期中、期末考前,每位教师要求期中检查不低于10节次,期末不低于20节次,每发现少一节次扣5分,不符合要求按节次酌情扣分。
学校教案优秀教案评比方案
为促进教学反思,总结一线教学经验,深化课堂教学改革,全面提高教育教学质量。
学校将对本年度教师教案进行评比。
本次教案评优活动力求反映我校教师的业务水平和专业能力,力求体现“三性一特色”,即:规范性、科学性、先进性和突出课堂教学改革的特色。
为规范评比过程,现将优秀教案评比标准公布如下:
一、评比方法
1、教案评比分基础组和专业组,每组评出优秀教案1名。
2、教案评比工作由教研组长和本组部份教师做出初评,教研组
长将评比结果上报教务科,由教学督导组复核确定出优秀教案。
二、评比组成员:
基础组:XXX、XXXX
专业组:XXX、XXXX
三、评比时间:1月13号
三、优秀教案标准:
1、教案保存完好整洁、无破损、缺页、卷角、污染等。
2、书写整齐、图表规范、板书设计科学合理、作业设计适当,
有梯度。
3、齐全,能体现教学全过程,对课堂教学有很好的指导作用。
4、学目的明确,重点、难点突出,教材分析透彻,语言准确,
切合教材和学生实际。
5、教案中既能体现传授知识的科学性、系统性,又能体现教学
方法的灵活性。
6、学生为主体,突出自主性、合作性、探究性学习方式,体现课改的
基本理念,能恰当合理地使用现代教育技术手段。
教案检查评比细则(推荐)第一篇:教案检查评比细则(推荐)教案检查评比细则1、课程表、学生综合考核评价记录表填写完整10分,缺项酌情扣分。
2、教学计划、教学进度表填写详实、完整10分,过简、缺项酌情扣分。
3、教案编写65分。
(1)书写工整,字体规范,书面整洁15分。
(2)有教学大纲学期内容摘抄5分。
(3)每篇有教材分析5分。
(4)每篇和每课时均有教学目的和要求10分。
(5)每篇有重难点提示5分。
(6)有板书设计10分。
(7)作业设计安排合理5分。
(8)编写课时数超前或教学进度一致10分,每缺一课时扣5分。
4、教学反思能从课堂实际出发,反思自己的教学过程、教学行为、教学方法等方面的得失,数量不少于课时数的60﹪,15分;否则酌情扣分。
5、教案编写有创新可酌情加5—10分。
教案编写过于简单可酌情扣5—10分。
6、等级标准:90分以上为A等;80—89分为B等;80分以下为C等。
语文作业检查细则一、严禁老师批改作业时在作业本上打大的对号或者错号。
二、每月检查2次作业,每次作业检查任意抽查,抽取作业本数为班级人数的20﹪(取整数计算)。
三、具体批改要求如下:(一)一二年级:1、作业全批全改无漏批既是指凡是学生做过的题目无论对错,老师必须给予批改;对学生未做的题目老师应给予问号或是其他的评语,并写上补做及日期,否则算是漏批。
2、一年级的练习本(三线田字格或是拼音本等)学生写错的,老师每行订正一个字,剩下的也要批改,要求每两个字一勾制,严禁一行或者几行一勾制,否则算是误批或漏批。
3、练习本上:题目写错的字,老师如果发现请给予指出,如果没圈出来也不算是误批。
4、练习本或者是作业本书上看拼音写汉字、组词、简单的填空、抄词语等这几类题目,答案或题目中如有错别字的,老师必须给予改正,否则算是误批。
5、对于不写作业的学生,老师在前面用红笔开头写出作业,后面打问号,并写上补做及日期,否则算是漏批。
(二)三、四、五、六、年级:除了上面的1、3、4、5、四点,再加上一点:在一句话中有错别字的,老师给予圈出来后,要在句子的后面打上半对或者是错号,否则算是漏批。
小学数学教案评比规则
一、评比目的
1. 评选出优秀的小学数学教案,以鼓励教师编写高质量的教学设计;
2. 提高小学数学教案的质量,促进教学质量的提升;
3. 促进教师之间的交流和分享,促进教学改革的发展。
二、评比对象
1. 小学数学教师编写的教案;
2. 教案需符合教学大纲和教材要求。
三、评比内容
1. 教案的设计合理性:包括目标明确、内容丰富、结构完整、过程规范等方面;
2. 教学方法和手段的多样性和独创性;
3. 教学资源的合理利用和丰富性;
4. 教案的实施效果和评估方法;
5. 体现师生互动和情感教育的教学理念。
四、评比流程
1. 报名:教师自愿报名参与评比,提交教案材料;
2. 初选:评审组初选出符合评选标准的教案;
3. 复选:对初选出的教案进行再次评审,评选出优秀教案;
4. 公示:公示评选结果,颁发奖项。
五、评选标准
1. 教案整体质量占比60%;
2. 教学方法和手段占比20%;
3. 教学资源利用和丰富度占比10%;
4. 教学效果占比5%;
5. 教学理念体现占比5%。
六、评比奖项
1. 一等奖:优秀教案3份;
2. 二等奖:优秀教案5份;
3. 三等奖:优秀教案10份;
4. 参与奖:其他符合评选标准的教案。
七、评比要求
1. 教师参与评比需真实提交教案材料,不得抄袭他人教案;
2. 教案材料需符合评选要求,包括教案内容、教师基本信息等;
3. 教师需积极参与评比活动,接受评审组评议和建议。
以上为小学数学教案评比规则范本,具体评比细则可根据实际情况进行调整。
教学管理常规一《教案评比细则》教学管理常规一《教案评比细则》教案管理一、教案管理要求(一)规范性: 1.教学目标 2.教学重、难点 3.教学方法 4.教具 5.教学流程 6.板书设计 7.作业 8.课后反思(二)科学性:1.体现‘三维’教学目标:知识、技能、情感态度与价值观。
2.教材分析透彻、语言准确突出重难点。
3.教学环节齐全,有教师和学生活动同容、设计意图。
4.教案能体现传授知识的科学性,教学方法的灵活性、多样性。
(三)创新性: 1、教案能反映本学科的知识特点。
2、能合理地使用现代教学技术手段。
3、突出学生的自主性、合作性、探究性学习方式。
4、教学过渡语表述自然,论述规范科学,起到激发学习兴趣点拨、总结效果。
5、教学环境创设合理,各辅助手段恰当,体现信息技术与各学科间的整合。
6、练习内容紧扣学习目标,把握难易,讲求形式效果,有一定思维训练力度。
7、教案书写规范美观,完成备课节数,每学期开学前,要备出一周教案。
8、教案前要附有进度表,单元训练点及教学计划。
9、不得使用旧教案或抄袭他人教案。
(四)等级:教案分优、良、中、差四等级。
优5分良4.9—4.5分中4.4--4分差3.9含3.9分以下二、教案评比细则姓名课程 1 部门 2 序号评比标准分值得分1 教案装订整齐、保存完好、无破损、缺页、卷角、污染等现象。
0.2分 2 学期授课计划、课时授课计划及讲稿书写整齐,图表规范,审批及时。
0.3分 3 教案格式规范,各教学环节齐全,能体现教学全过程,对课堂教学有很好的指导作用。
1分 4 教案更新及时,特别对教学内容、方法、手段等方面进行更新,以体现学科发展的方向,体现因材施教。
1分 5 教学目的.明确,重点、难点突出,教材分析透彻,语言准确,切合教材和学生实际。
1分 6 教案中既能体现传授知识的科学性、系统性,又能体现教学方法的灵活性,能恰当合理的利用现代教学手段。
0.5分 7 教案能体现能力培养,要有利于培养学生的创新精神和求异思维。