小学六年级应用文作文规范
- 格式:docx
- 大小:20.11 KB
- 文档页数:2
小学生应用文写作要求及范文更新
一、小学生应用文写作要求:
1.写作目的明确:应用文是为实现其中一种目的所写的文字,写作时要明确写作目的,内容要围绕主题展开,不可偏离。
2.语言简练准确:小学生应用文写作要求用简单明了的语言,表达要准确,不要使用难懂的词汇和句子结构。
3.结构清晰有序:应用文一般包括开头、主体和结尾三个部分,要求结构清晰、层次分明,条理清晰。
4.注意规范:小学生应用文要注意字迹工整、格式规范,注意书写规则,不出错别字,避免出现语法错误。
六年级作文基本要求六年级作文基本要求一、基础写作——内容生活化。
一要紧扣时代脉搏,反映现实生活,要求内容健康向上。
二要展开想象,力求表达方式和手法新颖独特。
三要关注学生个性差异,鼓励有创意的表达。
二、拓展训练——内容具体化。
1、选择自己感受最深的生活小事来写,力求表达具体、详细。
2、把握好叙述的顺序,要写出自己的真情实感。
3、条理要清楚,语句通顺,注意不写错别字。
4、要使用积累的好词佳句。
5、写完后认真修改。
三、思维开放化。
如:生活在社会主义新中国,我们沐浴着党的阳光雨露,我们的生活充满了阳光,我们的生活更加绚丽多彩。
然而,又是什么让你有了这些感受?那就请你以《阳光》为题写一篇文章吧!开头要注意先声夺人,揭示主旨。
结尾处可以直抒胸臆,也可以含蓄蕴藉,留下无穷的想象空间,言尽而意无穷。
2、抓住景物特征,描写景物。
要按照一定的观察顺序,抓住景物的主要特征进行描写。
如:春天,一切都生机勃勃,花红柳绿。
但草地上只长出了嫩嫩的青草,却没有鲜艳的花朵。
夏天,树叶郁郁葱葱,花朵姹紫嫣红。
可草地上只长出了翠绿的叶子,却没有开出芬芳的花儿。
秋天,树叶金黄,硕果累累。
可草地上只长出了黄色的小草,却没有累累的果实。
冬天,白雪皑皑,银装素裹。
可草地上只长出了光秃秃的小草,却没有一丝绿意。
3、表达真情实感。
3、根据表达需要,扩写对话。
如:如果爸爸妈妈问你,“为什么今天你没有戴红领巾?”你该怎么说呢?那你就运用文中的对话回答吧!如果你是刘老师,面对不爱学习的同学,你该怎么做呢?请运用课文中对话的内容把它补充完整。
4、发挥想象,续编故事。
如:如果生活是一本书,那么同学就是精彩的故事,让我们走进同学的生活吧,我们也会讲一个生动的故事。
如:如果生活是一幅画,那么同学就是画中的人物,让我们走进同学的生活吧,我们也会给大家带来精彩的表演。
五、拓展练习——内容个性化。
四、表达有个性,符合文体特点,文体多样化。
(一)习作文体。
习作可从以下几个角度考虑选材: 1、从阅读中选材,引导学生学会阅读,培养学生良好品质;或者提供与众不同的选材,比如把家庭中的一个片断当作习作的内容。
人教版六年级上册作文要求
目标
本文档旨在提供人教版六年级上册作文要求,帮助学生更好地完成作文任务。
作文要求
1. 字数要求:每篇作文不少于800字。
2. 内容要求:根据不同主题,写出清晰、连贯和有逻辑性的作文。
3. 开头结尾:作文应具有明确的开头和结尾,能吸引读者注意并产生总结性的效果。
4. 语法和拼写:作文应该遵守正确的语法和拼写规则,以确保文章的准确性和流畅性。
5. 表达能力:作文应包含丰富多样的词汇和句型,并且能够清楚地表达学生的思想和观点。
6. 逻辑关联:作文应有明确的逻辑顺序和合理的段落划分,以确保文章内容的连贯性和紧凑性。
7. 篇幅要求:每篇作文应该围绕一个主题展开,避免篇幅过长或过短。
评分标准
作文将根据以下几个方面进行评分:
- 内容连贯性和逻辑性
- 语法和拼写准确性
- 表达能力和思维深度
- 结构和篇幅安排
- 词汇和句型的使用
示例主题
以下是一些可能的作文主题,你可以从中选择一个来完成作文任务:
1. 你最喜欢的动物
2. 你最喜欢的季节
3. 科技对我们生活的影响
4. 你最喜欢的书籍
5. 我的梦想
结论
通过遵循以上作文要求,你将能够写出内容丰富、结构合理的六年级作文。
祝你成功!。
小学必考 7 类应用文格式及写作技巧大全(附满分范文)01便条格式①“请假条”三个字要写在第一行正中。
②另起一行顶格写上称呼,后面用冒号。
③第三行空格写正文,要写清请假的原因和起止时间。
④正文写完后要写上祝语。
⑤署名要另起一行靠后写。
⑥日期要另起一行写在署名的下方。
另外:留言条、托事条格式与请假条相同。
满分范文请假条张老师:我昨天在游泳池游泳感冒了,今天早上起来头疼,还发烧了。
妈妈带我去看了医生,医生说我需要卧床休息两天,特向您请假两天。
望批准。
学生:汤嘉慧6月8日【点评】该请假条清楚明了,指出了自己因为感冒发烧不能去上课想要向老师请假两天的事由。
整个请假条内容完整,结构清晰。
02通知格式①在第一行正中写上“通知”二字,或“紧急通知”或“关于××的通知”,以引起读者注意。
②正文要另起一行空格写,写清时间、地点、事情、请谁参加、应注意什么。
但一定要简明扼要。
③正文写完后,另起一行空格写上“特此通知”。
④在正文的右下方分两行写出发通知的单位和日期。
⑤被通知的单位或有关人员,可以出现在正文中,也可以在第一行顶格写上,后加冒号。
满分范文通知校合唱队全体队员:校合唱队决定参加在市文化宫举行的国庆联欢会,请大家于10月1日上年7时在学校门口集合出发。
请全体队员按时参加。
校合唱队9月29日【点评】这则通知是严格按照通知格式来写的。
明确地指出该通知是发给校合唱队全体队员的,同时通知内容里面也包含了时间、地点、原因等,格式正确,整篇通知简洁明了。
03日记格式一般在第一行居右写清某年某月某日,星期几,也可以写上当天的天气情况;然后第二行开头空两格写正文,有时也可以给日记加个标题,点明主要内容。
满分范文9月30日星期日晴不一样的中秋节夜幕降临,晚霞渐渐消失在天际,一轮圆月升上天空,把柔和的光辉洒向大地。
中秋节一一家家户户团圆的日子,而我却怎么也笑不出来。
回想去年的中秋节,爷爷家非常热闹,四世同堂,其乐融融。
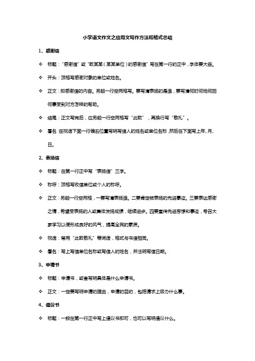
小学语文作文之应用文写作方法和格式总结1、感谢信❖标题:“感谢信”或“致某某(某某单位)的感谢信”写在第一行的正中,字体要大些。
❖开头:顶格写感谢对象的单位或姓名。
❖正文:即感谢信的内容。
另起一行空两格写。
要写清表扬的是谁,要写清何时何地何因何事受到对方怎样的帮助。
❖结尾:正文写完后,应另起一行空两格写“此致”,再换行写“敬礼”。
❖署名:在祝语下面一行偏右位置写明写信人的姓名或单位名称,然后在下面写上年、月、日。
2、表扬信❖标题:在第一行正中写“表扬信”三字。
❖称呼:顶格写收信单位或个人的称呼。
❖正文:另起一行空两格,一要写清表扬谁。
二要肯定被表扬的先进事迹。
三要表达感谢之情,希望受表扬的人或集体发扬成绩,继续进步。
四要宣传先进思想和事迹,号召大家学习以便形成良好的风气,提高全民的素质。
❖祝语:常用“此致敬礼”等词语,格式与书信相同。
❖署名:写上写信单位名称或写信人的姓名,并注明写信日期。
3、申请书❖标题:申请书,或者写明具体是什么申请书。
❖正文:一定要写明申请的理由,申请的目的,包括请求上级办什么事。
4、倡议书❖标题:一般在第一行正中写上倡议书即可,也可以写明倡议什么。
❖称呼:第二行顶格写明受倡议人的称谓。
❖正文:另起一行空两格写明倡议什么事,倡议的理由和背景,阐明倡议的目的和意义,并提出具体措施和希望。
❖结尾:写上具有号召力的话。
❖落款:在正文的右下方写明倡议者的个人姓名或单位名称及日期。
5、通知❖标题:在第一行的正中写上“通知”字样,有时可把通知的性质标出来,如紧急通知、会议通知等。
❖称呼:如果是发给个人的通知,要在标题下边,正文上边,用一行定格写上被通知人的姓名。
❖正文:在第二行空两格写起。
要写清时间、地点、时间、事件、要求谁参加以及注意事项。
写时要周密考虑,将所有有关因素都写清楚。
❖落款:在正文的右下方写明发出通知的单位名称和日期。
6、启示❖标题:在第一行正中写明启事的名称,如“寻物启事”,“寻人启事”,“招领启事”等。
小学作文指导:小学六年级语文应用文指导整理写作指导对同学作文的完善和改进有很大的关心,特殊是一些拔尖的同学,更是有很大的好处,能给他们带来醍醐灌顶的重要作用,以下是我整理的关于学校六年级语文应用文指导,供大家参阅。
学校六年级语文应用文指导:什么是书信?一书信的格式书信的格式一般分为五大部分:称谓、正文、结尾、署名、日期。
称谓一般要顶格写,称谓下面一般是一句问候语,前面应空两格。
然后再写正文。
结尾要写敬语,如"此致'、"祝'等,随写信人与收信人之间的关系、双方的地位、所处的季节等不同。
敬语的动词部分可写在正文末行,也可另起行定格写,而动词后面的内容则应移至下一行顶格写。
署名在正文的下方,一般靠纸的右边。
日期应写在署名的右下方,和署名大致对齐。
二、书信的分类书信因其应用的不同,有问候信、邀请信、感谢信、慰问信、家信等多种分类。
依据不同的分类,在使用的语气、敬语等方面也有不同。
三、信封书信由信封、信笺两部分组成。
现在的标准信封印有填写邮政编码的6个方格。
邮政编码由6位阿拉伯数字组成。
信封左上角的方格用来填写收信人的邮政编码,右下角的方格填写发信人的邮政编码。
千万别把邮政编码写错了位置。
横式信封的书写挨次是由上至下、由左至右。
上边写收信人的地址,位置偏左;中间写收信人姓名,字要写得稍大一些;下边写收信人的地址,位置偏右,地址要具体,字迹要工整。
学校六年级语文应用文指导:什么是日记?一个人把自己在每天的工作、学习和生活中的事情、感想和见闻有选择地、真实地记录下来,这就是日记。
坚持写日记,可以积累学问、积累生活阅历和写作素材;有助于培育观看力量、理解力量和表达力量;有助于提高思想品德修养,激励自己不断进步;有助于熬炼意志,培育恒心。
日记的一般写法:1、先在第一行中间写上某月某日,星期几,有的还要写上当天的天气状况。
2、其次行空两格开头写正文,转行要顶格。
正文一般用记叙文的形式写,有时也可以用谈论文的形式来写。
——文章来源网,仅供分享学习参考
1 六年级应用文作文规范
一、应用文
小学生要求掌握的应用文主要包括请假条、留言条、通知、倡议书、日记、书信等类型。
对于应用文,我们要重点复习应用文的写作格式。
1、请假条:第一行正中写“请假条”,第二行顶格写称呼。
第三行空两格写请假原因。
末尾署上姓名和日期。
2、日记:第一行写清楚年、月、日、星期、天气,第二行写正文。
3、书信:(1)正文格式。
第一行顶格写称呼,后面打冒号;第二行空两格写问候语;第三行写正文;祝词另起一行空两格写;最后在右下角写署名及日期。
(2)信封格式。
在左上角写收信人的邮编、地址;中间写收信人的名字;右下角写寄信人的地址和邮编;右上角贴邮票。
4、倡议书:在第一行正中写“倡议书”三个字:再另起一行顶格写接受倡议的人,打上冒号;第三行空两格开始写建议正文,正文要写明提出建议的理由,再写建议的具体内容;最后在正文右下方写建议人的名字、时间。
5、留言条:格式与书信基本相同,中介内容简短一些。
6、通知:第一行中间写“通知”二字,再另起一行写通知的内容要交待清楚涉及的时间、地点、人物、注意事项、准备要求等。
最后在右下方写上通知的单位和日期。
除通知不用写称呼外,我们可以将其它五种应用文的格式总结成一段顺口溜,以帮助学生强化记忆:称呼顶格加冒号,正文提行空两格,姓名日期往后靠。
以上几种应用文,书信、倡议书写大作文的可能性较大,其余的应用文一般采取小作文的形式放在阅读前一道题进行检测。
小学生应用文的格式小学常见应用文一、写通知:格式:一般先在第一行中间写“通知”二字,如果事情紧急,就写“紧急通知”。
第二行空两格写通知的正文,要写清楚会议或活动的时间、地点、内容,请谁参加,有时还要写上应该注意什么。
最后,在正文的右下方写上发通知单位的名称和日期。
通知3月5日(星期五)下午3时,在大礼堂举行学习雷锋诗歌朗诵会。
请全体少先队员准时参加。
少先队大队部3月1日1.第一行正中写“通知”二字。
2.写通知内容。
(时间、地点、人物、事件)3.最后写上发通知者的名称和发通知的日期。
二、留言条:格式: 1.标题(居中) 2.留给谁(称呼、顶格写)3.留言内容 4.留言人 5.日期留言条黄老师:您好!今天下午,我和李琴、舒晓等同学来看望您。
可是不巧,您出去了。
我们商量了一下,准备明天下午放学后再来。
您的学生:张莉9月9日三、书信信一般由五部分组成:1、第一行顶格写称呼。
2、第二行空两格开始写正文(写回信要明白来信讲了哪些事,针对来信的内容一一答复)。
3、正文结束部分写“此致。
祝”,也可以换行顶格写“致此”,换行顶格写祝愿语。
(给长辈的“身体健康!”等,给同辈的“学习进步”等。
)4、右下角写上写信人的称呼和姓名。
5、署名下面写上写信日期。
亲爱的妈妈:您好!…………………………………………………………………………………………祝您身体健康,工作顺利!您的儿子:XX7月16日四、信封的格式:第一行,收件人邮编;第二行,收件人地址第三行,收件人姓名;第四行,寄件人地址(你的邮编)214400江苏省江阴市文定新村2幢305室王晓军(收)江阴市河塘中心小学五(1)班XXX寄邮政编码:214419五、表扬稿表扬稿由名头、表扬对象、表扬内容、署名、日期五部分组成。
1、表扬稿的名头:写在稿纸第一行中间;2、表扬对象和表扬内容:可以分列两段,也可以合为一段;表扬对象,一般要写清楚被表扬人的姓名、单位,或标明身份;表扬内容,要写清楚为什么表扬(原因),表扬他什么(经过),向他学习什么(表扬目的)。
六年级作文格式
六年级作文格式一般为三段式,包括开头、正文和结尾。
下面是一个六年级作文的常
见格式:
1. 开头部分:
- 题目:写明作文的题目;
- 寒暄:可以用一句话引入话题,或者简单描述背景;
- 简要说明:说明你要写的内容,提出你的观点或论述的主题。
2. 正文部分:
- 分段阐述:将你的观点或论述分成多个段落,每个段落表达自己一个观点或论述;
- 段落结构:每个段落都有一个主题句,主题句后面是支持句或例子,最后是一个
总结句;
- 衔接:每个段落之间应该有合适的过渡词或句子,使整篇文章连贯而流畅;
- 补充细节:可以在支持句或例子后面补充一些细节或解释,以增加文章的丰富度。
3. 结尾部分:
- 总结观点:用一到两句话总结你的观点或论述的主题;
- 结束语:可以用一句话作为结尾,给读者留下深刻的印象。
值得注意的是,六年级作文的格式并不是固定的,可以根据具体题目和情况进行适当
调整。
但总体上应该包括开头、正文和结尾三个部分,并且每个部分应该有明确的内
容和呈现方式。
小学六年级应用文格式【范文5篇】我的课余活动有跳长绳、打陀螺、扔垒球、打羽毛球……我最喜欢溜冰。
有一天,妈妈给我买了一双溜冰鞋,还给我买了许多的塑料杯子。
我问妈妈:“妈妈,你买这些塑料杯子有什么用呢?”妈妈说:“让你学溜冰呀!”我呆头呆脑的说:“学溜冰?怎么学呀?”要把杯子放在地上,还有很整齐,而且每一个塑料杯子中间要留一些空隙,你穿着溜冰鞋一个一个弯弯扭扭地溜过去。
晚上,妈妈带我到岳林广场上学溜冰。
我们来到广场的中间练起了溜冰。
妈妈把杯子放到地上,我穿上溜冰鞋滑了过去。
因为我从来没有学过溜冰,也没看过别人学溜冰,所有,我才刚溜到第一个杯子就摔倒在地上,龙得四脚朝天。
我没有放弃,在妈妈的指导下,我摔倒了又爬起来,起来又倒下,一遍又一遍,我终于学会了。
通过溜冰,我懂得只要刻苦努力,做什么都能成功。
我有一个小伙伴,她长着高高的个子,一张瓜子脸上长着一双炯炯有神的眼睛,眼睛下有一个高高的鼻子,鼻子下有一张大嘴,从这张嘴蹦出来的话,有时能让你火冒三丈,抽泣不已;有时却让人捧腹大笑忍俊不禁。
没错,她就是我的小伙伴,也是我的学习好榜样张慧玲。
说起这个张慧玲,她是一个助人为乐的人。
记得有一个星期日,我和她一起去公园玩。
在路上,我看见有一个沟渠盖没盖好,我就绕着走过去。
走着走着,我突然发现在身旁的张慧玲不见了,我回头一看,见到她正在用力地把沟渠盖搬起来,想要把盖子盖回去,可是她不够力,搬不起来。
我说:张慧玲,咱们快走吧,已经二点半了,再不走就没时间玩了。
而且那个盖子那么脏,还是不要搬了吧。
她听了我的话后,说:我们应该助人为乐,我觉得这样做更加快乐。
何况我们是少先队员,更加应该这样做。
我听了她的话后,惭愧极了,走过去和她一起把盖子盖回去了。
我们刚走开,只见一群正在溜旱冰的小朋友飞快地经过这个沟渠盖,如果不把盖子盖回去,那群孩子很有可能会掉进沟渠里的。
我的小伙伴还是个书呆子呢!有一星期六的早上,我和她一起去书店买书,当她看到《小学生作文宝典》这本书时,就高兴地买下来,在旁边津津有味地看起来,我在书店走了两圈,发现没有我想买的那本书,于是,我大声地说:张慧玲,走,我们到别的书店买书。
应用文指导小学阶段学习的应用文有多种,包括:请假条、留言条、书信、日记、感谢信、表扬信、读后感、通知、申请书等等。
在这里我们着重指导大家学习写好读后感和日记以及书信,因为这三种应用文的写作难度较大,而且考试时出现的几率较多。
其它的应用文指导我们会在例文点评后附上简要的注意事项,希望能给同学们起到学习和借鉴的作用。
读后感基础知识概述:什么是读后感?读后感,就是读了一本书或一篇文章,或读了一段话,或读了几句名言后,把具体感受和得到的启示写成的文章。
读后感的特点。
所谓“感”,可以是从书中领悟出来的道理或精湛的思想,可以是受书中的内容启发而引起的思考与联想,可以是因读书而激发的决心和理想,也可以是因读书而引起的对社会上某些丑恶现象的抨击。
读后感的表达方式灵活多样,基本属于议论范畴,但写法不同于一般议论文,因为它必须是在读后的基础上发感想。
日记基础知识概述:什么是日记?一个人把自己在每天的工作、学习和生活中的事情、感想和见闻有选择地、真实地记录下来,这就是日记。
坚持写日记,可以积累知识、积累生活经验和写作素材;有助于培养观察能力、理解能力和表达能力;有助于提高思想品德修养,激励自己不断进步;有助于锻炼意志,培养恒心。
日记的一般写法:1、先在第一行中间写上某月某日,星期几,有的还要写上当天的天气情况。
2、第二行空两格开始写正文,转行要顶格。
正文一般用记叙文的形式写,有时也可以用议论文的形式来写。
不管用什么形式来写,都要正确反映当天遇到的有意义的事情,反映这一天自己的思想感情。
另外,日记的内容要真实。
诚实,是一种美德,自己怎样想,就怎样写,不要说假话。
正文的篇幅可长可短,长的可以写成千字,短的可以只写一两句话。
这要看自己所写的内容来决定。
如果要详细地记下一件事,既要把事情的前因后果交代清楚,又要把事情的经过写得具体,那篇幅就要长些。
如果要记的是自己从书本上看到的或从人家那里听到的一个知识,只要写下这个知识的要点,那篇幅就可以短些。
人教版六年级上册作文格式
1. 作文标题
作文标题应简明扼要地概括文章主题,突出核心内容。
2. 作文结构
六年级上册作文一般包括以下三个部分:
(1) 开头
开头应引起读者的兴趣,可以使用引言、问句、小故事等方式引入话题,并明确表达自己的立场或观点。
(2) 中间
中间部分是作文的主体,要根据所给题目或自选题目展开叙述或阐述论点。
可以逐个列举事实、原因、目的等,用恰当的语言表
达自己的思想和观点,可以适当使用举例、对比、比喻等修辞手法,增加文章的说服力和可读性。
(3) 结尾
结尾要简明扼要地总结文章的内容,并给读者以思考和启示,
给人以深刻印象。
也可以用概括全文、提出建议、呼吁等方式结束
作文。
3. 作文篇幅
人教版六年级上册作文一般要求800字以上,可以根据具体的
题目要求适当控制篇幅,保持适度。
注意不要过于啰嗦,语言要简
练有力,表达清晰。
4. 作文语言
作文语言应准确、地道、连贯。
注意使用正确的词汇、语法和
句型,避免语法错误和拼写错误。
可以适当运用各种修辞手法,提
高作文的表现力。
5. 参考范文
可以参考人教版六年级上册教材中的范文,注意借鉴范文的结构、语言和表达方式,但不可照搬范文内容。
要根据自己的实际情况和题目要求进行创作,保持独特性和个性风格。
以上是人教版六年级上册作文的基本格式要求,希望能对你有所帮助。
祝你写作顺利!。
小学作文指导:小学六年级语文应用文指导写作指导对学生作文的完善和改进有很大的帮助,特别是一些拔尖的学生,更是有很大的益处,能给他们带来醍醐灌顶的重要作用,以下是橙子整理的关于小学六年级语文应用文指导,供大家参阅。
小学六年级语文应用文指导:什么是书信?一书信的格式书信的格式一般分为五大部分:称谓、正文、结尾、署名、日期。
称谓一般要顶格写,称谓下面一般是一句问候语,前面应空两格。
然后再写正文。
结尾要写敬语,如“此致”、“祝”等,随写信人与收信人之间的关系、双方的地位、所处的季节等不同。
敬语的动词部分可写在正文末行,也可另起行定格写,而动词后面的内容则应移至下一行顶格写。
署名在正文的下方,一般靠纸的右边。
日期应写在署名的右下方,和署名大致对齐。
二、书信的分类书信因其应用的不同,有问候信、邀请信、感谢信、慰问信、家信等多种分类。
根据不同的分类,在使用的语气、敬语等方面也有不同。
三、信封书信由信封、信笺两部分组成。
现在的标准信封印有填写邮政编码的6个方格。
邮政编码由6位阿拉伯数字组成。
信封左上角的方格1 / 4用来填写收信人的邮政编码,右下角的方格填写发信人的邮政编码。
千万别把邮政编码写错了位置。
横式信封的书写顺序是由上至下、由左至右。
上边写收信人的地址,位置偏左;中间写收信人姓名,字要写得稍大一些;下边写收信人的地址,位置偏右,地址要详细,字迹要工整。
小学六年级语文应用文指导:什么是日记?一个人把自己在每天的工作、学习和生活中的事情、感想和见闻有选择地、真实地记录下来,这就是日记。
坚持写日记,可以积累知识、积累生活经验和写作素材;有助于培养观察能力、理解能力和表达能力;有助于提高思想品德修养,激励自己不断进步;有助于锻炼意志,培养恒心。
日记的一般写法:1、先在第一行中间写上某月某日,星期几,有的还要写上当天的天气情况。
2、第二行空两格开始写正文,转行要顶格。
正文一般用记叙文的形式写,有时也可以用议论文的形式来写。
小学六年级应用文格式(实用版)编制人:__________________审核人:__________________审批人:__________________编制单位:__________________编制时间:____年____月____日序言下载提示:该文档是本店铺精心编制而成的,希望大家下载后,能够帮助大家解决实际问题。
文档下载后可定制修改,请根据实际需要进行调整和使用,谢谢!并且,本店铺为大家提供各种类型的实用资料,如叙事作文、写景作文、抒情作文、童年作文、童话作文、山水作文、状物作文、观察日记、英语作文、其他资料等等,想了解不同资料格式和写法,敬请关注!Download tips: This document is carefully compiled by this editor.I hope that after you download it, it can help you solve practical problems. The document can be customized and modified after downloading, please adjust and use it according to actual needs, thank you!In addition, this shop provides all kinds of practical materials for you, such as narrative composition, landscape composition, lyric composition, childhood composition, fairy tale composition, landscape composition, composition, observation diary, English composition, other materials and so on, want to know different data formats and writing methods, please pay attention!小学六年级应用文格式大家都经常接触到作文吧,作文是由文字组成,经过人的思想考虑,通过语言组织来表达一个主题意义的文体。
小学语文应用文作文,的字数要求在咱们的小学语文学习中,应用文作文这一块儿可真是别有一番天地。
它不像写个童话故事能天马行空,也不像描绘风景能尽情抒情,它有着自己独特的规矩和门道。
就拿请假条来说吧,有一次我因为生病想跟老师请假。
我本以为这是小菜一碟,不就是写几句话嘛。
于是,我大笔一挥,写道:“老师,我病了,要请假。
”然后就把这“杰作”交上去了。
结果,老师把我叫到办公室,一脸严肃地说:“这能叫请假条吗?”我当时就懵了,不明白问题出在哪儿。
老师指着我的“大作”,耐心地给我讲解:“你看啊,请假条得先有称呼,‘尊敬的老师’,这是基本的礼貌。
然后呢,得说清楚你请假的原因,你只是说病了,到底啥病啊?严不严重?啥时候开始不舒服的?接下来,要写明请假的天数,是一天还是两天?最后,还得有落款,写上你的名字和日期。
”我听着老师的话,脑袋像小鸡啄米似的不停点头,心里那个懊悔呀,咋就把这些重要的细节给忽略了呢!回到教室,我重新认认真真地写了一份请假条:尊敬的老师:您好!我从昨天晚上开始就觉得头疼、浑身无力,今天早上一量体温,居然发烧到38.5 度。
妈妈带我去看了医生,医生说需要休息两天。
所以,我想向您请假两天,从今天开始,到后天结束。
希望您能批准,我会在家好好养病,争取早点回来上课。
您的学生:[我的名字][具体日期]当我再次把这份请假条交给老师的时候,老师终于露出了满意的笑容,我这心里的大石头才算落了地。
还有一次,老师让我们写一则寻物启事。
我心想,这还不简单,不就是描述一下丢的东西嘛。
于是,我写道:“我丢了一支钢笔,黑色的,很好用。
”我觉得这已经把关键信息都说了,应该没问题。
可没想到,老师又给我指出了一堆不足。
老师说:“你得说清楚在哪里丢的呀,大概什么时间丢的,钢笔有没有什么特别的标志或者特征。
这样别人才能更准确地帮你找到。
”我一拍脑袋,哎呀,我怎么又忘了这些重要的细节!经过老师的指导,我重新写了一份寻物启事:寻物启事本人于昨天下午放学后,在学校操场丢失了一支黑色的钢笔。
小学生应用文格式及范本一、请假条格式:一般先在第一行中间写上“请假条”,第二行顶格写向谁请假,并在后面写上冒号。
再另起一行空两格,写谁请假、请假的原因和请假多少时间。
最后,在右下方写上请假人的姓名和日期。
二、留言条格式:分三部分,称呼、正文、署名和日期。
(不写标题)称呼要顶格写,条子留给谁就称呼谁。
在称呼下一行空二格写正文,简单明了的把你要给对方说的事情写清楚。
在正文下面写清楚谁留的条子,并在署名的下一行写清写留言条三、通知格式:一般先在第一行中间写“通知”二字,如果事情紧急,就写“紧急通知”。
第二行空两格写通知的正文,要写清楚会议或活动的时间、地点、内容,请谁参加,有时还要写上应该注意什么。
最后,在正文的右下方写上发通知单位的名称和日期。
四、信封1、信封的左上角画着六个方格,填上收信人的邮政编码。
第一行写收信人的地址。
写地名要由省、市、县,一直写到区、街和门牌号码。
如果是给农村写信,还要写上乡名和村名。
2、在信封的第二行中间写收信人的姓名。
可以根据收信人的身份,在名字后面写“同志收”或“先生(女士)收”等,此处要避免写称谓,如,不宜写“爷爷收”。
3、信封的第三行写上寄信人的地址和姓名。
信封的右下角有六个小方格,应在这里填上寄信人的邮政编码。
信件万一出现投递困难的情况,邮局可以凭借五、启事启事的内容一般由标题、正文、落款三部分组成。
比如拾到东西后,希望迅速找到失主,归还原物,就可以写招领启事。
要写清拾到物品的名称、时间、地再如东西丢失后,希望得到大家的帮助,把失物找回来,就可以写寻物启事。
要写清丢失物品的名称、特征和丢失的时间、地点,并写明交给谁或交到什么地方。
六、表扬信第一行正中间写上文中名称“表扬信”;第二行顶格写上被表扬的机关、单位、团体或个人的名称、姓名,写给个人的表扬信,应在姓名之后加上“同志”、“先生”等字样,后边加冒号。
若直接张贴到某机关、单位、团体的表扬信,开头可不必再写受文单位;另起一行写正文,交代清楚表扬的理由,指出行为的意义,并作结尾;再起一行落款,落款应写明发文单位名称或个人姓名。
小学六年级应用文作文规范
本文是关于小学六年级应用文作文规范,感谢您的阅读!
小学六年级应用文作文规范
小学生要求掌握的应用文主要包括请假条、留言条、通知、倡议书、日记、书信等类型。
1、请假条:第一行正中写“请假条”,第二行顶格写称呼。
第三行空两格写请假原因。
末尾署上姓名和日期。
2、日记:第一行写清楚年、月、日、星期、天气,第二行写正文。
3、书信:(1)正文格式。
第一行顶格写称呼,后面打冒号;第二行空两格写问候语;第三行写正文;祝词另起一行空两格写;最后在右下角写署名及日期。
(2)信封格式。
在左上角写收信人的邮编、地址;中间写收信人的名字;右下角写寄信人的地址和邮编;右上角贴邮票。
4、倡议书:在第一行正中写“倡议书”三个字:再另起一行顶格写接受倡议的人,打上冒号;第三行空两格开始写建议正文,正文要写明提出建议的理由,再写建议的具体内容;最后在正文右下方写建议人的名字、时间。
5、留言条:格式与书信基本相同,中介内容简短一些。
6、通知:第一行中间写“通知”二字,再另起一行写通知的内容要交待清楚涉及的时间、地点、人物、注意事项、准备要求等。
最后在右下方写上通知的单位和日期。
除通知不用写称呼外,我们可以将其它五种应用文的格式总结成
一段顺口溜,以帮助学生强化记忆:称呼顶格加冒号,正文提行空两格,姓名日期往后靠。
以上几种应用文,书信、倡议书写大作文的可能性较大,其余的应用文一般采取小作文的形式!
感谢您的阅读,本文如对您有帮助,可下载编辑,谢谢。