数学本质概念——角
- 格式:doc
- 大小:86.00 KB
- 文档页数:14
三年级数学角的认识知识点总结三年级数学角的认识知识点1角的组成:角是由一个顶点两条边组成的。
2角的大小与角的两条边的长短没有关系,跟角的开口大小有关系:角的开口越大,角就越大;开口越小,角就越小。
3角的分类,按照角的大小可以分成:锐角直角钝角(平角周角本学期不需要掌握,孩子知道即可,课上讲过)4锐角:比直角小的角叫锐角,也就是:锐角90°(角的度数不要求掌握,了解即可)直角:度数是90°的角叫直角,也就是:直角=90°。
钝角:比直角大比平角小的角叫钝角,也就是:90° 钝角180°5做题时,如果让画出一个什么角,画完后一定要有一个表示角的小标志,即直角是一个直的小折线,钝角锐角都是小弧线是否标出顶点和边要看题目具体要求。
6做题时,如果具体到某个角上,一定要用∠1∠2∠3等表示,不能只填序号。
7在方格纸上画角时,选定方格纸的一个横竖线交叉点为角的顶点,另一边就沿着横线或竖线画,这样画清楚干净,而且直角更好画,不易丢分。
三年级数学角的认识教案教学过程:一新课导入(1)出示下图:提问:这幅画上画了什么?它是有哪些图形组成的?能指出这个机器人的手在哪儿吗?指出:它是这个三角形的一部分,它也有个名称。
(2)揭题:今天我们一起来认识这一种新的图形——角二操作探究〈一〉认识实物中的角1学生举例日常生活中的哪些物体的面有角生:屋顶有角三角板上有角……师:你能指出三角板上的角在哪儿呢?教师规范指角的方法。
2从实物中找角。
每同桌同学为一组,合作从所给的学具袋中(五角星长方形纸片圆形纸片吸管小棒)找出角,并按这些物体有角没角分成两类【评析:从生活中引入角,从认识的事物中进行分类,初步感知生活角的特点,从辨析中理解角。
】3初步认识角的形状和特征。
(1)教师要求每个学生在以上表面有角的学具材料中取一个物体,提问:仔细看一看,用手摸一摸,用语言描述角是怎样的?(小组讨论)(2)根据学生的回答。
數學本質概念-角-純數四陳映妤一、分年細目中的「角」二、「角」的概念數學上的角概念和日常生活中所談到的角,所表示的意義有時是不太一樣的。
兒童角概念的認知,有其發展的順序性,先由具體的經驗、察覺,漸進發展至抽象概念的理解。
以下先就角概念加以闡釋,再說明兒童的學習發展特徵及指導原則。
1、一般生活中所說的角概念一般人對角的認識,常是真正角概念的局部:一個角有個線段當作邊,兩邊中夾著一塊區域,產生一個尖尖的頂點。
此外,常以角的頂點或頂點的鄰近區域來描述角,如桌角,墻角,三角形上的角,四邊形上的角,.....,等,由於角的形象大都以有限度的物件呈現,因此,角的邊也常以線段表示。
2、理想的角概念從實際經驗及數學上的定義,角的意義可分成以下三方面來說明(Michael C.1989):(1)角是一雙定出兩個方向間的差量之射線。
(2)角是自同一端點射出的兩射線圍出的一個帄面區域。
(3)角是一射線繞其端點旋轉一個程度的量。
因此,理想化的角概念,可簡單說成是自一點朝兩個不同的方向延伸出兩條射線的結構,角的邊是射線而不是線段(在旋轉產生角的情況下,雖然旋轉是一種動作,動作停止,其現象即消失,但它有一個起始方向和終止方向,此二方向可用兩條射線來表示),此兩射線是製程角的張開活動的限制邊界。
不論代表此射線的線段長短(此時的長短,只是線段的另一端點的不同而已)如何,均可完成同樣的限制活動。
事實上,帄面上的有限圖形(如多邊形)中,並不包含任何角,而只包含了角頂點的鄰近區域。
構成角頂點的鄰近區域線段長度的不同,會使角頂點的鄰近區域有所不同。
同時,角與角的內部是共生的(二者同時出現),角的兩邊之張開程度大小,不因為邊長的差異而有所不同。
三、專家學者怎麼看待「角度」單元內容(一)心理學家談兒童「角」的認知概念1、Piaget的角概念發展階段論Piaget和Inhelder(1971)以三個有關角的測量設計來分析兒童角的概念,結果將兒童角的概念發展依年齡分成四個階段,分別是階段I(4-5歲)階段IIA(6歲)此兩階段僅能藉由視覺估測來畫圖形,無法運用工具測量;階段IIB(6-7歲)能做長度測量,但不會做角度測量;階段IIIA(7-9歲),在複製角時,能以直尺維持線段的斜度,但無法覺察角的存在;階段IIIB(9歲-9歲6個月)利用直角當作參考角,以直線測量的方式,找出斜度和垂直底邊的高;階段IV(大於9歲6個月)能擺脫圖形本身的影響,畫出補助線和高,能將角的概念普遍化。
二年级数学上册教案——认识角(2)教材版本:人教版课时:2课时教学目标:1. 让学生理解角的含义,能够识别生活中的角。
2. 培养学生观察、操作、概括能力,发展空间观念。
3. 培养学生合作交流的学习意识,体验数学与生活的联系。
教学内容:1. 角的概念2. 角的初步认识3. 角在生活中的应用教学重点:1. 角的概念及特征2. 角的初步认识教学难点:1. 角的概念的理解2. 角的初步认识教学过程:第一课时:一、导入1. 老师出示图片,引导学生观察图片中的角。
2. 学生分享观察到的角,并说出角的名称。
二、新课讲解1. 老师讲解角的含义,引导学生理解角的概念。
2. 学生跟随老师一起学习角的初步认识,了解角的性质。
三、课堂练习1. 老师出示练习题,学生独立完成。
2. 老师点评学生的练习,解答学生的疑问。
四、课堂小结1. 老师引导学生回顾本节课所学内容,总结角的含义和初步认识。
2. 学生分享自己的学习心得。
第二课时:一、复习导入1. 老师出示图片,引导学生观察图片中的角。
2. 学生分享观察到的角,并说出角的名称。
二、新课讲解1. 老师讲解角在生活中的应用,引导学生了解角的实际意义。
2. 学生跟随老师一起学习角在生活中的应用,培养实际操作能力。
三、课堂练习1. 老师出示练习题,学生独立完成。
2. 老师点评学生的练习,解答学生的疑问。
四、课堂小结1. 老师引导学生回顾本节课所学内容,总结角在生活中的应用。
2. 学生分享自己的学习心得。
教学评价:1. 课后对学生的练习进行批改,了解学生对本节课内容的掌握程度。
2. 在下一节课开始时,对学生进行提问,检查学生对本节课内容的复习情况。
教学反思:通过本节课的教学,我发现学生在角的初步认识方面还存在一定的困难,需要在今后的教学中加强练习和引导。
同时,我也发现学生在观察、操作、概括能力方面有所提高,这让我感到欣慰。
在今后的教学中,我将继续关注学生的学习情况,及时调整教学方法,提高教学效果。
分课时教学设计教师活动2:问题:与线段一样,角也是一种基本的几何图形,你能从下面的图片中找到角的形象吗?预设:引问:你能总结出角的定义吗?活动意图说明:教师活动3:指出:角:有公共端点的两条射线组成的图形叫做角.即:角的静态定义讲解1:公共端点叫角的顶点,两条射线叫角的边。
讲解2:角的表示方法(角用符号“∠”来表示.)用三个大写字母表示:∠AOB 或∠BOA或∠O用一个小写希腊字母加弧线表示: ∠a用一个数字加弧线表示:∠1想一想:如图,能把∠a记作∠O 吗?为什么?∠a还可以怎样表示呢?预设:不能;理由:唯有在顶点处只有一个角的情况,才可只用顶点的一个字母来表示这个角;否则分不清这个字母究竟表示哪个角.∠AOB师出示动画指出:角:也可以看作由一条射线绕着它的端点旋转而形成的图形.即:角的动态定义思考:如图,射线OA绕点O旋转,当终止位置OB和起始位置OA成一条直线时,形成什么角?继续旋转,OB和OA重合时,又形成什么角?归纳:平角:当射线OA绕O点旋转,当终止位置OB与起始位置OA在一条直线上时,形成平角;周角:当射线OA绕O点旋转,当终止位置OB与起始位置OA重合时,形成周角.注意:1.平角和周角都是“角”,而不是“线”.因此,不能说“一条直线就是平角”,也不能说“一条射线就是周角” .2.平角的一半是直角,1直角=90°,通常在直角的顶点处加上“”或“”标志.讲解:我们常用量角器量角. 度、分、秒是常用的角的度量单位.把一个周角360等分,每一份就是1度的角,记作1°;把1度的角60等分,每一份叫做1分的角,记作1′;把1分的角60等分,每一份叫做1秒的角,记作1′′1周角=360°1平角=180°1直角=90°1° =60 ′1 ′ =60 ′′角的度、分、秒是60进制的,这和计量时间的时、分、秒是一样的.想一想:借助三角尺,我们能直接画出哪些度数的特殊角?预设:90º,60º,45º,30º想一想:如何借助量角器来度量角的度数呢?预设:用量角器度量角的方法:1.对中——角的顶点对准量角器的中心;2.重合——角的一边与量角器的零线重合;3.读数——读出角的另一边所对的度数.指出:借助量角器,可以画出任何给定度数的角.讲解:角度制:以度、分、秒为单位的角的度量制,叫做角度制.如:∠α 的度数是48度56分37秒,记作:∠α=48°56′37 ′′此外,还有其他度量角的单位制.例如,以后将要学到的以弧度为基本度量单位的弧度制,在军事上经常使用的角的密位制,等等。
初中数学什么是角
角是平面几何中的一个重要概念,它是由两条射线共同形成的,其中一个射线称为角的边,另一个射线称为角的腿。
角是以顶点为中心,以边作为半径所围绕的部分。
角的度量单位有两种常见的形式:度和弧度。
度是最常用的单位,一个完整的角度为360度。
弧度是另一种度量角的方式,一个完整的角度为2π弧度。
在初中数学中,我们通常学习以下几个与角相关的概念和性质:
1. 角的分类:根据角的大小,角可以分为锐角、直角、钝角和平角。
锐角的度数小于90度,直角为90度,钝角的度数大于90度,而平角为180度。
2. 角的度数:角的度数是指角所占据的弧度或度数的大小。
例如,一个角为60度,意味着它所占据的弧度或度数为60。
3. 角的度数运算:在角度运算中,我们学习如何进行角的加法、减法、乘法和除法。
例如,两个角的度数相加可以得到它们的和。
4. 角的平分线:角的平分线是指将一个角平分为两个相等角的射线。
平分线一般通过角的顶点,并将角分为两个相等的部分。
5. 角的性质:根据角的性质,我们学习如何判断两个角是否相等、是否互补、是否补角等。
这些性质有助于我们解决角相关的问题。
这些只是初中数学中关于角的一些基本概念和性质。
如果你需要更深入的了解,还可以进一步学习三角函数、角度的弧度制和三角恒等式等内容。
角的相加原理——小学数学第三册教案第三单元在我们日常生活中,角是一个非常常见的概念。
学习角不仅可以丰富我们的生活,还可以帮助我们更好地理解周围发生的事情。
今天,我们将来学习小学数学第三册教案第三单元——角的相加原理,为大家深入浅出地讲解这一概念。
一、角的定义在开始学习角的相加原理之前,我们首先需要了解什么是角。
简单来说,角就是由两条射线(或两条直线段)共同起源的点所夹的图形。
这个起源点叫做角的顶点,两条射线(或直线段)叫做角的边。
我们将这些角分为两种:锐角和钝角。
锐角:锐角指的是角度小于90度的角,例如我们常见的直角和锐角三角形中的角。
钝角:钝角则是指角度大于90度的角,例如一个平凡角(180度)或一个钝角三角形中的角。
二、角的种类在学习角的相加原理之前,我们还需要了解一些角的种类。
根据两个角的大小和角度之间关系不同,我们可以将角分成五种不同的类型,分别是:对顶角、邻补角、补角、余角和同位角。
1.对顶角:对顶角指的是一个顶点被两条相交的直线分成两个相对的角。
这两个角的度数相等,称为对顶角。
2.邻补角:邻补角指的是一个角和它的补角一起等于90度的角。
3.补角:补角指的是一个角和它的补角一起等于180度的角。
4.余角:余角指的是两个角和它们的和一起等于90度的角。
5.同位角:同位角指的是两个角位于同一幅图形内的角,它们各自所对的直线平行,而且两个角的度数相等。
三、角的相加原理现在,我们来重点讲解角的相加原理。
角的相加原理是指,在同一幅图中,若两角的非公共边构成一条直线(即两角是相邻角),则这两角的度数之和等于180度。
在一个平面内,我们可以将任何多边形分成若干个三角形。
因为每个三角形的总角度都是180度,所以总角度和公式可以用来计算任何多边形的总角度。
总角度和公式:总角度和 = (n-2)180度其中,n表示多边形的边数。
四、案例分析为了更好地理解角的相加原理,我们来看下面这张图。
这个图展示了一个矩形,其中A、B、C、D是矩形的四个顶点。
基于儿童视角把握数学本质作者:***来源:《小学教学参考(数学)》2022年第01期[摘要]“角的认识”是数学的“空间与图形”领域中的重要的基础性知识,它对学生后续深入学习几何图形的知识起着铺垫作用。
文章通过比较分析人教版、北师大版和苏教版教材,结合学生实际学情,从儿童的视角出发设计数学活动,让学生把握“角”的数学本质,旨在帮助学生真正理解“角”的概念的内涵和外延。
[关键词]角;儿童视角;数学本质[中图分类号] G623.5 [文献标识码] A [文章编号] 1007-9068(2022)02-0069-03“角的认识”是数学的“空间与图形”领域中一部分非常重要的基础性内容。
这部分内容对学生后续深入学习几何图形的知识起着铺垫作用。
从教材的编排方面看,“角的认识”是学生对几何平面图形由感性到理性的一种认识飞跃。
因此,“角的认识”这部分内容的学习至关重要。
小学阶段,“角的认识”的内容主要分为角的初步认识、角的认识和度量。
笔者比较人教版、北师大版和苏教版三个版本的教材(见图1)后发现,它们都采用了分散编排的形式,将“角的初步认识”编排在二年级教材中,而“角的认识和度量”则编排在四年级教材中。
教材这样设置的原因是考虑到低年级和中年级学生的学习能力和身心特点的不同。
三个版本的教材不仅都是分段编排,且每个版本的呈现顺序和编写内容都有其相同之处。
如在二年级之前,各版本教材已经安排了长方形、正方形、三角形和圆的直观认识,都是在学生从实物抽象出长方形、正方形、三角形和圆等活动经验的基础上,进一步拓展学生对角的初步认识;都是从学生熟悉的生活物品或情境出发,从具体物体中抽象出角,初步建立角的表象。
学生通过观察和对比,了解角有一个顶点和两条边,它是有大有小的,在此基础上再初步了解直角、锐角和钝角。
而到四年级,是在认识射线的基础上深入展开对角的认识。
两个时期的教学在内容和目标上有明显的层次性,不同学段的教学指向不同年龄段学生的思维水平,抽象程度逐步加强。
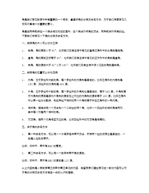
角是我们学习数学中非常重要的一个概念,掌握好角的分类及命名方法,对于我们后面学习几何知识具有十分重要的意义。
角是由两条射线在一个端点相交构成的图形,这个端点叫做角的顶点,两条射线叫做角的边。
下面我们来学习一下角的分类及命名方法。
一、按照角的大小可以分为三类1.锐角:角的度数小于90°,比如我们日常生活中常见的直角三角形中的尖角就是锐角。
2.直角:角的度数正好等于90°,比如我们日常生活中常见的正方形中的角就是直角。
3.钝角:角的度数大于90°小于180°,比如我们日常生活中很少见到的角就是钝角。
二、按照角的位置可以分为四类1.内角:位于多边形内部的角,每个多边形的内角和是固定的。
比如三角形的内角和是180度,四边形的内角和是360度。
2.外角:位于多边形外部的角,每个多边形的外角和也是固定的,等于360度。
外角和等于内角和的原因是因为外角和的度数加上对应的内角和的度数等于180度。
比如三角形中以某一边为分割线,和这条边不相邻的两个外角和等于所在三角形的一条内角。
3.相邻角:指有共同一个顶点和一个公共边的两个角,比如一个四边形的相邻角有两对,其中每一对是两个相邻的角。
4.对顶角:指两个内角相互对应的角,比如四边形中的对顶角是相等的。
三、关于角的命名方法1.第一种命名方法:可以用一个大写字母来表示顶点,然后两个边的顺序也是固定的,一般是从左到右表示。
比如:如所示,表示角BAC的意思。
2.第二种命名方法:可以用一个数字来表示角的度数。
比如:如所示,表示角ABC的度数是120度。
以上内容就是小学数学第三册教材第三单元的内容,希望同学们通过学习这一部分内容可以对于角的分类及命名方法有进一步的认识和理解。
通过以上介绍,我们可以看到,角是具有一些固定特征和分类的,这些特征和分类很大程度上决定了角的性质和应用。
在后续的数学学习中,我们还会用到很多和角有关的知识,因此,学好角的分类及命名方法是对于我们后面学习数学知识非常有帮助的。
数学本质概念-角-纯数四陈映妤一、分年细目中的「角」二、「角」的概念数学上的角概念和日常生活中所谈到的角,所表示的意义有时是不太一样的。
儿童角概念的认知,有其发展的顺序性,先由具体的经验、察觉,渐进发展至抽象概念的理解。
以下先就角概念加以阐释,再说明儿童的学习发展特征及指导原则。
1、一般生活中所说的角概念一般人对角的认识,常是真正角概念的局部:一个角有个线段当作边,两边中夹着一块区域,产生一个尖尖的顶点。
此外,常以角的顶点或顶点的邻近区域来描述角,如桌角,墙角,三角形上的角,四边形上的角,.....,等,由于角的形象大都以有限度的对象呈现,因此,角的边也常以线段表示。
2、理想的角概念从实际经验及数学上的定义,角的意义可分成以下三方面来说明(Michael C.1989):(1)角是一双定出两个方向间的差量之射线。
(2)角是自同一端点射出的两射线围出的一个平面区域。
(3)角是一射线绕其端点旋转一个程度的量。
因此,理想化的角概念,可简单说成是自一点朝两个不同的方向延伸出两条射线的结构,角的边是射线而不是线段(在旋转产生角的情况下,虽然旋转是一种动作,动作停止,其现象即消失,但它有一个起始方向和终止方向,此二方向可用两条射线来表示),此两射线是制程角的张开活动的限制边界。
不论代表此射线的线段长短(此时的长短,只是线段的另一端点的不同而已)如何,均可完成同样的限制活动。
事实上,平面上的有限图形(如多边形)中,并不包含任何角,而只包含了角顶点的邻近区域。
构成角顶点的邻近区域线段长度的不同,会使角顶点的邻近区域有所不同。
同时,角与角的内部是共生的(二者同时出现),角的两边之张开程度大小,不因为边长的差异而有所不同。
三、专家学者怎么看待「角度」单元内容(一)心理学家谈儿童「角」的认知概念1、Piaget的角概念发展阶段论Piaget和Inhelder(1971)以三个有关角的测量设计来分析儿童角的概念,结果将儿童角的概念发展依年龄分成四个阶段,分别是阶段I(4-5岁)阶段IIA(6岁)此两阶段仅能藉由视觉估测来画图形,无法运用工具测量;阶段IIB(6-7岁)能做长度测量,但不会做角度测量;阶段IIIA(7-9岁),在复制角时,能以直尺维持线段的斜度,但无法觉察角的存在;阶段IIIB(9岁-9岁6个月)利用直角当作参考角,以直线测量的方式,找出斜度和垂直底边的高;阶段IV(大于9岁6个月)能摆脱图形本身的影响,画出补助线和高,能将角的概念普遍化。
七年级数学上(几何)角(指大于平角的角)一、 主要概念1、 角的第一定义:有公共端点的两条射线组成的图形叫角。
这个公共端点叫角的顶点;这两条射线叫角的边。
理解:角有两个特征。
(1) 每个角都有两条边,这两条也都是射线;(2) 角的两条边有公共端点。
如图:由图1和图2可知,角的两条边分别是射线 和 ; 和 。
由于射线是无限长的,不能说图2中的角比图1中的角大,角的大小与角的两边(射线)的长短无关,要比较角的大小,只能用角的“第二定义”。
2、 角的第二定义: 角可以看成是一条射线绕着端点从起始位置旋转至终止位置所组成的图形。
射线的起始位置称为角的始边,终止位置称为角的终边。
如图3中所示,一条射线OA 旋着它的端点O 旋转到A O '时,形成的图形叫角。
这个图形中始边是射线 ,终边是射线 ,角的顶点是 。
注意:在旋转时,射线经过的平面部分是角的内部,而其它的部分是角的外部。
如图4所示,射线OB 在角AOC 的 部(填“内”或“外”),射线OA 在角COB 的 部。
二、 角的大小比较:比较角的大小有两种方法:1、 一是度量比较法,就是用量角器量出这两个角的度数,然后按度数的大小来比较角,度数大的角大。
2、 二是图形叠合法,就是把两个角的顶点和始边重合在一起,再看这两个角的终边。
(1) 若这两个角的终边重合则这两个角大小相等。
如图5,即BOD AEC ∠=∠ (2) 若这两个角终边不重合,其中一个角的终边在另一个角的内部时,则终边在内部的角小。
如图6,即BOD AEC ∠<∠(3) 若这两个角终边不重合,其中一个角的终边在另一个角的外部时,则这个角大于另一个角。
如图7,即BOD AEC ∠>∠例1:根据下列图形填空。
(1)看图形,填空,比较大小:(2)量一量,填空,比较大小:图1 图2A 'B 'O 'OAB图5 )(E O )(A B )(C D)图7)(E O A)(C D BO)(A A ')(B B 'B O A AOB ''∠∠____OA BCCOB AOB ∠∠____)(E O CCBCODBED ∠∠____O GEOFMFOMGOE ∠∠____三、 角的表示:角的表示有四种方法:1、 角可以用三个大写字母来表示,顶点的字母必须写在中间,如图8,表示AOB ∠,不能写成OAB ∠。
4.3角的度量与表示一、课题§4.3角的度量与表示二、教学目标1.使学生通过实际生活中对角的认识,建立起几何中角的概念,并能掌握角的两个定义方法.2.使学生掌握角的各种表示方法.3.通过角的第二定义的教学,学生进一步认识几何图形中的运动、变化的情况,初步会用运动、变化的观点看待几何图形,初步形成辩证唯物主义观点.4.使学生掌握平角、周角和直角的概念.三、教学重点和难点角的概念及两个定义和角的表示法是本节的重点也是难点.四、教学手段现代课堂教学手段五、教学方法启发式教学六、教学过程(一)、从实际生活中建立角的概念1.问题的提出:回忆前面的学习内容,都是单纯讨论直线、射线、线段的性质、关系.以后将要学习由它们构成的图形,同学们想一想,在实际生活中有没有由直线与直线或射线与射线,线段与线段组成的图形?(让学生思考几分钟后,举手发言,由于学生的几何知识还不多,因此可能举出的例子很少,或者有不妥之处,教师应加以鼓励并引导.)2.教师总结:三条线段组成的三角形、两条直线组成的坐标系、两条射线组成的角.这些图形的特点和性质在今后的学习中都要学到,今天我们先学习角的有关概念.3.让学生自己观察在实际生活中看到的角.(如:桌子的角、钟表的时针和分针所成的角、两条道路相交时所组成的角、红领巾的边所成的角等.)4.教师提问:通过同学们的例子,我们应该怎样给角下定义呢?引导学生观察这些角的共同特点:角的两边都有一个公共的端点,组成角的两边的是射线.由此引导学生得到角的定义:有公共端点的两条射线组成的图形叫做角.注意正确理解角的定义,首先组成角有两个条件(1)有两条射线.这两条射线叫做角的两边.(2)两条射线有一个公共的端点.这个公共的端点叫做角的顶点.(3)还应指出的是:我们平时画角的时候,只能将边画成两条线段,这是由于只能用角的一部分来研究角,而角的定义中边是两条射线,也就是说这两条边可以无限延伸.5.教师提问钟表的指针是怎样形成角的?学生能够回答:一个指针在转.教师这时指出角的第二个定义:一条射线OA由原来位置绕着它的端点O旋转到另一个位置OB所成的图形.(教师拿圆规演示出来射线的旋转情况,并在黑板上给出图形.)注意对这一定义的理解:(1)此定义与以前学过的定义有所不同,它是用运动的方法来定义角的.也就是从角的产生过程下定义,它对一条射线的原始位置开始描述,直到运动到最后位置.(2)在此定义中,对运动的方向并没有要求.也就是说,可以顺时针旋转,也可以逆时针旋转.但要明确:初中阶段是指逆时针方向旋转所形成的角.这一点要对学生讲清楚,以便为将来学习任意角埋下伏笔.(教师在讲解过程中要加以演示)(3)要告诉学生OA叫做角的始边,OB叫做角的终边.而且始边可以与终边重合,还可以在重合以后继续旋转,从而得到几种特殊的角.(二)、平角、周角和直角的概念教师设计以下提问:1.从角的第二定义出发,对射线OA的旋转可以到哪些特殊位置?2.这些特殊的角之间有哪些关系?针对学生的回答,教师与学生一起总结出直角、平角、周角的定义.平角:射线OA绕点O旋转,当终止位置OB与起始位置OA成一条直线时,所成的角叫做平角.周角:射线OA绕点O旋转,当终止位置OB与起始位置OA第一次重合时,所成的角叫做周角.直角:平角的一半叫做直角.(三)、角的表示法这部分内容主要由教师讲解,并指出这些表示法是一些规定,必须遵守.1.角的内部和外部角的内部:射线旋转时经过的平面部分是角的内部.角的外部:平面内除去角的内部和角的顶点、角的边以外的部分是角的外部.教师通过以下图形对角的内部、角、角的外部进行讲解,使学生有一个感性的认识,如图1-16.注:角将平面分为三部分.即角的外部、角的内部、和角的两边及顶点.2.大写字母表示角:规定用三个大写字母表示角;这三个大写字母应分别写在顶点、两条边上的任意的点;三个字母的顺序也有规定,顶点的字母必须写在中间,如图1-17.以上四个角依次表示为:∠ABC,∠ BOE,∠CAN,∠BDC.注意顶点的字母不一定用O,角的终边与始边的字母也可以随意.在下面的图形中,我们将看一看平角和周角的表示方法,如图1-18.左边的图为平角,记为∠AOB,右边的图为周角,记为∠AOB.注意周角由于终边与始边重合,所以OA与OB为同一条射线.标法如图.3.用一个大写字母表示角:如图1-17中的四个角也可以记为∠B,∠O,∠A,∠D.但要注意的是当两个或两个以上的角有同一个顶点时,不能用一个大写字母.如图1-19.左边的图中以O为顶点的角有三个∠AOC,∠COB和∠AOB,如果写∠O就不知道表示哪一个角,右边的图形中以A为顶点的角有六个,写成∠A后就会分不清表示的是哪一个角.因此用一个大写字母表示角的时候,一定要在不会发生混淆的情况下使用.4.用一个希腊字母表示角:方法是,在角的内部靠近角的顶点处画一弧线,写上一个希腊字母,如α,β,γ等,记作∠α,读作角α.如图1-20.5.用一个数字表示角,方法是,在角的内部靠近角的顶点处画一弧线,写上一个数字如1,2,3等,记作∠1,读作角1.如图1-20,在一个顶点的角较多的情况下,也可以这样表示,如图1-21.6.练习:(1)如图1-22,将下面图形中的角分别用两种方法表示.(2)写出图中大于直角且小于平角的角.(用三个大写字母表示)如图1-23.(四)、总结教师提问:1.这节课我们都学习了哪些概念?2.通过这节课你都认识了哪些角?它们都怎样定义的?学生回答后,教师再做总结.(1)这节课我们学习了角的概念,它是用两种方法定义的,一个是用静止的观点,另一个是用运动的观点.对第二定义的形式要加以重视.在此基础上,有了特殊角:平角、周角、直角的概念.(2)角的表示方法有四种:用三个大写字母表示;用一个大写字母表示;用一个希腊字母表示;用一个阿拉伯数字表示.七、练习设计1.每人在实际生活中找出三到五个角的实例,其中包括直角、平角和周角.2.如图1-24,指出每个图形中的所有直角.(直观判断)3.如图1-25(a),指出下列每个图形中的所有小于180°的角.4.(1)任意画一个角∠AOB,在它的内部取一点E,作射线OE,用大写字母写出图中所有的角;( 2)任意画一个角∠EOF,在它的内部取两个点A,B,作射线OA,OB.用希腊字母表示图中所有的角.八、板书设计九、教学后记1.本教案的教学时间为1课时45分钟.2.教学设计的主要指导思想是:(1)让学生了解第一章的总体知识结构,具体讲,就是在学习了直线、射线和线段性质的基础上,由它们组成新的几何图形,从而使学生认识:几何图形是由简单到复杂的组合过程.(2)借讲角的第二定义之机,用运动的观点研究几何图形,初步培养学生的辩证唯物主义观点.(3)加强数学的实践性,养成学生联系实际的好习惯,提高他们解决实际问题的能力.(4)通过角的不同表示法,使学生看到解决一个问题有多种方法的好处,为培养学生的发散性思维打下基础.3.本教案对课本的顺序进行了一定的更改,将直角的定义与平角、周角的一起给出,这样强调了知识的系统性,更有利于学生掌握知识的结构.4.在作业中,将有些以后常用的几何图形,如矩形、三角形、平行四边形、两个三角形的特殊位置关系等,都让学生见一见,为将来的学习打下基础.5.角的各种表示法的教学一定要重视,要反复练习,尤其是从一个顶点出发的角有两个以上时,一定让学生写对,并告诉学生在没有特殊要求的情况下,最好用数字表示角,这样既简便又清晰.6.以下思考题供参考:(基础较好的学校选用)(1)一条直线是一个平角吗?(由平角的定义知,平角的两边,即两条射线在一条直线上,且分别在顶点的两侧,而直线没有顶点,也不是两条射线,所以直线不能看成是一个平角) (2)如图1-25(b),∠AOB内部画99条射线,问图中一共有多少个角?从特殊性想起:角内没画射线——1个角角内画1条射线——(1+2)个角角内画2条射线——(1+2+3)个角……角内画99条射线——1+2+3+4+…+100=5050个角一、课题§4.2比较线段的长短二、教学目标1.使学生在理解线段概念的基础上,了解线段的长度可以用正数来表示,因而线段可以度量、比较大小以及进行一些运算.使学生对几何图形与数之间的联系有一定的认识,从而初步了解数形结合的思想.2.使学生学会线段的两种比较方法及表示法.3.通过本课的教学,进一步培养学生的动手能力、观察能力.三、教学重点和难点对线段与数之间的关系的认识,掌握线段比较的正确方法,是本节的重点,也是难点.四、教学手段现代课堂教学手段五、教学方法启发式教学六、教学过程(一)、复习线段的概念,引出线段的长度的度量和表示1.学生动手画出(1)直线AB.(2)射线OA.(3)线段CD.2.提出问题:能否量出直线、射线、线段的长度?(如果有学生将直线、射线也量出了长度,借此复习直线和射线的概念.)3.提出数与形的问题:线段是一个几何图形,而线段的长度可用一个正数表示.这就是数与形的结合.4.线段的两种度量方法:(1)直接用刻度尺.(2)圆规和刻度尺结合使用.(教师可让学生自己寻找这两种方法) 5.教师再讲表示法:线段AB=7cm.二、通过实例,引导学生发现线段大小的比较方法教师设计以下过程由学生完成.1.怎样比较两个学生的身高?提出为什么要站在一起,脚底要在一个平面上?2.怎样比较两座大山的高低?只要量出它们的高度.由此引导学生发现线段大小比较的两种比较方法:重叠比较法将两条线段的各一个端点对齐,看另一个端点的位置.教师为学生演示,步骤有三:(1)将线段AB的端点A与线段CD的端点C重合.(2)线段AB沿着线段CD的方向落下.(3)若端点B与端点D重合,则得到线段AB等于线段CD,可以记AB=CD.若端点B落在D上,则得到线段AB小于线段CD,可以记作AB<CD.若端点B落在D外,则得到线段AB大于线段CD,可以记作AB>CD.如图1-6.教师讲授此部分时,应用几个木条表示线段AB和线段CD,这样可以更加直观和形象.也可以用圆规截取线段的方法进行.数量比较法用刻度尺分别量出线段AB和线段CD的长度,将长度进行比较.可以用推理的写法,培养学生的推理能力.写法如下:因为量得AB=××cm,CD=××cm,所以 AB=CD(或AB<CD或AB>CD).总结:现在我们学会了比较线段的大小,还会比较什么?学生可以回答出,可以比较数的大小,进而再问:数的大小如何比较?(数轴)再问:比较线段的大小与比较数的大小有什么联系?引导学生得到:比较线段的大小就是比较数的大小.三、应用实例,变式练习:1.如图1-7,量出以下图形中各条线段的长度,比较它们的大小.并比较一个三角形中任意两边的和与第三边的关系.可以得出什么结论?2.如图1-8,根据图形填空.AD=AB+______+______,AC=______+______,CD=AD-______.3.如图1-9,已知线段AB,量出它的长度并找出它的中点、三等分点、四等分点.4.如图1-10,根据图形填空,(1)AB=______+______+______.(2)AB-a=______+______.(四)、小结1.教师提问:怎样表示线段的长度?怎样比较线段的大小?通过本节课你对图形与数之间的关系有什么了解?2.根据学生回答的情况,教师重点总结数与形的结合以及比较线段大小的两种方法.七、练习设计p.18,1.2题.p21,2.3.4题.九、教学后记1.本课的教学时间为1课时45分钟.2.本课时设计的主导思想是:将数形结合的思想渗透给学生,使学生对数与形有一个初步的认识.为将来的学习打下基础,这节课是一堂起始课,它为学生的思维开拓了一个新的天地.在传统的教学安排中,这节课的地位没有提到一定的高度,只是交给学生比较线段的方法,没有从数形结合的高度去认识.实际上这节课大有可讲,可以挖掘出较深的内容.在教知识的同时,交给学生一种很重要的数学思想.这一点不容忽视,在日常的教学中要时时注意.3.学生在小学时只会用圆规画圆,不会用圆规去度量线段的大小以及截取线段,通过这节课,学生对圆规的用法有一个新的认识.4.在课堂练习中安排了度量一些三角形的边的长度,目的是想通过度量使学生对“两点之间线段最短”这一结论有一个感性的认识,并为下面的教学做一个铺垫.5.为避免本节课的枯燥,可以用提问的形式,出现悬念.如:开始的提问“线段是几何图形,它与数字有什么联系?”“在我们学过的知识和生活中,什么东西可以比较大小?”等.这样就会调动学生的学习的积极性,提高他们的学习兴趣,积极思维,使课堂的气氛更加活跃.6.如果感觉课堂密度小,还可以增加一些培养动手能力的题.如:(1)量一量老师的大三角板中的等腰三角形各边的长,然后再量一量自己手中同样的小三角板各边的长,算一算相等的角所对的边长度的比值,是否相等.(为相似三角形的内容做一些铺垫)(2)量一量课桌四条边的长,再量一量课本四条边的长,算一算长边与长边的比、短边与短边的比.(得到角相等的图形,边不一定成比例)(3)在同一时间下,两棵高矮不同的大树的影子的长度自己量出,然后比较大小,想一想这两棵树哪一棵高?(对相似三角形的边角关系有一定的感性认识)以上的三个题对学有余力的同学是很好的认识数学世界的实例.使本节课的内容更加生动丰富,课堂气氛更加活跃.一、课题§4.2比较线段的长短二、教学目标1.使学生在理解线段概念的基础上,了解线段的长度可以用正数来表示,因而线段可以度量、比较大小以及进行一些运算.使学生对几何图形与数之间的联系有一定的认识,从而初步了解数形结合的思想.2.使学生学会线段的两种比较方法及表示法.3.通过本课的教学,进一步培养学生的动手能力、观察能力.三、教学重点和难点对线段与数之间的关系的认识,掌握线段比较的正确方法,是本节的重点,也是难点.四、教学手段现代课堂教学手段五、教学方法启发式教学六、教学过程(一)、复习线段的概念,引出线段的长度的度量和表示1.学生动手画出(1)直线AB.(2)射线OA.(3)线段CD.2.提出问题:能否量出直线、射线、线段的长度?(如果有学生将直线、射线也量出了长度,借此复习直线和射线的概念.)3.提出数与形的问题:线段是一个几何图形,而线段的长度可用一个正数表示.这就是数与形的结合.4.线段的两种度量方法:(1)直接用刻度尺.(2)圆规和刻度尺结合使用.(教师可让学生自己寻找这两种方法) 5.教师再讲表示法:线段AB=7cm.二、通过实例,引导学生发现线段大小的比较方法教师设计以下过程由学生完成.1.怎样比较两个学生的身高?提出为什么要站在一起,脚底要在一个平面上?2.怎样比较两座大山的高低?只要量出它们的高度.由此引导学生发现线段大小比较的两种比较方法:重叠比较法将两条线段的各一个端点对齐,看另一个端点的位置.教师为学生演示,步骤有三:(1)将线段AB的端点A与线段CD的端点C重合.(2)线段AB沿着线段CD的方向落下.(3)若端点B与端点D重合,则得到线段AB等于线段CD,可以记AB=CD.若端点B落在D上,则得到线段AB小于线段CD,可以记作AB<CD.若端点B落在D外,则得到线段AB大于线段CD,可以记作AB>CD.如图1-6.教师讲授此部分时,应用几个木条表示线段AB和线段CD,这样可以更加直观和形象.也可以用圆规截取线段的方法进行.数量比较法用刻度尺分别量出线段AB和线段CD的长度,将长度进行比较.可以用推理的写法,培养学生的推理能力.写法如下:因为量得AB=××cm,CD=××cm,所以 AB=CD(或AB<CD或AB>CD).总结:现在我们学会了比较线段的大小,还会比较什么?学生可以回答出,可以比较数的大小,进而再问:数的大小如何比较?(数轴)再问:比较线段的大小与比较数的大小有什么联系?引导学生得到:比较线段的大小就是比较数的大小.三、应用实例,变式练习:1.如图1-7,量出以下图形中各条线段的长度,比较它们的大小.并比较一个三角形中任意两边的和与第三边的关系.可以得出什么结论?2.如图1-8,根据图形填空.AD=AB+______+______,AC=______+______,CD=AD-______.3.如图1-9,已知线段AB,量出它的长度并找出它的中点、三等分点、四等分点.4.如图1-10,根据图形填空,(1)AB=______+______+______.(2)AB-a=______+______.(四)、小结1.教师提问:怎样表示线段的长度?怎样比较线段的大小?通过本节课你对图形与数之间的关系有什么了解?2.根据学生回答的情况,教师重点总结数与形的结合以及比较线段大小的两种方法.七、练习设计p.18,1.2题.p21,2.3.4题.九、教学后记1.本课的教学时间为1课时45分钟.2.本课时设计的主导思想是:将数形结合的思想渗透给学生,使学生对数与形有一个初步的认识.为将来的学习打下基础,这节课是一堂起始课,它为学生的思维开拓了一个新的天地.在传统的教学安排中,这节课的地位没有提到一定的高度,只是交给学生比较线段的方法,没有从数形结合的高度去认识.实际上这节课大有可讲,可以挖掘出较深的内容.在教知识的同时,交给学生一种很重要的数学思想.这一点不容忽视,在日常的教学中要时时注意.3.学生在小学时只会用圆规画圆,不会用圆规去度量线段的大小以及截取线段,通过这节课,学生对圆规的用法有一个新的认识.4.在课堂练习中安排了度量一些三角形的边的长度,目的是想通过度量使学生对“两点之间线段最短”这一结论有一个感性的认识,并为下面的教学做一个铺垫.5.为避免本节课的枯燥,可以用提问的形式,出现悬念.如:开始的提问“线段是几何图形,它与数字有什么联系?”“在我们学过的知识和生活中,什么东西可以比较大小?”等.这样就会调动学生的学习的积极性,提高他们的学习兴趣,积极思维,使课堂的气氛更加活跃.6.如果感觉课堂密度小,还可以增加一些培养动手能力的题.如:(1)量一量老师的大三角板中的等腰三角形各边的长,然后再量一量自己手中同样的小三角板各边的长,算一算相等的角所对的边长度的比值,是否相等.(为相似三角形的内容做一些铺垫)(2)量一量课桌四条边的长,再量一量课本四条边的长,算一算长边与长边的比、短边与短边的比.(得到角相等的图形,边不一定成比例)(3)在同一时间下,两棵高矮不同的大树的影子的长度自己量出,然后比较大小,想一想这两棵树哪一棵高?(对相似三角形的边角关系有一定的感性认识)以上的三个题对学有余力的同学是很好的认识数学世界的实例.使本节课的内容更加生动丰富,课堂气氛更加活跃.。
角的初步认识说课稿15篇角的初步认识说课稿1一、说教材1、内容:北师大版二年级下册第64-65页的《角的认识》。
2、地位:数学是一门重要而应用广泛的学科。
本课时《角的初步认识》使学生结合生活实际去掌握知识,是应用数学的一个体现。
《角的初步认识》是学生在认识了长方形、正方形、三角形等一些基本图形的基础上,接触到的一个抽象的图形概念。
对于刚上二年级的小学生来说,如此抽象的图形会让他们感到很难理解,因此在教学中,要为学生打下一个良好的基础,为日后深入的学习角的含义及系统的学习直角的知识提供必备的条件。
3、重点和难点在以课程标准为本,吃透教材的基础上,在考虑到学生对于角的认识往往只是借助于实物停留在感性认识阶段的具体情况,我觉得本堂课的重点:掌握角的概念,所以她将角的正确表象及各部分名称的认识作为本课时教学;难点:引导学生画角的方法,角的大小与两条边__开的大小有关,和两条边的长短无关4、说学生思维能力:低段的学生(二年级学生)的思维能力主要是以直观形象到逻辑思维过渡注意:低段的学生主要是一无意注意为主学习动机:直接动机为主认知水平:不是一次完成的,而是滚动逻辑。
二、说目标1知识与技能:结合生活经验认识角,知道角的各部分名称,会用不同的方法做出角。
2数学思考:警力从现实中发现角,认识角的过程,建立初步的空间观念,发展形象思考。
3解决问题:能大胆地与人交流思维的过程和结果,学会评价。
4情感与态度:在认识角的过程中,体会数学与生活的紧密联系,增强数学学习的兴趣,在探索角的大小比较中发展数学思考的能力。
三、说教学法角对于二年级学生来说比较抽象,学生接受起来较为困难,因此为了帮助学生更好地认识角,教师主要以谈话法和引导法为主,学生则自主探索和合作学习为主,让他们掌握知识形成能力。
四、说流程根据本节课的四个目标,我设计了五个教学流程:创设情境、提供材料、概括归纳、辨别延伸、及小结反思。
(一)情境导入:老师有一个礼物(大红五角星),准备送给今天最表现好的同学,谁能表现的最好呢?想不想知道是什么奖品呢?(老师放在一个盒子里,请学生上来摸一摸),等学生摸了之后肯定能够得出是五角星,让学生进行观察并且说一说你为什么叫它是五角星呢?学生会回答有五个角。
数学本质概念-角-纯数四陈映妤一、分年细目中的「角」二、「角」的概念数学上的角概念和日常生活中所谈到的角,所表示的意义有时是不太一样的。
儿童角概念的认知,有其发展的顺序性,先由具体的经验、察觉,渐进发展至抽象概念的理解。
以下先就角概念加以阐释,再说明儿童的学习发展特征及指导原则。
1、一般生活中所说的角概念一般人对角的认识,常是真正角概念的局部:一个角有个线段当作边,两边中夹着一块区域,产生一个尖尖的顶点。
此外,常以角的顶点或顶点的邻近区域来描述角,如桌角,墙角,三角形上的角,四边形上的角,.....,等,由于角的形象大都以有限度的对象呈现,因此,角的边也常以线段表示。
2、理想的角概念从实际经验及数学上的定义,角的意义可分成以下三方面来说明(Michael C.1989):(1)角是一双定出两个方向间的差量之射线。
(2)角是自同一端点射出的两射线围出的一个平面区域。
(3)角是一射线绕其端点旋转一个程度的量。
因此,理想化的角概念,可简单说成是自一点朝两个不同的方向延伸出两条射线的结构,角的边是射线而不是线段(在旋转产生角的情况下,虽然旋转是一种动作,动作停止,其现象即消失,但它有一个起始方向和终止方向,此二方向可用两条射线来表示),此两射线是制程角的张开活动的限制边界。
不论代表此射线的线段长短(此时的长短,只是线段的另一端点的不同而已)如何,均可完成同样的限制活动。
事实上,平面上的有限图形(如多边形)中,并不包含任何角,而只包含了角顶点的邻近区域。
构成角顶点的邻近区域线段长度的不同,会使角顶点的邻近区域有所不同。
同时,角与角的内部是共生的(二者同时出现),角的两边之张开程度大小,不因为边长的差异而有所不同。
三、专家学者怎么看待「角度」单元内容(一)心理学家谈儿童「角」的认知概念1、Piaget的角概念发展阶段论Piaget和Inhelder(1971)以三个有关角的测量设计来分析儿童角的概念,结果将儿童角的概念发展依年龄分成四个阶段,分别是阶段I(4-5岁)阶段IIA(6岁)此两阶段仅能藉由视觉估测来画图形,无法运用工具测量;阶段IIB(6-7岁)能做长度测量,但不会做角度测量;阶段IIIA(7-9岁),在复制角时,能以直尺维持线段的斜度,但无法觉察角的存在;阶段IIIB(9岁-9岁6个月)利用直角当作参考角,以直线测量的方式,找出斜度和垂直底边的高;阶段IV(大于9岁6个月)能摆脱图形本身的影响,画出补助线和高,能将角的概念普遍化。
2、Vygotsky社会文化互动论Vygotsky并未真正对儿童角概念进行什么研究,但他提出二个很重要的名词,是在教角概念时必须要思考的问题,一个是自发性的概念(spontaneous concepts),这是一种由下而上,透过具体,每天的生活经验所获得的知识,像「桌角尖尖的,要小心」,便是对角概念所产生的自发性概念;另一个是科学性的概念(scientific concepts),指的是一种抽象,系统化的知识,这种知识,往往经由正式的学校教育来习得,它是一种由上而下的学习,必须藉由文字当中介,例如数学中,角的构成要素是始边、终边、支点和旋转的区域,这种科学性的概念,儿童无法直接看到,必须藉由文字或语言来学习,所以教师教学时,要能从儿童自发性概念,引导到科学性的概念,才能协助儿童对科学概念学习,发展出较高的知觉、抽象和控制的思考能力。
(二)数学家谈「角」的数学内涵1、Van Hiele的几何思考阶段论Van Hiele夫妇提出儿童对于几何学习是具有五个不同的思考发展阶段,每个阶段有其不同的特征,若经由适当的教学,学生的经验可从较低阶段的几何思考,到较高阶段的严密性思考,各发展阶段特征如下(朱建正,2002a;Clements & Battista,1992):(1)阶段零: 视觉期(visualization)即依图形的外在特征来判别,其所关注的要素是外形轮廓。
(2)阶段一:分析期(analysis)能从图形的特质与特质间的关系来分析图形,也可以从图形的部份或整体来分析图形的构成要素。
(3)阶段二:关系期(relation)或非形式演绎期(informal deduction)此期儿童可以透过非正式的论证,把先前发现的性质做逻辑地联结,能进一步探索图形内在特质关系,及各图形间的包含关系,(4)阶段三:正式演绎期(formal deduction)此阶段儿童能以演绎逻辑技巧为思考,分析与证明一些公设系统。
(5)阶段四:精确期(rigor)或公理性(axiomatic)可以在不同的公设系统中建立定理,并分析和比较这些系统的特性。
2、Close的两种角定义Close(1982)将角分为二个范畴,一是静态角(static angle),将角视为一固定的维度,所以具有方向性,而另一个是动态角(dynamicangle),是一直线绕一端点旋转的量,所以角是包含于平面上一边旋转到另一边的量。
3.朱建正对角的定义朱建正(2002b)分析国小数学课程中有关角的概念,区分为图形角、张开角和旋转角。
所谓「图形角」是由相交且止于一边的二线段所构成,此夹角大于0,小于180度,此二线段称为角的边,交点称为顶点,图形角变大变小的机制不明,所以儿童不易觉察角的存在。
「张开角」是透过折扇的方式,可透过展开大小来表征张开角的大小,透过将张开程度的纪录和图形角比较,来表征角的大小与比较。
「旋转角」是固定一点,像秒针移动的方式叫旋转,旋转的中心点叫支点,旋转具有方向性和大小,因此可做角的合成、分解和度量单位的命名。
4. 理想的角度课程设计刘好(1997, 1999)认为理想的「角」课程设计理念应分成三阶段来完成:(1) 从图形角、张开角到旋转角来建立各种角概念(2) 由角的大小比较、合成、度量单位引出画特定角(3) 由建立直角概念、察觉图形角的特征,引出直线的垂直与平行关系四、儿童角概念的认知及角概念的启蒙之实际作法1、图形角小学阶段的儿童,尚不易理解理想化的角概念。
根据荷兰数学教育家Van Hiele夫妇对儿童几何思考模式的研究指出:儿童最初是透过视觉观察具体物,由实物的轮廓来辨认图形,须透过感官的操作,视觉的观察进行分类、造形、堆栈、描绘、着色等活动获得概念。
儿童当能认识正方形或长方形的命名时,并不见得知道如何给正方形下定义。
对于角的认识,也有同样的情况。
由于我们日常生活中所看到的平面图形,大都属于有限图形,许多的这类图形上包含了角顶点的邻近区域,同时角的内部与角是共生的,角看成区域的概念在初学阶段的儿童较易理解。
因此,数学新课程在最初引出角的概念时,由图形角出发,采取角是多边形顶点的局部的观点,由描出凸多边形各角的活动引出角度小于180度的角之部份形象以认识角(见83年版数学实验教材第五册第六单元)。
以「概念是解题活动过程的抽象」的看法,让儿童透过要素抽离的实际活动,自多边形上描下角形,使儿童认识角是构成多边形的要素,初步认识角。
2、张开角由于角的多种不同意义,儿童对角的理解较为困难,8至9岁的学童对角的认识,大都仅止于物体上静态的角之局部形象。
因此为使理想化的角概念和实物上的角产生联结,应利用「角概念的产品」,如扇子的开合现象引入,从产品的功能及其形成活动引出「角概念(张开角)」、「角的内部与角共生现象」、「方向改变」及「边为射线的一部份(可任意延长)」的意义。
新课程首先以可张合呈现角形的对象,如扇子之开合现象,让儿童察觉角的形成过程。
由观察张开动作体认张开的结果,以活动产生角形,及由角形说明活动现象,使二者形成联结。
其次再利用记录(描绘)一端可开合对象的张开形象,产生的角形和多边形图形板所描下的角形之联结,引出「角」及其构成要素「边」和「顶点」的概念及名称。
起初重在引出造角活动,其次为活动结果的记录及其构成要素的命名(见84年版小学数学实验教材第六册第九单元活动1,2)。
3、旋转角是一种动作,动作停止,其现象即消失,为具体呈现其起始位置和终止位置,通常以直线段或射线表出,若要强调其起始位置及旋转方向,常以「」指示,如图。
表示一个旋转的记录中起始位置的线段(射线)称为「始边」,表示终止位置的线段(射线)称为「终边」,两线段的交点称为「旋转中心」或「顶点」,若不考虑其旋转方向,仅记出其起始的两边,则其形象和静态的图形角相似,故一般将旋转角亦简称「角」。
这种旋转是一种较抽象难懂的位置变换,10到11岁的儿童,才有50%以上能够描绘一个简单图形绕着一个顶点的旋转(Michael,1989)。
向来各国都把「角为一射线旋转产生的概念」保留到中学「角的测量制度」之前介绍。
Kirsche(1987)认为这样太迟。
他认为小学时期的儿童能够而且应该获得旋转的非正式经验,旋转角概念容易以像时钟一样的图像表示,但钟面上的指针不要总是从12开始转。
此阶段儿童几何概念的发展,大都还属于Van Hiele所谓的视觉辨识过渡到分析期的阶段,而且旋转概念才初次引出,对于旋转一圈后,可再重复原路径继续旋转的角概念,尚不易理解,故此时仅以360度以内为范围,利用钟面指针旋转及间隔与旋转角度的关系,扩展此概念。
五、由角的大小比较、合成、度量单位的引出到画特定角角的大小,乃指角的一边扫过一个范围,到达另一边后两边张开程度的大小,这种二维的特征,和长度有较大的差异,一般人常会在角的两边上各选一点,以此两点的距离当做角的开度,形成一个角的边越长,其角度就越大的错误观念。
因此,角的张开程度的大小不因为边长的差异而有所不同之正确概念的建立,是角度数量化的基础。
(一)儿童角量概念的发展特征根据皮亚杰(J.Piaget)的研究发现,角的大小常被儿童认为和角臂的长度有关。
8岁以前的儿童,大都以角的边长来观察角的大小,直到8岁以后,才能察觉角的两边张开的程度,但此时许多学童尚缺乏角的保留性概念,同大的角,若摆置的方向不同,如a和b为同大的角,c和d皆为直角,但摆放的问口方向不同,他们会认为大小不一样。
据研究发现,儿同能察觉角的大小是指两个边张开程度的不同之后,才能做两个不同的角量之比较,进而以一个基准角去描述另一个角的角量,将角量数值化。
Micheal强调儿童必须熟悉角的射线对、区域、旋转三种的概念,而且达到融会贯通之后,才能了解测出度数的意义。
当儿同能察觉角的大小乃是两边张开程度的差异时,开度相差较大的角,儿童可以由视觉判定其大小,开度相差不大的角、角的边长短不一致或角的开口方向不同,较难由视觉正确分辨的情况,可以经引导后,利用迭合方式加以判别。
当儿童具有角的开度保留概念及递移概念时,对于无法进行直接迭合判断大小的角,便能利用复制(如描绘)的方式加以处理。
儿童能以单位度量角度之前,必须先具备角的合成概念:两个角可以使其一边相迭合成另一个角。