本量利分析法应用于企业的案例研究
- 格式:docx
- 大小:15.65 KB
- 文档页数:11
本量利分析法应用于企业的案例研究Standardization of sany group #QS8QHH-HHGX8Q8-GNHHJ8-HHMHGN#关键词:本量利分析法;销量;成本;利润在厂商经营决策中,如何正确处理销量、成本、利润之间的相互关系,提高经营收益,是厂商决策人常遇到的一个难题。
本量利分析法恰好为厂商决策提供了解决该难题的科学方法。
这种方法的基本点就是通过成本习性和盈亏平衡来分析厂商的销量、成本、利润之间的有机关系。
1 金益化工厂的相关介绍金益化工有限责任公司(以下简称金益化工厂),位于鄂尔多斯市,是一家专门生产电石的企业,占地面积约20 000m2,注册资金500万元,现有资产1979万元,现有员工87人。
目前该厂拥有一台6 300kWA和一台8 000kVA的电石炉,年生产能力达到15 900t。
只要掌握了该厂的收入、成本、利润等年计划数字,便可推断其本量利的相关性及其决策应用。
2 金益化工厂的成本分解情况相关假设及资料在进行本量利分析时,可以把全部成本划分为固定成本和变动成本两部分。
现作假设如下:固定成本:a;单位变动成本:b销售量:x;单价:p销售收入:px;利润:p则这些变量之间的关系可由下式反映:总收入函数y=px总成本函数y=a+bx营业利润p=px-(a+bx)=px-bx-a该厂2007年的相关资料是:年销量:12销售单价:3 530元/t制造费用:3 080 元管理费用:3 425 元营业费用:2 649 元财务费用:1 489 000元该厂固定成本和变动成本的分解情况因为该厂的成本变化趋势比较稳定,所以可以采用历史资料分析法中的高低点法来确定固定成本和变动成本。
单位变动成本b=(元)销售收入:px=×3530营业利润p=销售收入-变动成本-固定成本=(元)总成本函数:y=a+bx=+总收入函数:y=px=3530x数据来源:内蒙古金益化工有限责任公司内部资料3 金益化工厂本量利的具体分析电石的边际贡献和边际贡献率的分析单位边际贡献=边际贡献/销售量==(元)营业利润=边际贡献-固定成本==(元)边际贡献率=单位贡献边际/单价=3530×100%=%变动成本率=变动成本/销售收入×100%=%边际贡献率+变动成本率=1企业产品所提供的边际贡献,虽然不是企业的营业利润,但与企业营业利润的形成有着密切的关系。
本量利分析案例论文概述本量利分析是一种管理会计方法,用于评估产品或服务的销售量、成本和利润之间的关系。
通过分析不同销售量对企业利润的影响,可以帮助企业制定有效的销售策略和决策。
本文将通过一个案例研究来说明本量利分析的应用。
案例背景某电子产品公司生产和销售智能手机。
公司希望通过本量利分析来评估不同销售量下的成本、销售收入和利润,并确定最佳的销售策略。
数据收集为了进行本量利分析,公司收集了以下数据:•固定成本:每个月的固定生产成本为$50,000。
•变动成本:平均每部手机的变动成本为$200。
变动成本是根据销售量而变化的。
•销售价格:每部手机的销售价格为$400。
•销售量:分析了不同销售量下的数据,包括200部手机、500部手机、800部手机和1000部手机。
数据分析利用上述数据,可以进行本量利分析的计算。
计算每个销售量下的总成本、总销售收入和利润。
销售量为200台的情况在销售量为200台的情况下,总成本为固定成本加上变动成本,即$50,000 + (200 * $200) = $90,000。
总销售收入为销售量乘以销售价格,即200 * $400 = $80,000。
利润为总销售收入减去总成本,即$80,000 - $90,000 = -$10,000。
销售量为500台的情况在销售量为500台的情况下,总成本为$50,000 + (500 * $200) = $150,000。
总销售收入为500 * $400 = $200,000。
利润为$200,000 - $150,000 = $50,000。
销售量为800台的情况在销售量为800台的情况下,总成本为$50,000 + (800 * $200) = $210,000。
总销售收入为800 * $400 = $320,000。
利润为$320,000 - $210,000 = $110,000。
销售量为1000台的情况在销售量为1000台的情况下,总成本为$50,000 + (1000 * $200) = $250,000。
本量利分析【案例1】利得利锅业有限公司是一家专门从事不粘炒锅生产的企业,总经理是蒋立翔先生。
由于受金融危机的影响,2008年的产销量由2007年的250万口下降到200万口,每口成本却由90元上升到100元。
为此,总经理对公司的所有员工都给予严厉的批评,并扣发了他们当年的奖金。
但是该公司生产车间的主任池毓升感到十分委屈,于是向总经理提供了相关数据。
这些数据表明2008年的成本实际上比2007年还要低些。
因此,总经理对财务科提供的数据的准确性表示不满,而财务科科长陈娜坚决否认,并提供了充足的证据表明财务科所提供的成本信息完全是正确的。
请问:1.如果你是生产车间主任池毓升,你应向总经理提供什么数据,以证明2008年的成本实际上比2007年还要低些?2.如果你是财务科科长陈娜,你应向总经理提供什么数据,以证明财务科提供的成本信息完全是正确的?3.如果你是该公司的财务顾问,你将向总经理就上述事件提出哪些建议?【案例2】华夏电动车有限公司,成立于2004年,是一家专业以锂电电动车研发为主,集设计、制造、销售、服务为一体的高科技集团化企业,现有生产能力75万辆,公司所得税税率为25%。
电动自行车是适用于个人短途使用的交通工具,具有零排放、低噪声、低能耗、低使用费、安全易骑的优点,符合节能、环保的发展潮流。
但2008年的金融危机影响了自行车行业,公司的产销量逐月下降,2009年金融危机仍未平息,但2009年下半年经济有止跌企稳的迹象。
公司的财务经理李浩已经编制了2010年预算利润表如下表所示。
华夏电动车有限公司预算利润表2010年单位:万元财务经理李浩把这份报告呈送给华夏电动车有限公司的总经理张强先生,并又进一步解释到:“我是按照2009年1—10月的平均月产销5万辆以及销售价格1 800元不变来编制预算的。
但据我们了解,2010年市场竞争将更加激烈,如果我们不把售价调低,估计2010年的销售量将下降,那么目标利润将无法实现。
本量利分析案例本量利分析是一种经济学上常用的分析方法,通过对成本和收益的比较,帮助企业或个人做出理性的决策。
下面我们以一个实际案例来说明本量利分析的应用。
假设某公司正在考虑购买一台新设备,这台设备的价格是10万元,预计使用年限为5年,每年的折旧费用为2万元。
设备的维护费用每年为1万元,而且预计每年可以为公司节省3万元的生产成本。
另外,设备在使用期间还可以带来额外的收入,每年约为5万元。
公司的财务部门希望通过本量利分析来评估这项投资的可行性。
首先,我们需要计算这台设备的总成本和总收益。
设备的总成本包括购买成本、折旧费用和维护费用,总收益包括节省的生产成本和额外的收入。
根据给定的数据,我们可以得出这台设备的总成本为10万元(购买成本)+ 2万元/年× 5年(折旧费用)+ 1万元/年× 5年(维护费用)= 25万元,总收益为3万元/年× 5年(节省的生产成本)+ 5万元/年× 5年(额外的收入)= 40万元。
接下来,我们需要计算这项投资的净收益,即总收益减去总成本。
在这个案例中,净收益为40万元 25万元 = 15万元。
这意味着,如果公司购买这台设备,预计可以获得15万元的净收益。
最后,我们需要计算这项投资的本量利点,即达到盈亏平衡的点。
本量利点可以通过以下公式计算,本量利点 = 总固定成本 / (单位收入单位变动成本)。
在这个案例中,总固定成本为25万元,单位收入为5万元/年,单位变动成本为3万元/年,代入公式计算得到本量利点为25万元 / (5万元/年 3万元/年)= 12.5年。
通过本量利分析,我们得出以下结论,购买这台设备是一个具有吸引力的投资,预计可以获得15万元的净收益,而且在使用3年后就可以达到盈亏平衡。
因此,公司可以考虑购买这台设备,以提高生产效率和增加收入。
综上所述,本量利分析是一个有效的决策工具,可以帮助企业评估投资项目的可行性,做出理性的决策。
一、量、本、利分析法(盈亏平衡分析法、保本分析法)销售收入S=产量Q×单价P生产成本C =变动费用V+固定费用F=产量Q×单位变动费用Cv+固定费用F∴利润=S-C=S-V-F=PQ-CvQ-F=(P-Cv)Q-F当盈亏平衡时,即利润为零∴利润=S-C=S-V-F=PQ-CvQ-F=(P-Cv)Q-F=0得出:(1)盈亏平衡点的销售量和销售额Qo=F/(P-Cv)So=F/(1-Cv/P)(2)销售收入扣除变动费用后的余额:(P-Cv)Q——边际贡献M(这个与教材上有所区别)单位产品的销售收入扣除单位产品的变动费用后的余额:(P-Cv)——单位边际贡献m(教材上的边际贡献)(3)、单位销售收入可以帮助企业吸收固定费用或实现企业利润的系数:(1-Cv/P)——边际贡献率U=M/S(4)、盈亏平衡点的判定:M-F =0 盈亏平衡M-F>0 盈利M-F<0 亏损(5)、目标利润Pz下的销售量与销售额:Q=(F+Pz)/(P-Cv)S=(F+Pz)/(1-Cv/p)二、相关的例题例1、某种产品的单价为8元,单位变动费用5元,年销售额为8000元,问该企业的固定费用不能多于多少?解:已知S = 8000,C V = 5,P = 8由So=F/(1-Cv/P )得F = S·(1 – C V / P) = 8000 ×(1 – 5 / 8) = 3000元即企业的固定费用不能多于3000元。
例2、某企业某种产品的销售额为800万时,亏损100万,当销售额达到1200万时,盈利100万。
试计算该产品盈亏平衡时的销售额。
解:由U=M/S 得M=S·U ,由M-F=利润得:S·U-F=利润∴ 800U-F=-1001200U-F=100求得U=50% F=500当盈亏平衡时:So·U-F=0∴So=F/U=500/50%=1000例3、某企业年销售量为10万件,固定费用为120万,单价为120元,单位变动成本为100元,试判断企业的经营安全状态。
本量利分析实验报告本量利分析实验报告一、引言本量利分析是企业管理中常用的一种工具,通过分析企业的成本、销售量和利润之间的关系,帮助企业决策者进行经营决策。
本实验旨在通过实际案例的分析,探讨本量利分析在企业管理中的应用。
二、实验背景本次实验以某电子产品制造企业为例,该企业生产一种电子产品,销售价格为100元/台,每台产品的变动成本为60元,固定成本为2000元/月。
实验将通过改变销售量和成本来分析企业的利润变化。
三、实验步骤1. 改变销售量首先,我们改变销售量,观察企业的利润变化。
在销售量为100台时,企业的总成本为8000元,总收入为10000元,利润为2000元。
当销售量增加到200台时,总成本为14000元,总收入为20000元,利润为6000元。
可以看出,销售量的增加对企业的利润有积极的影响。
2. 改变成本接下来,我们改变成本,观察企业的利润变化。
在成本不变的情况下,当销售量为100台时,利润为2000元。
然而,如果成本增加到每台产品的变动成本为80元,利润将减少到0元。
这说明成本的增加对企业的利润有负面影响。
3. 分析利润变化的原因通过以上实验结果,我们可以得出结论:销售量的增加可以提高企业的利润,而成本的增加则会降低企业的利润。
这是因为销售量的增加可以分摊固定成本,从而提高每台产品的利润。
而成本的增加则会使每台产品的利润减少。
四、实验结论本量利分析是企业管理中非常重要的一种工具。
通过分析销售量和成本对利润的影响,企业可以制定合理的销售策略和成本控制措施,以提高企业的利润。
在实际运用中,企业还可以通过市场调研和竞争对手分析等手段,进一步完善本量利分析的结果。
五、实验启示本次实验的结果提醒我们,在企业经营中,需要注意销售量和成本之间的平衡。
只有在销售量适当的情况下,企业才能通过规模效应提高利润;而在成本控制上,企业应该注重降低变动成本,避免不必要的固定成本。
此外,企业还应该关注市场需求的变化,及时调整销售策略,以保持竞争力。
本量利分析法在公立医院全成本核算中的应用一、本量利分析法的基本概念本量利分析法是一种用于管理决策的会计方法,旨在帮助管理者评估不同决策对企业盈利的影响。
在应用本量利分析法时,需要将成本分为固定成本和变动成本两个部分。
变动成本是随着产量或销售量的变化而变化的成本,而固定成本是在一定产量或销售量范围内不变的成本。
根据本量利分析法的观点,企业在决策时需要考虑固定成本和变动成本的结合,以获得最大利润。
二、本量利分析法在公立医院全成本核算中的应用1.成本分类在公立医院全成本核算中,可以将成本分为直接成本和间接成本两个部分。
直接成本是可以直接归属于特定医疗服务项目的成本,如药品、耗材等费用;间接成本则是无法直接归属于特定医疗服务项目的成本,如医疗设备折旧、管理人员工资等费用。
根据本量利分析法的原理,管理者需要考虑哪些成本是固定成本,哪些成本是变动成本,以便在决策时能够进行有效的盈利分析。
2.收入分析在公立医院全成本核算中,收入来源主要包括医疗服务收入和其他收入两部分。
医疗服务收入是指通过提供各类医疗服务获得的收入,如挂号费、诊疗费等;其他收入则是指除医疗服务收入以外的收入,如床位费、诊疗设备租赁收入等。
本量利分析法要求管理者将收入与成本相结合,进行盈利分析,以确定最优的决策方案。
3.效益分析效益分析是本量利分析法在公立医院全成本核算中的重要应用之一。
通过效益分析,管理者可以评估不同医疗服务项目或部门对整体盈利的贡献程度,从而调整资源配置、优化医疗服务组合,提高经济效益。
对于某个医疗服务项目,如果其变动收入大于变动成本,那么该项目对盈利是有贡献的;反之,则应考虑调整或淘汰该项目,以提高整体盈利水平。
4.决策支持在面临重大决策时,本量利分析法可以为公立医院提供重要的决策支持。
公立医院是否应该引进新的医疗设备、开设新的医疗服务项目、扩大诊疗规模等,都是需要进行成本效益分析的重要决策。
本量利分析法可以帮助管理者综合考虑固定成本和变动成本的影响,选择最优决策方案,以实现效益最大化。
案例三:本量利分析案例(一)案例背景W企业只生产一种 A产品,产销平衡。
有关资料如下:预计年产销量 27000 件,单位售价为 2 元,单位变动成本为 1.5 元,计划期固定成本为 10000 元。
该企业拟计划采取甲、乙方案提供的如下措施,优化目前的营销。
甲方案:单价由原来的 2 元提高到 2.5 元,但为了使产品预期的销售量能顺利销售出去,全年 需增加广告费支出 2000 元。
乙方案:假设 W 企业的生产能力还有剩余,能增加产量,可以采取薄利多销的措施。
经研究 决定:单价降低 5%,可使销售量增加 12.5%。
(二)分析要求(1)针对甲方案:提高单价的同时增加广告费,计算下列指标:①盈亏临界点的销售量;②实现原来目标利润所需的销售量;③如果此时能完成原来预计的销售量,可比原定目标增加多少利润?(2)针对乙方案:降低售价的同时增加销售量,计算下列指标:①盈亏临界点的销售量;②实现原来目标利润所需的销售量;③如果完成预计降价后的销售量,可比原定目标增加多少利润?(三)案例分析采取各种措施前盈亏临界点的销售量=10000/(2-1.5)=20000(件)采取各种措施前的目标利润=安全边际量×单位边际贡献=(27000-20000)×(2-1.5)=3500(元)(1)甲方案:提高单价的同时增加广告费①盈亏临界点的销售量=(10000+2000)/(2.5-1.5)=12000(件)②实现原来目标利润所需的销售量=(10000+2000+3500)/(2.5-1.5)=15500(件)③如果此时能完成原来预计的销售量,可比原定目标多实现利润=(27000-15500)×(2.5-1.5)=11500(元)(2)乙方案:降低售价的同时增加销售量①盈亏临界点的销售量=10000/ [2´(1-5%)-1.5] =25000(件)②实现原来目标利润所需的销售量=(10000+3500)/(1.9-1.5)=33750(件)③如果完成预计降价后的销售量, 可比原定目标多实现利润=[27000 (1+12.5%) -33750]× (1.9 -1.5)=-1350(元)通过比较可知,甲方案较好。
【案例1】本量利分析案例安徽兴皖企业生产一种产品,假定产销一致,不考虑期间费用。
第一年资料:产销1 000件,单位售价100元,单位变动成本50元,固定成本总额30 000元,年营业利润为20 000元。
按变动成本法编制的利润表如表4—3所示。
表4—3 利润表单位:元单位息税前利润=20 000/1 000=20(元)第二年资料:产销800件,售价不变,销售收入80000元;总成本70000元,营业利润10000元。
根据第二年资料,可计算出:单位生产成本=70000/800=87.5(元)单位息税前利润=10000/800=12.5(元)上列资料表明:第二年单位生产成本提高7.5元,单位息税前利润下降7.5元,息税前利润总额减少10000元。
下面我们对第二年资料进行分析:首先用传统方法分析该产品成本降低额和降低率:产品成本降低额=(80×800)一70 000= 一6 000(元)(超支)产品成本降低率= —6 000/(80×800)=一9.375%再分析息税前利润减少10 000元的原因:由于成本变动的影响=单位生产成本降低额×本年产销量= 一7.5×800=一6 000(元)(超支)由于产销量变动的影响=基期单位息税前利润×产销量变动数=20×(一200)= 一4 000(元)(减少)结论:第二年成本比第一年成本超支6 000元,超支率9.375%。
息税前利润减少10 000元,是由于成本超支使息税前利润减少6 000元,产销量减少200件使息税前利润减少4 000元,故营业利润总额减少l0000元。
下面我们再用本量利分析原理对第二年的情况进行分析:首先列出第二年按变动成本法编制的利润表见表4—4所示。
表4—4 利润表单位:元成本总额亦未变。
按传统方法说成本超支9.375%是不符合实际情况的。
下面再分析息税前利润减少10000元的原因。
本量利分析原理的应用案例1. 什么是本量利分析原理本量利分析原理是企业管理中的一个重要概念,主要用于帮助企业做出经济决策。
它通过对企业成本、销售量和利润之间的关系进行分析,从而帮助企业确定最佳的定价策略、生产量和销售量等。
本量利分析原理以盈亏平衡点为基础,帮助企业确定最佳经营决策。
2. 本量利分析原理的应用案例下面以一个具体的案例来说明本量利分析原理的应用。
2.1 公司介绍某电子产品制造公司A想要推出一款新产品,并且正在考虑不同的定价策略和销售量。
2.2 问题分析公司A希望通过本量利分析来确定最佳的定价策略和销售量。
他们知道微利销售量(即销售量大约等于成本量)和利润最大销售量(即销售量使利润最大化)之间的差异,并希望利用本量利分析来决策。
2.3 数据收集公司A通过市场调研和竞争情报,收集到了以下数据:•单个产品的生产成本为100元;•市场需求曲线显示,当售价为200元时,销售量为100个;售价为150元时,销售量为200个;售价为100元时,销售量为300个;•公司A的固定成本为50000元。
2.4 收益计算根据数据收集到的信息,我们可以计算不同售价和销售量下的收益。
平均利润率公式为:平均利润率 = (售价-成本)/售价根据该公式,我们可以计算得到不同售价和销售量下的平均利润率:售价(元)销售量(个)成本(元)平均利润率200 100 10000 50%150 200 10000 33.33%100 300 10000 0%2.5 盈亏平衡点计算根据收益计算的结果,我们可以计算得到盈亏平衡点。
盈亏平衡点是指销售量使得利润为零的点。
根据前面的数据,我们可以计算得到盈亏平衡点为200个。
2.6 利润最大化计算利润最大化是指销售量使得利润最大的点。
根据前面的数据,我们可以计算得到利润最大化的销售量为300个,此时售价为100元。
2.7 结果分析根据本量利分析原理,公司A可以得到以下结论:•当销售量为200个时,即盈亏平衡点,公司A的利润为零。
本量利分析案例在企业经营管理中,本量利分析是一种重要的管理工具,它能够帮助企业管理者更好地了解企业经营状况,做出科学的经营决策。
本文将通过一个实际的案例,来介绍本量利分析的应用和意义。
某公司生产一种产品,现有以下成本和销售数据:销售价格,每单位100元。
变动成本,每单位60元。
固定成本,总计200,000元。
年销量,2,000单位。
首先,我们来计算一下每单位产品的贡献毛利润。
贡献毛利润是指每单位产品的销售价格减去变动成本,即100元-60元=40元。
这意味着每卖出一单位产品,公司可以获得40元的毛利润。
接下来,我们来计算一下销售收入和总成本。
销售收入=销售价格×销量=100元×2,000单位=200,000元。
总成本=固定成本+变动成本×销量=200,000元+60元×2,000单位=320,000元。
由此可得,销售收入为200,000元,总成本为320,000元,毛利润为销售收入-总成本=200,000元-320,000元=-120,000元。
通过本量利分析,我们可以得出以下结论:1. 该产品的贡献毛利润为40元,说明每卖出一单位产品,公司可以获得40元的毛利润。
2. 由于总成本高于销售收入,公司在经营中出现了亏损,亏损额为120,000元。
3. 公司需要认真分析亏损的原因,可能是销售价格过低、变动成本过高或者销量不足等问题。
在实际经营中,本量利分析可以帮助企业管理者更好地了解产品的盈利能力,帮助他们做出合理的定价和销售决策。
通过分析产品的销售价格、变动成本和销量等因素,可以找出提高利润的方法,为企业的发展提供有力支持。
总之,本量利分析是企业经营管理中的重要工具,通过对产品成本和销售数据的分析,可以帮助企业管理者更好地了解企业经营状况,做出科学的经营决策。
希望本文的案例分析能够对读者有所启发,帮助他们更好地运用本量利分析,提升企业的盈利能力。
本量利分析案例范文标题:本量利分析案例-通过制定不同销售策略优化利润引言:本量利分析是一种管理工具,通过对成本、销售量和利润之间的关系进行分析,帮助企业制定合理的销售策略,以最大化利润。
本文将通过一个案例,演示如何通过本量利分析来优化利润。
案例背景:电子产品公司正在考虑发布一款新的智能手表。
市场竞争激烈,因此制定合适的销售策略对于公司的成功至关重要。
公司的财务部门针对该产品的销售做了一系列的本量利分析,以找到最佳的销售策略。
成本分析:根据公司的财务报告,每个智能手表的制造成本为50美元。
此外,每个手表还需要支付销售和分销费用5美元。
因此,每个手表的总成本为55美元。
销售分析:公司的市场研究部门进行了市场调研,得出以下结论:利润分析:公司使用上述数据,计算了每个售价下的利润,并绘制成以下表格:售价(美元) 销售量(台) 总成本(美元) 总收入(美元) 利润(美元)100 10,000 550,000 1,000,000 450,00090 15,000 825,000 1,350,000 525,00080 20,000 1,100,000 1,600,000 500,00070 25,000 1,375,000 1,750,000 375,000从上表可以看出,售价为90美元时销售量最高,但利润并不是最高的。
在90美元的售价下,利润为525,000美元。
而售价为80美元时,利润为500,000美元。
最佳销售策略:通过本量利分析,公司得出了最佳销售策略:将售价定为80美元,预计售出20,000台手表。
这样一来,每个手表的总成本为55美元,总收入为1,600,000美元,利润为500,000美元。
结论:通过本量利分析,公司成功地找到了最佳的销售策略,将售价定为80美元,并预计售出20,000台手表,从而获得最大利润。
本量利分析提供了一种客观的方法,帮助企业决策者在制定销售策略时作出理性的选择。
然而,本量利分析也有其局限性。
本量利分析案例本量利分析,又称为盈亏平衡分析或成本-销量-利润分析,是一种用于评估企业在不同销售水平下的成本、收入和利润关系的管理会计工具。
通过本量利分析,企业能够确定盈亏平衡点,即企业不盈不亏时的销售量。
以下是一个本量利分析的案例:假设有一家制造企业,其产品的销售价格为每单位100元,变动成本为每单位60元,固定成本总额为500,000元。
企业希望通过本量利分析来确定需要销售多少单位的产品才能达到盈亏平衡点。
首先,我们需要计算单位贡献边际,即每销售一个单位产品能够为企业带来的额外利润。
单位贡献边际可以通过以下公式计算:单位贡献边际 = 销售价格 - 变动成本单位贡献边际 = 100元 - 60元单位贡献边际 = 40元接下来,我们需要计算盈亏平衡点的销售量。
盈亏平衡点可以通过以下公式计算:盈亏平衡点销售量 = 固定成本 / 单位贡献边际盈亏平衡点销售量 = 500,000元 / 40元盈亏平衡点销售量 = 12,500单位这意味着,为了覆盖所有的固定成本并达到盈亏平衡,企业需要销售12,500单位的产品。
此外,企业还可以利用本量利分析来预测不同销售水平下的利润情况。
例如,如果企业预计能够销售15,000单位的产品,那么其预计利润可以通过以下公式计算:预计利润 = (预计销售量 - 盈亏平衡点销售量) * 单位贡献边际预计利润 = (15,000单位 - 12,500单位) * 40元预计利润 = 2,500单位 * 40元预计利润 = 100,000元通过本量利分析,企业能够更清晰地了解其经营状况,制定合理的销售目标,并进行有效的成本控制。
这种分析方法对于企业的战略规划和决策制定具有重要的指导意义。
一、实训背景本量利分析是财务管理中的重要工具,通过分析成本、业务量和利润之间的关系,帮助企业管理者制定合理的经营策略。
本次实训以某餐饮店为例,运用本量利分析方法对其盈亏平衡点进行计算和分析。
二、案例简介某餐饮店位于繁华商圈,主要经营中餐。
近期,店长发现餐厅的营业额有所下降,希望通过本量利分析找出问题所在,并制定相应的解决方案。
三、实训内容1. 收集数据收集餐饮店近三个月的营业数据,包括销售额、销售量、单位变动成本、固定成本等。
2. 分析成本将成本分为固定成本和变动成本。
固定成本包括租金、物业管理费、人工成本等,变动成本包括食材、调料、水电费等。
3. 计算盈亏平衡点根据收集到的数据,运用本量利分析公式计算盈亏平衡点。
公式:盈亏平衡点销售额 = 固定成本 / (1 - 单位变动成本 / 销售价格)4. 分析盈亏平衡点根据计算结果,分析餐饮店的盈亏平衡点,找出影响盈亏平衡点的关键因素。
5. 制定解决方案针对分析结果,制定相应的解决方案,如调整产品结构、提高产品价格、降低成本等。
四、实训过程1. 收集数据收集餐饮店近三个月的营业数据如下:- 销售额:100万元- 销售量:5000份- 单位变动成本:20元- 固定成本:5万元2. 分析成本固定成本包括租金、物业管理费、人工成本等,共计5万元。
变动成本包括食材、调料、水电费等,单位变动成本为20元。
3. 计算盈亏平衡点盈亏平衡点销售额 = 5万元 / (1 - 20元 / 100元) = 5万元 / 0.8 = 6.25万元4. 分析盈亏平衡点根据计算结果,餐饮店的盈亏平衡点为6.25万元。
在未达到此销售额之前,餐厅处于亏损状态。
5. 制定解决方案针对盈亏平衡点分析结果,提出以下解决方案:(1)调整产品结构:增加高利润产品,如特色菜品、饮品等,提高整体利润水平。
(2)提高产品价格:适当提高部分产品价格,增加销售额。
(3)降低成本:优化采购渠道,降低食材成本;合理控制水电费等变动成本。
一、引言本量利分析(Cost-Volume-Profit Analysis,CVP)是管理会计中一种重要的分析方法,通过研究成本、业务量和利润之间的关系,帮助企业预测、决策、计划和控制在一定期间内的经营活动。
本文以某小镇加油站为例,运用本量利分析方法对其经营状况进行实训分析,旨在揭示其成本、业务量和利润之间的关系,为加油站的管理决策提供参考。
二、案例背景某小镇加油站,除销售汽油外,还附设一家杂货商店。
汽油销售价格0.6元/公升,每周预计销售量为16000公升;杂货商店销售额每周可达1800元。
平均每100元汽油消费,车主会花费30元购买商店商品。
汽油的边际贡献率为18%,商品的边际贡献率为25%。
场地每周固定成本1200元,员工薪金固定为800元。
三、本量利分析步骤1. 确定成本性态:根据案例资料,汽油和商品的边际贡献率已知,固定成本包括场地和员工薪金。
2. 计算营业利润:利用本量利分析的基本公式,计算加油站每周的营业利润。
营业利润 = (汽油销售单价 - 汽油单位变动成本) × 汽油销售量 + (商品销售单价 - 商品单位变动成本) × 商品销售量 - 固定成本代入数据得:营业利润 = (0.6 - 0.108) × 16000 + (1.8 - 0.45) × 1800 - 1200 - 800 = 898元3. 计算保本点:保本点是指企业收入等于成本时的销售量。
保本点 = 固定成本 / (汽油单位贡献率 + 商品单位贡献率)代入数据得:保本点 = (1200 + 800) / (0.18 + 0.25) = 10131公升4. 敏感性分析:分析汽油销售量、商品销售量和固定成本对营业利润的影响。
(1)若汽油销售量减少至8000公升,则营业利润为:营业利润 = (0.6 - 0.108) × 8000 + (1.8 - 0.45) × 1800 - 1200 - 800 = -326元(2)若汽油销售量减少至8000公升,为保持现行利润,则每公升汽油售价应为:每公升汽油售价= (1200 + 800 + 898) / (8000 × 0.18 + 1800 × 0.25) = 0.74元四、案例分析1. 成本控制:案例中,汽油和商品的边际贡献率较高,说明产品具有较高的盈利能力。
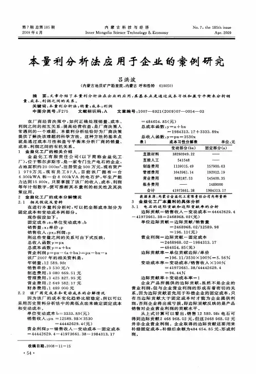
关键词:本量利分析法;销量;成本;利润在厂商经营决策中,如何正确处理销量、成本、利润之间的相互关系,提高经营收益,是厂商决策人常遇到的一个难题。
本量利分析法恰好为厂商决策提供了解决该难题的科学方法。
这种方法的基本点就是通过成本习性和盈亏平衡来分析厂商的销量、成本、利润之间的有机关系。
1 金益化工厂的相关介绍金益化工有限责任公司(以下简称金益化工厂),位于鄂尔多斯市,是一家专门生产电石的企业,占地面积约20 000m2,注册资金500万元,现有资产1979万元,现有员工87人。
目前该厂拥有一台6 300kWA和一台8 000kVA的电石炉,年生产能力达到15 900t。
只要掌握了该厂的收入、成本、利润等年计划数字,便可推断其本量利的相关性及其决策应用。
2 金益化工厂的成本分解情况2.1 相关假设及资料在进行本量利分析时,可以把全部成本划分为固定成本和变动成本两部分。
现作假设如下:固定成本:a;单位变动成本:b销售量:x;单价:p销售收入:px;利润:p则这些变量之间的关系可由下式反映:总收入函数y=px总成本函数y=a+bx营业利润p=px-(a+bx)=px-bx-a该厂2007年的相关资料是:年销量:12 589.98t销售单价:3 530元/t制造费用:3 080 669.51元管理费用:3 425 827.95元营业费用:2 649 582.17元财务费用:1 489 000元2.2 该厂固定成本和变动成本的分解情况因为该厂的成本变化趋势比较稳定,所以可以采用历史资料分析法中的高低点法来确定固定成本和变动成本。
单位变动成本b=3333.89(元)销售收入:px=12589.98×3530营业利润p=销售收入-变动成本-固定成本=484654.85(元)总成本函数:y=a+bx=1984313.17+3333.89x总收入函数:y=px=3530x数据来源:内蒙古金益化工有限责任公司内部资料3 金益化工厂本量利的具体分析3.1 电石的边际贡献和边际贡献率的分析单位边际贡献=边际贡献/销售量=2468968.02/12589.98=196.11(元)营业利润=边际贡献-固定成本=2468968.02-1984313.17=484654.85(元)边际贡献率=单位贡献边际/单价=196.11/3530×100%=5.56%变动成本率=变动成本/销售收入×100%=94.44%边际贡献率+变动成本率=1企业产品所提供的边际贡献,虽然不是企业的营业利润,但与企业营业利润的形成有着密切的关系。
因为边际贡献首先用于补偿企业的固定成本,只有当边际贡献大于固定成本时才能为企业提供利润,否则企业将出现亏损。
即边际贡献反映的是产品销售对企业营业利润的贡献水平。
从上式计算可以看出,销售12 589.98t电石可得到边际贡献2 468 968.02元,但这 2468 968.02元并非企业营业利润。
企业取得的边际贡献还要用来补偿固定成本,补偿后余额为484 654.85元,形成利润。
另外,边际贡献率与变动成本率属于互补性质,变动成本率高的企业其边际贡献率低,创利能力小;反之,变动成本率低的企业其边际贡献率高,创利能力大。
计算得知,金益化工厂的边际贡献率为 5.56%,变动成本率高达94.44%。
所以,该厂的边际贡献率较低,创利能力小。
3.2 金益化工厂保本点的分析保本点又称盈亏临界点,是指企业利润为零,处于不盈不亏时的经营状态。
如果企业的保本点较高,意味着企业必须销售较多的产品才能不至于亏损,在市场销售量一定的情况下,盈利的空间就会比较小;反之,如果企业的保本点较低,意味着企业只需销售较少的产品就能保本,在市场销售量一定的情况下,盈利的空间就会比较大。
可见,保本点的高低反映了企业经营亏损风险的大小。
单一品种的保本点可以按图解法、基本等式法、边际贡献法来确定。
在对金益化工厂的分析当中,我采用边际贡献法来确定该厂的保本点。
计算如下:保本量=固定成本/单位边际贡献=1984313.17/196.11=10118.37(t)保本额[WB]=固定成本/边际贡献率=1984313.17/5.56%通过计算可看出,该厂的保本点,即盈亏平衡时的销售量为10 118.37t,销售额为35[KG*4]689[KG*4]085.79元,而该厂去年的销售量为12 589.98t,虽然该厂的销售量在保本点之上,但是该厂的保本点较高,说明盈利的空间比较小,仍然存在潜在的风险。
3.3 金益化工厂的安全经营程度的评价企业在计算保本点的基础上,还要考虑企业经营的安全程度,确定安全边际指标。
当企业经营处于保本状态时,表明企业当期获得的边际贡献恰好补偿固定成本。
若要实现利润,就必须使销售量超过保本点。
安全边际的大小在一定程度上反映了企业盈利能力的强弱,更重要的是反映了企业经营风险的大小。
安全边际越大,企业经营风险越小。
安全边际量=实际销售量-保本量=12589.98-10118.37=2471.6l(t)安全边际额=实际销售额-保本额=8753543.6l(元)安全边际率=安全边际量/实际销售量=2471.61/12589.98×100%=19.63%因为该企业安全边际率为19.63%,所以可以判断出金益化工厂现在处于值得注意的状态,存在着一定的经营风险。
企业要想降低经营风险,就应当分析哪些因素会对企业的利润造成影响以及影响的程度如何,因此,有必要根据该厂的具体情况进行利润的敏感性分析。
3.4 利润敏感性分析3.4.1 各因素变动对利润的影响程度。
单价、单位变动成本、销售量和固定成本的变动都会引起利润的相应变化,但各因素对利润的敏感程度却不相同。
一般的,若该因素以较小幅度的变动就会引起利润较大幅度的变动,那么这个因素就是强敏感因素;若该因素以较大幅度的变动只会引起利润较小幅度的变动,那么这个因素就称为弱敏感因素。
已知金益化工的利润为484 654.85元。
若价格、销售量上升1%,单位变动成本,固定成本下降1%,各因素变动对利润的影响如下表:由表3可以看出,单价和销售量的敏感系数为正数,表明利润与该因素发生同方向的增减变化;单位变动成本和固定成本的敏感系数为负值,表明利润与该因素呈反方向的增减变化。
单价的敏感程度是最大的。
销售单价上涨l%,利润就可以增加到929081.14元。
比原来增加了444 426.29元。
因此,实际工作中,提高单价是企业盈利的最有效手段,价格下跌也是企业的最大威胁。
另外,单位变动成本对利润的影响略比单价小一点,仍属于敏感因素。
企业管理者应根据这一特点,加强对单位变动成本的管理,通过降低单位变动成本,给企业带来更大的利润。
从表中还可知,销售量对利润敏感程度要次于单价和单位变动成本,销售量上升1%,使得利润增加了30 104.50元,但比固定成本敏感程度的要高。
相比较而言,固定成本就属于不敏感因素,它发生变化后,对利润的影响不是很大,因为降低l%的固定成本仅为企业增加了19 843.13元的利润。
综上所述,影响企业利润的诸因素中,敏感度最高的是单价,其后依次是单位变动成本、销售量、固定成本。
企业管理者和经营者若能充分利用本量利分析,则可以更好地加强对企业的成本,销售量和利润的管理,促使企业努力降低风险。
3.4.2 销售价格的变动对金益化工厂利润的影响。
由于电石企业普遍积压库存,目前市场上电石供大于求,同国内其他地区的电石企业一样,内蒙古地区电石价格下调己成不可避免的趋势。
在今年的五月下旬,金益化工厂电石的价格也由原来的3 530元/t降到3 470元/t,下降了1.7%。
这就对该厂的利润造成了极大的影响。
因为销售单价的下降会使保本点上升,利润下降,下降到一定程度时,企业由盈利变为亏损,这时是企业可以承受的单价最小值。
企业经营保本的销售单价的下限是3 491.50元。
即在其他因素不变的情况下,电石的销售单价每吨不能低于3 491.50元时才能保本,否则就会亏损。
经计算,该厂在降价的情况下只有保本销量达到14 578.7t时,才能盈亏平衡。
这样一来,企业若还按原来的销售量销售电石,而价格却降为3 470元/t,这样,企业就会亏损270 743.95元。
这就充分说明了价格变动给企业带来的影响是很大的。
如果限电及环保验收工作能限制一部分产量,则随着PVC开工的增加,总体社会库存将有所下降,届时,电石价格可能在成本的助推下而出现回调。
3.4.3 电价的变动对金益化工厂利润的影响。
电石行业是一个高耗能的产业,电在电石的生产成本中占的比重是非常大的。
华北、西北、西南地区的电石生产企业都不同程度的陷入成本的压力之中,其中限电以及电价的上浮对于部分电石企业造成的打击甚至是致命的。
金益化工厂是一家规模比较小的企业,其在生产技术和管理方面都与一些大型的电石生产企业相差甚远。
通过调查发现,该企业生产电石购买的都是一些价格比较低,质量较差的原材料,因此该企业进行生产所耗费的电就多。
最重要的是,在电石的每吨生产成本中,电占60%左右。
因此电价的变动对企业的利润的影响是非常大的,当其他条件不变的情况下,在国家调整电价后,若电价上升5%,单位变动成本变为3 419.64元,这时该企业就会亏损594 935.93元。
综上所述,在目前的市场条件下,该企业如果通过提高销售价格来增加利润,这样会使企业的销售量下降,这一方法在当前的一段时间是行不通的。
面对这种情况,要想使企业保本或者是能够盈利,笔认为最主要的就是降低单位变动成本,降低单位变动成本的关键是控制生产成本,促使企业改进生产技术,选用好的原料,降低耗电量。
若该厂每吨电石的耗电量降低100度,则该企业单位变动成本就降为3 298.89元,营业利润为925 304.15元,这样就可以弥补因电石降价和电价上涨所带来的亏损。
4 针对以上分析提出的建议在当前市场不容乐观的条件下,不能一味的通过增加销售量来提高利润,而应当从多方面着手对该厂的生产经营状况进行科学的预测和分析,具体建议如下:4.1 控制污染,降低能耗电石产业是高污染产业,特别是现在建造的内燃式电石炉,粉尘喷放严重。
由于国家近年来不断出台关于限制污染物排放的政策法规,使该企业面临的环保压力较大,治理排污成本较高、负担较重。
针对这种情况,金益化工厂可以采用以下方法在环保的同时还能保证利润:①节能减排,其工作重点主要是加强推广密闭式电石炉,淘汰内燃式电石炉,密闭式电石炉产生的CO经净化后,可以用于生产蒸汽或气烧石灰窑生产石灰,如果CO量大,还可以生产甲酸钠或甲醇等化工产品。
②进行再加工,生产电石产生的废弃物主要是电石废渣,利用电石废渣生产轻质煤渣砖,既做到了电石废渣的综合利用,提高了经济效益,变废为宝,也保护了环境,是一举两得的好产品。