融资租赁的会计处理和税务处理
- 格式:docx
- 大小:119.17 KB
- 文档页数:11
【老会计经验】出租人对融资租赁业务的税务处理出租人将资产融资出租时, 实质上资产的所有权已经转移, 根据《企业所得税法实施条例》第二十五条, 应当视同转让财产处理, 租赁资产的公允价值与其计税基础之间的差额, 应当确认资产转让所得或损失。
这与租赁期开始日, 出租人按照租赁资产公允价值与账面价值之问的差额确认营业外收入一处置非流动资产利得或营业外支出-处置非流动资产损失是一致的。
通常情况下, 租赁资产的计税基础与账面价值是一致的, 但如果出租人对租赁资产已计提减值准备, 或者前期使用过程中, 会计折旧与税法折旧不同, 必然导致计税基础与账面价值发生差异, 对该项差异应在年末申报所得税时进行纳税调整。
《企业所得税法实施条例》第十九条规定:租金收入, 按照合同约定的承租人应付租金的日期确认收入的实现。
企业租金收入金额, 应当按照有关租赁合同或协议约定的金额全额确定。
租赁合同或协议约定的金额应当包括承租人行使优惠购买租赁资产的选择权所支付的价款。
根据该规定, 某一纳税年度按照合同约定应收租金即使没有收到, 也应在当年确认计税收入。
显然, 租金收入确认的时点和金额与会计准则是存在差异的。
由于或有租金金额具有不确定性, 出租人在融资租赁下收到的或有租金, 只有在实际收到时才能确认计税收入。
这一点与会计准则一致。
租赁期届满时, 不再确认所得或损失, 但如果出租人向承租人收取了租赁资产价值补偿金、违约金, 则应于实际收到时确认计税收入, 这与会计上作为营业外收入处理的做法也是一致的。
由于融资租赁业务取得的租金收入, 相当于以租赁资产的公允价值作为本金, 贷给承租方取得的利息作为收入。
因此, 在按租赁费总额作为计税收入的同时, 租赁资产的公允价值应当作为成本扣除。
在融资租赁下, 出租人发生的初始直接费用可以在发生的当期一次性扣除, 如果金额较大, 也可以根据配比原则, 在租金收入确认的各期配比扣除。
由于融资租赁的计税收入通常是根据租赁合同的约定分期平均收取的, 因此, 初始直接费用采用分期扣除办法时, 也应当于确认计税收入的当期平均扣除。
融资租赁期满后不行使购买权的会计账务处理及税务处理《小企业会计准则》中,融资租赁期满后不行使购买权,账面的固定资产如何进行会计、税务处理?一、会计处理1.执行《小企业会计准则》的,融资租赁固定资产,视同分期收款购进固定资产,对租赁到期后留购款项视为分期付款的一部分。
借:固定资产-融资租入固定资产应交税费-应交增值税(进项税额)(首笔租金对应的进项税额)贷:长期应付款(后期所有租金+留购款的不含税金额)银行存款(首笔租金)2.在租赁期内按期支付租金:借:长期应付款应交税费-应交增值税(进项税额)贷:银行存款3.租赁到期后,如果选择留购的,支付留购款,还是继续冲减“长期应付款”,同时将“固定资产-融资租入固定资产”更换一个明细科目。
借:长期应付款应交税费-应交增值税(进项税额)贷:银行存款同时,“固定资产”换一个明细科目:借:固定资产-xx贷:固定资产-融资租入固定资产4.租赁到期后,如果不选择留购的,留购款在租赁开始日确认的“长期应付款”就需要重建为0,同时“固定资产-融资租入固定资产”与“累计折旧”都需要重建为0,如果有差额就计入“营业外支出”(放弃留购,多数情况下会产生损失)。
借:长期应付款累计折旧营业外支出贷:固定资产-融资租入固定资产二、税务处理1.增值税:(1)在租赁期间收到的增值税专用发票,可以按规定抵扣进项税额;(2)放弃留购的,对于承租人不属于增值税应税行为,不属于增值税应税范围。
2.企业所得税:(1)在租赁期间,融资租入固定资产的入账原值与计税基础一致,只要会计折旧符合税法规定,就没有税会差异,就不需要做纳税调整。
(2)租赁到期放弃留购的,可能产生损失,属于在生产经营过程中实际发生的损失,可以税前扣除。
浅析新准则中融资租赁承租人会计与税务差异一、租赁开始日1、会计处理根据《企业会计准则第21 号——租赁》(2018 年12 修订)第十六条使用权资产应当按照成本进行初始计量。
该成本包括:(一)租赁负债的初始计量金额;第十七条租赁负债应当按照租赁期开始日尚未支付的租赁付款额的现值进行初始计量。
在计算租赁付款额的现值时,承租人应当采用租赁内含利率作为折现率;无法确定租赁内含利率的,应当采用承租人增量借款利率作为折现率。
2、税务处理根据《中华人民共和国企业所得税法实施条例》第五十八条固定资产按照以下方法确定计税基础:(三)融资租入的固定资产,以租赁合同约定的付款总额和承租人在签订租赁合同过程中发生的相关费用为计税基础,租赁合同未约定付款总额的,以该资产的公允价值和承租人在签订租赁合同过程中发生的相关费用为计税基础二、租赁期间的折旧与摊销1、固定资产折旧(1)、会计处理承租人应当参照《企业会计准则第4 号——固定资产》有关折旧规定,对使用权资产计提折旧。
承租人能够合理确定租赁期届满时取得租赁资产所有权的,应当在租赁资产剩余使用寿命内计提折旧。
无法合理确定租赁期届满时能够取得租赁资产所有权的,应当在租赁期与租赁资产剩余使用寿命两者孰短的期间内计提折旧(2)、税务处理以融资租赁方式租入固定资产发生的租赁费支出,按照规定构成融资租入固定资产价值的部分应当提取折旧费用,分期扣除2、未确认融资费用的分摊(1)会计处理未确认融资费用应当在租赁期内各个期间进行分摊。
承租人应当按照固定的周期性利率计算租赁负债在租赁期内各期间的利息费用,并计入当期损益。
按照《企业会计准则第17 号——借款费用》等其他准则规定应当计入相关资产成本的,从其规定。
该周期性利率,是第十七条规定所采用的折现率,或者按照本准则第二十五条、二十六条和二十九条规定所采用的修订后的折现率。
(2)税务处理同“一2”,相关的未确认融资费用包含在资产的计税基础中,通过分期折旧的方式税前扣除,会计上按实际利率分摊在财务费用中的未确认融资费用不能再税前扣除。
融资租赁出租方会计处理含税租赁准则关于经营租赁和融资租赁的会计处理存在的问题提出了改进租赁的认定标准和会计处理方法的建议,特别设计增加了双折旧法。
下面让店铺来告诉你融资租赁出租方会计处理含税,希望能帮到你。
融资租赁出租方会计处理含税(一)租赁债权的确认借:长期应收款——应收融资租赁款(最低租赁收款额)未担保余值营业外支出(租赁资产公允价值小于账面价值)贷:融资租赁资产(租赁资产原账面价值)银行存款(初始直接费用)营业外收入(租赁资产公允价值大于原账面价值)未实现融资收益上述会计处理的结果是,在租赁期开始日,出租人应当将租赁开始日最低租赁收款额作为长期应收款的入账价值,同时记录未担保余值;将最低租赁收款额及未担保余值之和与融资租赁资产的公允价值和初始直接费用之和的差额确认为未实现融资收益。
租赁资产公允价值与账面价值的差额,计入当期损益。
按此表述与租赁内含利率的定义相符。
(二)未实现融资收益分配的会计处理未实现融资收益应当在租赁期内各个期间进行分配。
出租人应当采用实际利率法计算确认当期的融资收益和租金收入。
借:银行存款贷:长期应收款——应收融资租赁款借:未实现融资收益贷:租赁收入(三)应收融资租赁款坏账准备的计提对应收融资租赁款减去未实现融资收益的差额部分合理计提坏账准备。
(四)未担保余值发生变动的会计处理出租人至少应当于每年年度终了,对未担保余值进行复核。
未担保余值增加的,不作调整。
有证据表明未担保余值已经减少的,应当重新计算租赁内含利率,将由此引起的租赁投资净额的减少,计入当期损失;以后各期根据修正后的租赁投资净额和重新计算的租赁内含利率确认融资收入。
已确认损失的未担保余值得以恢复的,应当在原已确认的损失金额内转回,并重新计算租赁内含利率,以后各期根据修正后的租赁投资净额和重新计算的租赁内含利率确认融资收入。
(五)或有租金的会计处理或有租金应当在实际发生时确认为当期收入。
(六)租赁期届满时的会计处理1.收回租赁资产(1)存在担保余值,不存在未担保余值借:融资租赁资产贷:长期应收款(担保余值)如果收回租赁资产的价值低于担保余值,则应向承租人收取价值损失的补偿金。
融资租赁会计处理与税务处理的差异题目一:融资租赁会计处理的基本概念及其关键核算要素分析融资租赁在会计领域是一个比较复杂的领域,在处理上也较其它领域要繁琐得多。
其主要是因为按照会计准则的规定,融资租赁应会计化为一种特定的形式。
这个形式是首先要求按照租赁金额来计算租金,进而决定租赁费用的计提,同时需要考虑租赁物的折旧以及税务上的收入认定时效等多个关键核算要素。
在融资租赁的会计处理中,关键核算要素包括了:租赁物的司法获得方式,资产余值的支付转移,收益确认时间,减值准备,以及租金间接费用的分摊等重要内容。
这些内容需要结合实际情况进行细致考虑,以避免出现会计差错或纳税问题。
在其中,租赁物的收益和成本算法是至关重要的,因为这会直接影响到会计科目和内部审计工作。
另外,租赁期的结束时间以及租赁物的转移(是否归还)也是一个重要的核算要素,因为它会影响到融资租赁的会计估值和税务申报工作。
许多企业在处理这个领域的问题时,不可避免会出现实际情况与规定标准的偏差,因此导师应当引导研究者从分析实际案例开始,发现实际误差因素并加以排除,以提高会计处理的准确性和统计报表的质量。
总之,导师应当着重帮助研究者掌握融资租赁的会计处理规则,理解相关核算要素,从实际案例中寻找范式,进一步提升会计处理水平。
题目二:税务处理对融资租赁会计处理的影响及其解决方法探讨税务处理和会计处理对于融资租赁的归类和报告有着至关重要的影响。
在租赁过程中,一个业务所产生的税务收益,往往需要根据稅法,采用一系列的折旧、减值、金融开支等操作,最终形成财务报表和税务申报。
但是,存在于文化和法律的差异,可能会导致企业面临一些挑战。
主要的税务问题包括(1)税法法规的变化、(2)税务处理与会计处理之间的分歧,(3)政策变化对租赁资产价值的影响、(4)未计入或未计算的税务因素对业务流程的影响。
针对这些问题,导师应该引导研究者设计应对方案,包括强调财务和税务的合作和沟通,并建立完善的协调机制,同时提高税务部门的专业水平,推动政策的落实,减缓政策不确定性对企业的影响。
融资租赁车辆会计处理和税务处理下载提示:该文档是本店铺精心编制而成的,希望大家下载后,能够帮助大家解决实际问题。
文档下载后可定制修改,请根据实际需要进行调整和使用,谢谢!本店铺为大家提供各种类型的实用资料,如教育随笔、日记赏析、句子摘抄、古诗大全、经典美文、话题作文、工作总结、词语解析、文案摘录、其他资料等等,想了解不同资料格式和写法,敬请关注!Download tips: This document is carefully compiled by this editor. I hope that after you download it, it can help you solve practical problems. The document can be customized and modified after downloading, please adjust and use it according to actual needs, thank you! In addition, this shop provides you with various types of practical materials, such as educational essays, diary appreciation, sentence excerpts, ancient poems, classic articles, topic composition, work summary, word parsing, copy excerpts, other materials and so on, want to know different data formats and writing methods, please pay attention!一、融资租赁车辆会计处理。
融资租赁是指出租人通过租赁专家机构向承租人提供资金和车辆等物资,承租人支付租金并承担一定的经营风险,最终获得车辆使用权的一种融资方式。
融资租赁业务的账务处理要怎么做融资租赁业务的账务处理要怎么做?下面由小编与大家分享,希望你们喜欢!欢迎阅读!一、融资租赁是指租赁的当事人约定,由出租人根据承租人的决定向承租人选定的第三者(供货人)购买承租人选定的设备,以承租人支付租金为条件,将该物件的使用权转让给承租人,并在一个不间断的长期租赁期间内,通过收取租金的方式,收回全部或大部分投资。
符合下列条件之一的租赁为融资租赁:1、在租赁期满时,租赁资产的所有权转让给承租方;2、租赁期为资产使用年限的大部分(75%或以上);3、租赁期内租赁最低付款额大于或基本等于租赁开始日资产的公允价值。
4、承租人有购买租赁资产的选择权,所订立的购买价预计远低于行使选择权时租赁资产的公允价值,所以在租赁开始日可以合理确定承租人将会行使选择权;二、承租方相关账务处理在租赁开始日,承租人通常应当将租赁开始日租赁资产公允价值和最低租赁付款额的现值两者中较低者作为租入资产的入账价值,将最低租赁付款额作为长期应付款的入账价值,并将两者之间的差额记录为未确认融资费用。
未确认融资费用的分摊,在融资租赁下,承租人向出租人支付的租金中,包含了本金和利息两部分。
承租人支付租金时,一方面应减少长期应付款,另一方面应同时将未确认的融资租赁费用按一定的方法确认为当期融资费用,在先付租金(即每期起初等额支付租金)的情况下,租赁期第一期支付的租金不含利息,只需减少长期应付款,不必确认当期融资费用。
初始直接费用是指在租赁谈判和签订租赁合同的过程中发生的可直接归属于租赁项目的费用。
承租人发生的初始直接费用通常有印花税、佣金、律师费、差旅费、谈判发生的费用等。
承租人发生的初始直接费用,应当计入租入资产的入账价值。
1、一般融资租赁承租方账务处理租赁期开始日,借:融资租赁资产借:未确认融资费用贷:长期应付款付款时作分录,借:长期应付款贷:银行存款同时分摊未确认融资费用,借:财务费用贷:未确认融资费用(以实际利率计算确认)承租人在计算最低租赁付款额时,能取得出租方的租赁内含利率的,以租赁内含利率作为折现率;否则,以合同约定的利率为折现率;合同也没有约定的,以同期银行贷款利率为折现率。
融资租赁业务的税务处理融资租赁方式从出租方取得固定资产,其租金支出不得扣除,但可按规定提取折旧费用。
融资租赁是指在实质上转移与一项资产所有权有关的全部风险和报酬的一种租赁。
下面店铺就为大家解开融资租赁业务的税务处理,希望能帮到你。
融资租赁业务的税务处理(一)在租赁期满时,租赁资产的所有权转让给承租方;(二)租赁期为资产使用年限的大部分(75%或以上);(三)租赁期内租赁最低付款额大于或基本等于租赁开始日资产的公允价值。
根据《国家税务总局关于执行(企业会计制度>需要明确的有关所得税问题的通知》(国税发[2003]45号),从2003年起,区分融资租赁与经营租赁标准按《企业会计制度》执行。
融资租赁是在实质上转移与一项资产所有权有关的全部风险和报酬的一种租赁。
(一)融资租赁业务的流转税处理和纳税调整按照《国家税务总局关于融资租赁业务征收营业税问题的通知》(国税函发[1995]656号)的规定,对经对外贸易经济合作部批准的经营融资租赁业务的外商投资企业和外国企业开展的融资租赁业务,与经中国人民银行批准的经营融资租赁业务的内资企业开展的融资租赁业务同样对待,按照融资租赁征收营业税。
《国家税务总局关于融资租赁业务征收流转税问题的通知》(国税函[2000]514号)的有关规定,同样适用于对外贸易经济合作部批准经营融资租赁业务的外商投资企业和外国企业所从事的融资租赁业务。
其他单位从事的融资租赁业务,租赁的货物的所有权转让给承租方,征收增值税,不征收营业税;租赁的货物的所有权未转让给承租方,征收营业税,不征收增值税。
财政部、国家税务总局《关于转发(国务院关于调整金融保险业税收政策有关问题的通知)的通知(财税字[1997]045号)规定:纳税人经营融资租赁业务,以其向承租者收取的全部价款和价外费用(包括残值)减去出租方承担的出租货物的实际成本后的余额为营业额。
出租货物的实际成本,包括由出租方承担的货物购入价、关税、增值税、消费税、运杂费、安装费、保险费等费用。
融资租赁的会计处理和税收政策融资租赁的会计处理和税收政策一、直接融资租赁1出租人会计处理“营改增”后,融资租赁企业开始适用增值税,购买设备的进项税额可以抵扣,应当确认增值税销项税额;目前,各融资租赁企业对于融资租赁业务主流的会计核算方法是:购买资产时的增值税进项税额记入“应交增值税——进项税额”科目,租赁开始日不确认增值税销项税额,当收到租金时再确认当期增值税;例题:假设某融资租赁企业适用增值税税率17%购入资产的价值成本为100 0000元,融资租赁合同总额150 0000元不含税,分10年等额偿还;不考虑未担保余值,租赁期满后融资资产的所有权转移给承租方;租赁期间以第一年为例,计算出实际利率为%插值法计算,第一年末确认的融资收益为81400元,融资租赁的会计确认与计量如下:⒈购入设备借:固定资产-融资租赁资产 100万元应交税费-应交增值税进项税额 17万元贷:银行存款 117万元⒉租出设备借:长期应收款——应收融资租赁款 150万元贷:固定资产-融资租赁资产 100万元未实现融资收益 50万元⒊第一年收取租金,分配未实现融资收益借:银行存款万元贷:长期应收款——应收融资租赁款 15万元应交税费——应交增值税中销项税额万元借:未实现融资收益万元贷:租赁收入万元⒋租赁期届满租赁期满后,租赁资产所有权转移给承租方,出租方不需要做任何处理;2承租人的会计处理在租赁期开始日,承租人应当将租赁开始日租赁资产公允价值与最低租赁付款额现值两者中较低者作为租入资产的入账价值,将最低租赁付款额作为长期应付款的入账价值,其差额作为未确认融资费用;承租人在计算最低租赁付款额的现值时,如果知悉出租人的租赁内含利率,应当采用出租人的租赁内含利率作为折现率;否则,应当采用租赁合同规定的利率作为折现率;如果出租人的租赁内含利率和租赁合同规定的利率均无法知悉,应当采用同期银行贷款利率作为折现率;其中,租赁内含利率,是指在租赁开始日,使最低租赁收款额的现值与未担保余值的现值之和等于租赁资产公允价值与出租人的初始直接费用之和的折现率;初始直接费用是指在租赁谈判和签订租赁合同的过程中发生的可直接归属于租赁项目的费用;承租人发生的初始直接费用,通常有印花税、佣金、律师费、差旅费、谈判费等;承租人发生的初始直接费用,应当计入租入资产价值;实务中不好明确确认的都计入了当期费用;承接上面案例承租人:第一步:计算最低租赁付款额=150000×10=150 0000 元;现值计算:每期租金150000元的年金现值=150000 × PA 10期,%,现值合计=100 ,现值大于公允价值100 0000;因此,租赁资产的入账价值为100 0000元;第二步:计算未确认融资费用未确认融资费用=最低租赁付款额—租赁资产公允价值=1500000-1000000= 500000元会计分录:⒈从出租方租入设备借:固定资产-融资租赁资产100万元未确认融资费用50万元长期应付款-融资租赁进项税额万元 1517%10年贷:长期应付款万元⒉支付租金,分摊确认费用支付第一期租金借:长期应付款——应付融资租赁款万贷:银行存款万借:应交税金—应交增值税—进项税额万贷:长期应付款—融资租赁进项税额万借:财务费用万元贷:未确认融资费用万元3资产折旧的计提承租人应对融资租人的固定资产计提折旧;1.折旧政策对于融资租入资产,计提租赁资产折旧时,承租人应采用与自有应折旧资产相一致的折旧政策;同自有应折旧资产一样,租赁资产的折旧方法一般有年限平均法、工作量法、双倍余额递减法、年数总和法等;如果承租人或与其有关的第三方对租赁资产余值提供了担保,则应计折旧总额为租赁期开始日固定资产的入账价值扣除担保余值后的的余额;如果承租人或与其有关的第三方未对租赁资产余值提供了担保,且无法合理确定租赁届满后承租人是否能够取得租赁资产所有权,应计折旧总额为租赁期开始日固定资产的入账价值;2.折旧期间确定租赁资产的折旧期间应以租赁合同而定;如果能够合理确定租赁期届满时承租人将会取得租赁资产所有权,即可认为承租人拥有该项资产的全部使用寿命,因此应以租赁期开始日租赁资产的寿命作为折旧期间;如果无法合理确定租赁期届满后承租人是否能够取得租赁资产的所有权,应以租赁期与租赁资产寿命两者中较短者作为折旧期间;4租赁期届满时的处理租赁期届满时,承租人对租赁资产的处理通常有三种情况:返还、优惠续租和留购;1.返还租赁资产租赁期届满,承租人向出租人返还租赁资产时,通常借:长期应付款——应付融资租赁款累计折旧贷:固定资产——融资租入固定资产2.优惠续租租赁资产承租人行使优惠续租选择权,应视同该项租赁一直存在而作出相应的账务处理;如果租赁期届满时没有续租,根据租赁合同规定须向出租人支付违约金时,借:“营业外支出”科目,贷:“银行存款”等科目;3.留购租赁资产在承租人享有优惠购买选择权的情况下,支付购买价款时,借记“长期应付款——应付融资租赁款”科目,贷记“银行存款”等科目;同时,将固定资产从“融资租入固定资产”明细科目转入有关明细科目;二、经营租赁1出租人的处理⒈出租人应当按资产的性质,将用作经营租赁的资产包括在资产负债表中的相关项目内,比如自用的建筑物用于出租时,应将其从固定资产转入投资性房地产;⒉对于经营租赁的租金,出租人应当在租赁期内各个期间按照直线法确认为当期损益;其他方法更为系统合理的,也可以采用其他方法;⒊出租人发生的初始直接费用,应当计入当期损益;⒋对于经营租赁资产中的固定资产,出租人应当采用类似资产的折旧政策计提折旧;对于其他经营租赁资产,应当采用系统合理的方法进行摊销;⒌或有租金应当在实际发生时计入当期损益;2承租人的处理1.对经营租赁的租金,承租人应当在租赁期内各个期间按照直线法计入相关资产成本或当期损益;其他方法更为系统合理的,也可以采用其他方法;2.某些情况下,出租人可能对经营租赁提供激励措施,如免租期、承担承租人某些费用等;在出租人提供了免租期的情形下,应将租金总额在整个租赁期内按直线法或其他合理的方法迚行分摊免租期内应确认租金费用;在出租人承担了承租人的某些费用的情况下,应将该费用从租金总额中扣除,并将租金余额在租赁期内进行分摊;⒊承租人发生的初始直接费用,应当计入当期损益管理费用;⒋或有租金应当在实际发生时计入当期损益例如:2015年1月1日,A公司向B公司租入办公设备一台,租期为3年;设备原价为100万元,预计使用年限为10年;租赁合同规定,租赁期开始日2011年1月1日A公司向B公司一次性预付租金150 000元,第一年年末支付租金150 000元,第二年年末支付租金200000元,第三年年末支付租金250000元;租赁期届满后B公司收回设备,三年的租金总额为750 000元;A公司账务处理如下:2015年1月1日:借:长期待摊费用 150 000贷:银行存款 150 0002015年12月31日:借:管理费用 250 000贷:长期待摊费用 100 000银行存款 150 0002016年12月31日:借:管理费用 250 000贷:长期待摊费用 50 000银行存款 200 0002017年12月31日:借:管理费用 250 000贷:银行存款 250 000三、售后回租售后租回交易,是指资产卖主承租人将资产出售后再从买主出租人租回的交易;无论是承租人还是出租人,均应按照租赁准则的规定,将售后租回交易认定为融资租赁或经营租赁;⒈出售资产1出售资产时借:累计折旧固定资产减值准备固定资产清理贷:固定资产2收到出售资产价款时借:银行存款贷:固定资产清理贷或借:递延收益――未实现售后租回损益没证据证明公允贷或借:营业外收入或支出有证据⒉租回资产(1)租回资产形成一项融资租赁卖方承租人出售资产时,不确认收益;未实现售后租回损益=售价-资产账面价值未实现售后租回损益的分摊:按该项租赁资产的折旧进度进行分摊,即按与该项租赁资产所采用的折旧率相同的比例进行分摊,调整各期的折旧费用;①租回资产时:借:固定资产——融资租入固定资产未确认融资费用贷:长期应付款——应付融资租赁款②租回资产以后各期:支付租金:借:长期应付款——应付融资租赁款贷:银行存款分摊未确认融资费用:借:财务费用贷:未确认融资费用计提折旧:借:管理费用或制造费用等贷:累计折旧分摊未实现售后租回损益:借或贷:递延收益――未实现售后租回损益贷或借:管理费用或制造费用等(2)租回资产形成一项经营租赁1.有确凿证据表明售后租回交易是按照公允价值达成的,销售的商品按照售价确认收入,并按照账面价值结转成本,销售的固定资产按照售价和固定资产账面价值之间差额确认营业外支出;2.没有确凿证据表明售后租回交易是按照公允价值达成的:售价低于公允价值的,应确认当期损益;如果损失将由低于市价的未来租赁付款额补偿的,应将其递延,并按租赁付款比例分摊于预计的资产使用期限内;售价高于公允价值的,其高出公允价值的部分应予递延,并在预计资产使用期限内摊销;①租回的资产——不用账务处理,只需作备查登记;②租回资产以后各期支付租金时:借:管理费用或制造费用等贷:银行存款分摊未实现售后租回损益:借或贷:递延收益――未实现售后租回损益贷或借:管理费用或制造费用等四、税收政策及优惠1增值税1、税率:1.提供有形动产租赁服务包括有形动产融资租赁和有形动产经营性租赁,税率为17%经人民银行、银监会、商务部批准经营融资租赁业务的试点纳税人中的一般纳税人提供有形动产融资租赁服务,对其增值税实际税负用纳税人在一定时期内的实纳税额占其实际收益的比率来表示超过3%的部分实行增值税即征即退政策;2.提供不动产租赁服务,税率为11%3.提供融资租赁服务和经营租赁服务,税率为6%2、销售额的确定1提供融资租赁服务,以取得的全部价款和价外费用,扣除支付的借款利息包括外汇借款和人民币借款利息、发行债券利息和车辆购置税后的余额为销售额;2提供融资性售后回租服务,以取得的全部价款和价外费用不含本金,扣除对外支付的借款利息包括外汇借款和人民币借款利息、发行债券利息后的余额作为销售额;3试点纳税人根据2016年4月30日前签订的有形动产融资性售后回租合同,在合同到期前提供的有形动产融资性售后回租服务,可继续按照有形动产融资租赁服务缴纳增值税;可以选择以下方法之一计算销售额:①以向承租方收取的全部价款和价外费用,扣除向承租方收取的价款本金,以及对外支付的借款利息包括外汇借款和人民币借款利息、发行债券利息后的余额为销售额;纳税人提供有形动产融资性售后回租服务,计算当期销售额时可以扣除的价款本金,为书面合同约定的当期应当收取的本金;无书面合同或者书面合同没有约定的,为当期实际收取的本金;试点纳税人提供有形动产融资性售后回租服务,向承租方收取的有形动产价款本金,不得开具增值税专用发票,可以开具普通发票;②以向承租方收取的全部价款和价外费用,扣除支付的借款利息包括外汇借款和人民币借款利息、发行债券利息后的余额为销售额;3、进项税额适用一般计税方法的试点纳税人,2016年5月1日后取得并在会计制度上按固定资产核算的不动产或者2016年5月1日后取得的不动产在建工程,其进项税额应自取得之日起分2年从销项税额中抵扣,第一年抵扣比例为60%,第二年抵扣比例为40%; 4、税收优惠经国务院批准,自2014年1月1日起,租赁企业一般贸易项下进口飞机并租给国内航空公司使用的,享受与国内航空公司进口飞机同等税收优惠政策,即进口空载重量在25吨以上的飞机减按5%征收进口环节增值税;财关税201416号财政部海关总署国家税务总局关于租赁企业进口飞机有关税收政策的通知2印花税财税2015144号:关于融资租赁合同有关印花税政策的通知对开展融资租赁业务签订的融资租赁合同含融资性售后回租,应按合同所载租金总额依照“借款合同”税目,按万分之零点五的税率计税贴花;如果一项融资租赁中包含有“供货合同”、“借款合同”、“租赁合同”等时,如果这些合同于此项业务是相关的,则统一按“融资租赁合同”缴纳印花税;在融资性售后回租业务中,对承租人、出租人因出售租赁资产及购回租赁资产所签订的合同,不征收印花税;3企业所得税企业根据生产经营活动的需要租入固定资产支付的租赁费,按照以下方法扣除:1.以经营租赁方式租入固定资产发生的租赁费支出,按照租赁期限均匀扣除2.以融资租赁方式租入固定资产发生的租赁费支出,按照规定构成融资租入固定资产价值的部分应当提取折旧费用,分期扣除;国家税务总局关于融资性售后回租业务中承租方出售资产行为有关税收问题的公告2010年第13号第二条规定:根据现行企业所得税法及有关收入确定规定,融资性售后回租业务中,承租人出售资产的行为,不确认为销售收入,对融资性租赁的资产,仍按承租人出售前原账面价值作为计税基础计提折旧;租赁期间,承租人支付的属于融资利息的部分,作为企业财务费用在税前扣除;税收优惠:1、加速折旧2、税额抵免优惠企业所得税法第三十四条所称税额抵免,是指企业购置并实际使用环境保护专用设备企业所得税优惠目录、节能节水专用设备企业所得税优惠目录、安全生产专用设备企业所得税优惠目录规定的环境保护、节能节水、安全生产等专用设备的,该专用设备的投资额的10%可以从企业当年的应纳税额中抵免;当年不足抵免的,可以在以后5个纳税年度结转抵免;实施条例第一百条规定的购置并实际使用的环境保护、节能节水和安全生产专用设备,包括承租方企业以融资租赁方式租入的、并在融资租赁合同中约定租赁期届满时租赁设备所有权转移给承租方企业,且符合规定条件的上述专用设备;凡融资租赁期届满后租赁设备所有权未转移至承租方企业的,承租方企业应停止享受抵免企业所得税优惠,并补缴已经抵免的企业所得税税款;执行企业所得税优惠政策若干问题的通知财税200969号。
融资租赁业务所得税会计该怎么处理融资租赁是指出租⼈根据承租⼈(⽤户)的请求,与第三⽅(供货商)订⽴供货合同,根据此合同,出租⼈出资购买承租⼈选定的设备。
那么融资租赁业务所得税会计该怎么处理?下⾯店铺⼩编来为你解答,希望对你有所帮助。
会计怎么处理融资租赁业务所得税1、关于固定资产初始威本。
在会计处理上,在租赁期开始⽇,承租⼈应当将租赁开始⽇租赁资产公允价值与最低租赁付款额现值两者中较低者作为租⼊资产的⼊账价值,承租⼈在租赁谈判和签订租赁合同过程中发⽣的,可归属于租赁项⽬的⼿续费、律师费、差旅费、印花税等初始直接费⽤,应当计⼊租⼊资产价值。
在税务处理上,根据《企业所得税法实施条例》第五⼗⼋条第(三)项规定,融资租⼊的固定资产,以租赁合同约定的付款总额和承租⼈在签订租赁合同过程中发⽣的相关费⽤为计税基础;租赁合同未约定付款总额的,以该资产}向公允价值和承租⼈在签订租赁合同过程中发⽣的相关费⽤为计税基础。
可见,税法不考虑最低租赁付款额现值,⽽是按照实际⽀付的款项作为相关资产的计税基础。
2、关于未确认融资费⽤。
会计上,未确认融资费⽤应当在租赁期内各个期间进⾏分摊。
承租⼈应当采⽤实际利率法计算确认当期的融资费⽤。
税务上,《实施条例》第五⼗⼋条第(三)项规定要求将会计上确认的长期应付款全额(不扣减未确认融资费⽤)计⼊固定资产原价,并在其使⽤期间内计提折旧的⽅式实现税前扣除的。
所以,对于未确认融资费⽤的分摊额,税法上不再允许税前扣除。
对此需注意对固定资产折旧和未确认融资费⽤摊销两⽅⾯的纳税调整,这两⽅⾯的⽅向应当是相反的。
3、关于折旧。
在税务处理上,根据《实施条例》第四⼗七条第(⼆)项规定,以融资租赁⽅式租⼊固定资产发⽣的租赁费⽀出,按照规定构成融资租⼊固定资产价值的部分应当提取折旧费⽤,分期扣除。
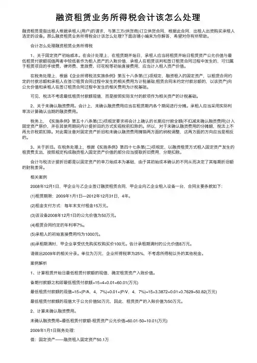
会计与税法计提折旧都是以固定资产的幸⼑始成本为基础,由于其初始成本确认的不同从⽽决定了其每期折旧额的财税差异。
相关案例2008年12⽉1⽇,甲企业与⼄企业签订融资租赁合同,甲企业向⼄企业租⼊设备⼀台,合同主要条款如下:(1)租赁期限:2009年1⽉1⽇—2012年12⽉31⽇,4年。
记账实操-融资租赁会计处理分录一、融资租赁会计分录借:固定资产——融资租赁贷:其他应付款二、承租人对融资租赁的会计处理1、租赁开始日的会计处理借:固定资产——融资租入固定资产未确认融资费用贷:长期应付款——应付融资租赁款(最低租赁付款额)2、初始直接费用的会计处理借:固定资产——融资租入固定资产(初始直接费用)贷:银行存款等3、未确认融资费用的分摊借:长期应付款——应付融资租赁款贷:银行存款借:财务费用贷:未确认融资费用4、履约成本的会计处理借:管理费用等贷:银行存款5、租赁期满时的会计处理(1)返还租赁资产借:长期应付款——应付融资租赁款累计折旧贷:固定资产——融资租入固定资产(2)优惠续租租赁资产借:营业外支出贷:银行存款(3)留购租赁资产借:长期应付款——应付融资租赁款贷:银行存款同时,将固定资产从〃融资租入固定资产〃明细科目转入有关其他明细科目。
经融资租赁会计分录承租人:借:固定资产——融资租入固定资产(租赁资产公允价值与最低租赁付款额现值孰低)未确认融资费用贷:长期应付款——应付融资租赁款(最低租赁付款额)出租人:借:长期应收款(最低租赁收款额+初始直接费用)未担保余值营业外支出(融资租赁资产公允价值小于账面价值的差额)贷:融资租赁资产(原账面价值)银行存款(初始直接费用)营业外收入(融资租赁资产公允价值大于账面价值的差额)未实现融资收益经营租赁与融资租赁的区别1.作用不同由于租赁公司能提供现成融资租赁资产,这样使企业能在极短的时间,用少量的资金取得并安装投入使用,并能很快发挥作用,产生效益,因此,融资租赁行为能使企业缩短项目的建设期限,有效规避市场风险,同时,避免企业因资金不足而放过稍纵即逝市场机会。
经营租赁行为能使企业有选择地租赁企业急用但并不想拥用的资产。
特别是工艺水平高、升级换代快的设备更适合经营租赁。
2、两者判断方法不同融资租赁资产是属于专业租赁公司购买,然后租赁给需要使用的企业,同时,该租赁资产行为的识别标准,一是租赁期占租赁开始日该项资产尚可使用年限的75%以上;二是支付给租赁公司的最低租赁付款额现值等于或大于租赁开始日该项资产账面价值的90%及以上;三是承租人对租赁资产有优先购买权,并在行使优先购买权时所支付购买金额低于优先购买权日该项租赁资产公允价值的5%;四是承租人有继续租赁该项资产的权利,其支付的租赁费低于租赁期满日该项租赁资产正常租赁费的70%o总而言之,融资租赁其实质就是转移了与资产所有权有关的全部风险和报酬,某种意义来说对于确定要行使优先购买权的承租企业,融资租赁实质上就是分期付款购置固定资产的一种变通方式,但要比直接购买高得多。
融资租赁业务的会计与税法处理第一部分、会计处理规定(一)租赁期开始日在租赁期开始日,承租人应当将租赁开始日租赁资产公允价值与最低租赁付款额现值两者中较低者作为租人资产的人账价值,将最低租赁付款额作为长期应付款的入账价值,其差额作为未确认融资费用。
在租赁开始日可以合理确定承租人在租赁合同期满时将会行使购买租赁资产选择权的,购买价款应当计人最低租赁付款额。
在租赁开始日可以合理确定承租人在租赁合同期满时不会购买租赁资产,租赁协议要求承租人或与其有关的第三方对租赁资产的余值进行担保,则由承租人或与其有关的第三方担保的资产余值应当计人最低租赁付款额。
承租人在租赁谈判和签订租赁合同的过程中发生的可直接归属于租赁项目的初始直接费用,通常有印花税、律师费以及差旅费等,计人租人资产的入账价值。
(二)未确认融资费用分摊在融资租赁下,承租人向出租人支付的租金中,包含了本金和利息两部分。
承租人支付租金时,一方面应减少长期应付款,另一方面应同时将未确认的融资费用按一定的方法确认为当期融资费用,在租赁期届满时,未确认融资费用应全部推销完毕。
在分摊未确认的融资费用时,承租人应当采用实际利率法。
(三)租赁资产折旧计提对于融资租入资产,计提折旧时,承租人应采用与自有资产相一致的折旧政策。
如果承租人或与其有关的第三方对租赁资产余值提供了担保,则应计折旧总额为租赁开始日固定资产的入账价值扣除担保余值后的余额。
如果承租人或与其有关的第三方未对租赁资产余值提供担保,则应计折旧总额为租赁开始日固定资产的入账价值。
(四)租赁期满一是返还租赁资产的会计处理,分有担保余值和无担保余值两种情况。
有担保余值的情况下,借记“长期应付款——应付融资租赁款”(承租人担保余值)、“累计折旧”(固定资产入账价值-承租人担保余值),贷记“固定资产——融资租人固定资产”(固定资产入账价值)。
无担保余值的情况下,借记“累计折旧”(固定资产入账价值),贷记“固定资产——融资租人固定资产”(固定资产入账价值)。
1、融资租赁业务会计处理与纳税处理 融资租赁业务的本质也是融资,但是,营改增试点办法要求继续按租赁业处 理,这形成一个税会差异。
按租赁业处理后,与融资性售后回租相比,进项税金 客户可以抵扣了,但税率是 17%,比起售后回租吃不吃亏?如果觉得吃亏的话, 说明你没有正确把握增值税税负概念。
目前看来,一家企业,如果想抵扣融资成本的进项税金,只有将融资按融资 租赁处理。
例: 某有资质的融资租赁公司按工厂要求, 采购一套设备并转租给工厂, 设备价款 1, 170 万元,租期 4 年,年租金 380 万元一年一付,到期后设备以 1 元价格销售给 工厂,业务符合融资融资标准。
为采购该设备,融资租赁公司对外借款支付利息 106 万元。
以上金额都为含税金额,价税分离后,金额整理如下表: 长期应收款总额 设备原值 租赁日公允价值 总融资收益 首年租赁现值收入 融资租赁公司的利息 累计销项税额 利息可抵扣税额 分析解答: 1,520 万(1 元回购款忽略) 1,000 万 1,000 万(假定) 1,520 万÷(1 17%)-1,000=299 万 340 万(假定计算的现值) 106 万(利息进项不能抵扣) 1,520÷1.17×17%=221 万 106÷1.17×17%=15 万融资租赁公司会计与增值税处理: 采购设备支付 1,170 万元,收到设备商开具的增值税专用发票。
借 融资租赁资产 1,000 万 170 万借 应交税费-应交增值税(进项税金) 贷 银行存款 1,170 万租赁日,设备原值与公允价值相等 借 长期其应收款 贷 融资租赁资产 贷 未实现融资收益 贷 应交税费-待转销项税金 1,520 万元 1,000 万 299 万 221 万如果不使用“待转销项税金”科目,此 221 万预计的增值税销项,也可以直接挂 在“其它应收款”之上。
待租金增值税销项确认时,再转至“应交税费-应交增 值税(销项税金)”。
融资租赁的会计处理和税收政策融资租赁的会计处理和税收政策 (2)一、直接融资租赁 (2)1)出租人会计处理 (2)2)承租人的会计处理 (3)3)资产折旧的计提 (4)4)租赁期届满时的处理 (5)二、经营租赁 (5)1)出租人的处理 (5)2)承租人的处理 (6)三、售后回租 (7)⒈出售资产 (7)⒉租回资产 (7)四、税收政策及优惠 (8)1)增值税 (8)2)印花税 (10)3)企业所得税 (10)融资租赁的会计处理和税收政策一、直接融资租赁1)出租人会计处理“营改增”后,融资租赁企业开始适用增值税,购买设备的进项税额可以抵扣,应当确认增值税销项税额。
目前,各融资租赁企业对于融资租赁业务主流的会计核算方法是:购买资产时的增值税进项税额记入“应交增值税——进项税额”科目,租赁开始日不确认增值税销项税额,当收到租金时再确认当期增值税。
例题:假设某融资租赁企业(适用增值税税率17%)购入资产的价值成本为100 0000元,融资租赁合同总额150 0000元(不含税),分10年等额偿还。
不考虑未担保余值,租赁期满后融资资产的所有权转移给承租方。
租赁期间以第一年为例,计算出实际利率为8.14%(插值法计算),第一年末确认的融资收益为81400元,融资租赁的会计确认与计量如下:⒈购入设备借:固定资产-融资租赁资产100万元应交税费-应交增值税(进项税额)17万元贷:银行存款117万元⒉租出设备借:长期应收款——应收融资租赁款150万元贷:固定资产-融资租赁资产100万元未实现融资收益50万元⒊第一年收取租金,分配未实现融资收益借:银行存款17.55万元贷:长期应收款——应收融资租赁款15万元应交税费——应交增值税中(销项税额)2.55万元借:未实现融资收益8.14万元贷:租赁收入8.14万元⒋租赁期届满租赁期满后,租赁资产所有权转移给承租方,出租方不需要做任何处理。
2)承租人的会计处理在租赁期开始日,承租人应当将租赁开始日租赁资产公允价值与最低租赁付款额现值两者中较低者作为租入资产的入账价值,将最低租赁付款额作为长期应付款的入账价值,其差额作为未确认融资费用。
承租人在计算最低租赁付款额的现值时,如果知悉出租人的租赁内含利率,应当采用出租人的租赁内含利率作为折现率;否则,应当采用租赁合同规定的利率作为折现率。
如果出租人的租赁内含利率和租赁合同规定的利率均无法知悉,应当采用同期银行贷款利率作为折现率。
其中,租赁内含利率,是指在租赁开始日,使最低租赁收款额的现值与未担保余值的现值之和等于租赁资产公允价值与出租人的初始直接费用之和的折现率。
初始直接费用是指在租赁谈判和签订租赁合同的过程中发生的可直接归属于租赁项目的费用。
承租人发生的初始直接费用,通常有印花税、佣金、律师费、差旅费、谈判费等。
承租人发生的初始直接费用,应当计入租入资产价值。
(实务中不好明确确认的都计入了当期费用)。
承接上面案例承租人:第一步:计算最低租赁付款额=150000×10=150 0000 (元);现值计算:每期租金150000元的年金现值=150000 × PA (10期,8.14%),现值合计=100 0187.26,现值大于公允价值(100 0000)。
因此,租赁资产的入账价值为100 0000元。
第二步:计算未确认融资费用未确认融资费用=最低租赁付款额— 租赁资产公允价值=1500000-1000000=500000(元)会计分录:⒈从出租方租入设备借:固定资产-融资租赁资产100万元未确认融资费用50万元长期应付款-融资租赁进项税额25.5万元(15*17%*10年)贷:长期应付款175.55万元⒉支付租金,分摊确认费用支付第一期租金借:长期应付款——应付融资租赁款17.55万贷:银行存款17.55万借:应交税金—应交增值税—进项税额 2.55万贷:长期应付款—融资租赁进项税额 2.55万借:财务费用8.14万元贷:未确认融资费用8.14万元3)资产折旧的计提承租人应对融资租人的固定资产计提折旧。
1.折旧政策对于融资租入资产,计提租赁资产折旧时,承租人应采用与自有应折旧资产相一致的折旧政策。
同自有应折旧资产一样,租赁资产的折旧方法一般有年限平均法、工作量法、双倍余额递减法、年数总和法等。
如果承租人或与其有关的第三方对租赁资产余值提供了担保,则应计折旧总额为租赁期开始日固定资产的入账价值扣除担保余值后的的余额;如果承租人或与其有关的第三方未对租赁资产余值提供了担保,且无法合理确定租赁届满后承租人是否能够取得租赁资产所有权,应计折旧总额为租赁期开始日固定资产的入账价值。
2.折旧期间确定租赁资产的折旧期间应以租赁合同而定。
如果能够合理确定租赁期届满时承租人将会取得租赁资产所有权,即可认为承租人拥有该项资产的全部使用寿命,因此应以租赁期开始日租赁资产的寿命作为折旧期间;如果无法合理确定租赁期届满后承租人是否能够取得租赁资产的所有权,应以租赁期与租赁资产寿命两者中较短者作为折旧期间。
4)租赁期届满时的处理租赁期届满时,承租人对租赁资产的处理通常有三种情况:返还、优惠续租和留购。
1.返还租赁资产租赁期届满,承租人向出租人返还租赁资产时,通常借:长期应付款——应付融资租赁款累计折旧贷:固定资产——融资租入固定资产2.优惠续租租赁资产承租人行使优惠续租选择权,应视同该项租赁一直存在而作出相应的账务处理。
如果租赁期届满时没有续租,根据租赁合同规定须向出租人支付违约金时,借:“营业外支出”科目,贷:“银行存款”等科目。
3.留购租赁资产在承租人享有优惠购买选择权的情况下,支付购买价款时,借记“长期应付款——应付融资租赁款”科目,贷记“银行存款”等科目;同时,将固定资产从“融资租入固定资产”明细科目转入有关明细科目。
二、经营租赁1)出租人的处理⒈出租人应当按资产的性质,将用作经营租赁的资产包括在资产负债表中的相关项目内,比如自用的建筑物用于出租时,应将其从固定资产转入投资性房地产。
⒉对于经营租赁的租金,出租人应当在租赁期内各个期间按照直线法确认为当期损益;其他方法更为系统合理的,也可以采用其他方法。
⒊出租人发生的初始直接费用,应当计入当期损益。
⒋对于经营租赁资产中的固定资产,出租人应当采用类似资产的折旧政策计提折旧;对于其他经营租赁资产,应当采用系统合理的方法进行摊销。
⒌或有租金应当在实际发生时计入当期损益。
2)承租人的处理1.对经营租赁的租金,承租人应当在租赁期内各个期间按照直线法计入相关资产成本或当期损益;其他方法更为系统合理的,也可以采用其他方法。
2.某些情况下,出租人可能对经营租赁提供激励措施,如免租期、承担承租人某些费用等。
在出租人提供了免租期的情形下,应将租金总额在整个租赁期内按直线法或其他合理的方法迚行分摊(免租期内应确认租金费用);在出租人承担了承租人的某些费用的情况下,应将该费用从租金总额中扣除,并将租金余额在租赁期内进行分摊。
⒊承租人发生的初始直接费用,应当计入当期损益(管理费用)。
⒋或有租金应当在实际发生时计入当期损益例如:2015年1月1日,A公司向B公司租入办公设备一台,租期为3年。
设备原价为100万元,预计使用年限为10年。
租赁合同规定,租赁期开始日(2011年1月1日)A公司向B公司一次性预付租金150 000元,第一年年末支付租金150 000元,第二年年末支付租金200000元,第三年年末支付租金250000元。
租赁期届满后B公司收回设备,三年的租金总额为750 000元。
A公司账务处理如下:2015年1月1日:借:长期待摊费用150 000贷:银行存款150 0002015年12月31日:借:管理费用250 000贷:长期待摊费用100 000银行存款150 0002016年12月31日:借:管理费用250 000贷:长期待摊费用50 000银行存款200 0002017年12月31日:借:管理费用250 000贷:银行存款250 000三、售后回租售后租回交易,是指资产卖主(承租人)将资产出售后再从买主(出租人)租回的交易。
无论是承租人还是出租人,均应按照租赁准则的规定,将售后租回交易认定为融资租赁或经营租赁。
⒈出售资产(1)出售资产时借:累计折旧固定资产减值准备固定资产清理贷:固定资产(2)收到出售资产价款时借:银行存款贷:固定资产清理(贷或借):递延收益――未实现售后租回损益(没证据证明公允)(贷或借):营业外收入或支出(有证据)⒉租回资产(1)租回资产形成一项融资租赁卖方(承租人)出售资产时,不确认收益。
未实现售后租回损益=售价-资产账面价值未实现售后租回损益的分摊:按该项租赁资产的折旧进度进行分摊,即按与该项租赁资产所采用的折旧率相同的比例进行分摊,调整各期的折旧费用。
①租回资产时:借:固定资产——融资租入固定资产未确认融资费用贷:长期应付款——应付融资租赁款②租回资产以后各期:支付租金:借:长期应付款——应付融资租赁款贷:银行存款分摊未确认融资费用:借:财务费用贷:未确认融资费用计提折旧:借:管理费用或制造费用等贷:累计折旧分摊未实现售后租回损益:借(或贷):递延收益――未实现售后租回损益贷(或借):管理费用或制造费用等(2)租回资产形成一项经营租赁1.有确凿证据表明售后租回交易是按照公允价值达成的,销售的商品按照售价确认收入,并按照账面价值结转成本,销售的固定资产按照售价和固定资产账面价值之间差额确认营业外支出。
2.没有确凿证据表明售后租回交易是按照公允价值达成的:售价低于公允价值的,应确认当期损益。
如果损失将由低于市价的未来租赁付款额补偿的,应将其递延,并按租赁付款比例分摊于预计的资产使用期限内。
售价高于公允价值的,其高出公允价值的部分应予递延,并在预计资产使用期限内摊销。
①租回的资产——不用账务处理,只需作备查登记。
②租回资产以后各期支付租金时:借:管理费用或制造费用等贷:银行存款分摊未实现售后租回损益:借(或贷):递延收益――未实现售后租回损益贷(或借):管理费用或制造费用等四、税收政策及优惠1)增值税1、税率:1.提供有形动产租赁服务(包括有形动产融资租赁和有形动产经营性租赁),税率为17%(经人民银行、银监会、商务部批准经营融资租赁业务的试点纳税人中的一般纳税人提供有形动产融资租赁服务,对其增值税实际税负(用纳税人在一定时期内的实纳税额占其实际收益的比率来表示)超过3%的部分实行增值税即征即退政策。
)2.提供不动产租赁服务,税率为11%3.提供融资租赁服务和经营租赁服务,税率为6%2、销售额的确定(1)提供融资租赁服务,以取得的全部价款和价外费用,扣除支付的借款利息(包括外汇借款和人民币借款利息)、发行债券利息和车辆购置税后的余额为销售额。