陀螺测斜仪定向操作规程
- 格式:doc
- 大小:263.00 KB
- 文档页数:9
测斜仪安全操作规程本文档旨在确保测斜仪的安全操作,帮助使用者正确使用测斜仪并避免潜在的安全风险。
1. 引言测斜仪是一种用于测量斜坡、岩石边坡等斜面变形的工具。
在使用测斜仪时,必须遵守以下安全操作规程,以确保使用者和环境的安全。
2. 设备概述测斜仪由以下几部分组成: - 仪器主机:包括显示屏、控制按钮等功能部件。
- 探头:用于测量斜度和倾斜角。
- 电源:为测斜仪提供电力。
3. 操作准备在使用测斜仪之前,请进行以下操作准备:- 确保工作场所安全,清除障碍物,确保有足够的空间进行操作。
- 检查测斜仪的外观是否完好,探头是否正常。
- 接通电源,并确保电源电压稳定。
- 将测斜仪放置在平稳的工作台上,并固定好。
4. 操作步骤4.1 打开测斜仪按下电源按钮,等待测斜仪启动,显示屏亮起。
4.2 参数设置在显示屏上选择合适的测量模式和参数设置。
根据实际需求,可以选择测量时间间隔、数据保存方式等参数。
4.3 安装探头将探头连接到测斜仪主机上,确保连接牢固。
避免在安装过程中对探头造成损坏。
4.4 定位校准将测斜仪放置在需要测量的斜面上,并进行定位校准。
避免在不稳定的地面上使用测斜仪,以免发生意外。
4.5 开始测量按下开始测量按钮,测斜仪开始记录数据。
在测量过程中,应保持测斜仪的稳定,避免外部震动对测量结果的影响。
4.6 结束测量测量完成后,按下停止按钮停止测量,并进行数据保存。
4.7 数据处理与分析将测量数据导出到计算机或其他设备进行处理和分析。
根据实际需要,可以使用合适的软件工具进行数据处理和可视化显示。
5. 安全注意事项在使用测斜仪时,务必注意以下事项: - 避免测斜仪与水、油等液体接触,以免损坏设备。
- 不要将测斜仪暴露在高温、潮湿或恶劣环境中,以免影响测量精度和设备寿命。
- 在测量过程中,不要随意移动测斜仪,以免干扰测量结果。
- 不要将测斜仪用于超过其额定测量范围的斜面,以免导致设备损坏和人身安全问题。
陀螺仪操作规程
《陀螺仪操作规程》
一、使用前准备
1. 确保陀螺仪处于稳定水平状态,接入电源并等待稳定。
2. 检查陀螺仪周围环境,确保安全无障碍物。
二、启动和校准
1. 启动陀螺仪,等待其自检完成。
2. 进行校准操作,确保陀螺仪的准确性和精度。
三、操作流程
1. 根据需要选择陀螺仪的工作模式。
2. 根据实际情况设置陀螺仪的参数。
3. 启动陀螺仪,并监控其工作状态。
4. 在操作过程中,随时注意陀螺仪的指示状态,确保其正常工作。
四、关机和维护
1. 在使用完毕后,及时关闭陀螺仪并断开电源。
2. 定期对陀螺仪进行维护保养,确保其长时间稳定运行。
五、注意事项
1. 陀螺仪工作时需避免受到外部振动和冲击。
2. 避免陀螺仪受到高温、高湿或腐蚀物质的影响。
3. 严格按照操作规程操作,避免误操作导致陀螺仪损坏。
通过严格遵守《陀螺仪操作规程》,能够确保陀螺仪的正常、稳定运行,提高操作效率和数据准确性。
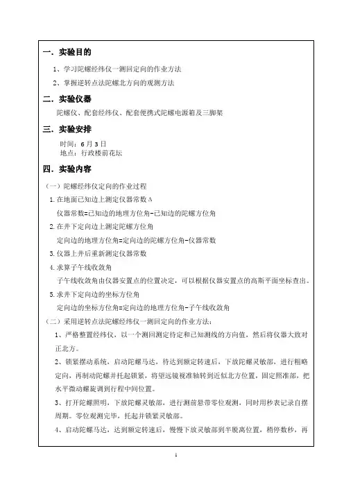
实验四 陀螺经纬仪定向方法一、实验目的了解陀螺仪定向的原理,熟悉陀螺仪常用的定向方法,学会使用逆转点法和中天法进行精密定向。
二、实验仪器索佳GP-1陀螺全站仪1台,三脚架1个,棱镜1个。
三、陀螺仪一次测定作业流程本实验为演示实验,由指导教师结合PPT 及仪器操作进行演示教学。
1、陀螺仪悬挂带零位观测【原理】悬挂零位是指陀螺马达不转时,陀螺灵敏部受悬带和导流丝扭力作用而引起扭摆的平衡位置,即扭力矩为零的位置。
观测三次。
在陀螺观测开始之前和结束之后,要作悬带零位观测,相应简称为测前零位和测后零位观测。
【方法】测定悬挂零位时,先将全站仪整平并固定照准部,下方陀螺灵敏部(不启动马达),从读数目镜中观测灵敏部的摆动,在分划板上连续读三个逆转点的读数,估读到0.1格。
()132122L a a a =++⎡⎤⎣⎦2、陀螺仪粗定向在测定已知边和定向边的陀螺方位角之前,首先进行粗略定向,即把全站仪望远镜视准轴置于近似北方向。
3、精密定向(逆转点法)粗定向后,全站仪转到粗定向的北方向,再次下放陀螺,控制摆幅在5~8格之间,用逆转点法通过全站仪精确跟踪逆转点。
[]131224*********a a N a a a N a N N n +⎛⎫=+ ⎪⎝⎭+⎛⎫=+ ⎪⎝⎭=-……4、精密定向(中天法)首先通过逆转点法确定陀螺北方向在±20′内,然后托起陀螺;再放陀螺使其摆幅在8~10格之间,用中天法开始观测;至少测量2个周期。
5、测后零位。
四、陀螺仪一次定向作业流程1、在地面已知边上测定仪器常数由于陀螺轴衰微弱的摆动系数保持不变,故其摆动的平衡位置可以仍未是假想的陀螺主轴稳定的位置。
陀螺主轴虽然指示出真北方向,但是这个方向必须借助陀螺仪光学系统读数。
由于陀螺主轴与陀螺仪光学系统的光轴以及经纬仪视准轴不在同一竖直面捏,因而陀螺仪的指向与地理子午线N 不重合,两者之间的差值称为仪器常数∆(与磁偏角概念不同)。
陀螺经纬仪定向的一般步骤
陀螺经纬仪定向的一般步骤如下:
1. 设置初始位置:将陀螺经纬仪放置在所需定向的位置上,并设置初始方向。
2. 准确校准:使用校准程序或方法,对陀螺经纬仪进行准确的校准,以确保其读数的准确性。
3. 启动和稳定化:启动陀螺经纬仪,并等待其稳定,使其读数不再有明显变化。
4. 进行定向操作:根据陀螺经纬仪的读数和所需的定向目标,进行相应的定向操作。
可以通过转动陀螺经纬仪来实现定向。
5. 监测和调整:持续监测陀螺经纬仪的读数,并根据需要进行调整,以确保定向的准确性。
6. 完成定向:当陀螺经纬仪的读数稳定在目标值时,定向完成。
记录定向结果并进行后续处理或分析。
需要注意的是,陀螺经纬仪定向可能还涉及其他特定的操作步骤,具体的步骤和方法可能会有所不同,取决于所使用的具体陀螺经纬仪的型号和要求。
因此,在进行陀螺经纬仪定向之前,应详细阅读相关的设备说明书,并按照其要求操作。
胜利油田东强仪器仪表制造有限责任公司电话0546-2911111 东营市东营区西四路824号257000 传真0546-2969333陀螺仪测斜仪—操作手册—胜利油田东强仪器仪表制造有限责任公司目录陀螺仪测斜仪使用说明 (2)一、陀螺仪测斜仪测井施工目的 (2)二、陀螺仪测斜仪测井施工应了解的资料、数据 (2)三、陀螺仪测斜仪设备连接 (2)1、井下仪器的连接 (2)2、地面设备的连接 (4)四、操作软件的执行及数据理 (5)1、仪器修正参数的加载 (5)2、软件主操作 (5)3、数据报表及打印 (11)五、施工作业 (13)1、井迹测量 (13)2、其它施工作业 (13)六、施工完毕 (13)七、注意事项 (14)八、陀螺的维护与保养 (15)陀螺仪测斜仪使用说明一.陀螺仪测斜仪测井施工目的陀螺仪井斜仪主要用于井迹测量、定向、造斜。
在老井资料复查、从式井和加密井以及二次开窗侧钻井等工作中发挥着重要作用。
通过测试井斜角、方位角、工具面角可以准确了解整个井的空间轨迹。
由于该仪器具有不受磁干扰影响,故广泛用于生产井的方位井斜测量。
在裸眼井中使用时应采取一定的施工措施以便保证仪器安全使用。
二.陀螺仪测斜仪测井施工应了解的资料、数据井的资料:井史、井位、开发层位、井简情况、套管情况、完井深度、人工井底(沙面)、测试井深、压力、井温、最大井斜等资料。
根据定向井完井地质报告,获取施工基本数据。
三.陀螺仪测斜仪设备连接1. 井下仪器的连接A. 操作环境:在平坦地面安放仪器支架,并在架子上进行仪器的安装与连接(仪器支架必须放置于平坦地面,防止倾倒,造成仪器损伤)。
B. 连接工具:仪器连接前请准备好以下必备工具:3/4-2" 勾扳手一把34mm开口扳手一把6"管钳一把高温硅脂及丝扣油C. 操作规范:①;②仪器连接时一律手工作业,下井前用开口扳手适当打紧;③连接仪器过程中要保持仪器的长端稳定放置于架子上,水平与短端进行连接;④连接过程中,惯性体要保持与电路同轴。
DCX-1陀螺测斜仪 使用手册重庆天箭电子有限公司电话:(023)62912145 • 传真: (023)62819931邮政编码:400060网址:E-mail:service@ã 版权所有 2010目录1 系统简介 (4)2 地面系统简介 (4)2.1基本硬件配置 (4)2.2技术指标 (5)2.3工作原理 (6)2.4面板介绍 (7)3井下仪简介 (9)3.1基本组成 (9)3.2 仪器连接 (10)4 系统软件 (12)4.1软件特点 (12)4.2软件构成 (12)4.3软件操作方法 (13)4.3.1 软件的安装 (13)4.3.2 自检 (15)4.3.3 角度定义 (16)4.4数据采集 (18)4.4.1启动采集测井数据 (18)4.4.2停止测井 (20)4.4.3 数据存储 (21)4.4.4 打印测井报告 (22)4.5 软件注意事项 (23)5 测井操作 (24)5.1 井下仪现场安装 (24)5.2 测控接口箱的现场装配 (24)6 故障分析 (26)7 注意事项 (26)1 系统简介DCX-1陀螺测斜仪(以下简称产品)主要用于石油井测量,测量其井斜角、井斜方位角、射孔方位角等参量。
产品主要由测井系统软件、笔记本电脑、地面仪器箱和井下探测仪器四部分组成,地面系统与井下探测仪通过单芯铠装测井电缆相连。
产品地面设备包括地面仪器箱、笔记本电脑及定方位射孔测井系统软件组成。
地面仪器箱为井下探测仪器提供电源,完成对井下仪的实时控制、数据采集,结合定方位射孔测井系统软件,实时显示和打印并存储测井数据,并在测井现场完成测井资料的处理。
井下仪为产品的数据采集单元,它由减震器*、传感器舱、电路舱、马笼头*等几部分组成,与地面系统一起完成定方位射孔测井。
*:选配部件。
2 地面系统简介产品的地面系统是一套专用的便携式计算机测控、信号采集系统,可对井下仪器实时控制,数据采集和处理,实时显示、打印、存储测井数据,并在测井现场完成测井资料的处理工作。
SinoGyro陀螺测斜仪定向操作规程一、检查仪器密封圈是否都已上好并完好无缺,仪器连接丝扣处用丝扣油涂抹,连接好仪器并打紧。
二、在井上将井下仪放置在井斜20—30度之间。
三、转动井下仪,使定向引鞋的定键槽垂直向上并保持稳定。
四、开机,待仪器运转稳定后开始测量;连续测量三次以上,取最后三次稳定重力高边数值的平均值(重复性误差≤+10)作为“高边初始角”的值输入计算机。
五、重测,确认此时重力高边实测数值为零(误差≤+10);仪器断电。
六、为了确保仪器井下顺利入键,定向接头下井之前必须与仪器引鞋进行地面入键测试,一切顺利后,定向接头方可下井。
七、仪器下井时,在定向键槽涂上铅油。
下放时下放速度≤2000米/小时;上提时≤1800米/小时。
当井下仪下放距离定向接头50米时,控制下放速度在1200-1500米/小时之间;仪器入键后,待地滑轮落地时,方可停绞车。
八、绞车停稳2分钟后,开机测量,连续测量2次,检查仪器稳定性和重复性并记录测量数据;一切正常后仪器断电,待陀螺停稳后上提30米以上,开始第二次坐键并测量;连续坐键三次,三次高边测量值误差≤+50时即可确认仪器入键。
九、仪器入键后不动,地面转动钻杆或油管至所需位置,然后上提下放钻杆或油管各三次,每次活动范围3—5米,待活动完成后开机测量定向键的位置,如果达不到要求,继续转动和活动井下工具,至定向键位置达到工艺要求为止,至此陀螺定向结束。
十、陀螺测斜仪高边转换角默认值为3度,测量过程中如果想同时观察陀螺高边和重力高边时,可在同一位置改变高边转换角的数值来实现。
十一、定向测量结束后,数据存盘,起出井下仪,进行现场资料交接。
SinoGyro陀螺测斜仪开窗侧钻定向表甲方:乙方:MDRO-021型陀螺测斜仪一、引言:MDRO-021型陀螺测斜仪是我公司新研制的第二代陀螺测斜仪。
MDRO-021型陀螺测量仪在技术上作了较大改正,使其模型更加完善,测量精度更高,测量速度更快,使其更加灵活方便。
陀螺仪测量操作流程
陀螺仪测量操作流程大致如下:
1. 开启设备:首先启动陀螺仪装置,确保其正常运行并校准零点。
2. 定向设置:确定测量轴向,使陀螺仪的敏感轴对准欲测方向。
3. 数据采集:陀螺仪开始工作时,会连续输出绕各轴转动的速度信息(角速率)。
4. 实时记录:将获取到的角速率数据实时记录,通过内置算法或外部计算设备处理,可转换为角度变化量。
5. 结果分析:整合连续测量得到的数据,可以得出被测物体的绝对姿态、转速或轨迹等信息。
6. 关闭设备:测量结束后,按照规程正确关闭陀螺仪设备,并妥善保存数据。
GYROMAT-3000型全自动陀螺仪定向标准作业流程
1.1流程图 1
接受任务5陀螺定向测定仪器常数
(升井后)计算成果测定仪器常数
(入井前)编制成果报告3检查作业环境9审核检查工器具GYROMAT-
3000型全自动陀螺仪定向需...
煤矿测量规程测量负责人
测量技术员
测量设备检查记
录
矿山测量工
陀螺定向手薄
测量技术员
矿山测量工
陀螺定向手薄
测量技术员
矿山测量工
陀螺定向手薄
测量技术员
矿山测量工
陀螺定向手薄
测量技术员
矿山测量工
陀螺定向手薄
测量技术员
矿山测量工
陀螺定向成果表
测量负责人
陀螺定向成果表
提交、归档GYROMAT-
3000型全自动陀螺仪定向作...
矿山测量工
陀螺定向台账。
HKTL-38陀螺仪测斜仪─操作手册─仪器型号:HKTL-88设备编号:380803#制造商:北京航天凯悦科技有限公司时间:2010年6月目录一、井下仪器的连接二、地面设备的连接三、操作软件的执行1、主要参数的加载(1)“选择陀螺仪”(380803#)(2)“当地纬度”(大庆地区为:46.5º)(3)“高边初始角”(现场测量)2、系统通讯检查(1)地面主机—地面接口箱之间的通讯检查(2)地面主机—地面接口箱—井下微机仓之间的通讯检查(3)地面主机—地面接口箱—井下微机仓—井下设备完好的检查四、施工准备1深度设备选择”(确定在: 光电编码器)2“当前深度设置” (下放前和绞车面板对齐深度)3“陀螺数据存盘”(确定在:ON)4“存盘文件号”(操作者自己选择五、施工作业1井迹测量2定向作业六、注意事项附页:地面测控接口箱示意图一、井下仪的连接参照《HKTL-38总装图》按下列图示将井下仪器串接起来。
含磁定位C E B A无磁定位C B A1、A、B、C、E分别对应相关位置的密封圈,具体定义如下:●A: 电路体下堵头……………………………φ28.0 × d 3.5●B: 电路连接头下端…………………………φ34.0 × d 3.5磁定位堵头下端…………………………φ34.0 × d 3.5●E:磁定位堵头上端………………………φ34.0 × d 3.5●C: 电路连接头上端………………………φ34.0 × d 3.5磁定位上端………………………………φ34.0 × d 3.52、密封圈的使用原则:每个密封圈建议不要超过五井次!3、井下仪器串接顺序:1);2)3)4)和5)连接,最后完成井下仪器连接,等待施工。
4、仪器连接注意事项:1)2)仪器装配时一率手工作业,下井前用专用工具适当打紧;3)仪器拆卸时禁止使用管钳,不可有敲击行为;4)保证良好的密封圈装配在仪器上,并涂满密封硅脂5)丝扣上要涂满高温润滑油;6)的编号以便在软件操作时加载参数;7)等待地面仪器加电检查和测井施工。
陀螺定向测量技术规程你们有没有玩过那种转起来就不会轻易倒下的小陀螺呀?其实呀,在大人们的工作里,也有一种像陀螺一样神奇的东西,不过这个陀螺可不像我们玩的那么简单。
在一些特别的工作里,比如要知道一个地方准确的方向,大人们就会用到陀螺定向测量技术。
这就像是我们在森林里迷路了,需要一个超级准确的指南针一样。
想象一下,有一群探险家要去一个很大很大的山洞里探险。
山洞里弯弯绕绕的,就像一个超级大迷宫。
要是他们不知道准确的方向,那可就惨啦,可能一直在里面打转出不来呢。
这时候呀,陀螺定向测量技术就像一个聪明的小助手。
那这个技术有什么特别的规程呢?就像我们玩游戏得有规则一样。
比如说,在使用这个像大陀螺一样的仪器之前,要把它放在一个特别平稳的地方。
就像我们搭积木的时候,得把最下面的积木放得稳稳当当的,不然整个积木塔就会倒啦。
如果这个陀螺仪器放得不平,那它转起来就不准啦,就像我们歪着身子跑步,肯定跑不快也跑不稳。
再比如说,在测量的时候,周围不能有太多干扰它的东西。
这就好比我们在专心画画的时候,旁边要是有人一直在吵闹,我们就很难画好。
要是有大的机器在旁边轰隆隆地响,或者有很强的磁场干扰,那这个陀螺就会晕头转向,给出来的方向就不对了。
还有哦,操作这个仪器的大人得特别细心。
他们要像照顾小婴儿一样照顾这个仪器。
每次使用之前都要仔细检查,看看有没有哪里坏了或者脏了。
就像我们每天上学之前要检查自己的书包有没有带齐东西一样。
有一次,有个叔叔在使用这个仪器的时候,没有好好检查,结果测量出来的方向就差了好多。
本来要找到宝藏的路,结果因为方向错了,就走到了一个全是泥巴的地方,可狼狈啦。
单点测斜仪使用操作方法一、目的与要求1. 熟悉和了解JXY—2型单点测斜仪的结构、工作原理和使用条件。
2. 掌握JZY—2型测斜仪操作方法。
二、内容1. 测量钻孔5m、20m、30m处的顶角和方位角;2. 作出钻孔顶角和方位角的变化曲线。
三、设备、仪器及辅助工具1. XY—4型钻机,ф50mm钻杆;2. JXY—2型测斜仪一套2台,井下钢绳吊装护筒一套;3. 拧卸钻杆工具、管钳等。
四、步骤1. 从保护简内取出测斜仪,旋动定时装置的旋钮,分别将两台仪器的机械钟启动到仪器卡所需要的时间(根据所测点的深度,下钻所需要的时间和组装仪器所需要的时间以及仪器在测点稳定所需时间的总和)。
记下时间。
2. 将两台仪器分别装入保护筒内,盖紧密封盖。
3. 将两台仪器分上、下位装入井下钢绳吊装护筒里,拧紧护筒堵头。
4. 将井下钢绳吊装护筒连接在钻杆上。
5. 开动钻机,利用升降机,使用钻杆将测斜仪下到测点。
6. 仪器在测点稳定后,超过仪器锁卡所需时间,待仪器锁卡后,提出井下钢绳吊装护筒,取出测斜仪,分别直接读出两台仪器所测顶角和方位角。
作好第一测点记录。
7. 重复上述操作步骤,测量钻孔的下一个测点。
五、数据整理(填入表中)六、报告要求1. 每人交一份报告。
2. 简述JXY—2型单点测斜仪结构特点及工作原理。
3. 分析测量结果,简析钻孔弯曲原因。
多点测斜仪操作方法一、目的与要求1. 熟悉和了解JJX—3型多点测斜仪的结构、工作原理和使用条件。
2. 掌握JJX—3型测斜仪操作方法。
二、内容1. 测量钻孔5m、10m、20m、30m、40m处的顶角和方位角;2. 作出钻孔顶角和方位角的变化曲线。
三、设备、仪器及辅助工具1. 升降绞车,钢丝绳,三芯电缆线。
2. JJX—3测斜仪。
3. JJG—1型测斜校验台。
4 拧卸工具,常用小工具。
四、步骤及操作注意事项1. 仪器接线与调试将JJX—3型井下仪器固定在校验台上,把井下仪器顶端三芯线与电缆三芯线按相同颜色联拉起来,用橡胶皮或不透水材料扎紧密封。
测斜仪操作规程
1、操作程序:
1.1、仪器使用前应先用读数仪测量,检查读数是否正常(以测斜仪竖直为基准偏向导向轮高端一边读数增大,偏向另一边读数减小);
1.2、测斜仪是一种可重复使用的测量仪器,所以测量前必须埋设测斜管,方可实现测量;
1.3、首先检查测斜仪的导轮是否转动灵活、扭簧是否有力、密封囤是否损坏,确认仪器处于合格状态;
1.4、将测斜仪置入测斜管内,并使导向轮完全进入导向轮的正向与被测位移坐标(+x)的正向一致时测值为正,相反为负(正反方向各测一次)。
测斜仪测量时可先将测斜仪放入管底,从下至上测量。
当测斜管底部悬挂(底部未与基岩固定),此时测量应从管口开始由上至下的测量;
1.5、测量时,根据电缆上标明的记号,每500mm单位长度测读一次;
1.6、为提高测量精度,消除系统误差,每个方向的位移应逐段正、反方向各测读一次;
1.7、测量结束后,应先拧开测杆与电缆之间的接头,并将测杆与电缆接头处的四芯插头、插座擦拭干净,将测杆放入便携箱中。
将读数仪的测量线从电缆绕盘上拧下,并将电缆线在绕盘上盘好以备下次再用。
2、注意事项:
2.1、测量时一定要使四个导向轮完全进入导向槽中,在测管的接头处可反复多测几次.如果某一、两处和和值明显偏差过大可剔除不用,一般这都是由于一头导向轮不在导向槽中引起的,且多发生在接头处;
2.2、连接测斜仪的读数仪应严格按照“使用说明书”的要求进行操作和维护保管。
简述陀螺全站仪定向的作业步骤
陀螺全站仪定向作业,是指根据测量前规定高程进行陀螺仪的姿态检测和卫星定位基线求值、安装观测置点位置和总站中心点位置,以及安装总站基准点的坐标计算的技术方法,它是野外测量的重要工作之一。
首先,在开展陀螺全站仪定向作业之前,需要完成测量预备、现场大地线路设计、杆塔的拆除及整理、太阳观测文件的编制、测量段及中间点位置的计算、站点位置的精确计算、总站基准点的安装和精密定位和定向等。
紧接着,实施陀螺仪定向作业时,需要注意安装好置点,按照预定的上下孔精度进行安装,并进行第一项仪器定向作业,定向时需要观察和控制,陀螺仪定向点位置中心点和底座上的围墙,使其符合垂直性、水平性和keep-in要求。
接下来,完成置点定向后,开始进行定向后的总站中心的定位:连接安装好的总站,在第一项仪器定向结束后,采用第二台仪器重新定向置点,然后在置点上安装高程杆、高程视头及高程点的标记等,以便对总站基准点的位置进行定义。
最后,对总站基准点的位置进行定位时,注意仪器安装以及位置角值、仪器距离等方面的观测,确定仪器的控制点位置,将其作为定位时确定的基线起点,经过定位、距离和方位测量,求得高程定位的总站基准点的位置坐标。
以上,就是陀螺全站仪定向作业的步骤,从标准高程到总站中心点位置,经过精确定位及数据矫正,可以将测量结果安全准确带入高程闭合网络大地测量中,有效提升成果精度。
测斜仪安全操作及保养规程1. 引言为确保测斜仪的正常使用,防止设备由于操作不当或保养不当导致设备损坏或人员伤亡的事故发生,制定本规程。
本规程适用于测斜仪的使用、保养、维护等全过程中。
2. 安全操作规程2.1 设备安装•在使用测斜仪前,必须先进行设备安装,包括安装测斜仪本体和测点固定设备,设备安装应由专业人员进行。
•用户在安装过程中应根据测斜仪说明书,合理设置测斜仪本体和固定设备的安装位置,确保设备的稳定性和准确性。
2.2 测量操作•进行测量前,必须通风、排气等预处理工作,确保测量的准确性。
•测斜仪的操作应在设备安装人员及相关专业人员的指导下进行,严格按照说明书操作,确保安全。
•在进行测量时,应注意测量时刻、测量方向,避免测量误差。
•操作人员应定期检查不同设备的状态是否正常,如果发现异常情况应及时处理。
2.3 设备移动•测斜仪在使用过程中,必须用人力移动,并确保移动过程中设备不受损坏。
•在移动过程中,应避免激烈震动,防止设备跌落。
•移动设备时,应避免与其他设备的碰撞,避免受损。
2.4 设备存放•在使用完测斜仪之后,必须对设备进行存放,应避免阳光直射、雨淋、高温等影响设备的保护。
•设备在存放的过程中应考虑到设备的安全,应放在平整的地方,避免倒塌或滚动。
•存放设备的过程中,应注意设备超期使用日期以及设备的维护和保养。
2.5 设备维护•维护前,必须停止使用其测斜仪,并切断电源。
•维护过程中应按照说明书的要求进行,避免不必要的操作造成损坏。
•维护人员在对设备进行维护前,应穿上适当的劳动防护用品,确保人员人身安全。
•维护完成后,必须对设备进行仔细检查,确保设备可以正常工作。
3. 设备保养规程3.1 设备保养周期•每日保养:包括擦拭设备、清洁设备等。
•周期保养:包括对设备进行检查、校准,保养设备并排除故障。
•设备保养时间:用户应严格按照设备保养周期进行保养,以保证设备的使用寿命。
3.2 保养操作规程•每日保养:在设备使用过程中,应每天定时擦洗设备,避免污垢杂质对设备影响过大。
SinoGyro陀螺测斜仪定向操作规程
一、检查仪器密封圈是否都已上好并完好无缺,仪器连接丝扣处用丝扣油涂抹,连接好仪器
并打紧。
二、在井上将井下仪放置在井斜20—30度之间。
三、转动井下仪,使定向引鞋的定键槽垂直向上并保持稳定。
四、开机,待仪器运转稳定后开始测量;连续测量三次以上,取最后三次稳定重力高边数值
的平均值(重复性误差≤+10)作为“高边初始角”的值输入计算机。
五、重测,确认此时重力高边实测数值为零(误差≤+10);仪器断电。
六、为了确保仪器井下顺利入键,定向接头下井之前必须与仪器引鞋进行地面入键测试,一
切顺利后,定向接头方可下井。
七、仪器下井时,在定向键槽涂上铅油。
下放时下放速度≤2000米/小时;上提时≤1800
米/小时。
当井下仪下放距离定向接头50米时,控制下放速度在1200-1500米/小时之间;仪器入键后,待地滑轮落地时,方可停绞车。
八、绞车停稳2分钟后,开机测量,连续测量2次,检查仪器稳定性和重复性并记录测量数
据;一切正常后仪器断电,待陀螺停稳后上提30米以上,开始第二次坐键并测量;连续坐键三次,三次高边测量值误差≤+50时即可确认仪器入键。
九、仪器入键后不动,地面转动钻杆或油管至所需位置,然后上提下放钻杆或油管各三次,
每次活动范围3—5米,待活动完成后开机测量定向键的位置,如果达不到要求,继续转动和活动井下工具,至定向键位置达到工艺要求为止,至此陀螺定向结束。
十、陀螺测斜仪高边转换角默认值为3度,测量过程中如果想同时观察陀螺高边和重力高边
时,可在同一位置改变高边转换角的数值来实现。
十一、定向测量结束后,数据存盘,起出井下仪,进行现场资料交接。
SinoGyro陀螺测斜仪开窗侧钻定向表甲方:乙方:
MDRO-021型陀螺测斜仪
一、引言:
MDRO-021型陀螺测斜仪是我公司新研制的第二代陀螺测斜仪。
MDRO-021型陀螺测量仪在技术上作了较大改正,使其模型更加完善,测量精度更高,测量速度更快,使其更加灵活方便。
MDRO-021型陀
螺测斜仪采用了国际上先进的挠性速率陀螺仪和挠性石英加速度计
构成捷联式数学平台方案,在不需要地面参照物的情况下,实现自动
测量。
可用于井眼轨迹复测,套管定向开窗侧钻等有磁性干扰环境下
的定向参数测量。
二、适用范围
1.斜向器定向,用于老井侧钻套管开窗;
2.井眼轨迹复测,用于套管内、裸眼井等有磁环境下井眼轨迹测量;
3.丛式井定向,用于临近井等有磁性干扰环境下的定向侧量;
三、主要特点
1.采用国际上先进的挠性速率陀螺仪和挠性石英加速度计,惯性传感器作为测量探头,测量速度快,数据准确;
2.数学寻北,实时测量,不需要任何地面参照物;3.无需漂移修正;
4.可连续测量不断电;
5.提供1¾″,1⅜″两种定向座键测量;
6.操作简单,使用方便,可靠性高。
一:仪器部分图示
二:软件界面
三:主要配置
1.陀螺定向传感器组件 2根2.探管电路 2根
3.地面主机 1套
4.工具面指示器及电缆盘 1套(自选件)5.便携式计算机 1台
6.打印机 1台
7. TLO-1.0操作软件 1套
8.抗压外壳 1套
9.电缆头 1套
10.加重杆 1根
11.扶正器 1套
12.1¾″标准引鞋 1根
13.1⅜″标准引鞋 1根
·可测参数:
井斜、方位、高边工具面、北向工具面和井底温度。
·测量精度:
方位角:0o~360o,误差:≤±1.5o
井斜角:0o~70o,误差:≤±0.15o
重力工具面角:0o~360o,误差:≤±1.5o
北向工具面角:0o~360o,误差:≤±3o
·适应环境条件:
耐温: -20℃~125℃。
可根据用户需要增加保温筒,耐温175℃耐压: 140Mpa。
抗冲击: 500g,0.5ms, ½sine
·外形尺寸:
井下仪器总外径: 45mm;(加保温筒62 mm)
井下仪器总长度: 2100mm;
扶正器长度:400mm;
加重杆长度:600mm,900mm,1500mm可选;
标准R型单点引鞋或标准E型引鞋;
井下引鞋可换至35mm外径适合小井眼定向;
·测量软件:
TLO-1.0视窗系统
·测量方试、时间:
轨迹测量:连续,1分钟每点;
定向测量:单点或多点;
·地面主机:
有线/陀螺通用主机
·工具面指示器:
(司钻显示器)选配件,模拟和数字两种显示方式,分别显示工具面装置角、井斜角和方位角
·陀螺轨迹测量完成后,通过测量软件可直接输出数据表格,绘制井眼轨迹各种平面及曲线图。
·采用挠性石英加速度计
和挠性速率陀螺仪;
·自动寻北,自动修正漂
移,实时测量,不需要任
何地面参照物;
·小角度井斜测量真实方
位 ;
·可以不断电,实现准连续测量;节省测量时间;
·抗冲击,可实施开窗侧钻斜向器定向施工抗冲击达到500g,0.5ms, ½sine;
·进口抗压管材,西仪厂加工,试压;
·套管、裸眼井、钻杆内轨迹测量,可在开窗定向井施工时用于斜向器定向作业,一机多用,满足不同施工需要;
·操作简单,使用方便,可靠性高。