事业单位职测之常识判断
- 格式:doc
- 大小:23.50 KB
- 文档页数:2
事业编d类职测常识判断20题分值分布
摘要:
1.事业编D 类职测常识判断20 题的概述
2.20 题的分值分布情况
3.分值分布对考生的启示
正文:
一、事业编D 类职测常识判断20 题的概述
事业编D 类职测是指针对事业单位工作人员进行的一种能力测试,旨在评估考生的基本素质和综合能力。
该测试通常包括言语理解与表达、数量关系、判断推理、常识判断等多个部分。
本文主要针对其中的常识判断部分进行分析,该部分共有20 道题目,下面我们来看看这20 题的分值分布情况。
二、20 题的分值分布情况
根据相关资料,事业编D 类职测常识判断部分的20 道题目分值分布如下:
1.政治常识:5 题,每题1 分,共计5 分
2.经济常识:5 题,每题1 分,共计5 分
3.历史常识:5 题,每题1 分,共计5 分
4.文化常识:5 题,每题1 分,共计5 分
三、分值分布对考生的启示
1.重视政治常识学习。
政治常识部分占据了常识判断部分的四分之一,考生应当加强政治理论学习,掌握我国的政治体制、法律法规等方面的知识,以
便在考试中取得高分。
2.兼顾其他领域。
虽然政治常识部分分值较高,但经济、历史和文化常识也同样重要。
考生在备考过程中要全面复习,确保各个领域的知识都有所涉及。
3.提高答题速度和准确率。
常识判断部分题目数量较多,而总分值相对较低。
因此,考生在答题时要注意控制时间,提高答题速度,同时保证准确率,避免因时间紧张而导致失分。
总之,事业编D 类职测常识判断部分的分值分布对考生的备考具有重要的指导意义。
祝愿天下莘莘学子:学业有成,金榜题名!202_年上半年全国事业单位联考《职业能力倾向测验A类》真题及答案-综合应用能力事业单位联考职测A真题与答案第一部分常识判断1.关于我国对行政机关的监督制度,下列说法错误的是:A.人民法院可以审查行政规章等抽象行政行为是否合法B.视察是人大和政协都具有的监督政府的方式之一C.国家权力机关有权罢免其选举或任命的政府机关工作人员的职务D.对行政机关的外部监督包括国家机关与国家组织监督、政党监督和社会监督1.A【解析】《行政诉讼法》第五十三条规定:公民、法人或者其他组织认为行政行为所依据的国务院部门和地方人民政府及其部门制定的规范性文件不合法,在对行政行为提起诉讼时,可以一并请求对该规范性文件进行审查。
前款规定的规范性文件不含规章。
A项,人民法院不可以审查规章是否合法。
故错误,当选。
2.下列古代治国思想与有关人物对应错误的是:A.治大国若烹小鲜齐恒公B.用异国才李斯C.隆礼尊贤而王荀子D.唯才是举曹操2.A【解析】A项,治大国若烹小鲜字面意思是治理大国就像烹调美味的小菜一样。
语出老子《道德经》第六十章:治大国,若烹小鲜。
与齐桓公无关。
对应错误,当选;B项,李斯写了一篇文章即《谏逐客书》,作为一道奏章给秦王看,反对秦国的逐客令,提倡用异国才。
对应正确,排除;C项,隆礼尊贤而王出自《荀子大略》,意思是推崇礼制而又尊重贤人,就可以在天下称王,是荀子的治国思想。
对应正确,排除;D项,唯才是举出自曹操《求贤令》:二三子其佐我仄陋,唯才是举,吾得而用之。
对应正确,排除。
3.下列与我国宪法有关的说法错误的是:A.我国现行宪法颁布于1982年B.对国旗、国歌、首都进行了规定C.1993年首次将一国两制写入宪法D.依法服兵役和参加民兵组织是我国公民的基本义务3.C【解析】A项,中华人民共和国成立后,曾于1954年9月20日、1975年1月17日、1978年3月5日和1982年12月4日通过四个宪法,现行宪法为1982年宪法,并历经1988年、1993年、1999年、2004年、202_年五次修订。
事业单位联考A类《职测》真题及参考答案2020年事业单位联考A类《职业能力倾向测验》真题在此发布。
本套2020年事业单位联考A类《职业能力倾向测验》真题来自考生回忆,由公考通整理。
>>> 点击下载PDF打印版(含参考答案,查看答案解析请下载PDF版)2020年事业单位联考A类《职测》真题及参考答案(网友回忆版)(安徽/湖北/内蒙古/青海/甘肃/广西/宁夏/云南/四川)第一部分常识判断1.根据党的十九届四中全会精神,下列说法正确的是()。
A.坚持和完善社会主义基本经济制度,推动经济持续高速发展B.创新行政方式,提高行政效能,建设人民满意的管理型政府C.注重加强普惠性、基础性、兜底性民生建设,保障群众基本生活D.建立健全把经济效益放在首位、经济效益和社会效益相统一的文化创作生产体制机制2.我国脱贫攻坚取得了决定性成就,下列与之相关的说法错误的是()。
A.今年脱贫攻坚任务完成后,我国将有1亿左右贫困人口实现脱贫,提前10年实现联合国2030年可持续发展议程的减贫目标B.贫困人口从2012年年底的9899万人减到2019年年底的551万,连续7年每年减贫1000万人以上C.具备条件的建制村全部通硬化路,村村都有卫生室和村医,农网供电可靠率达到99%D.建档立卡贫困人口中,90%以上得到了产业扶贫和就业扶贫支持,转移性收入占比上升,工资性收入占比逐年下降3.2020年5月28日,十三届全国人大三次会议表决通过了《中华人民共和国民法典》,下列与之有关的说法,正确的是()。
A.民法典在我国法律体系中具有统领地位,是一部固根本、稳预期、利长远的基础性法律B.民法典是目前我国法律体系中条文最多、体量最大、编章结构最复杂的一部法律C.民法典是五四运动以来中国历史上第一部以“法典”命名的法律D.民法典颁布实施,意味着一劳永逸解决了民事法治建设的所有问题4.十三届全国人大三次会议表决通过了《全国人民代表大会关于建立健全香港特别行政区维护的法律制度和执行机制的决定》根据决定中的内容,下列说法错误的是()。
事业编d类职测常识判断20题分值分布
一、全文概述
本文主要分析了事业编D类职测常识判断20题的分值分布及特点,并给出了应对策略。
D类职测常识判断题在考试中占据一定比重,了解其分值分布和特点有助于考生更好地备考。
二、D类职测常识判断题的特点
1.题目内容
D类职测常识判断题主要涉及政治、经济、文化、科技、地理、历史等方面的知识。
题目内容丰富多样,既有时事热点,也有基础知识。
2.分值分布
根据相关规定,D类职测常识判断题共计20题,分值为40分。
每题2分,答对得2分,答错或不答不得分。
3.考查范围
D类职测常识判断题考查范围广泛,涵盖了政治、经济、文化、科技、地理、历史等多个领域。
考生需要具备一定的综合知识储备。
三、应对策略
1.学习方法
考生应关注时事热点,了解政策法规,强化基础知识。
可以通过阅读新闻、杂志、书籍等途径,积累各个领域的知识。
2.解题技巧
在做常识判断题时,注意题干中的关键词,运用排除法、对比法等技
巧,提高答题准确性。
3.备考建议
考生在备考过程中,要注重知识体系的构建,强化训练自己的判断力和分析能力。
可通过做真题、模拟题等方式,熟悉考试题型和答题要求。
综上,事业编D类职测常识判断20题分值分布较为合理,考生需关注题目特点,运用解题技巧,加强基础知识学习,提高答题准确性。
在备考过程中,多做真题、模拟题,提高自己的应试能力。
公基职测100题以下是100道公基职测题目:一、常识判断(20题)1.我国的首都是?2.世界上面积最大的国家是?3.一年有多少个节气?4.太阳是一颗什么星?5.中国最长的河流是?6.电灯是谁发明的?7.地球的公转周期大约是多少天?8.我国的国旗全称是什么?9.联合国的总部位于哪里?10.第一个进入太空的宇航员是谁?11.中国的货币单位是什么?12.中国有多少个省级行政区?13.声音在什么介质中传播速度最快?14.月球是地球的什么星?15.我国的教师节是哪一天?16.世界上最大的海洋是?17.我国古代的四大发明是?18.闰年的判断方法是什么?19.哪种动物的眼睛最大?20.海拔最高的山峰是?二、言语理解与表达(20题)1.依次填入下列各句横线处的词语,最恰当的一组是()。
1.①在市场经济快速发展的今天,企业经营____、企业品牌、企业形象、企业信誉等无形资产,对企业的生存发展至关重要。
2.②诸如“艾滋病”“非典”这样的重大疾病的蔓延,将会引起社会____,各级政府必须高度重视,严密监控。
3.③近年来我国煤炭企业重大事故不断,给国家和个人造成了巨大的损失,有关责任人必须对此进行____,深刻认识问题的严重性。
2.下列句子中,没有语病的一句是()。
3.对下列词语意义的解释,正确的一组是()。
4.下列各句中,标点符号使用正确的一句是()。
5.下列句子中,加点成语使用恰当的一句是()。
6.将下列句子重新排列,语序正确的是()。
7.概括下面一段文字的主要内容。
8.根据语境,补写句子。
9.下列句子中,修辞手法判断错误的一项是()。
10.对下面一段话主要意思的提炼,最准确的一项是()。
11.下列语句中,有歧义的一句是()。
12.下列词语中,字形和读音全部正确的一组是()。
13.依次填入下面一段文字横线处的语句,衔接最恰当的一组是()。
14.解释下列句子中加点字的含义。
15.从给出的几句话中选出没有语病且表意明确的一句。
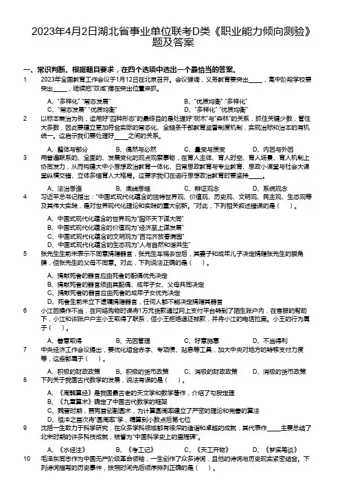
2023年4月2日湖北省事业单位联考D类《职业能力倾向测验》题及答案一、常识判断。
根据题目要求,在四个选项中选出一个最恰当的答案。
12023年全国教育工作会议于1月12日在北京召开。
会议强调,义务教育要突出,高中阶段学校要突出,继续把“双减”摆在突出位置来抓。
A、“多样化” “常态发展”B、“优质均衡” “多样化”C、“常态发展” “优质均衡”D、“多样化” “优质均衡”2以标本兼治为例,运用好“四种形态”的最终目的是处理好“树木”与“森林”的关系,抓住关键少数,管住大多数,因此要建立更加符合实际的常态化、全链条干部教育监督制度机制,实现治标和治本的有机统一。
这启示我们要处理好之间的关系。
A、整体与部分B、偶然与必然C、量变与质变D、内因与外因3用普遍联系的、全面的、发展变化的观点观察事物,在育人主体、育人时空、育人场景、育人机制上协同发力,从而构建大中小思想政治教育一体化、日常思政教育与专业教育、思政小课堂与社会大课堂纵横交错、立体多维育人大格局。
这要求我们在进行思想政治教育时要坚持。
A、法治思谁B、底线思维C、辩证观念D、系统观念4习近平总书记指出:“中国式现代化蕴含的独特世界观、价值观、历史观、文明观、民主观、生态观等及其伟大实践,是对世界现代化理论和实践的重大创新。
”对此,下列相关叙述错误的是()。
A、中国式现代化蕴含的世界观为“胸怀天下谋大同”B、中国式现代化蕴含的价值观为“经济至上谋发展”C、中国式现代化蕴含的文明观为“百花齐放春满园”D、中国式现代化蕴含的生态观为“人与自然和谐共生”5张先生生前未表示不同意捐赠器官,张先生车祸去世后,其妻子和成年儿子决定捐赠张先生的眼角膜,但张先生的父母不同意。
对此,下列说法正确的是()。
A、捐献死者的器官应由死者的配偶优先决定B、捐献死者的器官须由其配偶、成年子女、父母共同决定C、捐献死者的器官应由死者的成年子女优先决定D、死者生前未立下遗嘱捐赠器官,任何人都不能决定捐赠其器官6小江因操作不当,在网络购物时误将1万元货款通过网上支付平台转到了陌生账户内,在客服的帮助下,小江和该账户户主小王取得了联系,但小王拒绝退还钱款,并将小江的电话拉黑。
第一部分常识判断1 、关于我国转基因情况,下列说法错误的是A.我国对农业转基因生物安全实行分级管理评价制度B.我国暂未批准任何一种转基因粮食作为商业化种植C.我国法律规定转基因食品应当显着标示“转基因”字样D.农业转基因生物的广告应当经国家市场监督管理总局审查正确答案:D解析本题考查的是时事政治。
A项,根据《农业转基因生物安全管理条例》国家对农业转基因生物安全实行分级管理评价制度。
排除。
B项,我国未批准任何一种转基因粮食作物商业化种植。
故B正确,排除。
C项,《食品安全法》第六十九条规定,生产经营转基因食品应当按照规定显着标示。
C选项正确,排除。
D项,《农业转基因生物安全管理条例》第三十条规定,农业转基因生物的广告,应当经国务院农业行政主管部门审查批准后,方可刊登、播放、设置和张贴。
故D选项错误,当选。
故本题的正确答案为D项。
考点常识判断法律刑法2 、在我国历史上,下列着名战役于战争对应错误的是A.秋收起义—土地革命B.平型关大捷—解放战争C.百团大战—抗日战争D.上甘岭战役—抗美援朝正确答案:B解析本题考查我国战争的相关内容。
A项,湘赣边界的秋收起义,是继南昌起义之后,我党领导的又一次着名武装起义。
1927年9月,中国共产党在湖南、江西边界文家市镇领导发动的农民武装起义。
而土地革命即第二次国内革命战争,是中国共产党领导中国工农红军和中国人民为反对国民党蒋介石集团的反动统治,废除封建土地制度,建立工农民主政权而进行的革命战争。
1927年8月1日,以周恩来为书记的中共前敌委员会和贺龙、叶挺、朱德、刘伯承领导由共产党掌握和影响的国民革命军(北伐军)2万多人在南昌举行起义,打响了武装反抗国民党反动派的第一枪。
而于1927年召开“八七会议”,纠正了陈独秀的右倾投降主义错误,开辟农村根据地,进行土地革命,开辟了一条“农村包围城市,武装夺取政权”的道路。
作为土地革命时期的两个标志性事件,秋收起义的时间节点位于二者之后,属于土地革命时期。
事业编D类职测题型一、言语理解与表达言语理解与表达是事业编D类职测中的重要题型之一,主要考察考生的语言运用能力和理解能力。
该题型通常包括阅读理解、语句表达和逻辑推理等部分。
1. 阅读理解:阅读理解部分主要考察考生对段落、文章的理解和把握能力。
考生需要仔细阅读文本,理解其内容和结构,然后回答与文本相关的问题。
2. 语句表达:语句表达部分主要考察考生的语言表达能力,包括选词填空、句子排序等。
考生需要选择合适的词语或调整句子的顺序,使语句通顺、连贯。
3. 逻辑推理:逻辑推理部分主要考察考生的逻辑思维能力,包括推理判断、真假判断等。
考生需要根据题目中的信息和逻辑关系,进行推理和判断,得出正确的结论。
二、数量关系数量关系是事业编D类职测中的基础题型之一,主要考察考生的数学运算和推理能力。
该题型通常包括数字推理、数学运算等部分。
1. 数字推理:数字推理部分主要考察考生的数字敏感度和推理能力。
考生需要根据题目中的数字规律,进行推理和判断,得出正确的结论。
2. 数学运算:数学运算部分主要考察考生的数学运算能力,包括加减乘除、分数计算等。
考生需要掌握基本的数学运算方法和技巧,准确快速地计算出结果。
三、判断推理判断推理是事业编D类职测中的重要题型之一,主要考察考生的逻辑推理和判断能力。
该题型通常包括图形推理、逻辑判断等部分。
1. 图形推理:图形推理部分主要考察考生的图形观察和推理能力。
考生需要根据题目中的图形规律,进行推理和判断,得出正确的结论。
2. 逻辑判断:逻辑判断部分主要考察考生的逻辑推理和判断能力。
考生需要根据题目中的信息和逻辑关系,进行推理和判断,得出正确的结论。
四、资料分析资料分析是事业编D类职测中的重要题型之一,主要考察考生对资料的理解和分析能力。
该题型通常包括图表分析、文字资料分析等部分。
1. 图表分析:图表分析部分主要考察考生对图表的理解和分析能力。
考生需要仔细阅读图表,理解其内容和结构,然后回答与图表相关的问题。
职测常识判断知识点总结
嘿,朋友们!今天咱就来讲讲职测常识判断那些超重要的知识点!就好比你要去一个陌生的地方,得先知道路怎么走,这知识点就是你的“指南”呀!
先来说说政治常识。
哎呀呀,你可别小瞧了这个,就像盖房子得先有牢固的根基一样!懂点国家的政策方针、重大事件,那对你理解很多事情都有大帮助呢!比如说国家提出的一些发展战略,这不就像指明灯一样照亮我们前进的方向嘛。
再说说法律常识,哇哦,这个可太关键了!在生活中,懂点法律就像给自己穿上了一层保护衣。
比如你知道不能随便侵犯别人的权益,就像你不会随便闯进别人家里一样,对吧?要是不小心触犯了法律,那可不得了!
还有历史常识,就如同穿梭在时光隧道里呀!了解过去的事情,能让我们知道现在是怎么来的。
想想看,要是不知道古代的那些伟大人物和事件,不就像少了很多精彩的故事嘛。
地理常识也不能落下呀,地球这么大,好多神奇的地方等我们去发现呢!知道各个地方的气候、地形,就像有了一张世界的地图在眼前展开,多有趣!就好比你知道北方冬天会下雪,南方相对暖和,这多实用啊。
哎呀呀,这么多知识点,是不是感觉脑子都要装不下啦?但别担心,只要我们一点点地去学,去积累,就一定能掌握得牢牢的。
记住哦,这些知识点可是我们在职场和生活中都能用到的宝呀!加油去学吧,朋友们,让我们一起把这些知识统统拿下!我的观点就是:职测常识判断的知识点真的超级重要,一定要好好学,认真记呀!。
2023年4月2日湖北省事业单位联考A类《职业能力倾向测验》题及答案一、常识判断。
根据题目要求,在四个选项中选出一个最恰当的答案。
12022年12月15日至16日,中央经济工作会议在北京举行,中共中央总书记习近平出席会议并发表重要讲话。
其中看出,2023年经济工作千头万绪,需要从战略全局出发,抓主要矛盾,从改善社会心理预期、提振发展信心入手,抓住重大关键环节,纲举目张做好工作。
下列有关此次会议精神说法正确的是()。
①要抓住产业体系不完整这一突出矛盾,补短板、锻长板、切实提升产业链供应链韧性和安全水平②必须大力实施扩大内需战略,以更加有力的措施,使社会再生产实现良性循环③要始终坚持社会主义市场经济改革方向,切实落实“两个毫不动摇”④面对日益激烈的国际竞争关系,主要从优化营商环境方面下功夫,以推进高水平对外开放⑤要坚持标本兼治、远近结合,牢牢守住不发生系统性风险底线A、①②④B、②③④C、②③⑤D、①③④⑤22023年2月,中共中央、国务院印发的《数字中国建设整体布局规划》明确,数字中国建设按照“2522”的整体框架进行布局,这一布局使数字中国建设具象化,有助于数字中国建设进入快车道,下列属于“2522”整体框架内容的有()个。
①夯实数字基础设施和数据管理体系“两大基础”②推进数字技术与创新、协调、绿色、开放、共享“五大发展理念”相结合③强化数字技术创新体系和数字安全屏障“两大能力”④优化数字化发展国内国际“两个环境”A、1B、2C、3D、432023年是共建一带一路倡议提出10周年,自2013年提出共建“一带一路”以来,取得了累累硕果,下列选项中,属于共建“一带一路”成果的是()。
①中老铁路实现全线开通运营。
雅万高铁,中泰铁路建造稳步推进②与世界银行、亚投行、亚洲开发银行,成立多边开发融资合作中心③塑造了“孔子学院”等多个文化交流和教育合作品牌④中蒙俄、中巴、孟中印等六大经济走廊建设进展明显A、①②③B、②③④C、①②④D、①③④4习近平总书记提出,要坚持问题导向和系统观念。
1。
近年来,某地的洪水泛滥越来越严重,对民生危害越来越大。
造成洪水泛滥的原因之一是人类活动增多所造成的地球环境破坏,从哲学上看()。
A。
事物之间存在着因果联系B。
改造自然与人类活动存在着矛盾的关系C。
人类活动必将引起自然灾害的出现D。
洪水与自然灾害之间存在本质的联系2.我国独立自主、自力更生和对外开放方针的主要理论基础是()。
A.矛盾的同一性和斗争性辩证关系原理B。
内因和外因辩证关系原理C。
矛盾的普遍性和特殊性辩证关系原理D。
矛盾发展的不平衡性原3。
现代智能通讯工具使天各一方的人们方便相互交流,可随之而来的往往是人们相聚时的无语和隔膜。
于是,有人感叹,世界上最远的距离莫过于我们坐在一起,你玩平板电脑,我玩智能手机。
这告诉我们( )。
A.对事物的价值要具体分析B.新事物战胜旧事物不可能一蹴而就C。
新事物的发展是一个不断完善的过程D。
事物发展是前进性与曲折性的统一4.下列对于十八届三中全会内容,表述错误的是()。
A.推动政府全面正确地履行职能,建设廉洁政府、民主政府、法治政府B.要理顺政府和市场、政府和社会、中央和地方的关系C。
全面深化改革要以促进社会公平正义、增进人民福祉为出发点和落脚点D。
推进政府职能转变,需要逐步建立各级政府的权力清单制度5.1992年联合国环境与发展大会通过的一个重要文件是().A。
《海洋公约》 B.《世界自然保护大纲》C。
《人类环境宣言》D。
《21世纪议程》1。
【答案】A。
解析:人类活动增多导致了地球环境遭到破坏,而地球环境遭到破坏有可能引起洪水泛滥,洪水泛滥对民生危害越来越大,这从哲学角度揭示了事物之间存在着因果联系。
故本题选A。
2。
【答案】B。
解析:独立自主、自立更生是内因,对外开放是外因,外因必须通过内因起作用,所以这一方针的主要理论基础是内因和外因辩证关系原理。
故本题选B。
3.【答案】A。
解析:根据材料“现代智能通讯工具方便天各一方的人们相互交流,可随之而来的往往是人们相聚时的无语和隔膜”等信息表明任何事物都有两面性,这告诉我们对事物的价值要具体分析.故本题选A。
2023 年8 月26 日全国事业单位联合公开考试笔试《职业能力倾向测验》D 类(考生回忆版)第一部分常识判断(共20 题)5.根据公安部户政管理研究中心公布的官方数据,“王”为我国大姓之一。
王氏宗族的门帽上,不适合使用下列哪幅楹联?A.太原……晋名家B. 门垂……运乌甓C. 阳明学……流D.求鲤……家声6.司马迁在《报任安书……之相关的说法正确的是:A.《国……编年体史书B.“文王”……伐纣王的大业C.成语“……《离骚》有关D.“因……尼”的思想主张7.下列古诗词与我国传统艺术对应正确的是:A.镂金作……人起晋风——舞狮B.兰亭茧……腾——绘画C.来如雷……光——剑舞D.春工不与人……——木雕8.下列名……物对应错误的是:A.燕雀……之志哉——陈胜B.匈奴……家为——卫青C.不入……虎子——班超D.运筹……之外——张良9.牛奶是日常生活中的重要饮品。
下列与之相关的说法,错误的是:A.纯牛奶……加防腐剂B.常温奶……所以保质期较长C.牛奶煮……,表明牛奶或已变质1D.牛奶加热后……成分不易被吸收10.关于物……法正确的是:A.燃烧过程中一定发光发热B.所有金……不能燃烧C.氧气……见的可燃物D.燃点……燃点低的物质更易燃烧11.关于……,下列说法错误的是:A.催化剂……生成物的质量B.二氧化……常见的催化剂C.某些化……多种催化剂起作用D.催化……化学性质发生了变化12.关于黄河……的举措,下列说法错误的是:A.加强全流……约集约利用B.加强中……高效旱作农业C.加强下……推进石质荒漠化综合治理D.加强上游……能力建设及重点区域荒漠化治理13.当……佳观赏期时,下列场景最不可能发生的是:A.北海道……伴欣赏枫叶B.新西兰……花怒放正当时C.柬埔……田里割水稻D. 贝加……于全年最低14.关于卫星通信,下列说法错误的是:A.不存……时延B.卫星……之间存在相互干扰C. 同步通……对地球是静止的D.不受通信……复杂地理条件的限制15.血氧饱……度,它是呼吸循环的重要生理参数。
常识判断1.我国《刑法》规定:“刑罚的轻重,应当与犯罪分子所犯罪行和承担的刑事责任相适应。
”这体现了刑法的()原则。
A.罪刑法定B.适用刑法平等C.罪责刑相适应D.最厉害强制性2.MIPS(计算机)常被用来衡量计算机的性能,它是衡量CPU()的一个指标。
A.字长B.运算速度C.传输速率D.存储器容量3.云计算,是一种基于互联网的计算方式,通过这种方式,共享的软硬件资源和信息可以按需求提供给计算机和其他设备。
一般认为云计算是多个层次的服务,这些服务中不包括()。
A.基础设施即服务B.平台即服务C.硬件即服务D.软件即服务4.许多国家的著名城市都是沿河而建的,下列组合正确的是()。
A.埃及-开罗-尼日尔河B.匈牙利-布达佩斯-易北河C.德国-汉堡-莱茵河D.法国-巴黎-塞纳河5.低碳经济是指一个经济系统只有很少或没有温室气体排出到大气层,或指一个经济系统的碳足印接近于或等于零。
关于低碳经济,下列表述不正确的是()。
A.温室气体排放量尽可能低的经济发展方式B.尤其是二气化硫这一主要温室气体的排放量要有效控制C.实质是能源高效利用、清洁能源开发、追求绿色GDPD.核心是能源技术和减排技术创新、产业结构和制度创新以及人类生存发展观念的根本性转变参考答案1.【答案】C。
解析:刑罚的轻重,应当与犯罪分子所犯罪行和承担的刑事责任相适应是罪责刑相适应原则的体现。
C项正确。
罪刑法定原则的基本含义是法无明文规定不为罪、法无明文规定不处罚。
适用刑法平等原则即任何人犯罪,都应当受到法律的追究;任何人不得享有超越法律规定的特权。
最厉害强制性不是刑法的基本原则。
故本题答案为C。
2.【答案】B。
解析:MillionInstructionsPerSecond单字长定点指令平均执行速度的缩写,每秒处理的百万级的机器语言指令数,这是衡量CPU运算速度的一个指标。
3【.答案】C。
解析:云计算可以认为包括以下几个层次的服务:基础设施即服务(IaaS),平台即服务(PaaS)和软件即服务(SaaS)。
2023年5月7日全国事业单位联考E类《职业能力倾向测验》试题及答案一、常识判断。
根据题目要求,在四个选项中选出一个最恰当的答案。
1党的二十大报告系统总结了十八大以来党和国家事业取得的历史性成就、发生的历史性变革。
对此,下列说法正确的有几项?()①全面依法治国总体格局基本形成②建成世界上规模最大的社会保障体系③共建共治共享的社会治理制度进一步健全④实现了马克思主义中国化时代化新的飞跃A、1B、2C、3D、422023年3月5日,十四届全国人大一次会议上的《政府工作报告》对过去一年的工作进行了回顾。
下列与之相关的说法正确的是()。
①货物进出口好于预期,实际使用外资有所下降②新发放企业贷款平均利率降至有统计以来最低水平③向更多中等收入群众发放价格补贴,约6700万人受益④免除经济困难高校毕业生2022年国家助学贷款利息并允许延期还本A、①③B、①④C、②③D、②④3关于“两会”,下列说法错误的是()。
A、议案是由政协委员向人大或政府提出的B、全国人民代表大会可修改宪法,监督宪法实施C、政协委员通常情况下是以协商推荐的方式产生D、省级人大代表是由下一级人大代表差额选举产生4近年来,随着我国经济社会发展,人力资源社会保障部公布了一些“新职业”。
下列关于新职业的说法,错误的是()。
A、城市管理网格员可以受理相关群众举报B、直播销售员属于互联网营销师的工种之一C、家庭教育指导师可策划家校协同育人活动D、电子数据取证分析师的工作不包括数据恢复5行政机关下列做法与其所体现的行政法原则,对应错误的是()。
A、行政机关在行使裁量权中所采取的措施符合法律目的——合理行政原则B、行政机关在作出重要决定时召开听证会听取公众意见——高效便民原则C、行政机关在法律法规授权的范围内实施行政管理活动——合法行政原则D、行政机关定期向社会公开三公经费的支出和使用情况——行政公开原则6下列与生活常识有关的说法,错误的是()。
A、生菜的根部切下来可以继续种出新生菜B、进行大量出汗的运动时适合穿纯棉衣物C、瓷砖缝隙生有霉斑可以使用漂白剂洗刷D、热带水果放入冰箱冷藏时容易出现黑斑7关于生活中的化学品,下列说法正确的是()。
事业编d类职测常识判断20题分值分布【摘要】事业编D类职测常识判断是事业单位招聘中的一项重要考试内容,本文通过对20道题目的分析和讨论,全面评估了这些题目在分值分布上的特点。
文章以从简到繁、由浅入深的方式展开探讨,旨在帮助读者更全面、深刻和灵活地理解事业编D类职测常识判断。
【关键词】事业编D类职测常识判断;分值分布;评估;探讨一、引言事业编D类职测常识判断是事业单位招聘考试中的一项重要内容,通过考察考生的基本常识和判断能力,评估其逻辑思维和综合分析能力。
在这一部分中,通常会出现一系列与社会、文化、科学、法律等领域相关的问题,考查考生对这些领域的了解和应用能力。
本文将对20道常识判断题目的分值分布进行全面评估和探讨,以帮助读者更好地理解这一考试内容。
二、20题分值分布的评估与分析在事业编D类职测常识判断中,共有20道题目,每道题目的分值不尽相同。
我们将对这些题目的分值分布进行评估和分析,并通过具体例子来详细说明。
1. 单选题(每题1分)单选题是常识判断中的基本题型,通过从多个选项中选择一个最正确的答案来评估考生的知识储备和判断能力。
在20道题目中,大约有10道是单选题,每题的分值为1分。
例如:1. 中国古代四大发明中不包括:A. 指南针B. 造纸术C. 火药D. 乌金炉2. 判断题(每题1分)判断题是考察考生对某些观点或论断的判断和分析能力。
这种题目要求考生判断给定的判断句是否正确,并给出相应的答案。
在20道题目中,大约有5到8道是判断题,每题的分值为1分。
例如:2. 古代中国人民支持多妻制。
A. 对B. 错3. 多选题(每题2分)多选题需要考生从多个选项中选择一个或多个正确的答案。
这种题型考察考生的综合分析和判断能力。
在20道题目中,大约有2到5道是多选题,每题的分值为2分。
例如:3. 以下哪些属于世界四大文明古国?A. 希腊B. 罗马C. 中国D. 古巴E. 埃及4. 填空题(每题2分)填空题要求考生根据给定的问题或句子,在空格中填写最合适的单词或短语。
2022事业单位联考职测真题与答案解析(C)第一部分常识判断1、下列矿物按照硬度从低到高排序正确的是:①金刚石②刚玉③石英④石膏A.④③②①B.③④①②C.②④③①D.①④③②正确答案:A解析本题考查的是矿物硬度。
矿物硬度指矿物抵抗外来机械作用力(如刻画、压入、研磨等)侵入的能力。
1822年,德国矿物学家FriedrichMoh提出用10种矿物来衡量物体相对硬度,即摩氏硬度,由软至硬分为十级:1滑石、2石膏、3方解石、4萤石、5磷灰石、6正长石、7石英、8黄玉、9刚玉、10金刚石。
故本题的正确答案为A项。
考点常识判断科技物理2、关于人造地球卫星,下列说法错误的是:A.苏联是第一个发射卫星的国家B.地球同步轨道卫星位于赤道上方C.卫星运行轨道越低,绕地周期越短D.“东方红一号”是气象卫星正确答案:D解析本题考查的是航天知识。
A项,世界上第一颗人造地球卫星是原苏联于1957年10月4日发射的\人造地球卫星1号\故A正确,排除。
B项,是指人造卫星在地球赤道上空约36000km处围绕地球运行的圆形轨道。
卫星绕地球运行周期与地球自转同步,卫星与地球之间处于相对静止的状态,因此在这种轨道上运行的卫星被简称为“同步卫星”。
人们从地球上仰望卫星,仿佛悬挂在太空静止不动。
所以,这条零倾角的同步轨道称作静止轨道,只能位于赤道正上方。
如果不在赤道正上方,那么卫星沿着地心的圆周运动和地球自转方向有倾角。
卫星只会周期性返回到地面上空的固定位置,而不是相对静止的。
故B正确,排除。
C项,卫星运行轨道越低,绕地周期越短,说法正确,故C项正确,排除。
D项,东方红一号卫星,是中国发射的第一颗人造地球卫星,由以钱学森为首任院长的中国空间技术研究院自行研制,于1970年4月24日21时35分发射。
该卫星发射成功标志着中国成为继苏联、美国、法国、日本之后世界上第五个用自制火箭发射国产卫星的国家。
风云气象卫星是中国于1977年开始研制的气象卫星,1988年、1990年和1999年,先后发射了3颗第一代极轨气象卫星,即风云1号A、B和C气象卫星。
职业能力倾向测验C类常识判断资料笔
记
一、常识判断
1. 在公共场所,我们应该注意保持良好的个人卫生和社交礼仪,例如遵守咳嗽和打喷嚏的礼仪、正确使用公共厕所等。
2. 气象学是研究大气现象和天气变化的科学。
了解气象常识对
于预测和应对天气变化是很重要的,比如了解不同云朵的形态和天
气关系、地震前的气象变化等。
3. 随着科技的不断发展,数字化已经渗透到我们生活的方方面面。
掌握一些基础的数字技能如使用电脑、浏览互联网、处理简单
的电子表格和文档等,对于适应现代社会是必要的。
4. 媒体与传媒是当代社会中的重要组成部分,通过媒体我们可
以获取到各种形式的信息。
理解媒体的运作机制,辨别信息的真实
性以及保持独立思考的能力非常重要。
5. 琳达效应是一个心理学概念,指的是人们过度依赖印象深刻的信息而忽略了统计数据和概率。
在日常生活中,我们需要注意避免受到琳达效应的影响,保持理性思考。
以上是关于职业能力倾向测验C类常识判断的一些资料笔记。
通过了解和掌握这些常识,我们能够在工作和生活中更加自信和具备良好的判断能力。
1.近年来,某地的洪水泛滥越来越严重,对民生危害越来越大。
造成洪水泛滥的原因之一是人类活动增多所造成的地球环境破坏,从哲学上看()。
A.事物之间存在着因果联系
B.改造自然与人类活动存在着矛盾的关系
C.人类活动必将引起自然灾害的出现
D.洪水与自然灾害之间存在本质的联系
2.我国独立自主、自力更生和对外开放方针的主要理论基础是()。
A.矛盾的同一性和斗争性辩证关系原理
B.内因和外因辩证关系原理
C.矛盾的普遍性和特殊性辩证关系原理
D.矛盾发展的不平衡性原
3.现代智能通讯工具使天各一方的人们方便相互交流,可随之而来的往往是人们相聚时的无语和隔膜。
于是,有人感叹,世界上最远的距离莫过于我们坐在一起,你玩平板电脑,我玩智能手机。
这告诉我们
()。
A.对事物的价值要具体分析
B.新事物战胜旧事物不可能一蹴而就
C.新事物的发展是一个不断完善的过程
D.事物发展是前进性与曲折性的统一
4.下列对于十八届三中全会内容,表述错误的是()。
A.推动政府全面正确地履行职能,建设廉洁政府、民主政府、法治政府
B.要理顺政府和市场、政府和社会、中央和地方的关系
C.全面深化改革要以促进社会公平正义、增进人民福祉为出发点和落脚点
D.推进政府职能转变,需要逐步建立各级政府的权力清单制度
5.1992年联合国环境与发展大会通过的一个重要文件是()。
A.《海洋公约》
B.《世界自然保护大纲》
C.《人类环境宣言》
D.《21世纪议程》
1.【答案】A。
解析:人类活动增多导致了地球环境遭到破坏,而地球环境遭到破坏有可能引起洪水泛滥,洪水泛滥对民生危害越来越大,这从哲学角度揭示了事物之间存在着因果联系。
故本题选A。
2.【答案】B。
解析:独立自主、自立更生是内因,对外开放是外因,外因必须通过内因起作用,所以这一方针的主要理论基础是内因和外因辩证关系原理。
故本题选B。
3.【答案】A。
解析:根据材料“现代智能通讯工具方便天各一方的人们相互交流,可随之而来的往往是人们相聚时的无语和隔膜”等信息表明任何事物都有两面性,这告诉我们对事物的价值要具体分析。
故本题选A。
4.【答案】A。
解析:在十八届三中全会上,李克强总理所作的《关于深化经济体制改革的若干问题》的工作报告中指出,全面深化改革要以促进社会公平正义、增进人民福祉为
出发点和落脚点。
今后要继续推进政府职能转变,完善管理体制和运行机制,理顺政府和市场、政府和社会、中央和地方的关系,逐步建立各级政府的权力清单制度,推动政府全面正确地履行职能,建设法治政府、创新政府、廉洁政府。
B、C、D三项均正确,A项错误。
故本题选A。
5.【答案】D。
解析:《21世纪议程》是1992年6月3日至14日在巴西里约热内卢召开的联合国环境与发展大会通过的重要文件之一,是“世界范围内可持续发展行动计划”,它是前至21世纪在全球范围内各国政府、联合国组织、发展机构、非政府组织和独立团体在人类活动对环境产生影响的各个方面的综合的行动蓝图。
故本题选D。