高血压指南最新专家共识
- 格式:ppt
- 大小:42.28 MB
- 文档页数:84
2023高血压分型诊断中国专家共识解读(完整版)本文旨在对2023年中国专家共识发布的高血压分型诊断进行解读。
以下是该共识的要点:1. 高血压分型的意义:高血压是一种常见的心血管疾病,根据临床表现和病理生理特点,可以将高血压分为不同的类型。
准确判断高血压的分型可以帮助医生制定个体化的治疗方案和预防策略。
2. 高血压分型的依据:高血压分型主要依据病因、病理生理特点和临床表现。
目前公认的高血压分型包括原发性高血压、继发性高血压和白大血病性高血压等。
3. 原发性高血压的分型:原发性高血压是指无明确病因的高血压,分型主要根据收缩压和舒张压的水平进行划分,包括正常收缩压高血压、高血压1级、高血压2级和高血压3级等不同级别。
4. 继发性高血压的分型:继发性高血压是指由其他疾病引起的高血压,分型依据引发高血压的基础疾病进行划分,常见的包括肾脏疾病、内分泌疾病、血管病变等。
5. 白大血病性高血压的分型:白大血病性高血压是一种罕见的高血压类型,主要依据白大血病引起的血管病变类型进行分型,包括粥样硬化型、动脉粉红色瘤型、血管平滑肌增生型等。
6. 高血压分型的诊断策略:在临床实践中,医生应根据患者的全面评估,包括病史、体格检查、实验室检查和特殊检查等,结合高血压分型的依据进行综合判断。
总结:高血压分型是高血压诊断中的重要内容,这份2023年中国专家共识提供了高血压分型的最新指南。
医生在诊断和治疗高血压时,应根据患者的情况进行个体化的分型,并制定相应的治疗方案和预防措施。
以上是对2023高血压分型诊断中国专家共识的解读,旨在帮助医生更好地理解和应用该共识。
请注意,本文内容仅供参考,具体操作还应结合临床实践和个体情况进行。
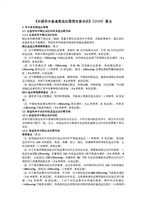
《中国卒中患者高血压管理专家共识》(2024)要点1 卒中急性期血压管理1.1 出血性卒中降压治疗时机及血压靶目标1.1.1 出血性卒中降压治疗时机脑出血和蛛网膜下腔出血(SAH)是最主要的出血性卒中类型。
在脑血管病中,脑出血的发病率仅次于脑梗死,但致死率和致残率高居所有脑血管病首位。
脑出血血压管理推荐意见(图1)(1)对于需要降压治疗的脑出血患者,发病后2h内开始降压治疗,并在1h时内达到目标血压值,有助于降低血肿扩大风险并改善功能预后(Ⅱa类推荐,B级证据)。
(2)对于收缩压>220mmHg的脑出血患者,在持续血压监测下积极降压是合理的(Ⅱa 类推荐,B级证据)。
(3)对于收缩压在150~220mmHg、发病6h内的脑出血患者,将收缩压降至<140mmHg是安全的(Ⅰ类推荐,A级证据),降至<130mmHg会增加肾脏等器官缺血风险(Ⅱb类推荐,A级证据)。
(4)对于需要降压治疗的脑出血患者,确保持续、平稳地控制血压,避免快速降压和收缩压大幅波动,有利于改善功能结局(Ⅱa类推荐,B级证据)。
(5)脑出血早期综合管理(包括早期强化降压、控制血糖、控制体温、纠正抗凝)可以降低脑出血者的死亡率并改善神经功能恢复(Ⅱa类推荐,B级证据)。
SAH血压管理推荐意见(图1)(1)避免用力及过度搬动,保持排便通畅,可能减少患者的血压波动(Ⅰ类推荐,B级证据)。
(2)平稳地将收缩压维持在<160mmHg是合理的(Ⅱa类推荐,B级证据),但降至<130mmHg可能是有害的(Ⅱb类推荐,B级证据)。
1.2 缺血性卒中治疗时机及血压治疗靶目标1.2.1 缺血性卒中降压治疗时机目前对急性缺血性卒中患者的降压时机尚无定论。
不同分型的缺血性卒中,降压治疗对预后的影响可能不一致。
总之,在缺血性卒中患者中启动或恢复降压治疗的时机需要个体化评估。
1.2.2 缺血性卒中降压治疗靶目标推荐意见(图2)(1)急性缺血性卒中后应进行血压评估并严格监测血压(Ⅰ类推荐,A级证据)。
《高龄老年人血压管理中国专家共识》要点汇总高龄老年人的血压管理是一个重要的公共卫生问题,因为高血压是老年人最常见的疾病之一,而且与老年人的生活质量和生活预期密切相关。
高龄老年人血压管理中国专家共识提供了一系列的指导原则和治疗建议,下面是该共识的要点汇总:1. 高龄老年人的血压管理应个体化、综合性、全程化。
应根据患者的具体情况制定个性化的治疗方案,同时考虑患者的心理、生理、社会和经济因素。
2. 高龄老年人的血压控制目标值为收缩压<150mmHg和/或舒张压<90mmHg,但对于具有心血管疾病和肾脏疾病的患者,应根据具体情况进行调整。
3. 药物治疗应根据患者的具体情况选择合适的药物,包括ACEI、ARB、钙通道阻滞剂、利尿剂等。
应从小剂量开始,逐步调整至合适剂量。
4. 非药物治疗也是高龄老年人血压管理的重要组成部分,包括健康教育、饮食调整、运动锻炼、戒烟限酒等。
5. 高龄老年人的血压管理需要全面评估患者的健康状况,包括心血管状况、肾功能、认知功能、视力、听力等,以及患者的家庭和社会支持系统。
6. 高龄老年人的血压管理需要定期随访和评估,及时调整治疗方案,以保证患者的血压稳定和身体健康。
重点和难点解析1. 个体化治疗方案:高龄老年人的血压管理应充分考虑患者的个体差异。
由于高龄老年人常伴随多种慢性疾病,如心血管疾病、糖尿病、肾脏疾病等,血压管理目标值可能需要根据患者的具体情况适当调整。
患者的年龄、性别、种族、生活习惯以及居住环境等因素也会影响血压水平。
因此,在制定治疗方案时,应综合考虑这些因素,以确保治疗方案的合理性和有效性。
2. 血压控制目标值:共识建议高龄老年人的血压控制目标值为收缩压<150mmHg和/或舒张压<90mmHg。
然而,这一目标值并非一成不变,需要根据患者的具体情况进行调整。
例如,对于合并心血管疾病、肾脏疾病、糖尿病等患者,可能需要更严格的血压控制目标。
对于老年人,过于严格的血压控制可能导致 cognitive功能障碍、晕厥等不良反应。
2023盐敏感性高血压筐理的申国专家共识(完整版)-、盐敏感性高血压的病因和病理生理机制盐敏感性高血压的发生由遗传性或获得性因素所致。
遗传性盐敏感者有确定的遗传缺陷和墓因型。
获得性因素包括增龄、腆岛素抵抗、糖皮质激素过量、旱严儿及低出生体重等。
盐敏感性高血压由多因素(肾脏机制、血管机制、中枢机制、胃肠道机制及膜岛素抵抗等)共同造成,是一种通过升压来降低盐负荷的病理生理状态。
1、病因1.遗传因素:遗传性盐敏感者高确定的遗传缺陷和基因型。
多年来,盐敏感性候选基因的筛选多集中在与纳离子的膜转运、纳代谢异常以及肾排纳障碍等有关的基因上,如肾脏上皮纳通道、氢离子通道K a、纳/铝交换体、WNK缺乏赖氨酸蛋白激酶1、血清军日糖皮质激素诱导蛋白激酶1、瞬时受体电位香草酸亚型1( transient receptor potential vanilloid-1 , TRPV1 )以及肾素·血管紧张素·瞪固自用系统( renin-angiotensin-aldosterone system , RAAS)、内皮型一氧化氮台酶/一氧化氮(endouthelial nitric oxide synthase/nitric oxide , eNOS/NO )系统、交感神经系统组台、APELIN-APJ系统、激肤程放酶·激肤系统、多巴肢能系统等。
迄今在瞄齿动物模型中已发现有近百个基因与盐敏感有关。
目前尚缺乏公认的与人类盐敏感性高血压直接相关的致病基因证据。
2.获得性因素:获得性盐敏感性或盐敏感性高血压是血压调节机制在外部因素影响下发生紊乱,不能再效排出纳离子时的一种病理生理现象,可在诱发因素去除或病理生理机制被纠正后消失或减弱。
肾脏结构和功能的损害可能是盐敏感性高血压发病的基础。
高研究认为,旱产儿及低出生体重儿由于肾脏发育缺陷,造成结构和功能异常,在生命后期,肾脏缺陷引起水纳漏留。
多数学者认为,后天肾脏微损伤造成的肾脏微观结构以及信号转导改变也可能是盐敏感性高血压的发病机制之一。
最新:《〃三高〃共管规范化诊疗中国专家共识(2023版)》要点引言高血压、糖尿病(以高血糖为特征)和血脂异常[以血清胆固醇或甘油三酯(TG)水平升高为主要表现]常统称为〃三高",是心血管疾病发病和死亡的3项主要危险因素。
我国患有高血压、糖尿病和血脂异常的人数已经高达数亿,且许多患者〃三高〃并存,导致发生严重心血管事件的风险成倍增高。
为了遏制和逆转我国心血管疾病患病率和死亡率的上升趋势,必须加强对这些危险因素的预防和管理。
而与3项危险因素分别单独管理相比,实行〃三高〃共管可显著减少重复管理所需要的人力、物力和财力,产生良好的健康效益和经济效益。
《健康中国行动(2019—2030年)》明确提出要推进〃三高〃共管,做好血压、血糖、血脂的规范化管理,具体计划是到2030年高血压和糖尿病的规范管理率均提升至≥70%,治疗率和控制率持续提高,35岁及以上居民年度血脂检测率≥35%.为推动〃三高〃共管的落地与实施,建议由卫生健康行政部门发挥行政管理职能,主导区域内医疗机构的〃三高〃共管上下级联动体系的构建,统筹各方资源,提升管理效率,循序渐进将〃三高〃共管真正落到实处。
然而,目前国内外还没有专注于〃三高〃共管的指南或共识。
为积极推广〃三高〃共管的理念,提升临床医生的〃三高〃共管技能,我国心血管、高血压、糖尿病、血脂管理和社区医疗等领域的专家,通过广泛复习文献,结合我国临床实践,撰写了关于〃三高〃共管规范化诊疗的中国专家共识。
〃三高〃患病率及危害一、我国人群〃三高〃的患病与控制现状二、〃三高"并存的危害高血压、糖尿病和血脂异常均是心血管疾病的独立的主要危险因素。
血压水平与心血管风险呈连续、独立、直接的正相关关系,糖尿病患者发生心血管疾病的风险增加2~4倍,而血脂异常尤其是低密度脂蛋白胆固醇(1D1C)升高是导致动脉粥样硬化性心血管疾病(ASCVD)发生和发展的关键因素。
高血压、高血糖和致动脉粥样硬化的血脂异常都是代谢相关性危险因素,有明显的聚集倾向,常常会成对或三联一起发生在同一患者身上,形成'两高〃并存甚至〃三高〃并存。
中国肾性高血压治疗的专家共识肾性高血压是一种由肾脏疾病引起的继发性高血压,随着肾脏疾病的进展,肾性高血压的发病率逐渐升高。
由于病因复杂,治疗方案差异较大,因此制定一份针对肾性高血压治疗的专家共识十分必要。
一、肾性高血压的定义和治疗目标肾性高血压是指由肾脏疾病引起的血压升高,是慢性肾脏病常见的并发症之一。
其治疗目标包括控制血压、保护肾功能、减少心血管事件等。
二、专家共识内容1.降压药物的选择(1)肾性高血压患者应选择降压药物,以达到目标血压。
一般建议使用ACE抑制剂或ARB类药物作为一线治疗药物。
(2)当单一药物无法达到目标血压时,应考虑联合使用降压药物。
常用的联合方案包括ACE抑制剂或ARB类药物与钙通道阻滞剂、利尿剂等联合使用。
(3)对于严重高血压患者,应考虑使用多种降压药物联合治疗,以达到快速降压的效果。
2.保护肾功能(1)肾性高血压患者应积极治疗原发肾脏疾病,以防止肾功能进一步恶化。
(2)对于肾功能不全的患者,应适当调整降压药物的使用剂量,以避免药物蓄积对肾脏的损害。
(3)对于已经进入透析的患者,应积极调整透析治疗方案,以保护肾脏功能。
3.其他治疗措施(1)肾性高血压患者应控制血糖、血脂等其他危险因素,以减少心血管事件的发生。
(2)患者应保持良好的生活习惯,包括低盐、低脂饮食、适量运动等,以协助控制血压和保护肾功能。
三、常见问题和疑惑解答1.肾性高血压患者是否需要终身服药?是的,肾性高血压患者需要终身服药。
即使通过手术治疗或自然好转,仍需继续服用降压药物以保持血压稳定,防止病情反复。
2.肾性高血压患者能否进行运动锻炼?适量的运动锻炼有助于减轻体重、改善心血管功能,对肾性高血压患者的康复有一定帮助。
但运动过程中要注意不要过度劳累,以免加重肾脏负担。
建议患者在医生指导下进行合适的运动锻炼。
3.肾性高血压患者需要注意哪些饮食问题?肾性高血压患者需要注意饮食清淡、少盐、少脂肪,避免过量饮酒。
建议多食用富含膳食纤维的蔬菜、水果和粗粮,以及适量摄入优质蛋白质,如鱼、肉、蛋、奶等。