2021届全国高考语文冲刺复习 文言文翻译及六字法
- 格式:pptx
- 大小:80.04 KB
- 文档页数:19
高三语文错题集20 文言文阅读之翻译题——不会灵活运用6字诀目录01 易错题简介易错题型——文言文阅读之翻译题易错原因——不会灵活运用6字诀进行翻译。
02 易错题例析03 易错题攻略【攻略一】留字诀:原封不动保留国名、人名、地名、官职官署名、年号、谥号等。
【攻略二】删字诀:删掉句中的衬字、虚词(发语词、主谓之间助词、凑足音节助词)【攻略三】换字诀:换掉句中的通假字、古今异义词、单音节词、词类活用词。
【攻略四】调字诀:将定语后置句、宾语前置句、状语后置句等换为现代汉语语序句。
【攻略五】补字诀:补充句中的省略部分(主语、宾语、介词、代词等)【攻略六】变字诀:将句的借代词与修辞句用同语义词句变换出来。
04 易错题练习★易错题型——文言文阅读之翻译题文言文翻译题是文言文重点考题。
解答翻译题时,必须坚持一个“原则”,两个“要点”。
一个“原则”,即直译为主,意译为辅。
两个“要点”:一是有强烈的采分点意识,即明确考题赋分词或句式;二是切实掌握并运用好翻译“6字诀”。
★易错原因——不会运用6字诀,即:留、删、换、补、调、变。
(2023年全国新高考Ⅰ卷)阅读下面的文字,完成后面试题。
材料一:襄子①围.于晋阳中,出围,赏有功者五人,高赫为赏首。
张孟谈曰:“晋阳之事,赫无大功,今为赏首,何也?”襄子曰:“晋阳之事,寡人国家危,社稷殆矣。
吾群臣无有不骄侮之意者,唯赫子不失君臣之礼,是以先之。
”仲尼闻之,曰:“善赏哉,襄子!赏一人而天下为人臣者莫敢失礼矣。
”或曰:仲尼不知善赏矣。
夫善赏罚者,百官不敢侵职,群臣不敢失礼。
上设其法,而下无奸诈之心。
如此,则可谓善赏罚矣。
襄子有君臣亲之泽,操令行禁止之法,而犹有骄侮之臣,是襄子失罚也。
为人臣者,乘事而有功则赏。
今赫仅不骄侮,而襄子赏之,是失赏也。
故曰:仲尼不知善赏。
(节选自《韩非子·难一》)材料二:陈人有武臣,谓子鲋②曰:“韩子立法,其所以异夫子之论者纷如也。
予每探其意而校其事,持久历远,遏奸劝.善,韩氏未必非,孔氏未必得也。
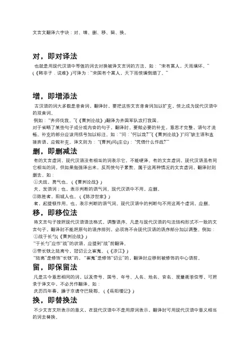
文言文翻译六字诀:对、增、删、移、留、换。
对,即对译法也就是用现代汉语中等值的词去对换被译文言词的方法。
如:“宋有富人,天雨墙坏。
” (《韩非子.说难》)可译为:“宋国有个富人,天下雨使墙倒塌了。
”增,即增添法古汉语的词大多数是单音词,翻译时,要把这些文言单音词加以扩充,使之成为现代汉语中的双音词。
例如:“齐师伐我。
”(《曹刿论战》)翻译为齐国军队攻打我国。
对于省略了某些句子成分或内容的句子,翻译时,要做必要的补充,意思才完整,语句才流畅。
补充的部分应该用括号加以标注。
如:“问:‘何以哉?’”(《曹刿论战》)“问”缺主语和直接宾语,应做补充。
译文则为:“(曹刿)问(庄公):‘凭借什么作战?’”删,即删减法有的文言虚词,现代汉语没有相当的词表示它,不能硬译。
有的文言虚词,现代汉语虽有同它相当的词,但如果勉强译出来,反而使句子累赘。
属于这两种情况的文言虚词,翻译时则删去。
如:①夫战,勇气也。
(《曹刿论战》)夫,发语词;也,表示判断的语气词。
现代汉语中不用,应删。
②陈胜者,阳城人也。
(《陈涉世家》)者,起提顿作用。
也,表示判断的语气词。
现代汉语中的判断句不用这两个虚词,应删。
移,即移位法将文言句子按照现代汉语语法格式,调整语序。
凡是与现代汉语的句法结构形式不一致的文言句子,翻译时不能照原句的语序排列,必须将不合现代汉语的语序部分加以调整。
例如:①战于长勺(《曹刿论战》)“于长勺”应作“战”的状语,应提到“战”前翻译。
②带长铗之陆离兮,冠切云之崔嵬。
(《涉江》)“陆离”是修饰“长铗”的,“崔嵬”是修饰“切云”的,翻译时应移到被修饰的中心语前。
留,即保留法凡是古今意思相同的词,以及帝号、国号、年号、人名、地名、官名、度量衡单位等,可照录于译文中,不必另作翻译。
如:庆历四年春,滕子京谪守巴陵郡。
(《岳阳楼记》)换,即替换法不少文言文所表示的意义,在现代汉语中不是用原词表示,翻译时可用现代汉语中意义相当的词去替换。
古代诗文阅读文言文阅读找准三大得分点,巧解翻译六字诀——文言文翻译题满分攻略教学目标掌握文言句子翻译题的解题技巧与方法教学重点依据两原则,掌握翻译“六方法”教学难点掌握答题方法,熟练准确解答此类题目教学过程【文言翻译·考势微解】“理解并翻译文中的句子”,就是在理解文言文句子的基础上将其翻译成现代汉语。
文言文翻译,以直译为主,要求做到“信”“达”“雅”。
“理解”包括三个层次:一是能读通、读懂并领会某一句子在文中的意思;二是能理解句子内部以及分句间的逻辑关系;三是能理解句子的内涵和深层含意。
要做好文言文翻译题,需注意翻译的重点和翻译的方法。
【文言翻译·真题体验】【2024年文言文翻译题】(2024年新高考1卷)13.把材料中画横线的句子翻译成现代汉语。
(1)愿得自当一队,到兰干山南以分单于兵,毋令专乡贰师军。
(2)李陵曰“思一得当以报汉”,愧苏武而为之辞也。
其背逆也,固非迁之所得而文焉者也。
【答案】(1)我愿意亲自率领一支队伍,到兰干山南面去分散单于的兵力,不让他全力对付贰师将军的军队。
(2)李陵说“我是想找一个适当的机会来报答汉朝”,只不过是见到苏武义举感到惭愧而找的借口。
他的背叛,本来就不是司马迁所能文饰的。
【解析】得分点:(1)“当”,主持,引申为率领;“专”,专门,可意译为“全力”;“乡”,同“向”,朝着某个方向前进,引申为对付。
(2)“得当”,适当的机会;“愧”,感到惭愧;“文”,文饰,掩饰。
(2024年新高考2卷)13.把材料中画横线的句子翻译成现代汉语。
(1)吾求公数岁,公辟逃我,今公何自从吾儿游乎?(2)却军还众,不犯魏境者,贤干木之操,高魏文之礼也。
【答案】:(1)我访求先生们好几年了,先生们都逃避我,现在先生们为何自愿跟随我儿交游呢?(2)撤回军队,不去侵犯魏国领土,是因为秦军尊重段干木操行贤良,推崇魏文侯的礼义。
【解析】得分点:(1)“辟”,通“避”,逃避,躲避;“自”,自愿;“游”,交游。
高考语文文言文翻译六字诀易错题诊断文言翻译,高考试卷中要求直译,也就是字字落实。
所谓字字落实,主要是判断每一个虚词、实词的用法和意义,找出通假字、古今异义字、活用词等,并做准确解释,还要把握句式特点和句子的语气。
具体来说,应从“留”“换”“补”“删”“调”“贯”六个方面进行。
“留”,凡指朝代、年号、人名、地名、官职等专有名词,皆保留不动。
“换”,将单音词换成现代汉语双音词,将词类活用词换成活用后的词,将通假字换成本字……凡该换的,一律换之。
“补”,即补出古代简练说法省略或隐含的内容,特别是对省略句。
“删”,指删去那些无意义或没有必要译出的虚词。
“调”,指把文言句中特殊句式按现代汉语要求调整过来。
“贯”,指文言句中带修辞方法的说法,用典用事的地方,根据上下文灵活、贯通地译出。
可记住口诀:文言翻译重直译,把握大意斟词句。
人名地名不必译,古义现代词语替。
倒装成分位置移,被动省略译规律。
碰见虚词因句译,领会语气重流利。
1.(2007年湖北卷)把阅读材料中画线的句子翻译成现代汉语。
二世祖讳伍,有善行,称善人公。
……好施予,岁时勤力活家,人产计口给食,余悉以贩乡里贫乏者。
门前植槐一株,枝叶扶疏,时作糜哺饿者于其下。
……高祖讳重光,字廷宣。
……丁巳,肃皇新三殿,求大木,取办贵竹。
公至,彝人争以所知异木走报公。
公深入其阻。
冲风瘴疠,勤事以死。
事闻,特加恩恤,赐祭葬。
壬戌秋,三殿告成,以公前绩诏赠太仆寺少卿。
公性孝友,为颖川公次子,方龀而母沈安人亡。
三事继母常、岳、卢,如所生。
两弟早夭,抚其遗孤,不殊己子。
居乡,恂恂退让,君子也。
遇事慷慨,不避艰险。
及卒,无一语及家事。
世庙谕祭文,有“忠勤报国”之褒,故称忠勤公焉。
【解析】(1)扶:古代的长度单位,四寸为扶。
“枝叶扶疏”是说枝叶相距很近,意译为“枝叶繁茂”。
“时作糜哺饿者于其下”既承前省主语(善人公),又是介宾短语(“于其下”)后置。
翻译时既要“补”——补出主语,又要“调”——把“于其下”放到谓语“作”前。