精原细胞瘤
- 格式:pdf
- 大小:1.73 MB
- 文档页数:92
狗狗有精原细胞瘤怎么办多发生在老犬身上
狗狗有精原细胞瘤怎么办,老犬易患许多疾病,生殖系统的肿瘤就是最常见的疾病之一。
因为肿瘤很小,所以动物医师在触诊时不容易发现,再加上其临床症状很少,所以很容易被饲主忽略。
什么是精原细胞瘤
精原细胞瘤通常为良性、单侧性睾丸内的肿瘤,而且通常直径小于2厘米。
所以医师不容易通过触诊做出确实的诊断。
发病的原因
当狗狗出现隐睾现象时,有1/3的机会会变成精原细胞瘤,所以最好的方式是施行结扎手术,免除罹患精原细胞瘤的机会。
临床症状
通常没有临床症状,少数会出现雌性化特征。
诊断方式
通过超声波检验及睾丸的组织切片,才能获得确实的诊断。
治疗方法
施行手术摘除。
好发的犬种
没有特别好发的品种,但以年老的男生狗居多,平均发病年龄为10岁。
治疗后的状况
―般治疗后的状况良好,但要定期追踪检查。
精原细胞瘤怎么回事?剖析五大病因
当男人睾丸原始生殖细胞异常时,很可能会引发精原细胞瘤,这是一种男性睾丸常见肿瘤。
这种疾病基本不会出现在年轻人身上,主要还是中老年男性较为多见。
那么,精原细胞瘤的病因都有哪些呢?
★精原细胞下降不全:
★
此为本病发生的主要原因。
睾丸局部温度升高,血运障碍,内分泌功能失调,致睾丸萎缩,生精障碍,易发生恶变。
另外,先天性睾丸功能障碍,下降不全,亦易产生恶变。
★遗传:
近年有人统计精原细胞瘤患者中,其近亲中有16%左右有肿瘤病家族史。
★外伤:
★
认为外伤不是肿瘤发生的直接原因,但睾丸外伤后,局部有小血肿形成或血循环障碍,组织变性萎缩等,在此基础上发生肿瘤。
★感染:
多种病毒性疾病,如麻疹、天花、病毒性腮腺炎及细菌性炎症,均可并发睾丸炎,致睾丸细胞变形而发生精原细胞瘤。
★激素:
临床及动物实验等事实提示,内分泌与睾丸肿瘤的成因有关。
如睾丸肿瘤多发于性腺旺盛的青壮年,或在内分泌作用活跃时期;动物实验如给鼠类长期服用雌激素,可诱发精原细胞瘤。
中医认为:情志不畅,或恼怒伤肝,肝郁气滞,横逆犯脾,脾虚湿聚,留滞肝经,日久形成坚硬肿块。
"正虚邪实"为其病理机制。
前纵隔精原细胞瘤
相关搜索:细胞
男性,22岁,咳嗽半月余。
结果:病理结果:(左锁骨上淋巴结)淋巴结转移性生殖细胞肿瘤,成分为精原细胞瘤。
精原细胞瘤与畸胎瘤一样,属生殖细胞类肿瘤,也是在胎儿或婴儿期形成,在年龄略大后才被发现,基本上发生于男性青年。
肿瘤细胞与睾丸的精原细胞类似,可以认为是纵隔的恶性生殖细胞瘤。
影像学表现无特征性,多位于前纵隔,呈分叶状,局限性生长或浸润性生长。
该肿瘤难与恶性畸胎瘤鉴别,但精原细胞瘤对放疗非常敏感,而且可依据其可能分泌绒毛膜促性腺激素(HCG),甲胎蛋白(AFP),以及乳酸脱氢酶(LDH)等,进行血清学检查以帮助诊断与鉴别诊断。
精原细胞瘤有哪些饮食注意事项?
男性的生殖器系统方面,包括了许多的疾病,也容易产生病变,作为患者本身,如果出现了精原细胞瘤,就一定要在平时保证好饮食健康,身体的护理,尤其是食物方面要多以滋补为主,多吃些狗肉羊肉,核桃,牛鞭等等,这些不仅仅是可以防止病情加重的,还能促进病情的恢复。
肉类食品
附睾结核的饮食疗法:煨麻雀:麻雀3只,去毛除脏勿洗,加小茴香10克、胡椒3克、缩砂仁6克、肉桂6克人肚内,湿纸裹,煨熟,空腹用酒送服。
适用于阳虚痰凝型附睾结核。
黄芪阿胶地黄粥:黄芪30克,阿胶30克,粳米或糯米100克,煮粥;粥成人生地黄汁150毫升,再沸片刻,服食。
适用于阴虚痰结型附睾结核。
饮食和注意事项:
提高身体素质。
身体虚弱,过度疲劳,睡眠不足,紧张持久的脑力劳动,都是发病因素。
应当积极从事体育锻炼,增强体质,并且注意休息,防止过劳,避免重体力劳动。
食补:主要有狗肉、羊肉、麻雀、核桃、牛鞭、羊肾等;此外含锌食物如牡顿、牛肉、鸡肝、蛋、花生米、猪肉、鸡肉等,含精氨酸食物如山药、银杏、冻豆腐、缮鱼、海参、墨鱼、章鱼等,都有助于提高体质。
平时饮食:男子应多吃海参。
海参营养丰富,益肾补精力强,经常食用,对男子精子稀少或缺乏,常有佳效。
可取100克海参煮汤,加调料于场,将海参与汤同服食。
也可用山药炖百合。
用法为取鲜山药去皮250克,百合25克,加水炖至百合烂透,加入冰糖10克,分3次凉食。
此方对男子精子稀少而属明虚者尤为适宜。
同时可经常服食羊、狗、牛等动物的外肾,包括其阴茎和睾丸,红烧或白煮均可。
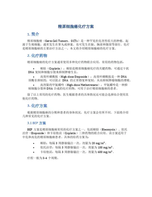
精原细胞瘤化疗方案精原细胞瘤是一种男性生殖系统常见的恶性肿瘤,对于患者来说是一种很大的威胁。
化疗是治疗精原细胞瘤的一种重要方式,本文将就精原细胞瘤的化疗方案作一详细阐述。
一、化疗治疗精原细胞瘤的原理精原细胞瘤是一种高度化疗敏感的恶性肿瘤,针对其生长状态和病理特征,化疗药物可以破坏其生长周期,对肿瘤施加作用,防止其分裂和生长,引起其死亡。
二、精原细胞瘤的化疗药物精原细胞瘤的治疗采用多药联合方案。
常用的药物包括白蛋白紫杉醇、多柿联合方案、顺铂联合方案、蓝染铂联合方案、香豆素联合方案等。
这些药物都是在临床实践中得到验证过的治疗精原细胞瘤的有效药物。
其中,白蛋白紫杉醇是一种新型疗法,与顺铂联合使用,可以有效地杀死精原细胞瘤细胞。
多柿联合方案也已证明能够有效地提高化疗的效果。
三、化疗方案以及临床应用化疗方案主要分为两种:标准治疗方案和高强度化疗方案。
标准治疗方案适用于早期患者和轻度患者,治疗周期一般为三至四个疗程,药物的选择包括多柿联合方案、顺铂联合方案等。
对于中期和晚期患者,或者复发的患者则需要采用高强度化疗方案,以确保良好的治疗效果。
化疗过程中,要注意患者的饮食和营养状况,以避免化疗的产生不必要的副作用,同时要监测患者的心脏、肝脏等器官功能,以确保化疗的治疗效果和患者的身体健康。
在一些特殊的情况下,如患者的病情比较严重,或者出现化疗不良反应时,还需要采取相应的护理措施。
四、总结精原细胞瘤是一种具有高度化疗敏感性的恶性肿瘤,化疗是治疗精原细胞瘤的有效方式之一。
药物的选择以及治疗方案的应用,都需要结合患者的病情和身体状况来进行制定。
同时,化疗的治疗过程中,还需要注意患者的饮食和营养状况等方面,以确保化疗的治疗效果和患者的身体健康。
精原细胞瘤精原细胞瘤(seminoma)起源于睾丸原始生殖细胞,为睾丸最常见的肿瘤,多发生于中年以后,常为单侧性,右侧略多于左侧。
发生于隐睾的机率较正常位睾丸高几十倍。
该瘤为低度恶性。
肉眼观,睾丸肿大,有时可达正常体积的10倍,少数病例睾丸大小正常。
肿瘤体积大小不一,小者仅数毫米,大者可达十余厘米,通常直径为3~5cm。
(一)非精原细胞瘤在分期基础上进行的治疗包括观察、化疗和保留神经的腹膜后淋巴结清扫(RPLND)。
I期:IA期病人睾丸切除术后有两种选择:观察或RPLND。
治愈率均超过95%。
单纯观察的病人必须坚持密切随访才能获得如此高的治愈率,其中20-30%复发的病人可通过化疗治愈。
约20%I期非精原细胞瘤病人行RPLND时发现淋巴结转移。
行RPLND的病人双侧清扫最大的并发症是射精障碍而致不育。
肺癌的早期症状保留神经的技术可使90%病例保留射精功能。
如果清扫的淋巴结未发现转移,则术后不用行辅助化疗。
如果淋巴结有受侵,是否化疗取决于淋巴结受侵的程度以及病人对长期随访的依从性。
IB期病人术后有三种选择:观察、化疗和RPLND。
推荐行RPLND。
如没有条件行RPLND则行2周期BEP方案化疗。
如果病人为T2,且有血管受侵则不推荐单纯观察。
IS期病人血清标记物持续升高,提示可能存在肿瘤远处播散,则按预后好的GCT 给予化疗。
II期:IIA病人睾丸切除术后的治疗主要根据血清标记物水平。
如升高,则给予化疗,如阴性,则考虑RPLND或化疗。
行RPLND的病人如为PN2则术后行2周期BEP化疗,PN1的则观察。
IIB病人的治疗依据血清标记物和影像学检查。
病变范围大的先化疗再考虑RPLND及术后化疗。
IIC和III期:按病人不同预后分级给予化疗。
化疗后CR的病人以及有肿瘤残存的病人可根据情况分别给予观察随访、手术切除或解救化疗。
(二)精原细胞瘤:I期:睾丸切除术后应常规行膈以下包括主动脉旁淋巴结区放射治疗(20-30Gy)。
众家分析前纵隔精原细胞瘤原创2016-11-30肺部群老师肺部影像联盟肺部影像联盟微信号 fbyx120功能介绍肺部影像联盟是最全面的肺部影像与病理结合的学习平台,这里可以每天学习到大师们的经典分析思路,是你工作、学习最好助手和基地。
余辉山:武汉市肺科医院 18:31各位朋友们: 大家晚上好,我这里转发我朋友朱丽欣主任的一个胸部的好病例,这是一个很好的病例,主要是为了相互学习。
风往北吹 19:12首先考虑精原黄医生 19:14这些临床资料的话,我会考虑淋巴瘤或精原细胞瘤力量之手 19:14病灶对肺动脉局部应有侵犯余辉山:武汉市肺科医院 19:15对动脉有损黄医生 19:16精原细胞瘤可以不包埋后方的血管和心脏黄医生 19:17这是我们前些日子遇到的精原细胞瘤黄医生 19:17一般我会结合实验室检查,首先看看生化黄医生 19:18乳酸脱氢酶升高的话,高度提示为淋巴瘤,淋巴瘤还可以伴有NSE的升高黄医生 19:19一般前纵隔肿瘤,我们医院会查HCG,AFP黄医生 19:19大多数的精原细胞瘤会伴有HCG的轻度升高,对诊断帮助很大力量之手 19:19生殖类必须关注HCG南边 19:22这两者如何鉴别?黄医生 19:26因为精原细胞瘤很少伴纵隔淋巴结肿大,这一例没有纵隔淋巴结肿大,所以精原细胞瘤我感觉不能除外力量之手 19:26侵犯血管及钙化不常见于淋巴吧寒星 19:29AFP、HCG还是有指导意义南边 19:26男性,23岁,局部疼痛南边 19:27 平扫分叶征南边 19:28实性,内可见小高密度影南边 19:30囊变南边 19:31胸膜有侵犯南边 19:31内胚窦囊性很大,不支持南边 19:32淋巴瘤也可以囊变、精原细胞瘤也可以,而且内壁都可以比较清楚,鉴别不大南边 19:33这一例我觉得整体结节感还是差一点,而且胸膜受累,淋巴瘤直接侵犯纵膈胸膜的偏少南边 19:33年龄、性别两者都可以南边 19:33鉴别肯定这两者之中南边 19:34精原细胞瘤放前面黄医生 19:38但我感觉我们的病例HCG增高的比例比上面的分析多,我们的几例都有HCG的轻度升高,但书上说比例不是太高黄医生 19:39是不是有一些病例没有测HCG,就手术了南边 19:39也有可能南边 19:42HCG按理有怀疑都会测吧王兆宇 19:39@韶关曲江区医院潘军平这幅左侧胸膜浸润吗?南边 19:40 纵膈胸膜有南边 19:45王老师这一例也有胸膜侵犯南边 19:46淋巴瘤钙化少见吧?黄医生 19:47很少,我印象中好像只见过1例,治疗前的黄医生 19:47精原细胞瘤不少见,但好像钙化都不大南边 19:48哦,这个是不是也有一点鉴别意义南边 19:48胸膜侵犯,淋巴瘤很少见南边 19:48但是结节感淋巴瘤很明显,而其他肿瘤相对没这么明显南边 19:50囊变在这两者鉴别意义比较少南边 19:50淋巴瘤的囊变边界比较清,但是生殖也可以力量之手 19:51结节感和囊变在两者中鉴别不大王兆宇 19:50请教,淋巴瘤能否看出淋巴结融合的特征,而不是整一个肿块?南边 19:51我觉得如果有明确的分界结节的倾向于淋巴瘤南边 19:51大分叶的就不好说力量之手 19:52主要是斑点状,结节的钙化,侵犯周围结构,再结合临床及实验室南边 19:52黄主任的偏侧性我觉得也有价值苍海一粟 19:53精原细胞瘤增加内部的血管影是不是淋巴瘤没有?黄医生 19:54淋巴瘤也可以有纤细的血管王兆宇 20:03精原细胞瘤小钙化是否常见,源于坏死后钙化还是纤维化钙化?南边 20:04钙化也不常见,但是可以有王兆宇 20:06WHO里的精原细胞瘤,特意上了一幅大片纤维化春秋 20:07黄老师,胸膜三明治征特异性有多大,如果看到,能够直接指向淋巴瘤吗黄医生 20:08不能,现在看来只能提示南边 20:08上次王老师群里发过一例节细胞瘤,有这个征象南边 20:09我后来想,节细胞瘤内的间隔中可以有血管春秋 20:13淋巴瘤侵犯胸膜,壁层胸膜增厚,夹着肋间动脉吧,又叫血管漂浮征力量之手 20:16三明治征是淋巴瘤一典型征象,特别于胃肠淋巴瘤中区域肿大的淋巴结,有人也叫热狗黄医生 20:18边缘区B细胞淋巴瘤黄医生 20:19 胸膜三明治征黄医生 20:20文献上把这种也称做为胸部三明治征,也是淋巴瘤黄医生 20:22好像文献上说常见于T细胞淋巴瘤黄医生 20:23我自己的一例前驱T细胞淋巴瘤黄医生 20:24这也是1例前驱T细胞淋巴瘤,有三明治征黄医生 20:29缺失,我刚才找了6例纵隔的弥漫大B,没有显著的三明治征raylan-lu 20:27黄老师你这个三明治在哪?黄医生 20:31三明治在这黄老师初学者 20:33这段话我不懂初学者 20:33他说那么几种重了会侵犯血管,而不会出现三明治初学者 20:33那么这个淋巴瘤也是侵犯了上腔,这有何区别初学者 20:34淋巴瘤是包绕着,侵犯?初学者 20:35拿其他地方的淋巴瘤做例子,其实血管漂浮是很常见,但是一般血管在里面都是没有侵犯的,那么问题来了,淋巴瘤这个三明治的上腔到底是受压还是侵犯黄医生 20:35有受压,也有侵犯吧!初学者 20:36但是比较慢,还是程度轻初学者 20:37那问题又来了,淋巴瘤与胸腺瘤如果对比,在上腔静脉的累及来看有区别吗王兆宇 20:38淋巴瘤是软软的,鳞癌和精原细胞瘤是比较硬的。
精原细胞癌化疗方案1. 简介精原细胞癌(Germ Cell Tumors,GCTs)是一种罕见但危害性较大的肿瘤,起源于生殖细胞,通常发生在睾丸或卵巢,也可发生在脑、胸部和腹部等部位。
化疗是精原细胞癌的主要治疗方法之一,本文将介绍精原细胞癌的化疗方案。
2. 化疗药物精原细胞癌的化疗方案通常使用多种化疗药物联合应用,常用的药物包括:•顺铂(Cisplatin):顺铂是精原细胞癌化疗的关键药物,可通过干扰DNA复制和细胞分裂来抑制肿瘤生长。
•高效环磷酰胺(High-dose Etoposide):高效环磷酰胺是一种DNA 顶酶Ⅱ抑制剂,可以阻止DNA的正常修复和复制,从而抑制肿瘤细胞的增殖。
•高剂量的甲氨蝶呤(High-dose Methotrexate):甲氨蝶呤是一种抑制细胞分裂和DNA合成的化疗药物,可用于治疗精原细胞癌的患者。
除了以上常用的化疗药物,医生根据患者的具体情况还可能会选择结合使用其他化疗药物。
3. 化疗方案根据精原细胞癌的分期和患者的身体状况,化疗方案会有所不同。
下面将介绍几种常见的化疗方案。
3.1 BEP方案BEP方案是精原细胞癌常用的化疗方案之一,包括顺铂(Bleomycin)、依托泊苷(Etoposide)和卡培他滨(Cisplatin)三种药物的联合应用。
该方案适用于中危和高危的精原细胞癌患者。
具体的给药方案为:•顺铂:每隔3周静脉输注一次,剂量为20 mg/m²。
•依托泊苷:每隔3周静脉输注一次,剂量为100 mg/m²。
•卡培他滨:每隔3周静脉输注一次,剂量为600 mg/m²。
疗程一般为3-4个周期。
3.2 VIP方案VIP方案也是精原细胞癌的常用化疗方案之一,包括依托肼(Cisplatin)、依托泊苷和苯丁酸己酯(Ifosfamide)三种药物的联合应用。
该方案适用于中危和高危的精原细胞癌患者。
具体的给药方案为:•依托肼:每隔3周静脉输注一次,剂量为25 mg/m²。
睾丸精原细胞瘤中国医学科学院肿瘤医院放疗科中国协和医科大学李晔雄睾丸肿瘤的病理分类◆生殖细胞肿瘤◆基质细胞肿瘤◆生殖细胞和基质细胞肿瘤→性腺胚细胞瘤◆附件及睾丸旁肿瘤→间皮瘤→软组织肿瘤→Granulosa(颗粒细胞瘤)→Leydig(间质细胞瘤)→Sertoli(滋养细胞瘤)→Granulosa(颗粒细胞瘤)◆其它肿瘤→类癌→恶性淋巴瘤睾丸生殖细胞瘤(GCT)的病理分类◆精原细胞瘤SeminomaClassic (typical) seminomaAnaplastic seminomaSpermatocytic seminoma◆胚胎癌Embryonal Carcinoma◆畸胎瘤Teratoma◆绒癌Choriocarcinoma◆内胚窦瘤Yolk sac tumor睾丸肿瘤的基本临床数据◆GCT地理分布:高发区—瑞士、德国低发区—非洲、亚洲◆精原细胞瘤占所有GCT的50%◆GCT发病高峰年龄20-35睾丸肿瘤的症状和体征◆无痛性睾丸肿物:最常见其它:隐性疼痛、肿胀、硬、急性疼痛◆感染引起的附睾炎或睾丸炎◆隐睾肿瘤引起的压迫症状:下肢水肿、尿频、尿痛睾丸肿瘤的病因不明◆隐睾◆遗传◆己烯雌酚◆克兰费尔特综合征(Klinefelter’s)◆其它:外伤,HIV等睾丸肿瘤的淋巴引流途径◆睾丸来源于胚胎时期的生殖脊◆胎儿时期睾丸从腹腔通过腹股沟管下降至阴囊◆淋巴引流至腹主动脉旁淋巴结(腹膜后)睾丸肿瘤的淋巴引流途径睾丸肿瘤的诊断和治疗◆经腹股沟睾丸高位切除术→腹股沟切口→位于腹股沟内环的精索高位结扎◆减少局部复发及避免淋巴引流紊乱◆禁止经阴囊行睾丸切除术睾丸肿瘤的诊断-常规检查◆体格检查◆血液生化◆胸正侧位片◆胸部、腹部及盆腔CT◆AFP、HCG和LDH睾丸外生殖细胞瘤◆占全部生殖细胞瘤的10%◆最常见部位:纵隔、腹膜后、垂体◆罕见部位:甲状腺、副鼻窦、头颈软组织◆治疗原则:和原发于睾丸GCT一致睾丸GCT的肿瘤标记物◆AFP→肝、胃肠道、睾丸Yolk sac分泌→正常值: <15ng/mL,血浆半衰期5-7天→见于胚胎癌和内胚窦癌→精原细胞瘤:AFP阴性→NSGCT阳性率: I期10-20%, II期20-40%, III/IV期40-60%◆HCG→精原细胞瘤:15-25%阳性,对预后无影响→NSGCT阳性率: I期10-20%, II期20-30%, III/IV期40-60%◆LDH→晚期精原细胞瘤:80%增高→晚期NSGCT: 60%增高→预后因素之一睾丸GCT的肿瘤标记物AFP HCG LDH精原细胞瘤阴性15-25% 80%(晚期)非精原细胞性生殖细胞瘤I期10-20% 10-20%II期20-40% 20-30%III/IV期40-60% 40-60% 60%半衰期5-7天18-36小时睾丸GCT UICC/AJCC临床分期(1)◆T 原发肿瘤pTx: 不能评价, pT0: 无原发肿瘤证据, pTis: 原位癌pT1: 肿瘤限于睾丸,无血管或淋巴管受侵pT2: 局限于睾丸和附睾伴有血管或淋巴管受侵,或肿瘤侵透白膜达鞘膜pT3: 肿瘤侵及精索,有/无血管或淋巴管受侵pT4: 肿瘤侵及阴囊,有/无血管或淋巴管受侵◆N 区域淋巴结Nx: 不能评价N0: 无淋巴结转移N1: 腹腔淋巴结≤2cmN2: 腹腔淋巴结>2cm, ≤5cmN3: 腹腔淋巴结>5cm◆M 远处转移N0: 无远处转移M1: 非区域淋巴结转移或肺转移M2: 其它部位远处转移LDH AFP (ng/mL)HCG (mIU/mL)S1<1.5 x 正常 和 <5000 和 <1000 血清肿瘤标记物(S )S3 >10 x 正常 或 >50000 或>10000S21.5-10 x 正常 或 5000-50000 或 1000-10000S0正常 和 正常 和 正常◆Stage I T1-4 N0 M0 Sx ◆Stage II T0-4 N1-3 M0 Sx◆Stage III T0-4 N0-3 M1 SxIA: T1 N0 M0 S0IB: T2-4 N0 M0 S0IS: T0-4 N0 M0 S1-3IIA: T0-4 N1 M0 S0-1IIB: T0-4 N2 M0 S0-1IIC: T0-4 N3 M0 S0-1IIIA: T0-4 N0-4 M1 S0-1IIIB: T0-4 N0-4 M0-1 S2IIIC: T0-4 N0-4 M0-1 S3T0-4 N0-4 M2 S0-3睾丸精原细胞瘤的临床分期Royal Marsden Hospital◆Stage I: 原发肿瘤局限于睾丸,无淋巴结及远处转移◆Stage II: 膈下(腹盆腔、腹股沟)淋巴结转移IIA: 淋巴结≤2cmIIB: 2cm<淋巴结≤5cmIIC: 淋巴结>5cm◆Stage III: 膈上淋巴结转移◆Stage IV: 远处转移睾丸精原细胞瘤术后治疗原则◆I:◆IIA 和IIB: RT 30-35 Gy◆IIC:◆III: Etoposide/Cisplatin x 4 CyclesOr Bleomycin/Etoposide/Cisplatin x3 Cycles 残存肿瘤>3 cm <3 cm无效观察或手术观察按NSGCT化疗Observe if: Horseshoe Kidney, Prior RT, 炎性肠病RT—— Hockey Stick 20-25 Gy Chemotherapy RT for 5-10 cm睾丸精原细胞瘤的治疗原则◆Stage I: 单纯放疗—标准治疗◆Stage IIA-B: 单纯放疗◆Stage IIC-IV: 化疗I期睾丸精原细胞瘤的放射治疗原则◆腹主动脉旁及同侧盆腔淋巴结照射(Dog-Leg, Hockey-Stick)是标准治疗DT 20-25 Gy, DT 150-200 cGy/F◆同侧阴囊不需照射◆对侧睾丸挡铅◆同侧腹股沟区不必照射“狗腿”照射野腹主动脉旁照射野作者时间例数总生存率(%)复发率(%) Hanks等198122997 (DFS) Duncan等1987103965 Dosmann1993282973 Fossa等1989365994 Giacchetti等1993184962 Kellokumpu等1990129956 Sommer等199********作者时间例数总生存率(%)复发率(%) Willan1985149987 Warde等1995 194 1005钱图南等199520099 3.5 Melchior等200112996.6 3.4 Livsey等2001409*96.897.2 (3年DFS) Santoni等200348797 (10)94 (10年DFS)I期精原细胞瘤的放疗结果◆5-10年生存率为98-100%◆5年无病生存率达95%以上◆死亡率低于2%◆是I期精原细胞瘤的标准治疗手段I期睾丸精原细胞瘤术后放疗缺点◆大部分病人(80%)接受不必要的照射◆放疗毒副作用→急性毒副作用→胃肠道毒性:胃溃疡等→不育→第二原发肿瘤睾丸生殖细胞瘤放疗后第二原发肿瘤危险性StudyTotalRRPercentage of Second Cancer Wanderas et al (1997) 1135 (S) 3.4% 15 27.7Hanks et al (1992) 387 (S) 8% 15 3.4 Denmark (1993) 3256 -15 1.5 Follow-up (Years)Wanderas et al (1997) 2201 - 15 1.58 RT3.54 RT+CT 1.31 Surgery NCI (1995) 9739 -10 2.94-5.771.40 Surgery放射致癌或肿瘤易感性增加?I期精原细胞瘤的治疗进展◆单纯腹主动脉旁照射◆降低照射剂量至20-25Gy◆随诊◆单药化疗I期睾丸精原细胞瘤的治疗进展◆放射治疗→缩小靶区: 单纯腹主动脉旁照射→降低剂量: 20 Gy◆密切随诊(Surveillance)◆单纯化疗:carboplatinI期睾丸精原细胞瘤的放射治疗照射靶区:腹主动脉+同侧盆腔腹主动脉旁腹主动脉旁照射和经典的腹主动脉旁+同侧盆腔照射随机分组研究1989-1993, MRC TE10◆入组条件→I期睾丸精原细胞瘤,病理证实,原发肿瘤为T1-3→既往无同侧腹股沟及阴囊手术史→睾丸切除术后8周内随机分组◆随机分组腹主动脉旁照射野(PA=T11-L5) vs 狗腿野(DL): 30 Gy/15次PA和Dog-Leg照射野PA (N=236)DL(N=242)P3年DFS96.096.6>0.05 3年OS99.3100>0.05 3年盆腔DFS98.21000.04 MRC TE10MRC TE10PA (%)DL (%)P Nausea & 0-2 89.0 83.0vomiting 3-4 11.0 17.0 =0.08Leukopenia 0-1 95.0 13.02-3 5.0 87.0 <0.001Diarrhea 7 14 =0.13Maximal sperm count in first 18 months>10 x 106/ml 59 38<10 x 106/ml 41 62 <0.01Fossa SD et al, JCO 1999;17:1146-54PA 及DL 随机分组研究结果腹主动脉旁照射后的复发部位I期精原细胞瘤的腹主动脉照射结果作者时间例数照射剂量(Gy)中位随诊时间(月)总生存率(%)复发例数(%)盆腔复发率(%)Kiricuta等199686306395.3 4 (4.7) 1 (1.2) Fossa等1999236305496.0 (3)9 (3.8) 4 (1.7) Bamberg等1999483265595.8 (4)18 (3.7)9 (1.9) Melchior等2001422862100 1 (2.4)0 Taylor等20013382096.810 (3.0) 6 (1.8) Logue等200343120629815 (3.5)9 Classen等2004675266199.62622(隔下) Niazi等200571257598.5 (10)1 1 (腹股沟)腹主动脉旁照射(去盆腔照射)◆有利点→减少剩余睾丸照射剂量:生殖能力、内分泌→降低胃肠道和血液系统毒性→挽救化疗耐受性较高◆不利点→是否所有病人均需做盆腔CT随诊?→省略盆腔照射在既往有睾丸下降不全及盆腔、腹股沟区和阴囊手术的病人是否安全?→不适用于隐睾和II期精原细胞瘤的治疗I期睾丸精原细胞瘤的放射治疗照射剂量:20 Gy?30 Gy?I期睾丸精原细胞瘤照射剂量RCT MRC TE18 / EORTC30942◆入组条件→病理证实的睾丸精原细胞瘤→原发肿瘤为T1-3→临床分期为I期→AFP阴性, HCG可阳性I期睾丸精原细胞瘤低剂量照射RCT随机分组30 Gy 20 GyMRC TE18 / EORTC3094230 Gy (N=313)20 Gy (N=312)P 5年RFS 97.096.4>0.052年RFS 97.797>0.05复发例数(61月)1011>0.05死亡例数1MRC TE18 / EORTC 30942: 结果I 期睾丸精原细胞瘤照射剂量RCTI期睾丸精原细胞瘤低剂量照射RCT MRC TE18 / EORTC30942: 毒副作用30 Gy (N=313)20 Gy(N=312)P中度以上嗜睡20%5%>0.05不能正常工作(12周内)46%28%>0.05第二原发肿瘤(非生殖)60新的生殖细胞瘤36作者时间剂量(Gy)例数随诊时间(月)无病生存率(%)复发率例数(%)Read等199320943496.0 (5年)—Niewald等1995201015495.8 (4年)—Gurkaynak等200320534298 (5年) 1 (1.9) Jones等2005203126196.4 (5年)11 (3.5) Taylor等200120338-96.8 (5年)10 (3.0) Logue等2003204316298.0 (5年)15 (3.5)作者时间剂量(Gy)例数随诊时间(月)无病生存率(%)复发率例数(%)Sultanem等199825354097.1 (3年)0 Bamberg等1999264835595.8 (4年)18 (3.7) Classen等2004266756199.6 (5年)26 (3.8) Niazi等200525717598.5 (10年) 1 (1.3) Warde等2002252828.3年95.0 (5年)14 (5)I期睾丸精原细胞瘤密切随诊I期睾丸精原细胞瘤随诊结果(1)作者时间例数随诊时间(月)复发率(%)死亡例数Oliver等199******** Charig等199015-33-Allhoff等1991334890 Horwich等199210362180 Miki 等199******** Ramakrishnan等199******** von der Masse等199326148203 Germa等199******** Yonese等199322-230I期睾丸精原细胞瘤随诊结果(2)作者时间例数随诊时间(月)复发率%(例数)死亡例数Warde等199********.7Francis等200012061150 Warde等20023459.4年16 (55)1 Chung等20022039.2年17 (35) Aparicio等20031435216.1 (23) Daugaard等2003394-17 (69)Choo等20058812年20 (17)0 Warde等20054219715 (64) Aparicio等*200510034 6 (6)密切随诊和观察: 费用随诊观察: 27’000 $39 %放疗后随诊: 19’000 $密切随诊或放疗比较RT S生存率--复发率0+晚期复发0(+)并发症和副毒作用(+) 0费用0+生理因素--。