篮球裁判员培训3犯规
- 格式:ppt
- 大小:670.50 KB
- 文档页数:46
篮球比赛裁判员培训与选拔作为一名多年工作经验的幼儿相关工作者,我深知篮球比赛裁判员的重要性。
他们不仅要有扎实的篮球知识,还要有公正、果断的裁判能力。
因此,我们举办了一次篮球比赛裁判员培训与选拔活动,旨在选拔出一批优秀的篮球比赛裁判员。
一、培训内容1.篮球规则讲解:为了让裁判员们更好地理解篮球比赛规则,我们邀请了我国著名的篮球规则专家进行讲解,包括比赛时间、比分、犯规、技术犯规等方面的知识。
2.裁判技巧与方法:我们邀请了有丰富经验的篮球裁判员为大家讲解裁判技巧与方法,如何判断犯规、如何掌控比赛节奏等。
3.裁判员道德与行为规范:作为一名优秀的篮球裁判员,道德与行为规范是非常重要的。
我们邀请了专业人士为大家讲解裁判员的道德与行为规范,让大家明白如何做到公正、公平、果断。
4.实战演练:为了让裁判员们更好地掌握所学知识,我们安排了实战演练环节,让大家在实际操作中提高自己的裁判能力。
二、选拔方式1.理论知识考试:所有参加培训的裁判员需参加理论知识考试,考试内容包括篮球规则、裁判技巧、道德与行为规范等。
2.实战演练考核:参加培训的裁判员需参加实战演练,由评委根据裁判员的裁判能力、判断准确性、沟通与协作能力等方面进行评分。
3.综合评价:根据理论知识考试和实战演练考核的结果,综合评价每位裁判员的表现,选拔出优秀裁判员。
三、培训与选拔时间、地点1.培训时间:2022年10月15日至10月20日,共5天。
2.培训地点:我国某篮球训练基地。
3.选拔时间:2022年10月21日。
4.选拔地点:同一篮球训练基地。
四、奖励与待遇1.优秀裁判员奖励:选拔出的优秀裁判员将获得证书、奖品及纪念品。
2.工作机会:优秀裁判员将有机会参与我国各级篮球比赛的裁判工作,获得宝贵的实践经验。
3.晋升通道:对于在培训与选拔过程中表现突出的裁判员,我们将提供晋升通道,帮助他们不断提高自己的裁判水平。
五、报名方式1.符合条件的裁判员可登录我国篮球协会官方网站进行报名。
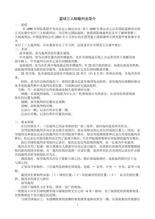
篮球三人制裁判法简介一、说明在1999年国际篮联中央局会议上通过决议,将于2000年奥运会之后在国际篮联举办的正式比赛中实行三人制裁判法。
为尽快与国际接轨,使我国篮球裁判员及早了解和掌握三人制裁判法,中国篮球协会在2004年4月举行的全国男篮乙级联赛和全国男篮甲B联赛中首次实行了三人裁判制,并在赛前举办了学习班,还将逐步在全国其它比赛中推行。
二、术语前导裁判:意为裁判员的位置在端线。
中央裁判:意为无球位置内的外侧裁判,站在罚球线延长线上步远和罚班干部圈顶部的中路上。
中央裁判可站在记录台同侧或对侧。
追踪裁判:意为站在离中场线最近的外侧裁判,在28英尺线的附近。
如果出现进攻转换,追踪裁判将成为新的前导裁判。
追踪裁判可站在记录台的同侧或对侧。
28英尺线:是从端线沿边线向中线量出28英尺(约8.5米)所得出的线,全场共有四条。
轮转:意为在活球的情况下,球的位置决定前导裁判发动轮转,前导裁判向球侧的移动命令追踪裁判和中央裁判改变位置。
当球换边时完成此轮转。
交换:当一位裁判员宣判犯规或违例天成死球时出现。
球侧:从端线到端线,(以球篮为中心点)把球场划分为两部分,在进攻队的前场球所在的位置为球侧。
强侧:前导裁判的位置决定强侧。
弱侧:前财裁判的对侧。
记录台一侧:记录台所在位置一侧。
记录台对侧:记录台所在位置的对面。
三、基本原则在任何情况下,三位裁判之间必须保持宽广的三角形,面向场内监控所有队员。
宣判犯规的裁判员向记录台报告犯规后,他必须移动到记录台对面的位置上,因此,前导裁判员和靠近记录台的裁判员不宣判犯规不换位,如宣判犯规则要和记录台对面的裁判员换位;而记录台对面的裁判员宣判了犯规不换位,不宣判犯规则要和宣判犯规的裁判员换位。
执行罚球的裁判必须面向记录台,他肯定是宣判犯规的裁判,也一定成为中央裁判。
裁判员宣判了犯规,他只要跑出人群就可以向记录台报告,而要换位的裁判员则要慢慢地移向新的校园并捡球,另一裁判员则应选择一合适位置,监控所有队员直到向记录台作出报告的裁判员转身观察队员为止。
篮球裁判员新规则培训一、规则理论培训篮球裁判员在培训过程中要深入学习篮球比赛的相关规则和条款,包括比赛的基本规则、犯规的判罚和技术规则等。
裁判员需要掌握比赛规则的本质和精髓,理解规则的适用场景和判罚标准,在实际比赛中准确、果断地做出判罚。
在规则理论培训中,裁判员需要深入学习国际篮联颁布的最新比赛规则,了解规则的变化和调整,保持与时俱进。
此外,裁判员还要熟悉篮球比赛中的各种技术规则,如时间规则、换人规则、比赛中断规则等,做到心中有数、得心应手。
二、裁判员能力培训裁判员在比赛中需要具备一定的体能和技术能力,才能更好地完成比赛的裁判工作。
因此,裁判员培训中还要加强对裁判员的体能和技术能力的培训。
1.体能培训裁判员在比赛中需要做出各种不同的动作和姿势,需要有一定的体能和耐力。
因此,裁判员需要进行相关的体能训练,包括跑步训练、灵活性训练、爆发力训练等,以提高裁判员在比赛中的持续性和适应性。
2.技术能力培训裁判员在比赛中需要准确、果断地判罚各种犯规,并对比赛中出现的各种情况做出正确的裁判。
因此,裁判员需要具备较强的专业技术能力,包括对比赛规则的熟悉程度、判断能力和观察力等。
在培训过程中,裁判员需要进行一系列相关技术能力的培训,包括规则知识点的强化训练、比赛情景模拟训练、视频裁判辅助培训等。
三、裁判员道德规范培训裁判员作为比赛中的第三方公正裁判,需要保持高度的专业操守和道德品质。
在培训中,裁判员需要接受相关的道德规范培训,包括对裁判员的职责和权利的深入理解,对裁判员的行为规范和操守要求的强化培训等。
裁判员需要始终保持公平、公正、客观、不偏不倚的原则,在比赛中做到严格依规、平等对待、果断决断,保证比赛的公平公正。
四、比赛实际操作培训裁判员在培训中还需要进行一定的比赛实际操作培训,通过各种形式的实战训练,提高裁判员在比赛中的执行力和应变能力。
比赛实际操作培训可以采用模拟裁判实战训练、视频裁判实战训练、比赛裁判实战训练等形式,帮助裁判员熟悉比赛的各种情况和应对方式,提高其在比赛中的执行水平。
篮球裁判培训前言:执裁法和技巧是一个系统,是作为一种实际工作法设计的,以便于裁判员在场上更好地完成任务/其意图在于帮助裁判员获得尽可能的好的位置,从而使有关违犯规则的宣判能够正确的完成。
我们都是在基层工作的,也是学体育的,也给比赛执裁过,我想大家也都知道裁判工作的重要性,如果没有裁判员,比赛将无法进行,我们在执裁的时候,我们可能都会,那么想做一名合格的,并且优秀的裁判员是一件很难的事情,裁判员的工作其实是很不好做,在执裁的时候什么情况都会遇到,这样就要求我们裁判员不但要有良好的身体素质还要有良好的心理素质,那么裁判员要具备哪些素质呢:现代篮球运动迅猛发展,竞争日趋激烈,拼抢越来越猛,技术运用更加巧妙,战术变化极为复杂。
因此,对裁判员的要求也越来越高,裁判员必须具有:1、高尚的职业道德;2、熟练地掌握规则和裁判法;3、快速的反应能力;强大的自信心;广阔的视野围;4、恰当的判罚角度;稳定的情绪状态;5、两裁判间的默契配合;强健的身体基础;扎实的专业基本功;较好的外语水平;6、懂得篮球技、战术;良好的抗外界干扰能力;7、丰富的临场经验等基本素质。
只有这些基本素质在一个裁判员身上同时表现出来,才能为比赛双建立和维护公正客观标准的比赛条件,让双运动员和教练员在均等条件下,进行合法的对抗,使胜负成为双真正实力和临场表现的必然结果。
同时,在今后培养和聘用篮球裁判员时,以这些基本素质为参考依据,加强这些面的考核和审查。
以上呢,是适应国际水平的需要,那么在我们基层,有的用不着这些,我认为你做到以下五点就可以了:第一,要有健康的体魄,第二,要有快速反应的头脑,第三,要有良好的精神状态,第四,要有果断的判断力,第五,要有能屈能伸的,第六,要有职业道德,公平公正。
那么在我们基层要是能做到上面的五点,就够了/。
下面我们就开始今天的培训。
今天我们要学的一共是两部分容,一个是篮球的裁判法,一个是竞赛规则,那么我们今天主要学习的是裁判法我国的裁判员等级制度:国际级A级级一级二级三级裁判员的装备:灰色短袖上衣,黑色长裤,黑色运动鞋,声音独特的口哨裁判法部分一赛前的准备1、到达地点:所有裁判员制定施行安排以便准时到达目的地,是必不可少的事情。
篮球三级裁判试题及答案一、选择题1. 下列哪项不是篮球比赛规则中的违例?A. 犯规B. 球网被压塌C. 球员越界D. 触球出界2. 在比赛中,哪种情况下属于个人犯规?A. 犯规次数达到比赛规定上限B. 拦截对手投篮时有身体接触C. 防守时抢断对手球员D. 球员持球步行3. 篮球赛每个正常比赛时段的比赛时间是多久?A. 15分钟B. 20分钟C. 12分钟D. 10分钟4. 下列哪种情况属于违反篮球比赛规则的技术犯规?A. 球员故意将球扔向观众席B. 在比赛中不停地叫嚣和谩骂裁判员C. 没有按照规定进行跳球D. 球员过度阻碍对手5. 在篮球比赛中,哪种行为属于违例?A. 球员投篮后自己先接球并继续比赛B. 篮筐被故意搬动C. 球员在进攻时碰撞到对手D. 球员传球时没有碰到地面二、判断题6. 被判的一个非罚球犯规属于个人犯规。
A. 对B. 错7. 比赛开始时,应该进行跳球。
A. 对B. 错8. 在每个正常比赛时段结束时,应该进行中场休息。
A. 对B. 错9. 在比赛中,球出界后,如果没有发生纠纷,应该由进攻方继续比赛。
A. 对B. 错10. 任意球发球后,球员可以直接得分。
A. 对B. 错三、主观题11. 简述比赛开始前球队站位的规定。
12. 请列出犯规累积次数达到淘汰标准的情况。
13. 简述篮球比赛中的跳球规则。
14. 请描述罚球的程序和规则。
15. 简述进攻犯规“三秒区”规则及判罚。
【答案】一、选择题1. B2. B3. C4. A5. B二、判断题6. B7. A8. A9. B10. B三、主观题(答案仅列示关键要点)11. 球队站位规定:两队球员站立在各自两个三分线外的位置上,进攻队在中线右侧,防守队在中线左侧。
裁判员持球站在跳球圈中。
12. 犯规累积淘汰标准:在篮球比赛中,球员如果累积犯规次数达到5次,将会被判为犯规淘汰。
13. 跳球规则:比赛开始时,裁判员在跳球圈中将球抛起,两位球员跳起争夺球权,抢到球的球队开始进攻。
二、三级篮球裁判培训理论考试B卷考生姓名:[填空题]*考号:[填空题]*一、判断题1A4投篮,球触及篮圈弹起,出现篮板球情况,A5跳起空中控制球,落地时撞到了位于无撞人半圆区里的B6,裁判员认为合法,比赛继续。
[单选题]*对错(正确答案)2. A1投篮球离手。
球在空中并且24秒计时钟上剩余10秒时,宣判了B2对A4的一起防守犯规,重新开始比赛应判给A队在最靠近发生犯规地点的界外掷球入界,并给予A 队一个新的24秒进攻周期。
[单选题]*对错(正确答案)3. 对A1宣判了带球走违例。
沮丧之余,他张口侮辱了裁判员,被取消比赛资格,其罚则应是判给B队2次罚球和掷球入界的球权。
[单选题]*对(正确答案)错4. A1的仅有一次罚球未成功,球碰篮圈后被A5获得控制。
此时进攻计时钟上应显示14秒的进攻时间。
[单选题]*对(正确答案)错5. 当一名队员已被登记2次技术犯规时,他可以坐在球队席上。
[单选题]*对错(正确答案)6. B4对A4发生违反体育道德的犯规。
随即准予B队一次暂停。
暂停后A5替代A4罚球。
在A5第1次罚球不成功后发现该失误。
裁判员取消了A队剩余的全部罚则,并应由B队在罚球线延长线部分掷球入界重新开始比赛。
[单选题]*对(正确答案)错7.B队领先2分。
AI投篮,此时该节比赛结束的比赛计时钟信号响,裁判员判以2分。
至于A1的投篮是否应是3分,裁判员不确定;此时,他使用即时回放系统回看以判定该次成功的投篮是2分还是3分。
[单选题]*对(正确答案)错8 .在跳球抛球中,当球到达最高点并被队员合法拍击时,第1节就比赛开始。
[单选题]*对错(正确答案)9 .A1在他的前场执行掷球入界,试图传球给A2。
A2从他的后场跳起,在空中时抓住了球并落在前场。
裁判员认为合法。
[单选题]*对10 .A1在掷球入界中将球传给A2,A2接到球时一脚正踩在界线外。
这是A1掷球入界违例。
[单选题]*对错(正确答案)11 .结束第2节的比赛计时钟信号响的几乎同时,正在做投篮动作的A1被B1犯规了,并被判得2次罚球。