阴离子合成洗涤剂
- 格式:docx
- 大小:15.21 KB
- 文档页数:1
阴离子合成洗涤剂57504标准曲线在化工生产和实验室研究中,阴离子合成洗涤剂是一种常见的化学品,而其57504标准曲线则是对其浓度进行精确测定的重要工具。
本文将从深度和广度两个方面对阴离子合成洗涤剂的57504标准曲线进行全面评估,并根据此提供有价值的文章内容。
1. 背景介绍阴离子合成洗涤剂是一类常用的清洁剂,其主要成分是含有阴离子表面活性剂的化学品。
这种化学品对于去除油脂和污垢具有很好的效果,因此在洗涤剂、清洁剂和卫生用品中被广泛应用。
而为了确保产品的质量和安全性,需要对阴离子合成洗涤剂的成分浓度进行准确测定,而57504标准曲线正是用来进行这一目的的。
2. 57504标准曲线的作用阴离子合成洗涤剂的57504标准曲线是一种用来测定其成分浓度的分析方法。
它通过测定洗涤剂在一系列稀释浓度下的吸光度,建立起一条浓度与吸光度的标准曲线,从而可以通过测定样品的吸光度来反推其成分浓度。
这种标准曲线可以为化验或产品质量控制提供准确可靠的数据支持,确保产品质量的稳定和可控。
3. 如何绘制阴离子合成洗涤剂的57504标准曲线要绘制阴离子合成洗涤剂的57504标准曲线,首先需要准备一系列不同浓度的洗涤剂溶液,并将它们分别置于紫外可见分光光度计中进行吸光度测定。
根据所得数据绘制出浓度与吸光度的标准曲线图,并通过回归分析等方法来得出标准曲线的数学表达式。
这样,就可以通过测定待测样品的吸光度,并代入标准曲线的方程中,来计算出其成分的浓度。
4. 个人观点和理解阴离子合成洗涤剂57504标准曲线的准确绘制对于产品质量的稳定和可控具有至关重要的意义。
只有通过严格的实验操作和数据分析,才能绘制出准确可靠的标准曲线,从而保证对产品成分浓度的准确测定。
在相关实验和生产中,要格外重视对于标准曲线的绘制和使用,确保产品质量和安全性。
总结回顾在本文中,我通过对阴离子合成洗涤剂57504标准曲线的深度评估,介绍了其在化学分析中的重要作用,并共享了个人对于其意义的理解。
5750阴离子合成洗涤剂曲线1. 引言洗涤剂是一种常用的清洁剂,广泛应用于家庭和工业领域。
而阴离子合成洗涤剂是其中一类重要的产品。
本文将介绍5750阴离子合成洗涤剂曲线的相关内容,包括其定义、制备方法、应用以及曲线分析等。
2. 定义5750阴离子合成洗涤剂是一种表面活性剂,其主要成分为阴离子表面活性剂。
它具有优良的清洁能力和乳化性能,可以有效地去除油污和污渍,并使衣物变得干净柔软。
3. 制备方法3.1 原料准备制备5750阴离子合成洗涤剂的原料主要包括: - 硫酸二甘醇酯:作为起泡剂和增稠剂。
- 硫酸三甘醇酯:作为乳化剂和增稠剂。
- 碱性催化剂:用于促进反应进行。
- 氧化反应催化剂:用于加速氧化反应。
- 水:作为溶剂和反应介质。
3.2 反应步骤制备5750阴离子合成洗涤剂的反应步骤如下: 1. 将硫酸二甘醇酯和硫酸三甘醇酯按一定比例混合。
2. 加入适量的碱性催化剂,调节反应体系的pH值。
3. 在恒温条件下进行搅拌,促进反应进行。
4. 加入氧化反应催化剂,加速氧化反应的进行。
5. 反应完全后,用水稀释洗涤剂溶液。
4. 应用5750阴离子合成洗涤剂主要用于家庭和工业清洁领域。
其主要应用包括: - 家庭清洁:用于衣物、床上用品、地板等的清洁和消毒。
- 工业清洁:用于工厂设备、机械零件、车辆等的清洗和去污。
5. 曲线分析5750阴离子合成洗涤剂曲线是通过实验测量得到的。
根据实验结果,可以绘制出曲线图来分析洗涤剂的性能和特点。
5.1 清洁效果曲线清洁效果曲线反映了洗涤剂在不同浓度下对污渍的去除效果。
随着洗涤剂浓度的增加,清洁效果也会提高。
但当浓度达到一定值后,增加浓度对清洁效果的提升作用不明显。
5.2 乳化性能曲线乳化性能曲线反映了洗涤剂在不同温度下对油污的乳化效果。
随着温度的升高,乳化性能会有所提高。
但当温度达到一定值后,进一步升高温度对乳化性能的提升作用不明显。
5.3 起泡性能曲线起泡性能曲线反映了洗涤剂在不同条件下产生泡沫的能力。
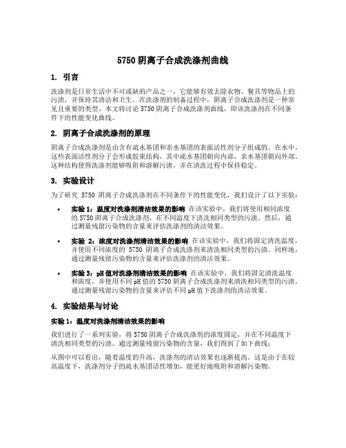
5750阴离子合成洗涤剂曲线1. 引言洗涤剂是日常生活中不可或缺的产品之一,它能够有效去除衣物、餐具等物品上的污渍,并保持其清洁和卫生。
在洗涤剂的制备过程中,阴离子合成洗涤剂是一种常见且重要的类型。
本文将讨论5750阴离子合成洗涤剂曲线,即该洗涤剂在不同条件下的性能变化曲线。
2. 阴离子合成洗涤剂的原理阴离子合成洗涤剂是由含有疏水基团和亲水基团的表面活性剂分子组成的。
在水中,这些表面活性剂分子会形成胶束结构,其中疏水基团朝向内部,亲水基团朝向外部。
这种结构使得洗涤剂能够吸附和溶解污渍,并在清洗过程中保持稳定。
3. 实验设计为了研究5750阴离子合成洗涤剂在不同条件下的性能变化,我们设计了以下实验:•实验1:温度对洗涤剂清洁效果的影响在该实验中,我们将使用相同浓度的5750阴离子合成洗涤剂,在不同温度下清洗相同类型的污渍。
然后,通过测量残留污染物的含量来评估洗涤剂的清洁效果。
•实验2:浓度对洗涤剂清洁效果的影响在该实验中,我们将固定清洗温度,并使用不同浓度的5750阴离子合成洗涤剂来清洗相同类型的污渍。
同样地,通过测量残留污染物的含量来评估洗涤剂的清洁效果。
•实验3:pH值对洗涤剂清洁效果的影响在该实验中,我们将固定清洗温度和浓度,并使用不同pH值的5750阴离子合成洗涤剂来清洗相同类型的污渍。
通过测量残留污染物的含量来评估不同pH值下洗涤剂的清洁效果。
4. 实验结果与讨论实验1:温度对洗涤剂清洁效果的影响我们进行了一系列实验,将5750阴离子合成洗涤剂的浓度固定,并在不同温度下清洗相同类型的污渍。
通过测量残留污染物的含量,我们得到了如下曲线:从图中可以看出,随着温度的升高,洗涤剂的清洁效果也逐渐提高。
这是由于在较高温度下,洗涤剂分子的疏水基团活性增加,能更好地吸附和溶解污染物。
实验2:浓度对洗涤剂清洁效果的影响我们进行了一系列实验,在相同温度下使用不同浓度的5750阴离子合成洗涤剂来清洗相同类型的污渍。
FHZDZDXS0101 地下水阴离子合成洗涤剂的测定亚甲蓝分光光度法F-HZ-DZ-DXS-0101地下水—阴离子合成洗涤剂的测定—亚甲蓝分光光度法1 范围本方法适用于地下水中阴离子合成洗涤剂的测定。
最低检测量为5μg,若取100mL水样进行测定,最低检测浓度为0.05mg/L。
2 原理阴离子洗涤剂的种类较多,常用的洗涤剂是烷基苯磺酸钠,当其在水中浓度过大时,易使水产生泡沫,影响感官性状,同时由于烷基苯磺酸盐不易被氧化和生物分解,往往随着生活污水或工业废水进入地表水、地下水中,是水质污染评价的一项指标。
阴离子洗涤剂(烷基苯磺酸钠以及烷基磺酸钠)和亚甲蓝作用生成蓝色化合物,易溶于有机溶剂中,当用氯仿萃取后,此蓝色化合物进入氯仿层中,而未作用的亚甲蓝则仍留在水相中,根据氯仿层蓝色的强度,以标准比较法计算水中阴离子洗涤剂的浓度。
能与亚甲蓝反应的物质对本法均有干扰。
酚、有机硫酸盐、磺酸盐及大量氯化物、硝酸盐、硫氰化物等均可使结果偏高。
试验证明水中常见的Cl-允许含量为600 mg/L、NO3-为40mg/L。
二者同时存在时,允许含量为Cl- 300mg/L,NO3- 20mg/L。
3 试剂除非另有说明,本法所用试剂均为分析纯,水为蒸馏水,二次去离子水或等效纯水。
3.1 三氯甲烷(氯仿,CHCl3)。
3.2 亚甲蓝溶液:称取30mg亚甲蓝(C6H18ClN3S·3H2O)溶于500mL纯水中,加入6.8mL 硫酸(ρ1.84g/mL),加50g磷酸二氢钠(NaH2PO4·H2O),溶解后用纯水稀释至1000mL。
3.3 洗涤液:取6.8mL硫酸(ρ1.84g/mL)及50g磷酸二氢钠溶于纯水中,并稀释至1000mL。
3.4 十二烷基苯磺酸钠标准溶液3.4.1 十二烷基苯磺酸钠标准贮备溶液,1.00mg/mL:称取0.5000g十二烷基苯磺酸钠(C12H25·C6H4·SO3Na)溶于纯水中,移入500mL容量瓶中并稀释至刻度,摇匀。
分析与检测阴离子合成洗涤剂,在日常生活中经常用到,主要成分是十二烷基磺酸钠,它是一种低毒物质,因其使用方便、易溶解、成本低,在餐饮业中被广泛使用,但如果餐具清洗消毒流程控制不当,会造成洗涤剂在餐具上大量残留,对人体健康产造成不良影响。
有动物实验表明,阴离子合成洗涤剂可降低鱼的酶活力,使小鼠精子畸形率增高[1]。
因此,作为一种非食用的合成化学物质,应控制人体的摄入。
GB 14834-2016《食品安全国家标准消毒餐(饮)具》规定,阴离子合成洗涤剂应不得检出。
国标方法GB/T 5750.4-2006中亚甲蓝分光光度法使用三氯甲烷萃取,但步骤繁琐,本文在原有的操作上做了改进,简化步骤,检出限、准确度均满足分析要求,适用于餐(饮)具阴离子合成洗涤剂的快速检测。
1 材料与方法1.1 仪器与试剂Thermo Biomate 3S紫外可见分光光度计、MS205DU电子天平(瑞士梅特勒-托利多公司);亚甲蓝溶液:称取20 mg亚甲蓝溶于500 mL 纯水中,加入6.8 mL的硫酸及50 g 磷酸二氢钠,溶解后用纯水稀释至 1 000 mL[2]。
十二烷基苯磺酸钠标准使用液(10 μg/mL):十二烷基苯磺酸钠标准溶液100 μg/mL是国家标准物质GBE(E)081623、生产批号1604,购自北京海岸鸿蒙标准物质技术有限责任公司。
1.2 方法1.2.1 标准曲线的制备准确吸取十二烷基苯磺酸钠标准使用液(10 μg/mL)0、0.25、0.50、1.00、2.50 mL和5.00 mL于100 mL的比色管中,加水到50 mL,准确加入10 mL的亚甲蓝溶液和25 mL的三氯甲烧,轻微振摇,打开瓶盖排气,猛烈振摇0.5 min,放置20 min分层。
1.2.2 样品的制备与测定匙或筷子样液的制备:按照每100 cm2表面积使用100 mL蒸馏水的比例,将匙(不包括匙柄)、筷子下段(进口端约5 cm)置于蒸馏水中,充分振荡20次,制成样液。
1.阴离子合成洗涤剂阴离子合成洗涤剂,即我们日常生活中经常用到的洗衣粉、洗洁精、洗衣液、肥皂等洗涤剂的主要成分,其主要成分十二烷基磺酸钠,是一种低毒物质,因其使用方便、易溶解、稳定性好、成本低等优点,在消毒企业中广泛使用。
但是,如果餐具清洗消毒流程控制不当,会造成洗涤剂在餐具上的残留,对人体健康产生不良影响,因此,作为一种非食用的合成化学物质,应控制人体的摄入。
GB14934-2016《食品安全国家标准消毒餐(饮)具》规定,采用化学消毒法的餐(饮)具的阴离子合成洗涤剂应不得检出。
餐(饮)具中检出阴离子合成洗涤剂,原因可能是:餐(饮)具消毒单位使用的洗涤剂不合格或使用量过大,未经足够量清水冲洗,餐具漂洗池内清洗用水重复使用,餐具数量多,造成交叉污染,进而残存在餐(饮)具中。
2.苯甲酸苯甲酸及其钠盐是食品工业中常见的防腐保鲜剂,被用来抑制食品中微生物的繁殖,对霉菌、酵母和细菌有较好的抑制作用,因此可以实现延长食品的保质期。
苯甲酸及其钠盐对人体产生危害的原理是干扰微生物细胞膜的通透性、阻碍氨基酸的吸附、降低酶的活性,长期过量食用苯甲酸及其钠.盐超标的食品可能会对肝脏功能产生一定影响。
GB 2760-2014《食品安全国家标准食品添加剂使用标准》中规定,苯甲酸及其钠盐(以苯甲酸计)在豆制品中不得使用。
出现苯甲酸及其钠盐不合格可能有以下几种原因:1、生产企业在不懂食品添加剂法律法规要求的情况下,进行的添加。
2、生产企业在了解食品添加剂使用规定的情况下,为延长产品的保存时间,进行的超量或非法添加。
3、生产企业原料控制不严,使用了超限量添加或者非法添加的原辅料。
3.标签食品标签标识是对食品基本信息的说明,是判断食品质量合格与否的重要依据,是消费者了解食品质量优劣与好坏的重要途径。
标签营养成分等标注信息正确,可以帮助消费者进行知情选择,选择更利于自身健康的食品,提高消费者生活质量,增加对产品的信任感。
根据GB 7718-2011 《食品安全国家标准预包装食品标签通则》和GB 28050-2011《食品安全国家标准预包装食品营养标签通则》的要求,预包装食品标签标示应包括食品名称、配料表、净含量和规经销者的名称、地址和联系方式、生格、生产者和(或).产日期和保质期、贮存条件、食品生产许可证编号、产品标准代号等内容,并且标签标识应真实、完整。
流动注射分析法测定生活饮用水中阴离子合成洗涤剂
一、仪器仪表
1.HPLC:高效液相色谱仪,用于测定阴离子合成洗涤剂;
2.DAD:多功能检测仪;
3.Cognition:用于检测溶液的色泽度;
4.冰箱:保存样品;
5.pH计:测量溶液的pH值;
6.滴定管:用于精确滴定;
7.漏斗:用于样品过滤;
8.质谱仪:用于鉴定阴离子洗涤剂种类。
二、样品处理
1.从现场取样:在正确的地点取普通水样,并带瓶密封;
2.样品过滤:将取样水放入漏斗中,进行精细过滤,得到纯净的样品;
3.样品分析:使用HPLC进行样品的定性和定量分析,测定生活饮用
水中阴离子合成洗涤剂的含量;
4.样品测试:使用DAD多功能检测仪测定阴离子合成洗涤剂的种类,
使用Cognition测定阴离子合成洗涤剂的色泽度,使用质谱仪对阴离子合
成洗涤剂进行鉴定;
5.取样储存:将取样水放入冰箱中冷藏,以备后用。
三、流动注射分析
1.准备样品:将取样水放入容器中,加入盐酸和硝酸溶液,加热搅拌至溶液温度稳定;
2.注射及测量:将样品放入HPLC的样品加样管中,使用流动注射分析法,进行检测和测量;
3.检测和分析:使用HPLC检测和分析样品中阴离子合成洗涤剂的含量;。
5750阴离子合成洗涤剂曲线阴离子合成洗涤剂是一种常见的清洁用品,它具有良好的表面活性剂性能,能够有效地去除污垢和油脂,使衣物更加干净。
它广泛应用于家庭洗涤、工业清洁和个人卫生等领域,受到了广泛的欢迎。
阴离子合成洗涤剂的曲线是指其在生产过程中,随着反应时间的增加,产品质量和产量之间的关系变化的曲线。
曲线的形状和斜率可以直观地反映出反应过程中的产品质量和产量的变化规律,有助于生产过程的优化和控制。
阴离子合成洗涤剂的曲线通常可以分为三个阶段。
第一阶段是原料混合阶段,此时反应物质进入反应器中进行混合,形成混合物。
第二阶段是反应阶段,混合物在反应器中发生反应,产生产物。
第三阶段是分离阶段,此时产物被分离出来,形成最终的产品。
原料混合阶段的主要目的是将反应物质充分混合,确保反应能够充分进行。
在这个阶段,通常会根据反应物质的性质和配比,确定最佳的混合方式和时间。
如果混合不均匀,可能会导致反应物质的浪费,因此提高混合效率对于提高产量和降低成本至关重要。
反应阶段是指混合物在反应器中发生化学反应,形成产物。
在这个阶段,通常需要控制反应温度、压力和时间,以确保反应能够达到最佳效果。
此外,还需要监测反应物质的浓度和反应速率,及时调整反应条件,以防止产物质量下降或产量减少。
分离阶段是指产物被分离出来,形成最终的产品。
在这个阶段,通常需要进行过滤、沉淀、提取等操作,以分离产物和滤除杂质。
此时,需要控制分离条件和时间,以确保产物纯度和产量。
阴离子合成洗涤剂的曲线可以帮助生产厂家优化生产过程,提高产量和质量。
通过对曲线的分析,可以找出生产过程中的瓶颈,制定相应的改进措施。
此外,还可以根据曲线来制定生产计划,调整生产参数,以适应市场需求的变化。
总之,阴离子合成洗涤剂的曲线是生产过程中的重要工具,它可以帮助生产厂家优化生产过程,提高产量和质量。
通过对曲线的分析和研究,可以找出生产过程中的问题,制定相应的改进措施,提高生产效率和产品质量。
阴离子合成洗涤剂检测标准阴离子合成洗涤剂是一种常用的洗涤剂成分,广泛应用于洗衣、洗碗、洗洁精等家庭清洁用品中。
为了确保洗涤剂的质量和安全性,需要制定相应的检测标准。
下面是关于阴离子合成洗涤剂检测标准的相关参考内容。
一、目的和范围这部分内容应该明确阴离子合成洗涤剂检测标准的目的和适用范围。
目的是确保阴离子合成洗涤剂的质量符合相关国家或地区的安全和环境要求。
范围应包括阴离子合成洗涤剂的种类、应用范围以及适用于该类洗涤剂的检测方法等。
二、检测原理和方法这部分内容应该描述评估和检测阴离子合成洗涤剂的方法和原理。
涉及的内容可以包括样品的制备方法、分析仪器和设备的使用、检测过程中的实验条件和操作步骤等。
其中,还应该说明不同检测方法的选择原则和优缺点,以及检测结果的评估指标和判定标准。
三、检测项目和指标这部分内容应列举需要检测的项目和相关的质量或安全指标。
例如,阴离子合成洗涤剂的活性物质含量、表面活性剂的降解产物、重金属残留、挥发性有机物含量等。
对每个项目,应明确指出其定量检测方法和相应的标准限值。
四、样品采集和处理这部分内容应描述样品采集和处理的方法和注意事项。
例如,样品的采集时间和地点选择、采样容器和保管条件、样品的预处理步骤等。
此外,应指出不同样品类型(例如液体洗涤剂、固体洗涤剂)的处理方法和相关仪器设备的选择。
五、检测结果的评估和判定这部分内容应说明对检测结果的评估方法和判定标准。
可以包括对检测结果的统计分析、数据比对和异常值处理等。
对于不同检测项目,应提供相应的定量或定性评估方法,并根据评估结果判断是否达到质量或安全标准。
六、质量控制要求这部分内容应说明在阴离子合成洗涤剂检测过程中的质量控制要求。
涉及的内容可以包括仪器设备的校准和验证、样品的质量控制以及数据分析的质量管理等。
还应对不同实验步骤中的质量控制指标和方法进行详细描述。
七、报告和文件要求这部分内容应说明检测报告和相关文件的要求,包括报告格式、数据统计方法、记录保存时间等。
阴离子合成洗涤剂检测标准阴离子合成洗涤剂是一种常见的洗涤剂类型,用于清洁衣物、家具、地板等各种表面。
为了确保洗涤剂的质量和安全性,需要进行相关的检测。
1. 检测目的和方法:- 目的:检测阴离子合成洗涤剂中各种成分的含量,确保产品符合国家和地区的相关标准。
- 方法:通常采用仪器分析法,如高效液相色谱法(HPLC)、气相色谱法(GC)等。
2. 检测项目:- 阴离子表面活性剂含量:阴离子洗涤剂的主要成分是阴离子表面活性剂,其含量决定了洗涤剂的清洁性能。
可以采用HPLC或GC方法测定。
- pH值:洗涤剂的pH值对于与水中的离子相互作用及洁净效果有重要影响。
可以使用酸碱滴定法进行测定。
- 重金属含量:重金属元素如铅、汞等对人体和环境有害。
需要检测洗涤剂中重金属元素的含量,通常采用原子吸收光谱法(AAS)或电感耦合等离子体发射光谱法(ICP-OES)等方法。
- 挥发性有机物(VOCs)含量:某些挥发性有机物对人体健康有害,如苯、甲醛等。
可以通过GC方法进行测定。
3. 检测标准:- 国内标准:中国国家标准(GB)是指洗涤剂类产品质量的国家标准,如《洗涤剂通用技术条件》(GB/T 13171-2014)和《表面活性剂试验方法》(GB/T 5173-2014)等,这些标准规定了洗涤剂的分类、质量要求、试验方法等。
- 国际标准:ISO(国际标准化组织)和ASTM(美国材料与试验协会)等组织也制定了与洗涤剂相关的标准,如ISO 28765:2016《表面活性剂(阴离子型)编配物》和ASTMD460-12《挥发性有机物(VOC)的测定》等。
4. 检测流程:- 样品准备:根据洗涤剂的使用情况选择相应的测试样本。
- 检测仪器校准:校准仪器,确保准确性和可靠性。
- 样品处理:根据实验要求,提取洗涤剂中的有关成分,如阴离子表面活性剂、重金属、VOCs等。
- 仪器测定:使用所选的仪器进行样品测定,记录和计算结果。
- 结果分析和评估:根据标准要求,对测定结果进行分析和评估,确定洗涤剂是否符合相关标准。
064阴离子合成洗涤剂的应用范围非常广泛,餐饮店提供的消毒餐具在洗涤过程中就会用到。
由于消毒餐具与我们的生活息息相关,因此阴离子合成洗涤剂的检测情况就至关重要。
在食品检验工作中,经常会检出消毒餐具中阴离子合成洗涤剂不合格的情况,因此,做好阴离子合成洗涤剂检测方法的改进,对于提高阴离子合成洗涤剂的应用效果以及解决阴离子合成洗涤剂的生产问题均具有重要影响。
一、检测方法及其原理对于阴离子合成洗涤剂的检测,目前主要选择阳离子亚甲基蓝的检测方式。
在检测过程中,通过阴阳离子的化合反应生成沉淀物,使合成洗涤剂中的阴离子以化合物的方式沉淀出来,从而能够检测出阴离子的数量。
在检测过程中,既要判断阴离子的检测情况,也要根据阴离子的检测要求和阳离子亚甲基蓝的反应形式予以选择,从而使阴离子合成洗涤剂在检测中能够达到检测要求、满足检测目标。
因此,根据检测的具体内容和检测要求,做好阴离子合成洗涤剂的检测并对检测方法进行有效的调整,对于提高检测质量和提升检测效果具有重要影响。
二、仪器与试剂的选择为了提高检测质量,要以阴离子合成洗涤剂的检测要求为基准来选择检测仪器和试剂,其中,仪器主要是721分光光度计,试剂主要是烷基苯璜标准使用液。
需要注意的是,在仪器和试剂的选择和使用方面,要根据仪器的具体特点及其类型做好选择,并在实际使用时对试剂的配比及其浓度作出具体要求,使其能够达到应用要求,并对检测工作提供必要的帮助和支持。
总之,仪器与试剂的选择关系到阴离子合成洗涤剂的阴离子合成洗涤剂检测方法的改进研究检测效果,要根据检测的具体条件和检测要求做好选择,保证仪器和试剂能够达到检测目标。
三、样品测定在样品的测定过程中,检测方法对检测的结果具有重要影响,必须对阴离子的数量及其表现形式进行确定,使样品测定能够达到检测要求,并在测定的准确性和有效性方面达标,为样品的测定以及实验的进行提供有力的支持。
因此要提前了解样品测定的要求,根据样品测定的具体情况做好样品的测定工作,对样品的具体指标进行有效标定,以保障样品测定的准确性。
FHZDZDXS0101 地下水阴离子合成洗涤剂的测定亚甲蓝分光光度法F-HZ-DZ-DXS-0101地下水—阴离子合成洗涤剂的测定—亚甲蓝分光光度法1 范围本方法适用于地下水中阴离子合成洗涤剂的测定。
最低检测量为5μg,若取100mL水样进行测定,最低检测浓度为0.05mg/L。
2 原理阴离子洗涤剂的种类较多,常用的洗涤剂是烷基苯磺酸钠,当其在水中浓度过大时,易使水产生泡沫,影响感官性状,同时由于烷基苯磺酸盐不易被氧化和生物分解,往往随着生活污水或工业废水进入地表水、地下水中,是水质污染评价的一项指标。
阴离子洗涤剂(烷基苯磺酸钠以及烷基磺酸钠)和亚甲蓝作用生成蓝色化合物,易溶于有机溶剂中,当用氯仿萃取后,此蓝色化合物进入氯仿层中,而未作用的亚甲蓝则仍留在水相中,根据氯仿层蓝色的强度,以标准比较法计算水中阴离子洗涤剂的浓度。
能与亚甲蓝反应的物质对本法均有干扰。
酚、有机硫酸盐、磺酸盐及大量氯化物、硝酸盐、硫氰化物等均可使结果偏高。
试验证明水中常见的Cl-允许含量为600 mg/L、NO3-为40mg/L。
二者同时存在时,允许含量为Cl- 300mg/L,NO3- 20mg/L。
3 试剂除非另有说明,本法所用试剂均为分析纯,水为蒸馏水,二次去离子水或等效纯水。
3.1 三氯甲烷(氯仿,CHCl3)。
3.2 亚甲蓝溶液:称取30mg亚甲蓝(C6H18ClN3S·3H2O)溶于500mL纯水中,加入6.8mL 硫酸(ρ1.84g/mL),加50g磷酸二氢钠(NaH2PO4·H2O),溶解后用纯水稀释至1000mL。
3.3 洗涤液:取6.8mL硫酸(ρ1.84g/mL)及50g磷酸二氢钠溶于纯水中,并稀释至1000mL。
3.4 十二烷基苯磺酸钠标准溶液3.4.1 十二烷基苯磺酸钠标准贮备溶液,1.00mg/mL:称取0.5000g十二烷基苯磺酸钠(C12H25·C6H4·SO3Na)溶于纯水中,移入500mL容量瓶中并稀释至刻度,摇匀。
阴离子合成洗涤剂测定注意事项
1. 样品准备:样品应当完全溶解在水中,并且不得含有任何有机溶剂或其他杂质。
同时,取样应当在相同的条件下进行,以保证结果的可比性。
2. 操作细节:在进行测定过程中,应当注意加入试剂的顺序和数量,精确计时以保证结果的准确性。
同时,应当注意仪器的校准和维护,确保仪器的精确度和性能。
3. 数据处理:测定结束后,应当对结果进行正确的处理和分析,包括数据的统计和对比分析。
在进行结果解释和推断时,应当考虑到可能的误差和偏差,并进行适当的修正和调整。
4. 安全措施:在进行测定时,应当注意安全措施,包括佩戴手套、眼镜等防护用品,避免接触化学试剂和有害物质。
同时,应当注意实验室的通风和消毒,以确保操作环境的安全和卫生。
关于餐(饮)具中阴离子合成洗涤剂的
风险解读
阴离子合成洗涤剂,即我们日常生活中经常用到的洗衣粉、洗洁精、洗衣液、肥皂等洗涤剂的主要成分,其主要成分十二烷基磺酸钠,是一种低毒物质,因其使用方便、易溶解、稳定性好、成本低等优点,在消毒企业中广泛使用。
但是,如果餐具清洗消毒流程控制不当,会造成洗涤剂在餐具上的残留,对人体健康产生不良影响,因此,作为一种非食用的合成化学物质,应控制人体的摄入。
GB14934-2016《食品安全国家标准消毒餐(饮)具》规定,采用化学消毒法的餐(饮)具的阴离子合成洗涤剂应不得检出。
餐(饮)具中检出阴离子合成洗涤剂,原因可能是:餐(饮)具消毒单位使用的洗涤剂不合格或使用量过大,未经足够量清水冲洗,餐具漂洗池内清洗用水重复使用,餐具数量多,造成交叉污染,进而残存在餐(饮)具中。
生活饮用水阴离子合成洗涤剂检测操作规程生活饮用水是人们日常生活中必不可少的水源之一,而阴离子合成洗涤剂则是人们生活中广泛使用的清洁剂之一、了解生活饮用水中阴离子合成洗涤剂的含量和质量对人们的健康至关重要。
下面是一份生活饮用水中阴离子合成洗涤剂检测的操作规程,以保障测试的准确性和可靠性。
一、实验器材和试剂准备1.高效液相色谱仪:用于分离和测定样品中的阴离子合成洗涤剂。
2.高纯度的甲醇和水:作为色谱仪的流动相。
3.高纯度的阴离子合成洗涤剂标准品:用于校准色谱仪的峰面积与阴离子合成洗涤剂浓度的关系。
4.1%甲醇溶液:用于洗涤和准备样品。
5.离心管:用于离心样品和试剂。
6.1.5mL离心管:用于保存样品和试剂。
7.数据处理软件:用于分析和计算实验结果。
二、样品准备和处理1.将待测样品中的阴离子合成洗涤剂进行萃取。
将100mL样品放入离心管中,加入1mL的1%甲醇溶液,摇匀。
2. 使用离心机将离心管在8000rpm下离心5分钟,使样品中的阴离子合成洗涤剂沉淀到离心管底部。
3.将上清液抽取到一个新的离心管中,标记为样品。
4.根据实验需要,可以对样品进行稀释处理,使其在检测范围内。
三、色谱仪设置1.打开高效液相色谱仪,并进行预热和稳定时间。
2.设置色谱柱和检测器的温度。
3.根据所测样品的性质,在色谱柱中选择合适的流动相和梯度。
4.根据具体仪器的操作指南,进行仪器的校准和质控。
四、样品检测1.通过色谱仪的自动进样器将标定样品和待测样品按照一定的顺序进样。
2.调节色谱仪的检测参数,如流速、柱温、检测波长等。
3.开始样品检测。
通过色谱仪测量样品中的阴离子合成洗涤剂的峰面积,并根据阴离子合成洗涤剂的标准曲线计算其浓度。
4.记录实验测量数据并储存。
五、数据分析和质量控制1.使用数据处理软件导入测量数据,并根据标准曲线进行定量计算。
2.计算和比较不同样品中阴离子合成洗涤剂的含量。
3.对于测量结果异常的样品,可以进行重复测量,以确保数据的准确性和可靠性。
餐具阴离子合成洗涤剂冲洗原理
餐具阴离子合成洗涤剂的冲洗原理涉及到表面活性剂的作用以
及洗涤剂的化学成分。
阴离子合成洗涤剂通常包含阴离子表面活性剂,它们的分子结构中含有亲水性头部和疏水性尾部。
在洗涤过程中,这些表面活性剂会附着在污垢和油脂的表面上,通过降低表面
张力来分散和乳化污垢。
当洗涤剂与水一起冲洗时,阴离子表面活
性剂会帮助污垢从餐具表面上分散并悬浮在水中,从而使污垢更容
易被冲洗掉。
此外,阴离子合成洗涤剂中的化学成分还包括碱性物质和其他
助剂。
这些成分能够中和酸性污垢,使其变得容易被水冲洗掉。
在
冲洗过程中,这些化学成分能够与污垢发生化学反应,从而帮助将
其溶解或分解。
因此,阴离子合成洗涤剂在冲洗过程中能够有效地
去除餐具表面的污垢和油脂。
另外,冲洗原理还涉及到水的作用。
在冲洗过程中,流动的水
能够帮助将被分散的污垢从餐具表面冲洗掉,并将洗涤剂残留物带走,从而使餐具变得干净。
此外,适当的水温和水压也会对冲洗效
果产生影响,较高的水温和水压有助于更好地冲洗餐具表面的污垢。
总的来说,餐具阴离子合成洗涤剂的冲洗原理涉及到阴离子表面活性剂的分散和乳化作用,化学成分的中和和溶解作用,以及水的流动和温度等因素的影响。
这些因素共同作用,使得洗涤剂能够有效地去除餐具表面的污垢,从而达到清洁的效果。
阴离子合成洗涤剂(以十二烷基苯磺酸钠计)项目不合格阴离子合成洗涤剂是一种常见的洗涤剂,其中以十二烷基苯磺酸钠作为主要成分。
然而,最近对这种洗涤剂进行的质检发现,该产品存在一些不合格的问题。
本文将详细介绍这些问题,并分析其可能的原因。
首先,通过对阴离子合成洗涤剂进行化学成分的测试,发现十二烷基苯磺酸钠的含量不符合标准要求。
根据质检结果显示,该洗涤剂中十二烷基苯磺酸钠的含量明显偏低。
根据相关法规和标准,阴离子合成洗涤剂中十二烷基苯磺酸钠的最小含量应达到一定比例,以保证其洗涤效果。
然而,这款不合格的洗涤剂未满足这一要求,从而影响了用户的使用效果。
其次,质检还发现未符合标准的平均相对分子质量。
阴离子合成洗涤剂的平均相对分子质量能够反映其分子大小和分布情况,影响其溶解性和洗涤效果。
然而,通过对该洗涤剂进行测试,发现其平均相对分子质量偏离了标准范围,这表明该产品在制造过程中出现了问题。
未符合标准的平均相对分子质量将影响洗涤剂的溶解性和洗涤效果,使用户无法得到满意的清洁效果。
除了上述问题,质检还发现该洗涤剂中存在未标明的添加剂。
洗涤剂作为一种化学产品,往往需要添加一些辅助成分以提高其性能。
然而,这些添加剂必须经过严格的安全评估和审批程序,以确保其对用户和环境的安全。
然而,质检结果表明,该洗涤剂中存在一些未标明的添加剂,这可能导致用户在使用过程中出现过敏反应或其他不良影响。
不合格的阴离子合成洗涤剂背后隐藏了一系列问题。
首先,可能是制造过程中存在了一些技术问题,导致产品的成分和质量无法满足标准要求。
其次,缺乏足够的质量控制措施也可能是导致这些问题的原因之一。
制造商应加强对原材料的检测和选择,确保其符合相关的质量标准。
此外,制造商还应建立完善的质量管理系统,并配备专业的检测设备和人员,以确保产品的质量和安全。
针对以上问题,建议立即采取措施解决。
首先,制造商应立即对不合格的洗涤剂进行下线处理,并对生产线进行彻底的检查和整改。
阴离子合成洗涤剂
阴离子合成洗涤剂是我们日常生活中经常用到的洗衣粉、洗洁精、洗衣液、肥皂等洗涤剂的主要成分,其主要成分是十二烷基苯磺酸钠,这是一种低毒的化学物质,它具有使用方便、易溶解、稳定性好、成本低等优点,被我们在日常生活中广泛使用。
但是,如果餐饮具清洗不干净,就会造成洗涤剂在餐饮具上的残留,对人体的健康产生不良影响。
GB 14934-2016《食品安全国家标准消毒餐(饮)具》规定,采用化学消毒法的餐(饮)具的阴离子合成洗涤剂应不得检出。
餐(饮)具中检出阴离子合成洗涤剂,可能是部分单位使用的洗涤剂不合格或使用量过大,未经足够量清水冲洗或餐具漂洗池内清洗用水重复使用或餐具数量多,造成交叉污染,进而残存在餐(饮)具中。
根据此次抽检结果,我们建议:
1、消费者通过正规渠道购买符合国家标准的餐饮具洗涤剂、消毒剂;根据餐饮具上的油污情况及洗涤剂、消毒剂的使用说明,使用合理剂量的洗涤剂、消毒剂,避免过量使用洗涤剂、消毒剂;用流水彻底冲洗使用了洗涤剂、清洗剂的餐饮具,都是有效解决餐饮具中阴离子洗涤剂超标问题的手段。
2、根据餐具微生物(主要是大肠菌群)怕高温、对紫外线敏感、通过食物、水、接触传播的特性,建议消毒餐具生产单位将消毒温度、消毒时间、外来污染控制设为最为关键的管控节点。